Sign in to use this feature.

Years

Between: -

Subjects

remove_circle_outline
remove_circle_outline
remove_circle_outline
remove_circle_outline
remove_circle_outline
remove_circle_outline
remove_circle_outline
remove_circle_outline
remove_circle_outline

Journals

remove_circle_outline
remove_circle_outline
remove_circle_outline
remove_circle_outline
remove_circle_outline
remove_circle_outline
remove_circle_outline
remove_circle_outline
remove_circle_outline
remove_circle_outline
remove_circle_outline
remove_circle_outline
remove_circle_outline
remove_circle_outline
remove_circle_outline

Article Types

Countries / Regions

remove_circle_outline
remove_circle_outline
remove_circle_outline
remove_circle_outline
remove_circle_outline
remove_circle_outline
remove_circle_outline

Search Results (1,017)

Search Parameters:
Keywords = aggregate planning

Order results
Result details
Results per page
Select all
Export citation of selected articles as:
26 pages, 565 KB  
Article
Selection of Safety Measures in Aircraft Operations: A Hybrid Grey Delphi–AHP-ADAM MCDM Model
by Snežana Tadić, Milica Milovanović, Mladen Krstić and Olja Čokorilo
Eng 2025, 6(11), 295; https://doi.org/10.3390/eng6110295 (registering DOI) - 1 Nov 2025
Abstract
Safety is a central concern in aviation, where aircraft operations involve complex processes and interactions exposed to multiple hazards. Addressing these hazards requires systematic risk management and the selection of effective safety measures. This study introduces a novel hybrid multi-criteria decision-making (MCDM) framework [...] Read more.
Safety is a central concern in aviation, where aircraft operations involve complex processes and interactions exposed to multiple hazards. Addressing these hazards requires systematic risk management and the selection of effective safety measures. This study introduces a novel hybrid multi-criteria decision-making (MCDM) framework that integrates the grey Delphi method, the grey Analytic Hierarchy Process (AHP), and the grey Axial-Distance-Based Aggregated Measurement (ADAM) method. The framework provides a rigorous engineering-based approach for evaluating and ranking safety measures under uncertainty and diverse stakeholder perspectives. Application of the model to aircraft operations demonstrates its ability to identify the most effective measures, including the development of critical infrastructure protection plans, rerouting of flight paths from high-risk areas, and strengthening of regulatory oversight. The proposed methodology advances decision-support tools in aviation safety engineering, offering structured guidance for optimizing resource allocation and improving system resilience. Full article
(This article belongs to the Special Issue Interdisciplinary Insights in Engineering Research)
Show Figures

Figure 1

23 pages, 4802 KB  
Article
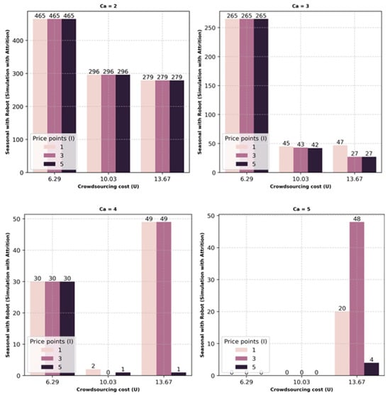
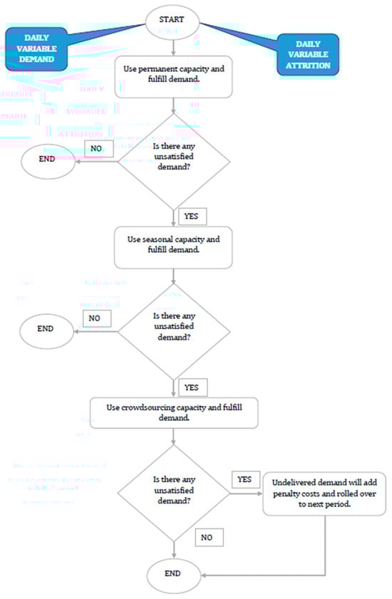
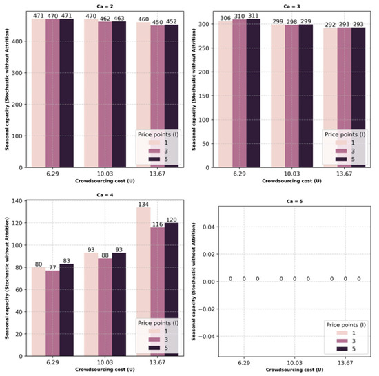
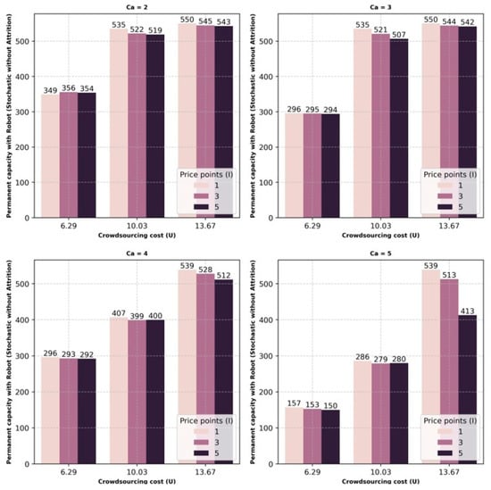
Exploring the Impact of Delivery Robots on Last-Mile Delivery Capacity Planning Using Simulation
by Raghavan Srinivasan and Joseph Szmerekovsky
Logistics 2025, 9(4), 156; https://doi.org/10.3390/logistics9040156 (registering DOI) - 31 Oct 2025
Abstract
Background: Over the past decade, the growth of ecommerce and omnichannel order fulfillment has led to a spike in last-mile delivery services. Last-mile delivery being the most expensive portion of the supply chain has resulted in process improvement initiatives by industry and academia [...] Read more.
Background: Over the past decade, the growth of ecommerce and omnichannel order fulfillment has led to a spike in last-mile delivery services. Last-mile delivery being the most expensive portion of the supply chain has resulted in process improvement initiatives by industry and academia targeting lower operational costs. Methods: In this study, we use simulation to account for the daily randomness regarding order quantities with missed deliveries being rolled over to the next period and attrition of the capacities used to meet the demand for each period. Further, to alleviate the impact on operations due to attrition, we consider the use of automation as a replacement for permanent capacity. Results: From the simulation results, we observe that the negative operational impact of employee turnover can be overcome with a combination of delivery robots and crowdsourcing with a payback period as short as 1.55 years. Conclusions: Optimal resource allocation is further refined by the use of simulation. The use of advanced automation such as robots seems to be a viable option for businesses to lower operational costs for some scenarios. Full article
(This article belongs to the Section Last Mile, E-Commerce and Sales Logistics)
Show Figures

Figure 1

40 pages, 1081 KB  
Systematic Review
Federated Learning in Public Health: A Systematic Review of Decentralized, Equitable, and Secure Disease Prevention Approaches
by Sayed Tariq Shah, Zulfiqar Ali, Muhammad Waqar and Ajung Kim
Healthcare 2025, 13(21), 2760; https://doi.org/10.3390/healthcare13212760 - 30 Oct 2025
Abstract
Background and Objectives: Public health needs collaborative, privacy-preserving analytics, but centralized AI is constrained by data sharing and governance. Federated learning (FL) enables training without moving sensitive data. This review assessed how FL is used for disease prevention in population and public health, [...] Read more.
Background and Objectives: Public health needs collaborative, privacy-preserving analytics, but centralized AI is constrained by data sharing and governance. Federated learning (FL) enables training without moving sensitive data. This review assessed how FL is used for disease prevention in population and public health, and mapped benefits, challenges, and policy implications. Methods: Following PRISMA 2020, we searched PubMed, Scopus, Web of Science, IEEE Xplore, and Google Scholar for peer reviewed English-language studies from January 2020–30 June 2025, applying FL to surveillance, outbreak detection, risk prediction, or policy support. Two reviewers screened and extracted data with third-reviewer arbitration. Quality was appraised with a tool adapted from MMAT and AI reporting frameworks. No meta-analysis was performed. Results: Of 5230 records identified (4720 after deduplication), 200 full texts were assessed and 19 were included. Most used horizontal FL across multiple institutions for communicable diseases, COVID-19, tuberculosis and some chronic conditions. Reported gains included privacy preservation across sites, better generalizability from diverse data, near real-time intelligence, localized risk stratification, and support for resource planning. Common barriers were non-IID data, interoperability gaps, compute and network limits in low-resource settings, unclear legal pathways, and concerns about fairness and transparency. Few studies linked directly to formal public-health policy or low-resource deployments. Conclusions: FL is promising for equitable, secure, and scalable disease-prevention analytics that respect data sovereignty. Priorities include robust methods for heterogeneity, interoperable standards, secure aggregation, routine fairness auditing, clearer legal and regulatory guidance, and capacity building in underrepresented regions. Full article
(This article belongs to the Section Artificial Intelligence in Healthcare)
Show Figures

Figure 1

13 pages, 1446 KB  
Article
Effects of Forest Types and Landscape Factors on PM2.5 Concentrations
by Heejung Nam, Jina Jeong, Wanmo Kang and Chan-Ryul Park
Land 2025, 14(11), 2165; https://doi.org/10.3390/land14112165 - 30 Oct 2025
Abstract
Particulate matter (PM), particularly PM2.5, is a major urban air pollution concern globally. While temporary mitigation measures are generally implemented during high-pollution periods, sustainable solutions focusing on forest landscape management are crucial. This study examines the effects of forest landscape types [...] Read more.
Particulate matter (PM), particularly PM2.5, is a major urban air pollution concern globally. While temporary mitigation measures are generally implemented during high-pollution periods, sustainable solutions focusing on forest landscape management are crucial. This study examines the effects of forest landscape types and environmental variables on PM2.5 concentrations during the high-pollution period (January–March 2022) in South Korea, using data from 40 national air quality monitoring stations. GIS and Fragstats were used to construct spatial variables and landscape indices. Stepwise multiple linear regression analyses were then conducted to identify significant factors affecting PM2.5 concentrations. The aggregated forest model (i.e., without distinguishing between forest types) explained 72.9% of the variance in PM2.5 concentrations. Forest percent cover (within 5000 m) and distance from the China national border were found to negatively affect PM2.5 levels, while population size (within 5000 m) and urbanized area patch density (within 5000 m) had positive effects (p < 0.05). By incorporating forest types as variables, the forest type model improved explanatory power to 83.4%. Specifically, mixed forest percent cover (within 5000 m), mixed forest patch density (within 3000 m), and broad-leaved forest percent cover (within 1000 m) were negatively correlated with PM2.5, while population size and urbanized area patch density (within 5000 m) showed positive effects (p < 0.05). These results highlight the importance of considering forest types, along with anthropogenic environmental variables, when assessing the mitigating effects of forests on PM2.5, as both showed scale-dependent relationships with pollution levels. This study informs urban planning and long-term environmental management strategies for reducing PM2.5 pollution. Full article
Show Figures

Figure 1

43 pages, 2705 KB  
Article
Climate- and Region-Based Risk Assessment of Protected Trees in South Korea and Strategies for Their Conservation
by Seok Kim and Younghee Noh
Sustainability 2025, 17(21), 9589; https://doi.org/10.3390/su17219589 - 28 Oct 2025
Viewed by 130
Abstract
(1) Background: Climate change has intensified extreme heat and localized rainfall, exposing South Korea’s protected trees to new risks. Despite their ecological and cultural value, prior research has been largely local or qualitative, leaving little basis for nationwide prioritization. (2) Methods: We developed [...] Read more.
(1) Background: Climate change has intensified extreme heat and localized rainfall, exposing South Korea’s protected trees to new risks. Despite their ecological and cultural value, prior research has been largely local or qualitative, leaving little basis for nationwide prioritization. (2) Methods: We developed a composite risk index that integrates heat and rainfall exposure with species sensitivities, covering nearly the entire national inventory (≈10,000 individuals). Risks were calculated at the tree level, aggregated to district, provincial, and national scales, and tested for robustness across weighting and normalization choices. Spatial clustering was assessed with Moran’s I and LISA. (3) Results: High-risk clusters were consistently identified in southern and southwestern regions. Mean and tail indicators showed that average-based approaches obscure extreme vulnerabilities, while LISA confirmed significant High–High clusters. Rankings proved robust across scenarios, indicating that results reflect structural signals rather than parameter settings. Priority areas defined by the presence of extreme-risk individuals emerged as stable candidates for intervention. (4) Conclusions: The study establishes a transparent, operational rule for prioritization and offers tailored strategies—such as drainage infrastructure, shading, and root-zone management—while informing medium-term planning. It provides the first nationwide, empirically grounded framework for conserving protected trees under climate transition. Full article
(This article belongs to the Section Tourism, Culture, and Heritage)
Show Figures

Figure 1

41 pages, 4386 KB  
Article
A Two-Layer HiMPC Planning Framework for High-Renewable Grids: Zero-Exchange Test on Germany 2045
by Alexander Blinn, Joshua Bunner and Fabian Kennel
Energies 2025, 18(21), 5579; https://doi.org/10.3390/en18215579 - 23 Oct 2025
Viewed by 202
Abstract
High-renewables grids are planned in min but judged in milliseconds; credible studies must therefore resolve both horizons within a single model. Current adequacy tools bypass fast frequency dynamics, while detailed simulators lack multi-hour optimization, leaving investors without a unified basis for sizing storage, [...] Read more.
High-renewables grids are planned in min but judged in milliseconds; credible studies must therefore resolve both horizons within a single model. Current adequacy tools bypass fast frequency dynamics, while detailed simulators lack multi-hour optimization, leaving investors without a unified basis for sizing storage, shifting demand, or upgrading transfers. We present a two-layer Hierarchical Model Predictive Control framework that links 15-min scheduling with 1-s corrective action and apply it to Germany’s four TSO zones under a stringent zero-exchange stress test derived from the NEP 2045 baseline. Batteries, vehicle-to-grid, pumped hydro and power-to-gas technologies are captured through aggregators; a decentralized optimizer pre-positions them, while a fast layer refines setpoints as forecasts drift; all are subject to inter-zonal transfer limits. Year-long simulations hold frequency within ±2 mHz for 99.9% of hours and below ±10 mHz during the worst multi-day renewable lull. Batteries absorb sub-second transients, electrolyzers smooth surpluses, and hydrogen turbines bridge week-long deficits—none of which violate transfer constraints. Because the algebraic core is modular, analysts can insert new asset classes or policy rules with minimal code change, enabling policy-relevant scenario studies from storage mandates to capacity-upgrade plans. The work elevates predictive control from plant-scale demonstrations to system-level planning practice. It unifies adequacy sizing and dynamic-performance evaluation in a single optimization loop, delivering an open, scalable blueprint for high-renewables assessments. The framework is readily portable to other interconnected grids, supporting analyses of storage obligations, hydrogen roll-outs and islanding strategies. Full article
Show Figures

Figure 1

18 pages, 2568 KB  
Article
Transmission Network Expansion Planning Method Based on Feasible Region Description of Virtual Power Plant
by Li Guo, Guiyuan Xue, Zheng Xu, Wenjuan Niu, Chenyu Wang, Jiacheng Li, Huixiang Li and Xun Dou
World Electr. Veh. J. 2025, 16(11), 590; https://doi.org/10.3390/wevj16110590 - 23 Oct 2025
Viewed by 296
Abstract
In response to China’s “Dual Carbon” goals, this paper proposes a Transmission Network Expansion Planning (TNEP) model that explicitly incorporates the operational flexibility of Virtual Power Plants (VPPs). Unlike conventional approaches that focus mainly on transmission investment, the proposed method accounts for the [...] Read more.
In response to China’s “Dual Carbon” goals, this paper proposes a Transmission Network Expansion Planning (TNEP) model that explicitly incorporates the operational flexibility of Virtual Power Plants (VPPs). Unlike conventional approaches that focus mainly on transmission investment, the proposed method accounts for the aggregated dispatchable capability of VPPs, providing a more accurate representation of distributed resources. The VPP aggregation model is characterized by the inclusion of electric vehicles, which act not only as load-side demand but also as flexible energy storage units through vehicle-to-grid interaction. By coordinating EV charging/discharging with photovoltaics, wind generation, and other distributed resources, the VPP significantly enhances system flexibility and provides essential support for grid operation. The vertex search method is employed to delineate the boundary of the VPP’s dispatchable feasible region, from which an equivalent model is established to capture its charging, discharging, and energy storage characteristics. This model is then integrated into the TNEP framework, which minimizes the comprehensive cost, including annualized line investment and the operational costs of both the VPP and the power grid. The resulting non-convex optimization problem is solved using the Quantum Particle Swarm Optimization (QPSO) algorithm. A case study based on the Garver-6 bus and Garver-18 bus systems demonstrates the effectiveness of the approach. The results show that, compared with traditional planning methods, strategically located VPPs can save up to 6.65% in investment costs. This VPP-integrated TNEP scheme enhances system flexibility, improves economic efficiency, and strengthens operational security by smoothing load profiles and optimizing power flows, thereby offering a more reliable and sustainable planning solution. Full article
Show Figures

Figure 1

22 pages, 303 KB  
Article
Flexibility by Design: A Methodological Approach to Assessing Electrical Asset Potential Inspired by Smart Readiness Concepts
by Luis Carlos Parada, Gregorio Fernández, Rafael Camarero Rodríguez, Blanca Martínez, Nikolas Spiliopoulos and Paula Hernamperez
Appl. Sci. 2025, 15(21), 11334; https://doi.org/10.3390/app152111334 - 22 Oct 2025
Viewed by 236
Abstract
The growing integration of distributed energy resources and electrification of end users is driving the need for greater system flexibility in modern power grids. Various electrical assets can contribute to this flexibility, either inherently or through external control mechanisms, although their suitability varies [...] Read more.
The growing integration of distributed energy resources and electrification of end users is driving the need for greater system flexibility in modern power grids. Various electrical assets can contribute to this flexibility, either inherently or through external control mechanisms, although their suitability varies even within the same category of assets. This paper presents a novel methodological approach to assess the flexibility potential of electrical assets based on their inherent technical characteristics and their intended installation context. Inspired by the principles of the Smart Readiness Indicator (SRI) for buildings, the proposed method employs a scoring system to evaluate a set of key functionalities that determine an asset’s readiness to contribute to system flexibility, then through a weighted sum a final index is obtained. These scores are combined through a weighted aggregation to produce a single, easy-to-interpret index that synthesizes multiple characteristics, enabling comparisons across different technologies. Unlike the SRI, this approach is not focused on certification but rather on providing a decision-support tool for end-users. The applicability of the method is demonstrated through a case study evaluating a photovoltaic inverter, followed by a sensitivity analysis to assess the robustness of the weighting scheme. Results indicate that the proposed index provides a transparent and replicable means of quantifying flexibility potential, supporting more informed planning and investment decisions. Full article
19 pages, 5853 KB  
Article
The Use of Deep Neural Networks (DNN) in Travel Demand Modelling
by Jacek Chmielewski and Mateusz Wójcik
Appl. Sci. 2025, 15(20), 11290; https://doi.org/10.3390/app152011290 - 21 Oct 2025
Viewed by 280
Abstract
Traditional gravity models, while widely used in transport planning, often struggle to capture nonlinear spatial patterns and the heterogeneity of real-world mobility. In contrast, DNNs offer a flexible framework capable of integrating diverse explanatory variables and learning complex relationships from data. The study [...] Read more.
Traditional gravity models, while widely used in transport planning, often struggle to capture nonlinear spatial patterns and the heterogeneity of real-world mobility. In contrast, DNNs offer a flexible framework capable of integrating diverse explanatory variables and learning complex relationships from data. The study evaluates multiple DNN architectures trained on more than 90,000 observed OD pairs between 2477 municipalities, comparing their performance against a calibrated national gravity model. Key methodological considerations include the treatment of zero-trip observations, intra-zonal flows, and spatial aggregation levels. Results show that DNNs significantly outperform the gravity model in terms of prediction accuracy (MAE, R2, GEH), with the best-performing model achieving an R2 of 94%. The findings highlight the importance of data preprocessing, model architecture, and post-processing in improving predictive performance. Overall, the study demonstrates the potential of DNNs as a robust alternative to classical models in transport demand modeling, particularly when working with large, sparse, and heterogeneous datasets. Full article
Show Figures

Figure 1

22 pages, 8396 KB  
Article
Structure–Behavior Coordination of Age-Friendly Community Facilities: A Social Network Analysis Model of Guangzhou’s Cases
by Xiao Xiao, Jian Xu, Xiaolei Zhu and Wei Zhang
Buildings 2025, 15(20), 3802; https://doi.org/10.3390/buildings15203802 - 21 Oct 2025
Viewed by 410
Abstract
Rapid population aging calls for a shift from static facility configuration toward understanding how spatial structures coordinate with everyday behavior. This study develops a structure–behavior coordination framework to examine how the spatial embedding of community service centers and surrounding facilities aligns with older [...] Read more.
Rapid population aging calls for a shift from static facility configuration toward understanding how spatial structures coordinate with everyday behavior. This study develops a structure–behavior coordination framework to examine how the spatial embedding of community service centers and surrounding facilities aligns with older adults’ mobility and activity chains. Using Guangzhou as a case, three representative facility aggregation forms—clustered, linear, and patchy—were identified through POI-based spatial analysis. Behavioral mapping supported by Public Participation GIS (PPGIS) and social network analysis captured facility co-use and path continuity, while rank-based measures (Rank-QAP and Rank-Biased Overlap) evaluated correspondence between structural and behavioral centralities. Findings show form-sensitive rather than typological coordination: the clustered case (FY) exhibits compact, mixed-use integration; the linear case (DJ) requires ground-level access along main pedestrian corridors; and the patchy case (LG) relies on a few highly accessible dual-core nodes where improved connectivity strengthens cohesion. Everyday facilities such as markets, parks, and plazas act as behavioral anchors linking routine routes. The framework offers a transferable tool and comparable metrics for diagnosing alignment between built structure and everyday behavior, guiding adaptive, evidence-based planning for age-friendly community systems. Full article
(This article belongs to the Special Issue Age-Friendly Built Environment and Sustainable Architectural Design)
Show Figures

Figure 1

28 pages, 16955 KB  
Article
Impacts of Blue–Green Space Patterns on Carbon Sequestration Benefits in High-Density Cities of the Middle and Lower Yangtze River Basin: A Comparative Analysis Based on the XGBoost-SHAP Model
by Tao Shou, Sidan Yao, Qianyu Hong, Jingwen Mao and Yangyang Yuan
Land 2025, 14(10), 2094; https://doi.org/10.3390/land14102094 - 21 Oct 2025
Viewed by 334
Abstract
As the driving force of China’s green development, cities play a pivotal role in carbon sequestration, with their green and blue spaces jointly influencing both carbon sequestrations and carbon emissions. Yet, most existing studies rely on linear analyses, limiting the capture of nonlinear [...] Read more.
As the driving force of China’s green development, cities play a pivotal role in carbon sequestration, with their green and blue spaces jointly influencing both carbon sequestrations and carbon emissions. Yet, most existing studies rely on linear analyses, limiting the capture of nonlinear characteristics and overlooking cross-city differences in spatial configurations. Variations in spatial structures, morphology, and distribution of blue–green spaces may lead to divergent sequestration mechanisms, highlighting the need for comparative research. This study selects five high-density cities in the middle and lower Yangtze River Basin (2000, 2010, 2020) as case studies. Using the XGBoost-SHAP model, we investigate the correlations between blue–green space patterns and carbon sequestration benefits across cities. Results show that key indicators vary by city: patch shape complexity, patch area, and connectivity significantly affect sequestration benefits across all cases, while patch proximity, size, shape, and spatial aggregation matter in specific cities. This study provides a reference for optimizing urban blue–green space configurations from the perspective of carbon sequestration benefits and offers a direction for further exploration of their underlying mechanisms. At the planning level, the study identifies key indicators influencing carbon sequestration across different urban forms, providing a scientific basis for context-specific optimization of blue–green space structures and for promoting low-carbon and resilient urban development. Full article
Show Figures

Figure 1

22 pages, 1167 KB  
Article
Transportation Behavior Changes in Industrial Zone Employees During and After the COVID-19 Pandemic in the Niepołomice Special Economic Zone
by Katarzyna Solecka, Jan Paszkowski and Mariusz Soboń
Sustainability 2025, 17(20), 9333; https://doi.org/10.3390/su17209333 - 21 Oct 2025
Viewed by 258
Abstract
This paper researches the mobility behavior of employees in the Special Economic Zone in Niepołomice in Poland. The survey compares transportation behavior of factory and office workers before, during, and after COVID-19 pandemic. Workers’ trips include local ones within the administrative area as [...] Read more.
This paper researches the mobility behavior of employees in the Special Economic Zone in Niepołomice in Poland. The survey compares transportation behavior of factory and office workers before, during, and after COVID-19 pandemic. Workers’ trips include local ones within the administrative area as well as regional ones covering larger distances. The paper indicates a lack of research on economic zones, which are significant trip generators in the area. Moreover, the article shows the impact of industrial areas on commute behavior and the emerging need to accommodate regional mobility needs. The article aggregates survey conclusions and proposes transport solutions to improve workers’ commutes. Finally, the work reports social participation in the Sustainable Urban Mobility Plan, which includes the Niepołomice Investment Zone. Full article
(This article belongs to the Section Sustainable Urban and Rural Development)
Show Figures

Figure 1

31 pages, 5190 KB  
Article
MDF-YOLO: A Hölder-Based Regularity-Guided Multi-Domain Fusion Detection Model for Indoor Objects
by Fengkai Luan, Jiaxing Yang and Hu Zhang
Fractal Fract. 2025, 9(10), 673; https://doi.org/10.3390/fractalfract9100673 - 18 Oct 2025
Viewed by 302
Abstract
With the rise of embodied agents and indoor service robots, object detection has become a critical component supporting semantic mapping, path planning, and human–robot interaction. However, indoor scenes often face challenges such as severe occlusion, large-scale variations, small and densely packed objects, and [...] Read more.
With the rise of embodied agents and indoor service robots, object detection has become a critical component supporting semantic mapping, path planning, and human–robot interaction. However, indoor scenes often face challenges such as severe occlusion, large-scale variations, small and densely packed objects, and complex textures, making existing methods struggle in terms of both robustness and accuracy. This paper proposes MDF-YOLO, a multi-domain fusion detection framework based on Hölder regularity guidance. In the backbone, neck, and feature recovery stages, the framework introduces the CrossGrid Memory Block, Hölder-Based Regularity Guidance–Hierarchical Context Aggregation module, and Frequency-Guided Residual Block, achieving complementary feature modeling across the state space, spatial domain, and frequency domain. In particular, the HG-HCA module uses the Hölder regularity map as a guiding signal to balance the dynamic equilibrium between the macro and micro paths, thus achieving adaptive coordination between global consistency and local discriminability. Experimental results show that MDF-YOLO significantly outperforms mainstream detectors in metrics such as mAP@0.5, mAP@0.75, and mAP@0.5:0.95, achieving values of 0.7158, 0.6117, and 0.5814, respectively, while maintaining near real-time inference efficiency in terms of FPS and latency. Ablation studies further validate the independent and synergistic contributions of CGMB, HG-HCA, and FGRB in improving small-object detection, occlusion handling, and cross-scale robustness. This study demonstrates the potential of Hölder regularity and multi-domain fusion modeling in object detection, offering new insights for efficient visual modeling in complex indoor environments. Full article
Show Figures

Figure 1

28 pages, 5708 KB  
Article
Exploring the Spatiotemporal Impact of Landscape Patterns on Carbon Emissions Based on the Geographically and Temporally Weighted Regression Model: A Case Study of the Yellow River Basin in China
by Junhui Hu, Yang Du, Yueshan Ma, Danfeng Liu, Jingwei Yu and Zefu Miao
Sustainability 2025, 17(20), 9140; https://doi.org/10.3390/su17209140 - 15 Oct 2025
Viewed by 218
Abstract
In promoting the “dual-carbon goals” and sustainable development strategy, analyzing the spatio-temporal response mechanism of landscape patterns to carbon emissions is a critical foundation for achieving carbon emission reductions. However, existing research primarily targets urbanized zones or individual ecosystem types, often overlooking how [...] Read more.
In promoting the “dual-carbon goals” and sustainable development strategy, analyzing the spatio-temporal response mechanism of landscape patterns to carbon emissions is a critical foundation for achieving carbon emission reductions. However, existing research primarily targets urbanized zones or individual ecosystem types, often overlooking how landscape pattern affects carbon emissions across entire watersheds. This research examines spatial–temporal characteristics of carbon emissions and landscape patterns in China’s Yellow River Basin, utilizing Kernel Density Estimation, Moran’s I, and landscape indices. The Geographically and Temporally Weighted Regression model is used to analyze the impact of landscape patterns and their spatial–temporal changes, and recommendations for sustainable low-carbon development planning are made accordingly. The findings indicate the following: (1) The overall carbon emissions show a spatial pattern of “low upstream, high midstream and medium downstream”, with obvious spatial clustering characteristics. (2) The degree of fragmentation in the upstream area decreases, and the aggregation and heterogeneity increase; the landscape fragmentation in the midstream area increases, the aggregation decreases, and the diversity increases; the landscape pattern in the downstream area is generally stable, and the diversity increases. (3) The number of patches, staggered adjacency index, separation index, connectivity index and modified Simpson’s evenness index are positively correlated with carbon emissions; landscape area, patch density, maximum number of patches, and average shape index are negatively correlated with carbon emissions; the distribution of areas positively or negatively correlated with average patch area is more balanced, while the spread index shows a nonlinear relationship. (4) The effects of landscape pattern indices on carbon emissions exhibit substantial spatial heterogeneity. For example, the negative impact of landscape area expands upstream, patch density maintains a strengthened negative effect downstream, and the diversity index shifts from negative to positive in the upper reaches but remains stable downstream. This study offers scientific foundation and data support for optimizing landscape patterns and promoting low-carbon sustainable development in the basin, aiding in the establishment of carbon reduction strategies. Full article
Show Figures

Figure 1

21 pages, 7199 KB  
Article
A High-Resolution Dynamic Marine Traffic Flow Visualization Model Using AIS Data
by Do Hyun Oh, Fan Zhu and Namkyun Im
J. Mar. Sci. Eng. 2025, 13(10), 1971; https://doi.org/10.3390/jmse13101971 - 15 Oct 2025
Viewed by 339
Abstract
The introduction of Maritime Autonomous Surface Ships (MASS) and the accelerating digitalization of ports require precise and dynamic analysis of traffic conditions. However, conventional marine traffic analyses have been limited to low-resolution grids and static density visualizations without fully integrating vessel direction and [...] Read more.
The introduction of Maritime Autonomous Surface Ships (MASS) and the accelerating digitalization of ports require precise and dynamic analysis of traffic conditions. However, conventional marine traffic analyses have been limited to low-resolution grids and static density visualizations without fully integrating vessel direction and speed. To address this limitation, this study proposes a traffic flow visualization model that incorporates dynamic maritime traffic structure. The model integrates density, dominant direction, and average speed into a single symbol, thereby complementing the limitations of static analyses. In addition, high-resolution grids of approximately 90 m were applied to enable detailed analysis. AIS data collected between 2022–2023 from the coastal waters of Mokpo, South Korea, were preprocessed, aggregated into grid cells, and analyzed to estimate representative directions (at 10° intervals) as well as average speeds. These results were visualized through color, thickness, length, and direction of arrows. The analysis showed high-density, low-speed traffic patterns and starboard-passage behavior in port approaches and narrow channels, while irregular directions with low density were observed in non-standard routes. The proposed model provides a visual representation of dynamic traffic structures that cannot be revealed by density maps alone, thus offering practical applicability for MASS route planning, VTS operation support, and risk assessment. Full article
(This article belongs to the Section Ocean Engineering)
Show Figures

Figure 1

Back to TopTop