MDF-YOLO: A Hölder-Based Regularity-Guided Multi-Domain Fusion Detection Model for Indoor Objects
Abstract
1. Introduction
- We design a novel backbone network module named the CrossGrid Memory Block (CGMB). This module integrates state-space modeling and local convolutional pathways in parallel, capturing global context and long-range spatial dependencies with linear complexity via an orthogonal grid memory mechanism, thereby effectively addressing issues of severe occlusion.
- We propose the Hölder-Based Regularity Guidance-Hierarchical Context Aggregation (HG-HCA) module. This module integrates macro- and micro-context pathways under the guidance of a Hölder-based regularity prior, where a differentiable regularity map is computed to characterize local smoothness and roughness. Through a lightweight calibration mechanism, the regularity map is transformed into task-oriented per-pixel guidance signals. This design enables the network to dynamically balance global structural consistency and local discriminative detail, thereby improving robustness against large-scale variations, complex textures, and dense occlusion in indoor scenes.
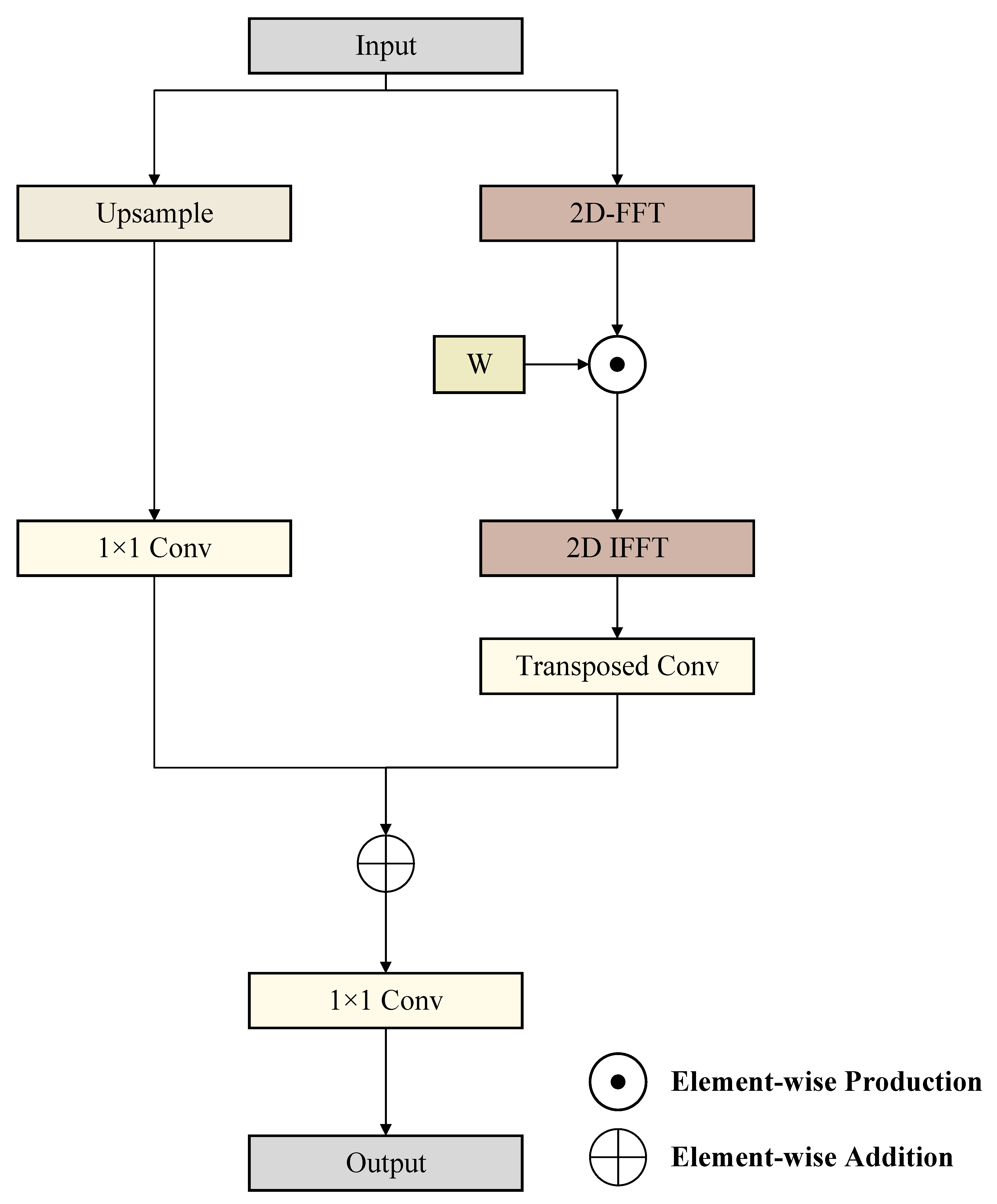
- We introduce an up-sampling module named the Frequency-Guided Residual Block (FGRB). This module augments the spatial up-sampling path with a parallel frequency-domain compensation path. It enhances high-frequency components using a learnable frequency weight matrix and restores image details in a residual manner, thereby improving detection performance for small objects.
2. Related Work
2.1. Traditional Rule-Based and Handcrafted Feature Methods
2.2. General-Purpose Deep Learning Models
2.3. Explorations Targeting Challenges in Indoor Scenes
3. Methodology
3.1. MDF-YOLO Network Architecture
3.2. CrossGrid Memory Block
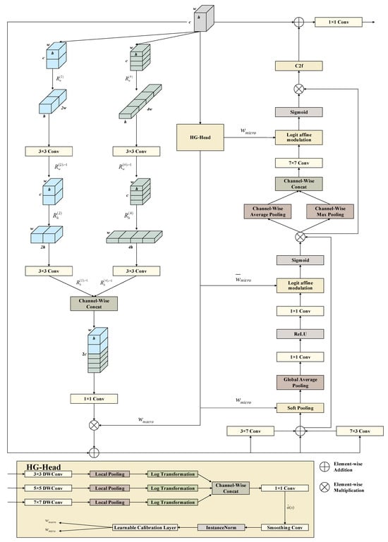
3.3. Hölder-Based Regularity Guidance–Hierarchical Context Aggregation Block
3.4. Frequency-Guided Residual Block
4. Experiments
4.1. Experimental Setup
- mAP@0.5: The mean Average Precision at an IoU threshold of 0.5, representing performance under a looser matching condition between predicted and ground-truth boxes.
- mAP@0.75: The mean Average Precision at an IoU threshold of 0.75, which more strictly reflects the localization accuracy of the bounding boxes.
- mAP@0.5:0.95: The result averaged over IoU thresholds from 0.5 to 0.95 with a step size of 0.05, constituting a comprehensive measurement of detection performance.
4.2. Experimental Results and Comparison
4.3. Ablation Study
5. Discussion
6. Conclusions
Author Contributions
Funding
Data Availability Statement
Conflicts of Interest
References
- Duan, J.; Yu, S.; Tan, H.L.; Zhu, H.; Tan, C. A survey of embodied AI: From simulators to research tasks. IEEE Trans. Emerg. Top. Comput. Intell. 2022, 6, 230–244. [Google Scholar] [CrossRef]
- Ye, Y.; Ma, X.; Zhou, X.; Bao, G.; Wan, W.; Cai, S. Dynamic and real-time object detection based on deep learning for home service robots. Sensors 2023, 23, 9482. [Google Scholar] [CrossRef] [PubMed]
- Alqobali, R.; Alshmrani, M.; Alnasser, R.; Rashidi, A.; Alhmiedat, T.; Alia, O.M.D. A survey on robot semantic navigation systems for indoor environments. Appl. Sci. 2023, 14, 89. [Google Scholar] [CrossRef]
- Chen, W.; Chi, W.; Ji, S.; Ye, H.; Liu, J.; Jia, Y.; Yu, J.; Cheng, J. A survey of autonomous robots and multi-robot navigation: Perception, planning and collaboration. Biomim. Intell. Robot. 2025, 5, 100203. [Google Scholar] [CrossRef]
- Raychaudhuri, S.; Chang, A.X. Semantic mapping in indoor embodied AI—A comprehensive survey and future directions. arXiv 2025, arXiv:2501.05750. [Google Scholar]
- Sünderhauf, N.; Dayoub, F.; McMahon, S.; Talbot, B.; Schulz, R.; Corke, P.; Wyeth, G.; Upcroft, B.; Milford, M. Place categorization and semantic mapping on a mobile robot. In Proceedings of the 2016 IEEE International Conference on Robotics and Automation (ICRA), Stockholm, Sweden, 16–21 May 2016; IEEE: Piscataway, NJ, USA, 2016; pp. 5729–5736. [Google Scholar]
- Sepulveda, G.; Niebles, J.C.; Soto, A. A deep learning based behavioral approach to indoor autonomous navigation. In Proceedings of the 2018 IEEE International Conference on Robotics and Automation (ICRA), Brisbane, Australia, 21–25 May 2018; IEEE: Piscataway, NJ, USA, 2018; pp. 4646–4653. [Google Scholar]
- Hoseinnezhad, R. A comprehensive review of deep learning techniques in mobile robot path planning: Categorization and analysis. Appl. Sci. 2025, 15, 2179. [Google Scholar] [CrossRef]
- Mirjalili, R.; Krawez, M.; Walter, F.; Burgard, W. VLM-Vac: Enhancing smart vacuums through VLM knowledge distillation and language-guided experience replay. arXiv 2024, arXiv:2409.14096. [Google Scholar]
- Huang, B.; Chaki, D.; Bouguettaya, A.; Lam, K.Y. A survey on conflict detection in IoT-based smart homes. ACM Comput. Surv. 2023, 56, 1–40. [Google Scholar] [CrossRef]
- Örnek, E.P.; Krishnan, A.K.; Gayaka, S.; Kuo, C.H.; Sen, A.; Navab, N.; Tombari, F. SupeRGB-D: Zero-shot instance segmentation in cluttered indoor environments. IEEE Robot. Autom. Lett. 2023, 8, 3709–3716. [Google Scholar] [CrossRef]
- Naseer, M.; Khan, S.; Porikli, F. Indoor scene understanding in 2.5/3D for autonomous agents: A survey. IEEE Access 2018, 7, 1859–1887. [Google Scholar] [CrossRef]
- Singh, K.J.; Kapoor, D.S.; Thakur, K.; Sharma, A. Computer-vision based object detection and recognition for service robot in indoor environment. Comput. Mater. Contin. 2022, 72, 197–213. [Google Scholar] [CrossRef]
- Wu, X.; Sahoo, D.; Hoi, S.C. Recent advances in deep learning for object detection. Neurocomputing 2020, 396, 39–64. [Google Scholar] [CrossRef]
- Redmon, J.; Divvala, S.; Girshick, R.; Farhadi, A. You only look once: Unified, real-time object detection. In Proceedings of the IEEE Conference on Computer Vision and Pattern Recognition (CVPR), Las Vegas, NV, USA, 27–30 June 2016; IEEE: Piscataway, NJ, USA, 2016; pp. 779–788. [Google Scholar]
- Lin, T.Y.; Goyal, P.; Girshick, R.; He, K.; Dollár, P. Focal loss for dense object detection. In Proceedings of the IEEE International Conference on Computer Vision (ICCV), Venice, Italy, 22–29 October 2017; IEEE: Piscataway, NJ, USA, 2017; pp. 2980–2988. [Google Scholar]
- Tian, Z.; Shen, C.; Chen, H.; He, T. FCOS: Fully convolutional one-stage object detection. In Proceedings of the IEEE/CVF International Conference on Computer Vision (ICCV), Seoul, Republic of Korea, 27 October–2 November 2019; IEEE: Piscataway, NJ, USA, 2019; pp. 9627–9636. [Google Scholar]
- Mittal, P. A comprehensive survey of deep learning-based lightweight object detection models for edge devices. Artif. Intell. Rev. 2024, 57, 242. [Google Scholar] [CrossRef]
- Afif, M.; Ayachi, R.; Said, Y.; Atri, M. An evaluation of EfficientDet for object detection used for indoor robots assistance navigation. J. Real-Time Image Process. 2022, 19, 651–661. [Google Scholar] [CrossRef]
- Azulay, A.; Weiss, Y. Why do deep convolutional networks generalize so poorly to small image transformations? J. Mach. Learn. Res. 2019, 20, 1–25. [Google Scholar]
- Carion, N.; Massa, F.; Synnaeve, G.; Usunier, N.; Kirillov, A.; Zagoruyko, S. End-to-end object detection with transformers. In Proceedings of the European Conference on Computer Vision (ECCV), Glasgow, UK, 23–28 August 2020; Springer: Cham, Switzerland, 2020; pp. 213–229. [Google Scholar]
- Zhu, X.; Su, W.; Lu, L.; Li, B.; Wang, X.; Dai, J. Deformable DETR: Deformable transformers for end-to-end object detection. arXiv 2020, arXiv:2010.04159. [Google Scholar]
- Gu, A.; Dao, T. Mamba: Linear-time sequence modeling with selective state spaces. arXiv 2023, arXiv:2312.00752. [Google Scholar] [CrossRef]
- Zhu, L.; Liao, B.; Zhang, Q.; Wang, X.; Liu, W.; Wang, X. Vision Mamba: Efficient visual representation learning with bidirectional state space model. arXiv 2024, arXiv:2401.09417. [Google Scholar] [CrossRef]
- Woo, S.; Park, J.; Lee, J.Y.; Kweon, I.S. CBAM: Convolutional block attention module. In Proceedings of the European Conference on Computer Vision (ECCV), Munich, Germany, 8–14 September 2018; Springer: Cham, Switzerland, 2018; pp. 3–19. [Google Scholar]
- Rukhovich, D.; Vorontsova, A.; Konushin, A. FCAf3D: Fully convolutional anchor-free 3D object detection. In Proceedings of the European Conference on Computer Vision (ECCV), Tel Aviv, Israel, 23–27 October 2022; Springer: Cham, Switzerland, 2022; pp. 477–493. [Google Scholar]
- Ren, C.; Wang, A.; Yang, C.; Wu, J.; Wang, M. Frequency domain-based cross-layer feature aggregation network for camouflaged object detection. IEEE Signal Process. Lett. 2025, 32, 2005–2009. [Google Scholar] [CrossRef]
- Borenstein, J.; Koren, Y. Obstacle avoidance with ultrasonic sensors. IEEE J. Robot. Autom. 1988, 4, 213–218. [Google Scholar] [CrossRef]
- Moravec, H.P.; Elfes, A. High resolution maps from wide angle sonar. In Proceedings of the IEEE International Conference on Robotics and Automation, St. Louis, MO, USA, 25–28 March 1985; IEEE: Piscataway, NJ, USA, 1985; pp. 116–121. [Google Scholar]
- Thrun, S.; Burgard, W.; Fox, D. Probabilistic Robotics; MIT Press: Cambridge, MA, USA, 2005. [Google Scholar]
- Lowe, D.G. Distinctive image features from scale-invariant keypoints. Int. J. Comput. Vis. 2004, 60, 91–110. [Google Scholar] [CrossRef]
- Bay, H.; Tuytelaars, T.; Van Gool, L. SURF: Speeded up robust features. In Proceedings of the European Conference on Computer Vision (ECCV), Graz, Austria, 7–13 May 2006; Springer: Cham, Switzerland, 2006; pp. 404–417. [Google Scholar]
- Viola, P.; Jones, M. Rapid object detection using a boosted cascade of simple features. In Proceedings of the IEEE Conference on Computer Vision and Pattern Recognition (CVPR), Kauai, HI, USA, 8–14 December 2001; IEEE: Piscataway, NJ, USA, 2001; pp. 511–518. [Google Scholar]
- Dalal, N.; Triggs, B. Histograms of oriented gradients for human detection. In Proceedings of the IEEE Conference on Computer Vision and Pattern Recognition (CVPR), San Diego, CA, USA, 20–25 June 2005; IEEE: Piscataway, NJ, USA, 2005; pp. 886–893. [Google Scholar]
- Felzenszwalb, P.F.; Girshick, R.B.; McAllester, D.; Ramanan, D. Object detection with discriminatively trained part-based models. IEEE Trans. Pattern Anal. Mach. Intell. 2010, 32, 1627–1645. [Google Scholar] [CrossRef]
- Dalal, N.; Triggs, B.; Schmid, C. Human detection using oriented histograms of flow and appearance. In Proceedings of the European Conference on Computer Vision (ECCV), Graz, Austria, 7–13 May 2006; Springer: Cham, Switzerland, 2006; pp. 428–441. [Google Scholar]
- Johnson, A.E.; Hebert, M. Using spin images for efficient object recognition in cluttered 3D scenes. IEEE Trans. Pattern Anal. Mach. Intell. 1999, 21, 433–449. [Google Scholar] [CrossRef]
- Rusu, R.B.; Blodow, N.; Beetz, M. Fast point feature histograms (FPFH) for 3D registration. In Proceedings of the IEEE International Conference on Robotics and Automation (ICRA), Kobe, Japan, 12–17 May 2009; IEEE: Piscataway, NJ, USA, 2009; pp. 3212–3217. [Google Scholar]
- Hinterstoisser, S.; Holzer, S.; Cagniart, C.; Ilic, S.; Konolige, K.; Navab, N.; Lepetit, V. Multimodal templates for real-time detection of texture-less objects in heavily cluttered scenes. In Proceedings of the 2011 IEEE International Conference on Computer Vision (ICCV), Barcelona, Spain, 6–13 November 2011; IEEE: Piscataway, NJ, USA, 2011; pp. 858–865. [Google Scholar]
- Girshick, R.; Donahue, J.; Darrell, T.; Malik, J. Rich feature hierarchies for accurate object detection and semantic segmentation. In Proceedings of the IEEE Conference on Computer Vision and Pattern Recognition (CVPR), Columbus, OH, USA, 23–28 June 2014; IEEE: Piscataway, NJ, USA, 2014; pp. 580–587. [Google Scholar]
- He, K.; Zhang, X.; Ren, S.; Sun, J. Spatial pyramid pooling in deep convolutional networks for visual recognition. In Proceedings of the European Conference on Computer Vision (ECCV), Zurich, Switzerland, 6–12 September 2014; Springer: Cham, Switzerland, 2014; pp. 346–361. [Google Scholar]
- Girshick, R. Fast R-CNN. In Proceedings of the IEEE International Conference on Computer Vision (ICCV), Santiago, Chile, 7–13 December 2015; IEEE: Piscataway, NJ, USA, 2015; pp. 1440–1448. [Google Scholar]
- Ren, S.; He, K.; Girshick, R.; Sun, J. Faster R-CNN: Towards real-time object detection with region proposal networks. In Advances in Neural Information Processing Systems (NeurIPS); MIT Press: Montreal, QC, Canada, 2015; pp. 91–99. [Google Scholar]
- He, K.; Gkioxari, G.; Dollár, P.; Girshick, R. Mask R-CNN. In Proceedings of the IEEE International Conference on Computer Vision (ICCV), Venice, Italy, 22–29 October 2017; IEEE: Piscataway, NJ, USA, 2017; pp. 2961–2969. [Google Scholar]
- Liu, W.; Anguelov, D.; Erhan, D.; Szegedy, C.; Reed, S.; Fu, C.-Y.; Berg, A.C. SSD: Single shot multibox detector. In Proceedings of the European Conference on Computer Vision (ECCV), Amsterdam, The Netherlands, 8–16 October 2016; Springer: Cham, Switzerland, 2016; pp. 21–37. [Google Scholar]
- Redmon, J.; Farhadi, A. YOLO9000: Better, faster, stronger. In Proceedings of the IEEE Conference on Computer Vision and Pattern Recognition (CVPR), Honolulu, HI, USA, 21–26 July 2017; IEEE: Piscataway, NJ, USA, 2017; pp. 7263–7271. [Google Scholar]
- Redmon, J.; Farhadi, A. YOLOv3: An incremental improvement. arXiv 2018, arXiv:1804.02767. [Google Scholar] [CrossRef]
- Bochkovskiy, A.; Wang, C.-Y.; Liao, H.-Y.M. YOLOv4: Optimal speed and accuracy of object detection. arXiv 2020, arXiv:2004.10934. [Google Scholar] [CrossRef]
- Tan, M.; Pang, R.; Le, Q.V. EfficientDet: Scalable and efficient object detection. In Proceedings of the IEEE Conference on Computer Vision and Pattern Recognition (CVPR), Seattle, WA, USA, 13–19 June 2020; IEEE: Piscataway, NJ, USA, 2020; pp. 10781–10790. [Google Scholar]
- Hu, H.; Gu, J.; Zhang, Z.; Dai, J.; Wei, Y. Relation networks for object detection. In Proceedings of the IEEE Conference on Computer Vision and Pattern Recognition (CVPR), Salt Lake City, UT, USA, 18–23 June 2018; IEEE: Piscataway, NJ, USA, 2018; pp. 3588–3597. [Google Scholar]
- Zhang, S.; Wen, L.; Bian, X.; Lei, Z.; Li, S.Z. Occlusion-aware R-CNN: Detecting pedestrians in a crowd. arXiv 2018, arXiv:1807.08407. [Google Scholar]
- Wang, A.; Sun, Y.; Kortylewski, A.; Yuilie, A. Robust object detection under occlusion with context-aware CompositionalNets. In Proceedings of the IEEE/CVF Conference on Computer Vision and Pattern Recognition (CVPR), Seattle, WA, USA, 13–19 June 2020; IEEE: Piscataway, NJ, USA, 2020; pp. 12645–12654. [Google Scholar]
- Bodla, N.; Singh, B.; Chellappa, R.; Davis, L.S. Soft-NMS: Improving object detection with one line of code. In Proceedings of the IEEE International Conference on Computer Vision (ICCV), Venice, Italy, 22–29 October 2017; IEEE: Piscataway, NJ, USA, 2017; pp. 5562–5570. [Google Scholar]
- Liu, S.; Huang, D.; Wang, Y. Learning spatial fusion for single-shot object detection. arXiv 2019, arXiv:1911.09516. [Google Scholar] [CrossRef]
- Ghiasi, G.; Lin, T.Y.; Le, Q.V. NAS-FPN: Learning scalable feature pyramid architecture for object detection. In Proceedings of the IEEE/CVF Conference on Computer Vision and Pattern Recognition (CVPR), Long Beach, CA, USA, 15–20 June 2019; IEEE: Piscataway, NJ, USA, 2019; pp. 7036–7045. [Google Scholar]
- Li, Y.; Chen, Y.; Wang, N.; Zhang, Z. Scale-aware Trident Networks for object detection. In Proceedings of the IEEE/CVF International Conference on Computer Vision (ICCV), Seoul, Republic of Korea, 27 October–2 November 2019; IEEE: Piscataway, NJ, USA, 2019; pp. 6054–6063. [Google Scholar]
- Wang, J.; Chen, K.; Yang, S.; Loy, C.C.; Lin, D. Region proposal by guided anchoring. In Proceedings of the IEEE/CVF Conference on Computer Vision and Pattern Recognition (CVPR), Long Beach, CA, USA, 15–20 June 2019; IEEE: Piscataway, NJ, USA, 2019; pp. 2965–2974. [Google Scholar]
- Wang, J.; Chen, K.; Xu, R.; Liu, Z.; Loy, C.C.; Lin, D. CARAFE: Content-aware reassembly of features. In Proceedings of the IEEE/CVF International Conference on Computer Vision (ICCV), Seoul, Republic of Korea, 27 October–2 November 2019; IEEE: Piscataway, NJ, USA, 2019; pp. 3007–3016. [Google Scholar]
- Qin, Z.; Zhang, P.; Wu, F.; Li, X. FcaNet: Frequency channel attention networks. In Proceedings of the IEEE/CVF International Conference on Computer Vision (ICCV), Montreal, QC, Canada, 10–17 October 2021; IEEE: Piscataway, NJ, USA, 2021; pp. 783–792. [Google Scholar]
- Qi, C.R.; Litany, O.; He, K.; Guibas, L.J. Deep Hough voting for 3D object detection in point cloud. In Proceedings of the IEEE/CVF International Conference on Computer Vision (ICCV), Seoul, Republic of Korea, 27 October–2 November 2019; IEEE: Piscataway, NJ, USA, 2019; pp. 9276–9285. [Google Scholar]
- Qi, C.R.; Chen, X.; Litany, O.; Guibas, L.J. ImVoteNet: Boosting 3D object detection in point clouds with image votes. In Proceedings of the IEEE/CVF Conference on Computer Vision and Pattern Recognition (CVPR), Seattle, WA, USA, 13–19 June 2020; IEEE: Piscataway, NJ, USA, 2020; pp. 4404–4413. [Google Scholar]
- Zhang, Z.; Sun, B.; Xu, H. H3DNet: 3D object detection using hybrid geometric primitives. In Proceedings of the European Conference on Computer Vision (ECCV), Glasgow, UK, 23–28 August 2020; Springer: Cham, Switzerland, 2020; pp. 311–329. [Google Scholar]
- Misra, I.; Girdhar, R.; Joulin, A. 3DETR: An end-to-end transformer model for 3D object detection. In Proceedings of the IEEE/CVF International Conference on Computer Vision (ICCV), Montreal, QC, Canada, 10–17 October 2021; IEEE: Piscataway, NJ, USA, 2021; pp. 2926–2937. [Google Scholar]
- Song, S.; Xiao, J. Deep sliding shapes for amodal 3D object detection in RGB-D images. In Proceedings of the IEEE Conference on Computer Vision and Pattern Recognition (CVPR), Las Vegas, NV, USA, 27–30 June 2016; IEEE: Piscataway, NJ, USA, 2016; pp. 808–816. [Google Scholar]
- Zhou, M.; Li, B.; Wang, J. Optimization of hyperparameters in object detection models based on fractal loss function. Fractal Fract. 2022, 6, 706. [Google Scholar] [CrossRef]
- Vaswani, A.; Shazeer, N.; Parmar, N.; Uszkoreit, J.; Jones, L.; Gomez, A.N.; Kaiser, L.; Polosukhin, I. Attention is all you need. Advances in neural information processing systems. arXiv 2017, arXiv:1706.03762. [Google Scholar]
- Nagy, M. Furniture Detection Dataset[DB/OL]. Roboflow Universe. Roboflow. 2023. Available online: https://universe.roboflow.com/mokhamed-nagy-u69zl/furniture-detection-qiufc (accessed on 20 May 2025).










| Class ID | Class Name | Instances | Proportion (%) | Image Count |
|---|---|---|---|---|
| 0 | Bed | 1107 | 13.51 | 1088 |
| 1 | Cabinet | 916 | 11.18 | 826 |
| 2 | Closet | 440 | 5.37 | 413 |
| 3 | Chair | 618 | 7.54 | 554 |
| 4 | Lamp | 267 | 3.26 | 216 |
| 5 | Nightstand | 237 | 2.89 | 225 |
| 6 | Shelf | 247 | 3.01 | 244 |
| 7 | Sofa | 2210 | 26.97 | 2163 |
| 8 | Table | 1134 | 13.84 | 1110 |
| 9 | Wall Panel | 391 | 4.77 | 364 |
| 10 | Window | 626 | 7.64 | 409 |
| Model | mAP@50 | mAP@50-95 | mAP@75 | FPS | Latency (ms) | |||
|---|---|---|---|---|---|---|---|---|
| Val | Test | Val | Test | Val | Test | |||
| YOLOv8 | 0.6904 | 0.6674 | 0.5641 | 0.5551 | 0.6145 | 0.6072 | 378.1 | 2.64 |
| YOLOv9 | 0.6962 | 0.6658 | 0.5684 | 0.5562 | 0.6101 | 0.6114 | 429.25 | 2.33 |
| YOLOv10 | 0.6762 | 0.6655 | 0.5624 | 0.5614 | 0.6065 | 0.6122 | 462.82 | 2.16 |
| YOLOv11 | 0.6958 | 0.6718 | 0.5758 | 0.5631 | 0.6176 | 0.6025 | 484.06 | 2.07 |
| YOLOv12 | 0.6715 | 0.6627 | 0.5535 | 0.5569 | 0.6016 | 0.5952 | 357.14 | 2.80 |
| RT-DETR | 0.6588 | 0.6241 | 0.5264 | 0.5006 | 0.5683 | 0.5369 | 390.17 | 2.56 |
| MDF-YOLO | 0.7158 | 0.6803 | 0.5814 | 0.5615 | 0.6117 | 0.6266 | 354.6 | 2.82 |
| CGM Block | HG-HCA Block | FGR Block | mAP@50 | FPS | Latency (ms) | |
|---|---|---|---|---|---|---|
| Val | Test | |||||
| 0.6904 | 0.6674 | 378.1 | 2.64 | |||
| ✓ | 0.7021 (+0.117) | 0.6728 (+0.054) | 369.0 (−9.1) | 2.71 (+0.07) | ||
| ✓ | 0.6996 (+0.092) | 0.6715 (+0.041) | 367.6 (−10.5) | 2.72 (+0.08) | ||
| ✓ | 0.6957 (+0.053) | 0.6698 (+0.024) | 374.5 (−3.6) | 2.67 (+0.03) | ||
| ✓ | ✓ | 0.7134 (+0.230) | 0.6784 (+0.110) | 358.4 (−19.7) | 2.79 (+0.15) | |
| ✓ | ✓ | 0.7074 (+0.170) | 0.6755 (+0.081) | 365.0 (−13.1) | 2.74 (+0.10) | |
| ✓ | ✓ | 0.7064 (+0.160) | 0.6745 (+0.071) | 363.6 (−14.5) | 2.75 (+0.11) | |
| ✓ | ✓ | ✓ | 0.7158 (+0.254) | 0.6803 (+0.129) | 354.6 (−23.5) | 2.82 (+0.18) |
Disclaimer/Publisher’s Note: The statements, opinions and data contained in all publications are solely those of the individual author(s) and contributor(s) and not of MDPI and/or the editor(s). MDPI and/or the editor(s) disclaim responsibility for any injury to people or property resulting from any ideas, methods, instructions or products referred to in the content. |
© 2025 by the authors. Licensee MDPI, Basel, Switzerland. This article is an open access article distributed under the terms and conditions of the Creative Commons Attribution (CC BY) license (https://creativecommons.org/licenses/by/4.0/).
Share and Cite
Luan, F.; Yang, J.; Zhang, H. MDF-YOLO: A Hölder-Based Regularity-Guided Multi-Domain Fusion Detection Model for Indoor Objects. Fractal Fract. 2025, 9, 673. https://doi.org/10.3390/fractalfract9100673
Luan F, Yang J, Zhang H. MDF-YOLO: A Hölder-Based Regularity-Guided Multi-Domain Fusion Detection Model for Indoor Objects. Fractal and Fractional. 2025; 9(10):673. https://doi.org/10.3390/fractalfract9100673
Chicago/Turabian StyleLuan, Fengkai, Jiaxing Yang, and Hu Zhang. 2025. "MDF-YOLO: A Hölder-Based Regularity-Guided Multi-Domain Fusion Detection Model for Indoor Objects" Fractal and Fractional 9, no. 10: 673. https://doi.org/10.3390/fractalfract9100673
APA StyleLuan, F., Yang, J., & Zhang, H. (2025). MDF-YOLO: A Hölder-Based Regularity-Guided Multi-Domain Fusion Detection Model for Indoor Objects. Fractal and Fractional, 9(10), 673. https://doi.org/10.3390/fractalfract9100673

