Sign in to use this feature.

Years

Between: -

Subjects

remove_circle_outline
remove_circle_outline
remove_circle_outline
remove_circle_outline
remove_circle_outline
remove_circle_outline
remove_circle_outline
remove_circle_outline
remove_circle_outline

Journals

Article Types

Countries / Regions

Search Results (82)

Search Parameters:
Keywords = adaptive ontology-based development

Order results
Result details
Results per page
Select all
Export citation of selected articles as:
27 pages, 2665 KB  
Review
Toward Knowledge-Enhanced Geohazard Intelligence: A Review of Knowledge Graphs and Large Language Models
by Wenjia Li and Yongzhang Zhou
GeoHazards 2026, 7(2), 40; https://doi.org/10.3390/geohazards7020040 - 7 Apr 2026
Viewed by 615
Abstract
Geohazards such as landslides, earthquakes, debris flows, and floods are governed by complex interactions among geological, hydrological, and human processes. Traditional data-driven models have improved hazard prediction but often lack interpretability and adaptability. This review examines the evolution of knowledge-guided approaches in geohazard [...] Read more.
Geohazards such as landslides, earthquakes, debris flows, and floods are governed by complex interactions among geological, hydrological, and human processes. Traditional data-driven models have improved hazard prediction but often lack interpretability and adaptability. This review examines the evolution of knowledge-guided approaches in geohazard research, highlighting how knowledge representation and artificial intelligence have progressively converged to enhance understanding, reasoning, and model transparency. A bibliometric analysis of 1410 publications indexed in the Web of Science reveals an evolution from early ontology-based knowledge engineering for expert reasoning to knowledge graphs (KG), frameworks enabling multi-source data integration and relational inference, and more recently, to large language model (LLM), augmented systems for automated knowledge extraction and cognitive geoscience. This review synthesizes advances in knowledge representation, knowledge graphs, and LLM-based reasoning, demonstrating how hybrid models that embed physical laws and expert knowledge can improve the interpretability and generalization of machine learning. These developments enable new forms of knowledge-driven geohazard intelligence and support applications in hazard monitoring, early warning, and risk communication. There are challenges we still face, including semantic fragmentation, limited causal reasoning, and sparse data for extreme events. Future directions require unified knowledge–data–mechanism architectures, causality-aware modeling, and interoperable standards to advance trustworthy and explainable geohazard intelligence. Full article
(This article belongs to the Topic Big Data and AI for Geoscience)
Show Figures

Figure 1

21 pages, 3333 KB  
Article
A Methodological Framework for Runtime Ontology Evolution in Dynamic Environments
by Valeria Seidita, Lucrezia Mosca and Antonio Chella
Appl. Sci. 2026, 16(7), 3494; https://doi.org/10.3390/app16073494 - 3 Apr 2026
Viewed by 364
Abstract
Intelligent systems operating in real-world environments are often required to make decisions in contexts that are only partially known at design time. In such scenarios, the assumption of a static and fully specified knowledge base becomes unrealistic, limiting the system’s ability to adapt [...] Read more.
Intelligent systems operating in real-world environments are often required to make decisions in contexts that are only partially known at design time. In such scenarios, the assumption of a static and fully specified knowledge base becomes unrealistic, limiting the system’s ability to adapt to novel situations. This challenge is particularly relevant for robotic systems, whose behavior cannot be entirely pre-programmed when operating in dynamic and evolving environments. This paper proposes a methodological and architectural approach for the runtime update of ontologies and knowledge bases, enabling intelligent systems to autonomously adapt their internal representation of the world during execution. The proposed approach enables the system to identify knowledge gaps by distinguishing between previously unknown concepts and known concepts enriched with newly observed instances, and to integrate such information into the ontology in a controlled and consistent manner. The approach is implemented as an end-to-end pipeline that combines visual perception, semantic interpretation through large language models, and a robust ontology update mechanism. Particular attention is devoted to ensuring formal consistency during runtime evolution, addressing challenges such as the generation of valid OWL constructs, the management of inverse properties, datatype normalization, and the prevention of semantic degradation over iterative updates. By enabling knowledge-driven adaptation at runtime, the proposed framework supports autonomous decision-making in environments that cannot be fully anticipated at design time. The approach was developed within the MUSIC4D and MHARA projects, which explore the use of intelligent systems in dynamic, partially structured contexts, focusing on knowledge-based adaptation. Full article
Show Figures

Figure 1

30 pages, 44004 KB  
Article
Visualising Relation Between Terminologies and HBIM Models for Historic Architecture
by Alberto Pettineo and Sandro Parrinello
Heritage 2026, 9(4), 140; https://doi.org/10.3390/heritage9040140 - 30 Mar 2026
Viewed by 1260
Abstract
Moving beyond the limits of purely geometric or descriptive documentation, the study conceives the digital models as a structured information system capable of coherently and queryably organising both the formal-typological and the interpretative-historical dimensions of heritage. The methodology is developed within the framework [...] Read more.
Moving beyond the limits of purely geometric or descriptive documentation, the study conceives the digital models as a structured information system capable of coherently and queryably organising both the formal-typological and the interpretative-historical dimensions of heritage. The methodology is developed within the framework of the European Horizon MSCA project Hephaestus, which investigates cross-border Cultural Heritage Routes (CHRs) and historic fortification systems in the Adriatic and Baltic basins. The paper focuses on Adriatic CHR, through the selection, organisation, and interrelation of a distributed corpus of fortified architectures, articulated according to historical phases, territorial clusters, typological classes, and multilevel relationships. The study adopts an approach centered on HBIM models and ontological frameworks, implemented through complementary top-down and bottom-up processes. The results show the possibility of structuring HBIM-derived data within an ontology-based framework capable of linking, within a single information system, architectural elements, fortified systems, and territorial entities across heterogeneous case studies. The application to differentiated contexts highlights the ability of the models to adapt to different scales and levels of complexity, supporting querying, comparison, and multi-level interpretation of heritage. The variety of sources and contexts enables the methodology to be tested across heterogeneous historical and typological scenarios, strengthening its applicability and robustness within a multiscalar information structure. Full article
Show Figures

Figure 1

34 pages, 1485 KB  
Article
Cognitive Digital Twin Generations: From Foundational Instruments to Meta-Cognitive Ecosystems
by Igor Kabashkin
Information 2026, 17(3), 285; https://doi.org/10.3390/info17030285 - 12 Mar 2026
Viewed by 560
Abstract
The growing complexity of cyber-physical and socio-technical systems calls for digital twin architectures capable of modeling cognition-driven processes such as perception, reasoning, learning, and reflection. This paper proposes an instrumental and generational framework of cognitive digital twins (CDTs) that formalizes cognition as an [...] Read more.
The growing complexity of cyber-physical and socio-technical systems calls for digital twin architectures capable of modeling cognition-driven processes such as perception, reasoning, learning, and reflection. This paper proposes an instrumental and generational framework of cognitive digital twins (CDTs) that formalizes cognition as an explicit and evolvable system property. The framework defines a stable set of cognitive modeling instruments—cognitive analyzer, cognitive emulator and cognitive orchestrator—and introduces four CDT generations: foundational CDTs, self-adaptive CDTs, collective CDTs and meta-cognitive digital ecosystems. The study focuses on foundational cognition modeling as the primary generation and develops a mathematical framework based on the cognitive maturity index and the ontology consistency index to quantify cognitive behavior and semantic coherence. Convergence analysis and representative application scenarios validate the stability of the proposed model. Higher CDT generations are introduced to establish an evolutionary roadmap toward adaptive, collective, and meta-cognitive digital twins. The proposed framework integrates conceptual taxonomy, instrumental typology, and a methodological roadmap for instrument selection and evolution, providing a unified foundation for modeling cognition-driven systems and extending traditional digital twin paradigms. Full article
(This article belongs to the Special Issue Information-Driven Synergies in the Metaverse and IoT Ecosystems)
Show Figures

Graphical abstract

18 pages, 268 KB  
Article
Reconstruction of Identity and Meaning in the Postpartum Period: Women’s Experiences of Social Vulnerability and Existential Transition—A Phenomenological Study
by Aycan Şahin, Fatih Şahin and Leyla Sezgin
Healthcare 2026, 14(5), 693; https://doi.org/10.3390/healthcare14050693 - 9 Mar 2026
Viewed by 530
Abstract
Background: The postpartum period represents a critical transitional phase in which women experience profound changes in identity, meaning, and social roles. This process is often shaped by social vulnerability and existential transformation, yet remains insufficiently explored from a phenomenological perspective. This study aimed [...] Read more.
Background: The postpartum period represents a critical transitional phase in which women experience profound changes in identity, meaning, and social roles. This process is often shaped by social vulnerability and existential transformation, yet remains insufficiently explored from a phenomenological perspective. This study aimed to explore how women reconstruct identity and meaning during the postpartum period within the context of social vulnerability and existential transition. Methods: This qualitative study em-ployed an descriptive phenomenological approach in accordance with the COREQ guidelines. Data saturation was achieved with 20 mothers of infants aged 0–12 months who were purposively selected from a province in eastern Türkiye. Data were collected through semi-structured face-to-face interviews and analyzed using Colaizzi’s phenomenological method. Credibility was ensured through participant validation, reflexivity, and team-based analysis. Results: Four themes emerged. Fracturing of Existence indicated an ontological shift from “I” to “we,” reflecting a metaphorical rebirth of the self. Invisible Burdens revealed that societal expectations and insufficient social support intensify psychosocial vulnerability. Re-Tailoring the Self demonstrated that maternal identity is dynamic and continuously negotiated between the past and emerging self. Construction of Silent Resilience showed that women develop strength alongside vulnerability through internal resources, spirituality, and everyday practices of hope. Conclusions: The postpartum period involves a multilayered reconstruction of identity and meaning beyond role adaptation. During this existential transition, women not only give birth to a child but also reconstruct their own existence, metaphorically giving birth to themselves. Full article
(This article belongs to the Section Mental Health and Psychosocial Well-being)
37 pages, 1329 KB  
Review
AI- and Ontology-Based Enhancements to FMEA for Advanced Systems Engineering: Current Developments and Future Directions
by Haytham Younus, Sohag Kabir, Felician Campean, Pascal Bonnaud and David Delaux
Appl. Sci. 2026, 16(5), 2464; https://doi.org/10.3390/app16052464 - 4 Mar 2026
Viewed by 1049
Abstract
This article presents a state-of-the-art review of recent advances aimed at transforming traditional Failure Mode and Effects Analysis (FMEA) into a more intelligent, data-driven, and semantically enriched process. As engineered systems grow in complexity, conventional FMEA methods, which are largely manual, document-centric, and [...] Read more.
This article presents a state-of-the-art review of recent advances aimed at transforming traditional Failure Mode and Effects Analysis (FMEA) into a more intelligent, data-driven, and semantically enriched process. As engineered systems grow in complexity, conventional FMEA methods, which are largely manual, document-centric, and expert-dependent, have become increasingly inadequate for addressing the demands of modern systems engineering. We examine how techniques from Artificial Intelligence (AI), including machine learning and natural language processing, can transform FMEA into a more dynamic, data-driven, intelligent, and model-integrated process by automating failure prediction, prioritisation, and knowledge extraction from operational data. In parallel, we explore the role of ontologies in formalising system knowledge, supporting semantic reasoning, improving traceability, and enabling cross-domain interoperability. The review also synthesises emerging hybrid approaches, such as ontology-informed learning and large language model integration, which further enhance explainability and automation. These developments are discussed within the broader context of Model-Based Systems Engineering (MBSE) and function modelling, showing how AI and ontologies can support more adaptive and resilient FMEA workflows. We critically analyse a range of tools, case studies, and integration strategies, while identifying key challenges related to data quality, explainability, standardisation, and interdisciplinary adoption. By leveraging AI, systems engineering, and knowledge representation using ontologies, this review offers a structured roadmap for embedding FMEA within intelligent, knowledge-rich engineering environments. Full article
Show Figures

Figure 1

27 pages, 2039 KB  
Article
Towards Service-Oriented Knowledge-Based Process Planning Supporting Service-Based Smart Production Environments
by Kathrin Gorgs, Heiko Friedrich, Tobias Vogel and Matthias L. Hemmje
Software 2026, 5(1), 8; https://doi.org/10.3390/software5010008 - 12 Feb 2026
Viewed by 498
Abstract
The increasing decentralization of industrial processes in Industry 4.0 necessitates the distribution and coordination of resources such as machines, materials, expertise, and knowledge across organizations in a value chain. To facilitate effective operations in such distributed environments, it is essential to digitize processes [...] Read more.
The increasing decentralization of industrial processes in Industry 4.0 necessitates the distribution and coordination of resources such as machines, materials, expertise, and knowledge across organizations in a value chain. To facilitate effective operations in such distributed environments, it is essential to digitize processes and resources, establish interconnectedness, and implement a scalable management approach. The present paper addresses these challenges through the knowledge-based production planning (KPP) system, which was originally developed as a monolithic prototype. It is argued that the KPP-System must evolve towards a service-oriented architecture (SOA) in order to align with distributed and interoperable Industry 4.0 requirements. The paper provides a comprehensive overview of the motivation and background of KPP, identifies the key research questions that are to be addressed, and presents a conceptual design for transitioning KPP into an SOA. The approach under discussion is notable for its consideration of compatibility with the Arrowhead Framework (AF), a consideration that is intended to ensure interoperability with smart production environments. The contribution of this work is the first architectural concept that demonstrates how KPP components can be encapsulated as services and integrated into local cloud environments, thus laying the foundation for adaptive, ontology-based process planning in distributed manufacturing. In addition to the conceptual architecture, the first implementation phase has been conducted to validate the proposed approach. This includes the realization and evaluation of the mediator-based service layer, which operationalizes the transformation of planning data into semantic function blocks (FBs) and enables the interaction of distributed services within the envisioned SO-KPP architecture. The implementation demonstrates the feasibility of the service-oriented transformation and provides a functional proof of concept for ontology-based integration in future adaptive production planning systems. Full article
(This article belongs to the Topic Software Engineering and Applications)
Show Figures

Figure 1

54 pages, 5039 KB  
Article
Mathematical Framework for Airport as Cognitive Digital Twin of Aviation Ecosystem
by Igor Kabashkin and Arturs Saveljevs
Mathematics 2026, 14(3), 558; https://doi.org/10.3390/math14030558 - 4 Feb 2026
Viewed by 767
Abstract
Airport digital transformation is commonly approached through technological integration and data-driven optimization, yet such perspectives provide limited insight into system-level reasoning and governance. This paper introduces the cognitive airport paradigm (CAP) as a mathematically grounded framework that models the airport as a domain-specific [...] Read more.
Airport digital transformation is commonly approached through technological integration and data-driven optimization, yet such perspectives provide limited insight into system-level reasoning and governance. This paper introduces the cognitive airport paradigm (CAP) as a mathematically grounded framework that models the airport as a domain-specific cognitive digital twin within a complex aviation ecosystem. Methodologically, the study follows a conceptual–analytical and design-science research approach, combining system analysis, conceptual modeling, ontology engineering, and formal mathematical representation of cognitive transitions and governance constraints. CAP represents airport cognition as an explicit state space characterized by cognitive maturity, governance integrity, and semantic stability. Analytical reasoning, adaptive learning, and orchestration mechanisms are formalized through instrument dominance profiles and cognitive performance functionals, enabling analytical comparison of airport configurations and identification of cognitive regimes. The results include (i) a formalization of airports as cognitive digital twins with measurable cognitive and governance properties; (ii) quantitative indices such as the cognitive readiness index, governance integrity index, and ethical alignment coefficient supporting structured evaluation of airport cognitive maturity; and (iii) illustrative expert-based parameterizations and a geometric interpretation in a cognitive simplex demonstrating that governance-oriented orchestration stabilizes airport cognition under increasing system complexity. Airport development is interpreted as continuous cognitive evolution rather than discrete stages of digitalization. The paper further proposes a cognitive roadmap for guiding airport evolution through structured cognitive rebalancing. The framework contributes to the theoretical foundations of cognitive digital twins and is transferable to other safety-critical and institutionally governed socio-technical systems. Full article
Show Figures

Graphical abstract

17 pages, 2343 KB  
Article
From Descriptors to Decisions: Structuring the Libyan National Land Cover Reference System with Land Cover Meta Language
by Bashir Nwer, Gautam Dadhich, Akram Alkasih, Abdourahman Maki and Fatima Mushtaq
Land 2026, 15(2), 257; https://doi.org/10.3390/land15020257 - 2 Feb 2026
Viewed by 431
Abstract
The accurate representation of land cover is fundamental to sustainable land management, environmental monitoring, and spatial policy development. However, many national systems lack semantic interoperability, flexibility, and are often developed for narrowly focused purposes. This study presents an ontology-based approach to developing the [...] Read more.
The accurate representation of land cover is fundamental to sustainable land management, environmental monitoring, and spatial policy development. However, many national systems lack semantic interoperability, flexibility, and are often developed for narrowly focused purposes. This study presents an ontology-based approach to developing the Libyan National Land Cover Reference System (LLCRS) using the Land Cover Meta Language (LCML), defined in ISO 19144-2. The aim is to shift from fixed class labels to a structured set of observable descriptors—such as cover percentage, phenology, height, and spatial pattern—allowing for more precise, scalable, and interoperable representations of land cover. Using Libyan national classification schemes as a foundation, land cover classes were translated into LCML descriptors through iterative modeling and validation, supported by the Land Characterization System (LCHS) software. The resulting reference system offers a standardized, modular structure that facilitates crosswalks between national, regional, and global classification frameworks. It enhances consistency across mapping efforts and supports integration into national land monitoring workflows. The framework is tailored to Libya’s arid context but offers potential for adaptation and reusability in other arid/semi-arid regions, such as those in the Sahel or Arabian Peninsula, by adjusting descriptors to local environmental conditions while maintaining biophysical focus and excluding socio-economic or land-use dynamics. Full article
Show Figures

Figure 1

29 pages, 5294 KB  
Article
Building a Regional Platform for Monitoring Air Quality
by Stanimir Nedyalkov Stoyanov, Boyan Lyubomirov Belichev, Veneta Veselinova Tabakova-Komsalova, Yordan Georgiev Todorov, Angel Atanasov Golev, Georgi Kostadinov Maglizhanov, Ivan Stanimirov Stoyanov and Asya Georgieva Stoyanova-Doycheva
Future Internet 2026, 18(2), 78; https://doi.org/10.3390/fi18020078 - 2 Feb 2026
Viewed by 558
Abstract
This paper presents PLAM (Plovdiv Air Monitoring)—a regional multi-agent platform for air quality monitoring, semantic reasoning, and forecasting. The platform uses a hybrid architecture that combines two types of intelligent agents: classic BDI (Belief-Desire-Intention) agents for complex, goal-oriented behavior and planning, and ReAct [...] Read more.
This paper presents PLAM (Plovdiv Air Monitoring)—a regional multi-agent platform for air quality monitoring, semantic reasoning, and forecasting. The platform uses a hybrid architecture that combines two types of intelligent agents: classic BDI (Belief-Desire-Intention) agents for complex, goal-oriented behavior and planning, and ReAct agents based on large language models (LLM) for quick response, analysis, and interaction with users. The system integrates data from heterogeneous sources, including local IoT sensor networks and public external services, enriching it with a specialized OWL ontology of environmental norms. Based on this data, the platform performs comparative analysis, detection of anomalies and inconsistencies between measurements, as well as predictions using machine learning models. The results are visualized and presented to users via a web interface and mobile application, including personalized alerts and recommendations. The architecture demonstrates essential properties of an intelligent agent such as autonomy, proactivity, reactivity, and social capabilities. The implementation and testing in the city of Plovdiv demonstrate the system’s ability to provide a more objective and comprehensive assessment of air quality, revealing significant differences between measurements from different institutions. The platform offers a modular and adaptive design, making it applicable to other regions, and outlines future development directions, such as creating a specialized small language model and expanding sensor capabilities. Full article
(This article belongs to the Special Issue Intelligent Agents and Their Application)
Show Figures

Graphical abstract

24 pages, 7029 KB  
Article
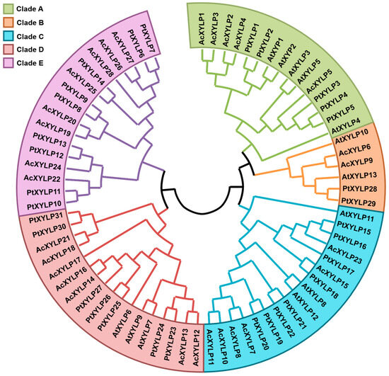
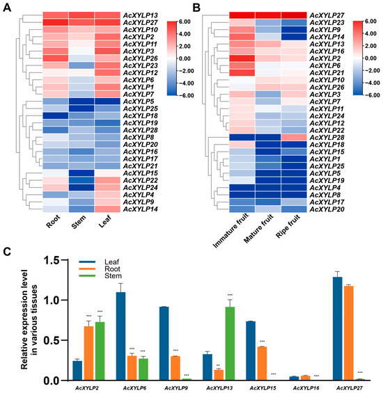
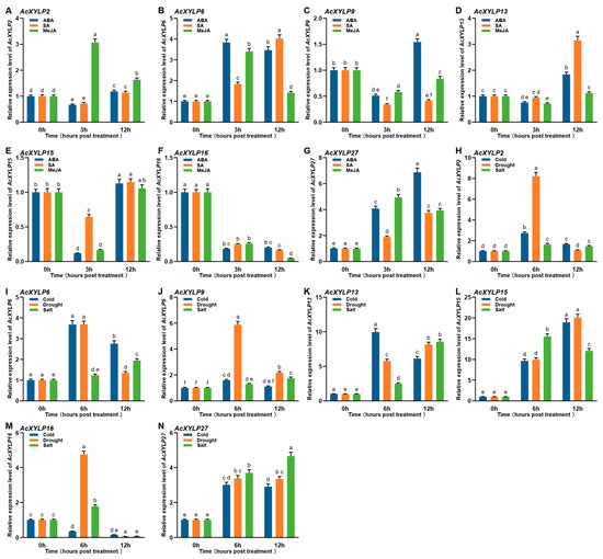
Identification, Characterization and Expression Profiles of Xylogen-like Gene Family in Kiwifruit in Different Developmental Tissues and Under Various Abiotic Stresses
by Caili Wang, Chen Li, Xiaoli Tang and Chunhua Li
Biology 2026, 15(3), 264; https://doi.org/10.3390/biology15030264 - 31 Jan 2026
Viewed by 467
Abstract
The XYLP family is reported to be essential for the regulation of growth and development, mediating plant hormone signals, and promoting adaptation to environmental stresses across various plant species. Although the XYLP family in Actinidia chinensis (kiwifruit) enhances the understanding of developmental processes [...] Read more.
The XYLP family is reported to be essential for the regulation of growth and development, mediating plant hormone signals, and promoting adaptation to environmental stresses across various plant species. Although the XYLP family in Actinidia chinensis (kiwifruit) enhances the understanding of developmental processes and abiotic stress responses, a systematic analysis of this gene family remains lacking. In this study, 28 AcXYLP genes were identified in the kiwifruit genome, which were classified into five clades based on a phylogenetic tree. Collinearity analysis revealed that the expansion of AcXYLP genes was predominantly influenced by segmental genome duplication events. Gene ontology and protein–protein interaction network analysis indicated that AcXYLP genes were involved in pathways related to plant growth, developmental process, and abiotic stresses responses. The promoter regions harboring cis-acting elements associated with plant growth and development, phytohormones, and stress responses, highlighting the significant roles of the AcXYLP gene family. Expression profile analysis of 28 AcXYLP genes in different tissues revealed their tissue-specific functions. Notably, AcXYLP13, AcXYLP15 and AcXYLP27 were identified as top-ranked nodes in STRING-predicted network protein involved in plant growth and abiotic stress responses, indicating their central roles in coordinating developmental signaling and stress responses. This study facilitated further exploration of the functional characteristics of AcXYLP genes. Full article
(This article belongs to the Section Plant Science)
Show Figures

Figure 1

29 pages, 12966 KB  
Article
Intelligent Retrieval Method for Geospatial Data Aimed at Data Trading
by Jianghong Bo, Wang Li, Ran Liu, Mu Duan, Xuan Ding and Chuli Hu
ISPRS Int. J. Geo-Inf. 2026, 15(1), 26; https://doi.org/10.3390/ijgi15010026 - 5 Jan 2026
Viewed by 676
Abstract
The development of the digital economy has highlighted the important value of geospatial data across numerous domains, with data trading being a pivotal link in activating this value. The current user base engaging in data trading is diverse, while trading platforms encounter problems [...] Read more.
The development of the digital economy has highlighted the important value of geospatial data across numerous domains, with data trading being a pivotal link in activating this value. The current user base engaging in data trading is diverse, while trading platforms encounter problems such as disorganized data management and oversimplified retrieval methods. These concerns lead to inefficient retrieval for users with minimal domain knowledge. To address these complexities, this study proposes an intelligent retrieval method for geospatial data oriented toward data trading. This method establishes a geospatial data knowledge graph based on a standardized ontology model and innovatively utilizes large language models to assess user requirements in data trading. It effectively addresses the problems of standardized management for multi-source heterogeneous geospatial data and the poor adaptability of traditional retrieval methods to the ambiguous requirements of users lacking professional domain knowledge. Thus, it improves the efficiency and universality of geospatial data trading while guaranteeing the semantic interpretability of retrieval results. Experimental results confirm that the proposed method considerably outperforms traditional keyword-based retrieval methods. It exhibits particularly notable performance enhancements in scenarios with ambiguous requirements. This research not only effectively extends management approaches for geospatial data but also strengthens the inclusivity of data trading. Thus, it provides technical support for maximizing the value of geospatial data. Full article
Show Figures

Figure 1

34 pages, 1046 KB  
Article
Extending the Theory of Technology: A Tripartite Framework for Blockchain Technology and Sustainable Innovation
by Feng Zhang, Qian Shi and Mohammed Taha Alqershy
Sustainability 2025, 17(24), 11065; https://doi.org/10.3390/su172411065 - 10 Dec 2025
Viewed by 572
Abstract
Despite the recognition of Blockchain Technology’s disruptive potential, there is ongoing debate about its ontological and axiomatic foundations. This study develops a theoretical framework to explain the underline structural principles of blockchain technology through the lens of Arthur’s theory of technology, and the [...] Read more.
Despite the recognition of Blockchain Technology’s disruptive potential, there is ongoing debate about its ontological and axiomatic foundations. This study develops a theoretical framework to explain the underline structural principles of blockchain technology through the lens of Arthur’s theory of technology, and the framework is developed through adopting Narrative Literature Review. By integrating conceptual analysis with a structural examination of Ethereum, this study reveals that blockchain technology is not a single invention but a composite technological system developed through recursive interactions among sub-technologies. The proposed framework identifies three interrelated structural patterns—the Combinatorial Pattern of Components elucidating blockchain technology’s structural ontology, the Capturing Pattern of Algorithms revealing the operational source of its innovation, and the Recursive Pattern of Technologies characterizing its inner logical structure of components—that together explain blockchain technology’s generative and evolving nature. The study extends Arthur’s theory by clarifying the “technology within technology” dynamic that underlies blockchain technology innovation. The Ethereum case confirms the framework’s applicability and generalizability, showing that blockchain systems, despite their diversity, share a consistent structural logic. Beyond its theoretical contribution, the framework offers practical guidance for sustainable technological innovation. It provides analytical support for designing blockchain-based applications’ architectures that enhance transparency, efficiency, and adaptability, contributing to the sustainable evolution of digital technologies. Full article
(This article belongs to the Section Sustainable Engineering and Science)
Show Figures

Figure 1

21 pages, 2369 KB  
Article
Enhancing Intrusion Detection in Autonomous Vehicles Using Ontology-Driven Mitigation
by Manale Boughanja, Zineb Bakraouy, Tomader Mazri and Ahmed Srhir
World Electr. Veh. J. 2025, 16(12), 642; https://doi.org/10.3390/wevj16120642 - 24 Nov 2025
Cited by 1 | Viewed by 870
Abstract
With the increasing complexity of Autonomous Vehicle networks, enhanced cyber security has become a critical challenge. Traditional security techniques often struggle to adapt dynamically to evolving threats. Overcoming these limitations, this paper presents a novel domain ontology to structure knowledge concerning AV security [...] Read more.
With the increasing complexity of Autonomous Vehicle networks, enhanced cyber security has become a critical challenge. Traditional security techniques often struggle to adapt dynamically to evolving threats. Overcoming these limitations, this paper presents a novel domain ontology to structure knowledge concerning AV security threats, intrusion characteristics, and corresponding mitigation techniques. Unlike previous work, which mainly focused on static classifications or direct integration within Intrusion Detection Systems, our approach has the distinctive feature of creating a formalized and coherent semantic representation. The ontology was designed using Protégé 4.3 and Web Ontology Language (OWL), modeled from the core cyber security concepts of AVs, and it provides a more nuanced threat classification and significantly superior automated reasoning capability. An important feature of our design is that the ontology formalization was done independently of any real-time IDS integration. A PoC was carried out to prove that the ontology could select the most appropriate method of mitigation, using as input the output of machine-learning-based IDS; SPARQL queries retrieve mitigation instance, type, and effectiveness. This design choice enables us to concentrate strictly on validating the foundational semantic coherence and reasoning power of the knowledge structure, hence providing a robust and reliable analytical framework for further reactive and predictive security applications. The experimental evaluation confirms enhanced effectiveness in knowledge organization and reduces inconsistencies in security threat analysis. Specifically, class classification was performed in 1.049 s, while consistency check required just 0.044 s, hence validating the model’s robustness against classification principles and concept inferences. This work thus paves the way for the development of more intelligent and adaptive security frameworks. In the future, research will be focused on the integration with real-time security monitoring and IDS frameworks and on the study of optimization techniques, such as genetic algorithms, to improve the real-time selection of the countermeasures. Full article
(This article belongs to the Section Automated and Connected Vehicles)
Show Figures

Graphical abstract

13 pages, 224 KB  
Commentary
Organoid Intelligence: Can We Separate Intelligent Behavior from an Intelligent Being?
by Daniel Montoya
Organoids 2025, 4(4), 29; https://doi.org/10.3390/organoids4040029 - 18 Nov 2025
Viewed by 3006
Abstract
As brain organoids and organoid-based computational models grow in complexity, they increasingly exhibit electrophysiological patterns consistent with plasticity and information processing. This article explores a central question at the intersection of neuroscience, synthetic biology, and philosophy of mind: Can intelligent behavior be meaningfully [...] Read more.
As brain organoids and organoid-based computational models grow in complexity, they increasingly exhibit electrophysiological patterns consistent with plasticity and information processing. This article explores a central question at the intersection of neuroscience, synthetic biology, and philosophy of mind: Can intelligent behavior be meaningfully separated from an intelligent being? In other words, can adaptive, goal-directed behavior exist independently of subjective awareness—a question that challenges conventional definitions of cognition and consciousness. Drawing from neuroscience, artificial intelligence, and philosophy, I propose a tiered framework based on neural complexity and environmental responsiveness. This includes a simple level analysis and a context-sensitive benchmark for evaluating intelligence in organoid systems without presupposing sentience. Ethical and ontological implications are also addressed, particularly the risk of anthropomorphizing synthetic cognition and the importance of developing context-aware definitions of intelligence. By distinguishing functional sophistication from subjective experience, the framework aims to guide responsible scientific inquiry while clarifying the boundaries of synthetic cognition. Full article
Back to TopTop