Sign in to use this feature.

Years

Between: -

Subjects

remove_circle_outline
remove_circle_outline
remove_circle_outline
remove_circle_outline
remove_circle_outline
remove_circle_outline
remove_circle_outline
remove_circle_outline

Journals

remove_circle_outline
remove_circle_outline
remove_circle_outline
remove_circle_outline
remove_circle_outline
remove_circle_outline
remove_circle_outline
remove_circle_outline
remove_circle_outline
remove_circle_outline

Article Types

Countries / Regions

remove_circle_outline
remove_circle_outline
remove_circle_outline
remove_circle_outline
remove_circle_outline

Search Results (814)

Search Parameters:
Keywords = Sox gene

Order results
Result details
Results per page
Select all
Export citation of selected articles as:
25 pages, 7655 KB  
Article
Pancreatic Cancer Stem Cells Co-Expressing SOX2, OCT4, and TERThigh Represent an Aggressive Subpopulation
by Erika Curiel-Gomez, Damaris P. Romero-Rodriguez, Mauricio Rodriguez-Dorantes, Vilma Maldonado and Jorge Melendez-Zajgla
Cells 2026, 15(2), 129; https://doi.org/10.3390/cells15020129 (registering DOI) - 11 Jan 2026
Abstract
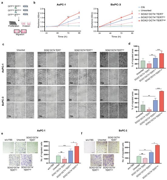
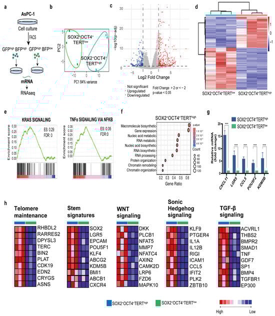
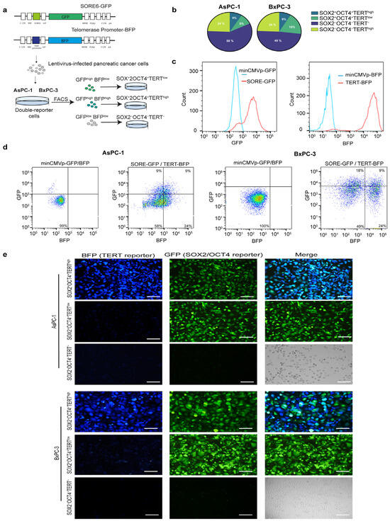
The aggressiveness of pancreatic ductal adenocarcinoma (PDAC) has been linked to cancer stem cells (CSCs) and telomerase activity; however, the mechanism underlying this association remains unclear. In this study, we engineered dual transcriptional reporters (SORE6-GFP and TERT-BFP) to isolate SOX2+OCT4+ [...] Read more.
The aggressiveness of pancreatic ductal adenocarcinoma (PDAC) has been linked to cancer stem cells (CSCs) and telomerase activity; however, the mechanism underlying this association remains unclear. In this study, we engineered dual transcriptional reporters (SORE6-GFP and TERT-BFP) to isolate SOX2+OCT4+TERThigh subpopulations from AsPC-1 and BxPC-3 cells. We combined Fluorescence-Activated Cell Sorting with functional assays, RNA-seq, and network analysis. Clinically, tumors co-expressing high SOX2/OCT4/TERT levels were associated with reduced overall survival, whereas single-gene elevations were not prognostic. We identified a minority SOX2+OCT4+TERThigh fraction (~9%) enriched for pluripotency transcripts (SOX2, OCT4, NANOG, and ALDH1A1), which exhibited the highest proliferative, migratory, and invasive capacities. Transcriptomic profiling of SOX2+OCT4+TERThigh cells showed enrichment of KRAS, telomere maintenance, epithelial–mesenchymal transition, and developmental pathways (WNT and Hedgehog). Connectivity profiling highlighted actionable vulnerabilities, including NF-κB, WNT, and telomerase inhibition pathways. Together, these data define an aggressive telomerase-engaged, pluripotency-driven CSC-like state in PDAC and suggest testable therapeutic strategies that target TERThigh dependencies. Full article
(This article belongs to the Special Issue Signal Transduction and Targeted Therapy for Tumors)
Show Figures

Figure 1

12 pages, 2472 KB  
Article
Effect of Short Tandem Target Mimic miR-5110 on Melanogenesis in Melanocytes of Alpaca (Vicugna pacos)
by Shanshan Yang, Dingxing Jiao, Xuqi Wang, Yangyang Yan, Tao Song, Lili Wang, Ping Rui, Zengjun Ma and Fengsai Li
Curr. Issues Mol. Biol. 2026, 48(1), 72; https://doi.org/10.3390/cimb48010072 (registering DOI) - 10 Jan 2026
Abstract
MicroRNAs (miRNAs) play important roles in the regulation of melanogenesis and coat color in mammals. Short tandem target mimics (STTMs) have been used to block the functions of small RNA in animals and plants. To investigate the role of miR-5110 in melanogenesis, STTM [...] Read more.
MicroRNAs (miRNAs) play important roles in the regulation of melanogenesis and coat color in mammals. Short tandem target mimics (STTMs) have been used to block the functions of small RNA in animals and plants. To investigate the role of miR-5110 in melanogenesis, STTM was used to block the expression of miR-5110 (STTM-miR-5110). Luciferase reporter assay data indicated the miR-5110 regulates SOX10 expression by targeting its 3′-UTR. Overexpression of STTM-miR-5110 in alpaca melanocytes downregulated the expression of miR-5110 (decreased by about 38%, p < 0.05) and upregulated SOX10 mRNA (2.2-fold, p < 0.001) and protein (1.3-fold, p < 0.05) levels. Overexpression of STTM-miR-5110 in alpaca melanocytes increased the mRNA expression of melanogenic genes, including microphthalmia transcription factor (2.0-fold, p < 0.01), tyrosinase (1.6-fold, p < 0.01), tyrosinase-related protein 1 (approximately 3.9-fold, p < 0.001) and tyrosinase-related protein 2 (1.9-fold, p < 0.01). Overexpression of STTM-miR-5110 in alpaca melanocytes increased the protein expression of melanogenic genes, including microphthalmia transcription factor (1.9-fold, p < 0.05), tyrosinase (1.3-fold, p < 0.05), tyrosinase-related protein 1 (1.8-fold, p < 0.001) and tyrosinase-related protein 2 (1.6-fold, p < 0.05). The overexpression of pGL0-STTM-miR-5110 in alpaca melanocytes increased melanin production by approximately 26% (p < 0.05), pheomelanin production by approximately 38% (p < 0.05) and eumelanin production by approximately 56% (p < 0.001). In addition, overexpression of STTM-miR-5110 in alpaca melanocytes increased the TYR activity by 37% (p < 0.01). We also identified melanin granules in alpaca melanocytes transfected with STTM-miR-5110 under Fontana-Masson staining. These results suggest that STTM-miR-5110 upregulates melanogenesis by effectively blocking miR-5110 expression. Full article
(This article belongs to the Section Biochemistry, Molecular and Cellular Biology)
Show Figures

Figure 1

20 pages, 3383 KB  
Article
Gonadal Transcriptome Analysis Identifies Sex-Related Genes and Regulatory Pathways in Spotted Longbarbel Catfish (Hemibagrus guttatus)
by Kun Zhao, Yuanyuan Wang, Yexin Yang, Yi Liu, Chao Liu, Shandian Zhu, Jinhui Sun and Xidong Mu
Fishes 2026, 11(1), 43; https://doi.org/10.3390/fishes11010043 - 9 Jan 2026
Abstract
Hemibagrus guttatus is a large omnivorous fish of significant economic value, listed as a Class II protected species in the National Key Protected Wildlife List in 2021 in China. To provide a theoretical foundation for the artificial breeding of H. guttatus, this [...] Read more.
Hemibagrus guttatus is a large omnivorous fish of significant economic value, listed as a Class II protected species in the National Key Protected Wildlife List in 2021 in China. To provide a theoretical foundation for the artificial breeding of H. guttatus, this study employs high-throughput transcriptome sequencing of testes and ovaries to elucidate the molecular regulatory pathways involved in sex differentiation. Because H. guttatus exhibits no obvious sexual dimorphism even during the breeding season, the distinctive contribution of this study compared with previous gonadal-transcriptomic investigations in other Siluriformes lies not only in documenting sex-biased genes but also in providing a molecular foundation for developing non-lethal sex-identification methods for this morphologically indistinguishable species. A total of 303,192,896 raw reads were obtained, with an effective data rate of 98.4%, indicating high sequencing quality. Differential expression analysis identified 8694 genes, including 6369 upregulated in testes and 2325 upregulated in ovaries. Among these, 88 genes were functionally annotated as sex-related, with 62 testis-biased genes such as spata17, sox9, and dmrt1, and 26 ovary-biased genes including cyp19a, wnt8, and sox12. KEGG pathway enrichment analysis revealed that the TGF-β signaling pathway, insulin secretion, and steroid hormone biosynthesis may play crucial roles in gonadal development and differentiation in H. guttatus. The expression patterns of key genes such as hsd11b1, amh, and insl3 were validated by quantitative real-time PCR, showing consistency with the transcriptome results. These findings lay a molecular foundation for understanding the regulatory mechanisms of sex differentiation in H. guttatus, and provide candidate genes for further investigation into the genetic basis of gonadal development, which is essential for improving artificial reproduction and selective breeding practices. Full article
(This article belongs to the Special Issue Germplasm Resources and Genetic Breeding of Aquatic Animals)
Show Figures

Figure 1

21 pages, 3421 KB  
Article
Bioactive-Rich Piper sarmentosum Aqueous Extract Mitigates Osteoarthritic Pathology by Enhancing Anabolic Activity and Attenuating NO-Driven Catabolism in Human Chondrocytes
by Yi Ting Lee, Mohd Heikal Mohd Yunus, Rizal Abdul Rani, Chiew Yong Ng, Muhammad Dain Yazid, Azizah Ugusman and Jia Xian Law
Biomedicines 2026, 14(1), 128; https://doi.org/10.3390/biomedicines14010128 - 8 Jan 2026
Viewed by 148
Abstract
Background: Osteoarthritis (OA) is a prevalent degenerative joint disease often causing functional disability. Current therapies provide only temporary relief and can cause adverse effects that frequently result in pain and disability. Current pharmacological options offer only temporary symptom relief and may cause adverse [...] Read more.
Background: Osteoarthritis (OA) is a prevalent degenerative joint disease often causing functional disability. Current therapies provide only temporary relief and can cause adverse effects that frequently result in pain and disability. Current pharmacological options offer only temporary symptom relief and may cause adverse effects. Piper sarmentosum (PS), a plant traditionally used for its medicinal properties, has demonstrated antioxidant and anti-inflammatory activities that may counteract OA-related degeneration. This study provides preliminary insight into the therapeutic potential of PS aqueous extract in human OA chondrocytes. Methods: Compounds in the PS aqueous extract were profiled using liquid chromatography–tandem mass spectrometry (LC-MS/MS). Primary human OA chondrocytes (HOCs) were treated with 0.5, 2, and 4 µg/mL of PS aqueous extract for 72 h. Key OA-related parameters were assessed, including anabolic markers (sulfated glycosaminoglycan (sGAG), collagen type II (COL II), aggrecan core protein (ACP), SRY-box transcription factor 9 (SOX9)), catabolic markers (matrix metalloproteinase (MMP) 1, MMP13, cyclooxygenase 2 (COX2)), oxidative stress (nitric oxide (NO) production, inducible NO synthase (iNOS) expression), and inflammatory responses (interleukin (IL) 6). Gene expression was quantified using qPCR, and protein levels were evaluated using the colorimetric method, immunocytochemistry, and Western blot. Results: A total of 101 compounds were identified in the extract, including vitexin, pterostilbene, and glutathione—bioactives known for antioxidant, anti-inflammatory, and chondroprotective functions. PS-treated chondrocytes maintain healthy polygonal morphology. PS aqueous extract significantly enhanced anabolic gene expression (COL2A1, ACP, SOX9) and sGAG production, while concurrently suppressing COX2 expression and NO synthesis. Additionally, PS aqueous extract reduced COX2 and iNOS protein levels, indicating inhibition of the NO signaling pathway. Catabolic activity was attenuated, and inflammatory responses were partially reduced. Conclusions: PS aqueous extract exhibits promising chondroprotective, antioxidant, and anti-inflammatory effects in human OA chondrocytes, largely through the suppression of NO-mediated catabolic signaling. The presence of multiple bioactive compounds supports its mechanistic potential. These findings highlight PS aqueous extract as a potential therapeutic candidate for OA management. Further ex vivo and in vivo studies are warranted to validate its efficacy and clarify its mechanism in joint-tissue environments. Full article
Show Figures

Graphical abstract

21 pages, 5820 KB  
Article
Transcriptomic Profile of Directed Differentiation of iPSCs into Hepatocyte-like Cells
by Irina Panchuk, Valeriia Kovalskaia, Konstantin Kochergin-Nikitsky, Valentina Yakushina, Natalia Balinova, Oxana Ryzhkova, Alexander Lavrov and Svetlana Smirnikhina
Int. J. Mol. Sci. 2026, 27(2), 633; https://doi.org/10.3390/ijms27020633 - 8 Jan 2026
Viewed by 91
Abstract
The liver is the central organ in metabolism; however, modeling hepatic diseases remains limited by current experimental models. Animal models frequently fail to predict human liver physiology, while primary hepatocytes rapidly dedifferentiate in culture. We performed comprehensive transcriptomic profiling of induced pluripotent stem [...] Read more.
The liver is the central organ in metabolism; however, modeling hepatic diseases remains limited by current experimental models. Animal models frequently fail to predict human liver physiology, while primary hepatocytes rapidly dedifferentiate in culture. We performed comprehensive transcriptomic profiling of induced pluripotent stem cells (iPSCs) differentiation into hepatocyte-like cells (HLCs) under two-dimensional (2D) and three-dimensional (3D) culture conditions. RNA sequencing analysis revealed the sequential activation of lineage-specific markers across major developmental stages: definitive endoderm (FOXA2, SOX17, CXCR4, CER1, GATA4), posterior foregut (PROX1, GATA6), and hepatoblasts (HNF4A, AFP). Comparative analysis demonstrated a markedly enhanced hepatic gene expression of 3D organoids, as demonstrated by a 33-fold increase in HNF4A expression and elevated levels of mature hepatocyte markers, including ALB, SERPINA1, and UGT2B15. However, the 3D cultures retained fetal characteristics (290-fold higher AFP expression) and exhibited significantly impaired metabolic function, with CYP3A4 expression levels reduced by 2000-fold compared to the adult human liver. This partial maturation was further supported by a moderate correlation with adult liver tissue (ρ = 0.57). We demonstrated high reproducibility across five biologically distinct iPSCs lines, including those derived from patients with rare monogenic disorders. The establishment of quantitative benchmarks provides a crucial tool for standardizing in vitro liver models. Furthermore, we delineate the specific limitations of the current model, highlighting the need for further protocol optimization to enhance metabolic maturation and P450 enzyme activity. Functional validation of metabolic activity (CYP enzyme assays, albumin secretion) was not performed; therefore, conclusions regarding hepatocyte functionality are based on transcriptomic evidence. Full article
Show Figures

Figure 1

20 pages, 4641 KB  
Article
Salmon Nasal Cartilage Proteoglycan Ameliorate Joint Pain and Cartilage Degradation by Regulating Catabolic and Anabolic Homeostasis in MIA-Induced Osteoarthritis
by Min Yu, So Eun Jo, Young Bae Son, Ye Jin Kim, Youngsik Seo, Sang Bae Han, Hyun Jin Kim, Seon Gil Do, Hanjoong Jo and Dong Ju Son
Nutrients 2026, 18(1), 176; https://doi.org/10.3390/nu18010176 - 5 Jan 2026
Viewed by 281
Abstract
Background/Objectives: Osteoarthritis (OA) is a pervasive chronic joint disease characterized by the triad of persistent articular cartilage degeneration, debilitating synovial inflammation, and sustained chronic pain. Although salmon nasal cartilage proteoglycan (SPG) is recognized for supporting joint health, the precise molecular mechanism underlying its [...] Read more.
Background/Objectives: Osteoarthritis (OA) is a pervasive chronic joint disease characterized by the triad of persistent articular cartilage degeneration, debilitating synovial inflammation, and sustained chronic pain. Although salmon nasal cartilage proteoglycan (SPG) is recognized for supporting joint health, the precise molecular mechanism underlying its effects during OA progression remains to be fully elucidated. This study evaluated the therapeutic efficacy of SPG using a monosodium iodoacetate (MIA)-induced mouse model. Methods: A total of 180 male C57BL/6J mice (six-week-old) were utilized, organized into three independent cohorts to analyze distinct analytical endpoints: (1) pain assessment, histology, and immunohistochemistry; (2) mRNA expression analysis for early-stage OA (Day 3); and (3) mRNA expression analysis for the late-stage OA (Day 28). All subjects received daily oral treatment via gavage, commencing 5 days prior to OA induction and continuing until the designated experimental termination points (either Day 3 or Day 28). Each cohort comprised five experimental groups (n = 10–12 per group): a saline-injected Sham group, an MIA-induced Control group, a positive comparator receiving celecoxib (CLX, 20 mg/kg/day), and two groups administered SPG at a dose of 50 or 100 mg/kg/day. Results: Our findings demonstrated that SPG, particularly at the 100 mg/kg dose, significantly mitigated joint pain symptoms, performing comparably to CLX. Histopathological assessments confirmed that SPG effectively preserved the structural integrity of the cartilage matrix and substantially reduced pathological damage, as evidenced by lower Mankin scores. Mechanistically, SPG treatment led to a marked downregulation of degradative enzymes, including matrix metalloproteinase-3 (MMP-3) and a disintegrin and metalloproteinase with thrombospondin motifs 4 (ADAMTS-4), while concurrently normalizing the levels of tissue inhibitors of metalloproteinases (TIMPs). Furthermore, SPG prevented the aberrant, over-compensatory expression of anabolic markers such as SRY-box transcription factor 9 (SOX-9), type II collagen alpha 1 chain (COL2A1), and aggrecan (ACAN) typically observed in the disease’s later stages. While SPG demonstrated a limited impact on broadly pro-inflammatory cytokine profiles, it specifically and significantly reduced interleukin-6 (IL-6) gene expression during the chronic phase. Conclusions: These results suggest that SPG serves as a promising natural agent that maintains articular homeostasis by balancing matrix metabolic pathways, positioning it as a scientifically validated functional food candidate for the management of joint health. Full article
Show Figures

Figure 1

16 pages, 5636 KB  
Article
Natural Polyphenol Corilagin Enhances Osteogenesis and Chondrogenesis Differentiation of Mesenchymal Stem Cells: Implications for Bone and Cartilage Regeneration
by Thitianan Kulsirirat, Sittisak Honsawek, Mariko Takeda-Morishita and Korbtham Sathirakul
Molecules 2026, 31(1), 194; https://doi.org/10.3390/molecules31010194 - 5 Jan 2026
Viewed by 245
Abstract
Corilagin is a hydrolyzable ellagitannin and naturally occurring polyphenolic compound widely distributed in medicinal plants. It is also present in longan (Dimocarpus longan), known as lumyai in Thailand, a subtropical fruit extensively cultivated across China and Southeast Asia. Corilagin has been [...] Read more.
Corilagin is a hydrolyzable ellagitannin and naturally occurring polyphenolic compound widely distributed in medicinal plants. It is also present in longan (Dimocarpus longan), known as lumyai in Thailand, a subtropical fruit extensively cultivated across China and Southeast Asia. Corilagin has been reported to exhibit strong antioxidant, anti-inflammatory, hepatoprotective, and anticancer activities through modulation of multiple cellular signaling pathways. However, despite these well-established pharmacological properties, its potential role in regulating bone marrow mesenchymal stem cell (BM-MSC) differentiation has not been fully explored in biomedical applications. In this study, we investigated the effects of corilagin on BM-MSC viability, protein-binding interactions, and lineage-specific differentiation toward osteogenic and chondrogenic pathways. Cytotoxicity assessment using human synovial SW-982 cells demonstrated that corilagin maintained cell viability at concentrations ranging from 1.56 to 50 µg/mL within 48 h, whereas prolonged exposure resulted in a time-dependent reduction in viability. In BM-MSCs, corilagin significantly enhanced osteogenic and chondrogenic differentiation in a dose-dependent manner, as evidenced by increased mineral deposition and cartilage matrix formation, as revealed by Alizarin Red S, Toluidine Blue, and Alcian Blue staining. Quantitative analyses further showed the upregulation of key lineage-specific genes, including Runx2 and osteopontin (OPN) for osteogenesis and Sox9 and aggrecan for chondrogenesis. Protein-binding assays confirmed the molecular interaction capacity of corilagin, supporting its biological activity. Overall, these findings demonstrate that corilagin promotes MSC-mediated osteogenic and chondrogenic differentiation while maintaining acceptable cytocompatibility, highlighting its potential as a natural small-molecule candidate for bone and cartilage tissue engineering and other biomedical fields with regenerative medicine applications. Full article
Show Figures

Graphical abstract

17 pages, 3911 KB  
Article
Ovarian Developmental Characteristics and Hypothalamic Transcriptomic Analysis of P. leopardus Under Different Aquaculture Modes
by Jingjing Ding, Xin Zhang, Tianyu Jiang, Feng Tang, Liangtao Zheng, Yafeng Tan, Mengmeng Zhang, Jian Luo and Xin Wen
Fishes 2026, 11(1), 30; https://doi.org/10.3390/fishes11010030 - 5 Jan 2026
Viewed by 175
Abstract
Two rearing systems are used for Plectropomus leopardus: sea-cage culture and the land-based flow-through aquaculture system. Cages approximate natural conditions and yield many high-quality eggs but offer limited control over ovarian development; the land-based system is highly controllable yet ovaries develop slowly [...] Read more.
Two rearing systems are used for Plectropomus leopardus: sea-cage culture and the land-based flow-through aquaculture system. Cages approximate natural conditions and yield many high-quality eggs but offer limited control over ovarian development; the land-based system is highly controllable yet ovaries develop slowly and seldom reach full maturity. We compared these systems by analyzing growth–gonad relationships, monthly hormone profiles (GnRH, E2, GnIH), and hypothalamic transcriptomes in 14- and 18-month-old females. Within each system, body weight did not predict gonadal stage and energy allocation was size-independent. In cages, ovaries reached full maturity with normal histology; in tanks, gonads of all sizes remained at stage III, indicating arrested development. Serum GnRH and E2 displayed parallel increases from 12 to 14 months, declined at 16 months and surged at 18 months in both systems, while GnIH fluctuated inversely, suggesting antagonistic control. Transcriptome analysis identified fshr, cyp11a1 and sox17 as key down-regulated genes in tank-reared fish. KEGG (Kyoto Encyclopedia of Genes and Genomes) pathway enrichment implicated GnRH, oxidative phosphorylation, ribosome and Wnt pathways in ovarian progression. These findings elucidate reproductive constraints under artificial conditions and provide molecular targets for controllable breeding of P. leopardus. Full article
(This article belongs to the Special Issue Advances in Fish Reproductive Physiology)
Show Figures

Figure 1

17 pages, 4614 KB  
Article
SOX11 Is Regulated by EGFR-STAT3 and Promotes Epithelial–Mesenchymal Transition in Head and Neck Squamous Cell Carcinoma
by Jiayi Peng, Li Cui, Mian Guo, Yi Liu, Wanqi Jia, Kaori Misuno, Jeremy Barrett, Diana Messadi, Shun-Fa Yang and Shen Hu
Cells 2026, 15(1), 84; https://doi.org/10.3390/cells15010084 - 4 Jan 2026
Viewed by 206
Abstract
The transcription factor SOX11 is implicated in tumor progression across multiple types of cancers, including head and neck squamous cell carcinoma (HNSCC). However, its mechanistic role in HNSCC remains elusive. In this study, we found that the expression of SOX11 was induced by [...] Read more.
The transcription factor SOX11 is implicated in tumor progression across multiple types of cancers, including head and neck squamous cell carcinoma (HNSCC). However, its mechanistic role in HNSCC remains elusive. In this study, we found that the expression of SOX11 was induced by epidermal growth factor (EGF) but suppressed by an epidermal growth factor receptor (EGFR) inhibitor in HNSCC cells. The signal transducer and activator of transcription 3 (STAT3) bound to the Sox11 gene promoter and transcriptionally upregulated the expression of Sox11 in HNSCC cells. Meanwhile, analyses of The Cancer Genome Atlas (TCGA) gene expression datasets indicated that Sox11 gene expression was significantly overexpressed in HNSCC versus adjacent normal tissues and correlated with those of most epithelial–mesenchymal transition transcription factors (EMT-TFs) and marker genes. Knockdown of SOX11 significantly downregulated the expression of EMT-related genes, including EMT-TFs, vimentin, fibronectin, and N-cadherin, but significantly upregulated E-cadherin and vice versa when SOX11 was overexpressed. Collectively, our studies demonstrated that SOX11 was regulated by EGF-EGFR-STAT3 signals, promoting EMT in HNSCC. Full article
(This article belongs to the Section Cell Microenvironment)
Show Figures

Figure 1

20 pages, 5133 KB  
Article
Bioengineered Tricomposite Hydrogel Enhances Chondrogenic Phenotype and Hyaline Matrix Formation in Human Chondrocytes
by Antonio Rojas-Murillo, David Andrés de la Garza-Kalife, Jorge Lara-Arias, Héctor Leija-Gutiérrez, Rodolfo Franco-Márquez, Diana Laura Morales-Wong, Félix Vilchez-Cavazos, Elsa Nancy Garza-Treviño and Mario Simental-Mendía
Gels 2026, 12(1), 35; https://doi.org/10.3390/gels12010035 - 31 Dec 2025
Viewed by 302
Abstract
Fibrin hydrogels are biocompatible but often lack instructive cues needed to sustain chondrocyte phenotype and cartilage-like matrix formation; therefore, we investigated whether a tricomposite fibrin hydrogel incorporating decellularized articular cartilage matrix (dACM) and decellularized amniotic membrane matrix (dAMM) enhances human articular chondrocyte performance [...] Read more.
Fibrin hydrogels are biocompatible but often lack instructive cues needed to sustain chondrocyte phenotype and cartilage-like matrix formation; therefore, we investigated whether a tricomposite fibrin hydrogel incorporating decellularized articular cartilage matrix (dACM) and decellularized amniotic membrane matrix (dAMM) enhances human articular chondrocyte performance in vitro. Human articular chondrocytes were encapsulated in tricomposite or fibrin-only hydrogels and cultured for 28 days, evaluating degradation kinetics, viability and cell density, histological remodeling (H&E, Masson’s trichrome, Safranin O), immunohistochemistry for type II collagen, aggrecan, and type I collagen, and qPCR of SOX9, COL2A1, ACAN, RUNX2, COL1A2, and COL10A1. The tricomposite remained cytocompatible (~99% viability), supported marked cell expansion (~250% by day 28), and degraded more slowly than fibrin controls. It increased chondrogenic gene expression (SOX9 >3-fold vs. control by day 28; sustained COL2A1 at 1.5–2-fold; early ACAN at 3–5-fold) while attenuating off-target transcriptional programs (RUNX2 ~50% of control, reduced COL1A2, and negligible COL10A1). Consistently, histology showed progressive lacuna-like morphology and proteoglycan-rich matrix accumulation, accompanied by strong type II collagen and aggrecan immunoreactivity and reduced type I collagen. Overall, adding dACM and dAMM to fibrin improved hydrogel biofunctionality and promoted hyaline-like extracellular matrix assembly, supporting further evaluation of this cell-instructive platform for focal articular cartilage repair. Full article
Show Figures

Figure 1

21 pages, 1648 KB  
Article
Discovery of SOX5 as a New Causative Gene for Atrial Fibrillation
by Dao-Liang Zhang, Xing-Biao Qiu, Ning Li, Yuan-Yuan Ding, Chen-Xi Yang, Zun-Ping Ke, Ying-Jia Xu and Yi-Qing Yang
Diagnostics 2026, 16(1), 59; https://doi.org/10.3390/diagnostics16010059 - 24 Dec 2025
Viewed by 332
Abstract
Background/Objectives: Atrial fibrillation (AF), characteristic of chaotic atrial electrical activity along with ineffective atrial systole, remains the most frequent sustained cardiac dysrhythmia, with an overall lifetime risk for AF being approximately 15% to 40% in the global population. AF is associated with substantially [...] Read more.
Background/Objectives: Atrial fibrillation (AF), characteristic of chaotic atrial electrical activity along with ineffective atrial systole, remains the most frequent sustained cardiac dysrhythmia, with an overall lifetime risk for AF being approximately 15% to 40% in the global population. AF is associated with substantially enhanced risks for multiple adverse clinical outcomes, including thromboembolic cerebral stroke, dementia, chronic kidney disease, myocardial infarction, cardiac failure, and even premature cardiac demise. Although remarkable advances have been achieved toward unravelling the complex hereditary etiopathogenesis underpinning AF, it has become increasingly clear that inherited determinants predisposing to AF in a vast majority of individuals are still uncertain. Methods: A Chinese pedigree with idiopathic AF and another group of 236 cases suffering idiopathic AF along with 312 unrelated healthy volunteers were prospectively recruited. Exome-wide sequencing and Sanger sequencing assays were implemented in research participants. The functional effects of the discovered variations in the SOX5 gene were explored through dual-luciferase reporter analysis. Results: Two novel SOX5 mutants, NM_006940.6: c.355C>T; p.(Gln119*) and NM_006940.6: c.640G>T; p.(Glu214*), were identified in the AF pedigree and one of the 236 unrelated patients affected with AF, respectively. These two heterozygous truncating SOX5 variations were absent from the 624 control chromosomes. Quantitative luciferase reporter assays unraveled that both Gln119*- and Glu214*-mutant SOX5 lost the ability to transactivate GJA1. Additionally, the two variations abolished the synergistic transactivation of SCN5A by SOX5 and SHOX2. Conclusions: The current findings indicate SOX5 as a novel gene contributing to AF, which adds more insight to the molecular pathogenesis of AF, and provides a potential target for personalized precision medicine. Full article
Show Figures

Figure 1

12 pages, 2548 KB  
Article
Effects of TGFBR1 on Proliferation of Dermal Papilla Cells in Fine-Wool Sheep
by Tong Xiao, Yu Luo, Chao Yuan, Yufang Song, Jianxiang Tang, Zengkui Lu, Jianbin Liu and Tingting Guo
Animals 2026, 16(1), 36; https://doi.org/10.3390/ani16010036 - 23 Dec 2025
Viewed by 216
Abstract
Dermal papilla cells (DPCs) serve as the signaling hub regulating hair follicle (HF) development and cyclical growth. This study aims to investigate the biological function and molecular mechanisms of TGFBR1 (transforming growth factor β receptor 1), a differentially expressed gene identified through single-cell [...] Read more.
Dermal papilla cells (DPCs) serve as the signaling hub regulating hair follicle (HF) development and cyclical growth. This study aims to investigate the biological function and molecular mechanisms of TGFBR1 (transforming growth factor β receptor 1), a differentially expressed gene identified through single-cell transcriptomic sequencing (scRNA-seq) in the DPCs from fine-wool sheep. Primary DPCs were isolated and purified using a combination of enzymatic digestion and mechanical dissociation, followed by immunofluorescence identification (α-SMA and SOX2-positive). Following successful transfection with constructed TGFBR1 overexpression plasmids and siRNA interference vectors, cell proliferation was assessed via EDU staining and CCK-8 assays. mRNA expression of key genes in Wnt/β-catenin, BMP, and Notch signaling pathways (PCNA, CCND1, CTNNB1, SFRP2, BMP2, NOTCH3, SMAD4, etc.) was validated by RT-qPCR. Single-cell transcriptomics revealed significant downregulation of TGFBR1 in DPCs from fine-wool sheep. Functional validation demonstrated that TGFBR1 overexpression markedly suppressed DPC proliferation, whereas knockdown of TGFBR1 expression promoted DPC proliferation. Molecular mechanism studies showed that TGFBR1 overexpression significantly downregulated PCNA, CCND1, CTNNB1, NOTCH3, and SMAD4 while upregulating SFRP2, BMP2, and TGFB1 expression. These findings demonstrate that TGFBR1 acts as a negative regulator of DPCs proliferation by modulating the activity of multiple signaling pathways, including Wnt/β-catenin, BMP, and Notch, thereby suppressing the proliferative capacity of DPCs. This study not only provides new theoretical support for elucidating the role of the TGF-β signaling pathway in H development but also offers theoretical reference for in-depth research on molecular breeding in ultra -fine-wool sheep and the molecular mechanisms underlying HF development. Full article
(This article belongs to the Section Small Ruminants)
Show Figures

Figure 1

23 pages, 1227 KB  
Review
Genetics of Waardenburg Syndrome in Africa: A Systematic Review
by Elvis Twumasi Aboagye, Ramses Peigou Wonkam, Carmen de Kock, Collet Dandara and Ambroise Wonkam
Int. J. Mol. Sci. 2026, 27(1), 127; https://doi.org/10.3390/ijms27010127 - 22 Dec 2025
Viewed by 276
Abstract
Waardenburg syndrome (WS) represents a group of genetic conditions characterized by auditory and pigmentation defects. Pathogenic variants in PAX3, MITF, SOX10, EDN3, EDNRB, SNAI2, and KITLG genes have been associated with WS across multiple populations; a comprehensive [...] Read more.
Waardenburg syndrome (WS) represents a group of genetic conditions characterized by auditory and pigmentation defects. Pathogenic variants in PAX3, MITF, SOX10, EDN3, EDNRB, SNAI2, and KITLG genes have been associated with WS across multiple populations; a comprehensive study of WS in Africa has not yet been reported. We conducted a systematic review of clinical expressions and genetics of WS across Africa. The Preferred Reporting Items for Systematic Reviews and Meta-Analysis (PRISMA) guidelines were followed, and the study protocol was registered on PROSPERO, the International Prospective Register of Systematic Reviews (2025 CRD420250655744). A literature search was performed on Google Scholar, PubMed, Scopus, Directory of Open Access Journals (DOAJ), Global Index Medicus, African-Wide Information, ScienceDirect, Connecting Repositories (CORE), and the Web of Science databases. We reviewed a total of 15 articles describing 84 WS cases, which showed no gender bias and a mean age at reporting of 17.5 years. Congenital, sensorineural, and profound hearing loss was described in most cases (66.7%; n = 56/84). WS type 2 (WS2), with characteristically no dystopia canthorum, is the predominant subtype (36.9%; n = 31/84). Pathogenic variants in four WS known genes, i.e., PAX3 (13 families), SOX10 (7 families), EDNRB (4 families), and EDN3 (1 family), were reported in Morocco, Tunisia, and South Africa. One candidate gene (PAX8) was described in one family in Ghana. Two non-syndromic hearing loss (NSHL) genes (BDP1 and MYO6) were reported in two separate families in South Africa, suggesting a possible phenotypic expansion. The highest number of WS cases was described in South Africa (38.1%; n = 32/84) and Tunisia (26.2%; n = 22/84). Gene variants were missense (27/43), deletion (7/43), splicing (5/43), nonsense (2/43), indel (1/43), and duplication (1/43), chiefly segregating in an autosomal dominant inheritance mode. There was no functional data to support the pathogenicity of putative causative variants. This review showed that WS2 is the most common in Africa. Variants in PAX3 and SOX10 were the predominant genetic causes. This study emphasizes the need to further investigate in-depth clinical characterization, molecular landscape, and the pathobiology of WS in Africa. Full article
(This article belongs to the Special Issue Hearing Loss: Recent Progress in Molecular Genomics)
Show Figures

Figure 1

19 pages, 4170 KB  
Article
The Influence of Cisplatin on Functionality and Surface Characteristics of Mesenchymal Stromal Cells In Vitro
by Armin von Fournier, Totta Ehret Kasemo, Miguel Goncalves, Stephan Hackenberg, Marietta Herrmann, Marianne Schmidt, Manuel Stöth, Till Meyer, Thomas Gehrke and Agmal Scherzad
Int. J. Mol. Sci. 2026, 27(1), 76; https://doi.org/10.3390/ijms27010076 - 21 Dec 2025
Viewed by 164
Abstract
Mesenchymal stromal cells (MSCs) are multipotent and play an important role in regenerative processes such as wound healing. Data on possible changes and functional restrictions of MSCs due to cisplatin chemotherapy, for example, in the treatment of head and neck cancer, diverge. The [...] Read more.
Mesenchymal stromal cells (MSCs) are multipotent and play an important role in regenerative processes such as wound healing. Data on possible changes and functional restrictions of MSCs due to cisplatin chemotherapy, for example, in the treatment of head and neck cancer, diverge. The aim of this study was to evaluate the influence of cisplatin on MSCs with regard to their defining characteristics and their ability to differentiate and to migrate. MSCs from four human donors (a 59-year-old man, a 63-year-old woman, a 70-year-old man, and a 61-year-old man) were cultured in vitro with and without cisplatin for 24 h, and toxic and subcytotoxic concentrations were determined using an MTT. We then examined the surface phenotype markers (flow cytometry), migration (scratch assay), histological differentiation markers (adipo-, chondro-, osteogenic), and the expression of selected line-associated genes in real-time quantitative PCR (RT-qPCR) (LEP, SOX9, RUNX2). These characteristics were evaluated after treatment with different subcytotoxic, clinically relevant doses of cisplatin. Flow cytometry confirmed the presence of MSCs-characteristic surface markers, which remained stable under treatment with subcytotoxic doses of cisplatin. Cisplatin exposure reduced the mRNA abundance of leptin (a marker for adipogenic differentiation) but increased SOX9 mRNA abundance (chondrogenic differentiation). RUNX (osteogenic differentiation) did not change post cisplatin exposure. Histological analysis showed no difference with regard to osteogenic, chondrogenic, and adipogenic differentiation at doses up to 10 μM cisplatin. Cell migration was not restricted by cisplatin exposure under the conditions used here. The characteristics of MSCs were not different to controls post cisplatin exposure. mRNA analysis suggested induced changes by cisplatin, although this effect was not histologically detectable even at high doses. Based on the single-molecule markers used here, indications for an inhibitory effect of cisplatin on adipogenic differentiation and a rather enhancing effect on chondrogenic and osteogenic differentiation may be hypothesized. The process observed here could further aggravate the already serious problem of malnutrition in head and neck cancer patients, for example. Taken together though, our study confirms overall MSCs tolerance towards cisplatin. Full article
(This article belongs to the Special Issue Toxicity of Metals, Metal-Based Drugs, and Microplastics)
Show Figures

Figure 1

14 pages, 2712 KB  
Article
Oct4 Contributes to Mesodermal Differentiation by Sustaining the Proliferative Capacity of Early Mesodermal Progenitors
by Anastasiia V. Lukacheva, Anna S. Zinovyeva, Andrey A. Kuzmin, Mikhail N. Gordeev, Vladislav V. Vasilin, Daria V. Kriger, Nikolay D. Aksenov, Alexey N. Tomilin and Evgeny I. Bakhmet
Int. J. Mol. Sci. 2026, 27(1), 54; https://doi.org/10.3390/ijms27010054 - 20 Dec 2025
Viewed by 189
Abstract
Oct4 is well established as a core regulator of pluripotency, yet emerging evidence points to an additional role in lineage specification during the exit from the pluripotent state. Although Oct4 expression has been observed in early mesodermal progenitors, its precise function in this [...] Read more.
Oct4 is well established as a core regulator of pluripotency, yet emerging evidence points to an additional role in lineage specification during the exit from the pluripotent state. Although Oct4 expression has been observed in early mesodermal progenitors, its precise function in this developmental context remains unclear. To investigate this, we employed embryoid bodies (EBs) as a model of spontaneous differentiation that recapitulates key aspects of early embryonic development in vitro. In accordance with previous studies, reporter assay revealed a distinct temporal pattern characterized by the strong, transient co-expression of Oct4 and the early mesoderm-specifying marker gene Brachyury within a narrow developmental window, consistent with the Oct4 role in early mesodermal progenitors. We further examined the consequences of the Oct4 loss at early stages of this differentiation. Conditional knockout of the Oct4 gene resulted in a significant reduction in EB size and accumulation of cells in the G0/G1 phase, indicating a critical requirement for Oct4 in maintaining cell proliferation. Despite this defect, cells retained the ability to initiate multilineage differentiation, albeit with reduced expression of Brachyury and elevated expression of endodermal markers FoxA2 and Sox17. Interestingly, the formation of beating cardiomyocyte-like structures was also diminished following Oct4 loss and could not be rescued by simply increasing cell numbers. Taken together, these findings highlight an important Oct4 function in mesodermal differentiation, mediated through the maintenance of proliferative capacity of early mesodermal progenitors. Full article
Show Figures

Figure 1

Back to TopTop