Sign in to use this feature.

Years

Between: -

Subjects

remove_circle_outline
remove_circle_outline
remove_circle_outline
remove_circle_outline
remove_circle_outline
remove_circle_outline
remove_circle_outline
remove_circle_outline
remove_circle_outline

Journals

remove_circle_outline
remove_circle_outline
remove_circle_outline
remove_circle_outline
remove_circle_outline

Article Types

Countries / Regions

remove_circle_outline
remove_circle_outline
remove_circle_outline

Search Results (434)

Search Parameters:
Keywords = SIoU

Order results
Result details
Results per page
Select all
Export citation of selected articles as:
19 pages, 16712 KB  
Article
Petrological and Geochemical Characteristics of the Lower Cambrian Shuijingtuo Formation in the Middle Yangtze Block, South China: Implications for Organic Matter Accumulation on Carbonate Platform
by Baomin Zhang, Quansheng Cai, Guotao Zhang, Oumar Ibrahima Kane, Lin Chen, An Liu, Peng Zhou and Ruyue Wang
J. Mar. Sci. Eng. 2026, 14(9), 762; https://doi.org/10.3390/jmse14090762 - 22 Apr 2026
Viewed by 234
Abstract
Understanding the development characteristics and controlling factors of organic-rich shales in carbonate platform settings is essential for predicting their distribution and assessing their natural gas exploration potential. However, the mechanisms governing the accumulation of such shales in these specific sedimentary environments remain poorly [...] Read more.
Understanding the development characteristics and controlling factors of organic-rich shales in carbonate platform settings is essential for predicting their distribution and assessing their natural gas exploration potential. However, the mechanisms governing the accumulation of such shales in these specific sedimentary environments remain poorly constrained, and the lack of integrated petrological and geochemical studies limits accurate evaluation of their resource potential. The key objective of this study is to investigate the development characteristics and formation mechanisms of organic-rich shales within intraplatform depressions. To address this objective, we conducted a comprehensive petrological and geochemical analysis of the Cambrian Shuijingtuo Formation organic-rich shale deposits deposited in a carbonate platform setting, particularly from Well EYY3 in Western Hubei, Central Yangtze region. The obtained results indicate that total organic carbon (TOC) contents in the Shuijingtuo Formation can reach up to 4.77%, with a thickness of approximately 9.5 m for shales containing over 2% TOC. Vertically, TOC content exhibits a rapid increase at the base, followed by a gradual decline toward the top, reflecting the evolution of depositional environments. The characteristics of organic-rich shale indicate a significant presence of carbonate minerals, which increase in concentration, alongside tuff lenticular bodies and lithological transition surfaces between tuff and shale. While the longitudinal variation of SiO2 content in shale is subtle, there is a slight increase in land-sourced clasts and excess silica, and TOC has a significant positive correlation. At the base of the Shuijingtuo Formation, redox parameters, including U-EF and Mo-EF, display a rapid increase followed by a gradual decrease. Conversely, changes in Ni-EF, which indicate paleoproductivity, are less pronounced, and their correlation with TOC is relatively poor. These findings suggest that rapid sea-level rise associated with Cambrian transgressions was the main factor influencing organic matter enrichment in the carbonate platform depressions. This rise supplied nutrients and silica-rich organisms, altering the biological landscape and fostering anoxic conditions in the intraplatform depressions, promoting organic-rich shale formation. As sea levels declined, water circulation became restricted, leading to oxidation of shallow water bodies, decreased paleoproductivity, and shale deposits transitioned to tuff. Therefore, organic-rich shale can also be developed on carbonate platforms, with its formation primarily controlled by fluctuations in sea level. During highstand periods, intraplatform depressions may serve as favorable zones for shale gas exploration. Full article
Show Figures

Figure 1

22 pages, 12664 KB  
Article
An Improved YOLOv8s-Based Maturity Recognition System for Morels
by Ziheng Wang and Mingyou Wang
Appl. Sci. 2026, 16(8), 3842; https://doi.org/10.3390/app16083842 - 15 Apr 2026
Viewed by 194
Abstract
To address the challenges of high labor intensity, low efficiency, and growing labor shortages in Morchella harvesting, this paper proposes the YOLO-CAS algorithm and develops a corresponding maturity detection system. Built upon the YOLOv8s architecture, the proposed model integrates the Convolutional Block Attention [...] Read more.
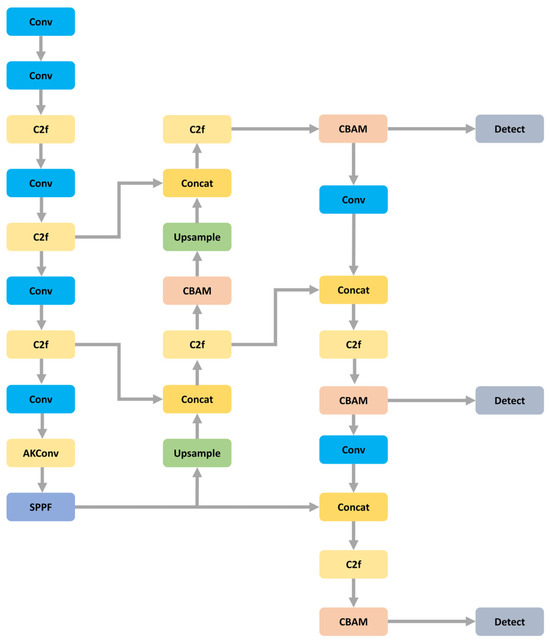
To address the challenges of high labor intensity, low efficiency, and growing labor shortages in Morchella harvesting, this paper proposes the YOLO-CAS algorithm and develops a corresponding maturity detection system. Built upon the YOLOv8s architecture, the proposed model integrates the Convolutional Block Attention Module (CBAM) and Alterable Kernel Convolution (AKConv) while replacing the CIoU loss function with SIoU. These enhancements prioritize the refinement of feature extraction and selection for key Morchella characteristics, providing a robust algorithmic core for the detection system. The specific technical improvements are threefold: (1) CBAM modules are integrated into the three C2f-to-Detect coupling interfaces and the multi-scale output paths of the neck; (2) AKConv is embedded into the C2f structure at the end of the backbone prior to the SPPF module; and (3) the original CIoU is substituted with the SIoU loss function. Experimental results demonstrate that the refined model’s precision increased from 0.847 to 0.939, recall rose from 0.761 to 0.867, mAP50 improved from 0.853 to 0.927, and mAP50:95 advanced from 0.531 to 0.599, alongside a boost in inference speed. Furthermore, a deployment system with a streamlined and intuitive interface was developed using PyQt5. This system offers high flexibility and scalability, effectively meeting the practical demands of diverse agricultural environments. Full article
(This article belongs to the Section Agricultural Science and Technology)
Show Figures

Figure 1

29 pages, 11160 KB  
Article
AVGS-YOLO: A Quad-Synergistic Lightweight Enhanced YOLOv11 Model for Accurate Cotton Weed Detection in Complex Field Environments
by Suqi Wang and Linjing Wei
Agriculture 2026, 16(8), 828; https://doi.org/10.3390/agriculture16080828 - 8 Apr 2026
Viewed by 443
Abstract
Cotton represents one of the world’s most significant agricultural commodities. However, severe weed proliferation in cotton fields seriously hampers the development of the cotton industry, making precise weed control essential for ensuring healthy cotton growth. Traditional object detection methods often suffer from computational [...] Read more.
Cotton represents one of the world’s most significant agricultural commodities. However, severe weed proliferation in cotton fields seriously hampers the development of the cotton industry, making precise weed control essential for ensuring healthy cotton growth. Traditional object detection methods often suffer from computational complexity, rendering them difficult to deploy on resource-constrained edge devices. To address this challenge, this paper proposes AVGS-YOLO, a lightweight and enhanced model employing a Quadruple Synergistic Lightweight Perception Mechanism (QSLPM) for precise weed detection in complex cotton field environments. The QSLPM emphasizes synergistic interactions between modules. It integrates lightweight neck architecture (Slimneck) to optimize feature extraction pathways for cotton weeds; the ADown module (Adaptive Downsampling) replaces Conv modules to address model parameter redundancy; the small object attention modulation module (SEAM) enhances the recognition of small-scale cotton weed features; and angle-sensitive geometric regression (SIoU) improves bounding box localization accuracy. Experimental results demonstrate that the AVGS-YOLO model achieves 95.9% precision, 94.2% recall, 98.2% mAP50, and 93.3% mAP50-95. While maintaining high detection accuracy, the model achieves a lightweight design with reductions of 17.4% in parameters, 27% in GFLOPs, and 14.5% in model size. Demonstrating strong performance in identifying cotton weeds within complex cotton field environments, this model provides technical support for deployment on resource-constrained edge devices, thereby advancing intelligent agricultural development and safeguarding the healthy growth of cotton crops. Full article
(This article belongs to the Section Artificial Intelligence and Digital Agriculture)
Show Figures

Figure 1

25 pages, 7087 KB  
Article
Digital Twin-Based Improved YOLOv8 Algorithm for Micro-Defect Detection of Labyrinth Drip Emitters in High-Speed Agricultural Production Lines
by Renzhong Niu, Zhangliang Wei, Peilin Jin, Qi Zhang and Zhigang Li
Sensors 2026, 26(7), 2220; https://doi.org/10.3390/s26072220 - 3 Apr 2026
Viewed by 456
Abstract
In water-scarce regions such as Xinjiang, China, agricultural development is constrained not only by limited water resources but also by a strong reliance on water-saving irrigation technologies. Drip irrigation is a key measure for improving irrigation efficiency and promoting the sustainable development of [...] Read more.
In water-scarce regions such as Xinjiang, China, agricultural development is constrained not only by limited water resources but also by a strong reliance on water-saving irrigation technologies. Drip irrigation is a key measure for improving irrigation efficiency and promoting the sustainable development of water-saving agriculture. However, defects arising during the manufacture of labyrinth Drip emitters—the core components of drip irrigation systems—can undermine system reliability, leading to channel blockage and non-uniform irrigation. To tackle this issue, a defect detection approach is developed by integrating Digital Twin technology with an enhanced YOLOv8 model for online inspection of labyrinth Drip emitters on drip irrigation tape production lines. In parallel, a self-built dataset covering six defect categories is established. Supported by the DT framework, the standard YOLOv8 network is refined to strengthen its capability in identifying complex micro-defects. Specifically, DySnakeConv is introduced to better represent the curved and slender characteristics of labyrinth channels; DySample is incorporated to improve the reconstruction and representation of fine-grained details; an Efficient Multi-Scale Attention module is adopted to capture richer contextual information while suppressing background noise; and Inner-SIoU is applied to optimize the bounding-box regression process. Experimental results show that the model achieves 89.6% precision, 90.9% recall, and 93.9% mAP50. Compared with the baseline YOLOv8, precision, recall, and mAP50 are improved by 7.3, 3.9, and 3.3 percentage points, respectively. Under the same training conditions, the proposed model outperforms YOLOv10 and YOLOv11 in accuracy-related metrics. Specifically, compared with YOLOv11, precision, recall, and mAP50 are improved by 4.8, 5.0, and 2.6 percentage points, respectively; compared with YOLOv10, they are improved by 10.0, 7.7, and 7.3 percentage points, respectively. Meanwhile, the model maintains a lightweight size of 3.7 M parameters and a real-time inference speed of 150.2 FPS, demonstrating a favorable accuracy–efficiency trade-off. By extending manufacturing-level quality control to agricultural applications, the approach helps ensure uniform irrigation and improve water-use efficiency, providing practical technical support for precision agriculture in arid regions. Full article
(This article belongs to the Section Smart Agriculture)
Show Figures

Figure 1

17 pages, 2742 KB  
Article
Cassiterite U–Pb Geochronology of the Dahongliutandong Li Pegmatites, West Kunlun, NW China
by Weiguang Yang, Wukeyila Wutiepu, Yusheng Gu, Haitao Shi and Shanshan Wang
Minerals 2026, 16(4), 371; https://doi.org/10.3390/min16040371 - 31 Mar 2026
Viewed by 375
Abstract
The West Kunlun represents one of the largest and most economically significant rare metal metallogenic belts in NW China. The newly discovered Dahongliutandong Li deposit is the first Li deposit identified within the Permian Huangyangling Group in this region, and its discovery has [...] Read more.
The West Kunlun represents one of the largest and most economically significant rare metal metallogenic belts in NW China. The newly discovered Dahongliutandong Li deposit is the first Li deposit identified within the Permian Huangyangling Group in this region, and its discovery has important implications for regional lithium exploration. In this study, whole-rock major and trace-element geochemistry and cassiterite U–Pb isotope data from both Li-poor and Li-rich pegmatites of the Dahongliutandong deposit were analyzed to constrain the mineralization age and tectonic setting. Geochemically, the pegmatites are characterized by high SiO2 (70.57–78.50 wt%), low TiO2, MnO, and MgO (<0.2 wt%), and strongly peraluminous signatures (A/CNK = 1.45–1.95). They exhibit coherent chondrite-normalized REE patterns with LREE enrichment and negative Eu anomalies (Eu/Eu* = 0.03–0.77), along with consistent enrichment in LILEs (e.g., Rb, U, K) and depletion in HFSEs (e.g., Nb, Ti) on primitive mantle-normalized spider diagrams, suggesting a common magmatic source or evolutionary path. Cassiterite U–Pb dating yielded consistent lower-intercept ages of 208 ± 11 Ma (MSWD = 0.86) for Li-poor pegmatites and 206 ± 5 Ma (MSWD = 1.7) for Li-rich pegmatites, both indicating Late Triassic mineralization. Combined with regional geology, these data suggest that Li mineralization was likely related to post-collisional extension following the closure of the Paleo-Tethys Ocean. This study provides new insights into regional rare metal mineralization in the West Kunlun orogenic belt. Full article
Show Figures

Figure 1

28 pages, 3863 KB  
Article
DeepSORT-OCR: Design and Application Research of a Maritime Ship Target Tracking Algorithm Incorporating Hull Number Features
by Jing Ma, Xihang Su, Kehui Xu, Hongliang Yin, Zhihong Xiao, Jiale Wang and Peng Liu
Mathematics 2026, 14(6), 1062; https://doi.org/10.3390/math14061062 - 20 Mar 2026
Viewed by 346
Abstract
Maritime ship target tracking plays an important role in applications such as maritime patrol and maritime surveillance. However, complex sea conditions, similar target appearances, and long-distance imaging often lead to target identity confusion and unstable trajectories. To address these issues, in this paper, [...] Read more.
Maritime ship target tracking plays an important role in applications such as maritime patrol and maritime surveillance. However, complex sea conditions, similar target appearances, and long-distance imaging often lead to target identity confusion and unstable trajectories. To address these issues, in this paper, a ship multi-object tracking algorithm, DeepSORT-OCR, that integrates hull number semantic features is proposed. Based on the YOLO detection framework and the DeepSORT tracking architecture, a CBAM-ResNet network is introduced to enhance the representation of ship appearance features. An Inner-SIoU metric is adopted to improve the geometric matching of slender ship targets, while an LSTM-Adaptive Kalman Filter is employed to model the nonlinear motion patterns of ships and improve trajectory prediction stability. In addition, a Hull Number Feature Extraction module is designed in order to recognize ship hull numbers using OCR and match them with a hull number database. The extracted hull number semantic features are dynamically fused with visual appearance features to strengthen identity constraints during target association. The experimental results show that the proposed method achieves an MOTA of 66.53% on the MOT16 dataset, representing an improvement of 5.13% over DeepSORT. On the self-constructed maritime ship dataset, the method achieves an MOTA of 70.89% and an MOTP of 80.84%. Furthermore, on the hull-number subset, the MOTA further increases to 77.18%, an improvement of 7.31% compared with DeepSORT, while the number of ID switches is significantly reduced. In addition, experiments conducted on pure real data, pure synthetic data, and cross-domain evaluation settings demonstrate the stability and strong generalization capability of the proposed algorithm under different data distributions. The proposed method effectively improves the stability and identity consistency of ship multi-object tracking in complex maritime environments. Full article
Show Figures

Figure 1

24 pages, 10217 KB  
Article
An SiO2-Filled Matrix to Improve the Thermal Behavior and Surface Integrity of Fiber-Reinforced Polymers Under Dry Milling
by Ali Mkaddem, Makram Elfarhani, Brahim Salem, Yousef Dobah, Yousof Ghazzawi and Abdessalem Jarraya
Polymers 2026, 18(6), 698; https://doi.org/10.3390/polym18060698 - 13 Mar 2026
Viewed by 415
Abstract
This study discusses the thermal behavior of glass fiber-reinforced SiO2-filled polymers in dry milling. Focus is put on the effects of the addition of SiO2 particles on cutting-generated heat and the fresh-surface integrity of the composite. Cutting trials were developed [...] Read more.
This study discusses the thermal behavior of glass fiber-reinforced SiO2-filled polymers in dry milling. Focus is put on the effects of the addition of SiO2 particles on cutting-generated heat and the fresh-surface integrity of the composite. Cutting trials were developed using a Spinner U-620 5-axis CNC machine. Real-time temperature histories owing to the dry milling of both Glass/Epoxy and Glass/Polyester composites were recorded using thermocouples preinstalled within the composite specimen. SEM inspections were conducted to elucidate the prevailing failure mechanisms during the material removal process. The results showed that fiber orientation significantly dominated thermal responses. Cutting perpendicular to the fiber orientation results in a critical temperature, while the addition of SiO2 particles effectively reduces the temperature overlaps and peak values, causing the temperature to drop. The addition of SiO2 serves to keep the temperature sufficiently lower than the glass transition point of the matrix. However, increasing the feed rate from 50 mm/min to 150 mm/min reduced the overall temperature during cutting. Under similar cutting conditions, Glass/Polyester composites exhibited lower peak temperatures and heat quantities than Glass/Epoxy regardless of the feed rate and fiber orientation. Observations revealed that fiber orientation and matrix type strongly influence the intensity of the thermal and mechanical damages induced. These findings suggest that the addition of silicon dioxide can adjust the thermal balance in dry cutting and may improve the composite’s structural integrity significantly. Such a composite design promotes the heat control of sensitive parts in advanced engineering applications. Full article
Show Figures

Figure 1

17 pages, 5425 KB  
Article
Geochronology and Geochemistry of the Wulanwuzhuer Intermediate–Felsic Intrusion from Qimantag Area, East Kunlun Mountains: Implications for Regional Tectonic Evolution
by Maoguo An, Junjin Zhang, Qinglin Xu, Yanqian Yang, Ziyi Dong and Guangzhou Mao
Minerals 2026, 16(3), 272; https://doi.org/10.3390/min16030272 - 2 Mar 2026
Viewed by 300
Abstract
A vast suite of intermediate–felsic intrusive rocks, the Wulanwuzhuer intrusion, which intrude the Jinshuikou Group in the Qimantag area of the Eastern Kunlun Mountains, Qinghai Province, has an unclear formation age and petrogenesis. In this paper, we discuss their formation time, petrogenesis, and [...] Read more.
A vast suite of intermediate–felsic intrusive rocks, the Wulanwuzhuer intrusion, which intrude the Jinshuikou Group in the Qimantag area of the Eastern Kunlun Mountains, Qinghai Province, has an unclear formation age and petrogenesis. In this paper, we discuss their formation time, petrogenesis, and tectonic background. Based on detailed field geological surveys, this paper presents zircon U-Pb isotope chronology and petrogeochemistry to identify the genesis of rocks, determine the intrusion age, and explore their tectonic significance. The Wulanwuzhuer rocks are composed of fine-grained granodiorite, gneissic biotite granite and potassic granite. Zircon LA-ICP-MS U-Pb dating of zircon yields an age of 475 ± 2 Ma for the gneissic biotite granite. This indicates a Caledonian formation age, contrasting with the previously assumed Hercynian age. The Wulanwuzhuer rocks show SiO2 contents that vary from 62% to 74%, K2O varies from 4.0% to 5.2%, K2O/Na2O varies from 1.41 to 6.29, and A/CNK varies from 0.79 to 1.26. The rocks are weakly peraluminous to metaluminous and belong to the shoshonitic series. These geochemical signatures suggest that the formation of the Wulanwuzhuer rocks was predominantly influenced by subduction-related processes, including metasomatism by fluids derived from the subducted oceanic slab. Contributions from an enriched mantle source, as indicated by LILE and LREE enrichment, also played a role. Combined with the age and tectonic evolution, it is concluded that these rocks were formed at an island arc-type active continental margin, which is a response of the Proto-Tethys oceanic crust subducting beneath the Qaidam massif from south to north along the vicinity of modern Kunzhong Fault in the Early Caledonian. Full article
(This article belongs to the Section Mineral Geochemistry and Geochronology)
Show Figures

Figure 1

47 pages, 9338 KB  
Review
Research Progress on Thermophysical Properties and Convection Heat Transfer Enhancement of Molten Salts
by Taotao Huang, Xing Huang, Xiaoming Fang, Ziye Ling and Zhengguo Zhang
Energies 2026, 19(5), 1230; https://doi.org/10.3390/en19051230 - 1 Mar 2026
Viewed by 534
Abstract
Molten salts are essential heat transfer and storage media in high-temperature applications such as Concentrated Solar Power (CSP), owing to their high boiling points, low vapor pressures, and excellent thermal stability. The overall performance of such systems is largely governed by the convective [...] Read more.
Molten salts are essential heat transfer and storage media in high-temperature applications such as Concentrated Solar Power (CSP), owing to their high boiling points, low vapor pressures, and excellent thermal stability. The overall performance of such systems is largely governed by the convective heat transfer characteristics of molten salt fluids. This review systematically synthesizes recent advances over the past five years in enhancing the thermophysical properties and convective heat transfer of molten salts, focusing on two primary strategies: improving the intrinsic properties of molten salts through nanoparticle doping, and optimizing the structural design of heat exchangers. The enhancement of thermophysical properties is mainly achieved by preparing molten salt-based nanofluids. Dispersing low concentrations (typically 0.1–1.0 wt.%) of nanoparticles such as SiO2, Al2O3, and carbon nanotubes (CNTs) can yield significant improvements—thermal conductivity increases of up to ~100% (e.g., 0.5 wt% SiO2 in NaNO3-KNO3) and specific heat capacity enhancements of 20–30% (e.g., 1.0 wt% Al2O3 in carbonates). Multiscale simulations, particularly molecular dynamics (MD), have revealed key enhancement mechanisms, including the formation of ordered ionic layers on nanoparticle surfaces that create efficient nanoscale heat conduction pathways, and the modulation of ion–ion interactions. Concurrently, significant heat transfer enhancement can be achieved through structural optimization. Single-method technologies, such as enhanced heat transfer tubes, improve performance by disrupting the thermal boundary layer. For instance, spirally grooved tubes can increase the Nusselt number (Nu) by 19% for Re > 25,000, while twisted tape inserts can enhance laminar flow heat transfer by up to 8.6 times. Composite strategies that couple nanofluids with enhanced geometries demonstrate superior overall performance, with Performance Evaluation Criterion (PEC) values reaching up to 1.48 for converging–diverging tubes with SiO2 nanofluids and 1.21 for trefoil-shaped U-tubes with Cu-based nanofluids. Compact heat exchangers (CHEs) offer high efficiency, achieving PEC values of 1.07–1.4 in optimized designs, but face challenges such as clogging risks in large-scale applications. Future research directions include the development of advanced composite molten salts, the application of artificial intelligence and multiscale simulations for mechanistic analysis and design optimization, the fabrication of novel heat exchanger structures via additive manufacturing, and cross-disciplinary integration for full-chain system optimization. These concerted efforts are essential for realizing efficient, cost-effective, and reliable molten salt-based energy systems. Full article
(This article belongs to the Special Issue Advancements in Energy Storage Technologies)
Show Figures

Figure 1

24 pages, 5692 KB  
Article
Multi-Scenario Recognition and Detection Model in National Parks Based on Improved YOLOv8
by Xiongwei Lou, Zixuan Qin, Hanbao Lou, Xinyu Zheng, Linhao Sun, Faneng Wang, Dasheng Wu, Sheng Chen and Guangyu Jiang
Forests 2026, 17(2), 277; https://doi.org/10.3390/f17020277 - 19 Feb 2026
Viewed by 414
Abstract
With the advancement of unmanned aerial vehicle (UAV) technology, its use in ecological monitoring and safety management of national parks has expanded significantly. However, object detection in complex scenes remains challenging due to environmental complexity, background interference, and occlusion. To address these issues, [...] Read more.
With the advancement of unmanned aerial vehicle (UAV) technology, its use in ecological monitoring and safety management of national parks has expanded significantly. However, object detection in complex scenes remains challenging due to environmental complexity, background interference, and occlusion. To address these issues, this paper proposes two improved YOLOv8-based models, YOLOv8-StarNet-CGA and SCS-YOLOv8, for detecting pine wilt disease-infected trees, under-construction farmhouses, and forest fires. In YOLOv8-StarNet-CGA, the StarNet module and Content-Guided Attention (CGA) are integrated into the backbone to enhance global feature extraction and focus on critical regions through dynamic weight adjustment. In SCS-YOLOv8, the original CIoU loss is also replaced with SIoU loss to optimize shape and orientation consistency, improving robustness. Experiments on UAV datasets covering diverse national park scenes demonstrate the effectiveness of the models. Results show that the improved models substantially outperform the original YOLOv8 in Precision, Recall, and mAP50. For pine wilt disease caused by the pine wood nematode Bursaphelenchus xylophilus, YOLOv8-StarNet-CGA achieves 8.6% higher Precision and 11.7% higher mAP50, facilitating early diagnosis and intervention of the disease. In under-construction farmhouse scenarios, Precision rises by 11% and mAP50 by 10.1%, lowering annual inspection labor by nearly 30% and improving oversight. For forest fires, SCS-YOLOv8 is more effective, with Precision improved by 7.2% and mAP50 by 6.3%. The improved detection model enables earlier identification of fire spots, thereby providing additional response time for emergency intervention, helping to mitigate fire spread and reduce the loss of forest resources. Both models also reduce GFLOPs and computational complexity, striking a balance between efficiency and accuracy, and showing strong potential for UAV deployment. Full article
(This article belongs to the Section Natural Hazards and Risk Management)
Show Figures

Figure 1

21 pages, 18066 KB  
Article
Timing and Tectonic Setting of the Zhaguopu Pegmatite-Type Li-Be-Nb-Ta Deposit, Western Himalaya: Implications for Post-Collisional Rare-Metal Metallogeny
by Gen Chen, Haiquan Li, Hao Chen and Xingkai Huang
Minerals 2026, 16(2), 208; https://doi.org/10.3390/min16020208 - 19 Feb 2026
Viewed by 486
Abstract
The Himalayan metallogenic belt is a globally significant province for leucogranites and pegmatites. Recent exploration has yielded major breakthroughs in the exploration of pegmatite-type Li-Be-Nb-Ta rare-metal deposits within its eastern segment. Discoveries such as the Qiongjiagang and Lhozhag deposits underscore the region’s substantial [...] Read more.
The Himalayan metallogenic belt is a globally significant province for leucogranites and pegmatites. Recent exploration has yielded major breakthroughs in the exploration of pegmatite-type Li-Be-Nb-Ta rare-metal deposits within its eastern segment. Discoveries such as the Qiongjiagang and Lhozhag deposits underscore the region’s substantial mineralization potential. In contrast, the western Himalayan segment remains comparatively underexplored. This study presents the geology and geochronology of the newly identified Zhaguopu Li-Be-Nb-Ta deposit in the Gyirong area, providing critical new insights. The deposit is centered on the Gyirong granite dome, which features a core of tourmaline-bearing leucogranite surrounded by a peripheral zone of beryl-bearing pegmatites and vein- to lens-shaped spodumene pegmatites, all hosted within metamorphosed sandstone, slate, and marble. The largest individual spodumene pegmatite vein exceeds 400 m in length, with thicknesses ranging from 0.5 to 4 m and a cumulative thickness surpassing 50 m. Principal ore minerals include spodumene, beryl, and columbite-group minerals. U-Pb geochronology of zircon, monazite, and columbite-group minerals from the leucogranite and pegmatite units constrains the rare-metal mineralization to a tight interval of 25–23 Ma, contemporaneous with the Qiongjiagang and Lhozhag deposits. Whole-rock geochemical data define a coherent fractional crystallization sequence from tourmaline granite through beryl pegmatite to spodumene pegmatite, characterized by increasing SiO2 and peraluminosity, and extreme depletion in Ba, Sr, Eu and Nb/Ta ratios. This geochemical trend underscores the critical role of extreme magmatic differentiation in rare-metal enrichment. Field relationships and these coeval ages strongly support a genetic model in which the mineralized pegmatites originated from the extreme fractional crystallization of a common, cogenetic magmatic suite. The timing of this mineralization event correlates precisely with the post-collisional extension of the Himalayan orogen and the activity of the Southern Tibet Detachment System. We conclude that the interplay between this large-scale tectonism and magmatic differentiation is the fundamental driver for rare-metal enrichment. The discovery of the Zhaguopu deposit highlights the significant and previously underestimated potential for major pegmatite-type rare-metal deposits in the western Himalayan belt. Full article
(This article belongs to the Section Mineral Deposits)
Show Figures

Figure 1

15 pages, 4686 KB  
Article
Petrogenesis of Quartz Diorite in the Datian Complex, Western Yangtze Block: Evidence from U-Pb Geochronology, Geochemistry, and Sr-Nd-Hf Isotopes
by Jian Yao, Youliang Chen, Yu Wu, Jing Zhao, Luyu Huang and Minghui Yin
Appl. Sci. 2026, 16(3), 1647; https://doi.org/10.3390/app16031647 - 6 Feb 2026
Viewed by 390
Abstract
This study presents integrated zircon U-Pb geochronology, whole-rock geochemistry, and Sr-Nd-Hf isotopic investigations of quartz diorite and gneissic quartz diorite from the Datian Complex along the western Yangtze Block, elucidating their petrogenesis and tectonic implications. Key findings reveal: (1) The crystallization ages of [...] Read more.
This study presents integrated zircon U-Pb geochronology, whole-rock geochemistry, and Sr-Nd-Hf isotopic investigations of quartz diorite and gneissic quartz diorite from the Datian Complex along the western Yangtze Block, elucidating their petrogenesis and tectonic implications. Key findings reveal: (1) The crystallization ages of the Datian Complex (~770–755 Ma) record episodic magmatic activity over a ~16 Ma period, indicating a multi-stage tectonic evolution; (2) Both rock types exhibit intermediate SiO2 (57–64.58 wt.%), high Al2O3 (15.44–17.80 wt.%), and MgO (2.18–3.67 wt.%; Mg# = 47.41–52.65) with calc-alkaline signatures (Na2O/K2O = 1.14–2.65), coupled with adakitic traits including pronounced LREE/HREE fractionation (LaN/YbN = 3.83–26.4), negative Eu anomalies (δEu = 0.61–1.05), elevated Sr (372–701 ppm), and Sr/Y ratios (24.6–56.2), collectively classifying the complex as high-Si adakite; (3) The isotopic homogeneity (whole-rock Sr-Nd: 87Sr/86Sr(i) = 0.7038–0.7048, εNd(t) = −1.5 to–3.8; zircon Hf: εHf(t) = 1.24–6.88) supports a two-stage petrogenetic model involving partial melting of subducted oceanic slab, followed by mantle wedge metasomatism during magma ascent. These results position the Datian Complex as a Neoproterozoic arc-related adakitic magmatic system within the active continental margin of the Yangtze Block. Full article
Show Figures

Figure 1

22 pages, 1674 KB  
Article
Foggy Ship Detection with Multi-Scale Feature and Attention Fusion
by Xiangjin Zeng, Jie Li and Ruifeng Xiong
Appl. Sci. 2026, 16(3), 1475; https://doi.org/10.3390/app16031475 - 1 Feb 2026
Viewed by 328
Abstract
To address the problem of insufficient detection accuracy, high false negative rate of small targets, and large positioning errors of ships in complex marine environments and foggy conditions, an improved DBL-YOLO method based on YOLOv11 is proposed. This method customizes and optimizes modules [...] Read more.
To address the problem of insufficient detection accuracy, high false negative rate of small targets, and large positioning errors of ships in complex marine environments and foggy conditions, an improved DBL-YOLO method based on YOLOv11 is proposed. This method customizes and optimizes modules according to the characteristics of foggy scenes—the C3k2-MDSC module is designed to efficiently extract and fuse multi-scale spatial features, and a dynamic weight allocation mechanism is adopted to balance the contributions of features at different scales in the foggy and blurred environment; a lightweight BiFPN structure is introduced to enhance the efficiency of cross-scale feature transmission and solve the problem of feature attenuation in foggy conditions; a novel fusion of the Deformable-LKA attention mechanism is innovated, which combines a large receptive field and spatial adaptive adjustment capabilities to focus on the key contour features of blurred ships in foggy conditions; an Inner-SIoU regression loss function is proposed, which optimizes the positioning accuracy of dense and small targets through an auxiliary bounding box dynamic scaling strategy. Experimental results show that in foggy scenes, the recall rate is increased by 3.4%, the F1 score is increased by 1%, and mAP@0.5 and mAP@0.5:0.95 are increased by 1.4% and 3.1%, respectively. The final average precision reaches 98.6%, demonstrating excellent detection accuracy and robustness. Full article
(This article belongs to the Section Computing and Artificial Intelligence)
Show Figures

Figure 1

25 pages, 22059 KB  
Article
Geochronology, Geochemistry, and Geological Implications of the Baiyingaolao Formation Volcanic Rocks in the Tulihe Area, Northern Great Xing’an Range, NE China
by Taotao Wu, Cong Chen, Yu Fan, Xiangxi Meng, Liangxi Chen, Qingshuang Wang and Yongheng Zhou
Minerals 2026, 16(2), 166; https://doi.org/10.3390/min16020166 - 31 Jan 2026
Viewed by 385
Abstract
The northern segment of the Great Xing’an Range, northeastern China, hosts a previously unrecognized near-E–W-trending rhyolite belt in the Tulihe area. We conducted systematic geochronological and geochemical investigations to constrain its formation age, petrogenesis, and regional tectonic significance. Field investigation, petrographic observation, and [...] Read more.
The northern segment of the Great Xing’an Range, northeastern China, hosts a previously unrecognized near-E–W-trending rhyolite belt in the Tulihe area. We conducted systematic geochronological and geochemical investigations to constrain its formation age, petrogenesis, and regional tectonic significance. Field investigation, petrographic observation, and zircon laser ablation–inductively coupled plasma–mass spectrometry (LA-ICP-MS) U–Pb dating indicate that the rhyolite belt was formed during the Early Cretaceous, with emplacement ages directly determined from three samples ranging from 143.8 to 131.5 Ma. Geochemically, the rhyolites yielded high SiO2 contents (74.44–75.88 wt.%), high total alkalis (K2O + Na2O = 8.50–8.99 wt.%), and low MgO contents (0.16–0.55 wt.%). They displayed strong enrichment in light rare earth elements and depletion in high field strength elements, weakly negative Eu anomalies, A/CNK ratios near unity, and relatively high Nb/Ta ratios. Trace element signatures and incompatible element abundances (Zr + Nb + Ce + Y = 193.2–338.3 × 10−6) are mostly consistent with highly fractionated I-type volcanic rocks, rather than S-type or M-type affinities. The geochemical data suggest that the rhyolites were mainly generated by partial melting of a medium- to high-K basaltic lower crust, with minor crustal assimilation and limited mantle input. Tectonically, Early Cretaceous magmatism in the northern Great Xing’an Range was governed by flat-slab subduction and subsequent rollback of the Paleo-Pacific (Izanagi) plate, while the local E–W-trending rhyolite belt was controlled by pre-existing faults, reflecting localized post-orogenic extension consistent with regional NE-trending volcanic belts. The northwest-to-southeast younging trend records asthenospheric upwelling and enhanced crust–mantle interaction induced by slab rollback. These results highlight the petrogenetic and tectonic evolution of medium- to high-K magmatism along the NE Asian continental margin and improve our understanding of Mesozoic volcanism in the Great Xing’an Range. Full article
(This article belongs to the Special Issue Selected Papers from the 7th National Youth Geological Congress)
Show Figures

Figure 1

31 pages, 5641 KB  
Article
Origin of Black Shale-Hosted Dagangou Vanadium Deposit, East Kunlun Orogenic Belt, NW China: Evidence from Mineralogy and Geochemistry
by Tao Tian, Fengyue Sun, Guang Xu, Guowen Miao, Ye Qian, Jianfeng Qiao, Shukuan Wu and Zhian Wang
Minerals 2026, 16(2), 163; https://doi.org/10.3390/min16020163 - 30 Jan 2026
Viewed by 720
Abstract
Little is known of a large black shale belt within the Naij Tal Group in the East Kunlun region, which hosts polymetallic deposits, including manganese, vanadium, and cobalt. The recently discovered Dagangou vanadium mineralization is the first black rock series-type vanadium deposit in [...] Read more.
Little is known of a large black shale belt within the Naij Tal Group in the East Kunlun region, which hosts polymetallic deposits, including manganese, vanadium, and cobalt. The recently discovered Dagangou vanadium mineralization is the first black rock series-type vanadium deposit in the East Kunlun region and Qinghai Province and represents a significant find owing to its intermediate scale. This study investigated the mineralogy, major and trace elements, rare earth elements, and platinum group element geochemistry of the Dagangou vanadium deposit. Scanning electron microscopy and energy-dispersive X-ray spectroscopy revealed that the main vanadium-bearing minerals are micas, followed by limonite, clay minerals, feldspar, and jarosite. The SiO2/Al2O3, Co/Zn, Sr/Ba, and Pd/Ir ratios, as well as the Ir content of the ores, indicated strong involvement of hydrothermal activity in the mineralization process. The V/Cr, Ni/Co, and U/Th ratios, as well as the δU values and significant negative δCe anomalies, suggested that the vanadium-bearing black rock series formed in a strongly anoxic reducing environment. The Al2O3/(Al2O3 + Fe2O3) and MnO/TiO2 ratios, along with weak positive δEu anomalies and strong enrichment of heavy rare earth elements, indicated that mineralization occurred in an extensional tectonic setting. The black shale-hosted vanadium polymetallic deposit formed in a setting that transitioned from an open oceanic deep-sea environment to a progressively shallower continental margin. Full article
Show Figures

Figure 1

Back to TopTop