Sign in to use this feature.

Years

Between: -

Subjects

remove_circle_outline
remove_circle_outline
remove_circle_outline
remove_circle_outline
remove_circle_outline
remove_circle_outline
remove_circle_outline
remove_circle_outline
remove_circle_outline

Journals

remove_circle_outline
remove_circle_outline
remove_circle_outline
remove_circle_outline
remove_circle_outline
remove_circle_outline
remove_circle_outline
remove_circle_outline
remove_circle_outline
remove_circle_outline
remove_circle_outline

Article Types

Countries / Regions

remove_circle_outline
remove_circle_outline
remove_circle_outline
remove_circle_outline
remove_circle_outline
remove_circle_outline

Search Results (598)

Search Parameters:
Keywords = SDF-1

Order results
Result details
Results per page
Select all
Export citation of selected articles as:
22 pages, 904 KB  
Article
Nitrogen and Sulfur Cycling in Diverse Farm Ages and Ecological Zones Under Agricultural Expansion
by Dora Neina, Eunice Agyarko-Mintah and Sibylle Faust
Agriculture 2026, 16(6), 637; https://doi.org/10.3390/agriculture16060637 - 10 Mar 2026
Viewed by 182
Abstract
Background: Agriculture degrades soils, affects the delivery of ecosystem services, and contributes to climate change. Methods: This research examined nitrogen and sulfur recycling in soils under cropland expansion in Ghana at (a) reconnaissance scale in northern Guinea savannah (NGS), southern Guinea savannah (SGS), [...] Read more.
Background: Agriculture degrades soils, affects the delivery of ecosystem services, and contributes to climate change. Methods: This research examined nitrogen and sulfur recycling in soils under cropland expansion in Ghana at (a) reconnaissance scale in northern Guinea savannah (NGS), southern Guinea savannah (SGS), forest–savannah transition (FST), and semi-deciduous forest (SDF) agro-ecological zones (AEZs), and (b) farm level in rain Forest and the FST AEZs based on “duration of cultivation”. Fresh soils (20 cm depth) were incubated for 28 days at 28 °C, followed by the determination of mineralized nitrogen and sulfur at 14 and 28 days using standard methods. Results: Low nitrogen and sulfur contents led to predominant nitrogen and minor sulfur immobilizations, particularly in FST and savannah AEZs. Microbial biomass and pedogenic Fe controlled much of the nitrogen immobilization. At the farm level, dithionite Al and soil pH controlled nitrogen immobilization, particularly in relatively older farms, being pronounced in forest-related AEZs. Conclusions: Although the study is laboratory-based, it highlights the severe nature of soil degradation (SD) under cropland expansion in regions prone to poor nutrient budgets. Therefore, it calls for drastic measures to halt SD by adopting ecozone- and climate-driven sustainable soil management and agricultural systems. Full article
17 pages, 939 KB  
Review
Engineering MSC Migration: Roles of Nanoparticles in Activating Migratory Pathways and Functions
by Temuulen Batsaikhan, Hyun Su Lee and Young Joon Seo
Int. J. Mol. Sci. 2026, 27(6), 2530; https://doi.org/10.3390/ijms27062530 - 10 Mar 2026
Viewed by 116
Abstract
Mesenchymal stem cells (MSCs) hold strong therapeutic potential due to their regenerative, anti-inflammatory, and immunomodulatory properties. A key factor in their effectiveness is the ability to home in to injured sites. However, clinical outcomes are limited by poor homing efficiency, insufficient migration, tracking [...] Read more.
Mesenchymal stem cells (MSCs) hold strong therapeutic potential due to their regenerative, anti-inflammatory, and immunomodulatory properties. A key factor in their effectiveness is the ability to home in to injured sites. However, clinical outcomes are limited by poor homing efficiency, insufficient migration, tracking challenges, and risks of unwanted differentiation. This review explores the molecular mechanisms of MSC homing, particularly the CXCR4/SDF-1 axis and matrix remodeling. We highlight recent advances in using nanoparticles—such as magnetic, silica, and polymer-based systems—to enhance chemokine receptor expression and homing. Future directions include MSC engineering, advanced tracking, and AI-guided delivery strategies to improve therapeutic efficacy. Full article
(This article belongs to the Special Issue Molecular Research and Applications of Nanomaterials)
Show Figures

Figure 1

10 pages, 236 KB  
Perspective
Equity or Two-Tier Care? Guardrails for Silver Diamine Fluoride and Delegated Early Childhood Caries Pathways
by Ziad D. Baghdadi
Children 2026, 13(3), 386; https://doi.org/10.3390/children13030386 - 10 Mar 2026
Viewed by 355
Abstract
Early childhood caries (ECC) is a complex, multifactorial disease shaped by biofilm ecology, host susceptibility, diet and behaviors, and structural determinants of health. Silver diamine fluoride (SDF) is an effective non-restorative option for arresting cavitated lesions in many settings and can support access [...] Read more.
Early childhood caries (ECC) is a complex, multifactorial disease shaped by biofilm ecology, host susceptibility, diet and behaviors, and structural determinants of health. Silver diamine fluoride (SDF) is an effective non-restorative option for arresting cavitated lesions in many settings and can support access when definitive care is delayed. However, translating short-horizon “arrest” outcomes into broad policy claims—that SDF-first, delegated pathways can substitute for dentist-led diagnosis and comprehensive rehabilitation—risks institutionalizing a two-tier standard of care for children facing the greatest access barriers. This perspective critically appraises evidence-to-implementation pathways for SDF and delegated ECC management, using risk-of-bias and reporting guidance as interpretive tools and drawing on pragmatic regimen trials, microbiome substudies, oral health-related quality of life (OHRQoL) analyses, and implementation work including the Canadian Caries Risk Assessment Tool (CCRAT) in primary care. We explicitly distinguish what studies demonstrate (e.g., feasibility and short-term arrest differences by reapplication interval) from what they do not establish (e.g., long-term tooth survival, pulpal outcomes, definitive treatment completion, and equity impacts). We propose practical guardrails that position SDF as interim management within a continuum of care: dentist-led diagnosis and escalation when pulpal risk is suspected; time-bound referral pathways with completion tracking; protocolized follow-up aligned with lesion/risk status; outcome sets that extend beyond “arrest” to include pain, function, OHRQoL, tooth survival, and equity stratification; and lesion-site sampling plus preregistered analyses when mechanistic claims are advanced. Full article
(This article belongs to the Collection Advance in Pediatric Dentistry)
15 pages, 2204 KB  
Article
Mid-Regional Pro-Adrenomedullin as a Translational Biomarker of Microcirculatory Dysfunction in Sepsis: A Prospective Observational Study
by Rachael Cusack, Alexis Garduno, Sanja Cumpf, Pramila Reyes-Morales, Marc Leone, Alfonso Blanco Fernández, Alejandro Rodriguez and Ignacio Martin-Loeches
Med. Sci. 2026, 14(1), 117; https://doi.org/10.3390/medsci14010117 - 2 Mar 2026
Viewed by 174
Abstract
Background/Objectives: Mid-regional pro-adrenomedullin (MR-proADM) is a biomarker of endothelial dysfunction in sepsis. Its relationship with real-time microcirculatory alterations in critically ill patients remains insufficiently characterised. Methods: In a prospective cohort of 59 ICU patients with sepsis, serial sublingual microcirculation assessments were [...] Read more.
Background/Objectives: Mid-regional pro-adrenomedullin (MR-proADM) is a biomarker of endothelial dysfunction in sepsis. Its relationship with real-time microcirculatory alterations in critically ill patients remains insufficiently characterised. Methods: In a prospective cohort of 59 ICU patients with sepsis, serial sublingual microcirculation assessments were performed using sidestream dark field (SDF) imaging. Serum MR-proADM concentrations were measured with BRAHMS Kryptor assays. Automated software quantified microvascular structure and flow. Associations with disease severity and outcomes were evaluated using correlation, regression, and receiver operating characteristic (ROC) analyses (ClinicalTrials.gov Identifier: NCT05357339). Results: Higher MR-proADM concentrations at ICU admission were modestly associated with impaired microvascular perfusion (perfused number of crossings [PNOC]: ρ = −0.32; perfused De Backer density [PDBD]: ρ = −0.32; consensus proportion of perfused vessels [CPPV]: ρ = −0.26; all p < 0.05). Rising MR-proADM levels over time were strongly associated with worsening perfusion (ΔPDBD: ρ = 0.52; ΔPNOC: ρ = 0.54). MR-proADM correlated with SOFA and APACHE II scores and predicted the need for renal replacement therapy (AUC = 0.799, p = 0.041), but not ICU length of stay or hospital mortality. Conclusions: MR-proADM correlates with in vivo microcirculatory dysfunction in sepsis. Its dynamic association with microvascular impairment supports its potential role as a translational biomarker for monitoring endothelial and microcirculatory failure in critically ill patients. Full article
(This article belongs to the Section Critical Care Medicine)
Show Figures

Figure 1

27 pages, 901 KB  
Review
Prostatitis-Related Male Infertility: From Inflammation and Dysbiosis to Sperm DNA Damage
by Aris Kaltsas, Nikolaos Pantazis, Vasileios Tzikoulis, Christos Roidos, Natalia Palapela, Chara Tsiampali, Evangelos N. Symeonidis, Athanasios Zachariou, Nikolaos Sofikitis and Fotios Dimitriadis
Diagnostics 2026, 16(5), 722; https://doi.org/10.3390/diagnostics16050722 - 28 Feb 2026
Viewed by 372
Abstract
Prostatitis includes infectious and noninfectious inflammatory phenotypes that can impair male reproductive potential and may influence couple-level reproduction via seminal inflammatory and microbial exposure. This review summarizes mechanisms linking prostatic inflammation and dysbiosis to semen dysfunction and sperm DNA damage and proposes an [...] Read more.
Prostatitis includes infectious and noninfectious inflammatory phenotypes that can impair male reproductive potential and may influence couple-level reproduction via seminal inflammatory and microbial exposure. This review summarizes mechanisms linking prostatic inflammation and dysbiosis to semen dysfunction and sperm DNA damage and proposes an infertility-oriented diagnostic and management framework. This is a narrative review of clinical and translational evidence addressing semen inflammation, oxidative stress, sperm DNA fragmentation (SDF), microbiome signatures, and reproductive outcomes in prostatitis (National Institutes of Health (NIH) categories I-IV). Across prostatitis phenotypes, leukocytospermia and elevated seminal cytokines (especially interleukin-8) are associated with impaired motility, altered viscosity and liquefaction, oxidative stress, and higher SDF. Persistent infection or dysbiosis may sustain immune activation and redox injury, while ductal remodeling and pain-related sexual dysfunction can further reduce natural conception. Seminal cytokines and microbes may affect female reproductive tract biology, although clinical outcome data remain limited. Prostatitis-related infertility requires evaluation beyond routine semen analysis. A biomarker-guided workup integrating inflammatory markers, oxidative stress testing, targeted microbiology (culture plus nucleic acid amplification tests when indicated), SDF testing in selected men, and imaging when obstruction is suspected can identify treatable drivers and guide timing and selection of assisted reproduction strategies. Future studies should standardize fertility endpoints and validate biomarker-guided and microbiome-directed interventions. Full article
Show Figures

Figure 1

33 pages, 2334 KB  
Review
Oxidative Stress, Sperm DNA Fragmentation, or Both? Optimizing Test Selection in Male Infertility Evaluation
by Aris Kaltsas, Stamatis Papaharitou, Pallav Sengupta, Ramadan Saleh and Ashok Agarwal
Antioxidants 2026, 15(3), 293; https://doi.org/10.3390/antiox15030293 - 26 Feb 2026
Viewed by 480
Abstract
Oxidative stress (OS) and sperm DNA fragmentation (SDF) are complementary contributors to male infertility. OS characterizes a compromised seminal redox status, whereas SDF quantifies downstream genomic damage. Human sperm are highly susceptible to redox damage due to lipid-rich membranes and disrupted post-meiotic DNA-repair [...] Read more.
Oxidative stress (OS) and sperm DNA fragmentation (SDF) are complementary contributors to male infertility. OS characterizes a compromised seminal redox status, whereas SDF quantifies downstream genomic damage. Human sperm are highly susceptible to redox damage due to lipid-rich membranes and disrupted post-meiotic DNA-repair capacity. Excess reactive oxygen species (ROS) can cause lipid peroxidation, oxidative base lesions, and DNA strand breaks that impair fertilization, embryo development, and pregnancy outcomes. This review explains how OS promotes genomic instability and summarizes the main laboratory assays that assess redox status and SDF in semen. These include direct ROS chemiluminescence assay, oxidation–reduction potential, total antioxidant capacity/ferric reducing antioxidant power, and lipid peroxidation biomarkers, alongside SDF platforms (Sperm Chromatin Structure Assay, terminal deoxynucleotidyl transferase dUTP nick-end labeling, alkaline/neutral Comet, and sperm chromatin dispersion). Additionally, guideline-aligned indications are highlighted to clarify the conditions for testing OS and SDF. OS testing is most relevant in men with leukocytospermia or suspected genital tract infection or inflammation, including dysbiosis; in cases of major modifiable exposures such as smoking or heat; and for early monitoring after treatment. SDF testing is particularly informative in couples with recurrent pregnancy loss and in unexplained infertility with normal semen parameters. Combined OS and SDF testing is recommended in clinical varicocele, repeated in vitro fertilization (IVF) or intracytoplasmic sperm injection (ICSI) failure, poor embryo development, and follow-up after targeted therapy. Management centers on treating infection and inflammation, improving lifestyle and environmental factors, considering varicocelectomy when indicated, using targeted antioxidant therapy in men with documented OS, and selectively applying sperm selection technologies or testicular sperm for ICSI when SDF remains high. Priorities include assay standardization, etiologic attribution of DNA damage, and trials testing OS/SDF-guided pathways with live birth as the primary endpoint. When used selectively and in the appropriate context, OS and SDF testing can help refine diagnosis, improve counseling, and help personalize care of infertile couples. Full article
Show Figures

Figure 1

15 pages, 504 KB  
Article
Polyphenolic Profile and Dietary Fiber Content of Skins and Seeds from Unfermented and Fermented Grape Pomace
by Massimo Guaita, Alice Zocco, Stefano Messina, Silvia Motta, Jean Daniel Coisson and Antonella Bosso
Molecules 2026, 31(5), 788; https://doi.org/10.3390/molecules31050788 - 26 Feb 2026
Viewed by 180
Abstract
Due to the seasonality of its production and its polluting characteristics, the management and disposal of large amounts of grape pomace (GP) produced worldwide every year can pose a significant economic and environmental challenge. The research on the possible exploitation of GP for [...] Read more.
Due to the seasonality of its production and its polluting characteristics, the management and disposal of large amounts of grape pomace (GP) produced worldwide every year can pose a significant economic and environmental challenge. The research on the possible exploitation of GP for various purposes has been constantly growing during recent years, due to the increased general sensitivity to issues like the sustainability of agro-industrial production and the growing consumer demand for the use of natural versus synthetic compounds. This work concerned the determination of the polyphenolic profile and the dietary fiber content of skins and seeds from unfermented and fermented white and red grape pomace of different cultivars, sampled from local wineries in the Piedmont area (Italy) after winemaking. A double extraction was performed to maximize the extraction of polyphenols from grape pomace flours. The extractable polyphenols content (EPP) was determined in the extracts, while the non-extractable polyphenols (NEPP) linked to fiber were quantified as condensed tannins in the residue after extraction. The total dietary fiber (TDF) was determined for skins and seeds; limited to skins, the analysis was extended to the distinction between soluble and insoluble dietary fiber (SDF and IDF). The polyphenolic and dietary fiber content was significantly higher in seeds than in skins. However, from a nutritional point of view, the dietary fiber of skins may be more interesting due to the higher NEPP content than in seeds; moreover, the winemaking technique influenced the quantity and characteristics of skin fiber, which contained SDF, almost absent in seeds. Full article
(This article belongs to the Special Issue Bioactive Molecules in Foods: From Sources to Functional Applications)
Show Figures

Graphical abstract

37 pages, 2362 KB  
Review
Stromal-Derived Factor-1 (SDF-1/CXCL12) and Skin Wound Healing Research at the Intersection Between Regenerative Biology and Medicine
by Rafaela Vaz Sousa Pereira, Mostafa EzEldeen and Ghislain Opdenakker
Int. J. Mol. Sci. 2026, 27(5), 2165; https://doi.org/10.3390/ijms27052165 - 25 Feb 2026
Viewed by 352
Abstract
The history of stromal-derived factor-1 (SDF-1), alias CXCL12, started serendipitously and relatively late in the cytokine cDNA cloning era (1975–2000) and evolved at the biological level from progenitor cell-specific chemokine in the bone marrow to multifunctional cytokine with growth factor-like and tissue-regenerative activities. [...] Read more.
The history of stromal-derived factor-1 (SDF-1), alias CXCL12, started serendipitously and relatively late in the cytokine cDNA cloning era (1975–2000) and evolved at the biological level from progenitor cell-specific chemokine in the bone marrow to multifunctional cytokine with growth factor-like and tissue-regenerative activities. This evolution was parallelled by the integration of SDF-1/CXCL12 within the protein families of chemokines, cytokines and cell growth-promoting recombinant products having the potential for clinical applications. Here, we use this central position of CXCL12 as small signaling protein as an example for future developments in regenerative medicine. We provide context about SDF-1 biology within the field of skin wound healing research and how this compares with studies of other cytokines and growth factors. We also discuss whether SDF-1 formulations may be exemplary for other cytokines used for tissue regeneration. Normal skin wound healing is fraught with delays and complications in patients with specific underlying diseases, such as diabetes, hypertension and other elderly-related comorbidities, skin infections and accidental physical insults. Except for platelet-derived growth factor (PDGF), many cytokines, including vascular endothelial growth factor (VEGF) and epidermal growth factor (EGF), have failed so far in clinical studies of skin wound healing. This is in part due to the fact that (i) the biology of tissue regeneration is complex and insufficiently studied, (ii) in vitro approaches hardly mimic in vivo situations and (iii) commonly used animal models of acute and chronic wounding do not perfectly match human skin wound regeneration. A review of critical cells and molecules in normal skin and their actions in wounded tissue and a balanced comparison of the recent literature are preambles for progress in wound repair. We define advantages and limitations of recent approaches and appeal for more research. In particular, the possibilities of cellular immunomodulation mediated by endogenous and exogenous SDF-1/CXCL12 as a key molecule for skin regeneration are reviewed. Furthermore, biomaterials and scaffolds for the delivery and use of cytokines in precision medicine and aspects of their biofabrication are outlined with SDF-1 as an example. Finally, we indicate how applications of dermatological SDF-1 formulations for skin wound healing may be tailored for applications in other acute and chronic inflammatory conditions and regenerative medicine. Thereby, SDF-1/CXCL12 is placed at the crossroads between recombinant products, cytokines, chemokines and growth factors and occupies a central position between regenerative biology and medicine. Full article
(This article belongs to the Section Molecular Pathology, Diagnostics, and Therapeutics)
Show Figures

Figure 1

35 pages, 6265 KB  
Article
Topological Progress Potential-Enhanced Continuous-Space Ant Colony Algorithm for Robot Path Planning
by Guikun Dong, Feixiong Zhao, Jiaxiong Zhuo, Lei Zhou, Qiaoling Liu and Xiangjun Yang
Sensors 2026, 26(4), 1264; https://doi.org/10.3390/s26041264 - 14 Feb 2026
Viewed by 307
Abstract
To address the issues of traditional grid-based Ant Colony Optimization path planning in discretized continuous space—including limited direction freedom, lack of global topological guidance, and difficulty in balancing path smoothness and safety margin—a topological progress potential-enhanced continuous-space ant colony path planning algorithm (TPP-CSACO) [...] Read more.
To address the issues of traditional grid-based Ant Colony Optimization path planning in discretized continuous space—including limited direction freedom, lack of global topological guidance, and difficulty in balancing path smoothness and safety margin—a topological progress potential-enhanced continuous-space ant colony path planning algorithm (TPP-CSACO) is proposed. TPP-CSACO discards grid-based expansion; instead, a perception circle centered on each ant is defined, movement is executed via a sector-based perception framework with probabilistic direction selection, and band-shaped decaying pheromones are deposited along the path. By coupling the global topological progress potential derived from the simplified probabilistic roadmap (PRM) with pheromones, a dual-field guidance mechanism is established to prevent local congestion. Combined with the explicit safety constraints of the signed distance field (SDF), an adaptive step size strategy that integrates elastic step size and frustration-induced temperature rise is introduced to enhance obstacle avoidance and search stability. Results from repeated experiments on multiscale constrained maps (conducted against six typical algorithms and the traditional ACO) show that compared with ACO, TPP-CSACO reduces the path length by up to 50.6% in the same environment, while achieving faster convergence and maintaining good search diversity. Although the path length increases slightly (by a maximum of 5.9%) compared with the shortest heuristic algorithms, the maximum turning angle is reduced by 75% to 93%, and a 100% success rate and zero safety violations are realized. This indicates that TPP-CSACO has achieved a relatively stable balance among safety, smoothness, and global search capability. Full article
(This article belongs to the Section Sensors and Robotics)
Show Figures

Figure 1

13 pages, 458 KB  
Article
Sperm DNA Fragmentation Is Associated with Impaired Directional Motility and Kinematic Efficiency: A CASA-Based Study
by Ioana Cristina Rotar, Richard Buda, Adelin Marcu, Petronela Naghi, Liliana Sachelarie, David Călin Buzlea, Anca Huniadi and Mircea Ioan Sandor
Medicina 2026, 62(2), 376; https://doi.org/10.3390/medicina62020376 - 13 Feb 2026
Viewed by 307
Abstract
Background and Objectives: Sperm DNA fragmentation (SDF) has emerged as an important marker of male reproductive potential; however, its relationship with sperm kinematic performance remains incompletely understood. While conventional semen analysis primarily evaluates sperm concentration and motility, computer-assisted semen analysis (CASA) enables [...] Read more.
Background and Objectives: Sperm DNA fragmentation (SDF) has emerged as an important marker of male reproductive potential; however, its relationship with sperm kinematic performance remains incompletely understood. While conventional semen analysis primarily evaluates sperm concentration and motility, computer-assisted semen analysis (CASA) enables a more detailed assessment of sperm motility parameters, including velocity, path length, and directionality. Materials and Methods: This observational study included 183 semen samples, stratified by SDF levels into control (1–15%), mild (15.01–25%), moderate (25.01–50%), and severe (>50%) fragmentation groups. Sperm kinematic parameters were assessed using CASA, including curvilinear velocity (VCL), straight-line velocity (VSL), average path velocity (VAP), linearity (LIN), straightness (STR), and wobble (WOB). Group comparisons were performed using ANOVA or Kruskal–Wallis tests, correlation analyses were conducted using Spearman’s rank coefficient, and multivariable linear regression models were applied to evaluate the independent effect of SDF after adjustment for sperm concentration and progressive motility. Results: Parameters reflecting directional motility and movement efficiency differed significantly across increasing SDF categories. VSL, LIN, STR, and WOB showed a progressive decline with higher levels of DNA fragmentation, whereas VCL and VAP did not demonstrate a proportional decrease across groups. Correlation analysis revealed significant negative associations between SDF and VSL (ρ = −0.367, p < 0.001), VAP (ρ = −0.323, p < 0.001), and VCL (ρ = −0.202, p = 0.006), while correlations with LIN, STR, and WOB were negative but not statistically significant. Multivariable regression analysis confirmed SDF as an independent negative predictor of VSL and VAP after adjustment for conventional semen parameters, whereas the association with VCL was no longer significant. Conclusions: Increased sperm DNA fragmentation is associated with impaired sperm motility efficiency and directionality, rather than a uniform reduction in motility. These findings highlight the functional relevance of sperm DNA integrity in shaping sperm kinematic performance and support the complementary use of SDF assessment and CASA parameters in evaluating male fertility. Full article
(This article belongs to the Special Issue Advances in Reproductive Health)
Show Figures

Figure 1

24 pages, 3756 KB  
Article
Liquid–Liquid and Vapor–Liquid–Liquid Equilibria of the Alkyl Palmitate + Alkyl–OH + Glycerol Systems at 101.3 kPa—Measurements, Quality Test/Consistency, Thermodynamic Modeling and Molecular Dynamics Simulations
by Franklin Carvalho, Matheus Pena, Maria Silveira, Nian Freire, Daniela Guimarães, Rima Biswas and Pedro Arce
Molecules 2026, 31(4), 604; https://doi.org/10.3390/molecules31040604 - 9 Feb 2026
Viewed by 332
Abstract
Biodiesel is a biofuel commonly produced through transesterification, also known as alcoholysis. In this process, triglycerides react with short-chain alcohols (alkyl–OH), producing a mixture of fatty acid esters and glycerol. These esters and glycerol are only partially miscible, leading to the formation of [...] Read more.
Biodiesel is a biofuel commonly produced through transesterification, also known as alcoholysis. In this process, triglycerides react with short-chain alcohols (alkyl–OH), producing a mixture of fatty acid esters and glycerol. These esters and glycerol are only partially miscible, leading to the formation of two liquid phases during product separation. Therefore, it is important to experimentally determine liquid–liquid (LLE) and/or vapor–liquid–liquid equilibrium (VLLE) data to better understand the transesterification process and to support improvements in reaction rate, selectivity, reactor and mixture simulation, optimization, and separation processes. This work aimed to experimentally measure and thermodynamically model the LLE and VLLE of alkyl palmitate + alkyl–OH + glycerol systems at 101.3 kPa. For the LLE at 318.15 K, the binodal curve was determined, and tie-line compositions were measured in a jacketed equilibrium cell. These data were subjected to quality tests and used to calculate separation factors. For the VLLE, calibration curves were constructed, and experimental data were obtained in a modified Othmer ebulliometer and subsequently tested for consistency. Thermodynamic modeling was performed using γ–γ (LLE) and γ–γ–φ (VLLE) approaches with the Non-Random Two-Liquid (NRTL) activity coefficient model. The experimental and modeling results were analyzed using phase diagrams (triangular and 3D prism representations) and showed that it is possible to clearly separate the palmitate-rich and glycerol-rich liquid phases. In the VLLE, it was observed that the alkyl–OH is essentially pure in the vapor phase. For both types of equilibria, deviations in liquid-phase compositions (LLE), bubble temperatures, and vapor-phase compositions were below 2.0%, indicating that the NRTL model is capable of accurately describing the phase behavior of these systems. The phase equilibria of the methyl/ethyl palmitate–methanol/ethanol–glycerol system were studied using molecular dynamics (MD). The analyses based on the radial distribution function (RDF), spatial distribution function (SDF) and interaction energies showed that methanol and ethanol interact more strongly with glycerol than with palmitates. As a result, the glycerol-rich phase contains more methanol or ethanol, which can significantly reduce costs in the biodiesel purification step. Full article
Show Figures

Figure 1

15 pages, 2326 KB  
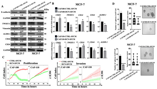
Article
Recombinant Human Decorin Normalizes the Active Features of Breast Cancer-Associated Fibroblasts
by Wafaa A. Aljagthmi, Ayodele A. Alaiya, Maha Daghestani, Falah H. Al-Mohanna and Abdelilah Aboussekhra
Cells 2026, 15(3), 311; https://doi.org/10.3390/cells15030311 - 6 Feb 2026
Viewed by 453
Abstract
Cancer-associated fibroblasts (CAFs), the major constituent of the tumor microenvironment, are considered the most active cells and key contributors to tumor resistance, recurrence, and metastasis. Therefore, we have investigated here the potential normalization of the active features of breast CAFs with decorin (DCN), [...] Read more.
Cancer-associated fibroblasts (CAFs), the major constituent of the tumor microenvironment, are considered the most active cells and key contributors to tumor resistance, recurrence, and metastasis. Therefore, we have investigated here the potential normalization of the active features of breast CAFs with decorin (DCN), a small leucine-rich proteoglycan that acts as an oncogene suppressor. We have first shown that rhDCN modulates the expression of a plethora of proteins involved in different signaling pathways, including STAT3/NF-κB and ERK. Consequently, rhDCN repressed the important active CAF biomarkers α-SMA, IL-6, and SDF-1 through inhibition of the STAT3/AUF-1 pathway, in cells grown as 2D and 3D cultures. Furthermore, rhDCN had a strong downregulation effect on FAP-α, a key biomarker of active CAFs, and suppressed their proliferative and invasive capacities through upregulation of p16 and p21, and downregulation of MMP-2 and MMP-9. Furthermore, rhDCN suppressed the paracrine effects of active CAFs in promoting epithelial-to-mesenchymal transition (EMT) and cancer stem cells in breast cancer cells, both in vitro and in orthotopic tumor xenografts. Importantly, rhDCN-related normalization of active CAFs features was persistent through cellular passaging, and was not accompanied by cytotoxicity. Together, these findings have revealed rhDCN as a promising anti-breast cancer therapeutic cytokine through suppression of the non-cell-autonomous cancer-promoting effects of active CAFs. Full article
(This article belongs to the Special Issue Cancer-Associated Fibroblasts: Challenges and Directions)
Show Figures

Figure 1

12 pages, 1413 KB  
Article
The Effect of Silver Diamine Fluoride and Potassium Iodide on the Bond Strength of Self-Etch and Universal Adhesives on Sound Dentin
by Jurica Matijević, Ana Ivanišević, Bernard Janković, Irena Nujić Radin, Josipa Lerotić and Eva Klarić
Appl. Sci. 2026, 16(3), 1520; https://doi.org/10.3390/app16031520 - 3 Feb 2026
Viewed by 289
Abstract
Silver diamine fluoride/potassium iodide (SDF/KI) Riva Star (SDI) is a tooth desensitizing and anti-caries agent that may be indicated for arresting caries before restoring the tooth in selective caries approach. The aim was to determine the effect of SDF/KI pretreatment on the bonding [...] Read more.
Silver diamine fluoride/potassium iodide (SDF/KI) Riva Star (SDI) is a tooth desensitizing and anti-caries agent that may be indicated for arresting caries before restoring the tooth in selective caries approach. The aim was to determine the effect of SDF/KI pretreatment on the bonding of SDR Plus Bulk-Fill Flowable (Dentsply) with Clearfil SE Bond 2 (Kuraray) and G-Premio Bond (GC) in self-etch mode on sound dentin. A total of 240 dentin samples were prepared and assigned to 12 groups based on SDF/KI pretreatment (with or without), adhesive type, and testing time (1, 3, and 6 months). The shear bond strength (SBS) was measured using an UltraTester. SBS data were analyzed using three-way factorial model (Adhesive × Pretreatment × Time) and Wald (F) tests, with α = 0.05. Fracture modes were analyzed using χ2 and Fisher’s exact test, with α = 0.05. Clearfil performed significantly better than G-Premio at all time points (p < 0.001). Riva Star pretreatment significantly reduced SBS for both adhesives at all time points (p < 0.001). SBS reduction was significantly higher for Clearfil (p < 0.001). The effect of storage was not significant (p = 0.388). Fracture mode distribution differed significantly between adhesives (p < 0.001). Pretreatment × fracture interaction was significant for Clearfil (p = 0.0052). Mixed fractures in G-premio were rare. Full article
(This article belongs to the Section Applied Physics General)
Show Figures

Figure 1

34 pages, 1093 KB  
Review
Redox–Genomic Crosstalk: Linking Oxidative Stress, Sperm DNA Fragmentation, and Epigenetics in Personalized Management of Male Infertility
by Pallav Sengupta, Sulagna Dutta, Mohamed AlaaEldein Elsuity and Ramadan Saleh
J. Pers. Med. 2026, 16(2), 79; https://doi.org/10.3390/jpm16020079 - 1 Feb 2026
Viewed by 661
Abstract
Male infertility is increasingly recognized as a complex, multifactorial disorder that extends beyond abnormalities in conventional semen parameters. A growing body of evidence highlights oxidative stress, sperm DNA fragmentation (SDF), and epigenetic alterations as tightly interconnected mechanisms contributing to sperm dysfunction and impaired [...] Read more.
Male infertility is increasingly recognized as a complex, multifactorial disorder that extends beyond abnormalities in conventional semen parameters. A growing body of evidence highlights oxidative stress, sperm DNA fragmentation (SDF), and epigenetic alterations as tightly interconnected mechanisms contributing to sperm dysfunction and impaired fertility. Reactive oxygen species, though vital for sperm maturation and signaling, can inflict extensive genomic and chromatin damage when their levels exceed the antioxidant capacity of the testis and seminal plasma. These redox-driven lesions not only compromise fertilization potential but may also influence embryonic development and offspring health. Clinical studies and meta-analyses consistently report that elevated SDF and redox imbalance are associated with reduced pregnancy and live birth rates, particularly in assisted reproductive technologies (ARTs). The use of testicular sperm in men with high ejaculated SDF appears to improve ART outcomes, although long-term safety data remain limited. Advances in redox and genomic diagnostics, including assays for oxidation–reduction potential, SDF, and sperm epigenetic profiling, have opened new avenues for precision-based andrology, enabling targeted antioxidant, metabolic, and surgical interventions. Nonetheless, methodological variability, lack of assay standardization, and insufficient longitudinal follow-up constrain the full clinical translation of these findings. This review synthesizes evidence linking OS, SDF, and epigenetic alterations, highlighting their mechanistic crosstalk and translational relevance in the personalized management of male infertility. Full article
(This article belongs to the Special Issue Oxidative Stress and Antioxidant Therapy in Diseases)
Show Figures

Figure 1

14 pages, 824 KB  
Article
Process Analysis of Millet Bran Fermentation by Bacillus natto: Dynamic Changes in Enzyme Activities and Bioactive Components
by Shimei Zhang, Fanqiang Meng, Xia Fan, Fengxia Lv, Xiaomei Bie and Haizhen Zhao
Foods 2026, 15(3), 483; https://doi.org/10.3390/foods15030483 - 30 Jan 2026
Viewed by 272
Abstract
To investigate the dynamic changes during millet bran fermentation by Bacillus natto, we systematically monitored microbial growth, key enzyme activities, and the contents of major bioactive components over time. The changes in viable bacterial count, spore count, and the activities of protease, [...] Read more.
To investigate the dynamic changes during millet bran fermentation by Bacillus natto, we systematically monitored microbial growth, key enzyme activities, and the contents of major bioactive components over time. The changes in viable bacterial count, spore count, and the activities of protease, amylase, cellulase, and nattokinase (NK) fibrinolytic activity were measured throughout the 0–84 h fermentation process. Concurrently, variations in the contents of total sugars, reducing sugars, soluble dietary fiber (SDF), β-glucan, arabinoxylan, peptides, and polyphenols were analyzed. The results indicated that the viable bacterial count in the fermentation broth peaked at 48 h (9.3 log CFU/mL) and subsequently declined, while the spore count significantly increased to 7.6 log CFU/mL by 84 h. The activities of protease, amylase, cellulase, and NK fibrinolytic activity all exhibited a trend of initial increase followed by a decrease, reaching their respective maximum levels at 48 h. The contents of SDF, peptides, and polyphenols attained their highest values at 60 h, corresponding to 2.4 times, 2.17 times, and 1.5 times those of the unfermented control, respectively. The β-glucan content peaked at 24 h (31.31 mg/g millet bran), whereas the arabinoxylan content reached its maximum at 60 h, which was 19.4 times higher than that of the unfermented sample. Based on a comprehensive evaluation of all indicators, 48–60 h was determined to be the optimal fermentation duration for millet bran using B. natto. This research elucidates the relationship between enzyme activities and the accumulation of active components during fermentation, providing a theoretical foundation for the high-value utilization of millet bran and the development of functional products. Full article
(This article belongs to the Section Food Biotechnology)
Show Figures

Graphical abstract

Back to TopTop