Sign in to use this feature.

Years

Between: -

Subjects

remove_circle_outline
remove_circle_outline
remove_circle_outline
remove_circle_outline
remove_circle_outline
remove_circle_outline
remove_circle_outline
remove_circle_outline
remove_circle_outline

Journals

remove_circle_outline
remove_circle_outline
remove_circle_outline
remove_circle_outline

Article Types

Countries / Regions

remove_circle_outline
remove_circle_outline
remove_circle_outline
remove_circle_outline
remove_circle_outline

Search Results (790)

Search Parameters:
Keywords = Rankine cycle

Order results
Result details
Results per page
Select all
Export citation of selected articles as:
27 pages, 1447 KB  
Article
Heliostat Field Layout Optimization Considering Power Generation and Layout Parameters
by Xiao Zhou, Zekang Dou, Jialin Sun, Chunyan Ma, Cheng Cui, Jingxue Guo and Yuchen Wang
Energies 2026, 19(8), 1984; https://doi.org/10.3390/en19081984 - 20 Apr 2026
Abstract
To explicitly illustrate the relationship between heliostat field optimization and power generation, a coupled model was established in Simulink. By optimizing the geometric layout of the heliostat field, the solar heat collection efficiency can be significantly improved, thereby increasing the thermal input to [...] Read more.
To explicitly illustrate the relationship between heliostat field optimization and power generation, a coupled model was established in Simulink. By optimizing the geometric layout of the heliostat field, the solar heat collection efficiency can be significantly improved, thereby increasing the thermal input to the system. The optimized heliostat field design can convert solar energy into thermal energy more efficiently and transfer it to the steam generator through the molten salt loop, thereby driving power generation in the Rankine cycle. In this process, the Rankine cycle is responsible for converting the thermal energy supplied by the molten salt loop into mechanical work and ultimately into electrical power output. At the same time, real meteorological data from a commercial heliostat field were introduced, and annual power generation simulations demonstrated that the integrated modeling of the heliostat field, thermal storage, and power block based on actual meteorological boundary conditions and system parameters can effectively reflect the power generation performance of a commercial tower solar thermal power plant. Meanwhile, research on heliostat field optimization should further evolve from identifying general patterns toward parameter design and overall system performance improvement. For molten-salt tower solar thermal power plants, key design variables such as receiver tower height, receiver dimensions, heliostat dimensions, and heliostat field spacing parameters affect not only the annual average optical efficiency of the heliostat field and the thermal power output of the receiver, but also the annual power generation of the entire plant. By integrating SOLARPILOT 1.5.2 and SAM 2025.4.16, the design variables were systematically analyzed to investigate their effects on the annual average optical efficiency of the heliostat field, the number of heliostats, the receiver output power, and the annual power generation, and the reasonable value ranges of the heliostat field parameters were determined accordingly. The established Rankine cycle power block model was then coupled with the parameter optimization results to carry out a secondary optimization of the initial heliostat field. Through the above study, the aim is to realize a shift from single-objective geometric optimization of the heliostat field to comprehensive optimization oriented toward annual plant power generation performance and scenario adaptability, thereby providing a basis for scheme design and parameter selection of molten-salt tower solar thermal power plants. For external validation, the annual generation predicted for the Delingha 50 MW commercial plant was 142.15 GWh, corresponding to a relative deviation of 2.64% from the published design value of 146 GWh. This indicates that the coupled framework can reasonably capture the integrated response of the heliostat field, thermal storage system, and power block at the plant level. The model is therefore suitable for generation-oriented parameter screening and preliminary design of tower molten-salt CSP plants, while detailed component-level transient design still requires higher-fidelity engineering models. Full article
(This article belongs to the Topic Advances in Solar Technologies, 2nd Edition)
35 pages, 1546 KB  
Article
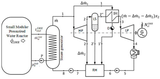
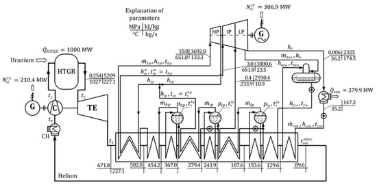
Comparative Thermodynamic and Economic Analyses of Nuclear Power Plants with HTGRs and SMRs
by Ryszard Bartnik, Anna Hnydiuk-Stefan and Waldemar Skomudek
Energies 2026, 19(8), 1946; https://doi.org/10.3390/en19081946 - 17 Apr 2026
Viewed by 116
Abstract
The article presents a comparative thermodynamic and economic analysis of nuclear power plants using high-temperature gas-cooled reactors (HTGRs) and small modular pressurized water reactors (SMRs). HTGRs, with their ability to achieve steam temperatures exceeding 650 °C, offer significantly higher electricity generation efficiency (approximately [...] Read more.
The article presents a comparative thermodynamic and economic analysis of nuclear power plants using high-temperature gas-cooled reactors (HTGRs) and small modular pressurized water reactors (SMRs). HTGRs, with their ability to achieve steam temperatures exceeding 650 °C, offer significantly higher electricity generation efficiency (approximately 52%) compared to SMRs and traditional PWRs, which achieve around 32%. The study underscores the importance of economic efficiency in investment decisions, noting that while SMRs are still in the conceptual phase, their future construction is uncertain, with realistic deployment expected by the late 2030s or early 2040s. The analysis highlights the superior thermodynamic performance of HTGRs due to their hierarchical dual-cycle gas–steam technology, compared to the single-cycle Clausius–Rankine process used in SMRs and PWRs. The paper contributes new insights into the comparative advantages and challenges of these nuclear technologies, particularly emphasizing the advanced safety features of HTGRs and the inherent design challenges associated with scaling down PWR technology for SMRs. Full article
39 pages, 4822 KB  
Article
Enhancing Sustainability Through a Hybrid Organic Rankine Cycle and Hydrogen Production Systems: A Thermo-Economic Analysis
by Biagio Morrone, Andrea Unich, Domenico De Falco, Antonio Mariani and Saif Serag
Energies 2026, 19(8), 1862; https://doi.org/10.3390/en19081862 - 10 Apr 2026
Viewed by 376
Abstract
This study investigates the integration of Organic Rankine Cycle systems with hydrogen production and use to enhance energy efficiency and economic viability in waste heat recovery applications. A comprehensive thermodynamic, exergoeconomic, and environmental assessment evaluates multiple ORC configurations and six working fluids across [...] Read more.
This study investigates the integration of Organic Rankine Cycle systems with hydrogen production and use to enhance energy efficiency and economic viability in waste heat recovery applications. A comprehensive thermodynamic, exergoeconomic, and environmental assessment evaluates multiple ORC configurations and six working fluids across hospital and hotel facilities. The analysis quantifies component-level exergy costs, system-level economics, and operational CO2 emission reductions, focusing on optimal sizing strategies and threshold conditions under which hydrogen storage enhances energy autonomy without compromising economic viability. Results reveal fundamental design trade-offs: Basic ORC achieved the lowest LCOE at 0.033 $/kWh through operational simplicity, while complex configurations extract up to 70% more power at 14–32% higher cost. N-pentane exhibits superior thermodynamic–economic performance in the Parallel Dual ORC configuration, achieving 20% thermal efficiency and 40% exergy efficiency. R1233zd emerges as the preferred alternative from a safety perspective, exhibiting comparable performance with minimal penalties in both power generation and efficiency metrics. System-level analysis shows that properly sized ORC–hydrogen integration reduces Hospital 1 user LCOEtot from 0.23 $/kWh to 0.069 $/kWh—a 70% reduction achieved by minimizing grid dependence. Environmental benefits strongly correlate with grid carbon intensity, with operational CO2 emission reductions ranging from 181 tons annually in Spain to 752 tons in Poland. Full article
(This article belongs to the Special Issue Numerical Study of Waste and Exhaust Heat Recovery)
Show Figures

Graphical abstract

32 pages, 2014 KB  
Article
Thermo-Economic Optimization and Resilience Analysis of Low-GWP Zeotropic Mixtures for Low-Enthalpy Geothermal Power Generation
by Felix Donate Sánchez, Carmen Mata Montes and Javier Barba Salvador
Energies 2026, 19(7), 1725; https://doi.org/10.3390/en19071725 - 1 Apr 2026
Viewed by 388
Abstract
The efficient recovery of low-enthalpy geothermal resources (T150 °C) faces significant thermodynamic limitations due to thermal mismatch in evaporators when pure fluids are utilized. This study investigates low-GWP zeotropic mixtures (Pentane/Isobutane), optimized using the NSGA-II algorithm, to enhance both the [...] Read more.
The efficient recovery of low-enthalpy geothermal resources (T150 °C) faces significant thermodynamic limitations due to thermal mismatch in evaporators when pure fluids are utilized. This study investigates low-GWP zeotropic mixtures (Pentane/Isobutane), optimized using the NSGA-II algorithm, to enhance both the efficiency and operational resilience of Organic Rankine Cycles (ORCs). The isothermal behavior of conventional fluids limits exergy recovery and increases the Levelized Cost of Energy (LCOE). To address this, an advanced simulation tool, “ORC Master Suite”, was developed and validated against recent literature. Exergetic efficiency and LCOE were simultaneously optimized under strict Pinch Point constraints. Results show that the low-GWP zeotropic mixture of Pentane/Isobutane (70/30% w/w) achieves a 15–25% increase in exergetic efficiency compared to pure fluids, mainly due to the temperature glide, which reduces irreversibilities. Despite the increase in required heat transfer area and the strict capital expenditure penalties associated with ATEX safety protocols for highly flammable hydrocarbons, the LCOE remained competitive against the reference fluid. Overall, low-GWP zeotropic mixtures not only improve thermodynamic performance but also exhibit higher operational resilience to geothermal source fluctuations, making them a promising and sustainable alternative for future geothermal power plants. Full article
(This article belongs to the Special Issue Challenges and Research Trends of Integrated Zero-Carbon Power Plant)
Show Figures

Figure 1

26 pages, 2711 KB  
Article
Performance Assessment of a Low-Global-Warming-Potential Solar-Powered Generator–Chiller
by Alberto I. García, Josué G. Sánchez, Gonzalo Ramos-López, José de Jesús Rubio, Juan P. Escandón, Alejandro Zacarías, René O. Vargas, Rubén Mil-Martínez, Alicia Flores-Vasconcelos and Esteban E. Barrera
Sustainability 2026, 18(7), 3301; https://doi.org/10.3390/su18073301 - 28 Mar 2026
Viewed by 365
Abstract
This article presents a performance assessment of an electrical power and cooling system powered by a parabolic dish collector and using refrigerants with low global warming potential. The study was conducted using energy and mass balances for each component and system. The simulation [...] Read more.
This article presents a performance assessment of an electrical power and cooling system powered by a parabolic dish collector and using refrigerants with low global warming potential. The study was conducted using energy and mass balances for each component and system. The simulation includes various parameters, such as solar radiation, the focal temperature of the solar collector, the ambient temperature, the power cycle pressure ratio, and the chiller’s evaporation temperature. The results show that the efficiency of the organic Rankine cycle with the refrigerant R1233zd(E) is similar to that of the refrigerants R123 and R245fa and is up to 11 and 50 times lower than with R290 and R744, respectively. The solar absorption chiller using the refrigerant R717 can achieve cooling with a supply temperature up to 5 °C lower than that of R718. The dynamic simulation results show that the energy efficiency of the proposed solar-powered generator–chiller is 14% higher than that of a standard solar-powered absorption chiller. Furthermore, the same solar-powered generator–chiller reduces the primary energy required by a conventional system by 60% (PESr = 0.60). The presented results may be useful for the design of sustainable generator–chillers for rural areas or for autonomous housing in tropical climates. Full article
Show Figures

Figure 1

28 pages, 3347 KB  
Article
Thermodynamic Assessment of Heat Pump Configurations for Waste Heat Integrated Carnot Batteries
by Márcio Santos, André Sousa, Jorge André, Ricardo Mendes and José B. Ribeiro
Thermo 2026, 6(1), 21; https://doi.org/10.3390/thermo6010021 - 23 Mar 2026
Viewed by 429
Abstract
Carnot batteries based on the coupling of high-temperature heat pumps (HTHPs) and Organic Rankine Cycles (ORCs) emerge as promising solutions for large-scale and long-duration energy storage, enabling sector coupling and the valorization of industrial waste heat. In such systems, the charging subsystem plays [...] Read more.
Carnot batteries based on the coupling of high-temperature heat pumps (HTHPs) and Organic Rankine Cycles (ORCs) emerge as promising solutions for large-scale and long-duration energy storage, enabling sector coupling and the valorization of industrial waste heat. In such systems, the charging subsystem plays a dominant role, as variations in heat pump performance influence the round-trip efficiency more strongly than comparable variations in the ORC. This work presents a thermodynamic assessment of Rankine-based HP–ORC Carnot batteries focusing on the influence of heat pump configuration and working fluid selection. System performance is evaluated using the heat pump coefficient of performance, volumetric heat capacity, ORC efficiency, and Carnot battery round-trip efficiency through a grid-search optimization over a wide range of storage outlet and waste heat source temperatures. The results show that single-stage configurations are optimal at low to moderate temperature lifts, while two-stage and cascade systems become advantageous at higher lifts. Among the investigated fluids, R-601 provides the highest round-trip efficiencies at elevated storage temperatures, whereas R-600 enables more compact systems due to its higher volumetric heat capacity. These findings provide design guidance for selecting heat pump configurations and working fluids in industrial waste-heat-assisted Carnot battery applications. Full article
Show Figures

Figure 1

22 pages, 1030 KB  
Article
Energy, Exergy, and Environmental (3E) Analysis and Multi-Objective Optimization of a Recompression Brayton–Organic Rankine Cycle Integrated with a Central Tower Solar Receiver
by Jesús Alberto Moctezuma-Hernández, Rosa Pilar Merchán, Judit García-Ferrero, Julián González-Ayala and José Miguel Mateos Roco
Energies 2026, 19(6), 1411; https://doi.org/10.3390/en19061411 - 11 Mar 2026
Viewed by 429
Abstract
This study develops and optimizes a hybrid plant that couples a recompression sCO2 Brayton cycle to a central-tower particle receiver with a bottoming Organic Rankine Cycle (ORC), including environmental and exergy balances. The two scenarios revealed Pareto points that raised the exergy [...] Read more.
This study develops and optimizes a hybrid plant that couples a recompression sCO2 Brayton cycle to a central-tower particle receiver with a bottoming Organic Rankine Cycle (ORC), including environmental and exergy balances. The two scenarios revealed Pareto points that raised the exergy efficiency to 0.65 in winter and reduced the fuel flow to 15 kg/s. Scenario number two achieves an overall thermal efficiency of 0.50 with total daily emissions of 2520 t CO2 and 2850 kg NOx, enabling nearly constant net power. Exergy destruction is concentrated in the high-temperature recuperator (HTR) and ORC turbines (27% each) and the ORC condenser (25%). Compared to a non-optimized baseline, the best solutions increased the ORC and Brayton efficiencies by 6.8–12.66% and 33.4–33.5%, respectively; cut gas-turbine power by 34% and ORC power to 10%; and lowered daily CO2 and NOx emissions by 52%. The gains stem from the coordinated adjustments of key levers: lower gas-turbine inlet temperature (about 10%), reduced Brayton mass flow (23%), and tuned ORC turbine inlet pressure. Full article
(This article belongs to the Section A2: Solar Energy and Photovoltaic Systems)
Show Figures

Figure 1

20 pages, 5063 KB  
Article
Comparative Analysis of Surrogate Models for Organic Rankine Cycle Turbine Optimization
by Yeun-Seop Kim, Jong-Beom Seo, Ho-Saeng Lee and Sang-Jo Han
Energies 2026, 19(5), 1372; https://doi.org/10.3390/en19051372 - 8 Mar 2026
Viewed by 381
Abstract
To enhance the aerodynamic performance of organic Rankine cycle (ORC) turbines under increasing energy demands, surrogate-based optimization was applied to a 100 kW ORC turbine rotor. Four representative surrogate models—a radial basis neural network (RBNN), Kriging, response surface approximation (RSA), and a PRESS-based [...] Read more.
To enhance the aerodynamic performance of organic Rankine cycle (ORC) turbines under increasing energy demands, surrogate-based optimization was applied to a 100 kW ORC turbine rotor. Four representative surrogate models—a radial basis neural network (RBNN), Kriging, response surface approximation (RSA), and a PRESS-based weighted (PBW) ensemble—were comparatively evaluated under identical numerical conditions. Independent optimizations of the first- and second-stage rotors enabled an examination of how different design variable space characteristics influenced surrogate predictive behavior. A fractional factorial sampling strategy was used to construct the training dataset, and learning curve analysis was conducted to assess sample size adequacy. Sensitivity estimation revealed distinct response surface characteristics between stages, allowing the interpretation of variations in surrogate stability. In both stages, geometric modifications were primarily concentrated near the outlet blade angle, identified as a dominant variable influencing efficiency. CFD validation confirmed that surrogate-based exploration successfully identified improved rotor geometries. Flow-field analysis indicated reduced entropy generation near the trailing edge region, suggesting the mitigation of aerodynamic losses. The results demonstrate that surrogate-based optimization can reliably improve turbine performance within a bounded design space, while the relative effectiveness of surrogate models depends on the sensitivity structure of the underlying problem. Full article
Show Figures

Figure 1

27 pages, 5829 KB  
Article
Numerical Investigation of Thermal–Hydraulic–Structural Characteristics of Supercritical CO2 Wavy-Microchannel Heat Exchanger
by Xintong Wang, Yueliang Zhang, Yu Rao, Jun Hu and Kirttayoth Yeranee
Aerospace 2026, 13(3), 214; https://doi.org/10.3390/aerospace13030214 - 27 Feb 2026
Viewed by 377
Abstract
The supercritical carbon dioxide (SCO2) Brayton cycle presents a promising alternative to the traditional steam Rankine cycle, owing to its superior thermal efficiency, high power density, and compact design. As a key component governing system performance, the heat exchanger requires a [...] Read more.
The supercritical carbon dioxide (SCO2) Brayton cycle presents a promising alternative to the traditional steam Rankine cycle, owing to its superior thermal efficiency, high power density, and compact design. As a key component governing system performance, the heat exchanger requires a highly compact and efficient design. This study proposes a novel additively manufactured (AM) wavy microchannel heat exchanger that achieves a compactness of 1670 m2/m3. The design incorporates adaptive flow channels to accommodate SCO2’s density variation, along with wavy patterns and ribs to enhance thermal performance. A comprehensive fluid–thermal–mechanical coupling numerical analysis was conducted to evaluate its thermal–hydraulic and mechanical performance. Within the Reynolds number range of about 900–6000, the wavy structures improve the heat transfer rate by 21–58%, compared with the straight channel. The maximum effectiveness (ε = 0.66) occurs at a Reynolds number of 900. Compared with other heat exchangers used in the SCO2 cycle, the overall performance of the hot and cold channels has improved by 12–44% and 3–89%, respectively. Structural analysis confirms that the average total stress under operating conditions remains below the yield strength of the Inconel 617 material, with thermal stress being the dominant contributor. This work underscores the potential of the proposed AM heat exchanger to deliver a superior combination of compactness, thermal–hydraulic performance, and structural integrity for advanced SCO2 power cycles. Full article
Show Figures

Figure 1

43 pages, 6596 KB  
Article
Techno-Economic Assessment of Integrated CO2 Liquefaction and Waste Energy Recovery Using Low-GWP Zeotropic Mixtures for Maritime Applications
by Luis Alfonso Díaz-Secades, Aitor Nicolás Fernández Álvarez, Raquel Martínez Martínez, Pablo A. Rico Lázaro, Jonas W. Ringsberg and C. Guedes Soares
J. Mar. Sci. Eng. 2026, 14(5), 420; https://doi.org/10.3390/jmse14050420 - 25 Feb 2026
Viewed by 468
Abstract
The increasing regulatory pressure on the maritime sector to decarbonize, driven in part by market-based mechanisms at the European level, is accelerating the development of onboard carbon management and energy-efficiency solutions. In this context, this study evaluates an integrated architecture that combines a [...] Read more.
The increasing regulatory pressure on the maritime sector to decarbonize, driven in part by market-based mechanisms at the European level, is accelerating the development of onboard carbon management and energy-efficiency solutions. In this context, this study evaluates an integrated architecture that combines a CO2 liquefaction system with organic Rankine cycles. The system captures 66% of the total CO2 emitted by ship engines and is capable of recovering up to 2600.8 kW of energy from onboard hot and cold sources. To identify the most suitable working fluids, an extensive screening of 208 low-GWP zeotropic mixtures is conducted, assessing their thermophysical behavior and energy recovery performance. A detailed thermo-economic assessment is undertaken, including the calculation of CO2-equivalent savings, GHG abatement cost, and payback periods. To account for fuel price variability, probabilistic modelling based on Monte Carlo sampling is applied to estimate the distribution of discounted payback outcomes. The results demonstrate that Novec 649-based zeotropic mixtures combined with the proposed architecture reduce fuel consumption and enhance onboard CO2 management while remaining safe and economically viable across a wide range of operating scenarios. Full article
Show Figures

Figure 1

27 pages, 7990 KB  
Article
A Comparative Study and Experimental Investigation of Multi-Objective Optimization for Geothermal-Driven Organic Rankine Cycle
by Kaiyi Xie, Haotian He and Yuzheng Li
Modelling 2026, 7(2), 44; https://doi.org/10.3390/modelling7020044 - 25 Feb 2026
Viewed by 484
Abstract
This paper investigates an Organic Rankine Cycle (ORC) system for low-to-medium temperature heat recovery using comparative thermodynamic, exergoeconomic and economic modelling. A working-fluid study considering environmental and thermodynamic perspectives is conducted. A 20 kW ORC unit is tested and used as a feasibility [...] Read more.
This paper investigates an Organic Rankine Cycle (ORC) system for low-to-medium temperature heat recovery using comparative thermodynamic, exergoeconomic and economic modelling. A working-fluid study considering environmental and thermodynamic perspectives is conducted. A 20 kW ORC unit is tested and used as a feasibility and trend-consistency reference to support the modelling assumptions and practical operating bounds. A parametric study then examines the effects of evaporator pressure, condensation temperature, superheat, subcooling and heat-exchanger pinch-point temperature differences on net power output, first- and second-law efficiencies, total product cost and total capital investment under prescribed boundary conditions. Multi-objective optimization is applied to identify Pareto-optimal trade-offs and representative compromise solutions. Results show an intermediate evaporator pressure maximizes net power output, while lower condensation temperature generally improves efficiency; superheat has limited efficiency impact but should ensure safe operation, and a small subcooling margin (around 3 °C) mitigates cavitation risk. The best overall performance is obtained with an evaporator pinch of 3 °C and a condenser pinch of 5–9 °C; tightening pinch constraints increases required heat-transfer area and makes heat exchangers the main cost bottleneck for high-efficiency solutions. Full article
Show Figures

Figure 1

24 pages, 2871 KB  
Article
Performance Assessment of a Novel Transcritical CO2 Pumpless Rankine Cycle for Small-Scale Solar Power Generation in Building Stocks
by Evangelos Syngounas, Dimitrios Tsimpoukis, John Konstantaras, Nikolaos Arapkoules, Maria K. Koukou and Michail G. Vrachopoulos
Appl. Sci. 2026, 16(4), 2065; https://doi.org/10.3390/app16042065 - 20 Feb 2026
Viewed by 435
Abstract
This study introduces a novel transcritical CO2 pumpless Rankine power generation cycle based on the thermal compression concept, utilizing low-temperature renewable sources. The investigated theoretical system consists of a 5 kWe unit incorporating the aforementioned working cycle coupled with a 50 [...] Read more.
This study introduces a novel transcritical CO2 pumpless Rankine power generation cycle based on the thermal compression concept, utilizing low-temperature renewable sources. The investigated theoretical system consists of a 5 kWe unit incorporating the aforementioned working cycle coupled with a 50 m2 evacuated tube solar collector arrangement installed on the rooftop of a multifamily house in Athens, Greece. The proposed innovative configuration is parametrically analyzed for different hot water inlet temperature levels ranging from 70 to 120 °C and its efficiency is compared to the typical Organic Rankine Cycle (ORC) topology employing different conventional refrigerants. The energetic assessment is made using validated mathematical models developed in MATLAB integrating the CoolProp library. The derived results show that the investigated topology increases the performance figures compared to the baseline system for all the examined refrigerants, leading up to over 15% thermal efficiency enhancement for operation under low heat source temperatures. Finally, the year-round operation of the proposed system generates up to 5221 kWh/year for the building. Full article
Show Figures

Figure 1

19 pages, 3914 KB  
Article
Energy, Exergy, and Environmental Analysis of Organic Rankine Cycle Systems for Industrial Waste Heat Recovery Applications
by Manal Aatik and Mohamed Amine Ben Taher
Sustainability 2026, 18(3), 1462; https://doi.org/10.3390/su18031462 - 1 Feb 2026
Cited by 1 | Viewed by 560
Abstract
In the context of energy transition and the search for sustainable industrial solutions, waste heat recovery is a promising strategy to improve energy efficiency and reduce greenhouse gas emissions. This study investigates the integration of Organic Rankine Cycle (ORC) systems for waste heat [...] Read more.
In the context of energy transition and the search for sustainable industrial solutions, waste heat recovery is a promising strategy to improve energy efficiency and reduce greenhouse gas emissions. This study investigates the integration of Organic Rankine Cycle (ORC) systems for waste heat recovery through a comprehensive 3E (energy, exergy, and environmental) analysis. A Python 3.10-based simulation framework was employed to model ORC performance under varying operating conditions and working fluids. Two case studies were considered: (i) a metallurgical application (specifically, an aluminium production plant) and (ii) two large marine engines (Man S60-MC6 and Wärtsilä 46DF), evaluated in electricity-only and combined heat-and-power (CHP) modes. Results show that neopentane is the optimal fluid for the aluminum industry, achieving 3.5 MW of net power output with zero environmental penalties. For marine engines, efficiency gains reached 7–8% for the Man engine and over 10% for the Wärtsilä engine in electricity mode, with thermal efficiencies exceeding 35% under CHP operation. The study demonstrates the relevance of ORC systems for the energy recovery of waste heat and the integration of sustainable technologies into industrial processes. It helps improve energy efficiency, reduce environmental impact, and support the energy transition by recovering waste heat. Full article
(This article belongs to the Special Issue Sustainable Electrical Engineering: Powering a Greener Future)
Show Figures

Figure 1

40 pages, 3962 KB  
Article
Energy Recovery of Gases from Charcoal Production: Potential, Available Technologies, Costs, Sustainability, and Its Contribution to the Energy Transition in Brazil
by Guilherme Mandelo Oliveira, Alisson Aparecido Vitoriano Julio, Osvaldo José Venturini, Márcio Montagnana Vicente Leme, Túlio Tito Godinho de Rezende, José Carlos Escobar Palacio and Electo Eduardo Silva Lora
Processes 2026, 14(3), 511; https://doi.org/10.3390/pr14030511 - 1 Feb 2026
Viewed by 630
Abstract
Minas Gerais is Brazil’s largest charcoal producer, relying on carbonization kilns that release effluent gases and waste energy while generating environmental impacts. This work evaluates the electricity generation potential from these gases using different conversion technologies. A database-based assessment of charcoal production units, [...] Read more.
Minas Gerais is Brazil’s largest charcoal producer, relying on carbonization kilns that release effluent gases and waste energy while generating environmental impacts. This work evaluates the electricity generation potential from these gases using different conversion technologies. A database-based assessment of charcoal production units, based on official institutional records, enabled estimating the energy potential for 2020 and projecting it to 2030. Three technologies were assessed: Steam Rankine Cycle, Organic Rankine Cycle, and Externally Fired Gas Turbine. For each one, efficiencies were calculated and applied to the surveyed producers, ranging from 5% to 24% for power capacities between 100 kW and 2000 kW. The highest energy generation potential, 1348 GWh/year, was obtained using the regenerative and superheated ORC with n-decane as the working fluid. In addition, an economic analysis was performed based on Brazilian electricity auction prices, together with a sensitivity analysis of key variables, including installed power, electricity price, minimum attractiveness rate, taxes, operating hours, and capital expenditure. The results demonstrate that current technical and economic conditions are unfavorable for implementing waste-heat-based power plants in Minas Gerais. Plants below 10 MW are especially unfeasible. A Life Cycle Assessment estimated emissions of 2437.7 kg CO2eq per ton of charcoal. Sustainable measures such as eliminating native wood use, increasing Gravimetric Yield, and adding afterburners could reduce emissions by over 57%. Full article
(This article belongs to the Section Energy Systems)
Show Figures

Graphical abstract

28 pages, 3721 KB  
Article
A Fuzzy Bayesian-Based Integrated Framework for Risk Analysis of a Dual-Cycle Liquefied Natural Gas Cold Energy Power Generation System
by Yulin Zhou, Yungen He, Guojin Qin, Yihuan Wang, Chuanqi Guo, Chen Fang, Rongsheng Lin and Bohong Wang
Energies 2026, 19(3), 688; https://doi.org/10.3390/en19030688 - 28 Jan 2026
Viewed by 348
Abstract
LNG serves as a pivotal element within integrated energy systems, especially in coastal regions where the implementation of a stable and reliable LNG cold energy power generation system significantly elevates energy efficiency. This system can effectively meet concurrent demands for cold energy utilization [...] Read more.
LNG serves as a pivotal element within integrated energy systems, especially in coastal regions where the implementation of a stable and reliable LNG cold energy power generation system significantly elevates energy efficiency. This system can effectively meet concurrent demands for cold energy utilization and electricity supply while contributing to the mitigation of carbon emissions. However, the inherent complexity of the system coupled with the scarcity of historical operational data for the novel dual-Rankine cycle process renders conventional reliability assessment methodologies inadequate. This study proposes an integrated framework utilizing fuzzy Bayesian methods to address data scarcity during the early stages of equipment deployment. A hierarchical risk factor model, incorporating process decomposition, expert evaluations, and triangular fuzzy numbers, is developed to quantify uncertainties in failure probabilities. The Bayesian network models the causal relationships among equipment failure factors, allowing for the inference of overall system reliability from individual equipment performance. Through a case study of a LNG terminal in Zhoushan, this approach integrates sensitivity analysis with forward-backward reasoning methodologies to rigorously evaluate and quantify system reliability under operational conditions. The results show that under high load conditions within the 1000 h prior to overhaul, following long-term accumulated operation, the probability of complete system shutdown in the power generation system is 3.30%, while the probability of the LNG cold energy power generation system failing to operate fully due to aging-related faults is 8.24%, demonstrating the system’s strong reliability under extreme conditions. Critical risks identified through backward inference include the seawater pump SWP1, with a posterior failure probability of 59.92% during complete shutdown, and the propane-side pump SWP3, with a posterior failure probability of 32.29% when the cold energy power generation system can only operate in a single-cycle mode. This study provides an advanced methodological framework for risk management in newly constructed LNG cold energy power generation systems, playing a crucial role in promoting sustainable, low-carbon technologies in the energy sector. Full article
Show Figures

Figure 1

Back to TopTop