Sign in to use this feature.

Years

Between: -

Subjects

remove_circle_outline
remove_circle_outline
remove_circle_outline
remove_circle_outline
remove_circle_outline
remove_circle_outline
remove_circle_outline
remove_circle_outline
remove_circle_outline

Journals

remove_circle_outline
remove_circle_outline
remove_circle_outline
remove_circle_outline
remove_circle_outline
remove_circle_outline
remove_circle_outline
remove_circle_outline
remove_circle_outline
remove_circle_outline
remove_circle_outline

Article Types

Countries / Regions

remove_circle_outline
remove_circle_outline
remove_circle_outline
remove_circle_outline
remove_circle_outline

Search Results (1,259)

Search Parameters:
Keywords = RSV

Order results
Result details
Results per page
Select all
Export citation of selected articles as:
31 pages, 17388 KB  
Article
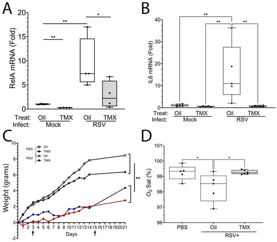
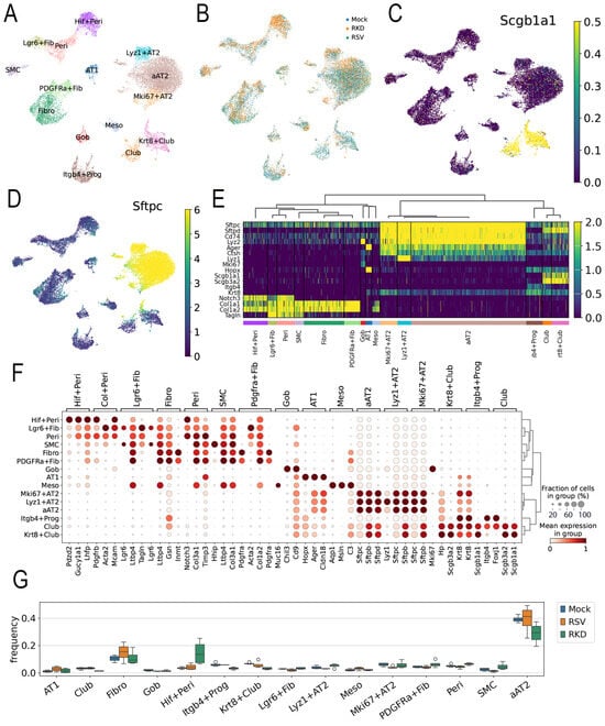
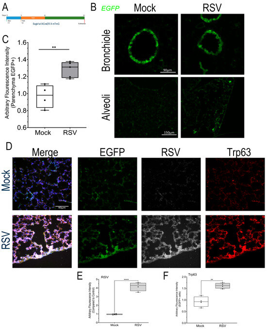
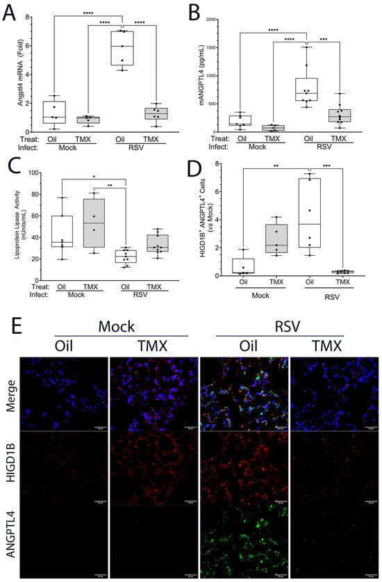
RelA Signaling in Scgb1a1+ Progenitors Mediates Lower Airway Epithelial Atypia in RSV-Induced Post-Viral Lung Disease
by Melissa Skibba and Allan R. Brasier
Int. J. Mol. Sci. 2026, 27(6), 2864; https://doi.org/10.3390/ijms27062864 (registering DOI) - 21 Mar 2026
Abstract
Respiratory syncytial virus (RSV), a member of the genus Orthopneumovirus, is an etiological agent in infant lower respiratory tract infections (LRTIs) producing substantial global morbidity. Here, secretoglobin (Scgb1a1)-derived progenitors play a primary role in triggering innate, inflammatory, and cell state [...] Read more.
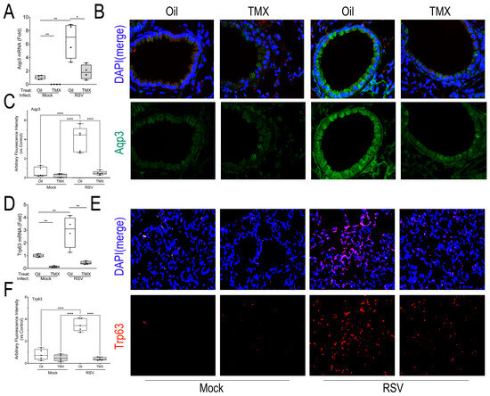
Respiratory syncytial virus (RSV), a member of the genus Orthopneumovirus, is an etiological agent in infant lower respiratory tract infections (LRTIs) producing substantial global morbidity. Here, secretoglobin (Scgb1a1)-derived progenitors play a primary role in triggering innate, inflammatory, and cell state transitions in response to RSV LRTIs. Whether RSV activation of innate signaling in this epithelial sentinel population leads to chronic airway disease is unknown. To understand the role of innate signaling in Scgb1a1-derived progenitors, a model of RSV post-viral disease (PVLD) was developed and studied in the presence or absence of RelA conditional knockout (CKO). Single-cell RNA sequencing (scRNA-seq) studies showed that RSV-PVLD induced a transition of atypical, differentiation-intermediate, alveolar type 2 (aAT2) cells characterized by tumor protein 63 (TRP63), aquaporin 3 (AQP3), and Itgβ4 expression, as well as changes in PDGFRβ mesenchyme. A single-cell trajectory analysis and lineage-tracing experiments using Scgb1a1 CreERTM X mTmG mice demonstrated that the Scgb1a1+ populations were precursors to the aAT2 population. Mechanistically, we found that the formation of the aAT2 population was prevented by RelA CKO. A differential gene expression analysis revealed that RSV-PVLD coordinately upregulates nuclear receptor subfamily 1 group D (Nr1d1/2), clock and basic helix-loop-helix ARNT-like 1 (Bmal) genes both in the aAT2 cell and in its Pdgfrα+ mesenchymal niche in a RelA-dependent manner. A systematic analysis of intercellular epithelial–mesenchymal communication in the scRNA-seq data showed that the clock-dysregulated epithelial–mesenchymal niche produces aberrant ANGPTL4 expression. ANGPTL4 upregulation was confirmed by the measurement of both its mRNA and protein. Moreover, ANGPTL4 is biologically active in the BALF of RSV-PVLD mice, inhibiting lipoprotein lipase activity. We conclude that RSV-PVLD is mediated, at least in part, by RelA signaling in Scgb1a1-derived epithelial progenitors, dysregulating ANGPTL4 signaling in an epithelial–mesenchymal niche, resulting in persistence of atypical alveolar epithelial cells with dysregulated of clock gene expression. Full article
(This article belongs to the Special Issue Chronic Airway Diseases: Molecular Basis and Advanced Therapeutics)
Show Figures

Graphical abstract

24 pages, 402 KB  
Review
Molecular Point-of-Care Testing for Respiratory Infections: A Comprehensive Literature Review (2006–2026)
by Ahmed J. Alzahrani
Diagnostics 2026, 16(6), 930; https://doi.org/10.3390/diagnostics16060930 - 20 Mar 2026
Abstract
Molecular point-of-care testing (POCT) for respiratory infections has undergone remarkable advancement over the past two decades, driven by technological innovation and urgent clinical needs highlighted by the COVID-19 pandemic. This comprehensive systematic review was conducted following PRISMA 2020 guidelines, synthesizing evidence from 254 [...] Read more.
Molecular point-of-care testing (POCT) for respiratory infections has undergone remarkable advancement over the past two decades, driven by technological innovation and urgent clinical needs highlighted by the COVID-19 pandemic. This comprehensive systematic review was conducted following PRISMA 2020 guidelines, synthesizing evidence from 254 peer-reviewed studies published between 2006 and 2026, with detailed analysis of the 30 most relevant papers selected through a rigorous four-stage screening process. The review examines the evolution of molecular POCT technologies, including reverse transcription polymerase chain reaction (RT-PCR), loop-mediated isothermal amplification (LAMP), recombinase polymerase amplification (RPA), and CRISPR-based detection systems. Key findings demonstrate that modern molecular POCT platforms achieve diagnostic performance comparable to laboratory-based testing, with sensitivities ranging from 88% to 100% and specificities from 98% to 100%, while delivering results in 15 to 80 min. These technologies enable rapid, accurate detection of major respiratory pathogens, including SARS-CoV-2, influenza A/B, respiratory syncytial virus (RSV), and atypical bacteria. The integration of microfluidic systems, portable devices, and smartphone-based analysis has expanded access to testing in resource-limited settings, emergency departments, and wearable platforms. This review provides critical insights for clinicians, researchers, and policymakers regarding the current state, clinical applications, and future directions of molecular POCT for respiratory infections. Full article
(This article belongs to the Special Issue Advances in Infectious Disease Diagnosis Technologies)
8 pages, 878 KB  
Case Report
PHOX2B Tyr14Ter Mutation Might Be Associated with Sustained Diurnal Hypertension: Case Report and Review of the Literature
by Fabio Antonelli, Simona Sottili, Maria Giovanna Paglietti, Alessandro Onofri, Renato Cutrera, Martina Mazzoni, Alessandro Rossi, Pierluigi Vuilleumier and Annalisa Allegorico
Children 2026, 13(3), 425; https://doi.org/10.3390/children13030425 - 19 Mar 2026
Abstract
Introduction: Congenital central hypoventilation syndrome (CCHS) is a rare disorder characterized by an impaired ventilatory response to hypercapnia and hypoxia, particularly during sleep, and frequently associated with autonomic dysfunction. It is caused by pathogenic variants in the PHOX2B gene. Although CCHS is typically [...] Read more.
Introduction: Congenital central hypoventilation syndrome (CCHS) is a rare disorder characterized by an impaired ventilatory response to hypercapnia and hypoxia, particularly during sleep, and frequently associated with autonomic dysfunction. It is caused by pathogenic variants in the PHOX2B gene. Although CCHS is typically diagnosed in the neonatal period, milder forms may present later in infancy or childhood, often triggered by respiratory infections. Case presentation: We report the case of 16-month-old male diagnosed with CCHS following an episode of hypoxemic–hypercapnic respiratory failure during respiratory syncytial virus (RSV) infection. His medical history included neonatal respiratory distress requiring oxygen therapy and recurrent wheezing. At 15 months, he developed acute respiratory distress with severe hypercapnia (PaCO2 70 mmHg), requiring admission to the Pediatric Intensive Care Unit and invasive mechanical ventilation. Persistent sleep-related hypercapnia and hypoxemia prompted evaluation for central hypoventilation, confirmed by means of transcutaneous capnography and nocturnal pulse oximetry. Genetic testing revealed a de novo nonsense mutation in exon 1 of PHOX2B (p.Tyr14Ter). Brain magnetic resonance imaging showed diffuse white matter changes suggestive of gliosis. Further investigations identified early-onset systemic hypertension, requiring antihypertensive therapy. The patient was discharged on nocturnal non-invasive ventilation and enrolled in a neurodevelopmental rehabilitation program. Conclusions: This case highlights the phenotypic variability of CCHS and the importance of considering this diagnosis in children presenting with unexplained hypercapnia and sleep-related hypoxemia. It underscores the need for comprehensive autonomic evaluation, including blood pressure monitoring. The p.Tyr14Ter variant may allow partial protein function, potentially accounting for the relatively mild phenotype. Full article
Show Figures

Figure 1

20 pages, 9633 KB  
Article
Pathological Characteristics of the Lung and Brain in Cotton Rats and BALB/c Mice Infected with Respiratory Syncytial Virus
by Ziou Wang, Bowei Jiang, Zhen Huang, Miao Liu, Zheli Li, Weihu Long, Hong Shen, Shengtao Fan, Yousong Ye and Zhangqiong Huang
Viruses 2026, 18(3), 382; https://doi.org/10.3390/v18030382 - 18 Mar 2026
Viewed by 35
Abstract
To compare the respiratory lesions and nervous system damage in cotton rats and BALB/c mice following respiratory syncytial virus (RSV) infection, and to evaluate their suitability as models for RSV-related respiratory and nervous system diseases, cotton rats and BALB/c mice were infected with [...] Read more.
To compare the respiratory lesions and nervous system damage in cotton rats and BALB/c mice following respiratory syncytial virus (RSV) infection, and to evaluate their suitability as models for RSV-related respiratory and nervous system diseases, cotton rats and BALB/c mice were infected with RSV via intranasal instillation, monitored daily for weight and temperature. At 3, 5, and 7 days post-infection (dpi), viral loads in the nasal turbinates, lungs, and brain tissues were quantified. Pathological changes and neuroinflammatory responses in the lungs and brain were assessed using hematoxylin and eosin (H&E) staining, Nissl staining, immunofluorescence, and Western blotting analysis, while the mRNA expression levels of inflammatory factors were specifically analyzed at 5 dpi. The results showed that viral loads in the nasal turbinates and lungs of cotton rats were significantly higher than those in BALB/c mice, accompanied by more extensive pulmonary inflammatory factor gene upregulation at 5 dpi and more pronounced lung histopathological alterations. In contrast, RSV RNA and antigens were detected in the brain tissues of BALB/c mice, at levels markedly lower than those in respiratory tissues, along with viral antigens primarily localized to the choroid plexus epithelium. No significant pathological or neuroinflammatory changes were observed in the brains of cotton rats at any examined time point. In conclusion, cotton rats provide advantages for modeling RSV-associated respiratory tract infection and pulmonary pathology, whereas under the experimental conditions of this study, BALB/c mice may be more appropriate for investigating RSV-associated CNS inflammatory responses, although the clinical relevance of these findings remains to be further validated. Full article
(This article belongs to the Section Animal Viruses)
Show Figures

Figure 1

3 pages, 147 KB  
Editorial
Respiratory Syncytial Virus Epidemiology in Transition: Five Years of Profound Change
by Emanuele Castagno and Irene Raffaldi
Viruses 2026, 18(3), 360; https://doi.org/10.3390/v18030360 - 16 Mar 2026
Viewed by 125
Abstract
The landscape of respiratory syncytial virus (RSV) epidemiology has undergone unprecedented transformation over the past five years, fundamentally altering our understanding of viral transmission dynamics, disease burden across age groups, and preventive strategies [...] Full article
(This article belongs to the Special Issue RSV Epidemiological Surveillance: 2nd Edition)
30 pages, 27104 KB  
Article
New Insight into the Multi-Scale Structure and Anti-Digestibility of Nano-Scale Amylopectin Ternary Assemblies Prepared Under High-Power Ultrasound
by Bo Li, Yanjun Zhang, Zuohua Xie, Lixiang Zhou, Yanru Zhou, Xin Yang and Weihong Lu
Foods 2026, 15(6), 1021; https://doi.org/10.3390/foods15061021 - 14 Mar 2026
Viewed by 184
Abstract
High-power ultrasound has been widely used to regulate the anti-digestibility of starch-based products, including the formation of resistant starch (RS-V) in amylopectin assemblies. This can contribute to the attenuation of postprandial hyperglycemia. However, the mechanisms by which high-power ultrasound modulates RS-V remain to [...] Read more.
High-power ultrasound has been widely used to regulate the anti-digestibility of starch-based products, including the formation of resistant starch (RS-V) in amylopectin assemblies. This can contribute to the attenuation of postprandial hyperglycemia. However, the mechanisms by which high-power ultrasound modulates RS-V remain to be elucidated. Therefore, nano-scale Euryale ferox amylopectin (EFA) ternary assemblies were constructed under high-power ultrasound. All EFA assemblies exhibited ternary self-assembly peaks and V-type crystallinity. Combined chemometric analyses revealed that, with increasing ultrasound power, the rising self-assembly sites within B2 and C chains promoted the increase in self-assembly index but decreased semicrystalline lamellae thickness and structural fractal dimension. Consequently, a compact and ordered molecular cross-linking network was formed, contributing to increases in residual crystallinity, molecular weight, short-range order, and molecular density. This resulted in the shrinkage of digestion channel structures and optimization of the molecular gel network. As a result, the reduction in hydrolysis sites with increasing ultrasound power led to increased RS-V content (22.66–60.17%), causing a decline in the estimated glycemic index. The EFA–lauric acid–lactoglobulin assemblies prepared under 600 W ultrasound were the optimal composition and exhibited enhanced anti-digestibility relative to amylopectin assemblies derived from staple crops such as white waxy maize. The present investigation not only serves as a valuable supplement for studying the precise regulation mechanisms of nano-scale amylopectin RS-V, but also provides critical theoretical guidance for the development of foods aimed at preventing hyperglycemia. Full article
Show Figures

Figure 1

15 pages, 1119 KB  
Article
Evaluation of Flu A/B, SARS-CoV-2, and RSV Antigen Combo Rapid Test in Hospitalized Children Under Two Years of Age
by Birhan Mulugeta, Dessalegn Fentahun, Dawit Hailu, Asmare Moges, Abiy Ayele Angelo, Getu Girmay, Abaysew Ayele and Tesfaye Gelanew
Diagnostics 2026, 16(6), 830; https://doi.org/10.3390/diagnostics16060830 - 11 Mar 2026
Viewed by 302
Abstract
Background/Objectives: Next to malaria, respiratory viruses, particularly respiratory syncytial virus (RSV), are responsible for the hospitalization and death of thousands of young children each year in sub-Saharan Africa. During peak seasons, conducting separate tests is time-consuming and distressing. This underscores the need [...] Read more.
Background/Objectives: Next to malaria, respiratory viruses, particularly respiratory syncytial virus (RSV), are responsible for the hospitalization and death of thousands of young children each year in sub-Saharan Africa. During peak seasons, conducting separate tests is time-consuming and distressing. This underscores the need for efficient, rapid multiplexed diagnostic tools. This study aimed to evaluate the clinical performance of a lateral flow assay (LFA) based antigen combo rapid diagnostic test (ML Ag Combo RDT, manufactured by MobiLab) that detects RSV, influenza viruses A and B (Flu A/B), and SARS-CoV-2. Methods: The Allplex panel 1 rRT-qPCR assay was used as a reference assay to evaluate the clinical performance of the LFA Ag Combo RDT in pediatric hospital settings. It was performed using 470 nasopharyngeal swab (NPS) specimens from hospitalized children under two years of age with respiratory symptoms. Results: Based on the comparative analysis of the testing results for 470 NPS, the ML Ag Combo RDT demonstrated high sensitivity, specificity, positive predictive value (PPV), and negative predictive value (NPV) of 90.06%, 98.38%, 93.67, and 97.39% for RSV, and 30%, 100%, 100%, and 95.43 for Flu A/B, respectively. Agreement with the Allplex panle1 1 rRT-qPCR was strong (κ = 0.90 for RSV) and moderate (κ = 0.45 for Flu A/B), with overall accuracies of 96.63% for RSV and 95.5 for Flu A/B. This was further supported by ROC analysis for aggregated data (RSV and, Flu A/B) with an AUC value of 0.925. As expected, in samples with high viral loads (Ct < 20), the Ag Combo RDT achieved 100% sensitivity for RSV and Flu A/B. Sensitivity declined slightly at lower viral loads (Ct > 35). Conclusions: The ML Ag Combo RDT demonstrates high specificity and diagnostic accuracy for the detection of RSV and Flu A/B in pediatric hospital settings where timely diagnosis is critical. Full article
Show Figures

Figure 1

23 pages, 6131 KB  
Article
Virtual Screening of Marine Natural Products Targeting the F Protein for Anti-RSV Drug Discovery
by Wenqing Liu, Xuran Gu, Ruikun Du, Zhiqing Liu, Pingyuan Wang and Chang-Yun Wang
Int. J. Mol. Sci. 2026, 27(5), 2484; https://doi.org/10.3390/ijms27052484 - 8 Mar 2026
Viewed by 249
Abstract
Respiratory syncytial virus (RSV) poses a substantial global health burden, particularly in infants and the elderly. The fusion (F) protein is a key therapeutic target for inhibiting RSV entry. In this study, we performed a structure-based virtual screening of the Comprehensive Marine Natural [...] Read more.
Respiratory syncytial virus (RSV) poses a substantial global health burden, particularly in infants and the elderly. The fusion (F) protein is a key therapeutic target for inhibiting RSV entry. In this study, we performed a structure-based virtual screening of the Comprehensive Marine Natural Products Database (CMNPD) to discover novel anti-RSV agents targeting the prefusion F protein trimer. Screening of 31,561 compounds via molecular docking, followed by stringent ADMET (absorption, distribution, metabolism, excretion, and toxicity) profiling and MM/GBSA (Molecular Mechanics/Generalized Born Surface Area) binding free energy calculations, identified 11 promising candidates. Among these, manzamine alkaloids exhibited the most favorable docking scores (as low as −13.3 kcal/mol) and promising Ligand Efficiency (LE) values. These molecules primarily interact with conserved hydrophobic residues (Phe140, Phe488) through hydrophobic interactions, π-stacking, and electrostatic forces. Our study highlights marine natural products, especially manzamine alkaloids, as promising leads for the development of novel, orally bioavailable RSV fusion inhibitors, potentially offering avenues to overcome existing drug resistance. However, these computational findings require in vitro validation to confirm efficacy. Full article
(This article belongs to the Section Molecular Informatics)
Show Figures

Figure 1

19 pages, 2373 KB  
Article
Whole-Genome Phylodynamic Analysis of Respiratory Syncytial Virus—Maryland, USA, 2018–2024
by Ting-Xuan Zhuang, Amary Fall, Julie M. Norton, Omar Abdullah, Andrew Pekosz, Eili Klein and Heba H. Mostafa
Viruses 2026, 18(3), 331; https://doi.org/10.3390/v18030331 - 7 Mar 2026
Viewed by 315
Abstract
Respiratory syncytial virus (RSV) is a leading cause of respiratory infections in infants and older adults, with epidemiological patterns shaped by viral evolution and diversity. To investigate the molecular epidemiology of RSV before and after the COVID-19 pandemic, we conducted genomic surveillance and [...] Read more.
Respiratory syncytial virus (RSV) is a leading cause of respiratory infections in infants and older adults, with epidemiological patterns shaped by viral evolution and diversity. To investigate the molecular epidemiology of RSV before and after the COVID-19 pandemic, we conducted genomic surveillance and phylodynamic analyses of RSV-A and RSV-B circulating in Maryland from 2018 to 2024. Whole-genome sequencing of RSV-positive samples (n = 451) was performed, and genomes were analyzed with phylogenetic and Bayesian methods to estimate evolutionary rates, population dynamics, selection pressures, and genetic diversity. RSV-A predominated in most seasons, while RSV-B showed episodic surges in 2018 and 2023. All RSV-A genomes belonged to the ON1 genotype, and RSV-B belonged to BA9, with sequential clade dominances including A.D.1, A.D.5.2, A.D.1.6, and B.D.E.1 across different epidemic seasons in Maryland. Bayesian analyses estimated evolutionary rates of 7.07 × 10−4 substitutions/site/year for RSV-A and 1.02 × 10−3 substitutions/site/year for RSV-B and temporal fluctuations in effective population size linked to pandemic-related disruptions. RSV-A displayed greater overall entropy, yet RSV-B evolved slightly faster. Genetic variability was concentrated in the G glycoprotein, with positively selected sites at codon 273 (RSV-A) and codon 217 (RSV-B). These findings demonstrate temporal fluctuations in RSV-A and RSV-B predominance, clade replacement, and ongoing viral adaptation throughout the COVID-19 era, underscoring the importance of integrated genomic and phylodynamic studies. Full article
(This article belongs to the Special Issue RSV Epidemiological Surveillance: 2nd Edition)
Show Figures

Figure 1

23 pages, 12042 KB  
Article
AI-Assisted Computed Structure Models for Pre-Ubiquitylation Complexes Assembled by Respiratory Syncytial Viral Suppressors of Cellular Interferon Response
by Sailen Barik
Int. J. Mol. Sci. 2026, 27(5), 2437; https://doi.org/10.3390/ijms27052437 - 6 Mar 2026
Viewed by 258
Abstract
Multiple viruses suppress the antiviral defense system of the host for optimal growth and pathogenesis by co-opting the ubiquitin-mediated proteasomal system (UPS) that promotes the degradation of cellular substrates belonging to the interferon pathway. In the Orthopneumovirus genus, respiratory syncytial virus (RSV), a [...] Read more.
Multiple viruses suppress the antiviral defense system of the host for optimal growth and pathogenesis by co-opting the ubiquitin-mediated proteasomal system (UPS) that promotes the degradation of cellular substrates belonging to the interferon pathway. In the Orthopneumovirus genus, respiratory syncytial virus (RSV), a significant pathogen in human and other animals, employs a pair of viral nonstructural proteins (NS1, NS2) to assemble the UPS. The lack of experimental three-dimensional structures of the substrate proteins and the NS-assembled UPS has impeded progress in our understanding of the mechanism of this assembly process. In an effort to remedy this deficiency, I have taken advantage of the burgeoning field of AI (artificial intelligence) and machine learning programs, such as AlphaFold3, to model the pre-ubiquitylation cores in various combination of the subunits to construct three-dimensional structures, named ‘computed structure models’ (CSMs). The UPS core universally comprises an adapter protein connected to the “substrate” that is to be degraded by the “substrate receptor”. The NS proteins are believed to act as receptors, and cellular Elongin BC as an adapter. These CSMs lend support to the biochemical results where known while also suggesting that the complete core of three proteins is energetically more stable than a complex of only the NS protein and the substrate. In the absence of experimental structures, these results offer, for the first time, a mechanistic insight into RSV-triggered assembly of the UPS, which should allow for a better design of future experiments, and eventually new antiviral regimens. Full article
(This article belongs to the Special Issue Biomolecular Structure, Function and Interactions: 2nd Edition)
Show Figures

Graphical abstract

12 pages, 264 KB  
Review
Acute Respiratory Infections in Ghanaian Children: Epidemiology, Antimicrobial Resistance, and Prevention Strategies
by Sabastine Eugene Arthur, Jessica Eyeson, Aaron Appiah Kubi, Faustina Amarteley Amartey, Raymond Matey, James Odame Aboagye and George Boateng Kyei
Pathogens 2026, 15(3), 285; https://doi.org/10.3390/pathogens15030285 - 6 Mar 2026
Viewed by 302
Abstract
Acute respiratory infections (ARIs) remain a common cause of morbidity and mortality in children, especially in sub-Saharan Africa, where countries such as Ghana are severely affected. This review presents recent data on ARI etiology, clinical burden, and antimicrobial resistance (AMR) from Ghana, spanning [...] Read more.
Acute respiratory infections (ARIs) remain a common cause of morbidity and mortality in children, especially in sub-Saharan Africa, where countries such as Ghana are severely affected. This review presents recent data on ARI etiology, clinical burden, and antimicrobial resistance (AMR) from Ghana, spanning the pre-COVID-19 era (2010–2019) to the post-pandemic period (2020–2025). Before the COVID-19 pandemic, viral infections, such as respiratory syncytial virus (RSV), rhinoviruses, and influenza viruses, were the major contributors, along with established bacterial pathogens such as Streptococcus pneumoniae and Haemophilus influenzae. Social determinants, including undernutrition and indoor air pollution, also influenced these infections. In the COVID era, we have seen dramatic shifts in pathogen seasonality, the scaling of oxygen delivery systems, and the implementation of genomic surveillance for SARS-CoV-2, as well as new features such as maternal RSV vaccination and monoclonal antibody therapy. Despite its successes in vaccination coverage and health system strengthening, some challenges remain, including fluctuations in implementation and surveillance issues. The simultaneous challenges of pneumonia and hygiene will require integrated, coordinated, multisectoral responses that incorporate surveillance with antibiotic stewardship, sustainable oxygen systems, and interventions for nutrition and environmental health. The review also highlights research priorities and makes policy recommendations well aligned to support national ARI control efforts aimed at reducing child mortality due to ARI and achieving Sustainable Development Goals targets on child health. Full article
11 pages, 821 KB  
Article
What Form of RSV Protection Do Women Prefer: Maternal Vaccination or Infant Immunisation? A Cross-Sectional Survey in Europe
by Diana Mendes, Malvin Kang and Amy Law
Vaccines 2026, 14(3), 238; https://doi.org/10.3390/vaccines14030238 - 5 Mar 2026
Viewed by 454
Abstract
Background/Objectives: Respiratory syncytial virus (RSV) is a major cause of acute lower respiratory infections in infants/newborns, sometimes requiring hospitalisation. Two immunisation options are approved in Europe: maternal vaccination and infant immunisation. Success of the immunisation programme depends on uptake—however, understanding of women’s immunisation [...] Read more.
Background/Objectives: Respiratory syncytial virus (RSV) is a major cause of acute lower respiratory infections in infants/newborns, sometimes requiring hospitalisation. Two immunisation options are approved in Europe: maternal vaccination and infant immunisation. Success of the immunisation programme depends on uptake—however, understanding of women’s immunisation preferences remains limited. This study evaluated women’s knowledge of RSV, RSV immunisation intentions, and factors influencing immunisation decisions in Finland, France, Germany, Italy, Spain, and the UK. Methods: A cross-sectional survey was conducted between November and December 2024 with 740 women across the selected countries. Participants included women who were pregnant, trying to conceive, or previously pregnant within the year prior to survey. Participants were asked about their knowledge, intentions, and preferences regarding RSV immunisation. Results: Familiarity with RSV was lower than that for COVID-19 and influenza (45% vs. 86% and 85%). Among those pregnant or trying to conceive, 68% reported they were likely to initiate an RSV immunisation discussion with a healthcare provider and 21% reported they were unlikely to do so. The majority (76%) also reported they were likely to accept RSV vaccination if recommended by a healthcare provider. Overall, 52% preferred maternal vaccination over infant immunisation. Among the 82% of women who would consider RSV immunisation and had a preference for immunisation method, 68% favoured maternal vaccination. Conclusions: RSV immunisation acceptance among European women is high and a majority prefer maternal vaccination over infant immunisation. This indicates potential for RSV immunisation to achieve high uptake when women have access to immunisation methods aligned with their preferences. Full article
(This article belongs to the Section Vaccines and Public Health)
Show Figures

Figure 1

40 pages, 11475 KB  
Article
Next-Generation Minimally Invasive Anti-Aging Therapy: Incorporation of Resveratrol-Nicotinamide Cerosomes into PLGA Microneedles for Enhanced Skin Permeation
by Sammar Fathy Elhabal, Mai S. Shoela, Fatma E. Hassan, Suzan Awad AbdelGhany Morsy, Amal M. Elsharkawy, Amany Ali Khalil Nawar, Mona Mohamed Ahmed, Shady Allam, Marwa A. Fouad, Amal Anwar Taha, Ahmed Mohsen Faheem, Hanan Mohamed Abd Elmoneim and Ahmed Mohsen Elsaid Hamdan
Pharmaceutics 2026, 18(3), 326; https://doi.org/10.3390/pharmaceutics18030326 - 4 Mar 2026
Viewed by 670
Abstract
Background/Objectives: Skin aging and wrinkle formation are primarily driven by ultraviolet (UV)-induced oxidative stress and inflammation. Resveratrol (RSV) and nicotinamide (NCT) possess potent anti-aging properties but suffer from poor skin penetration. This study aimed to develop an advanced transdermal delivery system incorporating [...] Read more.
Background/Objectives: Skin aging and wrinkle formation are primarily driven by ultraviolet (UV)-induced oxidative stress and inflammation. Resveratrol (RSV) and nicotinamide (NCT) possess potent anti-aging properties but suffer from poor skin penetration. This study aimed to develop an advanced transdermal delivery system incorporating RSV/NCT-loaded cerosomes within poly(lactic-co-glycolic acid) (PLGA) microneedles to enhance skin permeation and anti-aging performance. Methods: RSV/NCT-loaded cerosomes were formulated using thin-film hydration of phosphatidylcholine, ceramides (III, IIIB, and VI), and poloxamer surfactants, subsequently optimized via a D-optimal mixture design. PLGA microneedles with optimized cerosomes were tested for their mechanical strength, penetration, drug loading, and release. Ex vivo permeation and in vivo evaluations were performed using a UVA-induced skin wrinkling model. Results: Optimized cerosomes exhibited high entrapment efficiency for RSV and NCT (91 ± 0.56% and 85 ± 0.56%, respectively), nanoscale size (195 ± 0.78 nm), low polydispersity (0.23 ± 0.01), and a negative zeta potential (−22 ± 0.45 mV). PLGA microneedles exhibited sufficient mechanical integrity and effective penetrability through Parafilm® layers. Microneedle-loaded cerosomes enabled sustained drug release (approximately 65–70% over 48 h) and enhanced ex vivo permeation, approximately for NCT and RSV (1450 μg/cm2 and 1000 μg/cm2, respectively). In vivo investigations revealed improved skin appearance, restoration of epidermal thickness and collagen architecture, reduced levels of inflammatory cytokines (TNF-α, IL-1β, IL-6, NLRP3), reduced oxidative stress biomarkers (GSH, GPx, MDA, SOD), and genetic upregulation of VEGF, TGF-β1, and β-Catenin. Conclusions: The RSV/NCT cerosome-encapsulated PLGA microneedle system offers a promising, minimally invasive approach with superior transdermal delivery, sustained efficacy, and significant anti-aging benefits. Full article
(This article belongs to the Special Issue Recent Advances in Drug Delivery Through Microneedle-Based Systems)
Show Figures

Graphical abstract

13 pages, 658 KB  
Article
Monitoring of RSV-A and RSV-B Circulation in Poland Across Three Post-Pandemic Seasons (2022–2025)
by Katarzyna Łuniewska, Piotr Rzymski, Barbara Poniedziałek, Karol Szymański, Katarzyna Kondratiuk, Emilia Czajkowska, Bartosz Mańkowski and Lidia B. Brydak
Viruses 2026, 18(3), 321; https://doi.org/10.3390/v18030321 - 4 Mar 2026
Viewed by 474
Abstract
Respiratory syncytial virus (RSV) is a significant cause of respiratory infections across all ages. However, data on the circulation of its antigenic subgroups, RSV-A and RSV-B, remain limited in certain regions, including Poland. Therefore, this study provides the first molecular insight into the [...] Read more.
Respiratory syncytial virus (RSV) is a significant cause of respiratory infections across all ages. However, data on the circulation of its antigenic subgroups, RSV-A and RSV-B, remain limited in certain regions, including Poland. Therefore, this study provides the first molecular insight into the post-pandemic circulation of RSV subgroups in Poland. We analyzed 377 RSV-positive respiratory samples collected across Poland during three consecutive seasons (2022/23, 2023/24, and 2024/25) using qRT-PCR to determine subgroup distribution. An equal prevalence of RSV-A and RSV-B was observed in 2022/23, followed by RSV-A predominance in 2023/24 and a shift to RSV-B dominance in 2024/25. Individuals infected with RSV-A were significantly younger than those infected with RSV-B, a pattern evident in the latter two seasons but not in 2022/23. In general, adults (≥18 years) had higher odds of RSV-B infection (OR = 2.35, 95% CI: 1.44–3.84; p = 0.006). Coinfections with both subgroups increased from 5% in 2022/23 to approximately 15% in later seasons, and were more frequent in women. Coinfections with influenza viruses or SARS-CoV-2 were infrequent and showed no statistically significant differences between seasons. The findings of the present study highlight dynamic, region-specific RSV epidemiology and underscore the importance of sustained molecular surveillance to inform public health preparedness and guide emerging RSV immunization strategies in Poland. Full article
(This article belongs to the Special Issue RSV Epidemiological Surveillance: 3rd Edition)
Show Figures

Figure 1

9 pages, 1649 KB  
Case Report
Concurrent Mold, Mycobacterial, and Viral Infections in a Hematopoietic Stem Cell Transplant Recipient Undergoing Lung Transplantation for Graft-Versus-Host Disease
by Layan Akkielah, Wayne Leung, Serena Wang, Lili Ataie, Anargyros Xenocostas, Asma Syed, Ying-Han R. Hsu, Michael Silverman, Fatimah AlMutawa and MohammadReza Rahimi Shahmirzadi
Curr. Oncol. 2026, 33(3), 145; https://doi.org/10.3390/curroncol33030145 - 2 Mar 2026
Viewed by 215
Abstract
Hematopoietic stem cell transplant (HSCT) recipients are at high risk for opportunistic infections due to profound immunosuppression and graft-versus-host disease (GvHD). Molds and nontuberculous mycobacteria (NTM) pose diagnostic and therapeutic challenges, especially when infections overlap. A 42-year-old woman with prior allogeneic HSCT for [...] Read more.
Hematopoietic stem cell transplant (HSCT) recipients are at high risk for opportunistic infections due to profound immunosuppression and graft-versus-host disease (GvHD). Molds and nontuberculous mycobacteria (NTM) pose diagnostic and therapeutic challenges, especially when infections overlap. A 42-year-old woman with prior allogeneic HSCT for acute myeloid leukemia (AML) developed pulmonary infections with Microascus spp. and Mycobacterium chimaera, later complicated by Aspergillus calidoustus and RSV infection. Initial therapy included voriconazole, amphotericin B, and a macrolide-based multidrug regimen for NTM. Modifications were required for drug resistance and hepatotoxicity. Despite partial response, recurrent fungal infection necessitated prolonged antifungal therapy, including adjunctive inhaled amphotericin B and terbinafine. Ultimately, progressive bronchiolitis obliterans prompted bilateral lung transplantation. Explant pathology revealed necrotizing granulomas positive for NTM and Microascus spp. Post-transplant prophylaxis with voriconazole, rifabutin, azithromycin, and inhaled amikacin prevented recurrence, and the patient remained clinically stable at 6-month follow-up. This case illustrates the complexity of managing overlapping mold and NTM infections in HSCT recipients, highlighting the need for individualized, multidisciplinary care. Therapeutic drug monitoring, careful adjustment for drug–drug interactions, and the use of adjunctive inhaled antifungals were critical to achieving a favorable outcome. Full article
(This article belongs to the Section Hematology)
Show Figures

Graphical abstract

Back to TopTop