Sign in to use this feature.

Years

Between: -

Subjects

remove_circle_outline
remove_circle_outline
remove_circle_outline
remove_circle_outline
remove_circle_outline
remove_circle_outline
remove_circle_outline
remove_circle_outline
remove_circle_outline

Journals

remove_circle_outline
remove_circle_outline

Article Types

Countries / Regions

remove_circle_outline
remove_circle_outline
remove_circle_outline
remove_circle_outline

Search Results (222)

Search Parameters:
Keywords = RL-derivatives

Order results
Result details
Results per page
Select all
Export citation of selected articles as:
24 pages, 10050 KB  
Article
Temporal and Spatial Variation Pattern of Groundwater Storage and Response to Environmental Changes in Shandong Province
by Yanyang Bi and Xiucui Tan
Water 2026, 18(2), 189; https://doi.org/10.3390/w18020189 (registering DOI) - 10 Jan 2026
Abstract
Based on GRACE RL06 data, this study reconstructs a monthly Terrestrial Water Storage Anomaly (TWSA) series in Shandong Province (2003–2024) using Singular Spectrum Analysis (SSA) and derives Groundwater Storage Anomaly (GWSA) via the water balance equation. The spatiotemporal evolution characteristics of GWSA were [...] Read more.
Based on GRACE RL06 data, this study reconstructs a monthly Terrestrial Water Storage Anomaly (TWSA) series in Shandong Province (2003–2024) using Singular Spectrum Analysis (SSA) and derives Groundwater Storage Anomaly (GWSA) via the water balance equation. The spatiotemporal evolution characteristics of GWSA were systematically examined, and the relative contributions of climatic factors and human activities to groundwater storage changes were quantitatively assessed, with the aim of contributing to the development, utilization, and protection of groundwater in Shandong Province. The results indicate that temporally, GWSA in Shandong Province exhibited a statistically significant decreasing trend at a rate of −8.45 mm/a (p < 0.01). The maximum GWSA value of 17.15 mm was recorded in 2006, while the Mann–Kendall abrupt change-point analysis identified 2013 as a significant transition point. Following this abrupt change, GWSA demonstrated a persistent decline, reaching the minimum annual average of −225.78 mm in 2020. Although moderate recovery was observed after 2020, GWSA values remained substantially lower than those in the pre-abrupt change period. Seasonal analysis revealed a distinct “higher in autumn and lower in spring” pattern, with the most pronounced fluctuations occurring in summer and the most stable conditions in winter. Spatially, approximately 99.1% of the study area showed significant decreasing trends, displaying a clear east–west gradient with more severe depletion in inland regions compared to relatively stable coastal areas. Crucially, human activities emerged as the dominant driving factor, with an average contribution rate of 86.11% during 2003–2024. The areal proportion where human activities served as the decisive factor (contribution rate > 80%) increased dramatically to 99.58%. Furthermore, the impact of human activities demonstrated bidirectional characteristics, transitioning from negative influences during the depletion phase to positive contributions promoting groundwater recovery in recent years. At present, the GWSA in Shandong Province is expected to continue declining in the future, with an overall downward trend. Countermeasures must be implemented promptly. Full article
(This article belongs to the Section Hydrology)
Show Figures

Figure 1

25 pages, 2211 KB  
Article
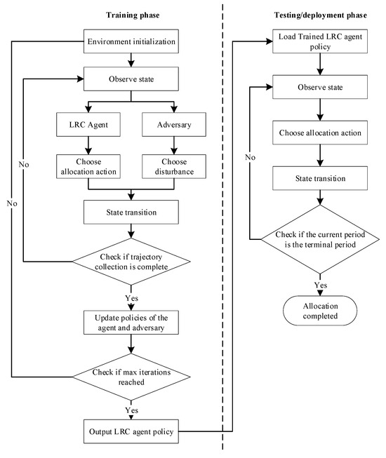
When Demand Uncertainty Occurs in Emergency Supplies Allocation: A Robust DRL Approach
by Weimeng Wang, Junchao Fan, Weiqiao Zhu, Yujing Cai, Yang Yang, Xuanming Zhang, Yingying Yao and Xiaolin Chang
Appl. Sci. 2026, 16(2), 581; https://doi.org/10.3390/app16020581 - 6 Jan 2026
Viewed by 110
Abstract
Emergency supplies allocation is a critical task in post-disaster response, as ineffective or delayed decisions can directly lead to increased human suffering and loss of life. In practice, emergency managers must make rapid allocation decisions over multiple periods under incomplete information and highly [...] Read more.
Emergency supplies allocation is a critical task in post-disaster response, as ineffective or delayed decisions can directly lead to increased human suffering and loss of life. In practice, emergency managers must make rapid allocation decisions over multiple periods under incomplete information and highly unpredictable demand, making robust and adaptive decision support essential. However, existing allocation approaches face several challenges: (1) Those traditional approaches rely heavily on predefined uncertainty sets or probabilistic models, and are inherently static, making them unsuitable for multi-period, dynamically allocation problems; and (2) while reinforcement learning (RL) technique is inherently suitable for dynamic decision-making, most existing RL-base approaches assume fixed demand, making them unable to cope with the non-stationary demand patterns seen in real disasters. To address these challenges, we first establish a multi-period and multi-objective emergency supplies allocation problem with demand uncertainty and then formulate it as a two-player zero-sum Markov game (TZMG). Demand uncertainty is modeled through an adversary rather than predefined uncertainty sets. We then propose RESA, a novel RL framework that uses adversarial training to learn robust allocation policies. In addition, RESA introduces a combinatorial action representation and reward clipping methods to handle high-dimensional allocations and nonlinear objectives. Building on RESA, we develop RESA_PPO by employing proximal policy optimization as its policy optimizer. Experiment results with realistic post-disaster data show that RESA_PPO achieves near-optimal performance, with an average gap of only 3.7% in terms of the objective value of the formulated problem, from the theoretical optimum derived by exact solvers. Moreover, RESA_PPO outperforms all baseline methods, including heuristic and standard RL methods, by at least 5.25% on average. Full article
(This article belongs to the Section Computing and Artificial Intelligence)
Show Figures

Figure 1

32 pages, 8810 KB  
Article
Cyclophosphamide-Mediated Induction of Myeloid-Derived Suppressor Cells In Vivo: Kinetics of Accumulation, Immune Profile, and Immunomodulation by Oleanane-Type Triterpenoids
by Mona S. Awad, Aleksandra V. Sen’kova, Andrey V. Markov, Oksana V. Salomatina, Marina A. Zenkova and Oleg V. Markov
Int. J. Mol. Sci. 2026, 27(2), 564; https://doi.org/10.3390/ijms27020564 - 6 Jan 2026
Viewed by 126
Abstract
Myeloid-derived suppressor cells (MDSCs) are immature myeloid cells that strongly suppress immunity and expand during tumor progression. Various antitumor chemotherapy agents can induce MDSC accumulation, reducing treatment effectiveness. We investigated the impact of the CHOP regimen and its components (cyclophosphamide (CTX), doxorubicin, vincristine, [...] Read more.
Myeloid-derived suppressor cells (MDSCs) are immature myeloid cells that strongly suppress immunity and expand during tumor progression. Various antitumor chemotherapy agents can induce MDSC accumulation, reducing treatment effectiveness. We investigated the impact of the CHOP regimen and its components (cyclophosphamide (CTX), doxorubicin, vincristine, and prednisolone) on the dynamics of MDSC accumulation and the associated changes in immune cell profiles in the peripheral blood and spleen of healthy and lymphosarcoma RLS40-bearing CBA mice. CHOP induced significant thymic atrophy and splenomegaly, T-cell depletion, and robust accumulation of MDSCs, primarily polymorphonuclear MDSCs. Kinetic analysis in healthy mice revealed splenic MDSC expansion and T-cell depletion peaked 10-day post-CHOP, driven mainly by CTX; whereas doxorubicin, vincristine, and prednisolone exerted minimal immunological effects. To mitigate CTX-induced MDSCs, glycyrrhizic acid (GLZ), a natural triterpenoid with known immunomodulatory properties, and febroxolone methyl (FM), its novel cyano enone derivative, were administered to CTX-treated mice. GLZ significantly attenuated splenic MDSC accumulation, partially restored T-cell function, and improved immune organ morphology. Conversely, FM exacerbated immunosuppression by expanding MDSCs, enhancing their function by upregulation of Nos1 and Ido1 in vivo, and promoting the generation of highly immunosuppressive bone marrow-derived MDSCs in vitro. Thus, our results highlight CTX’s central role in CHOP-induced MDSC expansion. The structure-dependent duality of triterpenoids, countering (GLZ) or promoting (FM) MDSC expansion, offers therapeutic potential for pathologies ranging from chemotherapy-induced side effects to autoimmunity. Full article
Show Figures

Figure 1

34 pages, 5058 KB  
Article
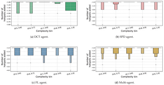
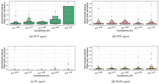
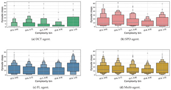
A Machine Learning Framework for Predicting and Resolving Complex Tactical Air Traffic Events Using Historical Data
by Anthony De Bortoli, Cynthia Koopman, Leander Grech, Remi Zaidan, Didier Berling and Jason Gauci
Aerospace 2026, 13(1), 54; https://doi.org/10.3390/aerospace13010054 - 5 Jan 2026
Viewed by 116
Abstract
One of the key functions of Air Traffic Management (ATM) is to balance airspace capacity and demand. Despite measures that are taken during the strategic and pre-tactical phases of flight, demand–capacity imbalances still occur in flight, often manifesting as localised regions of high [...] Read more.
One of the key functions of Air Traffic Management (ATM) is to balance airspace capacity and demand. Despite measures that are taken during the strategic and pre-tactical phases of flight, demand–capacity imbalances still occur in flight, often manifesting as localised regions of high traffic complexity, known as hotspots. These hotspots emerge dynamically, leaving air traffic controllers with limited anticipation time and increased workload. This paper proposes a Machine Learning (ML) framework for the prediction and resolution of hotspots in congested en-route airspace up to an hour in advance. For hotspot prediction, the proposed framework integrates trajectory prediction, spatial clustering, and complexity assessment. The novelty lies in shifting complexity assessment from a sector-level perspective to the level of individual hotspots, whose complexity is quantified using a set of normalised, sector-relative metrics derived from historical data. For hotspot resolution, a Reinforcement Learning (RL) approach, based on Proximal Policy Optimisation (PPO) and a novel neural network architecture, is employed to act on airborne flights. Three single-clearance type agents—a speed agent, a flight-level agent, and a direct routing agent—and a multi-clearance type agent are trained and evaluated on thousands of historical hotspot scenarios. Results demonstrate the suitability of the proposed framework and show that hotspots are strongly seasonal and mainly occur along traffic routes. Furthermore, it is shown that RL agent performance tends to degrade with hotspot complexity in terms of certain performance metrics but remains the same, or even improves, in terms of others. The multi-clearance type agent solves the highest percentage of hotspots; however, the FL agent achieves the best overall performance. Full article
(This article belongs to the Section Air Traffic and Transportation)
Show Figures

Figure 1

25 pages, 1862 KB  
Article
Agro-Morphological Characterization of 14 Quinoa (Chenopodium quinoa Willd.) × Pitseed Goosefoot (C. berlandieri Moq.) Interspecific Hybrid-Derived Lines in an Arid Zone
by Elmer Gonzalo Ramos-Tarifa, Alberto Anculle-Arenas, José Luis Bustamante-Muñoz, Eric N. Jellen and Mayela Elizabeth Mayta-Anco
Agronomy 2026, 16(1), 82; https://doi.org/10.3390/agronomy16010082 - 27 Dec 2025
Viewed by 378
Abstract
Quinoa, in addition to its nutritional benefits, is adaptable to, and tolerant of, high-altitude and Mediterranean environmental conditions. However, its largely cross-compatible free-living ancestor, pitseed goosefoot, possesses expansive adaptive variation as its ecotypes are found on arid or well-drained soils throughout temperate and [...] Read more.
Quinoa, in addition to its nutritional benefits, is adaptable to, and tolerant of, high-altitude and Mediterranean environmental conditions. However, its largely cross-compatible free-living ancestor, pitseed goosefoot, possesses expansive adaptive variation as its ecotypes are found on arid or well-drained soils throughout temperate and subtropical North America. In this context, the objective of this study was to characterize F7:10 lines from quinoa × pitseed goosefoot hybrids to identify promising lines with desirable agronomic traits and adaptation to hyper-arid production environments. The agro-morphological characterization of 14 interspecific experimental lines plus wild parents (5), checks (3, including one derived from a much earlier wide cross), and an F2 population was performed for 25 quantitative and 26 qualitative descriptors, along with calculation of the selection index. Among the morphological variables, the average number of primary branches per plant (NPB) was six (CV = 78%), the average plant height (PH) was 143.5 cm (CV = 40%), and the average panicle diameter (PDI) was 17.9 cm (CV = 62%). With regard to the yield component variables, the average harvest index (HI) was 39% (CV = 36%), the average weight of 1000 grains (W1000G) was 2.59 g (CV = 42%), and the average yield per hectare (HYP) was 4.68 t ha−1 (CV = 65%). Regarding the correlations between variables, it was observed that all phenological phases showed positive correlations with plant height (PH) and negative correlations with yield components, specifically with DG, DT, HI, and W1000G. The highest-yielding lines were GR10 (8.16 t ha−1), GR07 (7.53 t ha−1), GR11 (7.27 t ha−1), and GR01 (7.02 t ha−1). Multivariate and cluster analyses identified four groups of lines, with groups II and IV standing out for their desirable agronomic traits. However, based on the selection index, lines RL08, RL07, ER06, GR03, and GR11 were identified as the most promising. In terms of quality, 18 out of the 23 lines were classified as sweet (<0.11% saponin) and 5 as bitter (>0.11 saponin). In conclusion, the selection index identified pitseed goosefoot cross-derived quinoa lines having superior yield potential, short plant height, large grain size, early maturity, and low saponin content. Full article
Show Figures

Figure 1

19 pages, 1028 KB  
Article
Information Bottleneck-Enhanced Reinforcement Learning for Solving Operation Research Problems
by Ruozhang Xi, Yao Ni and Wangyu Wu
Sensors 2025, 25(24), 7572; https://doi.org/10.3390/s25247572 - 13 Dec 2025
Viewed by 701
Abstract
Reinforcement learning (RL) has achieved remarkable success in complex decision-making tasks; however, its application to structured combinatorial optimization problems in operations research (OR) and smart manufacturing remains challenging due to high-dimensional state spaces, inefficient exploration, and unstable training dynamics. In this work, we [...] Read more.
Reinforcement learning (RL) has achieved remarkable success in complex decision-making tasks; however, its application to structured combinatorial optimization problems in operations research (OR) and smart manufacturing remains challenging due to high-dimensional state spaces, inefficient exploration, and unstable training dynamics. In this work, we propose Information Bottleneck-Enhanced Reinforcement Learning (IBE), a novel framework that integrates information-theoretic regularization into attention-based RL architectures to enhance both representation learning and exploration efficiency. IBE introduces two complementary objectives: (1) a state representation bottleneck, which drives the encoder to extract compact and task-relevant representations from high-dimensional sensory or operational data by minimizing redundant information; (2) a policy bottleneck, which regularizes policy optimization through an information-based exploration bonus derived from the mutual information between states and actions. Together, these mechanisms promote more robust representations, smoother policy updates, and more effective exploration in large, structured decision spaces. We evaluate IBE on representative routing and scheduling problems that commonly arise in logistics and sensor-driven manufacturing systems. Experimental results show that IBE consistently outperforms strong RL baselines, including PPO, REINFORCE, AM, and NeuOpt in both performance and stability. Comprehensive ablation studies further confirm the complementary effects of the two bottleneck components. Overall, IBE provides a principled and generalizable framework for improving RL performance in combinatorial optimization and real-world industrial decision-making under Industry 4.0 environments. Full article
(This article belongs to the Section Intelligent Sensors)
Show Figures

Figure 1

22 pages, 1653 KB  
Article
Automated Trading Framework Using LLM-Driven Features and Deep Reinforcement Learning
by Ive Botunac, Tomislav Petković and Jurica Bosna
Big Data Cogn. Comput. 2025, 9(12), 317; https://doi.org/10.3390/bdcc9120317 - 11 Dec 2025
Viewed by 1867
Abstract
Stock trading faces significant challenges due to market volatility and the complexity of integrating diverse data sources, such as financial texts and numerical market data. This paper proposes an innovative automated trading system that integrates advanced natural language processing (NLP) and deep reinforcement [...] Read more.
Stock trading faces significant challenges due to market volatility and the complexity of integrating diverse data sources, such as financial texts and numerical market data. This paper proposes an innovative automated trading system that integrates advanced natural language processing (NLP) and deep reinforcement learning (DRL) to address these challenges. The system combines two novel components: PrimoGPT, a Transformer-based NLP model fine-tuned on financial texts using instruction-based datasets to generate actionable features like sentiment and trend direction, and PrimoRL, a DRL model that expands its state space with these NLP-derived features for enhanced decision-making precision compared to traditional DRL models like FinRL. An experimental evaluation over seven months of leading technology stocks reveals cumulative returns of up to 58.47% for individual stocks and 27.14% for a diversified portfolio, with a Sharpe ratio of 1.70, outperforming traditional and advanced benchmarks. This work advances AI-driven quantitative finance by offering a scalable framework that bridges qualitative analysis and strategic action, thereby fostering smarter and more equitable participation in financial markets. Full article
Show Figures

Figure 1

24 pages, 9129 KB  
Article
Soloxolone N-3-(Dimethylamino)propylamide Suppresses Tumor Growth and Mitigates Doxorubicin-Induced Hepatotoxicity in RLS40 Lymphosarcoma-Bearing Mice
by Arseny D. Moralev, Aleksandra V. Sen’kova, Alina A. Firsova, Daria E. Solomina, Artem D. Rogachev, Oksana V. Salomatina, Nariman F. Salakhutdinov, Marina A. Zenkova and Andrey V. Markov
Int. J. Mol. Sci. 2025, 26(24), 11912; https://doi.org/10.3390/ijms262411912 - 10 Dec 2025
Viewed by 302
Abstract
Multidrug resistance (MDR) remains a significant obstacle to effective cancer chemotherapy, primarily due to overexpression of P-glycoprotein (P-gp), which reduces intracellular accumulation of cytotoxic drugs. This study evaluated the pharmacological potential of the glycyrrhetinic acid derivative soloxolone N-3-(dimethylamino)propylamide (Sol-DMAP) as a biocompatible P-gp [...] Read more.
Multidrug resistance (MDR) remains a significant obstacle to effective cancer chemotherapy, primarily due to overexpression of P-glycoprotein (P-gp), which reduces intracellular accumulation of cytotoxic drugs. This study evaluated the pharmacological potential of the glycyrrhetinic acid derivative soloxolone N-3-(dimethylamino)propylamide (Sol-DMAP) as a biocompatible P-gp inhibitor with hepatoprotective properties. Using a murine model of P-gp-overexpressing RLS40 lymphosarcoma, we demonstrated that Sol-DMAP significantly enhanced the antitumor efficacy of doxorubicin (DOX) by increasing its intratumoral concentration 4.7-fold without enhancing systemic toxicity. Independently, Sol-DMAP exhibited direct antitumor activity, reducing tumor growth in vivo and inducing apoptosis and G1-phase arrest in RLS40 cells in vitro. In addition, Sol-DMAP mitigated DOX-induced hepatic injury by reducing necrotic and dystrophic changes in liver tissue and restoring heme oxygenase 1 (Hmox1) expression. Further studies in HepG2 cells confirmed that Sol-DMAP activated the NRF2-dependent antioxidant response, upregulating HMOX1, GCLC, GCLM, and NQO1 genes. Molecular docking revealed that Sol-DMAP can disrupt the KEAP1-NRF2 interaction, likely leading to NRF2 activation. Collectively, these findings demonstrate that Sol-DMAP effectively reverses P-gp-mediated MDR while protecting the liver from oxidative stress, highlighting its potential as a multifunctional scaffold for the development of safer and more effective chemotherapeutic adjuvants. Full article
Show Figures

Figure 1

26 pages, 5220 KB  
Article
Comparative Analysis of Model-Based and Data-Driven Control for Tendon-Driven Robotic Fingers
by Kanat Suleimenov, Akim Kapsalyamov, Beibit Abdikenov, Aiman Ozhikenova, Yerbolat Igembay and Kassymbek Ozhikenov
Mathematics 2025, 13(22), 3669; https://doi.org/10.3390/math13223669 - 16 Nov 2025
Viewed by 443
Abstract
The control of tendon-driven robotic fingers presents significant challenges due to their inherent underactuation, coupled with complex non-linear dynamics arising from tendon elasticity, friction, and external disturbances. Therefore, achieving precise control of finger motion and contact interactions necessitates advanced modeling, estimation, and control [...] Read more.
The control of tendon-driven robotic fingers presents significant challenges due to their inherent underactuation, coupled with complex non-linear dynamics arising from tendon elasticity, friction, and external disturbances. Therefore, achieving precise control of finger motion and contact interactions necessitates advanced modeling, estimation, and control strategies capable of addressing uncertainties in tendon tension, routing, and elasticity. This paper presents a comprehensive comparative study of three distinct control paradigms: feedback linearization with Proportional-Derivative (FBL-PD) control, feedback linearization with super-twisting sliding-mode algorithm (FBL-STA), and deep-deterministic reinforcement learning (DDPG-RL), for the precise trajectory tracking of a three-link tendon-driven robotic finger. Through extensive simulations, the performance of each controller is rigorously evaluated based on trajectory-tracking accuracy and robustness to varying disturbances. The results indicate that under disturbance-free conditions, the FBL-PD and FBL-STA controllers, when properly tuned, achieve precise tracking of the reference trajectory; however, they produce noticeably noisy control signals. When subjected to external disturbances, these controllers exhibit increased sensitivity, producing even noisier responses. In contrast, the DDPG-RL maintains smooth control dynamics and achieves sufficiently accurate tracking in both scenarios. This comparative analysis elucidates the strengths and weaknesses of each control strategy, offering critical insights and practical guidelines for the design and implementation of advanced control systems for dexterous tendon-driven robotic fingers. Full article
(This article belongs to the Special Issue Applications of Mathematical Methods in Robotic Systems)
Show Figures

Figure 1

31 pages, 2486 KB  
Article
Design an Adaptive PID Control Based on RLS with a Variable Forgetting Factor for a Reconfigurable Cable-Driven Parallel Mechanism
by Elham Khoshbin, Martin J.-D. Otis and Ramy Meziane
Robotics 2025, 14(11), 165; https://doi.org/10.3390/robotics14110165 - 11 Nov 2025
Viewed by 936
Abstract
This paper proposes a two-layer adaptive proportional–integral–derivative (PID) controller for precise pose control of a six-degree-of-freedom cable-driven parallel robot with eight cables, specifically designed to handle dynamic changes caused by the movement of attachment points. The positions of the attachment points on the [...] Read more.
This paper proposes a two-layer adaptive proportional–integral–derivative (PID) controller for precise pose control of a six-degree-of-freedom cable-driven parallel robot with eight cables, specifically designed to handle dynamic changes caused by the movement of attachment points. The positions of the attachment points on the base are adjusted to avoid collisions between humans and cables, where humans and robots are working in a shared workspace. The inherent nonlinearity of the robot system was addressed using model identification based on the recursive least squares (RLS) algorithm equipped with an adaptive forgetting factor. This method enables real-time updates to the dynamic model of the robot, thereby ensuring accurate parameter estimation as the attachment points move. The combination of the PID controller and RLS algorithm enhances the system’s ability to respond effectively to changing dynamics. Simulation results highlight the superior accuracy, robustness, and adaptability of the proposed approach, making it well suited for applications requiring a reliable performance in dynamic and unpredictable environments. The proposed method can guarantee human safety, while the end effector tracks the desired trajectory. Full article
(This article belongs to the Special Issue Adaptive and Nonlinear Control of Robotics)
Show Figures

Figure 1

31 pages, 3077 KB  
Article
Logistics Hub Location for High-Speed Rail Freight Transport—Case Ottawa–Quebec City Corridor
by Yong Lin Ren and Anjali Awasthi
Logistics 2025, 9(4), 158; https://doi.org/10.3390/logistics9040158 - 4 Nov 2025
Viewed by 1534
Abstract
Background: This paper develops a novel, interdisciplinary framework for optimizing high-speed rail (HSR) freight logistics hubs in the Ottawa–Quebec City corridor, addressing critical gaps in geospatial mismatches, static optimization limitations, and narrow sustainability scopes found in the existing literature. Methods: The research [...] Read more.
Background: This paper develops a novel, interdisciplinary framework for optimizing high-speed rail (HSR) freight logistics hubs in the Ottawa–Quebec City corridor, addressing critical gaps in geospatial mismatches, static optimization limitations, and narrow sustainability scopes found in the existing literature. Methods: The research methodology integrates a hybrid graph neural network-reinforcement learning (GNN-RL) architecture that encodes 412 nodes into a dynamic graph with adaptive edge weights, fractal accessibility (α = 1.78) derived from fractional calculus (α = 0.75) to model non-linear urban growth patterns, and a multi-criteria sustainability evaluation framework embedding shadow pricing for externalities. Methodologically, the framework is validated through global sensitivity analysis and comparative testing against classical optimization models using real-world geospatial, operational, and economic datasets from the corridor. Results: Key findings demonstrate the framework’s superiority. Empirical results show an obvious reduction in emissions and lower logistics costs compared to classical models, with Pareto-optimal hubs identified. These hubs achieve the most GDP coverage of the corridor, reconciling economic efficiency with environmental resilience and social equity. Conclusions: This research establishes a replicable methodology for mid-latitude freight corridors, advancing low-carbon logistics through the integration of GNN-RL optimization, fractal spatial analysis, and sustainability assessment—bridging economic viability, environmental decarbonization, and social equity in HSR freight network design. Full article
Show Figures

Figure 1

30 pages, 2650 KB  
Article
Advanced Spectroscopic Studies of the AIE-Enhanced ESIPT Effect in a Selected 1,3,4-Thiadiazole Derivative in Liposomal Systems with DPPC
by Alicja Skrzypek, Iwona Budziak-Wieczorek, Lidia Ślusarczyk, Andrzej Górecki, Daniel Kamiński, Anita Kwaśniewska, Sylwia Okoń, Igor Różyło and Arkadiusz Matwijczuk
Int. J. Mol. Sci. 2025, 26(21), 10643; https://doi.org/10.3390/ijms262110643 - 31 Oct 2025
Viewed by 594
Abstract
Liposomal systems are advanced carriers of active substances which, thanks to their ability to encapsulate these substances, significantly improve their pharmacokinetics, bioavailability, and selectivity. This article presents the results of spectroscopic studies for a selected compound from the 1,3,4-thiadiazole group, namely 4-[5-(naphthalen-1-ylmethyl)-1,3,4-thiadiazol-2-yl]benzene-1,3-diol (NTBD, [...] Read more.
Liposomal systems are advanced carriers of active substances which, thanks to their ability to encapsulate these substances, significantly improve their pharmacokinetics, bioavailability, and selectivity. This article presents the results of spectroscopic studies for a selected compound from the 1,3,4-thiadiazole group, namely 4-[5-(naphthalen-1-ylmethyl)-1,3,4-thiadiazol-2-yl]benzene-1,3-diol (NTBD, see below in the text), in selected liposomal systems formed from the phospholipid 1,2-dipalmitoyl-sn-glycero-3-phosphocholine (DPPC). Detailed spectroscopic analyses were carried out using electronic absorption and fluorescence spectroscopy; resonance light scattering (RLS) spectra measurements; dynamic light scattering (DLS); as well as time-resolved methods—fluorescence lifetime measurements using the TCSPC technique. Subsequently, based on the interpretation of spectra obtained by FTIR infrared spectroscopy, the preliminary molecular organization of the above-mentioned compounds within lipid multilayers was determined. It was found that NTBD preferentially occupies the region of polar lipid headgroups in the lipid multilayer, although it also noticeably interacts with the hydrocarbon chains of the lipids. Furthermore, X-ray diffraction (XRD) techniques were used to study the effect of NTBD on the molecular organization of DPPC lipid multilayers. Monomeric structures and aggregated forms of the above-mentioned 1,3,4-thiadiazole analogue were characterized using X-ray crystallography. Interesting dual fluorescence effects observed in steady-state fluorescence measurements were linked to the excited-state intramolecular proton transfer (ESIPT) effect (based on our earlier studies), which, in the obtained biophysical systems—liposomal systems with strong hydrophobicity—is greatly enhanced by aggregation-induced emission (AIE) effects. In summary, the research presented in this study, concerning the novel 1,3,4-thiadiazole derivative NTBD, is highly relevant to drug delivery systems, such as various model liposomal systems, as it demonstrates that depending on the concentration of the selected fluorophore, different forms may be present, allowing for appropriate modulation of its biological activity. Full article
(This article belongs to the Special Issue AIEgens in Action: Design, Mechanisms, and Emerging Applications)
Show Figures

Graphical abstract

16 pages, 532 KB  
Article
Effect of Polygain™ Supplementation on Growth Performance, Lesion Severity, and Oocyst Shedding in Eimeria-Challenged Broiler Chickens
by Thalia Marina Llalla Vidal, Siraprapa Boobphahom, Suttitas Tongkamsai and Matthew Flavel
Animals 2025, 15(21), 3130; https://doi.org/10.3390/ani15213130 - 29 Oct 2025
Viewed by 792
Abstract
Coccidiosis, caused by Eimeria spp., is a major economic burden in poultry production, prompting growing interest in natural alternatives to synthetic anticoccidials. This study evaluated the use of Polygain™, a sugarcane-derived polyphenol-rich feed material, as a natural anticoccidial in broiler chickens experimentally challenged [...] Read more.
Coccidiosis, caused by Eimeria spp., is a major economic burden in poultry production, prompting growing interest in natural alternatives to synthetic anticoccidials. This study evaluated the use of Polygain™, a sugarcane-derived polyphenol-rich feed material, as a natural anticoccidial in broiler chickens experimentally challenged with Eimeria tenella, E. maxima, and E. acervulina. A total of 144 Ross 308 chicks were allocated to six groups: uninfected–untreated control, infected–untreated control, infected plus nicarbazin + narasin, and three Polygain™ treatment groups (250, 500, and 1000 ppm). Birds were orally challenged with mixed oocysts on day 14. Parameters assessed included body weight gain (BWG), lesion scores (LS), oocyst per gram (OPG), and calculated indices such as relative oocyst production (ROP), reduction in lesion score (RLS), percent optimum anticoccidial activity (POAA), and anticoccidial index (ACI). Polygain™ reduced intestinal lesions (p < 0.05), particularly in the caecum, with complete lesion resolution observed at 1000 ppm by 21 days post-infection. Polygain™ ACI values (143–146) were limited in comparison to nicarbazin + narasin treatment (ACI 160). These findings demonstrate that Polygain™ supplementation confers measurable protective dose related effects against coccidiosis without impairing growth performance, supporting its potential as a natural feed material for integrated coccidiosis management. Full article
Show Figures

Graphical abstract

37 pages, 10271 KB  
Article
The Cotangent Derivative with Respect to Another Function: Theory, Methods and Applications
by Lakhlifa Sadek and Ali Algefary
Fractal Fract. 2025, 9(11), 690; https://doi.org/10.3390/fractalfract9110690 - 27 Oct 2025
Viewed by 655
Abstract
This paper introduces a generalization of the Riemann–Liouville and Caputo cotangent derivatives and their corresponding integrals, known as the Riemann–Liouville and Caputo cotangent derivatives with respect to another function (RAF). These fractional derivatives possess the advantageous property of forming a semigroup. The paper [...] Read more.
This paper introduces a generalization of the Riemann–Liouville and Caputo cotangent derivatives and their corresponding integrals, known as the Riemann–Liouville and Caputo cotangent derivatives with respect to another function (RAF). These fractional derivatives possess the advantageous property of forming a semigroup. The paper also presents a collection of theorems and lemmas, providing solutions to linear cotangent differential equations using the generalized Laplace transform. Moreover, we present the numerical approach, the application for solving the Caputo cotangent fractional Cauchy problem, and two examples for testing this approach. Full article
Show Figures

Figure 1

37 pages, 55843 KB  
Article
A Data-Driven Framework for Flood Mitigation: Transformer-Based Damage Prediction and Reinforcement Learning for Reservoir Operations
by Soheyla Tofighi, Faruk Gurbuz, Ricardo Mantilla and Shaoping Xiao
Water 2025, 17(20), 3024; https://doi.org/10.3390/w17203024 - 21 Oct 2025
Viewed by 1008
Abstract
Floods are among the most destructive natural hazards, with damages expected to intensify under climate change and socio-economic pressures. Effective reservoir operation remains a critical yet challenging strategy for mitigating downstream impacts, as operators must navigate nonlinear system dynamics, uncertain inflow forecasts, and [...] Read more.
Floods are among the most destructive natural hazards, with damages expected to intensify under climate change and socio-economic pressures. Effective reservoir operation remains a critical yet challenging strategy for mitigating downstream impacts, as operators must navigate nonlinear system dynamics, uncertain inflow forecasts, and trade-offs between competing objectives. This study proposes a novel end-to-end data-driven framework that integrates process-based hydraulic simulations, a Transformer-based surrogate model for flood damage prediction, and reinforcement learning (RL) for reservoir gate operation optimization. The framework is demonstrated using the Coralville Reservoir (Iowa, USA) and two major historical flood events (2008 and 2013). Hydraulic and impact simulations with HEC-RAS and HEC-FIA were used to generate training data, enabling the development of a Transformer model that accurately predicts time-varying flood damages. This surrogate is coupled with a Transformer-enhanced Deep Q-Network (DQN) to derive adaptive gate operation strategies. Results show that the RL-derived optimal policy reduces both peak and time-integrated damages compared to expert and zero-opening benchmarks, while maintaining smooth and feasible operations. Comparative analysis with a genetic algorithm (GA) highlights the robustness of the RL framework, particularly its ability to generalize across uncertain inflows and varying initial storage conditions. Importantly, the adaptive RL policy trained on perturbed synthetic inflows transferred effectively to the hydrologically distinct 2013 event, and fine-tuning achieved near-identical performance to the event-specific optimal policy. These findings highlight the capability of the proposed framework to provide adaptive, transferable, and computationally efficient tools for flood-resilient reservoir operation. Full article
Show Figures

Figure 1

Back to TopTop