Logistics Hub Location for High-Speed Rail Freight Transport—Case Ottawa–Quebec City Corridor
Abstract
1. Introduction
- HSR-logistics integration, synthesizing European last-mile cost reduction strategies, China’s e-commerce-driven freight synergies, and Japan’s dual-use scheduling protocols to inform corridor-specific design.
- GNN optimization, contrasting traditional operations research with emergent reinforcement learning techniques for dynamic, large-scale network design suited to the corridor’s 412-node complexity.
- Sustainable corridor governance integrates policy levers and multi-agent collaboration mechanisms to align HSR deployment with decarbonization targets, particularly Quebec’s hydropower-driven low-carbon goals.
2. Literature Review
- Develop hybrid metaheuristic-GIS models that optimize hub locations and allocations while integrating HSR as the backbone of intercity freight transport.
- Incorporate dynamic demand forecasting using machine learning to address seasonal and e-commerce-driven fluctuations.
- Expand sustainability metrics to include full LCA and circular economy principles, aligning with Canada’s carbon reduction goals.
- Engage in policy-driven modeling to simulate the impact of regulatory incentives and inter-jurisdictional cooperation.
3. The Logistics Problem and Factors Along the Ottawa–Quebec City Corridor
- I.
- The key problem includes identifying optimal geographic sites for primary and secondary hubs to maximize coverage and minimize infrastructure costs. Key constraints include geographic: avoidance of protected areas (e.g., Gatineau Park), mountainous terrain (e.g., Laurentians), and heritage zones (e.g., Rideau Canal); multi-modal integration: co-location with existing freight terminals (e.g., Montreal Port) and passenger stations (e.g., Ottawa Central); and policy issues: compliance with federal/provincial land use regulations and Indigenous land rights (e.g., Wendake Nation territories), etc.
- II.
- The problem of distribution of goods, services, and infrastructure (e.g., energy, rolling stock) across hubs needs to balance demand–supply dynamics. Key constraints include demand volatility: seasonal freight fluctuations (e.g., winter heating supplies vs. summer tourism goods); capacity limits: HSR energy consumption vs. Quebec’s hydropower grid capacity; and cost trade-offs: operational costs vs. environmental penalties (noise).
- III.
- Also, the LP interacts with the design of a unified HSR-logistics network that optimizes both hub placement and resource flows under dynamic conditions. Key constraints include network topology: fractal accessibility patterns requiring non-Euclidean routing; temporal dynamics: real-time adjustments for weather disruptions (e.g., ice storms) or demand spikes (e.g., e-commerce holidays); and multi-stakeholder priorities: balancing municipal zoning laws, corporate profit margins, and ecological preservation goals.
- IV.
- The hub selection sometimes will face contradictions from a series of problems. For example, placing a hub near Trois-Rivières reduces pulp/paper transport costs but raises emissions due to detours around protected wetlands.
3.1. Geographical and Topographical Factors
3.2. Population and Economic Distribution
3.3. Impact of Economic Centers on HSR Location
3.4. Impact of Electrical Supply to the HSR System
3.5. Existing Transportation Infrastructure
4. Mathematical Formulation
4.1. The Basic Intermodal Network
4.2. Objective Equation
4.3. Multi-Step Approach
4.3.1. Fractal Accessibility-Driven Network Design
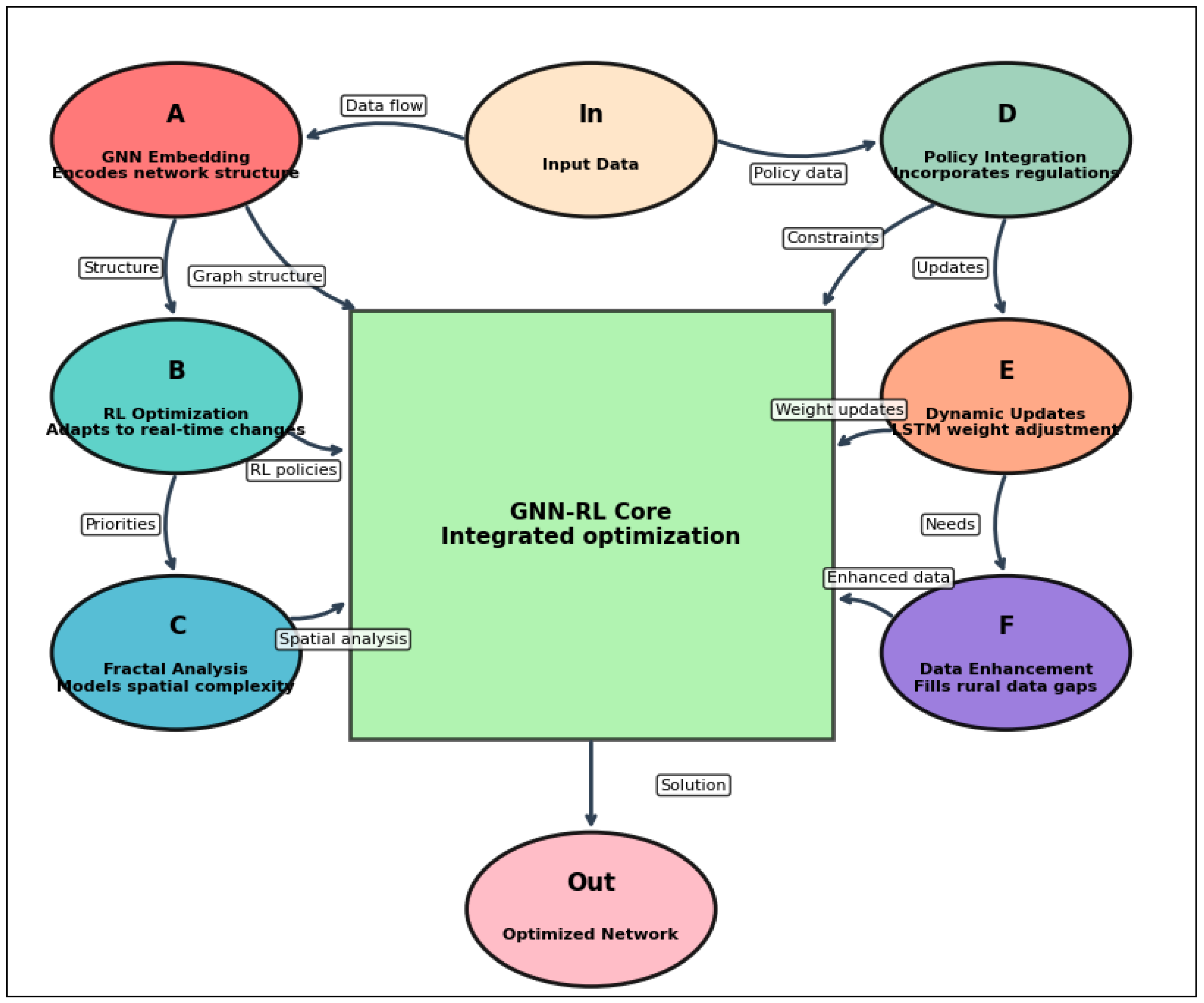
- A.
- GNN Spatial Embedding: Encode nodes (cities, hubs) and edges (routes, policy constraints) into a heterogeneous graph with features like population density, freight demand, and noise sensitivity.
- B.
- Train Reinforcement Learning (RL) agents to dynamically reconfigure hub activation and routing in response to disruptions (e.g., demand spikes) while optimizing cost, emissions, and service reliability.
- I.
- State Space:
- II.
- Action Space:
- III.
- Reward Equation:
- C.
- The purpose of fractional attention layers is to prioritize hubs and routes using fractal geometry [47] and policy constraints (e.g., Indigenous land rights). The mathematical foundation of the Caputo Fractional Derivative is as follows:
- D.
- Concept of shadow prices is embedded in non-market costs (e.g., noise pollution, Indigenous land use) as penalties in the objective Equation to enforce compliance (e.g., noise pollution penalty: $450 k/year per dB over the 65 dB limit near residential zones with constraint: Noise ≤ 65. Indigenous land penalty: = $2 M/per hub encroachment or negotiation under the United Nations Declaration on the Rights of Indigenous Peoples).
- E.
- Dynamic graph structure is defined as the graph by Equation (1): vector v represents nodes such as cities, hubs, protected areas, and Indigenous territories with their features (e.g., population, demand, etc.), and vector E represents transport links with their features (e.g., distance, travel time, etc.). And LSTM (Long Short-Term Memory) is used as a dynamic edge-weight updater within the adaptive graph neural network (GNN) framework to model temporal fluctuations in freight demand, infrastructure capacity, and disruptions (e.g., time delay, policy changes).
- F.
- Synthetic data-augmented training fills gaps in freight demand data for underserved rural and Indigenous regions by intelligently estimating patterns based on nearby urban areas. Using fractal-adjusted distances and economic scaling, it generates realistic demand values that respect geographical and policy constraints (e.g., zero demand in protected zones like Gatineau Park). This ensures the GNN-RL model trains on a complete dataset, avoiding bias toward data-rich hubs like Montreal while maintaining compliance with noise limits, land rights, and seasonal trends. By blending real urban data with synthesized rural inputs, the model optimizes logistics equitably across the entire corridor, improving the delivery coverage. The above steps are shown as follows:

4.3.2. Algorithm
| Algorithm 1: Graph Neural Network (GNN) Forward Pass |
| Input: Node features X ∈ ℝ^(n × d), Adjacency matrix A ∈ ℝ^(n × n) Step 1: Ã ← A + I Step 2: D̃ ← Diag()^(−1/2) Step 3: Ã ← D̃ÃD̃ Step 4: h⁽0⁾ ← X Step 5: for l = 1 to L do Step 6: h⁽l⁾ ← ReLU(Ã · h⁽l−1⁾ · W⁽l⁾) Step 7: h⁽l⁾ ← Dropout(h⁽l⁾, p = 0.3) Step 8: end for Step 9: z ← h⁽L⁾ · W_out Step 10: p ← Sigmoid(z) Step 11: return p |
| Algorithm 2: Reinforcement Learning (RL) Training Loop |
| Input: Graph G = (V, E), candidate sets M, R, constraints C Output: Optimal hubs H* = (H_main*, H_rail*) Initialize GNN model θ, RL agent with ε = 0.2 best_reward ← −∞ for episode = 1 to T do H_main ← ∅, H_rail ← ∅ // Select main hubs p_main ← GNN_Forward(X, A; θ) for k = 1 to K do if random() < ε then h ← RandomSelect(M\H_main) else h ← ArgMax(p_main[v]|v ∈ M\H_main) end if H_main ← H_main ∪ {h} end for // Similarly for rail hubs (replacing M with R) reward, components ← CalculateReward(H_main ∪ H_rail, G, C) // Update policy θ ← θ + α·∇_θ log P(H_main, H_rail|X, A; θ)·reward // Track best solution if reward > best_reward then H* ← (H_main, H_rail), best_reward ← reward end if ε ← max(0.01, ε·0.995) end for return H* |
- ○
- : Hub nodes (HSR hubs, rail hubs, road hubs).
- ○
- : Set of nodes.
- ○
- E = V × V: Edges with attributes (, , ) (distance, time, capacity).
- ○
- : Distance between node i and j.
- ○
- : Travel time.
- ○
- : Capacity (tons).
5. Validation via Sobol’s Sensitivity Indices
6. Results and Discussion
6.1. Results
6.2. Discussion
6.3. Practical Implications
7. Conclusions
- It is geographically specific to the Ottawa–Quebec corridor, with unique hydropower reliance and urban–rural gradients, limiting generalizability to regions with different energy mixes or terrains, failing to simulate long-term growth or abrupt shocks, and lacking some real-time data integration for dynamic responsiveness.
- Stakeholder modeling is underdeveloped, as it does not explicitly simulate negotiations between federal, provincial, and Indigenous bodies, with insufficient input from marginalized groups.
- Validation of the framework in diverse corridors like Toronto–Quebec.
- Integrate more complete, real-time data for forecasting.
- Model inter-jurisdictional negotiations. Agent-based simulations can be used to capture inter-jurisdictional negotiations, incorporating Indigenous knowledge systems into hub location decisions via participatory optimization. This would strengthen alignment with UNDRIP (United Nations Declaration on the Rights of Indigenous Peoples, UNDRIP) principles and social licenses to operate and extend the sustainability framework to include cradle-to-grave impacts of HSR infrastructure.
- Expand life cycle analysis of HSR infrastructure to include construction and decommissioning impacts.
- Test the framework in diverse mid-latitude corridors to refine fractal accessibility metrics and sustainability parameters for varying energy grids and topographies.
- Incorporate 5G-enabled freight tracking and machine learning-based demand forecasting (e.g., LSTM networks) to enhance adaptation to long-term trends and short-term disruptions.
Author Contributions
Funding
Data Availability Statement
Conflicts of Interest
References
- Coopers, L. PBCS problems. Oper. Res. 1963, 11, 331–343. [Google Scholar]
- Sadeghi, A.; Mina, H.; Bahrami, N. A mixed integer linear programming model for designing a green closed-loop supply chain network considering location-routing problem. Int. J. Logist. Syst. Manag. 2020, 36, 177. [Google Scholar] [CrossRef]
- Daskin, M.S. Network and Discrete Location: Models, Algorithms, and Applications, 1st ed.; Wiley: Hoboken, NJ, USA, 1995. [Google Scholar]
- Holland, J.H. Adaptation in Natural and Artificial Systems: An Introductory Analysis with Applications to Biology, Control, and Artificial Intelligence; MIT Press: Cambridge, MA, USA, 1992. [Google Scholar]
- Eberhart; Shi, Y. Particle swarm optimization: Developments, applications and resources. In Proceedings of the 2001 Congress on Evolutionary Computation (IEEE Cat. No.01TH8546), Seoul, Republic of Korea, 27–30 May 2001; Volume 1, pp. 81–86. [Google Scholar] [CrossRef]
- Gogna, A.; Tayal, A. Metaheuristics: Review and application. J. Exp. Theor. Artif. Intell. 2013, 25, 5035–5046. [Google Scholar] [CrossRef]
- Pan, Q.-K.; Wang, L.; Tasgetiren, M.F.; Zhao, B.-H. A hybrid discrete particle swarm optimization algorithm for the no-wait flow shop scheduling problem with makespan criterion. Int. J. Adv. Manuf. Technol. 2007, 38, 337–347. [Google Scholar] [CrossRef]
- Corne, D.W.; Knowles, J.; Oates, M.J. The Pareto Envelope-based Selection Algorithm for Multiobjective Optimization. In Proceedings of the Sixth Conference on Parallel Problem Solving from Nature, Paris, France, 18–20 September 2000; Springer: Berlin, Germany, 2000; pp. 839–848. [Google Scholar]
- Corne, D.W.; Jerram, N.R.; Knowles, J.; Oates, M.J. PESA-II: Region-based selection in evolutionary multiobjective optimization. In Proceedings of the Genetic and Evolutionary Computing Conference, San Francisco, CA, USA, 7–11 July 2001; ACM: New York, NY, USA, 2001; pp. 283–290. [Google Scholar]
- Zhang, S.; Chen, N.; She, N.; Li, K. Location optimization of a competitive distribution center for urban cold chain logistics in terms of low-carbon emissions. Comput. Ind. Eng. 2021, 154. [Google Scholar] [CrossRef]
- Su, H.; Peng, S.; Mo, S.; Wu, K. Neural Network-Based Hybrid Forecasting Models for Time-Varying Passenger Flow of Intercity High-Speed Railways. Mathematics 2022, 10, 4554. [Google Scholar] [CrossRef]
- Bolkovska, A.; Petuhova, J. Simulation-based Public Transport Multi-modal Hub Analysis and Planning. Procedia Comput. Sci. 2017, 104, 530–538. [Google Scholar] [CrossRef]
- Sato, T.; Ichitsuka, H. Evaluation Method of Optimal Type of High-Speed Rail Lines in Local Regions and a Case Study for Shikoku Shinkansen, Japan. Available online: https://easts.info/on-line/proceedings/vol.13/pdf/PP2878_R1_F.pdf (accessed on 1 May 2025).
- Wojciechowski, P. Rhine Alpine. Available online: https://transport.ec.europa.eu/system/files/2022-10/5th_workplan_ralp.pdf (accessed on 1 May 2025).
- Attar, A.; Irawan, C.A.; Akbari, A.A.; Zhong, S.; Luis, M. Multi-disruption resilient hub location–allocation network design for less-than-truckload logistics. Transp. Res. Part A: Policy Pr. 2024, 190. [Google Scholar] [CrossRef]
- Chen, X.; Yao, Y.; Shen, L.; Zhang, X. Multi-objective optimization of high-speed train suspension parameters for improving hunting stability. Int. J. Rail Transp. 2021, 10, 159–176. [Google Scholar] [CrossRef]
- Tian, P.; Lu, Y.; Qiu, S.; Liu, X.; Fei, F.; Guo, S.; Yao, H. Research on Carbon Emission Characteristics and Emission Reduction Potential of Railway Transport in Beijing-Tianjin-Hebei Region. Railw. Stand. Des. 2025, 69. [Google Scholar] [CrossRef]
- Qihu, Q. Present state, problems and development trends of urban underground space in China. Tunn. Undergr. Space Technol. 2016, 55, 280–289. [Google Scholar] [CrossRef]
- Deb, K.; Pratap, A.; Agarwal, S.; Meyarivan, T. A fast and elitist multiobjective genetic algorithm: NSGA-II. IEEE Trans. Evol. Comput. 2002, 6, 182–197. [Google Scholar] [CrossRef]
- Chu, H.; Chen, Y. A Novel Hybrid Algorithm for Multiobjective Location Problem in Emergency Logistics. Comput. Intell. Neurosci. 2021, 2021, 1951161. [Google Scholar] [CrossRef]
- Batista, G.V.; Scarpin, C.T.; Pécora, J.E.; Ruiz, A. A New Ant Colony Optimization Algorithm to Solve the Periodic Capacitated Arc Routing Problem with Continuous Moves. Math. Probl. Eng. 2019, 2019. [Google Scholar] [CrossRef]
- Jeong, H.; Sieverding, H.L.; Stone, J.J. Biodiesel Supply Chain Optimization Modeled with Geographical Information System (GIS) and Mixed-Integer Linear Programming (MILP) for the Northern Great Plains Region. BioEnergy Res. 2018, 12, 229–240. [Google Scholar] [CrossRef]
- Shen, H.; Zhang, J.; Sun, W.; Li, G.; Hong, Z.; Yang, W. High-Speed Rail Express Transshipment Hub Location and Transportation Timeliness Evaluation. In Proceedings of the 2023 7th International Conference on Transportation Information and Safety (ICTIS), Xi’an, China, 4–6 August 2023; pp. 5–12. [Google Scholar]
- Lovett, A.; Munden, G.; Saat, M.R.; Barkan, C.P.L. High-speed rail network design and station location model and sensitivity analysis. Transp. Res. Rec. J. Transp. Res. Board 2013, 2374, 1–8. [Google Scholar] [CrossRef]
- Loo, B.P.; Huang, Z. Location matters: High-speed railway (HSR) stations in city evolution. Cities 2023, 139. [Google Scholar] [CrossRef]
- Li, S.; Lang, M.; Chen, X.; Li, S.; Liu, W.; Tang, W. Logistics hub location for high-speed rail freight transport with road-rail intermodal transport network. PLoS ONE 2023, 18, e0288333. [Google Scholar] [CrossRef]
- Liu, Q.; Chen, Y.; Hu, W.; Dong, J.; Sun, B.; Cheng, H. Underground Logistics Network Design for Large-Scale Municipal Solid Waste Collection: A Case Study of Nanjing, China. Sustainability 2023, 15, 16392. [Google Scholar] [CrossRef]
- Baum-Snow, N. Did Highways Cause Suburbanization? Q. J. Econ. 2007, 122, 775–805. [Google Scholar] [CrossRef]
- Ishfaq, R.; Sox, C.R. Hub location–allocation in intermodal logistic networks. Eur. J. Oper. Res. 2011, 210, 213–230. [Google Scholar] [CrossRef]
- European Union Agency. Report Cross-border Rail Transport Potential. 2022. Available online: https://www.era.europa.eu/system/files/2022-12/20225455_PDFA2A_TR0522377ENA_002.pdf (accessed on 1 May 2025).
- Ma, X.; Van Rompaey, A.; Derudder, B. The socio-economic impacts of high-speed rail: A cross-national comparative review. Transp. Rev. 2025, 1–23. [Google Scholar] [CrossRef]
- Deng, X.; Zhang, X.; Zhang, X. High-speed rail station location and urban space expansion: Evidence from Chinese cities. Habitat Int. 2020, 102, 102198. [Google Scholar]
- Lyu, Z.; Pons, D.; Palliparampil, G.; Zhang, Y. Optimising Urban Freight Logistics Using Discrete-Event Simulation and Cluster Analysis: A Stochastic Two-Tier Hub-and-Spoke Architecture Approach. Smart Cities 2023, 6, 2347–2366. [Google Scholar] [CrossRef]
- Yue, Y.; Wang, T.; Liang, S.; Yang, J.; Hou, P.; Qu, S.; Zhou, J.; Jia, X.; Wang, H.; Xu, M. Life cycle assessment of high speed rail in China. Transp. Res. Part D: Transp. Environ. 2025, 41, 367–376. [Google Scholar] [CrossRef]
- Jiang, H.; Gao, L. Optimizing the Rail Profile for High-Speed Railways Based on Artificial Neural Network and Genetic Algorithm Coupled Method. Sustainability 2020, 12, 658. [Google Scholar] [CrossRef]
- Li, Y.; Xiao, J.; Chen, Y.; Jiao, L. Evolving deep convolutional neural networks by quantum behaved particle swarm optimization with binary encoding for image classification. Neurocomputing 2019, 362, 156–165. [Google Scholar] [CrossRef]
- Watson, I.; Ali, A.; Bayyati, A. The station location and sustainability of high-speed railway systems. Infrastruct. Asset Manag. 2022, 9, 60–72. [Google Scholar] [CrossRef]
- Roozkhosh, P.; Farimani, N.M. Designing a new model for the hub location-allocation problem with considering tardiness time and cost uncertainty. Int. J. Manag. Sci. Eng. Manag. 2022, 18, 36–50. [Google Scholar] [CrossRef]
- Moon, S.; Lim, Y. Federated Deep Reinforcement Learning Based Task Offloading with Power Control in Vehicular Edge Computing. Sensors 2022, 22, 9595. [Google Scholar] [CrossRef]
- Ngoc, A.M.; Nishiuchi, H. Impact of High-Speed Rail on Social Equity—Insights from a Stated Preference Survey in Vietnam. Sustainability 2022, 14, 602. [Google Scholar] [CrossRef]
- Jones, H.; Moura, F.; Domingos, T. Life cycle assessment of high-speed rail: A case study in Portugal. Int. J. Life Cycle Assess. 2016, 22, 410–422. [Google Scholar] [CrossRef]
- Wang, N.; Satola, D.; Wiberg, A.H.; Liu, C.; Gustavsen, A. Reduction Strategies for Greenhouse Gas Emissions from High-Speed Railway Station Buildings in a Cold Climate Zone of China. Sustainability 2020, 12, 1704. [Google Scholar] [CrossRef]
- Cai, X.; Chen, S.; Lian, X. Study on the structural characteristics of China’s high-speed railway network and its coordination with economic growth based on Fractal theory. Heliyon 2023, 9, e21398. [Google Scholar] [CrossRef]
- Gandhi, N.; Kant, R.; Thakkar, J. A systematic scientometric review of sustainable rail freight transportation. Environ. Sci. Pollut. Res. 2022, 29, 70746–70771. [Google Scholar] [CrossRef] [PubMed]
- Lotfi, A.; Virk, M.S. Railway operations in icing conditions: A review of issues and mitigation methods. Public Transp. 2023, 15, 747–765. [Google Scholar] [CrossRef]
- Chen, X.; Li, Z.; Peter, J.D.; Slowik, A. Circular economy oriented future building information processing: PSO for CNN approach. Appl. Soft Comput. 2023, 149. [Google Scholar] [CrossRef]
- Golmankhaneh, A.K. Fractal Calculus and Its Applications: Fα-Calculus; World Scientific Publishing: Singapore, 2023; pp. 1–7. [Google Scholar]
- Fan, R. Optimizing Transportation Management with a Hybrid GNN-RL Approach. Procedia Comput. Sci. 2023, 228, 755–761. [Google Scholar] [CrossRef]
- Yao, Z.; Gan, M.; Li, X.; Liu, X. Strategic plan for China’s air high-speed rail express freight network and its carbon reduction potential. Environ. Sci. Pollut. Res. 2022, 30, 29110–29124. [Google Scholar] [CrossRef]
- Li, W.; Song, X.; Tu, Y. GraphDRL: GNN-based deep reinforcement learning for interactive recommendation with sparse data. Expert Syst. Appl. 2025, 273. [Google Scholar] [CrossRef]
- Sobol, I.M. Sensitivity estimates for nonlinear mathematical models. Math. Model. Comput. Exp. 1993, 1, 407–414. [Google Scholar]









| Author (s) | Year | Core Contribution | Methodology | Gap for This Study |
|---|---|---|---|---|
| Cooper [1] | 1963 | Laid the foundation for static location models with the P-B Center problem. | Linear programming | Static framework; ignored dynamic demand, sustainability, and spatial complexity of polycentric corridors. |
| Sadeghi [2] | 2020 | Extended location models to non-linear programming with capacity constraints. | non-linear programming | Remained static; lacked integration of environmental/social factors and adaptability to urban–rural gradients. |
| Holland [4] | 1992 | Pioneered genetic algorithms (GA) for evolutionary optimization. | Genetic algorithms (GA) | Limited to single-objective problems; not adapted for large-scale logistics networks or HSR-specific constraints. |
| Shi [5] | 2001 | Developed particle swarm optimization (PSO) for complex solution spaces. | Particle swarm optimization (PSO) | Poor adaptability to real-time disruptions (e.g., winter weather) and dynamic demand in HSR freight networks. |
| Corne et al. [8,9] | 2000, 2001 | Introduced Pareto-based optimization for multi-objective logistics. | Pareto-based algorithms (PESA, PESA-II) | Limited scalability for large networks (e.g., 412 nodes); no application to HSR freight or fractal spatial patterns. |
| Deb et al. [19] | 2002 | Developed NSGA-II, a benchmark for multi-objective evolutionary optimization. | Non-dominated Sorting Genetic Algorithm II (NSGA-II) | Computationally intensive for high-dimensional HSR networks; lacked integration of policy constraints (e.g., Indigenous lands). |
| Bolkovska, & Petuhova, [12] | 2022 | Studied Shinkansen multi-modal hubs, showing reduced truck dependency. | Case study of Tokyo’s Shinkansen logistics | Focused on passenger-HSR integration; not adaptable to North American cold climates or polycentric urban–rural dynamics. |
| Paweł et European Union. [14] | 2020 | Analyzed the Rhine–Alpine corridor, highlighting HSR’s role in EU freight decarbonization. | Corridor-scale analysis of HSR freight flows. | Relied on high-density, centralized networks; incompatible with Ottawa–Quebec’s dispersed settlement patterns. |
| Gogna & Tayal [6] | 2013 | Reviewed metaheuristics (GA, PSO) for logistics optimization. | Review of metaheuristic algorithms | Ignored real-time data integration and AI-driven adaptation (e.g., GNN-RL) critical for dynamic HSR networks. |
| Zhang et al. [10] | 2021 | Optimized urban consolidation centers with multi-objective GA, cutting CO2. | Multi-objective genetic algorithm (GA) | Focused on urban last-mile logistics; excluded intercity HSR freight and rural connectivity metrics. |
| Chen et al. [46] | 2023 | The significance of the IU-Net model of full CNN based on PSO for building information. | IU-Net + CNN PSO | Not adapted to North American cold-climate operations. |
| Wang et al. [42] | 2021 | Quantified HSR freight’s carbon reduction in China’s Beijing–Tianjin–Hebei region. | Emission quantification and scenario analysis | Focused solely on carbon emissions, ignored social equity (e.g., heritage preservation) and dynamic demand fluctuations. |
| Li et al. [26] | 2023 | Compared to HSR and air freight emissions via life cycle assessment (LCA). | Life cycle assessment (LCA) | Excluded infrastructure lifecycle impacts (construction, decommissioning) and HSR-specific operational constraints (e.g., hydropower). |
| Roozkhosh & Motahari [38] | 2022 | Developed a stochastic hub location model with hybrid GA and Monte Carlo simulation. | Stochastic programming + hybrid GA | Sacrificed optimality for computational speed; lacked GNN-RL’s dynamic adaptation to 412-node HSR networks. |
| Symbol | Description |
|---|---|
| Z | Total cost objective Equation to be minimized |
| Facility cost for hub k and infrastructure s | |
| limit | |
| k ϵ K | Set of potential hub locations (e.g., Ottawa, Montreal) |
| s ϵ S | Set of infrastructure types (e.g., stations, warehouses) |
| i, j ϵ V | Set of nodes (cities/towns) in the network |
| m ϵ M | Set of transportation modes (e.g., HSR, trucks) |
| T | Time period (e.g., h) |
| Fixed cost of infrastructure type s at hub k | |
| 1 if hub k is in a mountainous area, 0 otherwise | |
| Cost multiplier for mountainous terrain | |
| Indicator variable (1 if hub k is in a wetland, 0 otherwise). | |
| Decision variable: 1 if infrastructure s is built at hub k | |
| Distance between nodes i and j (km) | |
| Accessibility coefficient for node i (fractional calculus-based) | |
| Logistics demand at node j (scaled by population pj) | |
| Environmental sensitivity scores (0–1) for nodes i and j | |
| β | Population decay parameter |
| Noise levels (dB) at nodes i and j | |
| Maximum allowable noise (75 dB) | |
| Regulatory noise threshold (65 dB) | |
| Population at nodes i and j | |
| Average population across all nodes | |
| ω | Population weight coefficient (calibrated) |
| Flow of goods from i to j via hub k and mode m | |
| Energy consumption for transport i → j via k and m | |
| ϵ | Ratio of average energy price to average service price. |
| Infrastructure load factor of node i at time t | |
| Time-dependent demand or distance at node i | |
| Time discount factor | |
| Emission or cost parameter for hub k | |
| Hydropowerk, MaxHydropower | Hydropower usage and maximum capacity at hub k |
| Noise level at hub k | |
| Noise diameter | |
| Noise penalty coefficient for hub k | |
| Population index within the noise impact radius | |
| Noise weighting parameter | |
| Shadow prices for Indigenous/heritage/wetland impacts | |
| 1 if hub k is on Indigenous land, 0 otherwise | |
| 1 if hub k is near a heritage site, 0 otherwise | |
| Government-mandated weight for heritage protection | |
| Noise sensitivity coefficient for hub k | |
| Ecological connectivity score for hub k | |
| EcoMax | Maximum possible ecological connectivity |
| Penalty coefficient for poor accessibility at hub k | |
| AccessIndexk | Fractional accessibility index for hub k (Caputo derivative) |
| Slope at facility k’s location | |
| Slope threshold | |
| Coefficients for high and low | |
| Priority factors for HSR, rail, and road modes | |
| Capacity of transport mode m | |
| Total freight flow between nodes i and j | |
| Capacity limit for mode m at hub k | |
| Total capacity limit for hub k | |
| Hub k activation status | |
| Vehicles number of transport mode m | |
| Maximum number of vehicles available for mode m | |
| Distance for mode m between nodes i and j | |
| Maximum distance for mode m | |
| Binary variable (1 if mode is used, 0 otherwise) | |
| Detour factor for HSR routes | |
| r | Discount rate |
| Total energy consumption limit | |
| Acc(i, j) | Accessibility between i and j |
| AccessMax | Maximum accessibility in the network |
| Econ(i, j) | Economic activity metrics between i and j |
| Road congestion weight | |
| Decay parameter for accessibility with distance. | |
| GDP at nodes i and j | |
| , | Policy penalties for the Indigenous land and heritage zone |
| Total energy consumption | |
| Minimum hydropower usage threshold | |
| Multi-modal weighted total distance | |
| The distance at which a parameter is halved | |
| Travel time for mode m between i and j, | |
| Individual policy scores | |
| Importance weights (e.g., federal vs. provincial priorities) | |
| The emissions from freight flows | |
| Maximum allowable CO2 emissions | |
| Maximum allowed time for mode m between i and j | |
| Sets of nodes for HSR, rail, road, and nodes | |
| Set of hub nodes | |
| UrbanCongestion (i, j) | Parameter that quantifies the additional distance or time penalty between i and j |
| EnvPenalty (i, j) | Quantifies the environmental “cost” of a route |
| Emission factor for mode m | |
| Capacity of the link between i and j | |
| Binary variable (1 if route m is used between i and j, 0 otherwise) | |
| Sobol’s sensitivity indices for objective A and error ϵ |
| Rank | City | Centrality | Population |
|---|---|---|---|
| 1 | Ottawa | 0.92 | 1,017,449 |
| 2 | Montreal | 0.89 | 1,762,949 |
| 3 | Quebec City | 0.88 | 549,459 |
| 4 | Gatineau | 0.78 | 276,245 |
| 5 | Laval | 0.75 | 438,366 |
Disclaimer/Publisher’s Note: The statements, opinions and data contained in all publications are solely those of the individual author(s) and contributor(s) and not of MDPI and/or the editor(s). MDPI and/or the editor(s) disclaim responsibility for any injury to people or property resulting from any ideas, methods, instructions or products referred to in the content. |
© 2025 by the authors. Licensee MDPI, Basel, Switzerland. This article is an open access article distributed under the terms and conditions of the Creative Commons Attribution (CC BY) license (https://creativecommons.org/licenses/by/4.0/).
Share and Cite
Ren, Y.L.; Awasthi, A. Logistics Hub Location for High-Speed Rail Freight Transport—Case Ottawa–Quebec City Corridor. Logistics 2025, 9, 158. https://doi.org/10.3390/logistics9040158
Ren YL, Awasthi A. Logistics Hub Location for High-Speed Rail Freight Transport—Case Ottawa–Quebec City Corridor. Logistics. 2025; 9(4):158. https://doi.org/10.3390/logistics9040158
Chicago/Turabian StyleRen, Yong Lin, and Anjali Awasthi. 2025. "Logistics Hub Location for High-Speed Rail Freight Transport—Case Ottawa–Quebec City Corridor" Logistics 9, no. 4: 158. https://doi.org/10.3390/logistics9040158
APA StyleRen, Y. L., & Awasthi, A. (2025). Logistics Hub Location for High-Speed Rail Freight Transport—Case Ottawa–Quebec City Corridor. Logistics, 9(4), 158. https://doi.org/10.3390/logistics9040158

