Sign in to use this feature.

Years

Between: -

Subjects

remove_circle_outline
remove_circle_outline
remove_circle_outline
remove_circle_outline
remove_circle_outline
remove_circle_outline
remove_circle_outline
remove_circle_outline

Journals

Article Types

Countries / Regions

remove_circle_outline
remove_circle_outline
remove_circle_outline
remove_circle_outline

Search Results (185)

Search Parameters:
Keywords = PCC voltage

Order results
Result details
Results per page
Select all
Export citation of selected articles as:
20 pages, 6279 KB  
Article
Two-Layer Coordinated Optimization and Control Method for Wind Farms Considering Both Point of Common Coupling Voltage Level and Generator Terminal Voltage Security
by Bo Zhou, Yongcan Wang, Yunyang Xu, Xiaofeng Jiang, Boyuan Yu, Heng Nian and Zhen He
Energies 2026, 19(3), 771; https://doi.org/10.3390/en19030771 (registering DOI) - 2 Feb 2026
Abstract
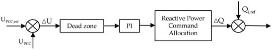
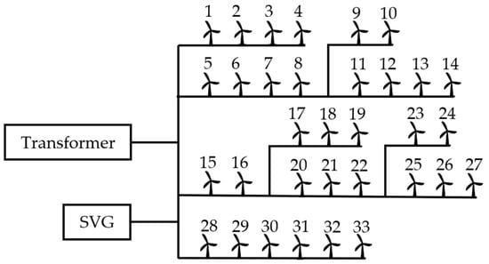
In large wind farms, uneven voltage distribution caused by feeder impedance and turbine spacing may pose safety hazards and reduce operational efficiency. This paper proposes a two-layer voltage coordination optimal control method for wind farms that balances both grid-connection point voltage levels and [...] Read more.
In large wind farms, uneven voltage distribution caused by feeder impedance and turbine spacing may pose safety hazards and reduce operational efficiency. This paper proposes a two-layer voltage coordination optimal control method for wind farms that balances both grid-connection point voltage levels and turbine-end voltage safety. The outer layer tracks voltage commands issued by the AVC master station at the point of common coupling (PCC), while the inner layer establishes a global optimization model considering generator terminal voltage safety. The second-order cone relaxation method converts nonlinear constraints into solvable convex forms. Through a two-layer iterative solution, it achieves optimal allocation of active and reactive power between wind turbines and static var compensators (SVGs) within the field, thereby enhancing the active power output at the wind farm port and increasing the system’s reactive power margin. Simulation results demonstrate that compared to conventional unified power factor control, the proposed method effectively enhances terminal voltage security, increases wind farm power generation, and boosts system reactive power reserve capacity while stably tracking PCC voltage commands. Full article
(This article belongs to the Special Issue Grid-Forming Converters in Power Systems)
Show Figures

Figure 1

28 pages, 6082 KB  
Article
Parametric Design of an LCL Filter for Harmonic Suppression in a Three-Phase Grid-Connected Fifteen-Level CHB Inverter
by Madiha Sattar, Usman Masud, Abdul Razzaq Farooqi, Faraz Akram and Zeashan Khan
Designs 2026, 10(1), 6; https://doi.org/10.3390/designs10010006 - 16 Jan 2026
Viewed by 149
Abstract
With the increasing integration of renewable energy sources into the grid, power quality at the point of common coupling (PCC)—particularly harmonic distortion introduced by power electronic converters—has become a critical concern. This paper presents a rigorous design and evaluation of a three-phase, fifteen-level [...] Read more.
With the increasing integration of renewable energy sources into the grid, power quality at the point of common coupling (PCC)—particularly harmonic distortion introduced by power electronic converters—has become a critical concern. This paper presents a rigorous design and evaluation of a three-phase, fifteen-level cascaded H-bridge multilevel inverter (CHB MLI) with an LCL filter, selected for its superior harmonic attenuation, compact size, and cost-effectiveness compared to conventional passive filters. The proposed system employs Phase-Shifted Pulse Width Modulation (PS PWM) for balanced operation and low output distortion. A systematic, reproducible methodology is used to design the LCL filter, which is then tested across a wide range of switching frequencies (1–5 kHz) and grid impedance ratios (X/R = 2–9) in MATLAB/Simulink R2025a. Comprehensive simulations confirm that the filter effectively reduces both voltage and current total harmonic distortion (THD) to levels well below the 5% limit specified by IEEE 519, with optimal performance (0.53% current THD, 0.69% voltage THD) achieved at 3 kHz and X/R ≈ 5.6. The filter demonstrates robust performance regardless of grid conditions, making it a practical and scalable solution for modern renewable energy integration. These results, further supported by parametric validation and clear design guidelines, provide actionable insights for academic research and industrial deployment. Full article
Show Figures

Figure 1

23 pages, 5058 KB  
Article
Research on State of Health Assessment of Lithium-Ion Batteries Using Actual Measurement Data Based on Hybrid LSTM–Transformer Model
by Hanyu Zhang and Jifei Wang
Symmetry 2026, 18(1), 169; https://doi.org/10.3390/sym18010169 - 16 Jan 2026
Viewed by 252
Abstract
An accurate assessment of the state of health (SOH) of lithium-ion batteries (LIBs) is crucial for ensuring the safety and reliability of energy storage systems and electric vehicles. However, existing methods face challenges: physics-based models are computationally complex, traditional data-driven methods rely heavily [...] Read more.
An accurate assessment of the state of health (SOH) of lithium-ion batteries (LIBs) is crucial for ensuring the safety and reliability of energy storage systems and electric vehicles. However, existing methods face challenges: physics-based models are computationally complex, traditional data-driven methods rely heavily on manual feature engineering, and single models lack the ability to capture both local and global degradation patterns. To address these issues, this paper proposes a novel hybrid LSTM–Transformer model for LIB SOH estimation using actual measurement data. The model integrates Long Short-Term Memory (LSTM) networks to capture local temporal dependencies with the Trans-former architecture to model global degradation trends through self-attention mechanisms. Experimental validation was conducted using eight 18650 Nickel Cobalt Manganese (NCM) LIBs subjected to 750 charge–discharge cycles under room temperature conditions. Sixteen statistical features were extracted from voltage and current data during constant current–constant voltage (CC-CV) phases, with feature selection based on the Pearson correlation coefficient and maximum information coefficient analysis. The proposed LSTM–Transformer model demonstrated superior performance compared to the standalone LSTM and Transformer models, achieving a mean absolute error (MAE) as low as 0.001775, root mean square error (RMSE) of 0.002147, and mean absolute percentage error (MAPE) of 0.196% for individual batteries. Core features including cumulative charge (CC Q), charging time, and voltage slope during the constant current phase showed a strong correlation with the SOH (absolute PCC > 0.8). The hybrid model exhibited excellent generalization across different battery cells with consistent error distributions and nearly overlapping prediction curves with actual SOH trajectories. The symmetrical LSTM–Transformer hybrid architecture provides an accurate, robust, and generalizable solution for LIB SOH assessment, effectively overcoming the limitations of traditional methods while offering potential for real-time battery management system applications. This approach enables health feature learning without manual feature engineering, representing an advancement in data-driven battery health monitoring. Full article
(This article belongs to the Section Engineering and Materials)
Show Figures

Figure 1

21 pages, 6418 KB  
Article
Large Signal Stability Analysis of Grid-Connected VSC Based on Hybrid Synchronization Control
by Kai Gong, Huangqing Xiao, Ying Huang and Ping Yang
Electronics 2026, 15(2), 269; https://doi.org/10.3390/electronics15020269 - 7 Jan 2026
Viewed by 166
Abstract
Hybrid synchronization control (HSC) has recently attracted considerable attention owing to its superior transient stability and adaptability to varying grid strengths. However, existing studies on HSC employ diverse control strategies for the Phase-Locked Loop (PLL) and the voltage control loop (VCL). Since both [...] Read more.
Hybrid synchronization control (HSC) has recently attracted considerable attention owing to its superior transient stability and adaptability to varying grid strengths. However, existing studies on HSC employ diverse control strategies for the Phase-Locked Loop (PLL) and the voltage control loop (VCL). Since both the PLL and VCL are associated with the q-axis component of the point of common coupling (PCC) voltage, the coupling effect between these two control loops and the impact of different controller configurations on system transient stability remain to be further explored. To address this gap, this study first analyzes the transient characteristics of the system under different PLL-VCL control combinations using the power-angle curve method. Subsequently, a Lyapunov stability criterion is established based on the Takagi–Sugeno (T-S) fuzzy model, enabling the estimation of the region of asymptotic stability (RAS). By comparing the RAS of different control combinations, the influence of the proportional coefficient in HSC on transient stability is quantitatively investigated. Finally, PSCAD electromagnetic transient simulations are carried out to verify the validity and accuracy of the theoretical analysis results. Full article
(This article belongs to the Section Power Electronics)
Show Figures

Figure 1

19 pages, 1172 KB  
Article
Research on Bo-BiLSTM-Based Synchronous Load Transfer Control Technology for Distribution Networks
by Cheng Long, Hua Zhang, Xueneng Su, Yiwen Gao and Wei Luo
Processes 2025, 13(12), 3999; https://doi.org/10.3390/pr13123999 - 11 Dec 2025
Viewed by 292
Abstract
The operational modes and fault characteristics of distribution networks incorporating distributed generation are becoming increasingly complex. This complexity increases the difficulty of predicting switch control action times and leads to scattered samples with data scarcity. Consequently, it imposes higher demands on rapid fault [...] Read more.
The operational modes and fault characteristics of distribution networks incorporating distributed generation are becoming increasingly complex. This complexity increases the difficulty of predicting switch control action times and leads to scattered samples with data scarcity. Consequently, it imposes higher demands on rapid fault isolation and load transfer control following system failures. To address this issue, this paper proposes a switch action time prediction and synchronous load transfer control method based on Bayesian optimization of bidirectional long short-term memory (Bo-BiLSTM) networks. A distribution network simulation model incorporating distributed generation was constructed using MATLAB/Simulink (R2023a). Three-phase voltage and current at the Point of Common Coupling (PCC) were extracted as feature parameters to establish a switch operation timing database. Bayesian optimization was employed to tune the BiLSTM hyperparameters, constructing the Bo-BiLSTM prediction model to achieve high-precision forecasting of switch operation times under fault conditions. Subsequently, a load-synchronized transfer control strategy was proposed based on the prediction results. A dynamic delay mechanism was designed to achieve “open first and then close” sequential coordinated control. Physical experiments verified that the time difference between opening and closing was controlled within 2–12 milliseconds (ms), meeting the engineering requirement of less than 20 ms. The results demonstrate that the proposed control method enhances switch operation time prediction accuracy while effectively supporting rapid fault isolation and seamless load transfer in distribution networks, thereby improving system reliability and control precision. Full article
Show Figures

Figure 1

33 pages, 2499 KB  
Review
Adaptive Control and Interoperability Frameworks for Wind Power Plant Integration: A Comprehensive Review of Strategies, Standards, and Real-Time Validation
by Sinawo Nomandela, Mkhululi E. S. Mnguni and Atanda K. Raji
Appl. Sci. 2025, 15(23), 12729; https://doi.org/10.3390/app152312729 - 1 Dec 2025
Viewed by 608
Abstract
The rapid integration of wind power plants (WPPs) into modern electrical power systems (MEPSs) is crucial to global decarbonization, but it introduces significant technical challenges. Variability, intermittency, and forecasting uncertainty compromise frequency stability, voltage regulation, and grid reliability, particularly at high levels of [...] Read more.
The rapid integration of wind power plants (WPPs) into modern electrical power systems (MEPSs) is crucial to global decarbonization, but it introduces significant technical challenges. Variability, intermittency, and forecasting uncertainty compromise frequency stability, voltage regulation, and grid reliability, particularly at high levels of renewable energy integration. To address these issues, adaptive control strategies have been proposed at the turbine, plant, and system levels, including reinforcement learning-based optimization, cooperative plant-level dispatch, and hybrid energy schemes with battery energy storage systems (BESS). At the same time, interoperability frameworks based on international standards, notably IEC 61850 and IEC 61400-25, provide the communication backbone for vendor-independent coordination; however, their application remains largely limited to monitoring and protection, rather than holistic adaptive operation. Real-Time Automation Controllers (RTACs) emerge as promising platforms for unifying monitoring, operation, and protection functions, but their deployment in large-scale WPPs remains underexplored. Validation of these frameworks is still dominated by simulation-only studies, while real-time digital simulation (RTDS) and hardware-in-the-loop (HIL) environments have only recently begun to bridge the gap between theory and practice. This review consolidates advances in adaptive control, interoperability, and validation, identifies critical gaps, including limited PCC-level integration, underutilization of IEC standards, and insufficient cyber–physical resilience, and outlines future research directions. Emphasis is placed on holistic adaptive frameworks, IEC–RTAC integration, digital twin–HIL environments, and AI-enabled adaptive methods with embedded cybersecurity. By synthesizing these perspectives, the review highlights pathways toward resilient, secure, and standards-compliant renewable power systems that can support the transition to a low-carbon future. Full article
(This article belongs to the Special Issue Energy and Power Systems: Control and Management)
Show Figures

Figure 1

26 pages, 12316 KB  
Article
Smooth Droop Control Strategy for Multi-Functional Inverters in Microgrids Considering Unplanned Off-Grid Transition and Dynamic Unbalanced Loads
by Jinhao Shen, Hua Zhang, Xueneng Su, Yiwen Gao, Kun Zheng, Cheng Long and Xinbo Liu
Energies 2025, 18(23), 6161; https://doi.org/10.3390/en18236161 - 24 Nov 2025
Cited by 1 | Viewed by 362
Abstract
If unplanned off-grid events occur in microgrids, stable operation is disrupted. In particular, dynamic unbalanced loads, power pulse, and voltage changes also lead to system instability. To overcome these issues, this paper develops a smooth droop control strategy for multi-functional inverters. By introducing [...] Read more.
If unplanned off-grid events occur in microgrids, stable operation is disrupted. In particular, dynamic unbalanced loads, power pulse, and voltage changes also lead to system instability. To overcome these issues, this paper develops a smooth droop control strategy for multi-functional inverters. By introducing a QPR (quasi-proportional resonant) controller, the load voltage regulator is designed to compensate for the harmonic and unbalanced voltages of microgrids. Compared with traditional strategies, the proposed multi-functional inverter can reduce voltage pulses by more than 60%, and the off-grid voltage THD (total harmonic distortion) is decreased from 7% to less than 3%. At the same time, dynamic unbalanced loads and non-linear dynamic loads are both considered, and the derived strategy achieves smoother grid-connected and off-grid switching. In grid-connected mode (the microgrid connects to the distribution network at the PCC), the peak voltages and overshoots across transitions are definitely decreased, and continuous monitoring shows that the grid’s current THD stays steadily below 3%. This meets compatibility requirements, avoids harmonic interference on distribution networks, and follows the core principle of IEC TS 62898-1:2023. The simulation and experimental results verify the effectiveness of the proposed multi-function inverter control strategy for grid-connected inverters. Full article
Show Figures

Figure 1

23 pages, 3607 KB  
Article
Dynamic Average-Value Modeling and Stability of Shipboard PV–Battery Converters with Curve-Scanning Global MPPT
by Andrei Darius Deliu, Emil Cazacu, Florențiu Deliu, Ciprian Popa, Nicolae Silviu Popa and Mircea Preda
Electricity 2025, 6(4), 66; https://doi.org/10.3390/electricity6040066 - 12 Nov 2025
Cited by 1 | Viewed by 619
Abstract
Maritime power systems must reduce fuel use and emissions while improving resilience. We study a shipboard PV–battery subsystem interfaced with a DC–DC converter running maximum power point tracking (MPPT) and curve-scanning GMPPT to manage partial shading. Dynamic average-value models capture irradiance steps and [...] Read more.
Maritime power systems must reduce fuel use and emissions while improving resilience. We study a shipboard PV–battery subsystem interfaced with a DC–DC converter running maximum power point tracking (MPPT) and curve-scanning GMPPT to manage partial shading. Dynamic average-value models capture irradiance steps and show GMPPT sustains operation near the global MPP without local peak trapping. We compare converter options—conventional single-port stages, high-gain bidirectional dual-PWM converters, and three-level three-port topologies—provide sizing rules for passives, and note soft-switching in order to limit loss. A Fourier framework links the switching ripple to power quality metrics: as irradiance falls, the current THD rises while the PCC voltage distortion remains constant on a stiff bus. We make the loss relation explicit via Irms2R scaling with THDi and propose a simple reactive power policy, assigning VAR ranges to active power bins. For AC-coupled cases, a hybrid EMT plus transient stability workflow estimates ride-through margins and critical clearing times, providing a practical path from modeling to monitoring. Full article
Show Figures

Figure 1

23 pages, 2278 KB  
Article
Grid-Forming Inverters for Frequency Support in Power Grids
by Gilberto Guzman, Manuel Madrigal and Enrique Melgoza-Vázquez
Electricity 2025, 6(4), 65; https://doi.org/10.3390/electricity6040065 - 4 Nov 2025
Viewed by 1844
Abstract
This paper presents the implementation of the Grid-Forming (GFM) control technique in renewable energy source inverters to synchronize with the grid and provide frequency support. Specifically, the GFM Droop Control technique, based on the Power–Frequency relationship, is employed. The proposed model was developed [...] Read more.
This paper presents the implementation of the Grid-Forming (GFM) control technique in renewable energy source inverters to synchronize with the grid and provide frequency support. Specifically, the GFM Droop Control technique, based on the Power–Frequency relationship, is employed. The proposed model was developed and validated in the Matlab-Simulink environment. By using electromagnetic transient (EMT) simulations, we were able to precisely monitor and analyze voltage and current waveforms, thereby confirming the approach’s effectiveness in enhancing grid stability and power quality. The implementation of the GFM control technique in islanded mode demonstrated high system frequency stability. In response to sudden load changes up to 5 MW (equivalent to over 30% of the total load), a maximum frequency deviation of 0.04 Hz and a maximum Rate of Change of Frequency (RoCoF) of 4 Hz/s were observed. The system ensured the frequency’s return to its nominal value of 60 Hz, thanks to the virtual inertia and frequency regulation provided by the GFM. The total harmonic distortion (THD) of current and voltage in steady-state operation consistently remained below 1%, thus complying with IEEE 1547 standards. In tests with the GFM interconnected to the grid, the droop+LPF control provided dynamic support to the external system, effectively mitigating both frequency deviations and RoCoF. The GFM contributes to the grid’s frequency stability by providing virtual inertia. The power quality at the point of common coupling (PCC) was excellent, as the voltage distortion was maintained below 0.5%, confirming that the injection of harmonic currents does not violate established limits. Full article
Show Figures

Figure 1

25 pages, 10087 KB  
Article
Stability Assessment and Current Controller Design for Multiple Grid-Connected Inverters Under LC Grid Impedance and Grid Distortions
by Sung-Dong Kim, Min Kang, Seung-Yong Yeo, Luong Duc-Tai Cu and Kyeong-Hwa Kim
Energies 2025, 18(20), 5524; https://doi.org/10.3390/en18205524 - 20 Oct 2025
Viewed by 469
Abstract
The increasing global energy demand is driving the deployment of renewable energy in the electrical power infrastructure, which emphasizes the critical importance of grid-connected inverters (GCIs). As the power injected into the utility grid increases, GCIs commonly operate in parallel. However, interactions between [...] Read more.
The increasing global energy demand is driving the deployment of renewable energy in the electrical power infrastructure, which emphasizes the critical importance of grid-connected inverters (GCIs). As the power injected into the utility grid increases, GCIs commonly operate in parallel. However, interactions between multiple GCIs and the presence of LC grid impedance pose significant challenges to the stable operation of GCIs. Existing control strategies to deal with multiple GCIs often neglect the capacitive component of grid impedance, which results in instability and deteriorated power quality in a complex grid condition. To overcome these problems, this study proposes a current control scheme and stability assessment of multiple GCIs. To effectively mitigate high-frequency resonance, the proposed method is achieved by an incomplete state feedback control which eliminates the feedback control terms for unmeasurable states. Furthermore, resonant and integral control terms are incorporated to reduce steady-state error as well as to improve harmonic compensation induced by the PCC voltages. A full-state observer is employed to reduce sensing requirements and simplify system complexity. Multiple-GCI behavior is comprehensively analyzed under complex grid environments. A comprehensive stability assessment is also conducted to evaluate the interactions of multiple GCI systems with LC grid impedance. The effectiveness of the designed controller in enhancing power quality and guaranteeing system stability is validated by theoretical analysis, PSIM simulations, and experimental tests on a DSP-controlled 2 kW prototype system. Full article
Show Figures

Figure 1

24 pages, 3264 KB  
Article
Development of a New Solid State Fault Current Limiter for Effective Fault Current Limitation in Wind-Integrated Grids
by Mohamed S. A. Zayed, Hossam E. M. Attia, Manal M. Emara, Diaa-Eldin A. Mansour and Hany Abdelfattah
Electronics 2025, 14(20), 4054; https://doi.org/10.3390/electronics14204054 - 15 Oct 2025
Cited by 1 | Viewed by 908
Abstract
The increasing penetration of wind energy into modern power grids introduces new challenges, particularly regarding fault current levels and voltage stability during disturbances. This study proposes and evaluates a new Solid State Fault Current Limiter (SSFCL) topology for mitigating the adverse effects of [...] Read more.
The increasing penetration of wind energy into modern power grids introduces new challenges, particularly regarding fault current levels and voltage stability during disturbances. This study proposes and evaluates a new Solid State Fault Current Limiter (SSFCL) topology for mitigating the adverse effects of faults in wind-integrated power systems. The proposed SSFCL consists of a bridge section and a shunt branch, designed to limit fault current while maintaining power quality. Unlike conventional SSFCLs, the proposed topology incorporates both DC and AC reactors with an Integrated Gate-Commutated Thyristor (IGCT) switch, to provide current limiting and voltage stabilization, effectively mitigating the negative impacts of faults. A comprehensive MATLAB/Simulink-based simulation is conducted on a realistic grid model. First, appropriate AC and DC reactor impedances are selected to balance fault current suppression, cost, and dynamic response. Then, three fault scenarios, transmission line, distribution grid, and domestic network, are analyzed to assess the fault current limiting performance and voltage sag mitigation of the SSFCL. In the simulation analysis, the DC reactor current and the voltage across the SSFCL device are continuously monitored to evaluate its dynamic response and effectiveness during fault and normal operating conditions. In addition, the fault current contribution from the wind farm is assessed with and without the integration of the SSFCL, along with the voltage profile at the Point of Common Coupling (PCC), to determine the limiter’s impact on system stability and power quality. Finally, the performance of the proposed SSFCL is compared to that of the resistive-type superconducting fault current limiter (R-SFCL) under identical fault scenarios to assess the technical and economic standpoints of the proposed SSFCL. Simulation results show that the SSFCL reduces the peak fault current by up to 29% and improves the voltage profile at the PCC by up to 42%, providing comparable performance to the R-SFCL while avoiding the need for cryogenic systems. Full article
Show Figures

Figure 1

18 pages, 2243 KB  
Article
Small-Micro Park Network Reconfiguration for Enhancing Grid Connection Flexibility
by Fei Liu, Zhenguo Gao, Zikai Li, Dezhong Li, Xueshan Bao and Chuanliang Xiao
Processes 2025, 13(10), 3202; https://doi.org/10.3390/pr13103202 - 9 Oct 2025
Viewed by 537
Abstract
With the integration of a large number of flexible distributed resources, microgrids have become an important form for supporting the coordinated operation of power sources, grids, loads, and energy storage. The flexibility provided by the point of common coupling is also a crucial [...] Read more.
With the integration of a large number of flexible distributed resources, microgrids have become an important form for supporting the coordinated operation of power sources, grids, loads, and energy storage. The flexibility provided by the point of common coupling is also a crucial regulating resource in power systems. However, due to the complex network constraints within microgrids, such as voltage security and branch capacity limitations, the flexibility of distributed resources cannot be fully reflected at the point of common coupling. Moreover, the flexibility that can be provided externally by different network reconfiguration strategies shows significant differences. Therefore, this paper focuses on optimizing reconfiguration strategies to enhance grid-connected flexibility. Firstly, the representation methods of grid-connected power flexibility and voltage regulation flexibility based on aggregation are introduced. Next, a two-stage robust optimization model aimed at maximizing grid-connected power flexibility is constructed, which comprehensively considers the aggregation of distributed resource flexibility and reconfiguration constraints. The objective is to maximize the grid-connected power flexibility of the small-micro parks. In the first stage of the model, the topology of the small-micro parks is optimized, and the maximum flexibility of all distributed resources is aggregated at the PCC. In the second stage, the feasibility of the solution for the PCC flexible operation range obtained in the first stage is verified. Subsequently, based on strong duality theory and using the column-and-constraint generation algorithm, the model is effectively solved. Case studies show that the proposed method can fully exploit the flexibility of distributed resources through reconfiguration, thereby significantly enhancing the power flexibility and voltage support capability of the small-micro parks network at the PCC. Full article
(This article belongs to the Section Energy Systems)
Show Figures

Figure 1

16 pages, 5482 KB  
Article
A Method for Energy Storage Capacity Configuration in the Power Grid Along Mountainous Railway Based on Chance-Constrained Optimization
by Fang Liu, Jian Zeng, Jiawei Liu, Zhenzu Liu, Qiao Zhang, Yanming Lu and Zhigang Liu
Energies 2025, 18(19), 5088; https://doi.org/10.3390/en18195088 - 24 Sep 2025
Viewed by 532
Abstract
To address the challenges of weak power-grid infrastructure, insufficient power supply capacity along mountainous railways, and severe three-phase imbalance caused by imbalanced traction loads at the point of common coupling (PCC), this paper proposes an energy storage configuration method for mountainous railway power [...] Read more.
To address the challenges of weak power-grid infrastructure, insufficient power supply capacity along mountainous railways, and severe three-phase imbalance caused by imbalanced traction loads at the point of common coupling (PCC), this paper proposes an energy storage configuration method for mountainous railway power grids considering renewable energy integration. First, a distributionally robust chance-constrained energy storage system configuration model is established, with the capacity and rated power of the energy storage system as decision variables, and the investment costs, operational costs, and grid operation costs as the objective function. Subsequently, by linearizing the three-phase AC power flow equations and transforming the model into a directly solvable linear form using conditional value-at-risk (CVaR) theory, the original configuration problem is converted into a mixed-integer linear programming (MILP) formulation. Finally, simulations based on an actual high-altitude mountainous railway power grid validate the economic efficiency and effectiveness of the proposed model. Results demonstrate that energy storage deployment reduces overall system voltage deviation by 40.7% and improves three-phase voltage magnitude imbalance by 16%. Full article
Show Figures

Figure 1

21 pages, 4190 KB  
Article
Transient Overvoltage Assessment and Influencing Factors Analysis of the Hybrid Grid-Following and Grid-Forming System
by Xindi Liu, Jiawen Cao and Changgang Li
Processes 2025, 13(9), 2763; https://doi.org/10.3390/pr13092763 - 28 Aug 2025
Viewed by 1024
Abstract
With the large-scale integration of renewable energy devices into the power grid, the voltage stability of the renewable energy base is becoming increasingly weak, and the problem of transient overvoltage is becoming increasingly severe. Grid-forming (GFM) converters can provide strong voltage support. When [...] Read more.
With the large-scale integration of renewable energy devices into the power grid, the voltage stability of the renewable energy base is becoming increasingly weak, and the problem of transient overvoltage is becoming increasingly severe. Grid-forming (GFM) converters can provide strong voltage support. When GFM converters are paralleled with grid-following (GFL) converters, they can effectively reduce transient overvoltage. However, hybrid systems involve many parameters and exhibit complex dynamics, making assessment of transient overvoltage difficult. To address this, this paper first uses Thevenin’s theorem to reduce the renewable transmission system to an equivalent model. Next, the voltage assessment of the hybrid system is analyzed across the pre-fault, mid-fault, and post-fault stages of a short-circuit fault. Then, based on the characteristics of a phase-locked loop (PLL), this paper innovatively derives an assessment method for transient overvoltage at the common coupling point (PCC) under different PLL stability conditions. Additionally, the influence of GFL converter parameters, GFM converter parameters, the GFM capacity ratio on transient overvoltage, and the external system reactance are analyzed. Finally, the proposed evaluation method and factor analysis are validated through electromechanical transient simulation using the simulation software STEPS v2.2.0. Full article
(This article belongs to the Section Energy Systems)
Show Figures

Figure 1

25 pages, 967 KB  
Article
Robust Detection of Microgrid Islanding Events Under Diverse Operating Conditions Using RVFLN
by Yahya Akıl, Ali Rıfat Boynuegri and Musa Yilmaz
Energies 2025, 18(17), 4470; https://doi.org/10.3390/en18174470 - 22 Aug 2025
Cited by 2 | Viewed by 1165
Abstract
Accurate and timely detection of islanding events is essential for ensuring the stability and safety of hybrid power systems with high penetration of distributed energy resources. Traditional islanding detection methods often face challenges related to detection speed, false alarms, and robustness under dynamic [...] Read more.
Accurate and timely detection of islanding events is essential for ensuring the stability and safety of hybrid power systems with high penetration of distributed energy resources. Traditional islanding detection methods often face challenges related to detection speed, false alarms, and robustness under dynamic operating conditions. This paper proposes a Robust Random Vector Functional Link Network (RVFLN)-based detection framework that leverages engineered features extracted from voltage, current, and power signals in a hybrid microgrid. The proposed method integrates statistical, spectral, and spatiotemporal features—including the Dynamic Harmonic Profile (DHP), which tracks rapid harmonic distortions during disconnection, the Sub-band Energy Ratio (SBER), which quantifies the redistribution of signal energy across frequency bands, and the Islanding Anomaly Index (IAI), which measures multivariate deviations in system behavior—capturing both transient and steady-state characteristics. A real-time digital simulator (RTDS) is used to model diverse scenarios including grid-connected operation, islanding at the Point of Common Coupling (PCC), synchronous converter islanding, and fault events. The RVFLN is trained and validated using this high-fidelity data, enabling robust classification of operational states. Results demonstrate that the RVFLN achieves high accuracy (up to 98.5%), low detection latency (average 0.05 s), and superior performance across precision, recall, and F1 score compared to conventional classifiers such as Random Forest, SVM, and k-NN. The proposed approach ensures reliable real-time islanding detection, making it a strong candidate for deployment in intelligent protection and monitoring systems in modern power networks. Full article
Show Figures

Figure 1

Back to TopTop