Sign in to use this feature.

Years

Between: -

Subjects

remove_circle_outline
remove_circle_outline
remove_circle_outline
remove_circle_outline
remove_circle_outline
remove_circle_outline
remove_circle_outline
remove_circle_outline
remove_circle_outline

Journals

Article Types

Countries / Regions

remove_circle_outline
remove_circle_outline
remove_circle_outline
remove_circle_outline

Search Results (168)

Search Parameters:
Keywords = ORAC indices

Order results
Result details
Results per page
Select all
Export citation of selected articles as:
17 pages, 1556 KB  
Article
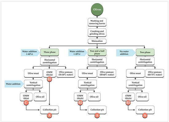
From Waste to Resource: Extraction and Characterization of Polyphenols from Dalmatian Olive Mill Wastewater
by Nina Knezovic, Ajka Pribisalic, Katarina Jurcic, Ivica Ljubenkov, Barbara Soldo, Danijela Skroza, Mladenka Sarolic, Sanja Luetic, Davorka Sutlovic and Zlatka Knezovic
Antioxidants 2026, 15(1), 12; https://doi.org/10.3390/antiox15010012 (registering DOI) - 21 Dec 2025
Viewed by 131
Abstract
Background: Olive cultivation and olive oil production are key agricultural sectors in the Dalmatia region, where numerous oil mills operate. Analyses have shown that extra virgin olive oils (EVOO) produced in this area contain respectable amounts of polyphenols, which contribute to superior oil [...] Read more.
Background: Olive cultivation and olive oil production are key agricultural sectors in the Dalmatia region, where numerous oil mills operate. Analyses have shown that extra virgin olive oils (EVOO) produced in this area contain respectable amounts of polyphenols, which contribute to superior oil quality due to their antioxidant properties. During processing, hydrophilic phenolic compounds predominantly transfer into olive mill wastewater (OMW), making it a concentrated source of valuable bioactive molecules. The antioxidant, anti-inflammatory, and photoprotective effects of these polyphenols are highly relevant for cosmetic and pharmaceutical use. Methods: A total of 186 OMW samples were collected from oil mills in the Split-Dalmatia County across three production seasons (2023–2025). Total polyphenol content (TPC) was measured spectrophotometrically, while polyphenol composition was determined by High Performance Liquid Chromatography (HPLC). Antioxidant activity was evaluated using hydrogen atom transfer (HAT; 2,2-diphenyl-1-picrylhydrazyl) (DPPH), electron transfer (ET; ferric reducing antioxidant power) (FRAP), and oxygen radical absorbance capacity assay (ORAC). Results: The obtained results indicated high total polyphenols concentrations, with values ranging from 111.8 to 6717.2 mg of gallic acid equivalents per L of OMW (mg GAe L−1). In the vast majority of analyzed samples, hydroxytyrosol was the predominant phenol compound. The antioxidant activity of the samples was high. Full article
(This article belongs to the Special Issue Bioactive Antioxidants from Agri-Food Wastes, 2nd Edition)
Show Figures

Graphical abstract

16 pages, 1174 KB  
Article
Isolation, Characterization, and Antioxidant Activity of Peptides Derived from Bangia fuscopurpurea
by Jiaying Ke, Nan Jia, Yusong Qiu and Chao Zhao
Foods 2025, 14(24), 4220; https://doi.org/10.3390/foods14244220 - 9 Dec 2025
Viewed by 234
Abstract
Oxidative stress is related to cellular damages and aging. Bioactive peptides have the potential to be a useful functional ingredient, although Bangia fuscopurpurea (red alga), a dense protein source, has not yet been exploited as a source of antioxidant peptide. The aim of [...] Read more.
Oxidative stress is related to cellular damages and aging. Bioactive peptides have the potential to be a useful functional ingredient, although Bangia fuscopurpurea (red alga), a dense protein source, has not yet been exploited as a source of antioxidant peptide. The aim of the study was to prepare, isolate, and characterize antioxidant peptide of B. fuscopurpurea and assess their protection against oxidative stress in vitro, in HepG2 cells, and in Caenorhabditis elegans. Protein of B. fuscopurpurea was subjected to hydrolysis with papain and purification of the hydrolysate was performed through multi-step chromatography and ultrafiltration. The LC-MS/MS identified peptides, which were synthesized and screened. Two new peptides, YPCW and GYPYK, were discovered and both of them had strong antioxidant properties in vitro, with the ABTS radical scavenging IC50 of 2.52 ± 0.37 µg/mL and ORAC of 5187 ± 78 µmol TE/g. Both peptides in H2O2-induced HepG2 cells significantly decreased the intracellular ROS and MDA and inhibited the activity of antioxidant enzymes (SOD, CAT, and GSH-Px). Moreover, YPCW and GYPYK increased the survival of C. elegans during oxidative stress and the similar response, altering antioxidant enzyme activities in vivo and MDA levels. These findings indicate that peptides obtained through B. fuscopurpurea can be useful as antioxidant agents, and they can be considered as a possible new active ingredient of functional foods or pharmaceuticals to counteract oxidative stress. Full article
(This article belongs to the Section Food Biotechnology)
Show Figures

Figure 1

19 pages, 475 KB  
Article
Exploring the Nutritional Value and Bioactive Potential of Craterellus cornucopioides (L.) Pers. as a Functional Food Source
by Mariana-Gabriela Bumbu, Mihaela Niculae, Irina Ielciu, Adela Pintea, Zsolt Matyas, Ștefan Alexandru Anton, Daniela Benedec, Melinda Fogarasi, Ioan Marcus, Oana Roșca-Casian, Nicodim Fiț and Daniela Hanganu
Foods 2025, 14(23), 4124; https://doi.org/10.3390/foods14234124 - 1 Dec 2025
Viewed by 342
Abstract
This study aimed to explore the phytochemical variability, nutrient composition, and bioactive profile of the edible mushroom species Craterellus cornucopioides with specimens originating from Romanian flora. Its nutritional profile, including its proximate composition and energy value, was determined using standardized analytical methods. The [...] Read more.
This study aimed to explore the phytochemical variability, nutrient composition, and bioactive profile of the edible mushroom species Craterellus cornucopioides with specimens originating from Romanian flora. Its nutritional profile, including its proximate composition and energy value, was determined using standardized analytical methods. The mean contents of total polyphenols and caffeic acid derivatives, quantified by spectrophotometric assay, were established. HPLC–DAD–ESI+ analysis enabled the identification and quantification of individual phenolic constituents. Its antioxidant potential was systematically assessed using the following in vitro complementary assays: FRAP, ABTS, CUPRAC, DPPH, and ORAC. Antimicrobial activity was evaluated in vitro against MSSA, MRSA, Bacillus cereus, Enterococcus faecalis, Listeria monocytogenes, Escherichia coli, Pseudomonas aeruginosa, and Candida albicans using well diffusion, broth microdilution, and anti-biofilm assays. The high amounts of polyphenols, including gentisic acid and protocatechuic acid, underlined a biologically relevant phytochemical composition. In fact, all tested extracts and, in particular, CE3 extract consistently displayed strong antioxidant properties, as indicated by five complementary in vitro tests (FRAP, ABTS, CUPRAC, DPPH, and ORAC). In addition, CE1-4 extracts expressed in vitro antimicrobial potential towards all tested organisms except for Pseudomonas aeruginosa. Our results underscore C. cornucopioides’ nutritional, antioxidant, and antimicrobial potential, thus supporting its classification as an edible but under-explored mushroom species with promising applications in both the food and pharmaceutical industries. Full article
(This article belongs to the Special Issue Mushrooms and Edible Fungi as Future Foods)
Show Figures

Figure 1

21 pages, 2930 KB  
Article
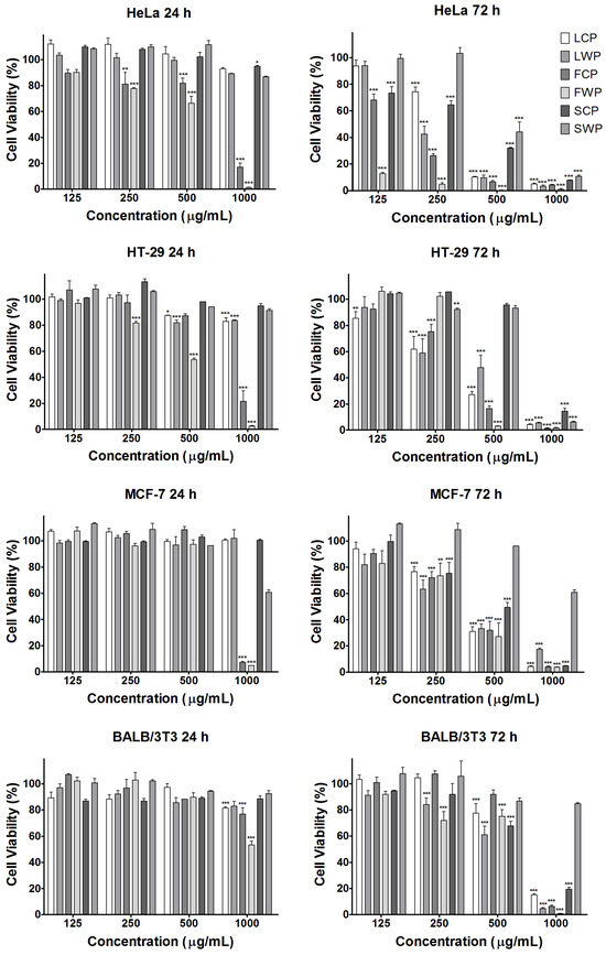
Antioxidant and Anticancer Activities of Water Extracts from Flowers, Leaves and Stems of In Vitro Cultivated and Wild-Growing Marrubium vulgare Plants
by Krasimira Tasheva, Ani Georgieva, Inna Sulikovska, Maria Petrova, Margarita Dimitrova, Lyudmila Dimitrova, Elena Georgieva, Petko Denev, Maria Lazarova and Polina Petkova-Kirova
Pharmaceuticals 2025, 18(12), 1806; https://doi.org/10.3390/ph18121806 - 26 Nov 2025
Viewed by 312
Abstract
Background/Objectives: Marrubium vulgare L. is a medicinal plant with diverse pharmacological properties, yet its in vitro cultivation and the biological potential of aqueous extracts of the plant remain poorly studied. The present research aimed to establish an efficient in vitro propagation protocol [...] Read more.
Background/Objectives: Marrubium vulgare L. is a medicinal plant with diverse pharmacological properties, yet its in vitro cultivation and the biological potential of aqueous extracts of the plant remain poorly studied. The present research aimed to establish an efficient in vitro propagation protocol and to compare the antioxidant and anticancer activities of freeze-dried water extracts from different parts (leaves, flowers, and stems) of in vitro cultivated and wild-growing M. vulgare plants. Methods: A micropropagation system was developed using Murashige and Skoog medium supplemented with kinetin and indole-3-acetic acid. Extracts from leaves, flowers, and stems were evaluated for the total polyphenol and flavonoid content, antioxidant capacity (ORAC, HORAC), and antiproliferative effects against HeLa, HT-29, and MCF-7 cancer cell lines. The mechanism of cytotoxicity was examined through apoptosis and cell cycle analysis. Results: The established protocol achieved high propagation efficiency (90% shoot formation). Cultivated leaves showed the highest polyphenol and flavonoid content and the strongest antioxidant activity. Aqueous extracts, particularly from leaves and flowers, displayed selective antiproliferative effects with HeLa cells being the most sensitive. The extracts induced apoptosis and cell cycle arrest –mainly at the G1 phase for cultivated plants and at both G1 and G2/M phases for wild plants. Conclusions: An efficient micropropagation protocol was successfully developed, providing a sustainable source of biologically active plant material. The study provides the first comprehensive comparison of M. vulgare water extracts from in vitro cultivated and wild-growing plants, linking phytochemical content with antioxidant and anticancer properties and highlighting both wild and in vitro cultivated plants, though wild plants in certain cases are generally more efficient, as promising candidates in natural anticancer therapeutics. The elevated flavonoid levels in in vitro cultivated plants, together with enhanced antioxidant capacity, indicate the strong potential of in vitro cultivated plants in antioxidant and cytoprotective formulations for cardiovascular, neurodegenerative, and metabolic diseases. Full article
Show Figures

Graphical abstract

23 pages, 1191 KB  
Article
Comparative Study on Extracts from Traditional Medicinal Plants Echinacea purpurea (L.) Moench and Onopordum acanthium (L.): Antioxidant Activity In Vitro and Anxiolytic Effect In Vivo
by Maria Vlasheva, Mariana Katsarova, Ilin Kandilarov, Hristina Zlatanova-Tenisheva, Petya Gardjeva, Petko Denev, Kiril Atliev, Nora Sadakova, Maria Dimitrova, Ilia Kostadinov and Stela Dimitrova
Pharmaceuticals 2025, 18(12), 1801; https://doi.org/10.3390/ph18121801 - 26 Nov 2025
Viewed by 385
Abstract
Background: Echinacea purpurea (L.) Moench (EP) and Onopordum acanthium (L.) (OA) are promising medicinal plants with diverse biological activities but there is no information on the effects of their combinations. To harness the therapeutic potential of both while minimizing the risk of [...] Read more.
Background: Echinacea purpurea (L.) Moench (EP) and Onopordum acanthium (L.) (OA) are promising medicinal plants with diverse biological activities but there is no information on the effects of their combinations. To harness the therapeutic potential of both while minimizing the risk of adverse effects, we prepared two combinations (CE1 and CE2) of EP and OA in ratios 1:1 and 3:1, respectively. Methods: Oxygen radical absorbance capacity (ORAC), hydroxyl radical absorbance capacity (HORAC), and an electrochemical assay were used to determine the antioxidant activity of the extracts in vitro. The anxiolytic and immunomodulatory properties were studied in rats. Animals were subjected to acute cold stress and anxiety-like behavior was evaluated by the elevated plus maze (EPM) and social interaction test (SIT). Serum IFN-γ, TNF-α and IL-10 levels were measured by ELISA. Results: CE2 demonstrated the highest antioxidant activity (1841.7 μmolTE/g by ORAC, 277.2 GAE/g by HORAC, and 39.6 by electrochemical method). Moreover CE2 produced anxiolytic-like effects—significantly increasing the open arms entries ratio (OAER; p < 0.001), open arms time ratio (OATR; p < 0.01) in the EPM, and prolonging the social interaction time (p < 0.05) versus the stressed control. OA increased OAER (p < 0.01) and OATR (p < 0.001), while EP increased only OAER (p < 0.01). CE1 showed no significant behavioral consequences. CE2 significantly reduced IFN-γ (p < 0.05), and IL-10 levels were elevated in OA and CE2 groups (p < 0.01). No significant changes in TNF-α levels were observed across groups. Conclusions: These findings indicate that CE2 and OA attenuate anxiety-like behavior and modulate the immune response primarily by stimulating IL-10 production. Full article
Show Figures

Graphical abstract

27 pages, 3518 KB  
Article
Correlation of Antioxidant and Antibacterial Activities of the Aqueous Pinus pinaster Aiton Bark Extract Within a Cytocompatible Concentration Range
by Diana Barros, Liliana Grenho, Maria Helena Fernandes, Pedro Sousa Gomes and Élia Fernandes
Antioxidants 2025, 14(11), 1377; https://doi.org/10.3390/antiox14111377 - 19 Nov 2025
Viewed by 560
Abstract
This study explores the antioxidant, antibacterial, and cytocompatibility properties of aqueous Pinus pinaster bark extract (PBE). PBE was prepared using two solvent systems—100% distilled water and 1% DMSO in aqueous solution—at a solid-to-liquid ratio of 1:20 (w/v), following ISO [...] Read more.
This study explores the antioxidant, antibacterial, and cytocompatibility properties of aqueous Pinus pinaster bark extract (PBE). PBE was prepared using two solvent systems—100% distilled water and 1% DMSO in aqueous solution—at a solid-to-liquid ratio of 1:20 (w/v), following ISO guidelines. Extract characterization included yield determination, FTIR analysis, quantification of total phenolic (TPC) and flavonoid (TFC) contents, and assessment of antioxidant activity using four complementary methods: free radical scavenging (DPPH and ABTS), metal ion reduction (FRAP), and a competitive reaction assay (ORAC). The phenolic compound profile was further examined by HPLC-DAD. The results indicated that the two extracts exhibited comparable values across all evaluated parameters when expressed per gram of PBE. The TPC and TFC were approximately 400 mg GAE (gallic acid equivalents)/g PBE and 92 mg CE (catechin equivalents)/g PBE, respectively. Antioxidant capacity values were about 880, 1030, 3210, and 585 mg TE (Trolox equivalents)/g PBE for the DPPH, ABTS, ORAC, and FRAP assays, respectively. Furthermore, in both extracts, the phenolic and flavonoid contents exhibited strong positive correlations with antioxidant activity across all four chemical assays. The 100% aqueous extract was additionally evaluated for antibacterial activity and cytocompatibility with eukaryotic cells. Compared to the control, the extract demonstrated IC50 values of 0.304, 0.678, and 0.845 mg/mL PBE for the inhibition of Staphylococcus aureus, Escherichia coli, and fibroblast cells, respectively. Antioxidant and antibacterial activities showed a positive association within concentration ranges that remained non-cytotoxic to fibroblasts. Overall, these findings indicate that the aqueous PBE retains cytocompatibility across a wide concentration range while maintaining both antioxidant and antibacterial activities, underscoring its potential for biological applications involving direct contact with eukaryotic cells. Full article
(This article belongs to the Special Issue Antioxidant Phytochemicals for Promoting Human Health and Well-Being)
Show Figures

Figure 1

19 pages, 1524 KB  
Article
Potential Rapid Quantification of Antioxidant Capacity of Olea europaea L. Leaves by Near-Infrared Spectroscopy Using Different Assays
by Manuel Piqueras-García, Jorge F. Escobar-Talavera, María Esther Martínez-Navarro, Gonzalo L. Alonso and Rosario Sánchez-Gómez
Antioxidants 2025, 14(10), 1246; https://doi.org/10.3390/antiox14101246 - 17 Oct 2025
Viewed by 618
Abstract
The olive tree has exceptional agricultural and economic importance in Mediterranean regions due to its fruit, which is used to produce olive oil. However, the olive oil industry generates a significant amount of waste, including leaves from Olea europaea L. These leaves contain [...] Read more.
The olive tree has exceptional agricultural and economic importance in Mediterranean regions due to its fruit, which is used to produce olive oil. However, the olive oil industry generates a significant amount of waste, including leaves from Olea europaea L. These leaves contain a high concentration of bioactive compounds, predominantly phenolic ones, which are well known for their antioxidant properties and health benefits. Determining antioxidant capacity involves the use of different assays based on absorbance (DPPH, 2,2-diphenyl-1-picrylhydrazyl; and ABTS, 2,2′-azino-bis(3-ethylbenzothiazoline-6-sulfonic acid)) and fluorescence (ORAC, Oxygen Radical Absorbance Capacity), which require reagents and long waiting times. Therefore, having a non-destructive technique capable of providing this information would be useful. To explore this, 120 olive leaf samples were analyzed using the three antioxidant assays to quantify their total antioxidant capacity. Predictive models were successfully developed for each of the three methods, achieving coefficients of determination (R2) between 0.9 and 1 across calibration, validation, and prediction. Additionally, high residual predictive deviation (RPD) values were obtained, indicating that the models exhibit strong reliability and predictive performance. Full article
Show Figures

Figure 1

21 pages, 6661 KB  
Article
Bioactive Antioxidants from Avocado By-Products: Mechanistic Study and Laboratory-Scale Extraction Optimization
by Ziyao Xin, Yicheng Gao, Leiyu He, Zhilong Xiu and Lihui Sun
Antioxidants 2025, 14(10), 1225; https://doi.org/10.3390/antiox14101225 - 11 Oct 2025
Viewed by 1700
Abstract
This study aimed to develop an environmentally friendly and relatively efficient method for extracting natural antioxidants from avocado by-products while investigating the antioxidant mechanisms of their core bioactive components on multiple dimensions. In vitro antioxidant assays (ABTS, FRAP, SAFR, SFR, ORAC, DPPH) demonstrated [...] Read more.
This study aimed to develop an environmentally friendly and relatively efficient method for extracting natural antioxidants from avocado by-products while investigating the antioxidant mechanisms of their core bioactive components on multiple dimensions. In vitro antioxidant assays (ABTS, FRAP, SAFR, SFR, ORAC, DPPH) demonstrated that flavonoid procyanidin was the primary antioxidant component in avocado seeds, exhibiting the strongest activity (DPPH EC50 = 3.6 µg/mL). The Hill model indicated a positive synergistic effect (n = 3.1). Chemical and molecular mechanism analyses revealed that avocado seeds exert antioxidant activity predominantly through hydrogen atom transfer (HAT) and electron transfer (ET) pathways. The model predictions suggested procyanidins may stably bind to protein targets in the Keap1-Nrf2 pathway and NOX2 via hydrogen bonding, hydrophobic interactions, and π-cation interactions. Furthermore, response surface methodology (RSM) was employed to optimize the extraction process of avocado seed antioxidants in an ethanol-water system. This study underscores the considerable health benefits and antioxidant capacity of avocado by-products, supporting their promising application in functional foods formulations. Full article
Show Figures

Graphical abstract

15 pages, 845 KB  
Article
Enhancing Drought Tolerance in Barley (Hordeum vulgare L.) Through the Application of Olive Pomace Compost
by Mohammed Bouhadi, Qaiser Javed, Tvrtko Karlo Kovačević, Nikola Major, Smiljana Goreta Ban, Dean Ban, David Heath and Marko Černe
Appl. Sci. 2025, 15(19), 10309; https://doi.org/10.3390/app151910309 - 23 Sep 2025
Cited by 1 | Viewed by 922
Abstract
Drought stress, a major abiotic factor, significantly threatens global agricultural productivity and food security. This study evaluated the potential of olive pomace compost to alleviate water stress in barley (Hordeum vulgare L.). A pot experiment compared well-watered (80% FC) and drought-stressed plants [...] Read more.
Drought stress, a major abiotic factor, significantly threatens global agricultural productivity and food security. This study evaluated the potential of olive pomace compost to alleviate water stress in barley (Hordeum vulgare L.). A pot experiment compared well-watered (80% FC) and drought-stressed plants (40% FC), with compost applied at recommended (40 tons/ha) and double doses (80 tons/ha). Water stress reduced growth (fresh (−28.6%) and dry biomass, (−49.9%) shoot length (−20.45%)), photosynthetic pigments (chlorophyll a (−16.9%), chlorophyll b, (−52.16%) and carotenoids (−24.67%)), and water content, while impairing water relations, as shown by lower relative water content and higher water saturation deficit and consumption. Drought-stressed plants also exhibited elevated oxidative stress, indicated by increased malondialdehyde levels (+68.42%), and a modulated antioxidant defense system, with higher DPPH inhibition (+12.30%), with total phenolic content increasing by 220.70% and FRAP and ORAC values increasing by 55.18% and 37.44%, respectively. The application of olive pomace compost effectively mitigated these adverse effects, resulting in improved growth (ranging from 30% to 66%), pigment content (especially with double dose), and water relations; a lowering of oxidative stress (−37.5%); and moderation of the antioxidant response, indicating a reduced overall stress burden. The study findings show that olive pomace compost provides a sustainable and cost-effective strategy for improving crop resilience in water-scarce regions. By using this abundant agricultural waste, farmers can enhance soil health and maintain food security in the face of climate change. Full article
(This article belongs to the Special Issue Biosynthesis and Applications of Natural Products)
Show Figures

Figure 1

17 pages, 4154 KB  
Article
Hydrogen Gas Mitigates Acute Hypoxia-Induced Oxidative and Inflammatory Brain Injuries in Medaka (Oryzias latipes)
by Eriko Sato, Naohiro Shimamura, Chikako Saiki, Katsuhisa Sunada, Nobuhiko Miwa and Li Xiao
Antioxidants 2025, 14(9), 1130; https://doi.org/10.3390/antiox14091130 - 18 Sep 2025
Cited by 1 | Viewed by 1153
Abstract
Hypoxia-induced oxidative stress and inflammation in the brain are critical contributors to neurological disorders. Hydrogen gas has emerged as a therapeutic agent with potent antioxidant and anti-inflammatory properties. In this study, we evaluated the protective effects of hydrogen against acute hypoxia-induced brain injuries [...] Read more.
Hypoxia-induced oxidative stress and inflammation in the brain are critical contributors to neurological disorders. Hydrogen gas has emerged as a therapeutic agent with potent antioxidant and anti-inflammatory properties. In this study, we evaluated the protective effects of hydrogen against acute hypoxia-induced brain injuries in medaka. Fish were exposed to hypoxia and then recovered in water bubbled with air, hydrogen, or ozone. LOX-1 hypoxia probe imaging and HIF-1α immunostaining showed persistent tissue hypoxia in the air and ozone groups, which was significantly reduced by hydrogen treatment. Histological analysis revealed extensive vascular congestion in the midbrain after hypoxia, which was markedly alleviated by hydrogen. TUNEL assay demonstrated that hydrogen suppressed hypoxia-induced neuronal apoptosis. Immunohistochemistry and ELISA showed elevated levels of 8-hydroxy-2′-deoxyguanosine (8-OHdG) and proinflammatory markers (COX-2, IL-6, TNF-α) in the brains of air- and ozone-treated fish; these increases were significantly attenuated by hydrogen. ORAC assay confirmed that hydrogen restored brain antioxidant capacity. Behavioral analysis further demonstrated that hydrogen treatment improved locomotor activity and stabilized respiratory function. These results indicate that hydrogen protects medaka against hypoxia-induced oxidative and inflammatory injuries and may represent a promising therapeutic strategy for hypoxia-related neurological disorders. Full article
(This article belongs to the Special Issue Hydrogen and Oxidative Stress: Implications for Health and Longevity)
Show Figures

Figure 1

29 pages, 5922 KB  
Article
Assessment of the Polyphenolic Profile and Beneficial Effects of Red and Green Propolis in Skin Inflammatory Conditions and Oxidative Stress
by Andrea Magnavacca, Giulia Martinelli, Nicole Maranta, Carola Pozzoli, Marco Fumagalli, Giangiacomo Beretta, Stefano Piazza, Mario Dell’Agli and Enrico Sangiovanni
Biomedicines 2025, 13(9), 2229; https://doi.org/10.3390/biomedicines13092229 - 10 Sep 2025
Cited by 1 | Viewed by 950
Abstract
Background/Objectives: Propolis is a complex natural product with long-standing traditional use as an antimicrobial remedy. Several studies suggest that Brazilian varieties of propolis may promote wound healing and protect the skin from UV damage, most likely due to antioxidant and anti-inflammatory mechanisms. However, [...] Read more.
Background/Objectives: Propolis is a complex natural product with long-standing traditional use as an antimicrobial remedy. Several studies suggest that Brazilian varieties of propolis may promote wound healing and protect the skin from UV damage, most likely due to antioxidant and anti-inflammatory mechanisms. However, the literature provides limited support for this topic. The present work aimed at characterizing the polyphenolic profile of two Brazilian propolis samples, investigating their biological activity. Methods: Biological experiments were conducted in human keratinocytes (HaCaT) and fibroblasts (HDF) stimulated by cytokines involved in skin inflammation and remodeling (TNF-α and IL-1β), while phytochemical analyses were conducted by LC-MS techniques. Results: Our findings indicate that artepillin C and drupanin were the principal phytochemicals of green propolis, while vestitol, medicarpin, and neovestitol were the most abundant in red propolis. The presence of phenolic compounds was correlated with the antioxidant activity demonstrated by ORAC and intracellular ROS assays. Accordingly, both Brazilian propolis samples impaired NF-κB activity, while only red propolis hindered IL-8 release in both cell lines with an IC50 lower than 25 μg/mL. Surprisingly, both propolis samples at the same concentrations enhanced the production of IL-6 and VEGF, thus suggesting the coexistence of anti-inflammatory, antioxidant, and trophic mechanisms contributing to skin repair. In line with this hypothesis, propolis also induced the stabilization of HIF-1α, paralleling the biological effect of a well-known synthetic HIF stabilizer (DMOG). Conclusions: This work supports the investigation of Brazilian red and green propolis as potential modulators of the inflammatory phase in wound healing. Full article
(This article belongs to the Section Drug Discovery, Development and Delivery)
Show Figures

Figure 1

27 pages, 1653 KB  
Article
Co-Fermentation of Dandelion Leaves (Taraxaci folium) as a Strategy for Increasing the Antioxidant Activity of Fermented Cosmetic Raw Materials—Current Progress and Prospects
by Edyta Kucharska, Dominika Wachura, Iskenderbek Elchiev, Paweł Bilewicz, Marek Gąsiorowski and Robert Pełech
Appl. Sci. 2025, 15(16), 9021; https://doi.org/10.3390/app15169021 - 15 Aug 2025
Cited by 2 | Viewed by 1234
Abstract
In response to the growing interest in natural cosmetic raw materials with antioxidant and moisturising properties, this study focuses on the use of dandelion leaves (Taraxaci folium) in the co-fermentation process involving selected strains of Saccharomyces cerevisiae and Lactobacillus rhamnosus MI-0272. [...] Read more.
In response to the growing interest in natural cosmetic raw materials with antioxidant and moisturising properties, this study focuses on the use of dandelion leaves (Taraxaci folium) in the co-fermentation process involving selected strains of Saccharomyces cerevisiae and Lactobacillus rhamnosus MI-0272. The aim of the study was to develop an innovative method of co-fermentation of dandelion leaves using waste beet molasses and organic cane biomolasses as substrates to produce lactic acid (LA), which is the main component of fermented cosmetic raw materials (FCRMs). The scope of the research included the determination of antioxidant activity using the DPPH (AA-DPPH) and ORAC (AA-ORAC) methods, determination of total polyphenol content (TPC) using the Folin–Ciocalteu method, assessment of lipophilicity by measuring the log P partition coefficient, assessment of wettability (contact angle), and statistical analysis. The key results indicated that the developed method allows for up to a fivefold reduction in fermentation time, enabling the production of FCRMs with the highest antioxidant activity (AA-DPPH = 3.0 ± 0.1 mmol Tx/L (Trolox equivalents per litre); AA-ORAC = 0.55 ± 0.02 mmol Tx/L) and the highest polyphenol content (TPC = 3589 ± 25 mg gallic acid equivalents per litre (GA/L)), with LA content (determined by GC-MS) up to 37 g/L. In addition, the analysis of the relationship between lipophilicity and membrane wettability showed that the hydrophilic antioxidants contained in FCRMs (log P = −0.9) can accumulate in the aqueous layers of the epidermis, suggesting their potential local protective and antioxidant effects. The results obtained confirm the potential of the developed technology in the production of modern cosmetic raw materials with antioxidant properties. Further research should include qualitative and quantitative analysis of phenolic acids contained in FCRMs and evaluation of the effectiveness of cosmetic preparations containing FCRMs in vivo. Full article
Show Figures

Figure 1

17 pages, 1567 KB  
Article
Gastrointestinal Digestion Impact on Phenolics and Bioactivity of Tannat Grape Pomace Biscuits
by Victoria Olt, Jessica Báez, Romina Curbelo, Eduardo Boido, Eduardo Dellacassa, Alejandra Medrano and Adriana Maite Fernández-Fernández
Molecules 2025, 30(15), 3247; https://doi.org/10.3390/molecules30153247 - 2 Aug 2025
Cited by 1 | Viewed by 864
Abstract
The search for natural sources of bioactive compounds with health-promoting properties has intensified in recent years. Among these, Tannat grape pomace (TGP), a primary byproduct of winemaking, stands out for its high phenolic content, although its bioactivity may be affected during gastrointestinal digestion. [...] Read more.
The search for natural sources of bioactive compounds with health-promoting properties has intensified in recent years. Among these, Tannat grape pomace (TGP), a primary byproduct of winemaking, stands out for its high phenolic content, although its bioactivity may be affected during gastrointestinal digestion. This study aimed to evaluate the impact of in vitro digestion on the antioxidant (ABTS, ORAC-FL, intracellular ROS inhibition), anti-diabetic (α-glucosidase inhibition), anti-obesity (lipase inhibition), and anti-inflammatory (NO inhibition) properties of five sugar-free biscuits formulated with varying percentages of TGP and sucralose. No significant differences were observed in the bioaccessible fractions (BFs, representing the compounds potentially released in the small intestine) between control biscuits and those enriched with TGP, suggesting limited release of phenolics at this stage. Conversely, the colonic fractions (CFs, simulating the material reaching the colon) from biscuits with higher TGP content exhibited greater bioactivities. HPLC-DAD-MS analysis of the CF from the biscuit containing 20% TGP and 4% sucralose revealed a high content of procyanidin trimers, indicating the persistence of these specific phenolic compounds after in vitro digestion. These findings suggest that TGP-enriched biscuits may deliver health benefits at the colonic level and support their potential application in the formulation of functional foods. Further microbiota and in vivo studies should be assessed to confirm the latter. Full article
Show Figures

Figure 1

18 pages, 1650 KB  
Article
Unlocking the Fatty Acid and Antioxidant Profile of Grape Pomace: A Systematic Assessment Across Varieties and Vintages for Its Sustainable Valorization
by Teresa Abreu, Rui Ferreira, Paula C. Castilho, José S. Câmara, Juan Teixeira and Rosa Perestrelo
Molecules 2025, 30(15), 3150; https://doi.org/10.3390/molecules30153150 - 28 Jul 2025
Cited by 2 | Viewed by 1346
Abstract
Grape pomace (GP), the main by-product of the wine industry, represents a valuable source of bioactive metabolites with significant potential for valorization in the context of sustainable bioresource management. This study systematically characterizes the fatty acid methyl ester (FAME) profile, total phenolic content [...] Read more.
Grape pomace (GP), the main by-product of the wine industry, represents a valuable source of bioactive metabolites with significant potential for valorization in the context of sustainable bioresource management. This study systematically characterizes the fatty acid methyl ester (FAME) profile, total phenolic content (TPC), total flavonoid content (TFC), and antioxidant activities (DPPH, ABTS, ORAC) of GP derived from seven grape varieties across three consecutive vintages (2022–2024). White GP, particularly Verdelho and Sercial, exhibited a superior lipid quality with high concentrations of methyl linoleate (up to 1997 mg/100 g DW) and methyl oleate (up to 1294 mg/100 g DW), low atherogenic (AI < 0.05) and thrombogenic indices (TI ≤ 0.13), and elevated PUFA/SFA ratios (≥8.2). In contrast, red GP, especially from Complexa and Tinta Negra, demonstrated the highest antioxidant potential, with TPC values up to 6687 mgGAE/100 g DW, TFC up to 4624 mgQE/100 g DW, and antioxidant activities reaching 5399 mgTE/100 g (DPPH) and 7219 mgTE/100 g (ABTS). Multivariate statistical analyses (PCA, PLS-DA, HCA) revealed distinct varietal and vintage-dependent clustering and identified key discriminant fatty acids, including linolenic acid (C18:3), lauric acid (C12:0), and arachidic acid (C20:0). These findings underscore the compositional diversity and functional potential of GP, reinforcing its suitability for applications in functional foods, nutraceuticals, and cosmetics, in alignment with circular economy principles. Full article
Show Figures

Figure 1

22 pages, 5405 KB  
Article
Effects of Foliar and Root Application of Different Amino Acids on Mini-Watermelon
by Huiyu Wang, Hongxu Wang, Jing Zong, Jinghong Hao, Jin Xu, Mingshan Qu, Ting Li and Yingyan Han
Horticulturae 2025, 11(8), 877; https://doi.org/10.3390/horticulturae11080877 - 28 Jul 2025
Viewed by 2560
Abstract
Biostimulants, particularly single amino acids, can increase plant growth and crop quality, gaining significant attention. This study investigates the effects of 10 amino acids via root/foliar application on the growth, quality, taste, and volatile flavor of mini-watermelons and compares the differences between the [...] Read more.
Biostimulants, particularly single amino acids, can increase plant growth and crop quality, gaining significant attention. This study investigates the effects of 10 amino acids via root/foliar application on the growth, quality, taste, and volatile flavor of mini-watermelons and compares the differences between the application methods. Here, we employed electronic noses, electronic tongues, and gas chromatography–ion mobility spectrometry to investigate these effects. Root application excels in fruit growth and pectin accumulation, while foliar application boosts soluble protein and specific nutrients. Specifically, root application (except for Val) significantly increases fruit weight, with Gly being most effective for longitudinal diameter, while most amino acids (except Val/Lys) promote transverse diameter. Pectin content shows bidirectional regulation: root application of Glu/Gly/Lys/Pro/Trp/Val enhances pectin, whereas foliar application inhibits it. For taste indices, most treatments improve soluble solids (except Glu root/Arg-Leu foliar), and Ala/Asp/Glu/Gly reduce titratable acids, optimizing the sugar–acid ratio. Foliar application is more efficient for soluble protein accumulation (Ala/Glu/Gly/Pro/Leu). For nutritional quality, except for Lys, all treatments increase vitamin C and widely promote total phenolics and lycopene, with only minor exceptions, and only Arg foliar application enhances ORAC. Additionally, the results revealed that root-applied lysine and valine greatly raised the levels of hexanal and 2-nonenal, whereas foliar-applied valine significantly increased n-nonanal and (Z)-6-nonenal. Overall, we found that amino acids can considerably improve mini-watermelon production, quality, taste, and antioxidant capacity, providing theoretical and practical references for their widespread use in agriculture. Full article
(This article belongs to the Special Issue Effects of Biostimulants on Horticultural Crop Production)
Show Figures

Figure 1

Back to TopTop