Sign in to use this feature.

Years

Between: -

Subjects

remove_circle_outline
remove_circle_outline
remove_circle_outline
remove_circle_outline
remove_circle_outline
remove_circle_outline
remove_circle_outline

Journals

Article Types

Countries / Regions

remove_circle_outline
remove_circle_outline
remove_circle_outline
remove_circle_outline

Search Results (649)

Search Parameters:
Keywords = NF-κB translocation

Order results
Result details
Results per page
Select all
Export citation of selected articles as:
25 pages, 4241 KB  
Article
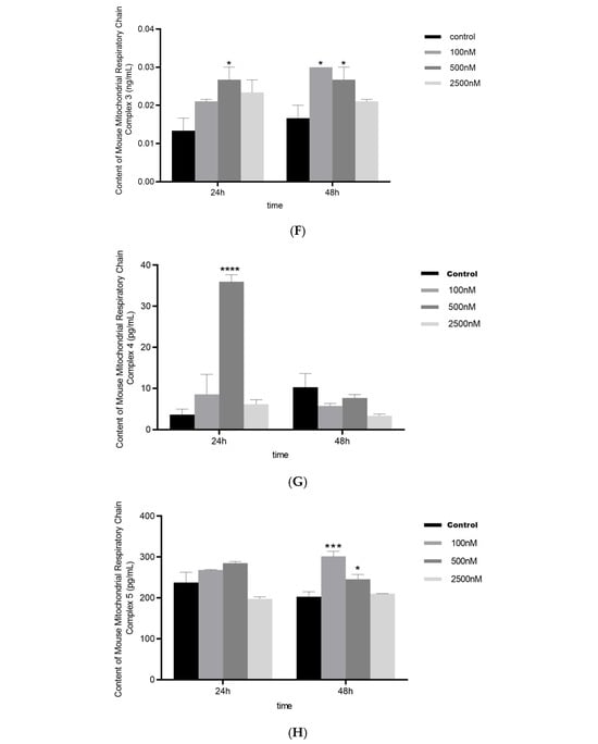
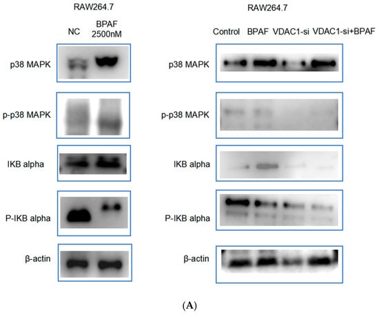
VDAC1 Intervention Alleviates Bisphenol AF-Induced Succinate Metabolism Dysregulation and Inflammatory Responses
by Xinyu Hong, Ning Wang, Jing Leng, Jing Xu, Kelei Qian, Zhiqing Zheng, Gonghua Tao and Ping Xiao
Pharmaceuticals 2025, 18(11), 1600; https://doi.org/10.3390/ph18111600 (registering DOI) - 22 Oct 2025
Abstract
Background/Objectives: Bisphenol AF (BPAF) is a prevalent environmental contaminant with demonstrated metabolic and immunological toxicity. This study aimed to investigate whether VDAC1 (Voltage-Dependent Anion Channel 1) mediates BPAF-induced succinate dysmetabolism and inflammatory responses in macrophages, and to evaluate the therapeutic potential of [...] Read more.
Background/Objectives: Bisphenol AF (BPAF) is a prevalent environmental contaminant with demonstrated metabolic and immunological toxicity. This study aimed to investigate whether VDAC1 (Voltage-Dependent Anion Channel 1) mediates BPAF-induced succinate dysmetabolism and inflammatory responses in macrophages, and to evaluate the therapeutic potential of VDAC1 silencing. Methods: RAW264.7 macrophages were exposed to BPAF (0–2500 nM, 24 h) with or without VDAC1 siRNA transfection. Succinate levels, SDH activity, mitochondrial function (complexes I–V, ATP, membrane potential), and inflammatory markers (TNF-α, IL-6, IL-1β, ROS, MDA) were quantified. A 90-day oral toxicity study in C57BL/6J mice (0–32 mg kg−1) assessed systemic inflammation and hepatic ultrastructure. p38 MAPK/NF-κB signaling was evaluated by Western blot and immunofluorescence. Results: BPAF elevated succinate 2.3-fold and decreased SDH activity by 48%, coinciding with reduced mitochondrial membrane potential and ATP synthesis (p < 0.01). Inflammatory cytokines and ROS were markedly increased. VDAC1 siRNA reversed these perturbations, restored complex II activity, and blunted p38 MAPK/NF-κB activation. In vivo, BPAF dose-dependently increased serum TNF-α, IL-6 and IL-1β, promoted NF-κB nuclear translocation and mitochondrial swelling, without altering body or liver weight; VDAC1 knockdown mitigated these effects. Conclusions: VDAC1 orchestrates BPAF-elicited succinate accumulation and macrophage inflammation via p38 MAPK/NF-κB signaling. Targeted VDAC1 silencing alleviates metabolic and inflammatory injury, offering a promising therapeutic strategy against BPAF-related diseases. Full article
Show Figures

Figure 1

18 pages, 10832 KB  
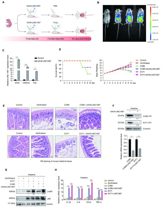
Article
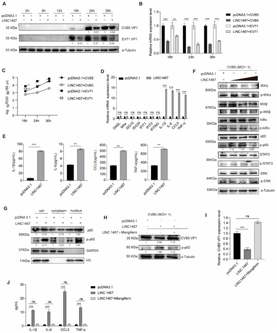
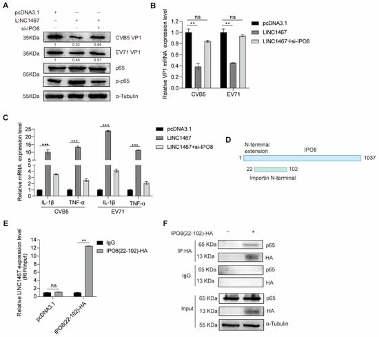
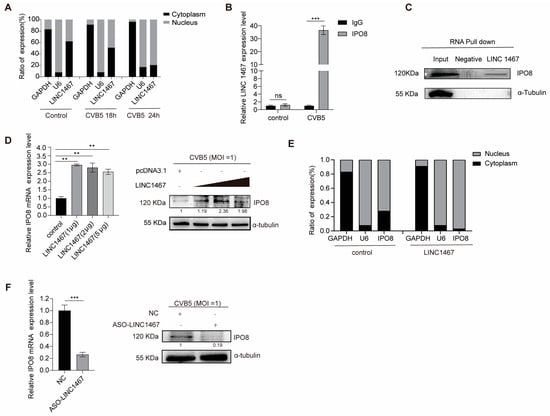
LINC1467 Activates the IPO8–p65 Axis to Restrict Hand, Foot, and Mouth Disease Virus Replication
by Xiaokui Zhang, Jinwei Li, Li Ding, Jihong Zhang, Fan Yang, Yonghan Luo and Wei Chen
Pathogens 2025, 14(10), 1071; https://doi.org/10.3390/pathogens14101071 - 21 Oct 2025
Abstract
Hand–foot–mouth disease (HFMD), primarily caused by human enteroviruses (EVs), poses a public health challenge, particularly among infants, due to a lack of effective therapies. Elucidating the molecular interplay between EVs and the host immune response is crucial for developing antiviral treatments. Recent studies [...] Read more.
Hand–foot–mouth disease (HFMD), primarily caused by human enteroviruses (EVs), poses a public health challenge, particularly among infants, due to a lack of effective therapies. Elucidating the molecular interplay between EVs and the host immune response is crucial for developing antiviral treatments. Recent studies have highlighted the significance of long non-coding RNAs (lncRNAs) in regulating host–pathogen interactions; however, the mechanisms of lncRNAs in EV infection remain poorly unexplored. Here, we identified a highly inducible nuclear lncRNA, LINC1467, that is upregulated in response to HFMD-related EV infection. Functional analyses revealed that LINC1467 suppresses viral replication. Mechanistically, LINC1467 interacts with nuclear import receptor Importin 8 (IPO8) to form the LINC1467/IPO8/p65 complex, facilitating the phosphorylation and nuclear translocation of p65, thus promoting the expression of pro-inflammatory cytokines and activating the NF-κB pathway. The antiviral function of LINC1467 was further validated in a mouse model of viral infection. These findings uncover a novel lncRNA-mediated regulatory mechanism in the innate immune response and highlight LINC1467 as a promising target for future antiviral strategies against HFMD-related EVs. Full article
Show Figures

Figure 1

12 pages, 2442 KB  
Article
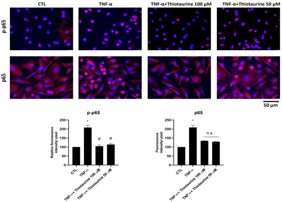
Thiotaurine Attenuates TNF-α-Induced Inflammation in Human Chondrocytes via NF-κB Pathway Suppression and Thiol-Dependent Persulfidation
by Alessia Mariano, Irene Bigioni, Alessia Baseggio Conrado, Antonio Francioso, Anna Scotto d’Abusco and Mario Fontana
Int. J. Mol. Sci. 2025, 26(20), 10208; https://doi.org/10.3390/ijms262010208 - 20 Oct 2025
Abstract
Thiotaurine (2-aminoethane thiosulfonate) is a naturally occurring sulfur-based compound featuring a thiosulfonate group, enabling it to act as a biologically relevant donor of hydrogen sulfide (H2S) through thiol-dependent persulfidation. H2S levels are known to be reduced in individuals with [...] Read more.
Thiotaurine (2-aminoethane thiosulfonate) is a naturally occurring sulfur-based compound featuring a thiosulfonate group, enabling it to act as a biologically relevant donor of hydrogen sulfide (H2S) through thiol-dependent persulfidation. H2S levels are known to be reduced in individuals with osteoarthritis, where it plays roles in modulating inflammation, oxidative stress, and pain. This study investigated the anti-inflammatory effects of Thiotaurine in human primary chondrocytes exposed to a pro-inflammatory cytokine. Cells were pre-treated with Thiotaurine prior to stimulation with TNF-α, and the expression levels of key interleukins were assessed at both the mRNA and protein levels. TNF-α stimulation led to upregulation of IL-6, IL-8, and IL-1β, which was significantly attenuated by Thiotaurine pre-treatment. Additionally, immunofluorescence analysis showed that Thiotaurine inhibited the phosphorylation and nuclear translocation of p65, indicating suppression of NF-κB pathway activation. Persulfide detection assays confirmed an increase in intracellular persulfide levels following Thiotaurine treatment. In summary, due to its anti-inflammatory activity and ability to release H2S, Thiotaurine emerges as a promising and potentially safe therapeutic option for osteoarthritis and other inflammation-related conditions. Full article
Show Figures

Figure 1

17 pages, 3096 KB  
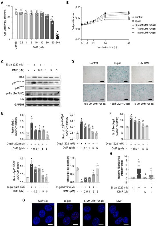
Article
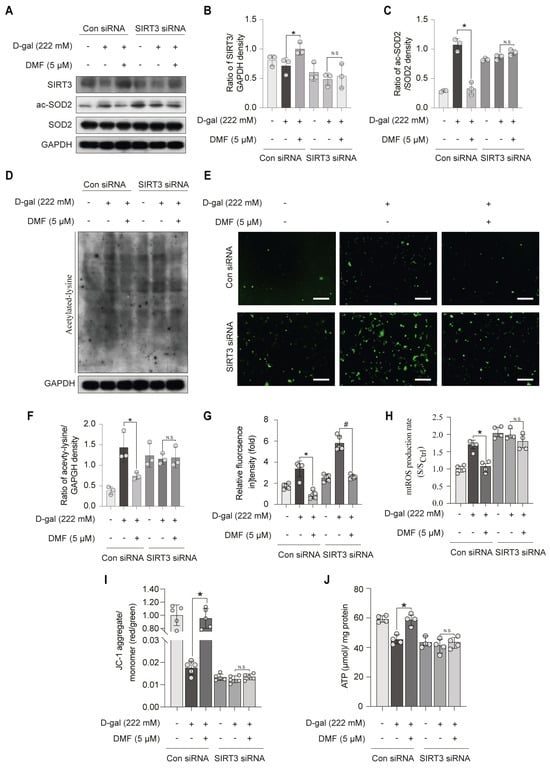
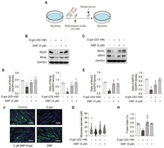
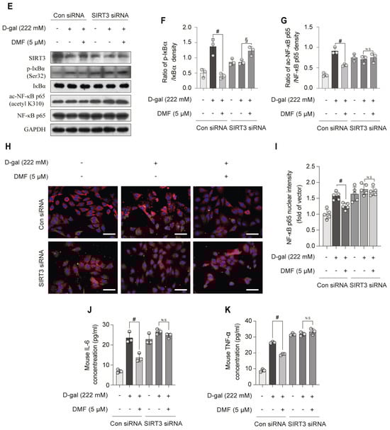
Activation of Sirtuin3 by 6,4′-Dihydroxy-7-methoxyflavanone Against Myoblasts Senescence by Attenuating D-Galactose-Induced Oxidative Stress and Inflammation
by Bingsi Li, Yuxuan Gu, Libing Zhou, Rui Chen, Yiwei Liu, Zexuan Wan, Ziyi Liang, Yukang Wang, Renlei Ji and Zhian Liu
Nutrients 2025, 17(20), 3298; https://doi.org/10.3390/nu17203298 - 20 Oct 2025
Abstract
Background/Objective: Cellular senescence is increasingly recognized as a key mechanism underlying sarcopenia, an age-related muscle disorder with no effective therapeutic. 6,4′-Dihydroxy-7-methoxyflavanone (DMF), a flavonoid isolated from Dalbergia odorifera T. Chen, has shown anti-senescence potential. This study aimed to investigate the protective effects of [...] Read more.
Background/Objective: Cellular senescence is increasingly recognized as a key mechanism underlying sarcopenia, an age-related muscle disorder with no effective therapeutic. 6,4′-Dihydroxy-7-methoxyflavanone (DMF), a flavonoid isolated from Dalbergia odorifera T. Chen, has shown anti-senescence potential. This study aimed to investigate the protective effects of DMF against myoblasts senescence and elucidate the underlying molecular mechanisms. Method: A cellular model of senescence was established in C2C12 myoblasts using D-galactose (D-gal). The effects of DMF pretreatment were evaluated by assessing senescence phenotypes, myogenic differentiation, and mitochondrial function. The role of Sirtuin3 (SIRT3) was confirmed using siRNA-mediated knockdown. Results: DMF Pre-treatment effectively attenuated D-gal-induced senescence, as indicated by restored proliferation, reduced senescence-associated β-galactosidase activity, decreased DNA damage, and the downregulation of p53, p21Cip1/WAF1 and p16INK4a. Furthermore, DMF rescued myogenic differentiation capacity, enhancing the expression of Myoblast determination protein 1, Myogenin, Myosin heavy chain and Muscle-specific regulatory factor 4, and promoting myotube formation. Mechanistically, DMF was identified as a SIRT3 activator. It enhanced SIRT3 expression and activity, leading to the deacetylation and activation of the mitochondrial antioxidant enzyme superoxide dismutase 2. This consequently reduced mitochondrial reactive oxygen species, improved mitochondrial membrane potential and ATP production, and suppressed the NF-κB pathway by inhibiting IκBα phosphorylation and p65 acetylation/nuclear translocation. Crucially, all the beneficial effects of DMF—including oxidative stress reduction, mitochondrial functional recovery, anti-inflammatory action, and ultimately, the attenuation of senescence and improvement of myogenesis—were abolished upon SIRT3 knockdown. Conclusions: Our findings demonstrate that DMF alleviates myoblasts senescence and promotes myogenic differentiation by activating the SIRT3-SOD2 pathway, thereby reducing oxidative stress and NF-κB-driven inflammation responses. DMF emerges as a promising therapeutic candidate for sarcopenia. Full article
(This article belongs to the Special Issue Nutrient Interaction, Metabolic Adaptation and Healthy Aging)
Show Figures

Figure 1

15 pages, 18510 KB  
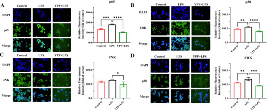
Article
Bovine β-Casein Peptide YPFPGPIH Regulates Inflammation and Macrophage Activity via TLR/NF-κB/MAPK Signaling
by Junpeng Zhang, Xinyu Zhang, Guangqing Mu, Xiaomeng Wu and Jianping Wu
Foods 2025, 14(20), 3572; https://doi.org/10.3390/foods14203572 - 20 Oct 2025
Abstract
Food-derived bioactive peptides are known to possess immunomodulatory properties, although their molecular mechanisms remain incompletely characterized. In this study, we investigated the immunoregulatory effects and underlying mechanisms of YPFPGPIH, a peptide derived from bovine β-casein, using the RAW264.7 macrophage model. Our results demonstrate [...] Read more.
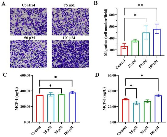
Food-derived bioactive peptides are known to possess immunomodulatory properties, although their molecular mechanisms remain incompletely characterized. In this study, we investigated the immunoregulatory effects and underlying mechanisms of YPFPGPIH, a peptide derived from bovine β-casein, using the RAW264.7 macrophage model. Our results demonstrate that YPFPGPIH enhanced macrophage proliferation and phagocytosis in a dose-dependent manner and promoted chemotactic migration through the upregulation of monocyte chemoattractant proteins MCP-1 and MCP-3. Under lipopolysaccharide (LPS)-induced inflammatory conditions, YPFPGPIH significantly reduced the levels of pro-inflammatory mediators, including interleukin-1β (IL-1β), tumor necrosis factor-α (TNF-α), and nitric oxide (NO), while increasing the production of the anti-inflammatory cytokine interleukin-10 (IL-10), thereby reestablishing cytokine balance. Mechanistic studies revealed that YPFPGPIH inhibited LPS-induced activation of the NF-κB and MAPK pathways, as indicated by reduced nuclear translocation of p65 and decreased phosphorylation of ERK, JNK, and p38. Molecular docking analysis indicated strong binding affinities between YPFPGPIH and Toll-like receptors TLR2 and TLR4, suggesting the involvement of TLR-mediated signaling. Notably, YPFPGPIH downregulated inducible nitric oxide synthase (iNOS) expression and upregulated chemokine mRNA levels, reflecting its dual role in modulating inflammatory and migratory responses. These findings highlight YPFPGPIH as a multifunctional immunomodulatory peptide that fine-tunes macrophage activity through crosstalk between TLR, NF-κB, and MAPK signaling pathways. This study provides new insights for developing peptide-based therapeutics and functional foods aimed at managing inflammatory diseases. Full article
(This article belongs to the Special Issue Milk Bioactive Compounds and Gut Microbiota Modulation)
Show Figures

Graphical abstract

13 pages, 1536 KB  
Article
All-Trans Retinoic Acid Attenuates Inflammation and Insulin Resistance Induced by Adipocyte–Macrophage Coculture
by Kwang-Rim Baek and Hye-Kyeong Kim
Molecules 2025, 30(20), 4111; https://doi.org/10.3390/molecules30204111 - 16 Oct 2025
Viewed by 278
Abstract
Obesity is characterized by chronic low-grade inflammation, largely driven by macrophage infiltration into adipose tissue, which contributes to the development of insulin resistance. All-trans retinoic acid (ATRA), a biologically active metabolite of vitamin A, has demonstrated anti-inflammatory properties. This study examined the effects [...] Read more.
Obesity is characterized by chronic low-grade inflammation, largely driven by macrophage infiltration into adipose tissue, which contributes to the development of insulin resistance. All-trans retinoic acid (ATRA), a biologically active metabolite of vitamin A, has demonstrated anti-inflammatory properties. This study examined the effects of ATRA on inflammation and insulin resistance using a coculture model comprising hypertrophied 3T3-L1 adipocytes and RAW264.7 macrophages. Coculture markedly elevated the production of pro-inflammatory mediators—including nitric oxide, monocyte chemoattractant protein-1, tumor necrosis factor-alpha, and interleukin-6—and increased free fatty acid release while suppressing the secretion of anti-inflammatory adiponectin. Treatment with ATRA (0.1, 1, and 10 μM) significantly reversed these coculture-induced alterations (p < 0.001). ATRA also inhibited the nuclear translocation of NF-κB and downregulated the expression of retinol-binding protein 4 (RBP4). Moreover, ATRA improved insulin-stimulated glucose uptake in adipocytes rendered insulin-resistant by coculture (p < 0.01), an effect associated with the restoration of glucose transporter 4 (GLUT4) and insulin receptor substrate-2 (IRS-2) expression. These findings suggest that ATRA effectively mitigates inflammation and insulin resistance arising from adipocyte–macrophage interactions, highlighting its potential as a therapeutic agent for obesity-related metabolic disorders. Full article
(This article belongs to the Special Issue Role of Natural Products in Inflammation)
Show Figures

Figure 1

19 pages, 5932 KB  
Article
Rubus occidentalis Ethanol Extract Attenuates Neuroinflammation and Cognitive Impairment in Lipopolysaccharide-Stimulated Microglia and Scopolamine-Induced Amnesic Mice
by Ga-Won Kim, Yon-Suk Kim, Tohmina Afroze Bondhon, Rengasamy Balakrishnan, Jun-Hyuk Han, Ji-Wung Kwon, Woo-Jung Kim and Dong-Kug Choi
Pharmaceuticals 2025, 18(10), 1557; https://doi.org/10.3390/ph18101557 - 16 Oct 2025
Viewed by 188
Abstract
Background/Objectives: Neuroinflammatory mechanisms, primarily mediated by activated microglia, play a key role in the progression of conditions such as mild cognitive impairment associated with Alzheimer’s disease. Rubus occidentalis (R. occidentalis), a black-fruited raspberry native to North America, is reported to possess [...] Read more.
Background/Objectives: Neuroinflammatory mechanisms, primarily mediated by activated microglia, play a key role in the progression of conditions such as mild cognitive impairment associated with Alzheimer’s disease. Rubus occidentalis (R. occidentalis), a black-fruited raspberry native to North America, is reported to possess antimicrobial, antidiabetic, and anticancer properties. This study investigated the neuroprotective and anti-neuroinflammatory effects of a 100% ethanol extract from premature R. occidentalis fruits (ROE) in lipopolysaccharide (LPS)-stimulated BV-2 microglial cells and a scopolamine-induced amnesic mouse model. Methods: C57BL/6N mice were orally administered ROE (100 or 200 mg/kg/b.w.) and donepezil (DNZ, 5 mg/kg) for 9 days and intraperitoneally injected with scopolamine (2 mg/kg/b.w.) for two days. Spatial learning and cognitive function were assessed using the Y-maze and Morris water maze tests. Protein and mRNA levels were examined both in vitro and in vivo through Western blotting and RT-PCR analysis. Results: In vitro, ROE improved cell viability and reduced nitric oxide overproduction in LPS-stimulated BV-2 cells, attenuated LPS-induced phosphorylation and degradation of IκB-α (thereby limiting NF-κB p65 nuclear translocation), and suppressed phosphorylation of MAPK signaling components. In vivo, ROE administration enhanced spatial learning and memory in scopolamine-treated C57BL/6N mice, increased hippocampal levels of brain-derived neurotrophic factor (BDNF) and phosphorylated CREB, and reduced the expression of iNOS and COX-2. Conclusions: Collectively, these results suggest that ROE possesses neuroprotective properties mediated by inhibition of NF-κB and MAPK signaling, promotion of CREB/BDNF pathways, and amelioration of neuroinflammation and cognitive deficits. Thus, ROE may represent a promising therapeutic candidate for neuroinflammatory disorders. Full article
(This article belongs to the Special Issue Therapeutic Potential of Scopolamine and Its Adverse Effect)
Show Figures

Graphical abstract

20 pages, 6718 KB  
Article
Polyporusterone B Alleviates Inflammatory Injury via Suppression of Pro-Inflammatory Cytokine Production
by Dan Song, Yanru Zhang, Jialu Yuan, Xiaohua Hao, Shizhuo Chen, Xinjie Zhao and Yaomeng Yang
Int. J. Mol. Sci. 2025, 26(20), 9957; https://doi.org/10.3390/ijms26209957 - 13 Oct 2025
Viewed by 178
Abstract
Polyporusterone B, a triterpene carboxylic acid isolated from Polyporus umbellatus Fries, exhibits anti-cancer and anti-hemolytic activities; however, its anti-inflammatory properties and underlying mechanisms remain unelucidated. We studied the anti-inflammatory effects of Polyporusterone B using lipopolysaccharide (LPS)-stimulated Raw264.7 murine macrophages (in vitro) and LPS-induced [...] Read more.
Polyporusterone B, a triterpene carboxylic acid isolated from Polyporus umbellatus Fries, exhibits anti-cancer and anti-hemolytic activities; however, its anti-inflammatory properties and underlying mechanisms remain unelucidated. We studied the anti-inflammatory effects of Polyporusterone B using lipopolysaccharide (LPS)-stimulated Raw264.7 murine macrophages (in vitro) and LPS-induced endotoxin shock in C57BL/6 mice (in vivo). Results showed that Polyporusterone B (1, 5, and 10 μM) had no cytotoxicity toward Raw264.7 cells, but significantly inhibited LPS-induced production of nitric oxide (NO) and pro-inflammatory cytokines (tumor necrosis factor (TNF-α), interleukin 1β (IL-1β), and interleukin 6 (IL-6)) in a concentration- and time-dependent manner, as demonstrated by Griess assay, qPCR, and ELISA. Western blot analysis revealed that Polyporusterone B suppressed LPS-induced phosphorylation of mitogen-activated protein kinases (ERK, P38, and NK) and reduced phosphorylation-mediated degradation of inhibitor of κBα (IκBα). Immunofluorescence and immunohistochemical staining further confirmed that Polyporusterone B blocked nuclear translocation of nuclear factor kappa-B (NF-κB)/Rel A in both Raw264.7 cells and mouse tissues. In the in vivo model, Polyporusterone B pretreatment significantly mitigated LPS-induced multi-organ pathological damage (e.g., lung edema, hepatic inflammation, renal hemorrhage) and downregulated tissue levels of TNF-α, IL-1β, and IL-6. These findings suggest that Polyporusterone B exerts anti-inflammatory effects by inhibiting the mitogen-activated protein kinase (MAPK) and NF-κB signaling pathways, suggesting its potential as a therapeutic candidate for inflammatory diseases. Full article
(This article belongs to the Special Issue Cytokines in Inflammation and Health)
Show Figures

Figure 1

21 pages, 1800 KB  
Review
Genomic, Epigenomic, and Immuno-Genomic Regulations of Vitamin D Supplementation in Multiple Sclerosis: A Literature Review and In Silico Meta-Analysis
by Preetam Modak, Pritha Bhattacharjee and Krishnendu Ghosh
DNA 2025, 5(4), 48; https://doi.org/10.3390/dna5040048 - 10 Oct 2025
Viewed by 254
Abstract
Multiple sclerosis (MS) is a chronic autoimmune neurodegenerative disorder characterized by progressive demyelination and axonal degeneration within the central nervous system, driven by complex genomic and epigenomic dysregulation. Its pathogenesis involves aberrant DNA methylation patterns at CpG islands of numbers of genes like [...] Read more.
Multiple sclerosis (MS) is a chronic autoimmune neurodegenerative disorder characterized by progressive demyelination and axonal degeneration within the central nervous system, driven by complex genomic and epigenomic dysregulation. Its pathogenesis involves aberrant DNA methylation patterns at CpG islands of numbers of genes like OLIG1 and OLIG2 disrupting protein expression at myelin with compromised oligodendrocyte differentiation. Furthermore, histone modifications, particularly H3K4me3 and H3K27ac, alter the promoter regions of genes responsible for myelination, affecting myelin synthesis. MS exhibits chromosomal instability and copy number variations in immune-regulatory gene loci, contributing to the elevated expression of genes for pro-inflammatory cytokines (TNF-α, IL-6) and reductions in anti-inflammatory molecules (IL-10, TGF-β1). Vitamin D deficiency correlates with compromised immune regulation through hypermethylation and reduced chromatin accessibility of vitamin D receptor (VDR) dysfunction and is reported to be associated with dopaminergic neuronal loss. Vitamin D supplementation demonstrates therapeutic potential through binding with VDR, which facilitates nuclear translocation and subsequent transcriptional activation of target genes via vitamin D response elements (VDREs), resulting in suppression of NF-κB signalling, enhancement of regulatory T-cell (Treg) responses due to upregulation of specific genes like FOXP3, downregulation of pro-inflammatory pathways, and potential restoration of the chromatin accessibility of oligodendrocyte-specific gene promoters, which normalizes oligodendrocyte activity. Identification of differentially methylated regions (DMRs) and differentially expressed genes (DEGs) that are in proximity to VDR-mediated gene regulation supports vitamin D supplementation as a promising, economically viable, and sustainable therapeutic strategy for MS. This systematic review integrates clinical evidence and eventual bioinformatical meta-analyses that reference transcriptome and methylome profiling and identify prospective molecular targets that represent potential genetic and epigenetic biomarkers for personalized therapeutic intervention. Full article
Show Figures

Figure 1

17 pages, 4515 KB  
Article
Investigating the Effects of Gardenia Polysaccharides on LPS-Induced Immune Injury in Mice and Exploring the Molecular Mechanisms Underlying Its Regulatory Effect on the Immune Function of Macrophages
by Pingdong Lin, Wen Yue, Han Xiang, Jing Liu and Xinzhu Chen
Foods 2025, 14(20), 3455; https://doi.org/10.3390/foods14203455 - 10 Oct 2025
Viewed by 341
Abstract
This study investigated the protective effects of Gardenia jasminoides Ellis polysaccharides (GP) on lipopolysaccharide (LPS)-induced immunosuppression and oxidative stress in mice and explored how GP modulates macrophage polarization through the TLR4/NF-κB signaling axis. The results showed that GP notably restored thymus and spleen [...] Read more.
This study investigated the protective effects of Gardenia jasminoides Ellis polysaccharides (GP) on lipopolysaccharide (LPS)-induced immunosuppression and oxidative stress in mice and explored how GP modulates macrophage polarization through the TLR4/NF-κB signaling axis. The results showed that GP notably restored thymus and spleen indices in LPS-treated mice, markedly decreased the serum concentrations of malondialdehyde, and enhanced superoxide dismutase activity and total antioxidant capacity. In RAW 264.7 macrophage cultures, GP displayed immunostimulatory effects by improving phagocytic activity, promoting NO synthesis, and enhancing the secretion of pro-inflammatory cytokines, including IL-1β, IL-6, and TNF-α. These effects were observed in cells not pretreated with TAK-242 or PDTC; however, they were not observed in cells pretreated with these inhibitors. At 300 µg/mL concentration, GP markedly enhanced the transcriptional levels of iNOS and cytokine genes. Protein analysis revealed significant upregulation of TLR4, MyD88, TRAF6, NF-κB RelA/p65, and phosphorylated p65. Fluorescence imaging confirmed the nuclear translocation of p65. Collectively, these findings indicated that GP reversed systemic immunosuppression and oxidative stress, offering foundational insights for developing natural immune regulators. The observed immunomodulatory properties of GP are likely mediated through the TLR4/NF-κB signaling pathway. Full article
(This article belongs to the Section Food Nutrition)
Show Figures

Figure 1

16 pages, 4613 KB  
Article
Inhibitory Effect of S0859 on the Antioxidant Master Switch Nuclear Factor Erythroid 2-Related Factor 2 in Lung Cancer Cells
by Eunsun Lee and Jeong Hee Hong
Antioxidants 2025, 14(10), 1191; https://doi.org/10.3390/antiox14101191 - 28 Sep 2025
Viewed by 603
Abstract
Cancer cells possess endogenous antioxidant systems such as nuclear factor erythroid 2-related factor 2 (NRF2). The electroneutral sodium bicarbonate cotransporter NBCn1, known as a migratory module, is closely associated with cancer metastasis; however, its regulatory signaling in cancer remains unclear. In particular, the [...] Read more.
Cancer cells possess endogenous antioxidant systems such as nuclear factor erythroid 2-related factor 2 (NRF2). The electroneutral sodium bicarbonate cotransporter NBCn1, known as a migratory module, is closely associated with cancer metastasis; however, its regulatory signaling in cancer remains unclear. In particular, the regulation of NBCn1 in response to oxidative stress and its relationship with NRF2 need to be elucidated. In the present study, we found that hydrogen peroxide–induced oxidative stress dysregulated NBCn1 via inhibition of NF-κB, thereby suppressing cellular migration in non-small cell lung cancer A549 cells. Phosphorylation of NF-κB was required for maintaining NBCn1 function in A549 cells. Oxidative stress also induced NRF2 nuclear translocation, reduced NBC activity, and activated oxidative stress–responsive gene expression. Treatment with the NBC inhibitor S0859 impaired ERK activation, NRF2 nuclear translocation, and oxidative stress defense gene expression in A549 cells. Furthermore, oxidative stimulation in the presence of S0859 disrupted the NRF2-mediated oxidative stress defense system and cellular migration in A549 lung cancer cells. Collectively, these findings suggest that S0859, as a potential NRF2 inhibitor, may exert anti-cancer properties. Full article
(This article belongs to the Special Issue Oxidative Stress and NRF2 in Health and Disease—2nd Edition)
Show Figures

Figure 1

12 pages, 1315 KB  
Article
Rosmarinosin A Inhibits Inflammatory Response in Lipopolysaccharide-Induced RAW 264.7 Macrophages via Suppressing NF-κB and MAPK Signaling Pathway
by Hanui Lee, Gyeong Han Jeong, Seung Sik Lee, Kyung-Bon Lee, Sanghwa Park, Tae Hoon Kim, Hyoung-Woo Bai and Byung Yeoup Chung
Molecules 2025, 30(18), 3752; https://doi.org/10.3390/molecules30183752 - 15 Sep 2025
Viewed by 545
Abstract
In the present study, we investigated the mechanisms underlying the anti-inflammatory effects of rosmarinosin A in (LPS)-stimulated RAW 264.7 macrophages. The cells were pretreated with various concentrations of rosmarinosin A, and then stimulated with LPS. Rosmarinosin A reduced the production of nitric oxide [...] Read more.
In the present study, we investigated the mechanisms underlying the anti-inflammatory effects of rosmarinosin A in (LPS)-stimulated RAW 264.7 macrophages. The cells were pretreated with various concentrations of rosmarinosin A, and then stimulated with LPS. Rosmarinosin A reduced the production of nitric oxide (NO) and prostaglandin E2 (PGE2), possibly through the modulation of inducible nitric oxide synthase (iNOS) and cyclooxygenase-2 (COX-2) expression, respectively. Additionally, it inhibited the production of pro-inflammatory cytokines, such as tumor necrosis factor α (TNF-α), interleukin (IL) 1β, and IL-6. The molecular mechanisms of rosmarinosin A involved the suppression of nuclear factor κB (NF-κB) p65 translocation into the nucleus. Furthermore, rosmarinosin A exhibited anti-inflammatory properties by suppressing the mitogen-activated protein kinase (MAPK) signaling pathway. These findings suggest that rosmarinosin A may exert its anti-inflammatory effects, at least in part, through the modulation of NF-κB and MAPK pathways in LPS-activated macrophages, offering the potential for therapeutic development. Full article
(This article belongs to the Special Issue Anti-inflammatory Activities of Natural Products—Third Edition)
Show Figures

Figure 1

18 pages, 3287 KB  
Article
In Silico and In Vitro Studies of Anti-Inflammatory, Anti-Oxidative Stress, and Anti-Apoptosis Effect of 7-Octenoic Acid Derived from Moringa oleifera Lam., on LPS-Induced Monocyte-Derived Macrophages (MDM)
by Kittipong Srimuang, Watunyoo Buakaew, Yordhathai Thongsri, Krai Daowtak, Pachuen Potup, Antonio Ferrante and Kanchana Usuwanthim
Int. J. Mol. Sci. 2025, 26(18), 8911; https://doi.org/10.3390/ijms26188911 - 12 Sep 2025
Viewed by 1012
Abstract
While Moringa oleifera Lam. (MO) extracts are known to have various bioactive properties, including anti-inflammatory properties, the components responsible still remain to be identified. This study explores the protective effects of the MO component, 7-octenoic acid (7OCT) in LPS-stimulated THP-1 macrophage inflammatory responses. [...] Read more.
While Moringa oleifera Lam. (MO) extracts are known to have various bioactive properties, including anti-inflammatory properties, the components responsible still remain to be identified. This study explores the protective effects of the MO component, 7-octenoic acid (7OCT) in LPS-stimulated THP-1 macrophage inflammatory responses. The compound significantly downregulated the production of the pro-inflammatory cytokines TNF-α, IL-1β, and IL-6, as well as the expression of inflammation-related genes NFKB1, PTGS2, and NOS2. Additionally, it inhibited the nuclear translocation of NF-κB p65, a key transcription factor of inflammatory signaling cascade. Effects on oxidative stress showed that 7OCT inhibited LPS-induced NADPH oxidase 2 (NOX2) component genes including CYBB, CYBA, NCF1, NCF2, and NFE2L2, along with phosphorylated NOX2 and p47phox proteins. The compound reduced the expression of TP53, BAX, CASP3, and CASP7, while enhancing BCL2 expression and Bcl-2 protein levels, suggesting an effect on apoptosis. Decreased levels of BAX, caspase-3, and cleaved caspase-3 proteins further confirmed its anti-apoptotic effect. Our findings suggest that 7OCT exhibits strong anti-inflammatory, antioxidant, and anti-apoptotic properties. Full article
(This article belongs to the Topic Oxidative Stress and Inflammation, 3rd Edition)
Show Figures

Figure 1

21 pages, 5103 KB  
Article
Inhibition of the HMGB1-RAGE Axis Attenuates Microglial Inflammation and Ameliorates Hypoxia-Induced Cognitive Impairment
by Chenlin Liu, Haowei Zhang, Ruili Guan, Yuankang Zou, Mengyu Chen, Mingrui Du, Wenjing Luo and Jianbin Zhang
Int. J. Mol. Sci. 2025, 26(18), 8782; https://doi.org/10.3390/ijms26188782 - 9 Sep 2025
Viewed by 840
Abstract
The mechanisms underlying the abnormal activation of microglia affecting cognitive function under high-altitude hypobaric hypoxia (HAHH) have not been fully elucidated. This study aims to investigate the effects of HAHH on the expression of the receptor for advanced glycation end-products (RAGE) in hippocampal [...] Read more.
The mechanisms underlying the abnormal activation of microglia affecting cognitive function under high-altitude hypobaric hypoxia (HAHH) have not been fully elucidated. This study aims to investigate the effects of HAHH on the expression of the receptor for advanced glycation end-products (RAGE) in hippocampal microglia of mice and to explore the role of RAGE inhibitors in alleviating HAHH-induced microglial inflammation and cognitive impairment. Mice were exposed to HAHH via a multi-environment simulation chamber, and RNA sequencing, qPCR, WB, flow cytometry and immunohistochemistry showed that HAHH exposome significantly increased RAGE expression in hippocampal microglia of mice (p < 0.001 vs. normoxia), which was closely related to microglial neuroinflammatory responses. RAGE inhibitor (FPS-ZM1) alleviated HAHH-induced microglial inflammation (TNF-α decreased by 64%, p < 0.001; CD86+ cells decreased by 42%, p < 0.001) and improved cognitive function in mice (Y-maze novel arm time: 28.08 ± 5.14 s vs. hypoxia 19.67 ± 4.68 s, p = 0.016; NORT recognition index: 0.52 ± 0.05 vs. hypoxia 0.33 ± 0.07, p < 0.001). Mechanistic studies revealed that RAGE inhibitors reduced microglial inflammation by inhibiting the MAPK pathway and decreasing nuclear translocation of NF-κB p65. Furthermore, high-mobility group box 1 (HMGB1) expression increased under hypoxic conditions (p < 0.001 vs. normoxia) and positively regulated RAGE expression. HMGB1 inhibitors reduced RAGE expression and attenuated HAHH-induced microglial inflammation. Overall, the HAHH exposome induces microglial inflammation via the HMGB1-RAGE-NF-κB pathway. RAGE and HMGB1 inhibitors may serve as novel therapeutic strategies to mitigate HAHH-induced cognitive impairment, providing a theoretical basis for the treatment of cognitive impairment. Full article
(This article belongs to the Section Molecular Immunology)
Show Figures

Figure 1

24 pages, 2263 KB  
Article
Effects of Porphyromonas gingivalis Bacteria on Inflammation, Oxidative Stress and Lipid Metabolism in Models of Obese db/db Mice and 3T3-L1 Adipose Cells
by Katy Thouvenot, Fanny Le Sage, Angélique Arcambal, David Couret, Wildriss Viranaïcken, Philippe Rondeau, Olivier Meilhac and Marie-Paule Gonthier
Microorganisms 2025, 13(9), 2074; https://doi.org/10.3390/microorganisms13092074 - 5 Sep 2025
Viewed by 632
Abstract
During periodontitis, Porphyromonas gingivalis and its lipopolysaccharides (LPS) may translocate into the bloodstream and alter adipocyte function, aggravating obesity-related disorders. This study aimed to evaluate the inflammatory and metabolic effects of P. gingivalis in obese db/db mice, and to decipher the [...] Read more.
During periodontitis, Porphyromonas gingivalis and its lipopolysaccharides (LPS) may translocate into the bloodstream and alter adipocyte function, aggravating obesity-related disorders. This study aimed to evaluate the inflammatory and metabolic effects of P. gingivalis in obese db/db mice, and to decipher the molecular mechanisms targeted by P. gingivalis or its LPS in 3T3-L1 adipocytes. Then, we determined the ability of three major dietary polyphenols, namely caffeic acid, quercetin and epicatechin, to protect adipocytes under LPS conditions. Results show that obese mice exposed to P. gingivalis exhibited an altered lipid profile with higher triglyceride accumulation, an enhanced pro-inflammatory response and a reduced antioxidant SOD activity in the adipose tissue. In adipose cells, P. gingivalis and LPS induced the TLR2-4/MyD88/NFκB signaling pathway, and promoted IL-6 and MCP-1 secretion. Bacterial stimuli also increased ROS levels and the expression of NOX2, NOX4 and iNOS genes, while they deregulated mRNA levels of Cu/ZnSOD, MnSOD, catalase, GPx and Nrf2. Interestingly, caffeic acid, quercetin and epicatechin protected adipose cells via antioxidant and anti-inflammatory effects. Overall, these findings show the deleterious impact of P. gingivalis on inflammation, oxidative stress and lipid metabolism in obese mice and adipose cells, and highlight the therapeutic potential of polyphenols in mitigating periodontal bacteria-mediated complications during obesity. Full article
(This article belongs to the Special Issue Microbiota in Human Health and Disease)
Show Figures

Figure 1

Back to TopTop