Inhibition of the HMGB1-RAGE Axis Attenuates Microglial Inflammation and Ameliorates Hypoxia-Induced Cognitive Impairment
Abstract
1. Introduction
2. Results
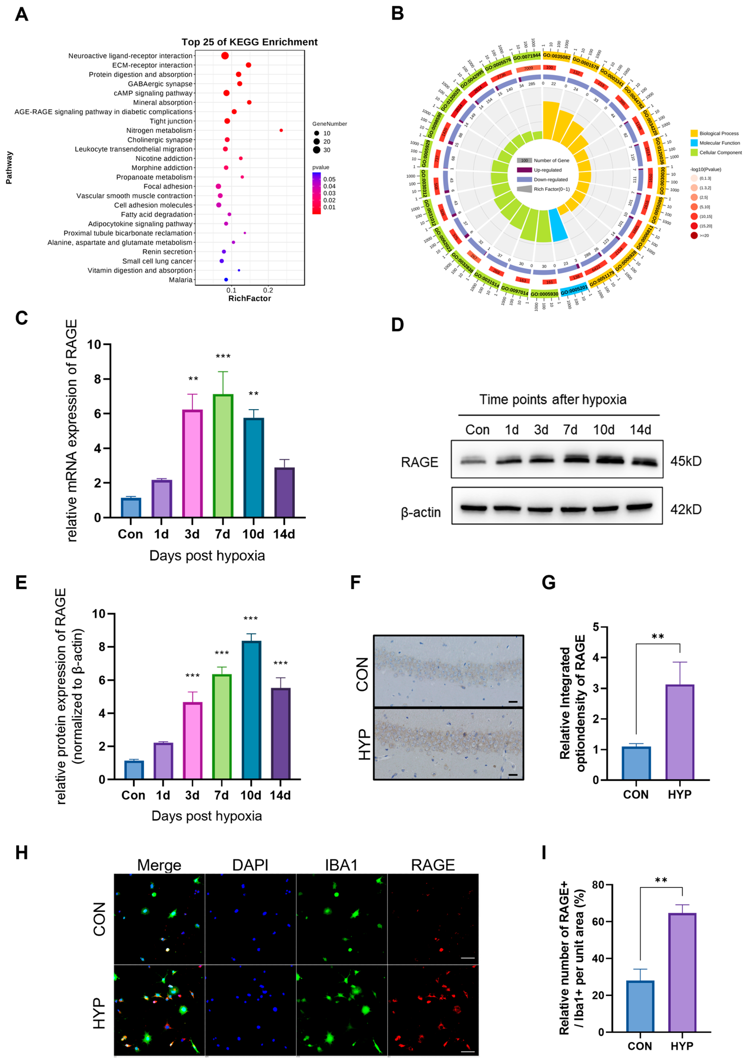
2.1. HAHH Increases RAGE Expression in Mouse Hippocampal Microglia
2.2. RAGE Inhibitor Attenuates HAHH-Induced Microglial Inflammation in the Mouse Hippocampus
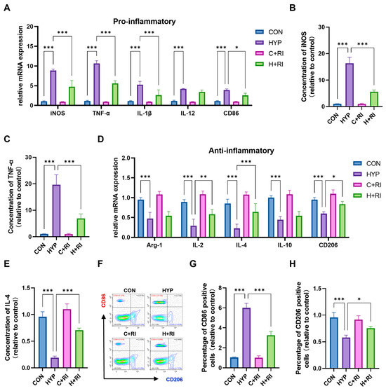
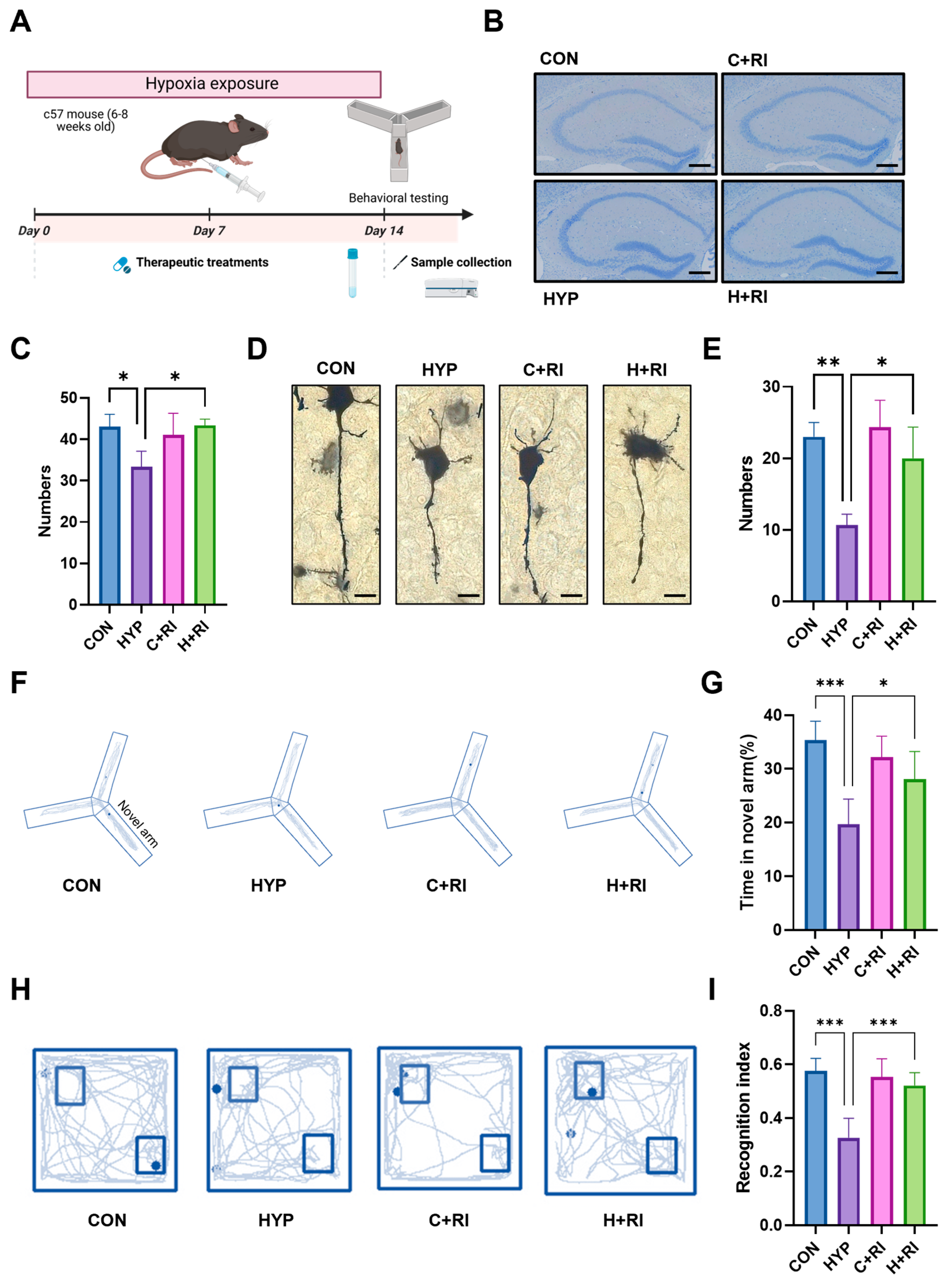
2.3. RAGE Inhibitors Restore Inflammation and Cognitive Impairment Induced by the HAHH Exposome in Mice
2.4. RAGE Inhibitors Reduce Microglial Inflammation via the MAPK Pathway and p65 Nuclear Translocation
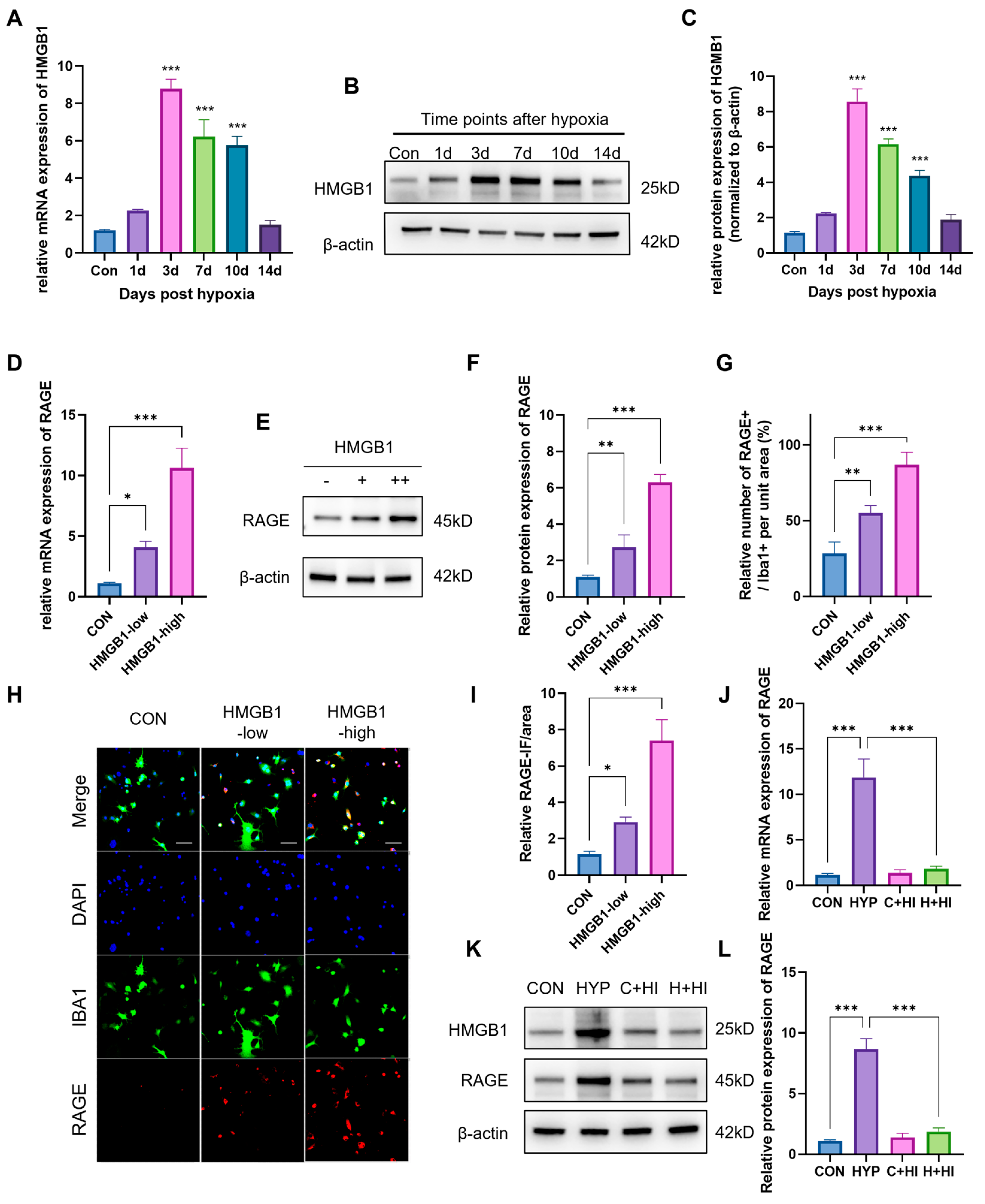
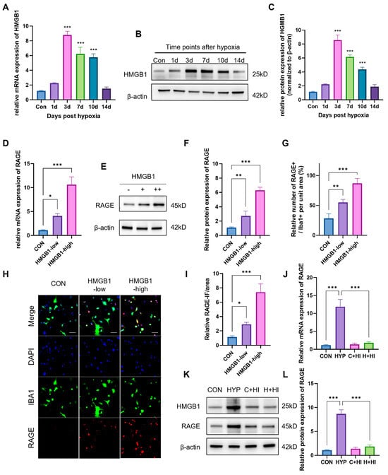
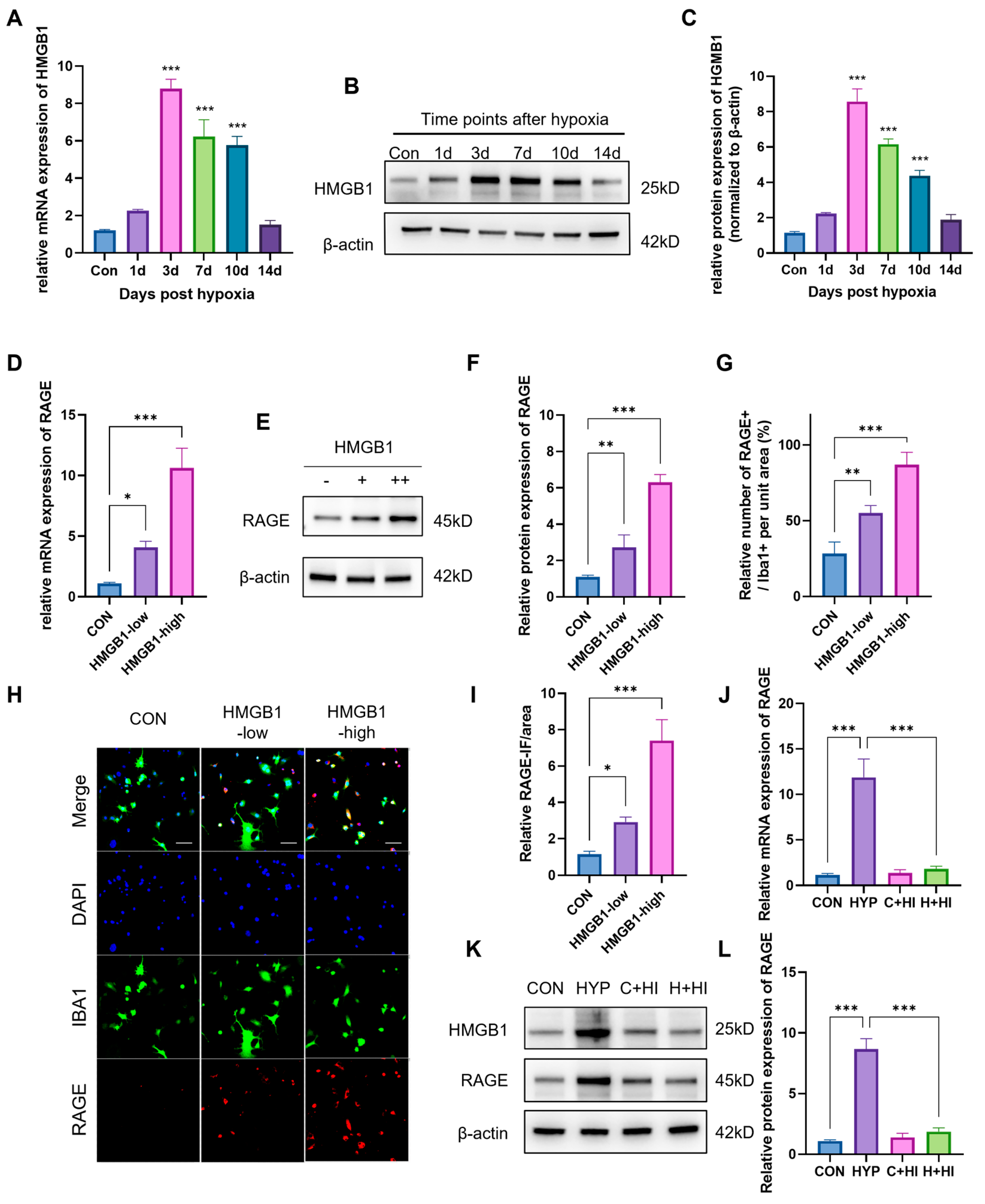
2.5. HAHH Exposome Upregulates RAGE Expression via HMGB1
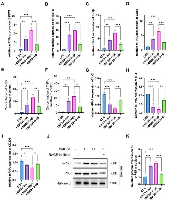
2.6. HMGB1-Induced Microglial Inflammation Under Hypoxic Conditions Can Be Reversed by RAGE Inhibitors
3. Discussion
4. Materials and Methods
4.1. Hypoxic Exposure and Animal Models
4.2. RNA Sequencing and Bioinformatics Analysis
4.3. Quantitative Real-Time PCR (qPCR)
4.4. WB Analysis
4.5. Immunohistochemistry and Immunofluorescence Staining
4.6. Primary Microglial Cell Culture and Treatment
4.7. Flow Cytometry Analysis
4.8. Cognitive Function Tests
4.8.1. Y-Maze Test
4.8.2. Novel Object Recognition Test (NORT)
4.9. Statistical Analysis
5. Conclusions
Supplementary Materials
Author Contributions
Funding
Institutional Review Board Statement
Informed Consent Statement
Data Availability Statement
Conflicts of Interest
Abbreviations
| RAGE | Receptor for Advanced Glycation End-Products |
| HMGB1 | High-Mobility Group Box 1 |
| CNS | Central Nervous System |
| DAMP | Damage-Associated Molecular Pattern |
| MAPK | Mitogen-Activated Protein Kinase |
| PI3K | Phosphatidylinositol 3-Kinase |
| AKT | AKT Serine/Threonine Kinase |
| JNK | c-Jun N-terminal Kinase |
| ERK | Extracellular Signal-Regulated Kinase |
References
- Gatterer, H.; Villafuerte, F.C.; Ulrich, S.; Bhandari, S.S.; Keyes, L.E.; Burtscher, M. Altitude Illnesses. Nat. Rev. Dis. Primers 2024, 10, 43. [Google Scholar] [CrossRef]
- Biller, A.; Badde, S.; Heckel, A.; Guericke, P.; Bendszus, M.; Nagel, A.M.; Heiland, S.; Mairbäurl, H.; Bärtsch, P.; Schommer, K. Exposure to 16 h of Normobaric Hypoxia Induces Ionic Edema in the Healthy Brain. Nat. Commun. 2021, 12, 5987. [Google Scholar] [CrossRef] [PubMed]
- Zhou, Y.; Huang, X.; Zhao, T.; Qiao, M.; Zhao, X.; Zhao, M.; Xu, L.; Zhao, Y.; Wu, L.; Wu, K.; et al. Hypoxia Augments LPS-Induced Inflammation and Triggers High Altitude Cerebral Edema in Mice. Brain Behav. Immun. 2017, 64, 266–275. [Google Scholar] [CrossRef] [PubMed]
- Yuan, H.; Wang, Y.; Liu, P.-F.; Yue, Y.-L.; Guo, J.-S.; Wang, Z.-C. Abnormal Brain Activity in Rats with Sustained Hypobaric Hypoxia Exposure: A Resting-State Functional Magnetic Resonance Imaging Study. Chin. Med. J. (Engl.) 2019, 132, 2621–2627. [Google Scholar] [CrossRef] [PubMed]
- Prinz, M.; Jung, S.; Priller, J. Microglia Biology: One Century of Evolving Concepts. Cell 2019, 179, 292–311. [Google Scholar] [CrossRef]
- Colonna, M.; Butovsky, O. Microglia Function in the Central Nervous System During Health and Neurodegeneration. Annu. Rev. Immunol. 2017, 35, 441–468. [Google Scholar] [CrossRef]
- He, C.; Liu, Y.; Huang, Z.; Yang, Z.; Zhou, T.; Liu, S.; Hao, Z.; Wang, J.; Feng, Q.; Liu, Y.; et al. A Specific RIP3+ Subpopulation of Microglia Promotes Retinopathy through a Hypoxia-Triggered Necroptotic Mechanism. Proc. Natl. Acad. Sci. USA 2021, 118, e2023290118. [Google Scholar] [CrossRef]
- Kiernan, E.A.; Smith, S.M.C.; Mitchell, G.S.; Watters, J.J. Mechanisms of Microglial Activation in Models of Inflammation and Hypoxia: Implications for Chronic Intermittent Hypoxia. J. Physiol. 2016, 594, 1563–1577. [Google Scholar] [CrossRef]
- Zhu, K.; Zhu, X.; Yu, J.; Chen, L.; Liu, S.; Yan, M.; Yang, W.; Sun, Y.; Zhang, Z.; Li, J.; et al. Effects of HMGB1/RAGE/Cathespin B Inhibitors on Alleviating Hippocampal Injury by Regulating Microglial Pyroptosis and Caspase Activation in Neonatal Hypoxic–Ischemic Brain Damage. J. Neurochem. 2023, 167, 410–426. [Google Scholar] [CrossRef]
- Sun, Y.; Hei, M.; Fang, Z.; Tang, Z.; Wang, B.; Hu, N. High-Mobility Group Box 1 Contributes to Cerebral Cortex Injury in a Neonatal Hypoxic-Ischemic Rat Model by Regulating the Phenotypic Polarization of Microglia. Front. Cell. Neurosci. 2019, 13, 506. [Google Scholar] [CrossRef]
- Le Bagge, S.; Fotheringham, A.K.; Leung, S.S.; Forbes, J.M. Targeting the Receptor for Advanced Glycation End Products (RAGE) in Type 1 Diabetes. Med. Res. Rev. 2020, 40, 1200–1219. [Google Scholar] [CrossRef] [PubMed]
- Drake, L.R.; Scott, P.J.H. Targeted Nanoparticles for Multimodal Imaging of the Receptor for Advanced Glycation End-Products. Theranostics 2018, 8, 6352–6354. [Google Scholar] [CrossRef] [PubMed]
- Byun, K.; Yoo, Y.; Son, M.; Lee, J.; Jeong, G.-B.; Park, Y.M.; Salekdeh, G.H.; Lee, B. Advanced Glycation End-Products Produced Systemically and by Macrophages: A Common Contributor to Inflammation and Degenerative Diseases. Pharmacol. Ther. 2017, 177, 44–55. [Google Scholar] [CrossRef] [PubMed]
- Lee, Y.-S.; Choi, J.-Y.; Mankhong, S.; Moon, S.; Kim, S.; Koh, Y.H.; Kim, J.-H.; Kang, J.-H. Sirtuin 1-Dependent Regulation of High Mobility Box 1 in Hypoxia-Reoxygenated Brain Microvascular Endothelial Cells: Roles in Neuronal Amyloidogenesis. Cell Death Dis. 2020, 11, 1072. [Google Scholar] [CrossRef]
- Xue, J.; Suarez, J.S.; Minaai, M.; Li, S.; Gaudino, G.; Pass, H.I.; Carbone, M.; Yang, H. HMGB1 as a Therapeutic Target in Disease. J. Cell. Physiol. 2021, 236, 3406–3419. [Google Scholar] [CrossRef]
- Chen, S.; Pan, J.; Gong, Z.; Wu, M.; Zhang, X.; Chen, H.; Yang, D.; Qi, S.; Peng, Y.; Shen, J. Hypochlorous Acid Derived from Microglial Myeloperoxidase Could Mediate High-Mobility Group Box 1 Release from Neurons to Amplify Brain Damage in Cerebral Ischemia-Reperfusion Injury. J. Neuroinflamm. 2024, 21, 70. [Google Scholar] [CrossRef]
- Gao, J.; Zhang, Z.; Yan, J.-Y.; Ge, Y.-X.; Gao, Y. Inflammation and Coagulation Abnormalities via the Activation of the HMGB1-RAGE/NF-κB and F2/Rho Pathways in Lung Injury Induced by Acute Hypoxia. Int. J. Mol. Med. 2023, 52, 67. [Google Scholar] [CrossRef]
- Freitas-Andrade, M.; Comin, C.H.; Van Dyken, P.; Ouellette, J.; Raman-Nair, J.; Blakeley, N.; Liu, Q.Y.; Leclerc, S.; Pan, Y.; Liu, Z.; et al. Astroglial Hmgb1 Regulates Postnatal Astrocyte Morphogenesis and Cerebrovascular Maturation. Nat. Commun. 2023, 14, 4965. [Google Scholar] [CrossRef]
- Sims, G.P.; Rowe, D.C.; Rietdijk, S.T.; Herbst, R.; Coyle, A.J. HMGB1 and RAGE in Inflammation and Cancer. Annu. Rev. Immunol. 2010, 28, 367–388. [Google Scholar] [CrossRef]
- Qiao, X.; Li, W.; Zheng, Z.; Liu, C.; Zhao, L.; He, Y.; Li, H. Inhibition of the HMGB1/RAGE Axis Protects against Cisplatin-Induced Ototoxicity via Suppression of Inflammation and Oxidative Stress. Int. J. Biol. Sci. 2024, 20, 784–800. [Google Scholar] [CrossRef]
- Fan, H.; Tang, H.-B.; Chen, Z.; Wang, H.-Q.; Zhang, L.; Jiang, Y.; Li, T.; Yang, C.-F.; Wang, X.-Y.; Li, X.; et al. Inhibiting HMGB1-RAGE Axis Prevents pro-Inflammatory Macrophages/Microglia Polarization and Affords Neuroprotection after Spinal Cord Injury. J. Neuroinflamm. 2020, 17, 295. [Google Scholar] [CrossRef]
- Zhang, S.; Hu, L.; Jiang, J.; Li, H.; Wu, Q.; Ooi, K.; Wang, J.; Feng, Y.; Zhu, D.; Xia, C. HMGB1/RAGE Axis Mediates Stress-Induced RVLM Neuroinflammation in Mice via Impairing Mitophagy Flux in Microglia. J. Neuroinflamm. 2020, 17, 15. [Google Scholar] [CrossRef]
- West, J.B. High-Altitude Medicine. Lancet Respir. Med. 2015, 3, 12–13. [Google Scholar] [CrossRef] [PubMed]
- Anderson, S.; Finnegan, T.P.; Abraham, P. High-Altitude Hypoxia and the Brain. Lancet 1986, 2, 695. [Google Scholar] [CrossRef]
- Yan, Z.; Yang, J.; Wei, W.-T.; Zhou, M.-L.; Mo, D.-X.; Wan, X.; Ma, R.; Wu, M.-M.; Huang, J.-H.; Liu, Y.-J.; et al. A Time-Resolved Multi-Omics Atlas of Transcriptional Regulation in Response to High-Altitude Hypoxia across Whole-Body Tissues. Nat. Commun. 2024, 15, 3970. [Google Scholar] [CrossRef] [PubMed]
- Skolnik, J.; Takacs, L.; Szende, E. In Vitro Oxygen Consumption of Slices from Kidney, Brain, Cortex and Liver in Hypoxia. Nature 1966, 209, 305. [Google Scholar] [CrossRef]
- Ota, A.; Ikeda, T.; Ikenoue, T.; Toshimori, K. Sequence of Neuronal Responses Assessed by Immunohistochemistry in the Newborn Rat Brain after Hypoxia-Ischemia. Am. J. Obstet. Gynecol. 1997, 177, 519–526. [Google Scholar] [CrossRef]
- Miskowiak, K.W.; Damgaard, V.; Schandorff, J.M.; Macoveanu, J.; Knudsen, G.M.; Johansen, A.; Plaven-Sigray, P.; Svarer, C.; Fussing, C.B.; Cramer, K.; et al. Effects of Cognitive Training under Hypoxia on Cognitive Proficiency and Neuroplasticity in Remitted Patients with Mood Disorders and Healthy Individuals: ALTIBRAIN Study Protocol for a Randomized Controlled Trial. Trials 2024, 25, 1–15. [Google Scholar] [CrossRef]
- Zhu, X.; Liu, H.; Wang, D.; Guan, R.; Zou, Y.; Li, M.; Zhang, J.; Chen, J. NLRP3 Deficiency Protects against Hypobaric Hypoxia Induced Neuroinflammation and Cognitive Dysfunction. Ecotoxicol. Environ. Saf. 2023, 255, 114828. [Google Scholar] [CrossRef]
- Zhang, Y.; Miao, Y.; Xiong, X.; Tan, J.; Han, Z.; Chen, F.; Lei, P.; Zhang, Q. Microglial Exosomes Alleviate Intermittent Hypoxia-Induced Cognitive Deficits by Suppressing NLRP3 Inflammasome. Biol. Direct 2023, 18, 29. [Google Scholar] [CrossRef]
- Zhang, Y.; Zhang, J.; Zhao, Y.; Zhang, Y.; Liu, L.; Xu, X.; Wang, X.; Fu, J. ChemR23 Activation Attenuates Cognitive Impairment in Chronic Cerebral Hypoperfusion by Inhibiting NLRP3 Inflammasome-Induced Neuronal Pyroptosis. Cell Death Dis. 2023, 14, 721. [Google Scholar] [CrossRef]
- Zhao, Y.; Zhang, J.; Zheng, Y.; Zhang, Y.; Zhang, X.J.; Wang, H.; Du, Y.; Guan, J.; Wang, X.; Fu, J. NAD+ Improves Cognitive Function and Reduces Neuroinflammation by Ameliorating Mitochondrial Damage and Decreasing ROS Production in Chronic Cerebral Hypoperfusion Models through Sirt1/PGC-1α Pathway. J. Neuroinflamm. 2021, 18, 207. [Google Scholar] [CrossRef] [PubMed]
- Block, M.L.; Zecca, L.; Hong, J.-S. Microglia-Mediated Neurotoxicity: Uncovering the Molecular Mechanisms. Nat. Rev. Neurosci. 2007, 8, 57–69. [Google Scholar] [CrossRef]
- Kettenmann, H.; Hanisch, U.-K.; Noda, M.; Verkhratsky, A. Physiology of Microglia. Physiol. Rev. 2011, 91, 461–553. [Google Scholar] [CrossRef] [PubMed]
- Escoubas, C.C.; Molofsky, A.V. Microglia as Integrators of Brain-Associated Molecular Patterns. Trends Immunol. 2024, 45, 358–370. [Google Scholar] [CrossRef] [PubMed]
- Chen, C.; Liao, J.; Xia, Y.; Liu, X.; Jones, R.; Haran, J.; McCormick, B.; Sampson, T.R.; Alam, A.; Ye, K. Gut Microbiota Regulate Alzheimer’s Disease Pathologies and Cognitive Disorders via PUFA-Associated Neuroinflammation. Gut 2022, 71, 2233–2252. [Google Scholar] [CrossRef]
- Rao, X.; Hua, F.; Zhang, L.; Lin, Y.; Fang, P.; Chen, S.; Ying, J.; Wang, X. Dual Roles of Interleukin-33 in Cognitive Function by Regulating Central Nervous System Inflammation. J. Transl. Med. 2022, 20, 369. [Google Scholar] [CrossRef]
- Lecca, D.; Jung, Y.J.; Scerba, M.T.; Hwang, I.; Kim, Y.K.; Kim, S.; Modrow, S.; Tweedie, D.; Hsueh, S.-C.; Liu, D.; et al. Role of Chronic Neuroinflammation in Neuroplasticity and Cognitive Function: A Hypothesis. Alzheimers Dement. 2022, 18, 2327–2340. [Google Scholar] [CrossRef]
- Chandrashekaran, V.; Seth, R.K.; Dattaroy, D.; Alhasson, F.; Ziolenka, J.; Carson, J.; Berger, F.G.; Kalyanaraman, B.; Diehl, A.M.; Chatterjee, S. HMGB1-RAGE Pathway Drives Peroxynitrite Signaling-Induced IBD-like Inflammation in Murine Nonalcoholic Fatty Liver Disease. Redox Biol. 2017, 13, 8–19. [Google Scholar] [CrossRef]
- Carroll, K.R.; Mizrachi, M.; Simmons, S.; Toz, B.; Kowal, C.; Wingard, J.; Tehrani, N.; Zarfeshani, A.; Kello, N.; El Khoury, L.; et al. Lupus Autoantibodies Initiate Neuroinflammation Sustained by Continuous HMGB1:RAGE Signaling and Reversed by Increased LAIR-1 Expression. Nat. Immunol. 2024, 25, 671–681. [Google Scholar] [CrossRef]
- Jangde, N.; Ray, R.; Rai, V. RAGE and Its Ligands: From Pathogenesis to Therapeutics. Crit. Rev. Biochem. Mol. Biol. 2020, 55, 555–575. [Google Scholar] [CrossRef]
- Guan, L.; Mao, Z.; Yang, S.; Wu, G.; Chen, Y.; Yin, L.; Qi, Y.; Han, L.; Xu, L. Dioscin Alleviates Alzheimer’s Disease through Regulating RAGE/NOX4 Mediated Oxidative Stress and Inflammation. Biomed. Pharmacother. 2022, 152, 113248. [Google Scholar] [CrossRef] [PubMed]
- Ray, R.; Juranek, J.K.; Rai, V. RAGE Axis in Neuroinflammation, Neurodegeneration and Its Emerging Role in the Pathogenesis of Amyotrophic Lateral Sclerosis. Neurosci. Biobehav. Rev. 2016, 62, 48–55. [Google Scholar] [CrossRef] [PubMed]
- Li, Y.; Peng, Y.; Shen, Y.; Zhang, Y.; Liu, L.; Yang, X. Dietary Polyphenols: Regulate the Advanced Glycation End Products-RAGE Axis and the Microbiota-Gut-Brain Axis to Prevent Neurodegenerative Diseases. Crit. Rev. Food Sci. Nutr. 2023, 63, 9816–9842. [Google Scholar] [CrossRef] [PubMed]
- Long, H.; Zhang, S.; Zeng, S.; Tong, Y.; Liu, J.; Liu, C.; Li, D. Interaction of RAGE with α-Synuclein Fibrils Mediates Inflammatory Response of Microglia. Cell Rep. 2022, 40, 111401. [Google Scholar] [CrossRef]
- Zhang, S.; Xiang, H.; Tao, Y.; Li, J.; Zeng, S.; Xu, Q.; Xiao, H.; Lv, S.; Song, C.; Cheng, Y.; et al. Inhibitor Development for α-Synuclein Fibril’s Disordered Region to Alleviate Parkinson’s Disease Pathology. J. Am. Chem. Soc. 2024, 146, 28282–28295. [Google Scholar] [CrossRef]
- Salahuddin, P.; Rabbani, G.; Khan, R.H. The Role of Advanced Glycation End Products in Various Types of Neurodegenerative Disease: A Therapeutic Approach. Cell. Mol. Biol. Lett. 2014, 19, 407–437. [Google Scholar] [CrossRef]
- Gasparotto, J.; Girardi, C.S.; Somensi, N.; Ribeiro, C.T.; Moreira, J.C.F.; Michels, M.; Sonai, B.; Rocha, M.; Steckert, A.V.; Barichello, T.; et al. Receptor for Advanced Glycation End Products Mediates Sepsis-Triggered Amyloid-β Accumulation, Tau Phosphorylation, and Cognitive Impairment. J. Biol. Chem. 2018, 293, 226–244. [Google Scholar] [CrossRef]
- Paudel, Y.N.; Angelopoulou, E.; Piperi, C.; Othman, I.; Aamir, K.; Shaikh, M.F. Impact of HMGB1, RAGE, and TLR4 in Alzheimer’s Disease (AD): From Risk Factors to Therapeutic Targeting. Cells 2020, 9, 383. [Google Scholar] [CrossRef]
- Ott, C.; Jacobs, K.; Haucke, E.; Navarrete Santos, A.; Grune, T.; Simm, A. Role of Advanced Glycation End Products in Cellular Signaling. Redox Biol. 2014, 2, 411–429. [Google Scholar] [CrossRef]
- Shimizu, Y.; Harashima, A.; Munesue, S.; Oishi, M.; Hattori, T.; Hori, O.; Kitao, Y.; Yamamoto, H.; Leerach, N.; Nakada, M.; et al. Neuroprotective Effects of Endogenous Secretory Receptor for Advanced Glycation End-Products in Brain Ischemia. Aging Dis. 2020, 11, 547–558. [Google Scholar] [CrossRef]
- Yang, H.; Andersson, U.; Brines, M. Neurons Are a Primary Driver of Inflammation via Release of HMGB1. Cells 2021, 10, 2791. [Google Scholar] [CrossRef] [PubMed]
- Yang, H.; Wang, H.; Andersson, U. Targeting Inflammation Driven by HMGB1. Front. Immunol. 2020, 11, 484. [Google Scholar] [CrossRef] [PubMed]
- Kaya, Z.; Belder, N.; Sever-Bahcekapili, M.; Donmez-Demir, B.; Erdener, Ş.E.; Bozbeyoglu, N.; Bagci, C.; Eren-Kocak, E.; Yemisci, M.; Karatas, H.; et al. Vesicular HMGB1 Release from Neurons Stressed with Spreading Depolarization Enables Confined Inflammatory Signaling to Astrocytes. J. Neuroinflamm. 2023, 20, 295. [Google Scholar] [CrossRef] [PubMed]
- Ye, C.; Li, H.; Li, Y.; Zhang, Y.; Liu, G.; Mi, H.; Li, H.; Xiao, Q.; Niu, L.; Yu, X. Hypoxia-Induced HMGB1 Promotes Glioma Stem Cells Self-Renewal and Tumorigenicity via RAGE. iScience 2022, 25, 104872. [Google Scholar] [CrossRef]
- Jing, M.; Xiong, X.; Mao, X.; Song, Q.; Zhang, L.; Ouyang, Y.; Pang, Y.; Fu, Y.; Yan, W. HMGB1 Promotes Mitochondrial Transfer between Hepatocellular Carcinoma Cells through RHOT1 and RAC1 under Hypoxia. Cell Death Dis. 2024, 15, 155. [Google Scholar] [CrossRef]
- Liu, Y.; Yan, W.; Tohme, S.; Chen, M.; Fu, Y.; Tian, D.; Lotze, M.; Tang, D.; Tsung, A. Hypoxia Induced HMGB1 and Mitochondrial DNA Interactions Mediate Tumor Growth in Hepatocellular Carcinoma through Toll-like Receptor 9. J. Hepatol. 2015, 63, 114–121. [Google Scholar] [CrossRef]
- Wang, J.; Xin, Y.; Chu, T.; Liu, C.; Xu, A. Dexmedetomidine Attenuates Perioperative Neurocognitive Disorders by Suppressing Hippocampal Neuroinflammation and HMGB1/RAGE/NF-κB Signaling Pathway. Biomed. Pharmacother. 2022, 150, 113006. [Google Scholar] [CrossRef]
- Zhang, D.; Wu, C.; Ba, D.; Wang, N.; Wang, Y.; Li, X.; Li, Q.; Zhao, G. Ferroptosis Contribute to Neonicotinoid Imidacloprid-Evoked Pyroptosis by Activating the HMGB1-RAGE/TLR4-NF-κB Signaling Pathway. Ecotoxicol. Environ. Saf. 2023, 253, 114655. [Google Scholar] [CrossRef]
- Hassan, N.F.; El-Ansary, M.R.; Selim, H.M.R.M.; Ousman, M.S.; Khattab, M.S.; El-Ansary, M.R.M.; Gad, E.S.; Moursi, S.M.M.; Gohar, A.; Gowifel, A.M.H. Alirocumab Boosts Antioxidant Status and Halts Inflammation in Rat Model of Sepsis-Induced Nephrotoxicity via Modulation of Nrf2/HO-1, PCSK9/HMGB1/NF-κB/NLRP3 and Fractalkine/CX3CR1 Hubs. Biomed. Pharmacother. 2024, 177, 116929. [Google Scholar] [CrossRef]
- Zhang, Z.; Jiang, J.; He, Y.; Cai, J.; Xie, J.; Wu, M.; Xing, M.; Zhang, Z.; Chang, H.; Yu, P.; et al. Pregabalin Mitigates Microglial Activation and Neuronal Injury by Inhibiting HMGB1 Signaling Pathway in Radiation-Induced Brain Injury. J. Neuroinflamm. 2022, 19, 231. [Google Scholar] [CrossRef]
- Hudson, B.I.; Lippman, M.E. Targeting RAGE Signaling in Inflammatory Disease. Annu. Rev. Med. 2018, 69, 349–364. [Google Scholar] [CrossRef] [PubMed]
- Jang, E.J.; Kim, H.; Baek, S.E.; Jeon, E.Y.; Kim, J.W.; Kim, J.Y.; Kim, C.D. HMGB1 Increases RAGE Expression in Vascular Smooth Muscle Cells via ERK and P-38 MAPK-Dependent Pathways. Korean J. Physiol. Pharmacol. 2022, 26, 389–396. [Google Scholar] [CrossRef] [PubMed]
- Lu, G.; Rili, G.; Shuang, M. Impact of Hypoxia on the Hippocampus: A Review. Medicine 2025, 104, e41479. [Google Scholar] [CrossRef] [PubMed]
- Li, G.; Liu, J.; Guo, M.; Gu, Y.; Guan, Y.; Shao, Q.; Ma, W.; Ji, X. Chronic Hypoxia Leads to Cognitive Impairment by Promoting HIF-2alpha-Mediated Ceramide Catabolism and Alpha-Synuclein Hyperphosphorylation. Cell Death Discov. 2022, 8, 473. [Google Scholar] [CrossRef]
- Terraneo, L.; Samaja, M. Comparative Response of Brain to Chronic Hypoxia and Hyperoxia. Int. J. Mol. Sci. 2017, 18, 1914. [Google Scholar] [CrossRef]
- Nyakas, C.; Buwalda, B.; Luiten, P.G. Hypoxia and Brain Development. Prog. Neurobiol. 1996, 49, 1–51. [Google Scholar] [CrossRef]
- Liu, Y.; Xue, C.; Lu, H.; Zhou, Y.; Guan, R.; Wang, J.; Zhang, Q.; Ke, T.; Aschner, M.; Zhang, W.; et al. Hypoxia Causes Mitochondrial Dysfunction and Brain Memory Disorder in a Manner Mediated by the Reduction of Cirbp. Sci. Total Environ. 2022, 806, 151228. [Google Scholar] [CrossRef]
- Zhou, Y.; Lu, H.; Liu, Y.; Zhao, Z.; Zhang, Q.; Xue, C.; Zou, Y.; Cao, Z.; Luo, W. Cirbp-PSD95 Axis Protects against Hypobaric Hypoxia-Induced Aberrant Morphology of Hippocampal Dendritic Spines and Cognitive Deficits. Mol. Brain 2021, 14, 129. [Google Scholar] [CrossRef]
- Wang, J.; Hou, Y.; Zhang, L.; Liu, M.; Zhao, J.; Zhang, Z.; Ma, Y.; Hou, W. Estrogen Attenuates Traumatic Brain Injury by Inhibiting the Activation of Microglia and Astrocyte-Mediated Neuroinflammatory Responses. Mol. Neurobiol. 2021, 58, 1052–1061. [Google Scholar] [CrossRef]
- Zhong, X.; Sun, Y.; Lu, Y.; Xu, L. Immunomodulatory Role of Estrogen in Ischemic Stroke: Neuroinflammation and Effect of Sex. Front. Immunol. 2023, 14, 1164258. [Google Scholar] [CrossRef] [PubMed]
- Ramya, R.; Coral, K.; Bharathidevi, S.R. RAGE Silencing Deters CML-AGE Induced Inflammation and TLR4 Expression in Endothelial Cells. Exp. Eye Res. 2021, 206, 108519. [Google Scholar] [CrossRef] [PubMed]
- Yan, L.; Li, Y.; Tan, T.; Qi, J.; Fang, J.; Guo, H.; Ren, Z.; Gou, L.; Geng, Y.; Cui, H.; et al. RAGE-TLR4 Crosstalk Is the Key Mechanism by Which High Glucose Enhances the Lipopolysaccharide-Induced Inflammatory Response in Primary Bovine Alveolar Macrophages. Int. J. Mol. Sci. 2023, 24, 7007. [Google Scholar] [CrossRef] [PubMed]
- Zhao, L.; Li, S.; Wang, X.; Zhang, L.; Zhang, J.; Liu, X.; Hu, Y.; Xian, X.; Zhang, F.; Li, W.; et al. The AGEs/RAGE Signaling Pathway Regulates NLRP3-Mediated Neuronal Pyroptosis After MCAO Injury in Lepr-/- Obese Rats. J. Inflamm. Res. 2024, 17, 6935–6954. [Google Scholar] [CrossRef]
- Jia, C.; Zhang, J.; Chen, H.; Zhuge, Y.; Chen, H.; Qian, F.; Zhou, K.; Niu, C.; Wang, F.; Qiu, H.; et al. Endothelial Cell Pyroptosis Plays an Important Role in Kawasaki Disease via HMGB1/RAGE/Cathespin B Signaling Pathway and NLRP3 Inflammasome Activation. Cell Death Dis. 2019, 10, 778. [Google Scholar] [CrossRef]
- Davaanyam, D.; Lee, H.; Seol, S.-I.; Oh, S.-A.; Kim, S.-W.; Lee, J.-K. HMGB1 Induces Hepcidin Upregulation in Astrocytes and Causes an Acute Iron Surge and Subsequent Ferroptosis in the Postischemic Brain. Exp. Mol. Med. 2023, 55, 2402–2416. [Google Scholar] [CrossRef]
- Deane, R.; Du Yan, S.; Submamaryan, R.K.; LaRue, B.; Jovanovic, S.; Hogg, E.; Welch, D.; Manness, L.; Lin, C.; Yu, J.; et al. RAGE Mediates Amyloid-Beta Peptide Transport across the Blood-Brain Barrier and Accumulation in Brain. Nat. Med. 2003, 9, 907–913. [Google Scholar] [CrossRef]
- Mollica, L.; De Marchis, F.; Spitaleri, A.; Dallacosta, C.; Pennacchini, D.; Zamai, M.; Agresti, A.; Trisciuoglio, L.; Musco, G.; Bianchi, M.E. Glycyrrhizin Binds to High-Mobility Group Box 1 Protein and Inhibits Its Cytokine Activities. Chem. Biol. 2007, 14, 431–441. [Google Scholar] [CrossRef]
- Kraeuter, A.-K.; Guest, P.C.; Sarnyai, Z. The Y-Maze for Assessment of Spatial Working and Reference Memory in Mice. Methods Mol. Biol. 2019, 1916, 105–111. [Google Scholar] [CrossRef]
- Leger, M.; Quiedeville, A.; Bouet, V.; Haelewyn, B.; Boulouard, M.; Schumann-Bard, P.; Freret, T. Object Recognition Test in Mice. Nat. Protoc. 2013, 8, 2531–2537. [Google Scholar] [CrossRef]






Disclaimer/Publisher’s Note: The statements, opinions and data contained in all publications are solely those of the individual author(s) and contributor(s) and not of MDPI and/or the editor(s). MDPI and/or the editor(s) disclaim responsibility for any injury to people or property resulting from any ideas, methods, instructions or products referred to in the content. |
© 2025 by the authors. Licensee MDPI, Basel, Switzerland. This article is an open access article distributed under the terms and conditions of the Creative Commons Attribution (CC BY) license (https://creativecommons.org/licenses/by/4.0/).
Share and Cite
Liu, C.; Zhang, H.; Guan, R.; Zou, Y.; Chen, M.; Du, M.; Luo, W.; Zhang, J. Inhibition of the HMGB1-RAGE Axis Attenuates Microglial Inflammation and Ameliorates Hypoxia-Induced Cognitive Impairment. Int. J. Mol. Sci. 2025, 26, 8782. https://doi.org/10.3390/ijms26188782
Liu C, Zhang H, Guan R, Zou Y, Chen M, Du M, Luo W, Zhang J. Inhibition of the HMGB1-RAGE Axis Attenuates Microglial Inflammation and Ameliorates Hypoxia-Induced Cognitive Impairment. International Journal of Molecular Sciences. 2025; 26(18):8782. https://doi.org/10.3390/ijms26188782
Chicago/Turabian StyleLiu, Chenlin, Haowei Zhang, Ruili Guan, Yuankang Zou, Mengyu Chen, Mingrui Du, Wenjing Luo, and Jianbin Zhang. 2025. "Inhibition of the HMGB1-RAGE Axis Attenuates Microglial Inflammation and Ameliorates Hypoxia-Induced Cognitive Impairment" International Journal of Molecular Sciences 26, no. 18: 8782. https://doi.org/10.3390/ijms26188782
APA StyleLiu, C., Zhang, H., Guan, R., Zou, Y., Chen, M., Du, M., Luo, W., & Zhang, J. (2025). Inhibition of the HMGB1-RAGE Axis Attenuates Microglial Inflammation and Ameliorates Hypoxia-Induced Cognitive Impairment. International Journal of Molecular Sciences, 26(18), 8782. https://doi.org/10.3390/ijms26188782

