Sign in to use this feature.

Years

Between: -

Subjects

remove_circle_outline
remove_circle_outline
remove_circle_outline
remove_circle_outline
remove_circle_outline
remove_circle_outline
remove_circle_outline
remove_circle_outline
remove_circle_outline

Journals

remove_circle_outline
remove_circle_outline
remove_circle_outline
remove_circle_outline
remove_circle_outline
remove_circle_outline
remove_circle_outline
remove_circle_outline
remove_circle_outline
remove_circle_outline
remove_circle_outline
remove_circle_outline
remove_circle_outline

Article Types

Countries / Regions

remove_circle_outline
remove_circle_outline
remove_circle_outline
remove_circle_outline

Search Results (890)

Search Parameters:
Keywords = MCM-41

Order results
Result details
Results per page
Select all
Export citation of selected articles as:
78 pages, 1515 KB  
Review
Unravelling Multilayered RNA Modification Networks in Female Reproduction and Obstetric/Gynaecologic Disorders
by Yujie Kuai, Yanjun Yi, Xinyu Li, Zhuangping Wang, Yan Zheng, Yuxuan Li and Yulin Li
Biomolecules 2026, 16(4), 571; https://doi.org/10.3390/biom16040571 - 13 Apr 2026
Viewed by 307
Abstract
Background/Objective: RNA modifications, including N6-methyladenosine (m6A), 5-methylcytosine (m5C), 7-methylguanosine (m7G), N1-methyladenosine (m1A), pseudouridine (Ψ), N4-acetylcytidine (ac4C), 5-methoxycarbonylmethyl-2-thiouridine (mcm5s2U) and adenosine-to-inosine (A-to-I) editing, constitute [...] Read more.
Background/Objective: RNA modifications, including N6-methyladenosine (m6A), 5-methylcytosine (m5C), 7-methylguanosine (m7G), N1-methyladenosine (m1A), pseudouridine (Ψ), N4-acetylcytidine (ac4C), 5-methoxycarbonylmethyl-2-thiouridine (mcm5s2U) and adenosine-to-inosine (A-to-I) editing, constitute a critical layer of post-transcriptional regulation that influences RNA stability, splicing, translation and degradation. This review aims to systematically summarise the current understanding of the molecular mechanisms and regulatory networks of RNA modifications in the female reproductive physiology and to evaluate their pathological implications in obstetric and gynaecologic disorders. Methods: We conducted a comprehensive literature review, synthesising findings from high-throughput sequencing studies, functional experiments and clinical investigations. The review integrates evidence across multiple RNA modification types, their regulatory enzymes (writers, erasers and readers) and their roles in physiological processes (germ cell development, oocyte maturation, embryogenesis and endometrial function) and pathological conditions (gynaecologic cancers, preeclampsia, endometriosis, polycystic ovary syndrome and premature ovarian insufficiency). Results: RNA modifications function as dynamic and reversible regulators that orchestrate key reproductive events, including primordial germ cell differentiation, oocyte meiosis, the maternal-to-zygotic transition, the establishment of uterine receptivity, and placental development. These modifications operate through coordinated writer–eraser–reader networks that fine tune transcripts’ stability, translation efficiency and RNA decay. The dysregulation of these epitranscriptomic networks is strongly implicated in the pathogenesis of gynaecologic malignancies (cervical, ovarian, endometrial cancers and choriocarcinoma), pregnancy-related disorders (preeclampsia, gestational diabetes mellitus and recurrent miscarriage), reproductive endocrine disorders (polycystic ovary syndrome and premature ovarian insufficiency) and benign gynaecological conditions (endometriosis and adenomyosis). Emerging evidence also reveals complex crosstalk among RNA modifications, such as cooperative interactions between m6A and m5C in translation regulation and antagonistic relationships between m6A and A-to-I editing. Conclusions: RNA modifications represent an essential and multifaceted regulatory layer in female reproduction, with broad implications for disease pathogenesis. Their unique reversibility and context-dependent functions offer promising opportunities for the development of diagnostic biomarkers and targeted therapeutic interventions. Future researchers should prioritise integrated multi-omics approaches, enhanced human-relevant models and clinical translation to fully realise the potential of epitranscriptomic medicine in reproductive health. Full article
(This article belongs to the Section Molecular Reproduction)
16 pages, 2762 KB  
Article
The Co-Administration of Fluoroquinolones Strongly Increases the Anticancer Efficacy of Carboplatin Treatment—Novel Insights for Breast Cancer Chemotherapy from the Canine Mammary Tumor Model
by Michele Tomanelli, Lorella Maniscalco, Katia Varello, Chaimae Sellak, Isabella Martini, Tullio Florio, Paola Modesto and Aldo Pagano
Biology 2026, 15(8), 604; https://doi.org/10.3390/biology15080604 - 11 Apr 2026
Viewed by 364
Abstract
Human breast cancer (HBC) is the most common and often lethal malignancy in women. Canine mammary tumors (CMTs) share significant molecular and clinical characteristics with HBC, which makes dogs a valuable spontaneous model for the study of HBC. HBC chemotherapy treatment relies mainly [...] Read more.
Human breast cancer (HBC) is the most common and often lethal malignancy in women. Canine mammary tumors (CMTs) share significant molecular and clinical characteristics with HBC, which makes dogs a valuable spontaneous model for the study of HBC. HBC chemotherapy treatment relies mainly on carboplatin, which is effective but, in turn, highly toxic. Here we tested enrofloxacin, a Minichromosomal Maintenance Complex Component (MCM2) inhibitor, for its ability to increase tumor cell sensitivity to platinum-based drugs, thus suggesting a potential synergistic therapeutic strategy. CMT samples were used to establish primary cell cultures. Cells were treated with carboplatin, enrofloxacin, and their combination at different concentrations. Cytotoxic and antiproliferative effects were assessed using xCELLigence and MTT assays. Single-drug treatments exert limited effects on cell proliferation, while enrofloxacin significantly enhances carboplatin efficacy, leading to a complete growth arrest within 48 h. The MTT assay confirms a strong synergistic effect of the two drugs, whereas the Dose Reduction Index analysis indicates that carboplatin could be decreased without losing effectiveness. These findings suggest that combined therapy could represent a more effective and less toxic option for HBC and CMTs. This work also strengthens the possible use of the canine model for cancer studies within a One Health framework. Full article
(This article belongs to the Section Cancer Biology)
Show Figures

Figure 1

29 pages, 4903 KB  
Article
Sediment Yield Assessment and Erosion Risk Analysis Using the SWAT Model in the Amman–Zarqa Basin, Jordan
by Motasem R. AlHalaigah, Michel Rahbeh, Nisrein H. Alnizami, Mutaz M. Zoubi, Heba F. Al-Jawaldeh, Shahed H. Alsoud, Yazan A. Alta’any, Qusay Y. Abu-Afifeh, Ali Brezat, Rasha Al-Rkebat, Safa E. El-Mahroug, Bassam Al Qarallah and Ahmad J. Alzubaidi
Hydrology 2026, 13(4), 107; https://doi.org/10.3390/hydrology13040107 - 9 Apr 2026
Viewed by 325
Abstract
Sediment accumulation in reservoirs represents a critical challenge for sustainable water resources management in semi-arid regions. In Jordan, accelerated sedimentation threatens the operational capacity of major dams, including the King Talal Dam (KTD), which serves as a key water resource in the Amman–Zarqa [...] Read more.
Sediment accumulation in reservoirs represents a critical challenge for sustainable water resources management in semi-arid regions. In Jordan, accelerated sedimentation threatens the operational capacity of major dams, including the King Talal Dam (KTD), which serves as a key water resource in the Amman–Zarqa Basin (AZB). This study assesses sediment yield and erosion risk at the catchment scale using the Soil and Water Assessment Tool (SWAT) integrated with the Modified Universal Soil Loss Equation (MUSLE). The AZB was subdivided into 31 sub-basins and 586 Hydrological Response Units (HRUs) based on land use, soil characteristics, topography, and slope. The model was calibrated for the period 1993–2002 and validated for 2003–2012 using hydrological and sediment observations from 17 monitoring stations. Long-term simulations covering more than two decades were conducted to quantify spatial and temporal sediment yield patterns across the basin. Results indicate a mean annual sediment yield of 2.79 t ha−1 yr−1, corresponding to approximately 0.59 MCM yr−1 of sediment inflow to the reservoir. These estimates closely agree with bathymetric survey results reported by the Jordan Valley Authority, which indicate sedimentation rates of 2.59 t ha−1 yr−1 (0.55 MCM yr−1). Overall, the model demonstrates strong agreement between observed and simulated sediment loads, confirming its reliability for sediment dynamics assessment. The findings are relevant to Sustainable Development Goals (SDGs) 6 (clean water and sanitation) and 15 (life on land) by informing sustainable watershed and soil erosion management practices. Full article
Show Figures

Figure 1

33 pages, 4031 KB  
Review
Microwave Synthesis of Zeolites and Zeolite-like Materials: Citius! Altius! Fortius!
by Alexander Karavaev, Anna Makova and Leonid Kustov
Catalysts 2026, 16(4), 332; https://doi.org/10.3390/catal16040332 - 5 Apr 2026
Viewed by 703
Abstract
Energy-efficient microwave technologies for the synthesis of zeolites and zeolite-like materials are considered. The use of microwave radiation in the process of material synthesis has a number of advantages, but also some disadvantages in comparison with the traditional hydrothermal synthesis method. The advantages [...] Read more.
Energy-efficient microwave technologies for the synthesis of zeolites and zeolite-like materials are considered. The use of microwave radiation in the process of material synthesis has a number of advantages, but also some disadvantages in comparison with the traditional hydrothermal synthesis method. The advantages and disadvantages of microwave synthesis of zeolites and zeolite-like materials are presented in the review. The use of microwave synthesis makes it possible to significantly reduce synthesis time, reduce energy costs, and obtain particles with a narrow distribution, usually in the nanoscale range (50–500 nm). The groups of zeolites considered include LTA, BEA, MOR, MFI, MEL, FAU, F, P, T, FER, ANA, MTT, ZSM–22, ZSM-48, SOD, SSZ-11, SSZ-13, SSZ-51, SSZ-54, and others. Among the zeolite-like materials synthesized using microwave radiation, mesoporous silicates MCM-41, SBA-15, alumophosphates, and metallaluminophosphates (AlPO-5, AlPO-11, AlPO-18, SAPO-5, SAPO-11, SAPO-34, SAPO-35) are considered. The proposed methods (microwave processing) significantly expand the range of methods for synthesizing new materials. These methods can reduce the synthesis temperature and affect the structure of the resulting materials. The proposed methods increase the likelihood of obtaining new nanomaterials and hybrid materials, as well as improving the properties of existing ones. Full article
(This article belongs to the Special Issue State of the Art and Future Challenges in Zeolite Catalysts)
Show Figures

Figure 1

18 pages, 2399 KB  
Article
Integrative Whole-Genome and Epigenome Profiling of cfDNA in Familial Prostate Cancer: Insights from a Pilot Study
by Anna Truda, Angela Cordella, Ilenia De Leo, Armando Di Palo, Roberta Iorio, Simona Marino, Roberto La Rocca, Claudia Collà Ruvolo, Nicoletta Potenza, Maria Ravo and Giovanna Marchese
Biomedicines 2026, 14(4), 818; https://doi.org/10.3390/biomedicines14040818 - 3 Apr 2026
Viewed by 430
Abstract
Background: Familial prostate cancer (PCa) accounts for nearly 20% of all PCa cases and is associated with increased genetic susceptibility and earlier disease onset. However, early detection and risk stratification in genetically predisposed individuals remain challenging. Circulating cell-free DNA (cfDNA) provides a minimally [...] Read more.
Background: Familial prostate cancer (PCa) accounts for nearly 20% of all PCa cases and is associated with increased genetic susceptibility and earlier disease onset. However, early detection and risk stratification in genetically predisposed individuals remain challenging. Circulating cell-free DNA (cfDNA) provides a minimally invasive source of tumor-derived genomic and epigenomic information. Integrating multi-omic cfDNA analyses may enhance the discovery of biomarkers relevant to familial PCa biology. Methods: We conducted a pilot feasibility study employing whole-genome, strand-specific sequencing of cfDNA from eight patients with familial PCa. A unified analytical pipeline was used to jointly profile genomic alterations and epigenomic features. Variant calling, methylation mapping, and allele-specific methylation (ASM) analysis were performed to identify somatic mutations, characterize epigenetic dysregulation, and explore potential interactions between genetic and epigenetic mechanisms. Results: Sequencing revealed 18,878 genetic variants, including 2276 potentially pathogenic alterations. We identified 26 recurrent high-impact mutations, such as stop-gain and start-loss variants, in genes including MUC4, MCM9, and SKA3. Epigenomic profiling demonstrated widespread gene-specific hypermethylation, consistent with transcriptional repression in these loci. ASM events were detected in TTC22, TEX51, WDR89, LAIR2, and SKA3, suggesting coordinated interactions between somatic variation and epigenetic regulation in familial PCa. Conclusions: This proof-of-concept study highlights the feasibility and potential of integrating whole-genome and epigenome profiling of cfDNA to decode the molecular architecture of familial prostate cancer. By jointly capturing genomic alterations and epigenetic signatures, including allele-specific methylation, this multi-omic liquid biopsy approach supports a high-resolution exploration of biologically relevant molecular features. Moreover, this integrated profiling strategy provides a minimally invasive and clinically scalable tool that may substantially improve risk assessment. These findings offer a promising foundation for future validation studies in larger cohorts, with the aim of advancing multi-omic cfDNA analysis as a next-generation technology in the field of precision oncologic epigenetics. Full article
(This article belongs to the Special Issue Genomics and Epitranscriptomics Regulation in Cancer)
Show Figures

Graphical abstract

49 pages, 5685 KB  
Article
Quaternary Phosphonium Salts Outperformed Vemurafenib (PLX) and Etoposide Against BRAFV600D,V600E PLX-Resistant Melanoma and MDR Neuroblastoma, Exhibiting No/Low Toxicity on 3T3/HaCaT Cells
by Silvana Alfei, Maria Grazia Signorello, Sara Tirendi, Elaheh Khaledizadeh, Paolo Giordani, Caterina Reggio, Barbara Marengo and Cinzia Domenicotti
Int. J. Mol. Sci. 2026, 27(7), 3170; https://doi.org/10.3390/ijms27073170 - 31 Mar 2026
Viewed by 368
Abstract
Late-stage metastatic cutaneous melanoma (MCM) and neuroblastoma (NB) are the most aggressive skin and childhood cancers with survival rates of <50%, mainly due to the emergence of resistance to available drugs, thus requiring an urgent solution. Quaternary phosphonium salts (QPSs) can exhibit strong [...] Read more.
Late-stage metastatic cutaneous melanoma (MCM) and neuroblastoma (NB) are the most aggressive skin and childhood cancers with survival rates of <50%, mainly due to the emergence of resistance to available drugs, thus requiring an urgent solution. Quaternary phosphonium salts (QPSs) can exhibit strong anticancer effects, regardless of the developed resistance. Triphenyl (1) and diphenyl (3 and 4) phosphonium salts were synthesized, treating commercial triphenyl phosphine and synthesizing 11-diphenylphosphanyl-undecan-1-ol (2), respectively, with benzyl bromide. Upon full characterization, they were tested, for the first time, on MeTRAV (BRAFV600D) and MeOV (BRAFV600E) vemurafenib (PLX)-resistant MCM cells, etoposide (ETO)-sensitive (HTLA 230) and multidrug resistant (MDR) (HTLA ER) NB cells, non-tumorigenic human keratinocytes (HaCaT), and mouse embryonic fibroblasts (3T3), as well as red blood cells (RBCs). Viability of MeTRAV cells was decreased to 44.8% by administration of 1 (100 µM), in intermediate-time (48 h) treatments, while short-time exposure (24 h) to 3 (≥75 µM) and 4 (≥50 µM) was sufficient to reduce their viability to 33.6 and 32.2%. Viability of MeOV was decreased under 50% with 5 µM concentrations of 1 and 25 µM of 3 and 4, While cells were exterminated (26.9, 20.6, and 21.8%) with higher concentrations after 48 h exposure. Collectively, 1 was the better performing compound (IC50 = 6.4 µM, 48 h). Viability of HTLA ER cells was decreased under 50% upon 72 h administrations of 1 at concentrations ≥ 50 µM, 48 h (≥75 µM) and 72 h (≥50 µM) of 3, and after 72 h (≥75 µM) of 4, but 72 h exposure and high concentrations of all compounds were necessary for their extermination (31.2, 28.7, and 29.7%). Viability of HTLA 230 cells was not <50% when 1 and 4 were administered for only 24 h, while their viability was <50% after administration of 3 at all times of exposure. At high concentrations, all compounds exterminated cells (33.6, 25.3%, 1, 48–72 h; 38.6, 30.2, and 24.7%, 3, 24–72 h; 33.2%, 4, 72 h). The best-performing compounds were 1 (IC50 = 4.0 µM, HTLA 230) and 3 (IC50 = 27.8 µM, HTLA ER) at 72 h exposure. The cytotoxic effects of compound 4 on MeTRAV cells, when exposed to 24/48 h treatments, were comparable to those of PLX on the same cells in 72 h treatments. Compound 1, in shorter 48 h treatments of PLX-R MeOV, was 2.5-fold more cytotoxic than PLX in 72 h ones. All compounds were not cytotoxic to 3T3 cells at all times of exposure; they had low cytotoxicity to HaCaT cells in 24 and 48 h treatments and were slightly cytotoxic to RBCs in 24 h ones. Compound 1 could be a promising platform to develop new intermediate-time therapies for PLX-R MeOV cells, while 4 could be used to develop 24 and 48 h treatments for PLX-R MeTRAV cells. Also, all compounds could be developed as new treatment options for both ETO-sensitive and MDR late-stage HR-NB cells, being even more effective than ETO by 1.2, 2.0, and 1.3 times (HTLA 230) and 3.2, 4.7, and 3.2 times (HTLA ER). All compounds have the potential to be developed as adjuvants in already existing anticancer cocktails to treat MCM and/or NB. Full article
(This article belongs to the Special Issue Neuroblastoma: Advances in Molecular Pathogenesis and Therapy)
Show Figures

Graphical abstract

28 pages, 6190 KB  
Article
Identification of a Prognostic Gene Signature for Chemoresistance Prediction in Lung Adenocarcinoma by Screening Mitochondrial Metabolism Gene Sets
by Binbin Tan, Jinxu Yang, Xibao Zhao and Shanshan Liu
Int. J. Mol. Sci. 2026, 27(7), 3065; https://doi.org/10.3390/ijms27073065 - 27 Mar 2026
Viewed by 420
Abstract
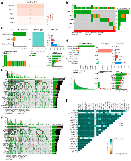
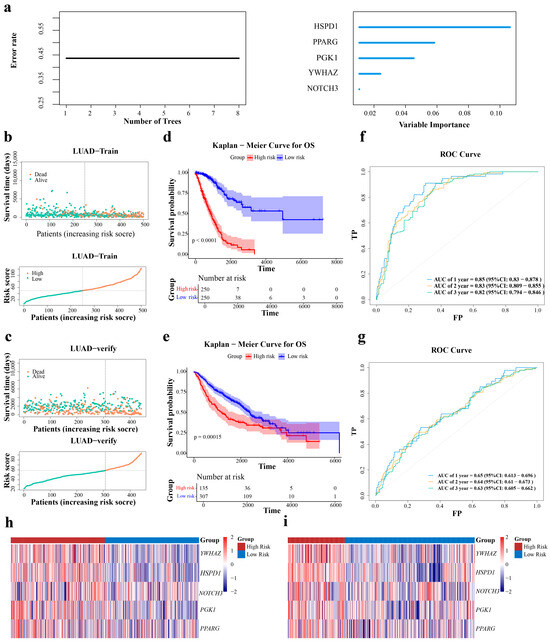
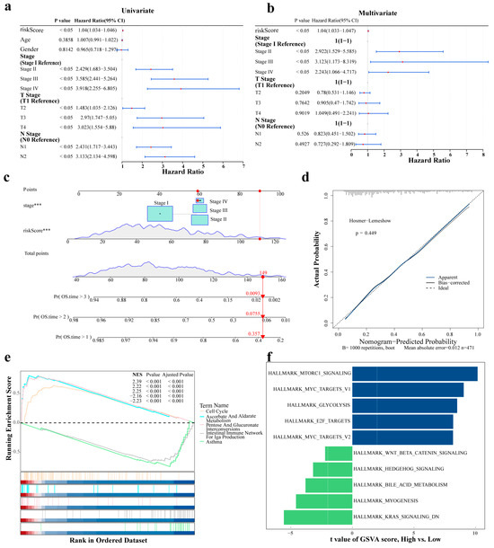
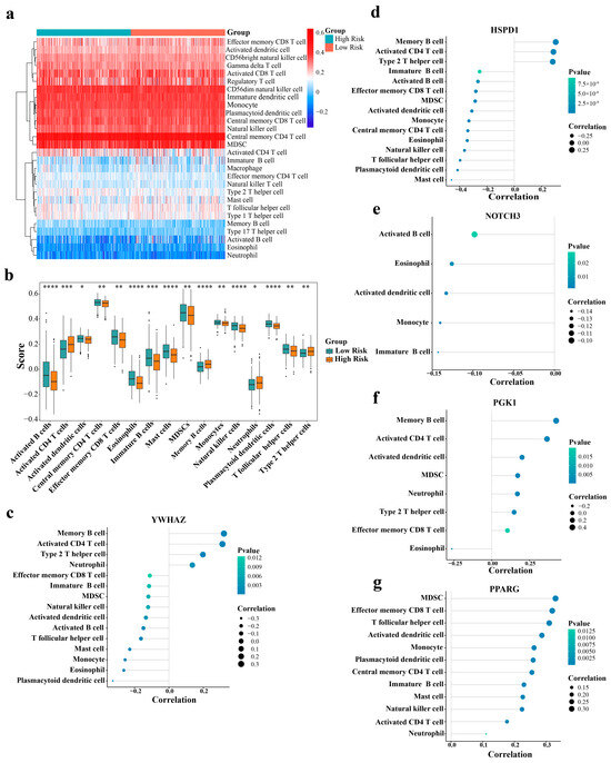
Chemoresistance is a major challenge in lung adenocarcinoma (LUAD) treatment and is associated with mitochondrial metabolism. Using publicly available LUAD transcriptome data, we established a five-gene prognostic signature (YWHAZ, HSPD1, NOTCH3, PGK1, and PPARG) for LUAD through [...] Read more.
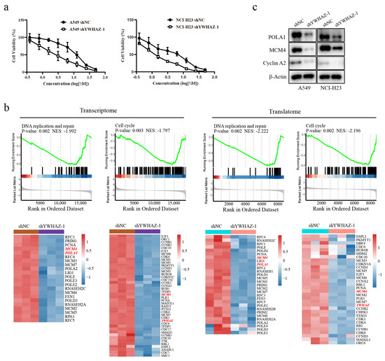
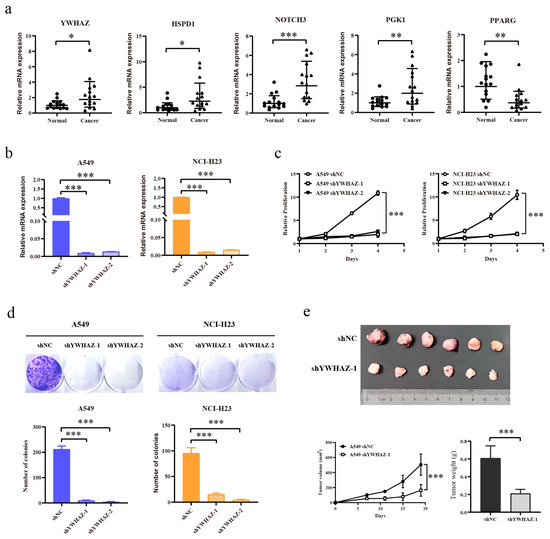
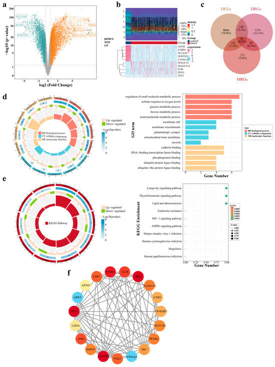
Chemoresistance is a major challenge in lung adenocarcinoma (LUAD) treatment and is associated with mitochondrial metabolism. Using publicly available LUAD transcriptome data, we established a five-gene prognostic signature (YWHAZ, HSPD1, NOTCH3, PGK1, and PPARG) for LUAD through differential gene expression profiling, univariate Cox analysis, and machine learning–based feature selection. Patients with LUAD were classified into a high-risk group (HRG) and a low-risk group (LRG) based on their risk scores. Enrichment analysis revealed significant differences between the HRG and LRG in multiple pathways related to metabolism and immunity. The immune microenvironment also differed significantly between the two groups, and the prognostic genes were correlated with infiltrating immune cells. A total of 110 compounds exhibited differential sensitivity across the groups. Molecular docking demonstrated a favorable binding affinity between the prognostic genes and the predicted drugs. Furthermore, YWHAZ knockdown significantly suppressed cancer cell proliferation in cell and animal models. In addition, YWHAZ knockdown markedly reduced cisplatin resistance by downregulating key regulators of the DNA replication and repair pathway, including POLA1 and MCM4. These results provide insight into the molecular mechanisms underlying chemoresistance and identify putative therapeutic targets for LUAD treatment. Full article
(This article belongs to the Section Molecular Endocrinology and Metabolism)
Show Figures

Figure 1

26 pages, 1877 KB  
Article
Integrated Assessment of the Water–Energy–Food–Ecosystem Nexus in the Jordan Valley: A Mixed-Methods Empirical Study
by Luma Hamdi, Abeer Albalawneh, Maram al Naimat, Safaa Aljaafreh, Rasha Al-Rkebat, Ahmad Alwan, Nikolaos Nikolaidis and Maria A. Lilli
Sustainability 2026, 18(7), 3173; https://doi.org/10.3390/su18073173 - 24 Mar 2026
Viewed by 547
Abstract
Jordan is among the most water-stressed countries globally, with renewable freshwater availability falling below 100 m3 per capita per year. The Jordan Valley (JV), the country’s primary irrigated agricultural corridor, faces interconnected pressures across water, energy, food, and ecosystem (WEFE) systems under [...] Read more.
Jordan is among the most water-stressed countries globally, with renewable freshwater availability falling below 100 m3 per capita per year. The Jordan Valley (JV), the country’s primary irrigated agricultural corridor, faces interconnected pressures across water, energy, food, and ecosystem (WEFE) systems under intensifying climatic and demographic stressors. This study evaluates the integrated performance of the WEFE nexus in the Jordan Valley using updated evidence (2018–2023) to quantify cross-sector interactions, performance gaps, and intervention priorities. A mixed-methods empirical assessment integrated quantitative sectoral data on water supply–demand and quality, electricity supply–demand and renewable deployment, agricultural productivity, and ecosystem pressure indicators, complemented by Living Lab–based stakeholder interviews. Sectoral indices were calculated based on supply–demand adequacy and aggregated into an overall WEFE Nexus Index. Results indicate persistent water scarcity, with a domestic supply of 23.48 MCM yr−1 versus demand of 26.00 MCM yr−1 (deficit −2.52 MCM yr−1) and irrigation supply of 206 MCM yr−1 relative to approximately 400 MCM yr−1 demand (deficit −194 MCM yr−1). Water services account for 14% of national electricity consumption, while solar pumping provides approximately 40% of daytime irrigation energy. Agricultural productivity is constrained by salinity and water quality, resulting in yield gaps (e.g., greenhouse vegetables: 4.7 vs. 10.0 t/dunum). Sectoral performance is uneven (Water 0.71; Energy 1.00; Food 0.45; Ecosystem 0.50), yielding an overall WEFE Nexus Index of 0.63 (0.50 after efficiency adjustment). Climate projections indicate continued warming (+1.8 °C) and declining precipitation (−11%) by 2060. Water harvesting, integrated renewable-powered water services, wastewater reuse, salinity management, climate-smart agriculture, and ecosystem restoration are critical to enhancing climate-resilient resource security in the Jordan Valley. The WEFE index developed here offers a tool for integrated planning and underscores that achieving climate-resilient resource security in the Jordan Valley will require strategic, cross-sector interventions and adaptive governance rather than sector-specific fixes. Full article
Show Figures

Figure 1

14 pages, 2531 KB  
Article
Differentiating Resistance from Formulation Failure: Isoniazid Instability and Poor Dissolution in Crushed Multi-Drug Paediatric Preparations
by Halima Samsodien, Jana Winkler, Marique Aucamp and Anthony J. Garcia-Prats
Pharmaceutics 2026, 18(3), 389; https://doi.org/10.3390/pharmaceutics18030389 - 21 Mar 2026
Viewed by 566
Abstract
Background: Bedside manipulation of adult anti-tuberculosis tablets for paediatric dosing is common in low-resource settings, yet it can compromise drug stability. This study investigated how grinding and multi-drug co-suspension affect the supramolecular organisation, thermal stability, and dissolution of isoniazid (INH). Methods: INH [...] Read more.
Background: Bedside manipulation of adult anti-tuberculosis tablets for paediatric dosing is common in low-resource settings, yet it can compromise drug stability. This study investigated how grinding and multi-drug co-suspension affect the supramolecular organisation, thermal stability, and dissolution of isoniazid (INH). Methods: INH raw, INH branded tablets (whole and ground), and multi-drug combination mixtures (MCMs) that simulate paediatric multi-drug-resistant tuberculosis (MDR-TB) regimens were assessed. Samples were analysed as solids and aqueous suspensions using hot-stage microscopy (HSM), thermogravimetric analysis (TGA), differential scanning calorimetry (DSC), Raman spectroscopy, FTIR-ATR, USP dissolution, and HPLC (LOD 0.0015 mg mL−1; LOQ 0.005 mg mL−1). Results: Grinding and co-mixing lowered melting points and masked typical INH events. Spectroscopy revealed the broadening and shifting of OH/NH and pyridine-ring bands, consistent with the formation of new hydrogen-bonding networks, correlative with supramolecular rearrangements. In multi-drug suspensions, INH fell below the HPLC quantification limit in both pH 1.2 and 6.8 media, despite visible residue, suggesting the formation of non-dissociable supramolecular complexes. Using a validated HPLC assay, no quantifiable INH was detected from the crushed multi-drug suspensions in either pH 1.2 or pH 6.8, whereas intact API/tablets showed measurable release. Conclusions: Co-suspension of INH with companion tuberculosis (TB) drugs disrupts its supramolecular integrity, leading to pre-administration degradation and a loss of quantifiable drug. Dissolution testing showed minimal INH release at pH 1.2 and none at pH 6.8, contrasting with intact tablets/API. These observations highlight that converting an immediate-release tablet into an aqueous suspension fundamentally alters its physicochemical environment and requires rational formulation design to preserve molecular stability, differentiating true resistance from formulation failure. Full article
Show Figures

Figure 1

29 pages, 3816 KB  
Article
Water–Energy–Carbon Nexus and the Impact of Real Water Losses in Urban Water Supply: A Case Study of the Metropolitan Waterworks Authority, Thailand
by Chalanda Prachumchai, Somjath Amornrattanasiri and Adichai Pornprommin
Environments 2026, 13(3), 166; https://doi.org/10.3390/environments13030166 - 17 Mar 2026
Viewed by 1060
Abstract
Urban water supply systems require considerable electrical energy inputs across all operational processes: raw water abstraction, treatment, transmission, and distribution. Consequently, water loss within these processes represents not merely a loss of water volume, but also additional energy consumption and an increase in [...] Read more.
Urban water supply systems require considerable electrical energy inputs across all operational processes: raw water abstraction, treatment, transmission, and distribution. Consequently, water loss within these processes represents not merely a loss of water volume, but also additional energy consumption and an increase in carbon emissions, given that electricity generation relies predominantly on fossil fuels. This study applied two methodological approaches to analyze the role of water loss within the Water–Energy–Carbon (WEC) Nexus of the Metropolitan Waterworks Authority (MWA), Thailand, over the period 2017–2024. The first method utilized a detailed WEC linkage analysis to balance water inputs and outputs in each process to quantify specific losses: raw water, in-plant, transmission, and distribution losses. The second method applied the International Water Association’s Leakage Emissions Initiative framework, focusing specifically on potable real water loss in distribution process, which constituted the largest volume (64.85% of total losses) and embodied the highest specific energy consumption. Based on the first method, the average annual potable real water loss was 534.71 MCM/yr (23.58% of water supplied to distribution), corresponding to embedded energy and carbon emissions of 103.76 GWh/yr (24.89% of total energy consumption) and 49,562 tCO2e/yr (24.89% of total carbon emission), respectively. Although the second method was considerably simplified, the estimated energy and carbon emission values were only slightly higher than those derived from the detailed method, demonstrating the second method’s effectiveness as a streamlined assessment tool. These findings underscored that water loss reduction initiatives are essential for minimizing energy consumption and carbon emissions, thereby supporting Thailand’s pathway toward Net Zero emissions by 2050. Full article
Show Figures

Figure 1

17 pages, 2148 KB  
Article
Clinical and Genetic Characterization of Isolated Methylmalonic Acidemia in Malaysian Children: Identification of Two Novel MMUT Variants
by Mardhiah Masri, Norzahidah Khalid, Noornatisha Salleh, Seok-Hian Lua, Nor Azimah Abdul Azize, Yusnita Yakob, Ernie Zuraida Ali, Vani A/P Munusamy, Lock-Hock Ngu, Jeffrey Soon-Yit Lee, Teck-Hock Toh and Anasufiza Habib
Diagnostics 2026, 16(5), 755; https://doi.org/10.3390/diagnostics16050755 - 3 Mar 2026
Viewed by 432
Abstract
Background/Objectives: Isolated methylmalonic acidemia (iMMA) is a rare autosomal recessive metabolic disorder caused by defects in methylmalonyl-CoA mutase (MCM) activity or in the biosynthesis of its cofactor, adenosylcobalamin. Mutations in five genes—MMUT, MMAA, MMAB, MMADHC, and MCEE [...] Read more.
Background/Objectives: Isolated methylmalonic acidemia (iMMA) is a rare autosomal recessive metabolic disorder caused by defects in methylmalonyl-CoA mutase (MCM) activity or in the biosynthesis of its cofactor, adenosylcobalamin. Mutations in five genes—MMUT, MMAA, MMAB, MMADHC, and MCEE—are known to underlie this condition. This study aimed to characterize the clinical features and molecular spectrum of iMMA in Malaysian patients of diverse ethnic backgrounds. Material and Methods: Patients with biochemical evidence suggestive of iMMA, including elevated propionylcarnitine (C3), increased C3/C2 ratio, and raised urine methylmalonic acid levels in the absence of hyperhomocysteinemia, were selected for genetic testing. Sanger sequencing was performed to identify pathogenic variants in the MMUT, MMAA, MMAB, MMADHC, or MCEE genes. Results: The cohort consisted predominantly of Iban patients (n = 5), with the remaining cases comprising one Malay and one Thai–Malay individual. Age at diagnosis ranged from Day 1 of life to 6 years. All 7 patients were confirmed to have iMMA through molecular analysis. A total of seven pathogenic or likely pathogenic variants were identified, including two novel MMUT variants (c.246_250delinsGA and c.1358G>C), four known MMUT variants (c.560C>G, c.693C>G, c.982C>T, c.1106G>A), and one known MMAB variant (c.644+1G>A). Clinical presentation and disease severity varied across cases, reflecting underlying genotypic heterogeneity. Conclusions: This study highlights the molecular diversity and clinical variability of iMMA in Malaysia. Our findings reinforce the importance of integrating metabolic screening with molecular diagnostics to identify disease-causing variants and guide patient management strategies effectively. Full article
(This article belongs to the Section Pathology and Molecular Diagnostics)
Show Figures

Figure 1

25 pages, 11677 KB  
Article
In Vitro Modeling of Mycelium Biomass Growth Kinetics of the Novel Fungicolous Species Xylaria karsticola NBIMCC 9097, with Insights into Its Antimicrobial Potential
by Galena Angelova, Zlatka Ganeva, Bogdan Goranov, Nikoleta Kaneva, Mariya Brazkova, Petya Stefanova and Denica Blazheva
J. Fungi 2026, 12(3), 177; https://doi.org/10.3390/jof12030177 - 1 Mar 2026
Viewed by 629
Abstract
Xylaria karsticola NBIMCC 9097 is a recently described and rare fungicolous species originating from Bulgaria. Understanding its growth behavior and bioactive potential is essential for evaluating its biotechnological and pharmaceutical relevance. In the presented study, we model the in vitro growth kinetics of [...] Read more.
Xylaria karsticola NBIMCC 9097 is a recently described and rare fungicolous species originating from Bulgaria. Understanding its growth behavior and bioactive potential is essential for evaluating its biotechnological and pharmaceutical relevance. In the presented study, we model the in vitro growth kinetics of X. karsticola mycelium under submerged cultivation and assess its antimicrobial activity. Optimization of MCM and MYB media markedly increased biomass yields to 20.11 and 23.25 g/dm3, respectively, compared with non-optimized media (9.9 ± 0.21 and 10.8 ± 0.28 g/dm3). The maximum specific growth rate was higher in the MCM (0.803 ± 0.004 h−1) in comparison with the MYB medium (0.711 ± 0.003 h−1); however, the MYB medium supported greater biomass accumulation and more efficient substrate utilization, reflected by a higher utilization coefficient (0.9900 ± 0.001 versus 0.9644 ± 0.005). The antimicrobial activity was evaluated using agar disk diffusion and minimum inhibitory concentration assays against Gram-positive and Gram-negative bacteria and yeasts. Hexane and ethyl acetate extracts were most effective against Pseudomonas aeruginosa ATCC 9027 (MIC 0.067 and 0.059 mg/cm3), while notable anti-yeast activity was observed, particularly against Wickerhamomyces anomalus, Saccharomycodes ludwigii, and Pichia membranifaciens. The lowest MIC (0.02 mg/cm3) was recorded for the water biomass extract against S. ludwigii indicating potent antimicrobial activity against the tested microorganism. These findings identify X. karsticola as a potential source of antimicrobial metabolites and provide a strong motivation for comprehensive metabolomic profiling and systematic optimization of its cultivation. Full article
Show Figures

Figure 1

14 pages, 1373 KB  
Article
Phylogeography of Chinese White Pine Beetle Dendroctonus armandi (Coleoptera: Curculionidae: Scolytinae) in China
by Hang Ning, Ruixiong Deng, Kaitong Xiao, Beibei Huang, Yu Cao and Qiang Wu
Genes 2026, 17(3), 292; https://doi.org/10.3390/genes17030292 - 28 Feb 2026
Viewed by 429
Abstract
Background: Dendroctonus armandi, an oligophagous beetle primarily infesting Pinus armandii, is geographically restricted and persistent in central China, causing significant ecological and economic losses. However, the intrinsic factors driving its continuous occurrence remain unclear. We examined the genetic variation patterns across [...] Read more.
Background: Dendroctonus armandi, an oligophagous beetle primarily infesting Pinus armandii, is geographically restricted and persistent in central China, causing significant ecological and economic losses. However, the intrinsic factors driving its continuous occurrence remain unclear. We examined the genetic variation patterns across the species’ range to explore its phylogeographic structure. Methods: We analyzed mitochondrial DNA sequence (mtDNA) data to assess population genetic structure and estimate the divergence times of distinct lineages. Results: Phylogenetic analysis identified four haplogroups corresponding to the Minshan (MSM), Qinling (QLM), Micang (MCM), and Ta-pa (TPM) Mountains. Demographic analyses revealed that QLM and TPM haplogroups have undergone population expansion events. Divergence time estimates indicated four lineages diverged during the Late Pleistocene. Notably, D. armandi may have followed two horizontal and one vertical independent colonization routes. The first route extended from MSM into QLM and then spread eastward along the QLM; the second route progressed from MSM into MCM and continued eastward into TPM; and the third route migrated southward from QLM into TPM. Conclusions: Climate oscillations, geographical isolation, and the patchy distribution of host trees collectively shaped the phylogeographic patterns of D. armandi. These findings elucidate the evolution and adaptability of D. armandi in mountainous environments. Full article
(This article belongs to the Section Genes & Environments)
Show Figures

Figure 1

41 pages, 5158 KB  
Article
FOXM1 Signaling Network Transcriptionally Upregulates Expression of Proteins Involved in Mitotic Progression to Induce High Proliferation and Chromosomal Instability in Androgen Receptor-Low Triple-Negative Breast Cancer
by Padmashree Rida, Raphael Andreae, Noah Bikhazi, Benecia Jackson, Ivan Wang and Nikita Jinna
Int. J. Mol. Sci. 2026, 27(4), 1823; https://doi.org/10.3390/ijms27041823 - 14 Feb 2026
Viewed by 914
Abstract
Triple-negative breast cancer (TNBC), particularly the androgen receptor-low (AR-low) subtype, is one of the most aggressive and hard-to-treat forms of BC, characterized by a high index of proliferation, chromosomal instability (CIN), and high prevalence of TP53 mutations. These features fuel therapy resistance, metastases, [...] Read more.
Triple-negative breast cancer (TNBC), particularly the androgen receptor-low (AR-low) subtype, is one of the most aggressive and hard-to-treat forms of BC, characterized by a high index of proliferation, chromosomal instability (CIN), and high prevalence of TP53 mutations. These features fuel therapy resistance, metastases, and poor clinical outcomes. An integrated framework describing the dysregulated molecular networks that support the pathobiology of AR-low TNBC is lacking. Multiple published studies in breast cancer have previously proposed mechanistic links between TP53 loss, AR-low states, and heightened FOXM1-driven G2/M transcriptional programs, potentially via deregulation of E2F activity, chromatin-associated co-regulators (e.g., ATAD2), and disruption of repressive networks involving p53–p21–DREAM and SPDEF. Additional reports suggest that FOXM1-associated circuitry may be reinforced by chromatin regulators such as WDR5 and by mitotic/spindle factors such as ASPM, including through feedback interactions and condensate-associated transcriptional organization. We previously showed that FOXM1, a master regulator transcription factor, is upregulated and is a biomarker of poor prognosis in AR-low TNBC. In this study, we filtered a set of “TNBC core genes” known to promote transcriptional chaos downstream of FoxM1. We identified a set of 15 cell cycle regulators—including mitotic kinesin motors (KIF14, KIF11, KIF4A, KIF2C, and KIF20A), centromeric proteins (CENPA, CENPO, CENPL, CENPF, and OIP5), and regulators of proteolysis (UBE2C, UBE2S, UBE2T, PSMD14, and TUBA1B). These 15 genes, which were ranked highly among genes overexpressed in TNBC featured prominently in gene signatures of chromosomal instability and were also overexpressed among AR-low TNBCs and TP53-mutant breast tumors. We show that expression of each of these 15 genes correlates positively with proliferation markers (Ki67, PCNA, and MCM2) in TNBC, and that the overexpression of this gene set is associated with shorter relapse-free survival and distinct immune/stromal infiltration patterns. In light of prior work, our findings point to a FOXM1-associated 15-gene signature enriched in AR-low TNBC and associated with the high-proliferation and high-CIN phenotypes of this clinically challenging tumor type. This 15-gene set represents an actionable vulnerability with therapeutic potential for AR-low TNBC and provides a framework for rethinking how to manage highly proliferative, genomically unstable BCs. Full article
(This article belongs to the Special Issue Molecular Research in Triple-Negative Breast Cancer: 2nd Edition)
Show Figures

Graphical abstract

26 pages, 18301 KB  
Article
Precision Biomarker Identification in Gynecological Cancers Using Coexpression Networks and Attention-Based LSTM in Healthcare 4.0
by Sakib Sarker, Emon Ahammed, Md. Faruk Hosen, Mohammad Badrul Alam Miah, Mohammad Amanul Islam, Deepak Ghimire, Youngbae Hwang and A. S. M. Sanwar Hosen
Diagnostics 2026, 16(4), 546; https://doi.org/10.3390/diagnostics16040546 - 12 Feb 2026
Viewed by 517
Abstract
Background: Cervical cancer (CC) and ovarian cancer (OC) are among the most prevalent and lethal gynecological malignancies in women, necessitating the identification of reliable biomarkers for early diagnosis and prognosis. Methods: This study integrates bioinformatics and Healthcare 4.0 to identify key biomarkers associated [...] Read more.
Background: Cervical cancer (CC) and ovarian cancer (OC) are among the most prevalent and lethal gynecological malignancies in women, necessitating the identification of reliable biomarkers for early diagnosis and prognosis. Methods: This study integrates bioinformatics and Healthcare 4.0 to identify key biomarkers associated with these cancers. Differentially expressed genes (DEGs) were identified from two microarray datasets. mRMR followed by SVM-RFE was applied to the identified DEGs to extract the most significant ML-based DEGs (MDEGs). The predictive ability of the selected gene subsets was further evaluated via multiple classifiers, where attention-based long short-term memory (AttLSTM) consistently achieved the best performance across both datasets. In parallel, WGCNA was conducted to identify coexpression-associated genes (CAGs) from significant modules in each dataset. A PPI network (PPIN) was constructed using the genes common to MDEGs and CAGs and was analyzed via Cytoscape. Results: Four hub genes, MCM3, FOXM1, SH3BP5, and PAPSS2, were identified via the degree method. mRNA expression analysis revealed that FOXM1 and MCM3 were upregulated, whereas SH3BP5 and PAPSS2 were downregulated in cancer tissues compared with normal tissues. ROC curve analysis demonstrated the high prognostic significance of these hub genes, with substantial AUC scores indicating strong discriminatory power. Furthermore, molecular docking analysis with an FDA-approved drug compound confirmed the significant binding affinity between these genes and the drug molecules. Conclusions: These findings suggest that FOXM1, MCM3, SH3BP5, and PAPSS2 could serve as biomarkers for early prognosis, diagnosis, and targeted therapy in patients with cervical and ovarian cancer. Full article
(This article belongs to the Section Machine Learning and Artificial Intelligence in Diagnostics)
Show Figures

Figure 1

Back to TopTop