Sign in to use this feature.

Years

Between: -

Subjects

remove_circle_outline
remove_circle_outline
remove_circle_outline
remove_circle_outline
remove_circle_outline
remove_circle_outline
remove_circle_outline
remove_circle_outline
remove_circle_outline

Journals

Article Types

Countries / Regions

Search Results (190)

Search Parameters:
Keywords = Lentinula edodes

Order results
Result details
Results per page
Select all
Export citation of selected articles as:
20 pages, 3750 KB  
Article
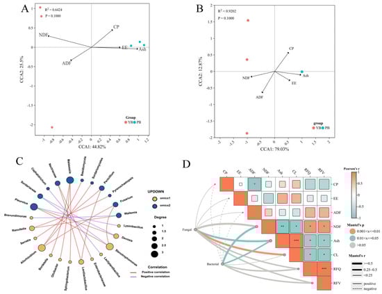
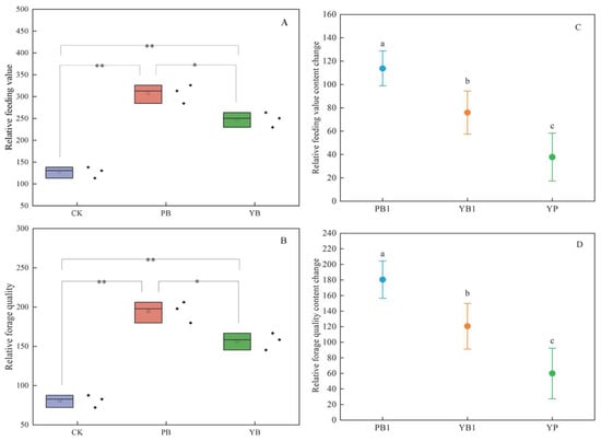
Effects of Edible Mushroom Cultivation on Fiber Degradation and Feed Quality of Highland Barley Straw
by Junjuan Yang, Shitao Wang, Sifan Chen, Jie Zhao, Gang Lin, Hang Yang, Zhi Li, Zhiwangjia Dan, Yajiao Zhao and Tao Shao
Agronomy 2026, 16(6), 659; https://doi.org/10.3390/agronomy16060659 - 20 Mar 2026
Abstract
This study used highland barley straw from the Tibetan Plateau to cultivate Pleurotus ostreatus, Pholiota nameko, Lentinula edodes, Pleurotus eryngii, and Hericium erinaceus, addressing straw waste, forage shortages, and underutilized barley straw. The results showed that highland barley [...] Read more.
This study used highland barley straw from the Tibetan Plateau to cultivate Pleurotus ostreatus, Pholiota nameko, Lentinula edodes, Pleurotus eryngii, and Hericium erinaceus, addressing straw waste, forage shortages, and underutilized barley straw. The results showed that highland barley straw was suitable for cultivating P. ostreatus and P. nameko, with P. ostreatus yielding significantly more. After fruiting, spent mushroom substrates (SMS) from both species had higher crude protein, fat, and ash, with reduced fiber content compared to raw straw. P. ostreatus SMS showed greater protein accumulation and fiber degradation, offering better feed quality than P. nameko. Fungal communities were more concentrated under P. ostreatus, while P. nameko had higher diversity. Multivariate analyses showed that fungal community structure correlated with protein, fat, and feed quality, while bacterial communities were linked to fiber content. Functional predictions indicated that P. ostreatus enriched carbohydrate and energy metabolism pathways, while P. nameko was more associated with biosynthetic functions. Overall, cultivating mushrooms on barley straw improved SMS feed quality, with P. ostreatus showing greater potential for feed use. Full article
(This article belongs to the Special Issue Innovative Solutions for Producing High-Quality Silage)
Show Figures

Graphical abstract

18 pages, 1928 KB  
Article
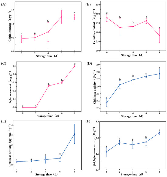
Transcriptome Analysis of Postharvest Lentinula edodes Cell Wall Metabolism During Storage Indicating a Laccase-Mediated Regulatory Network
by Yuan Gao, Qimeng Liang, Yanyan Liu, Tinging Ma, Ziwei Hou, Hongxu Zhu and Jun Huang
Foods 2026, 15(6), 1039; https://doi.org/10.3390/foods15061039 - 16 Mar 2026
Viewed by 185
Abstract
Postharvest Lentinula edodes (shiitake mushroom) undergoes rapid textural deterioration, which is primarily driven by complex cell wall remodeling. This study investigates the physiological and transcriptomic changes in L. edodes during storage at 4 °C for 8 days. Results showed that cellulose content significantly [...] Read more.
Postharvest Lentinula edodes (shiitake mushroom) undergoes rapid textural deterioration, which is primarily driven by complex cell wall remodeling. This study investigates the physiological and transcriptomic changes in L. edodes during storage at 4 °C for 8 days. Results showed that cellulose content significantly decreased, while chitin and β-glucan levels exhibited anomalous increases, accompanied by a surge in the activities of cellulase, chitinase, and β-1,3-glucanase. Concurrently, intensifying membrane lipid peroxidation and an imbalance in reactive oxygen species (ROS) homeostasis were observed. Transcriptomic analysis identified 2204 and 1808 differentially expressed genes (DEGs) at the middle (4 d) and late (8 d) storage stages, respectively. Partial Least Squares Regression (PLSR) identified a core module of nine key regulatory genes (VIP > 1.0), including β-glucanase, laccase, and catalase, which significantly contributed to the physiological shifts. The results suggest that an upstream ROS imbalance may contribute to the dysregulation of midstream laccases, potentially reducing the oxidative cross-linking of phenolic components and loosening the cell wall matrix. These alterations may increase the accessibility of structural polysaccharides to downstream cell wall-degrading enzymes, which could contribute to structural collapse, although functional validation is required to establish causality. These findings provide a gene-level framework for understanding postharvest edible fungi physiology. Full article
Show Figures

Figure 1

29 pages, 3574 KB  
Review
The Significance of a Mushroom Diet in the Prevention of Osteoporosis
by Małgorzata Cicha-Jeleń, Katarzyna Kała, Katarzyna Sułkowska-Ziaja and Bożena Muszyńska
Pharmaceuticals 2026, 19(3), 482; https://doi.org/10.3390/ph19030482 - 15 Mar 2026
Viewed by 193
Abstract
Osteoporosis is a metabolic disease of the skeleton characterized by a low bone mass and deterioration of bone tissue structure, leading to increased fragility and susceptibility to fractures. It is often referred to as the “silent killer of bones” because it progresses without [...] Read more.
Osteoporosis is a metabolic disease of the skeleton characterized by a low bone mass and deterioration of bone tissue structure, leading to increased fragility and susceptibility to fractures. It is often referred to as the “silent killer of bones” because it progresses without symptoms until a bone fracture occurs. Osteoporosis is a serious health problem, especially in aging societies, leading to fractures, limited mobility, and a decreased quality of life. Osteoporosis prevention through dietary modification should be the first step in protecting bone health before implementing any form of pharmacotherapy. The composition of the diet and nutritional patterns are considered the most important factors influencing the shaping of gut microbiota and its metabolites, which in turn affect the regulation of bone tissue metabolism. Mushrooms, as a source of vitamin D, can play a significant role in the prevention of osteoporosis. Additionally, the application of UV irradiation can rapidly increase the vitamin D2 content in mushrooms. A review of currently available studies reveals that many mushroom species contain substances (Ca, P, Se) that support bone formation by promoting remineralization. Mushrooms also induce bone regeneration after osteoporosis by balancing their reconstruction. This review systematically integrates the latest research on the use of mushrooms in the prevention of osteoporosis. The most promising species in the prevention of osteoporosis include: Lentinula edodes, Ganoderma lucidum, Ophiocordyceps sinensis, Pleurotus eryngii, Antrodia camphorata, Auricularia auricula, Agaricus bisporus, and Grifola frondosa. Full article
Show Figures

Graphical abstract

25 pages, 5501 KB  
Article
VMRNN-DMSA: A Spatiotemporal Prediction Model for Shiitake Mushroom Fruiting Body Growth
by Xingmei Xu, Shujuan Wei, Zuocheng Jiang, Jiali Wang, Jinying Li and Jing Zhou
Agriculture 2026, 16(6), 642; https://doi.org/10.3390/agriculture16060642 - 11 Mar 2026
Viewed by 171
Abstract
In traditional time-series image prediction tasks, both accuracy and image quality tend to deteriorate as the prediction horizon extends. To address this challenge in Shiitake mushroom fruiting body growth prediction, this study selected Shiitake mushroom strain No. 509, cultivated by the Shanghai Academy [...] Read more.
In traditional time-series image prediction tasks, both accuracy and image quality tend to deteriorate as the prediction horizon extends. To address this challenge in Shiitake mushroom fruiting body growth prediction, this study selected Shiitake mushroom strain No. 509, cultivated by the Shanghai Academy of Agricultural Sciences, as the experimental subject and proposed an enhanced model, VMRNN-DMSA, based on the Vision Mamba RNN Depth architecture. This model integrates a skip-connection mechanism with a Max Feature Map module to effectively filter and fuse features, enhancing feature representation and prediction accuracy. Additionally, a Spatial Attention Mechanism was introduced to strengthen the perception of key regions and improve spatial modeling. Furthermore, an Adaptive Kernel Convolution module with irregular context convolution kernels was incorporated to extract fine-grained local features and enhance visual quality. A weighted loss function was used to balance pixel-level accuracy, structural fidelity, and perceptual quality. This function combines Mean Squared Error Loss, Multi-Scale Structural Similarity, and Perceptual Loss. Experimental results showed that the proposed method achieved an MSE of 39.4255, an SSIM of 0.8579, and a PSNR of 22.0774. Compared with baseline models, MSE decreased by 29.05%, while SSIM and PSNR increased by 19.34% and 14.52%, respectively. These results indicate that VMRNN-DMSA significantly improves both prediction accuracy and image quality in long-term forecasting tasks, providing a reliable reference for the growth prediction of other edible fungi. Full article
(This article belongs to the Section Artificial Intelligence and Digital Agriculture)
Show Figures

Figure 1

13 pages, 1034 KB  
Article
Effects of Different Calcium Sources and Doses on Shiitake (Lentinula edodes) Production in Eucalyptus Sawdust-Based Substrates
by Rodrigo Zuliani Furlan, Rafael Simões Tomaz, Murilo Sampaio Bassi Janegitz, Wagner Gonçalves Vieira Junior, Leonardo Ueda Caldeira, Adriano Taffarel Camargo de Paula and Diego Cunha Zied
Agronomy 2026, 16(5), 509; https://doi.org/10.3390/agronomy16050509 - 26 Feb 2026
Viewed by 247
Abstract
Shiitake grows on lignin-rich materials and can be cultivated on wood substrate (sawdust), to which wheat, rice, and/or corn bran is added to correct the C/N ratio. In addition to the C/N ratio, another concern regarding substrate production is pH and calcium supply. [...] Read more.
Shiitake grows on lignin-rich materials and can be cultivated on wood substrate (sawdust), to which wheat, rice, and/or corn bran is added to correct the C/N ratio. In addition to the C/N ratio, another concern regarding substrate production is pH and calcium supply. Therefore, this manuscript seeks to elucidate the agronomic parameters of shiitake mushrooms (Lentinula edodes) cultivated with different doses of calcium carbonate (CaCO3) and gypsum (calcium sulfate, CaSO4) in a substrate based on eucalyptus sawdust. Three doses of carbonate (0, 1, and 2%) and three doses of gypsum (0, 2.5, and 5%) were used, totaling nine treatments. Two experiments were conducted, each with a different strain (LED 19/11 and LED 22/02). The results indicate that gypsum supplementation is not required, as it led to a decrease in yield and biological efficiency. Conversely, the incorporation of 1% calcium carbonate enhanced productivity in the LED 19/11 strain. Calcium source and dosage significantly influenced the agronomic performance of L. edodes, with 1% calcium carbonate providing the most consistent positive effects on yield and biological efficiency. These findings emphasize the importance of strain-specific mineral management to optimize productivity and substrate chemical balance in shiitake cultivation. Full article
(This article belongs to the Section Agricultural Biosystem and Biological Engineering)
Show Figures

Figure 1

16 pages, 8308 KB  
Article
Transcriptomic and Physiological Profiling Reveals Metabolic Determinants and Key Regulatory Hubs of Fruiting Body Degeneration in Lentinula edodes
by Huiting Yang, Kun Liu, Jun Jiang, Xiaoya Song, Xinyan Lu, Jianfei Tan and Lingli Li
J. Fungi 2026, 12(2), 149; https://doi.org/10.3390/jof12020149 - 19 Feb 2026
Viewed by 405
Abstract
Frequent strain degeneration during subcultivation, characterized by impaired sporulation and fruiting body formation, represents a major constraint in fungal agricultural production. Our study systematically investigated two naturally degenerated Lentinula edodes strains classified as abortive (Abt: L808-13, L808-14) and malformed (Abn: L808-18) fruiting-body phenotypes, [...] Read more.
Frequent strain degeneration during subcultivation, characterized by impaired sporulation and fruiting body formation, represents a major constraint in fungal agricultural production. Our study systematically investigated two naturally degenerated Lentinula edodes strains classified as abortive (Abt: L808-13, L808-14) and malformed (Abn: L808-18) fruiting-body phenotypes, through comprehensive phenotypic characterization, enzymatic profiling, thermotolerance assessment, and transcriptomic analysis. While vegetative growth remained unaffected, degenerated strains exhibited premature hyphal knotting, significantly reduced thermotolerance, and Abn-specific suppression of carboxymethyl cellulase (CMCase) activity. Comparative transcriptomics revealed 1239 and 582 differentially expressed genes (DEGs) in Abt and Abn groups, respectively, accompanied by a global dysregulation in carbohydrate catabolism, phospholipid metabolism, and redox homeostasis. Furthermore, protein–protein interaction (PPI) networks and RT-qPCR data highlighted 12 core hub genes enriched in glycoside hydrolysis, cytochrome P450 signaling, and membrane lipid dynamics. These findings provide mechanistic insights into the molecular basis of fruiting body degeneration and establish a foundation for developing diagnostic indicators to screen for early-stage degeneration in industrial mushroom production. Full article
(This article belongs to the Section Fungal Cell Biology, Metabolism and Physiology)
Show Figures

Figure 1

13 pages, 1565 KB  
Article
Functional Annotation Workflow for Fungal Transcriptomes
by Nagisa Morihara and Hidemasa Bono
J. Fungi 2026, 12(2), 116; https://doi.org/10.3390/jof12020116 - 6 Feb 2026
Viewed by 683
Abstract
Although RNA sequencing (RNA-seq) enables rapid transcriptome profiling, functional annotation of fungal transcriptomes remains challenging. Existing tools prioritize broad taxonomic coverage, and reference genomes are scarce for non-model species. This study aimed to develop a fungal-specific functional annotation workflow to support rapid and [...] Read more.
Although RNA sequencing (RNA-seq) enables rapid transcriptome profiling, functional annotation of fungal transcriptomes remains challenging. Existing tools prioritize broad taxonomic coverage, and reference genomes are scarce for non-model species. This study aimed to develop a fungal-specific functional annotation workflow to support rapid and accurate functional analyses downstream of RNA-seq, independent of reference genome availability. To evaluate the workflow, RNA-seq data from 57 samples of Lentinula edodes strain H600 (shiitake mushroom) were retrieved, along with full-length transcript sequencing (Iso-Seq) data and corresponding RNA-seq data from 20 samples of Phakopsora pachyrhizi (Asian soybean rust) from public databases. The workflow successfully annotated over 96% of protein-coding transcripts and demonstrated applicability to Iso-Seq data. Functional enrichment analyses revealed higher-resolution functional detection than existing annotation tools. Furthermore, integrating homology searches against fungal-specific databases with expression pattern-based annotations highlighted the workflow’s utility for target identification in genome editing and other applications. Overall, the results of this study highlight the potential of the developed workflow in facilitating the discovery of functionally important transcripts and their translation into biotechnological applications. Full article
(This article belongs to the Special Issue Fungal Metabolomics and Genomics, 2nd Edition)
Show Figures

Figure 1

19 pages, 2191 KB  
Article
Submerged Agitated Cultures of Edible Ascomycetes and Basidiomycetes Grown on Carbon-Rich Waste Streams: Mycelial Mass Production and Volatile Compound Analysis
by Dimitris Sarris, Konstantinos Gkatzionis, Antonios Philippoussis, Athanasios Mallouchos, Danai Ioanna Koukoumaki and Panagiota Diamantopoulou
Appl. Sci. 2026, 16(3), 1615; https://doi.org/10.3390/app16031615 - 5 Feb 2026
Viewed by 330
Abstract
The present study explores the treatment and valorization of carbon-rich, low-cost waste streams—sugar beet molasses, expired rice, and wheat cereal hydrolysates—as substrates for submerged shake-flask cultures of edible ascomycetes (Morchella elata AMRL 63, Tuber aestivum AMRL 364) and basidiomycetes (Lentinula edodes [...] Read more.
The present study explores the treatment and valorization of carbon-rich, low-cost waste streams—sugar beet molasses, expired rice, and wheat cereal hydrolysates—as substrates for submerged shake-flask cultures of edible ascomycetes (Morchella elata AMRL 63, Tuber aestivum AMRL 364) and basidiomycetes (Lentinula edodes AMRL 126, Agaricus bisporus AMRL 209) within a circular bioeconomy framework. Cultures were conducted under different C/N ratios (20 and 50) with or without the addition of olive oil or its emulsion. Among the tested species, the ascomycetes M. elata AMRL 63 and T. aestivum AMRL 364 outperformed the basidiomycetes in biomass production and substrate utilization. Supplementation with olive oil or its emulsion enhanced mycelial growth and lipid accumulation, while a higher C/N ratio (50) favored exopolysaccharide (EPS) synthesis. Lipid profiles were dominated by oleic (Δ9C18:1) and linoleic (Δ9,12C18:2) acids, with greater unsaturation observed in C/N = 20 cultures. Volatile analysis revealed species-specific aroma signatures, including characteristic truffle and morel compounds. The results underscore the feasibility of using waste streams for sustainable mushroom cultivation. Full article
(This article belongs to the Section Food Science and Technology)
Show Figures

Figure 1

17 pages, 46712 KB  
Article
Synergistic Mechanistic Insights into Anti-T2DM Benefits of Lentinula edodes: A Peptide- and Polysaccharide-Based Network Pharmacology and Molecular Docking Study
by Hui-Ke Ma, Lei Meng, Liang Shen and Hong-Fang Ji
Foods 2026, 15(3), 453; https://doi.org/10.3390/foods15030453 - 27 Jan 2026
Viewed by 498
Abstract
In recent years, dietary intervention has garnered significant attention for T2DM prevention and adjunctive treatment. Lentinula edodes (commonly known as shiitake mushroom), a common edible fungus, has been demonstrated to improve T2DM, primarily attributed to its main bioactive components like peptides and polysaccharides, [...] Read more.
In recent years, dietary intervention has garnered significant attention for T2DM prevention and adjunctive treatment. Lentinula edodes (commonly known as shiitake mushroom), a common edible fungus, has been demonstrated to improve T2DM, primarily attributed to its main bioactive components like peptides and polysaccharides, while their synergistic characteristics are still not fully explained. Therefore, this study investigated the anti-T2DM molecular mechanisms of L. edodes peptides and polysaccharides by integrating network pharmacology and molecular docking. First, systematic searches of the PubMed and HERB databases using keywords such as “Lentinula edodes peptides”, “Lentinula edodes polysaccharides” and “T2DM” and “Lentinula edodes/shiitake mushroom” yielded 25 peptides and 14 polysaccharides. Second, network pharmacology analysis revealed 541 common interaction targets between these peptides/polysaccharides and T2DM. Topological analysis further identified nine core targets: ESR1, MAPK1, AKT1, SRC, EGFR, STAT3, JUN, PIK3CA, and PIK3R1. Third, pathway enrichment analysis showed that these core targets were significantly enriched within the PI3K-Akt signaling pathway and the AGE-RAGE signaling pathway in diabetic complications, suggesting potential anti-T2DM effects through regulation of these key pathways. Finally, molecular docking validation ensured strong binding affinities between peptides/polysaccharides and some core targets, with particularly prominent binding capacities observed for peptides VF and LDELEK with EGFR; peptides KIGSRSRFDVT, LDYGKL, and EDLRLP along with polysaccharides D-glucan and β-glucan with PIK3CA; and peptide DVFAHF with PIK3R1. In summary, this study revealed that L. edodes peptides and polysaccharides may exert synergistic anti-T2DM effects via the regulation of key signaling pathways, including the PI3K-Akt signaling pathway, EGFR tyrosine kinase inhibitor resistance, and the AGE-RAGE signaling pathway in diabetic complications, through their actions on critical targets such as ESR1, PIK3CA, and PIK3R1. These results offer a synergistic mechanism for the anti-T2DM effect of L. edodes, which could be helpful for the development of functional foods and drugs derived from L. edodes. Full article
Show Figures

Figure 1

12 pages, 2275 KB  
Article
Penicillium bialowiezense Causing Blue Mold on Bag-Cultivated Shiitake (Lentinula edodes) in China: Morphological, Molecular and Pathogenic Characterization
by Tan Wang, Enping Zhou, Caixia Wang, Zhifeng Zhang, Yingjun Zhang, Siliang Huang and Qiuhong Niu
Horticulturae 2026, 12(1), 86; https://doi.org/10.3390/horticulturae12010086 - 12 Jan 2026
Viewed by 454
Abstract
Lentinula edodes (shiitake) is a major edible and medicinal mushroom and a key component of the horticultural mushroom industry in East Asia. During April–June 2024 cropping season, a widespread blue mold outbreak was observed on bag-cultivated shiitake in Xixia County, Henan Province, China. [...] Read more.
Lentinula edodes (shiitake) is a major edible and medicinal mushroom and a key component of the horticultural mushroom industry in East Asia. During April–June 2024 cropping season, a widespread blue mold outbreak was observed on bag-cultivated shiitake in Xixia County, Henan Province, China. Affected cultivation rooms showed extensive blue-green sporulation on the exposed surfaces of substrate blocks and on developing and mature fruiting bodies, leading to rapid loss of marketability. To clarify the etiology of this disease, we coupled field surveys with morphological, molecular, and pathogenicity analyses. Fifty-five Penicillium isolates were obtained from symptomatic cultivation bags. Three representative isolates (LE06, LE15, and LE26) were characterized in detail. Colonies on PDA produced velutinous to floccose mycelia with blue-green conidial masses and terverticillate penicilli bearing smooth-walled, globose conidia. Sequencing of four loci—the internal transcribed spacer (ITS1-5.8S-ITS2), β-tubulin (benA), calmodulin gene (CaM), and RNA polymerase II second largest subunit (rpb2)—followed by multilocus phylogenetic analysis placed all three isolates in a well-supported clade with the ex-type CBS 227.28 of Penicillium bialowiezense. Inoculation of healthy shiitake cultivation bags with conidial suspensions (1 × 106 conidia mL−1) reproduced typical blue mold symptoms on substrate surfaces and fruiting bodies within 40 days post inoculation, whereas mock-inoculated controls remained symptomless. The pathogen was consistently reisolated from diseased tissues and showed identical ITS and benA sequences to the inoculated strains, thereby fulfilling Koch’s postulates. This is the first confirmed report of P. bialowiezense causing blue mold on shiitake, and it expands the known host range of this species. Our findings highlight the vulnerability of bag cultivation systems to airborne Penicillium contaminants and underscore the need for improved hygiene, environmental management, and targeted diagnostics in commercial shiitake production. Full article
(This article belongs to the Special Issue Sustainable Management of Pathogens in Horticultural Crops)
Show Figures

Figure 1

23 pages, 7583 KB  
Article
Attention–Diffusion–Fusion Paradigm for Fine-Grained Lentinula edodes Maturity Detection
by Xingmei Xu, Jiali Wang, Zhanchen Wei, Shujuan Wei and Jinying Li
Horticulturae 2026, 12(1), 76; https://doi.org/10.3390/horticulturae12010076 - 8 Jan 2026
Viewed by 381
Abstract
The maturity of Lentinus edodes directly affects its quality, taste, and market value. Currently, maturity assessment primarily relies on manual experience, making it difficult to ensure efficiency and consistency. To achieve efficient and accurate detection of Lentinus edodes maturity, this study proposes an [...] Read more.
The maturity of Lentinus edodes directly affects its quality, taste, and market value. Currently, maturity assessment primarily relies on manual experience, making it difficult to ensure efficiency and consistency. To achieve efficient and accurate detection of Lentinus edodes maturity, this study proposes an improved lightweight object detection model, YOLOv8n-CFS. Based on YOLOv8n, the model integrates the SegNeXt Attention structure to enhance key feature extraction capabilities and optimize feature representation. A Feature Diffusion Propagation Network (FDPN) is designed to improve the expressive ability of objects at different scales through cross-layer feature propagation, enabling precise detection. The CSFCN module combines global cue reasoning with fine-grained spatial information to enhance detection robustness and generalization performance in complex environments. The CWD method is adopted to further optimize the model. Experimental results demonstrate that the proposed model achieves 97.34% mAP50 and 84.5% mAP95 on the Lentinus edodes maturity detection task, representing improvements of 2.02% and 4.92% compared to the baseline method, respectively. It exhibits excellent stability in five-fold cross-validation and outperforms models such as Faster R-CNN, YOLOv5n, YOLOv7-tiny, YOLOv8n, YOLOv8s, YOLOv10n, YOLOv11n, and YOLOv12. This study provides efficient and reliable technical support for Lentinus edodes maturity detection and holds significant implications for the intelligent production of edible fungi. Full article
Show Figures

Figure 1

18 pages, 273 KB  
Article
A Conjoint Analysis of Consumer Preferences on Shiitake Mushrooms: A Case Study of the Republic of Korea
by Changjun Lee and Kidong Kim
Foods 2026, 15(2), 217; https://doi.org/10.3390/foods15020217 - 8 Jan 2026
Viewed by 359
Abstract
Shiitake mushrooms (Lentinula edodes) are widely consumed as a key health food in the Republic of Korea. However, they face declining production value and consumption, necessitating a shift from production-focused research to an understanding of consumer demand. The aim of this [...] Read more.
Shiitake mushrooms (Lentinula edodes) are widely consumed as a key health food in the Republic of Korea. However, they face declining production value and consumption, necessitating a shift from production-focused research to an understanding of consumer demand. The aim of this study was to quantify Korean consumers’ trade-offs among key shiitake attributes and to derive actionable marketing strategies to expand domestic consumption. We conducted an online survey (n = 500) to quantify consumer utility for four key attributes: cap size (two levels), cap color (two levels), origin (two levels: domestic (Korean) and imported (Chinese)), and price (four levels per 500 g). The results identified price as the most important attribute (relative importance = 46.41%), followed by origin (19.85%), cap color (17.10%), and cap size (16.64%). Utility analysis (part-worths) revealed a distinct dual preference: consumers value both low-priced shiitake (KRW 4000 (USD 2.9)/500 g) for personal consumption and high-priced options (KRW 13,000 (USD 9.5)/500 g) for gifting. Consumers showed a clear preference for dark-colored caps, while the aggregate-level utility difference between origin levels was small. A Logit model simulation indicated the highest predicted shares for profiles priced at KRW 13,000 (15.9%) and KRW 4000 (15.7%), consistent with a polarized value–premium structure. These findings indicate that Korean producers should adopt a dual strategy: developing low-cost products to stimulate general consumption while simultaneously marketing high-quality, dark-colored, domestically produced shiitake as premium gift items, thereby establishing effective food choice strategies in a competitive market. Although the empirical setting is the Republic of Korea (with ‘Chinese’ included only as an imported-origin level representing the main foreign competitor), the findings speak to broader specialty-food contexts where import competition and dual-purpose purchasing (everyday use vs. gifting) shape attribute trade-offs. Full article
(This article belongs to the Special Issue Consumer Behavior and Food Choice—4th Edition)
15 pages, 2308 KB  
Article
Research on the Cellulolytic Activity of Fungi: Pleurotus ostreatus, Pleurotus eryngii and Lentinula edodes Cultivated Using Coffee Grounds and Waste Wood
by Maksym Nowosad and Edyta Lipińska
Appl. Sci. 2025, 15(24), 13041; https://doi.org/10.3390/app152413041 - 11 Dec 2025
Viewed by 437
Abstract
The objective of the present study was to ascertain the potential of cellulolytic enzymes produced by selected species of basidiomycetes: Pleurotus ostreatus, Pleurotus eryngii, and Lentinula edodes. In the experimental phase, a selection of basidiomycetes were cultivated on waste substrates [...] Read more.
The objective of the present study was to ascertain the potential of cellulolytic enzymes produced by selected species of basidiomycetes: Pleurotus ostreatus, Pleurotus eryngii, and Lentinula edodes. In the experimental phase, a selection of basidiomycetes were cultivated on waste substrates containing coffee grounds and wood. During the culture, weekly samples of the substrate were taken, from which enzymes were extracted using citrate buffer (BCA) and purified to obtain cellulolytic preparations. The activity of the obtained preparations was then compared with that of commercial cellulase in a hydrolysis reaction of carboxymethylcellulose (CMC). Statistical analysis demonstrated that the preparations obtained from L. edodes (1.785 mg/mg) and P. ostreatus (0.500 mg/mg) cultures exhibited higher activity compared to commercial cellulase (0.041 mg/mg), while preparations from P. eryngii (0.045 mg/mg) demonstrated comparable activity. The findings of this study demonstrate the viability of utilising a waste substrate comprising coffee grounds and wood for the cultivation of basidiomycetes and the production of enzymes. Full article
Show Figures

Figure 1

17 pages, 3896 KB  
Article
Experimental Planning for Production of β-D-Glucan: Purification and Fluorescence Properties from Basidiomycete Strains
by Luís Marques and Amin Karmali
Separations 2025, 12(12), 336; https://doi.org/10.3390/separations12120336 - 7 Dec 2025
Cited by 1 | Viewed by 407
Abstract
Fruit and coffee industries are responsible for huge quantities of agro-industrial wastes which is of great environmental and public health concern. Therefore, the aim of this work involves the use of such wastes for the production of β-D-glucan from basidiomycete strains which are [...] Read more.
Fruit and coffee industries are responsible for huge quantities of agro-industrial wastes which is of great environmental and public health concern. Therefore, the aim of this work involves the use of such wastes for the production of β-D-glucan from basidiomycete strains which are powerful biological response modifiers in several clinical disorders. Experimental planning for optimization of several parameters was carried out by a full factorial of two levels of three factors for production of beta-glucans and basidiomycete species, where waste concentration and interaction between species and agro-industrial waste were the most important factors. The best conditions involved a basidiomycete strain of Lentinula edodes in a culture medium containing 400 g/L of waste coffee grounds which revealed the production of extracellular β-glucans (141.16 mg/L) at the 3rd day of fermentation. Intrinsic fluorescence properties of mushroom β-D-glucan were investigated by fluorescence spectroscopy as well as a fluorescence microtiter plate reader exhibiting emission peaks at 492 and 528 nm. Differential chromatographic behavior of β-D-glucan was investigated by immobilized metal affinity chromatography (IMAC) using epoxy-activated Sepharose 6B containing different chelating agents, spacer arms, and metal ions. One-step purification of β-D-glucan was devised using a column of epoxy-activated Sepharose 6B-IDA-Cu (II). FTIR analysis of several β-D-glucans from the chromatographic fractions was carried out to investigate their structural properties. Full article
Show Figures

Figure 1

17 pages, 3015 KB  
Article
Lentinula edodes Stalk Polysaccharide Coating Extends the Shelf-Life of Agaricus bisporus by Modulating Respiration and Energy Metabolism
by Wenjuan Yang, Tingting Xia, Ruifeng Miao, Hui Long, Jing Wang, Nan Li, Yanni Zhao, Fuxin Chen, Yuxi Guo and Pin Gong
Foods 2025, 14(24), 4172; https://doi.org/10.3390/foods14244172 - 5 Dec 2025
Viewed by 522
Abstract
This study comprehensively evaluated the effect of a Shiitake Stalk Isolated Polysaccharide (LEP) coating on Agaricus bisporus. The study findings revealed that the application of 1.5% LEP reduced weight loss, maintained firmness and chewiness, as well as the nutritional indices of mushrooms, [...] Read more.
This study comprehensively evaluated the effect of a Shiitake Stalk Isolated Polysaccharide (LEP) coating on Agaricus bisporus. The study findings revealed that the application of 1.5% LEP reduced weight loss, maintained firmness and chewiness, as well as the nutritional indices of mushrooms, extended the shelf life by 9 days, and maintained freshness for up to 15 days compared to the control. In addition, LEP enhanced the activities of various ROS metabolism-related enzymes such as superoxide dismutase (SOD), catalase (CAT), and peroxidase (POD) and significantly reduced the accumulation of hydroxides. LEP treatment during storage maintained high antioxidant activity. Additionally, LEP treatment is associated with increased activity of CCO, SDH, H+-ATPase, and Ca2+/ATPase. LEP also preserved mitochondrial membrane structural integrity, which helps to prolong shelf life. The results suggest that the LEP’s polysaccharide component may serve as a beneficial additive to prevent the deterioration of mushrooms during preservation and provide an opportunity to expand the use of LEP in edible mushroom preservation. Full article
(This article belongs to the Section Food Packaging and Preservation)
Show Figures

Figure 1

Back to TopTop