Sign in to use this feature.

Years

Between: -

Subjects

remove_circle_outline
remove_circle_outline
remove_circle_outline
remove_circle_outline
remove_circle_outline
remove_circle_outline
remove_circle_outline
remove_circle_outline
remove_circle_outline

Journals

remove_circle_outline
remove_circle_outline
remove_circle_outline
remove_circle_outline
remove_circle_outline

Article Types

Countries / Regions

remove_circle_outline
remove_circle_outline
remove_circle_outline
remove_circle_outline

Search Results (768)

Search Parameters:
Keywords = CHP

Order results
Result details
Results per page
Select all
Export citation of selected articles as:
20 pages, 465 KB  
Article
Methanol Production Pathways in Nova Scotia: Opportunities and Challenges for Carbon Capture, Utilization, and Storage
by Augustine Okafor and Larry Hughes
Energies 2025, 18(24), 6415; https://doi.org/10.3390/en18246415 - 8 Dec 2025
Viewed by 121
Abstract
Producing methanol through carbon capture and utilization presents a sustainable alternative to traditional methods. This study explores two main production pathways, which are further divided into four distinct scenarios. In Nova Scotia, methanol could be produced by combining green hydrogen with either biogenic [...] Read more.
Producing methanol through carbon capture and utilization presents a sustainable alternative to traditional methods. This study explores two main production pathways, which are further divided into four distinct scenarios. In Nova Scotia, methanol could be produced by combining green hydrogen with either biogenic or fossil-derived carbon dioxide sources. The four scenarios differ in scale, carbon source, and methanol output. Scenario 1, a small biomass plant, captures 0.033 Mt CO2/yr and produces 0.024 Mt methanol, but uses only 3% of the green hydrogen. Scenario 2, a natural gas plant, captures 0.90 Mt CO2/yr and produces 0.66 Mt methanol with 69% hydrogen use. Scenario 3, a coal plant, captures 2.30 Mt CO2/yr, converting 57% to 0.94 Mt methanol. Scenario 4, a proposed BECCS plant, captures 2.46 Mt CO2/yr, converts 53% to 0.94 Mt green methanol, and delivers the highest net-negative emissions, making it the most climate-friendly option. While Scenarios 1, 2, and 3 could benefit from retrofitting existing plants, Scenario 4 would require significant infrastructure investment to make it a reality. The study concludes that while Nova Scotia possesses the resources to support renewable and non-renewable methanol production, challenges related to CO2 availability, green hydrogen production, biomass supply, energy requirement, and public perception must be addressed. Full article
Show Figures

Figure 1

19 pages, 2062 KB  
Article
The Tipping Point: Economic Viability and Resilience of Dairy Manure Bioenergy Under Market and Policy Shocks
by Suraj Ghimire and Jingjing Wang
Energies 2025, 18(23), 6286; https://doi.org/10.3390/en18236286 - 29 Nov 2025
Viewed by 136
Abstract
This study evaluated the economic viability and resilience of anaerobic digestion (AD) systems on United States (U.S.) dairy, revealing substantial vulnerabilities to policy and market shocks. While optimal Renewable Natural Gas (RNG) systems demonstrated a 54.0% success probability and positive mean Net Present [...] Read more.
This study evaluated the economic viability and resilience of anaerobic digestion (AD) systems on United States (U.S.) dairy, revealing substantial vulnerabilities to policy and market shocks. While optimal Renewable Natural Gas (RNG) systems demonstrated a 54.0% success probability and positive mean Net Present Value (NPV) ($392,000) under baseline volatility, their viability is catastrophically degraded by federal policy shocks, causing the success probability to plummet to 1.4%. Conversely, Combined Heat and Power (CHP) systems showed a lower baseline success rate (32.6%) and negative mean NPV ($−156,000) but exhibit more gradual vulnerability. These findings were derived from an integrated analytical framework combining deterministic optimization, Monte Carlo simulation, and a novel multidimensional resilience assessment. Deterministic analysis confirmed that revenue diversification is essential for viability, with optimal RNG and CHP configurations achieving breakeven at 655 and 1165 cows, respectively. Our novel Composite Resilience Index (CRI) revealed a counterintuitive finding: despite RNG’s superior baseline profitability, CHP systems achieve a higher overall resilience score (52.3 vs. 47.7) due to better stability and shock resistance. These results highlight the critical importance of incorporating uncertainty and resilience considerations beyond traditional NPV analysis for renewable energy investment decisions. Full article
(This article belongs to the Section B: Energy and Environment)
Show Figures

Figure 1

28 pages, 1153 KB  
Review
Kinetics and Energy Yield in Anaerobic Digestion: Effects of Substrate Composition and Fundamental Operating Conditions
by Krzysztof Pilarski and Agnieszka A. Pilarska
Energies 2025, 18(23), 6262; https://doi.org/10.3390/en18236262 - 28 Nov 2025
Viewed by 249
Abstract
This review relates the kinetics of anaerobic digestion (AD) to energy outcomes, including typical ranges of methane yields and volumetric methane productivities (down to hourly g L−1 h−1 scales relevant for industrial plants). It further translates these relationships into practical control [...] Read more.
This review relates the kinetics of anaerobic digestion (AD) to energy outcomes, including typical ranges of methane yields and volumetric methane productivities (down to hourly g L−1 h−1 scales relevant for industrial plants). It further translates these relationships into practical control principles that support stable, high methane productivity. Evidence spans substrate selection and co-digestion with emphasis on carbon/nitrogen (C/N) balance, pretreatment strategies, and reactor operation, linking process constraints with operating parameters to identify interventions that raise performance while limiting inhibition. Improving substrate accessibility is the primary step: pretreatment and co-digestion shift limitation beyond hydrolysis and allow safe increases in organic loading. Typical mesophilic operation involves hydraulic retention times of about 10–40 days for food waste and 20–60 days for different types of livestock manure and slowly degradable energy crops, with stable performance achieved when the solids retention time (SRT) is maintained longer than the hydraulic retention time (HRT). Stability is further governed by sustaining a low hydrogen partial pressure through hydrogenotrophic methanogenesis. Temperature and pH define practicable operating ranges; meanwhile, mixing should minimise diffusion resistance without damaging biomass structure. Early-warning indicators—volatile fatty acids (VFAs)/alkalinity, the propionate/acetate ratio, specific methanogenic activity, methane (CH4)% and gas flow—enable timely adjustment of loading, retention, buffering, mixing intensity and micronutrient supply (Ni, Co, Fe, Mo). In practice, robust operation is generally associated with VFA/alkalinity ratios below about 0.3 and CH4 contents typically in the range of 50–70% (v/v) in biogas. The review consolidates typical feedstock characteristics and biochemical methane potential (BMP) ranges, as well as outlines common reactor types with their advantages and limitations, linking operational choices to energy yield in combined heat and power (CHP) and biomethane pathways. Reported pretreatment effects span approximately 20–100% higher methane yields; for example, 18–37% increases after mechanical size reduction, around 20–30% gains at 120–121 °C for thermal treatments, and in some cases nearly a two-fold increase for more severe thermal or combined methods. Priorities are set for adaptive control, micronutrient management, biomass-retention strategies, and standardised monitoring, providing a coherent route from kinetic understanding to dependable energy performance and explaining how substrate composition, pretreatment, operating parameters, and kinetic constraints jointly determine methane and energy yield, with particular emphasis on early-warning indicators. Full article
(This article belongs to the Special Issue New Challenges in Biogas Production from Organic Waste)
Show Figures

Figure 1

26 pages, 3627 KB  
Article
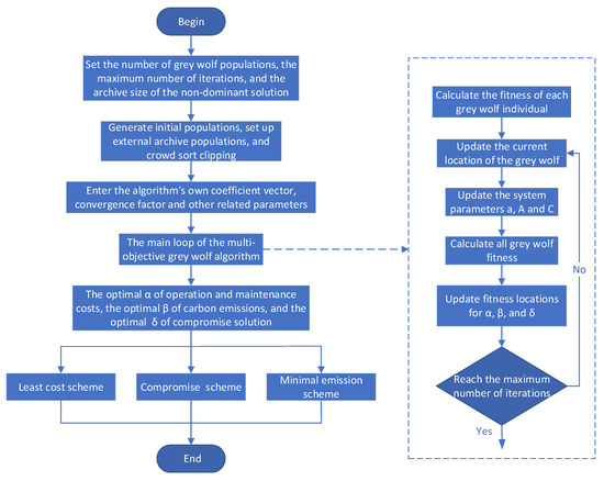
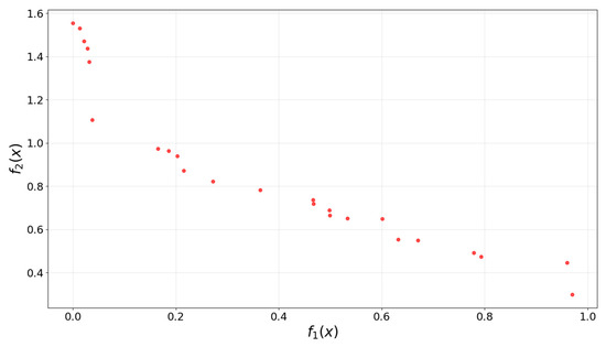
Low-Carbon Economic Dispatch of Agricultural Park Integrated Energy Systems Based on Improved Multi-Objective Grey Wolf Optimizer
by Qianxi Pu, Xiaoyuan Chen, Boyang Shen and Lin Fu
Energies 2025, 18(23), 6138; https://doi.org/10.3390/en18236138 - 24 Nov 2025
Viewed by 186
Abstract
This article investigates a wind–solar–biogas complementary integrated energy system (IES) for achieving combined cooling, heating, and power (CCHP) supply in agricultural parks. The system consists of wind power, photovoltaic power, biogas-based combined heat and power (CHP), waste heat boilers, electric heating/cooling units, absorption [...] Read more.
This article investigates a wind–solar–biogas complementary integrated energy system (IES) for achieving combined cooling, heating, and power (CCHP) supply in agricultural parks. The system consists of wind power, photovoltaic power, biogas-based combined heat and power (CHP), waste heat boilers, electric heating/cooling units, absorption chillers, and energy storage devices. Using Changma Village, Baiwu Town, Yanyuan County, Sichuan Province as a case study, a multi-objective optimization model was established with the objectives of minimizing operating costs and carbon emissions. An improved multi-objective grey wolf optimizer (MOGWO) was applied to solve the model. The results show that the proposed method yielded a well-distributed Pareto front. In the optimal compromise solution, the total operating cost decreased from CNY 6461.77 to CNY 2070.51, a reduction of 67.96%, and the carbon emissions decreased from 13,740.72 kg to 2370.45 kg, a reduction of 82.75%. The proposed wind–solar–biogas complementary IES can enhance both the overall economic performance and low-carbon sustainability of the agricultural park energy systems. Full article
Show Figures

Figure 1

15 pages, 1217 KB  
Article
Optimal Design of Integrated Energy Systems Based on Reliability Assessment
by Dong-Min Kim, In-Su Bae, Jae-Ho Rhee, Woo-Chang Song and Sunghyun Bae
Mathematics 2025, 13(23), 3734; https://doi.org/10.3390/math13233734 - 21 Nov 2025
Viewed by 315
Abstract
This paper presents an optimal-design methodology for small-scale Integrated Energy Systems (IESs) that couple electricity and heat in distributed networks. A hybrid reliability assessment integrates probabilistic state enumeration with scenario-based simulation. Mathematically, the design is cast as a stochastic, reliability-driven ranking: time-sequential Monte [...] Read more.
This paper presents an optimal-design methodology for small-scale Integrated Energy Systems (IESs) that couple electricity and heat in distributed networks. A hybrid reliability assessment integrates probabilistic state enumeration with scenario-based simulation. Mathematically, the design is cast as a stochastic, reliability-driven ranking: time-sequential Monte Carlo (MC) produces estimators of Loss of Load Probability (LOLP), Expected Energy Not Supplied (EENS), and Self-Sufficiency Rate (SSR), which are normalized and combined into a Composite Reliability Index (CRI) that orders candidate siting/sizing options. The case study is the D-campus microgrid with Photovoltaic (PV), Combined Heat and Power (CHP), Fuel Cell (FC), Battery Energy Storage Systems (BESSs), and Heat Energy Storage Systems (HESSs; also termed TESs), across multiple siting and sizing scenarios. Results show consistent reductions in LOLP and EENS and increases in SSR as distributed energy resource capacity increases and resources are placed near critical nodes, with the strongest gains observed in the best-performing configurations. The CRI also reveals trade-offs across intermediate scenarios. The operational concept of the campus Energy Management System (EMS), including full operating modes and scheduling logic, is developed to maintain a design focus on reliability-driven decision making. Probability-based formulations, reliability metrics, and the sequential MC setup underpin the proposed ranking framework. The proposed method supports Distributed Energy Resource (DER) sizing and siting decisions for reliable, autonomy-oriented IESs. Full article
Show Figures

Figure 1

17 pages, 11251 KB  
Article
Performance Analysis of Integrated Energy System Driven by Solar Energy for Hydrogen Production and Cogeneration Application
by Qing Zhu, Huijie Lin, Hongjuan Zheng and Zeting Yu
Processes 2025, 13(11), 3693; https://doi.org/10.3390/pr13113693 - 15 Nov 2025
Viewed by 323
Abstract
The accelerating deterioration of the global environment underscores the urgent need to transition from the conventional fossil fuels to renewable energy, particularly the abundant solar energy. However, large-scale solar power integration could cause the severe grid fluctuations and compromise the operational stability. Existing [...] Read more.
The accelerating deterioration of the global environment underscores the urgent need to transition from the conventional fossil fuels to renewable energy, particularly the abundant solar energy. However, large-scale solar power integration could cause the severe grid fluctuations and compromise the operational stability. Existing studies have attempted to address this issue using hydrogen-based energy storage for peak shaving, but most suffer from low system efficiency. To overcome these limitations, this study proposes a novel solar-driven integrated energy system (IES) for hydrogen production and combined heat and power (CHP) generation, in which advanced hydrogen storage technologies are employed to achieve the efficient system operation. The system couples four subsystems: parabolic trough solar collector (PTSC), transcritical CO2 power cycle (TCPC), Kalina cycle (KC) and proton exchange membrane electrolytic cell (PEMEC). Thermodynamic analysis of the proposed IES was conducted, and the effects of key parameters on system performance were investigated in depth. Simulation results show that under design conditions, the PEMEC produces 0.514 kg/h of hydrogen with an energy efficiency of 54.09% and an exergy efficiency of 51.59%, respectively. When the TCPC evaporator outlet temperature is 430.35 K, the IES achieves maximum energy and exergy efficiencies of 46.52% and 18.62%, respectively, with a hydrogen production rate of 0.51 kg/h. The findings highlight the importance of coordinated parameter optimization to maximize system efficiency and hydrogen productivity, providing theoretical guidance for practical design and operation of solar-based hydrogen integrated energy system. Full article
Show Figures

Figure 1

28 pages, 3642 KB  
Article
Life Cycle Cost Analysis of a Biomass-Driven ORC Cogeneration System for Medical Cannabis Greenhouse Cultivation
by Chrysanthos Golonis, Dimitrios Tyris, Anastasios Skiadopoulos, Dimitrios Bilalis and Dimitris Manolakos
Appl. Sci. 2025, 15(22), 12085; https://doi.org/10.3390/app152212085 - 13 Nov 2025
Viewed by 570
Abstract
Medical cannabis cultivation requires substantial energy for heating, lighting, and climate control. This study evaluates the economic feasibility of an innovative biomass-fired micro-CHP system in a greenhouse facility for medicinal cannabis cultivation. The system comprises an 80 kWth boiler retrofitted for biomass [...] Read more.
Medical cannabis cultivation requires substantial energy for heating, lighting, and climate control. This study evaluates the economic feasibility of an innovative biomass-fired micro-CHP system in a greenhouse facility for medicinal cannabis cultivation. The system comprises an 80 kWth boiler retrofitted for biomass and a 7 kWel ORC engine and is assessed against a diesel-boiler Business-As-Usual (BAU) benchmark. Thermal load simulations for two growing periods (1 March–30 June and 1 September–30 December) estimate an annual heating demand of 91,065.20 kWhth. The micro-CHP system delivers 8195.87 kWhel per year, exceeding the greenhouse’s 7839.90 kWhel consumption. Over a 30-year lifespan at a 7% discount rate, Life Cycle Costing yields EUR 196,421.33 for micro-CHP versus EUR 229,468.46 for BAU, a 14.4% reduction. Under all-equity financing, the project achieves an NPV of EUR 59,591.88, IRR of 27.32%, and a DPBP of 12.1 years; with 70% debt financing, NPV rises to EUR 61,211.39 and DPBP shortens to 10.5 years. Levelized Cost of Energy (LCOE) and Heat (LCOH) are EUR 0.122 per kWhel and EUR 0.062 per kWhth, respectively. While the LCOE is below the Greek and EU non-household averages (EUR 0.1578 and EUR 0.1515 per kWhel), the LCOH exceeds the corresponding heat price benchmarks (EUR 0.0401 and EUR 0.0535 per kWhth). These results indicate that, in the modeled context, biomass-ORC cogeneration can be a financially attractive and lower-carbon option for medicinal cannabis greenhouse operations. Full article
Show Figures

Figure 1

18 pages, 3461 KB  
Article
Antiproliferative Potential of Cobalt(II) Phenanthroline Complexes with Pyridonates
by Marina E. Nikiforova, Irina A. Lutsenko, Fedor M. Dolgushin, Maxim A. Shmelev, Alexey A. Sidorov, Dmitriy S. Yambulatov, Darina V. Sokolova, Vadim S. Pokrovsky and Igor L. Eremenko
Molecules 2025, 30(22), 4367; https://doi.org/10.3390/molecules30224367 - 12 Nov 2025
Viewed by 328
Abstract
The reaction of CoCl2 · 6H2O with 6-chloro-2-hydroxypyridine (Hchp) and 1,10-phenanthroline (phen) afforded the complex [Co(chp)2(phen)] (1). Although this complex has been previously reported, it was obtained in this work under mild conditions (in acetonitrile at [...] Read more.
The reaction of CoCl2 · 6H2O with 6-chloro-2-hydroxypyridine (Hchp) and 1,10-phenanthroline (phen) afforded the complex [Co(chp)2(phen)] (1). Although this complex has been previously reported, it was obtained in this work under mild conditions (in acetonitrile at room temperature) and characterized for the first time by single-crystal X-ray diffraction. The use of Co(F3CCOO)2 · 4H2O under similar conditions yielded a new trinuclear molecular complex [Co3(chp)2(F3CCOO)4(phen)2] (2). According to X-ray diffraction data, the cobalt(II) ions in complexes 1 and 2 are located in an octahedral environment (coordination number CNCo = 6). As an ambidentate ligand, Hchp exhibits different types of coordination modes in the resulting complexes 1 and 2. Additional stabilization of molecules in the crystal is achieved by π-π stacking between aromatic systems of coordinated phen ligands. The cytotoxic activity of 1 and [CoCl2(phen)2] · 1.5MeCN (3) against a panel of human cancer cell lines (SKBR3, HCT116, A549) and normal dermal fibroblasts (HDF) was evaluated using the MTT assay. Complex 3 demonstrated cytotoxic activity against the HCT116 cell line comparable to that of cisplatin, indicating its potential as a promising antitumor agent. Full article
Show Figures

Graphical abstract

19 pages, 4475 KB  
Article
Joint Planning of Heat and Power Production Using Hybrid Deep Neural Networks
by Jungwoo Ahn, Sangjun Lee, In-Beom Park and Kwanho Kim
Energies 2025, 18(22), 5905; https://doi.org/10.3390/en18225905 - 10 Nov 2025
Viewed by 420
Abstract
As demand for heat and power continues to grow, production planning of a combined heat and power (CHP) system becomes one of the most crucial optimization problems. Due to the fluctuations in demand and production costs of heat and power, it is necessary [...] Read more.
As demand for heat and power continues to grow, production planning of a combined heat and power (CHP) system becomes one of the most crucial optimization problems. Due to the fluctuations in demand and production costs of heat and power, it is necessary to quickly solve the production planning problem of the contemporary CHP system. In this paper, we propose a Hybrid Time series Informed neural Network (HYTIN) in which, a deep learning-based planner for CHP production planning predicts production levels for heat and power for each time step. Specifically, HYTIN supports inventory-aware decisions by utilizing a long short-term memory network for heat production and a convolutional neural network for power production. To verify the effectiveness of the proposed method, we build ten independent test datasets of 1200 h each with feasible initial states and common limits. Experimentation results demonstrate that HYTIN achieves lower operation cost than the other baseline methods considered in this paper while maintaining quick inference time, suggesting the viability of HYTIN when constructing production plans under dynamic variations in demand in CHP systems. Full article
(This article belongs to the Section G: Energy and Buildings)
Show Figures

Figure 1

38 pages, 3977 KB  
Review
Biomass for Residential Heating: A Review of Technologies, Applications, and Sustainability Aspects
by Jakub Katerla and Krzysztof Sornek
Energies 2025, 18(22), 5875; https://doi.org/10.3390/en18225875 - 7 Nov 2025
Viewed by 1135
Abstract
Biomass has long been a major source of energy for residential heating and, in recent decades, has regained attention as a renewable alternative to fossil fuels. This review explores the current state and prospects of domestic biomass-based heating technologies, including biomass-fired boilers, local [...] Read more.
Biomass has long been a major source of energy for residential heating and, in recent decades, has regained attention as a renewable alternative to fossil fuels. This review explores the current state and prospects of domestic biomass-based heating technologies, including biomass-fired boilers, local space heaters, and hybrid systems that integrate biomass with complementary renewable energy sources to deliver heat, electricity, and cooling. The review was conducted to identify key trends, performance data, and innovations in conversion technologies, fuel types, and efficiency enhancement strategies. The analysis highlights that biomass is increasingly recognized as a viable energy carrier for energy-efficient, passive, and nearly zero-energy buildings, particularly in cold climates where heating demand remains high. The analysis of the available studies shows that modern biomass-fired systems can achieve high energy performance while reducing environmental impact through advanced combustion control, optimized heat recovery, and integration with low-temperature heating networks. Overall, the findings demonstrate that biomass-based technologies, when designed and sourced efficiently and sustainably, can play a significant role in decarbonizing the residential heating sector and advancing nearly zero-energy building concepts. Full article
(This article belongs to the Special Issue Novel and Emerging Energy Systems)
Show Figures

Figure 1

9 pages, 1158 KB  
Article
P-k-C* Modeling of Treatment Efficiency in Vertical-Flow Constructed Wetlands with Various Substrates
by Paweł Malinowski and Wojciech Dąbrowski
Water 2025, 17(21), 3158; https://doi.org/10.3390/w17213158 - 4 Nov 2025
Viewed by 500
Abstract
Constructed wetland beds are in widespread use for treating wastewater. Their use is well known, and current research is focused on the use of new substrates and different bed configurations, or on assisting the oxygenation process. The authors conducted an extended experiment using [...] Read more.
Constructed wetland beds are in widespread use for treating wastewater. Their use is well known, and current research is focused on the use of new substrates and different bed configurations, or on assisting the oxygenation process. The authors conducted an extended experiment using VF CWs with two types of filling: gravel, and a waste material called Certyd. Certyd is produced in the sintering process of coal ash, and is a type of waste from combined heat and power (CHP) plant operation. Both beds worked in parallel in order to compare their effectiveness, taking into account seasonality. The obtained database was used for statistical modeling using the P-k-C* model with correction for a trend change at a specific temperature. The obtained models were characterized by good fits to measured quantities. The study demonstrates that Certyd is a viable alternative to gravel. At all temperatures, a bed filled with Certyd has better treatment efficiency. When the temperature at which the trend changes is high, then no additional temperature dependence is recorded when this temperature is exceeded; otherwise, there is a steeper dependency below this temperature, especially in the case of the gravel-filled bed. This result suggests application of Certyd for beds located in colder climates. Full article
(This article belongs to the Section Wastewater Treatment and Reuse)
Show Figures

Figure 1

25 pages, 2181 KB  
Review
Decarbonizing Wastewater Systems: Thermal Energy Recovery from Sludge
by Magdalena Madeła, Iwona Zawieja and Mateusz Rak
Energies 2025, 18(21), 5726; https://doi.org/10.3390/en18215726 - 30 Oct 2025
Viewed by 555
Abstract
As the global imperative to decarbonize infrastructure intensifies, wastewater treatment plants (WWTPs) are emerging as critical nodes for implementing circular and energy-positive solutions. Among these, thermal energy recovery from sewage sludge presents a transformative opportunity to reduce greenhouse gas (GHG) emissions, enhance energy [...] Read more.
As the global imperative to decarbonize infrastructure intensifies, wastewater treatment plants (WWTPs) are emerging as critical nodes for implementing circular and energy-positive solutions. Among these, thermal energy recovery from sewage sludge presents a transformative opportunity to reduce greenhouse gas (GHG) emissions, enhance energy self-sufficiency, and valorize waste streams. While anaerobic digestion remains the dominant stabilization method in large-scale WWTPs, it often underutilizes the full energy potential of sludge. Recent advancements in thermal processing, including pyrolysis, gasification, hydrothermal carbonization, and incineration with energy recovery, offer innovative pathways for extracting energy in the form of biogas, bio-oil, syngas, and thermal heat, with minimal carbon footprint. This review explores the physicochemical variability of sewage sludge in relation to treatment processes, highlighting how these characteristics influence thermal conversion efficiency and emissions. It also compares conventional and emerging thermal technologies, emphasizing energy yield, scalability, environmental trade-offs, and integration with combined heat and power (CHP) systems. Furthermore, the paper identifies current research gaps and outlines future directions for optimizing sludge-to-energy systems as part of net-zero strategies in the water–energy nexus. This paper contributes to a paradigm shift toward sustainable, decarbonized wastewater management systems by reframing sewage sludge from a disposal challenge to a strategic energy resource. Full article
Show Figures

Figure 1

20 pages, 2426 KB  
Article
Selective Removal of Chlorpyrifos from Contaminated Water Using Young Walnut-Derived Carbon Material as a Sustainable Adsorbent
by Rialda Kurtić, Tamara Tasić, Vedran Milanković, Vladan J. Anićijević, Lazar Rakočević, Nebojša Potkonjak, Christoph Unterweger, Igor A. Pašti and Tamara Lazarević-Pašti
Processes 2025, 13(10), 3357; https://doi.org/10.3390/pr13103357 - 20 Oct 2025
Viewed by 484
Abstract
Chlorpyrifos (CHP) is a persistent organophosphate pesticide whose presence in water poses serious ecological and health risks. Here, we report a sustainable adsorbent obtained by high-temperature carbonization of immature walnuts (Juglans regia). The adsorbent’s structure, surface chemistry, and charge properties were [...] Read more.
Chlorpyrifos (CHP) is a persistent organophosphate pesticide whose presence in water poses serious ecological and health risks. Here, we report a sustainable adsorbent obtained by high-temperature carbonization of immature walnuts (Juglans regia). The adsorbent’s structure, surface chemistry, and charge properties were comprehensively characterized using FTIR, SEM-EDX, zeta potential measurement, BET analysis, and XPS. The synthesis yielded a mesoporous carbon material with a BET surface area of 303 m2 g−1. Its performance in CHP removal was assessed under batch and dynamic conditions. Adsorption followed pseudo-second-order kinetics (k2 = 0.122 mg min−1 g−1; contact time 0–120 min). Isotherm experiments performed at 20, 25, and 30 °C, with equilibrium data best described by the Langmuir and Sips models, reaching a maximum capacity of 43.2 mg g−1. Thermodynamic analysis indicated a spontaneous and endothermic process. The adsorbent demonstrated selectivity for CHP over chlorpyrifos-oxon (CPO) in binary mixtures, retained its efficiency over at least ten regeneration cycles with ethanol, and removed up to 90% of CHP toxicity, as measured by acetylcholinesterase inhibition. Dynamic filtration confirmed its applicability under flow conditions. These findings demonstrate that the investigated adsorbent is an effective, reusable, and selective adsorbent, offering a low-cost and eco-friendly approach to pesticide removal from contaminated waters. Full article
(This article belongs to the Special Issue Advanced Wastewater Treatment Processes and Technologies)
Show Figures

Figure 1

31 pages, 5934 KB  
Article
Techno-Economic Optimization of a Hybrid Renewable Energy System with Seawater-Based Pumped Hydro, Hydrogen, and Battery Storage for a Coastal Hotel
by Tuba Tezer
Processes 2025, 13(10), 3339; https://doi.org/10.3390/pr13103339 - 18 Oct 2025
Viewed by 906
Abstract
This study presents the design and techno-economic optimization of a hybrid renewable energy system (HRES) for a coastal hotel in Manavgat, Türkiye. The system integrates photovoltaic (PV) panels, wind turbines (WT), pumped hydro storage (PHS), hydrogen storage (electrolyzer, tank, and fuel cell), batteries, [...] Read more.
This study presents the design and techno-economic optimization of a hybrid renewable energy system (HRES) for a coastal hotel in Manavgat, Türkiye. The system integrates photovoltaic (PV) panels, wind turbines (WT), pumped hydro storage (PHS), hydrogen storage (electrolyzer, tank, and fuel cell), batteries, a fuel cell-based combined heat and power (CHP) unit, and a boiler to meet both electrical and thermal demands. Within this broader optimization framework, six optimal configurations emerged, representing grid-connected and standalone operation modes. Optimization was performed in HOMER Pro to minimize net present cost (NPC) under strict reliability (0% unmet load) and renewable energy fraction (REF > 75%) constraints. The grid-connected PHS–PV–WT configuration achieved the lowest NPC ($1.33 million) and COE ($0.153/kWh), with a renewable fraction of ~96% and limited excess generation (~21%). Off-grid PHS-based and PHS–hydrogen configurations showed competitive performance with slightly higher costs. Hydrogen integration additionally provides complementary storage pathways, coordinated operation, waste heat utilization, and redundancy under component unavailability. Battery-only systems without PHS or hydrogen storage resulted in 37–39% higher capital costs and ~53% higher COE, confirming the economic advantage of long-duration PHS. Sensitivity analyses indicate that real discount rate variations notably affect NPC and COE, particularly for battery-only systems. Component cost sensitivity highlights PV and WT as dominant cost drivers, while PHS stabilizes system economics and the hydrogen subsystem contributes minimally due to its small scale. Overall, these results confirm the techno-economic and environmental benefits of combining seawater-based PHS with optional hydrogen and battery storage for sustainable hotel-scale applications. Full article
(This article belongs to the Special Issue 1st SUSTENS Meeting: Advances in Sustainable Engineering Systems)
Show Figures

Figure 1

35 pages, 12982 KB  
Article
A Data-Driven Decision-Making Tool for Prioritizing Resilience Strategies in Cold-Climate Urban Neighborhoods
by Ahmed Nouby Mohamed Hassan and Caroline Hachem-Vermette
Energies 2025, 18(20), 5421; https://doi.org/10.3390/en18205421 - 14 Oct 2025
Cited by 1 | Viewed by 715
Abstract
Cold-climate urban neighborhoods face mounting energy and thermal risks from extreme weather and power outages, creating trade-offs between different resilience capacities and objectives. This study develops a scalable, data-driven decision-making tool to support early-stage prioritization of resilience strategies at both the building component [...] Read more.
Cold-climate urban neighborhoods face mounting energy and thermal risks from extreme weather and power outages, creating trade-offs between different resilience capacities and objectives. This study develops a scalable, data-driven decision-making tool to support early-stage prioritization of resilience strategies at both the building component and neighborhood levels. A database of 48 active and passive strategies was systematically linked to 14 resilience objectives, reflecting energy- and thermally oriented capacities. Each strategy–objective pair was qualitatively assessed through a literature review and translated into probability distributions. Monte Carlo simulations (10,000 iterations) were performed to generate possible outcomes and several scores were calculated. Comparative scenario analysis—spanning holistic, short-term, long-term, energy-oriented, and thermally oriented perspectives—highlighted distinct adoption patterns. Active energy strategies, such as ESS, decentralized RES, microgrids, and CHP, consistently achieved the highest adoption (A) scores across levels and scenarios. Several passive measures, including green roofs, natural ventilation with passive heat recovery, and responsive glazing, also demonstrated strong multi-objective performance and outage resilience. A case study application integrated stakeholder-specific objective weightings, revealing convergent strategies suitable for immediate adoption and divergent ones requiring negotiation. This tool provides an adaptable probabilistic foundation for evaluating resilience strategies under uncertainty. Full article
Show Figures

Figure 1

Back to TopTop