Sign in to use this feature.

Years

Between: -

Subjects

remove_circle_outline
remove_circle_outline
remove_circle_outline
remove_circle_outline

Journals

Article Types

Countries / Regions

Search Results (29)

Search Parameters:
Keywords = BTZ resistance

Order results
Result details
Results per page
Select all
Export citation of selected articles as:
16 pages, 3057 KB  
Article
Dual Mutations in MSMEG_0965 and MSMEG_1380 Confer High-Level Resistance to Bortezomib and Linezolid by Both Reducing Drug Intake and Increasing Efflux in Mycobacterium smegmatis
by Han Zhang, Cuiting Fang, Buhari Yusuf, Xiaoqing Zhu, Shuai Wang, H. M. Adnan Hameed, Yamin Gao and Tianyu Zhang
Int. J. Mol. Sci. 2025, 26(8), 3779; https://doi.org/10.3390/ijms26083779 - 17 Apr 2025
Viewed by 1198
Abstract
The emergence of multidrug-resistant and extensively drug-resistant Mycobacterium tuberculosis strains poses serious challenges to global tuberculosis control, highlighting the urgent need to elucidate the mechanisms underlying multidrug resistance. In this study, we screened for spontaneous bortezomib (BTZ)-resistant Mycobacterium smegmatis (Msm) mutants and identified [...] Read more.
The emergence of multidrug-resistant and extensively drug-resistant Mycobacterium tuberculosis strains poses serious challenges to global tuberculosis control, highlighting the urgent need to elucidate the mechanisms underlying multidrug resistance. In this study, we screened for spontaneous bortezomib (BTZ)-resistant Mycobacterium smegmatis (Msm) mutants and identified a strain, Msm-R1-2, exhibiting 16- and 64-fold increases in minimum inhibitory concentrations (MICs) to BTZ and linezolid (LZD), respectively, compared to the parental strain. Whole-genome sequencing revealed resistance-associated mutations in two functionally distinct genes: MSMEG_1380, encoding a transcriptional regulator involved in efflux pump expression, and MSMEG_0965, encoding a porin protein. CRISPR-Cpf1-assisted gene knockout and editing experiments confirmed that single mutations in either MSMEG_1380 or MSMEG_0965 caused low-level resistance (4-fold MIC increase) to BTZ and LZD, while dual mutations conferred resistance levels comparable to Msm-R1-2, with 16- and 64-fold increases in MICs for BTZ and LZD, respectively. An ethidium bromide accumulation assay demonstrated that mutations in MSMEG_0965 reduce cell wall permeability, contributing to multidrug resistance. Furthermore, quantitative real-time PCR showed that mutations in MSMEG_1380 upregulate the mmpS5-mmpL5 efflux system. Together, these dual mechanisms function synergistically: restricted drug entry combined with enhanced drug efflux confers robust multidrug resistance. These findings provide novel insights into the evolutionary mechanisms of resistance in mycobacteria. Full article
Show Figures

Figure 1

32 pages, 4126 KB  
Review
Targeting the Heart of Mycobacterium: Advances in Anti-Tubercular Agents Disrupting Cell Wall Biosynthesis
by Ahmad Diab, Henry Dickerson and Othman Al Musaimi
Pharmaceuticals 2025, 18(1), 70; https://doi.org/10.3390/ph18010070 - 9 Jan 2025
Cited by 10 | Viewed by 5575
Abstract
Mycobacterium tuberculosis infections continue to pose a significant global health challenge, particularly due to the rise of multidrug-resistant strains, random mycobacterial mutations, and the complications associated with short-term antibiotic regimens. Currently, five approved drugs target cell wall biosynthesis in Mycobacterium tuberculosis. This [...] Read more.
Mycobacterium tuberculosis infections continue to pose a significant global health challenge, particularly due to the rise of multidrug-resistant strains, random mycobacterial mutations, and the complications associated with short-term antibiotic regimens. Currently, five approved drugs target cell wall biosynthesis in Mycobacterium tuberculosis. This review provides a comprehensive analysis of these drugs and their molecular mechanisms. Isoniazid, thioamides, and delamanid primarily disrupt mycolic acid synthesis, with recent evidence indicating that delamanid also inhibits decaprenylphosphoryl-β-D-ribose-2-epimerase, thereby impairing arabinogalactan biosynthesis. Cycloserine remains the sole approved drug that inhibits peptidoglycan synthesis, the foundational layer of the mycobacterial cell wall. Furthermore, ethambutol interferes with arabinogalactan synthesis by targeting arabinosyl transferase enzymes, particularly embB- and embC-encoded variants. Beyond these, six promising molecules currently in Phase II clinical trials are designed to target arabinan synthesis pathways, sutezolid, TBA 7371, OPC-167832, SQ109, and both benzothiazinone derivatives BTZ043 and PBTZ169, highlighting advancements in the development of cell wall-targeting therapies. Full article
(This article belongs to the Special Issue Advances in Drug Analysis and Drug Development)
Show Figures

Figure 1

23 pages, 8642 KB  
Article
Vitamin D and K Supplementation Is Associated with Changes in the Methylation Profile of U266-Multiple Myeloma Cells, Influencing the Proliferative Potential and Resistance to Bortezomib
by Karolina Łuczkowska, Piotr Kulig, Bartłomiej Baumert and Bogusław Machaliński
Nutrients 2024, 16(1), 142; https://doi.org/10.3390/nu16010142 - 31 Dec 2023
Cited by 3 | Viewed by 3352
Abstract
Multiple myeloma (MM) is a plasma cell malignancy that, despite recent advances in therapy, continues to pose a major challenge to hematologists. Currently, different classes of drugs are applied to treat MM, among others, proteasome inhibitors, immunomodulatory drugs, and monoclonal antibodies. Most of [...] Read more.
Multiple myeloma (MM) is a plasma cell malignancy that, despite recent advances in therapy, continues to pose a major challenge to hematologists. Currently, different classes of drugs are applied to treat MM, among others, proteasome inhibitors, immunomodulatory drugs, and monoclonal antibodies. Most of them participate in an interplay with the immune system, hijacking its effector functions and redirecting them to anti-MM activity. Therefore, adjuvant therapies boosting the immune system may be potentially beneficial in MM therapy. Vitamin D (VD) and vitamin K (VK) have multiple so called “non-classical” actions. They exhibit various anti-inflammatory and anti-cancer properties. In this paper, we investigated the influence of VD and VK on epigenetic alterations associated with the proliferative potential of MM cells and the development of BTZ resistance. Our results showed that the development of BTZ resistance is associated with a global decrease in DNA methylation. On the contrary, both control MM cells and BTZ-resistant MM cells exposed to VD alone and to the combination of VD and VK exhibit a global increase in methylation. In conclusion, VD and VK in vitro have the potential to induce epigenetic changes that reduce the proliferative potential of plasma cells and may at least partially prevent the development of resistance to BTZ. However, further ex vivo and in vivo studies are needed to confirm the results and introduce new supplementation recommendations as part of adjuvant therapy. Full article
(This article belongs to the Section Micronutrients and Human Health)
Show Figures

Figure 1

16 pages, 1676 KB  
Review
Epigenetic Alterations as Vital Aspects of Bortezomib Molecular Action
by Piotr Kulig, Karolina Łuczkowska, Estera Bakinowska, Bartłomiej Baumert and Bogusław Machaliński
Cancers 2024, 16(1), 84; https://doi.org/10.3390/cancers16010084 - 23 Dec 2023
Cited by 2 | Viewed by 2349
Abstract
Bortezomib (BTZ) is widely implemented in the treatment of multiple myeloma (MM). Its main mechanism of action is very well established. BTZ selectively and reversibly inhibits the 26S proteasome. More precisely, it interacts with the chymotryptic site of the 20S proteasome and therefore [...] Read more.
Bortezomib (BTZ) is widely implemented in the treatment of multiple myeloma (MM). Its main mechanism of action is very well established. BTZ selectively and reversibly inhibits the 26S proteasome. More precisely, it interacts with the chymotryptic site of the 20S proteasome and therefore inhibits the degradation of proteins. This results in the intracellular accumulation of misfolded or otherwise defective proteins leading to growth inhibition and apoptosis. As well as interfering with the ubiquitin–proteasome complex, BTZ elicits various epigenetic alterations which contribute to its cytotoxic effects as well as to the development of BTZ resistance. In this review, we summarized the epigenetic alterations elicited by BTZ. We focused on modifications contributing to the mechanism of action, those mediating drug-resistance development, and epigenetic changes promoting the occurrence of peripheral neuropathy. In addition, there are therapeutic strategies which are specifically designed to target epigenetic changes. Herein, we also reviewed epigenetic agents which might enhance BTZ-related cytotoxicity or restore the sensitivity to BTZ of resistant clones. Finally, we highlighted putative future perspectives regarding the role of targeting epigenetic changes in patients exposed to BTZ. Full article
Show Figures

Figure 1

18 pages, 6974 KB  
Article
5-Aza-2′-Deoxycytidine Alters the Methylation Profile of Bortezomib-Resistant U266 Multiple Myeloma Cells and Affects Their Proliferative Potential
by Karolina Łuczkowska, Piotr Kulig, Klaudia Rusińska, Bartłomiej Baumert and Bogusław Machaliński
Int. J. Mol. Sci. 2023, 24(23), 16780; https://doi.org/10.3390/ijms242316780 - 26 Nov 2023
Cited by 4 | Viewed by 2264
Abstract
Multiple myeloma (MM) is a plasma cell malignancy that accounts for 1% of all cancers and is the second-most-common hematological neoplasm. Bortezomib (BTZ) is a proteasome inhibitor widely implemented in the treatment of MM alone or in combination with other agents. The development [...] Read more.
Multiple myeloma (MM) is a plasma cell malignancy that accounts for 1% of all cancers and is the second-most-common hematological neoplasm. Bortezomib (BTZ) is a proteasome inhibitor widely implemented in the treatment of MM alone or in combination with other agents. The development of resistance to chemotherapy is one of the greatest challenges of modern oncology. Therefore, it is crucial to discover and implement new adjuvant therapies that can bypass therapeutic resistance. In this paper, we investigated the in vitro effect of methylation inhibitor 5-Aza-2′-deoxycytidine on the proliferative potential of MM cells and the development of resistance to BTZ. We demonstrate that alterations in the DNA methylation profile are associated with BTZ resistance. Moreover, the addition of methylation inhibitor 5-Aza-2′-deoxycytidine to BTZ-resistant MM cells led to a reduction in the proliferation of the BTZ-resistant phenotype, resulting in the restoration of sensitivity to BTZ. However, further in vitro and ex vivo studies are required before adjuvant therapy can be incorporated into existing treatment regimens. Full article
Show Figures

Figure 1

16 pages, 1796 KB  
Article
Antimicrobial Synergistic Effects of Linezolid and Vancomycin with a Small Synthesized 2-Mercaptobenzothiazole Derivative: A Challenge for MRSA Solving
by Marilena Muraglia, Brigida Immacolata Pia Schiavone, Antonio Rosato, Maria Lisa Clodoveo and Filomena Corbo
Molecules 2023, 28(17), 6348; https://doi.org/10.3390/molecules28176348 - 30 Aug 2023
Viewed by 3240
Abstract
Methicillin-resistant Staphylococcus aureus (MRSA) emerged as one of the leading causes of persistent human infections and makes it difficult to treat bacteremia, especially with biofilm formation. In this work, we investigated the in vitro synergism between Linezolid (LNZ) and Vancomycin (VAN) with a [...] Read more.
Methicillin-resistant Staphylococcus aureus (MRSA) emerged as one of the leading causes of persistent human infections and makes it difficult to treat bacteremia, especially with biofilm formation. In this work, we investigated the in vitro synergism between Linezolid (LNZ) and Vancomycin (VAN) with a 2-mercaptobenzothiazole derivative, resulting in a new small-molecule antibacterial compound that we named BTZ2e, on several clinical MRSA, MRSE (methicillin-resistant Staphylococcus epidermidis) and control (ATCC Collection) strains in their planktonic and biofilms cultures. The broth microdilution method evaluated the susceptibility of planktonic cells to each investigated antibiotic combined with BTZ2e. The biofilm’s metabolic activity was studied with the XTT reduction assay. As a result, in this study, biofilm formation was significantly suppressed by the BTZ2e treatment. In terms of minimal biofilm inhibitory concentration (MBIC), BTZ2e revealed an MBIC50 value of 32 μg/mL against methicillin-susceptible S. aureus (MSSA) and 16 μg/mL against methicillin-resistant S. aureus ATCC 43300 biofilms. An inhibition range of 32 μg/mL and 256 μg/mL was registered for the clinical isolates. Interestingly, a synergistic effect (FICI ≤ 0.5) was encountered for the combination of BTZ2e with LNZ and VAN on several planktonic and sessile strains. In particular, the best result against planktonic cells emerged as a result of the synergistic association between LNZ and BTZ2e, while against sessile cells, the best synergistic association resulted from VAN and BTZ2e. The consistent results indicate BTZ2e as a promising adjuvant against multi-resistant strains such as MRSA and MRSE. Full article
Show Figures

Figure 1

18 pages, 11897 KB  
Article
Side Chain-Modified Benzothiazinone Derivatives with Anti-Mycobacterial Activity
by Dongguang Fan, Bin Wang, Giovanni Stelitano, Karin Savková, Olga Riabova, Rui Shi, Xiaomei Wu, Laurent R. Chiarelli, Katarína Mikušová, Vadim Makarov, Yu Lu, Yuzhi Hong and Chunhua Qiao
Biomedicines 2023, 11(7), 1975; https://doi.org/10.3390/biomedicines11071975 - 12 Jul 2023
Cited by 3 | Viewed by 2574
Abstract
Tuberculosis (TB) is a leading infectious disease with serious antibiotic resistance. The benzothiazinone (BTZ) scaffold PBTZ169 kills Mycobacterium tuberculosis (Mtb) through the inhibition of the essential cell wall enzyme decaprenylphosphoryl-β-D-ribose 2’-oxidase (DprE1). PBTZ169 shows anti-TB potential in animal models and pilot clinical tests. [...] Read more.
Tuberculosis (TB) is a leading infectious disease with serious antibiotic resistance. The benzothiazinone (BTZ) scaffold PBTZ169 kills Mycobacterium tuberculosis (Mtb) through the inhibition of the essential cell wall enzyme decaprenylphosphoryl-β-D-ribose 2’-oxidase (DprE1). PBTZ169 shows anti-TB potential in animal models and pilot clinical tests. Although highly potent, the BTZ type DprE1 inhibitors in general show extremely low aqueous solubility, which adversely affects the drug-like properties. To improve the compounds physicochemical properties, we generated a series of BTZ analogues. Several optimized compounds had MIC values against Mtb lower than 0.01 µM. The representative compound 37 displays improved solubility and bioavailability compared to the lead compound. Additionally, compound 37 shows Mtb-killing ability in an acute infection mouse model. Full article
(This article belongs to the Special Issue Editorial Board Members’ Collection Series in Drug Discovery)
Show Figures

Figure 1

13 pages, 4420 KB  
Article
α-Tocotrienol and Redox-Silent Analogs of Vitamin E Enhances Bortezomib Sensitivity in Solid Cancer Cells through Modulation of NFE2L1
by Kyota Ishii, Mayuko Hido, Misaki Sakamura, Nantiga Virgona and Tomohiro Yano
Int. J. Mol. Sci. 2023, 24(11), 9382; https://doi.org/10.3390/ijms24119382 - 27 May 2023
Cited by 5 | Viewed by 2880
Abstract
Proteasome inhibitors (PIs) have emerged as an attractive novel cancer therapy. However, most solid cancers are seemingly resistant to PIs. The activation of transcription factor Nuclear factor erythroid 2 related factor-1 (NFE2L1) has been characterized as a potential resistance response to protect and [...] Read more.
Proteasome inhibitors (PIs) have emerged as an attractive novel cancer therapy. However, most solid cancers are seemingly resistant to PIs. The activation of transcription factor Nuclear factor erythroid 2 related factor-1 (NFE2L1) has been characterized as a potential resistance response to protect and restore proteasome activity in cancer cells. In this study, we demonstrated that α-Tocotrienol (T3) and redox-silent analogs of vitamin E (TOS, T3E) enhanced the sensitivity of bortezomib (BTZ), a proteasome inhibitor, in solid cancers through modulation of NFE2L1. In BTZ treatment, all of T3, TOS, and T3E inhibited an increase in the protein levels of NFE2L1, the expression levels of proteasome-related proteins, as well as the recovery of proteasome activity. Moreover, the combination of one of T3, TOS, or T3E and BTZ induced a significant decrease in cell viability in solid cancer cell lines. These findings suggested that the inactivation of NFE2L1 by T3, TOS, and T3E is essential to potentiate the cytotoxic effect of the proteasome inhibitor, BTZ, in solid cancers. Full article
Show Figures

Figure 1

18 pages, 2959 KB  
Article
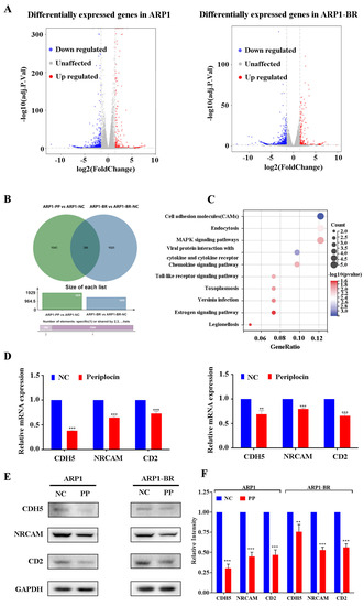
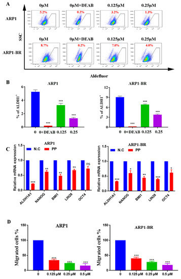
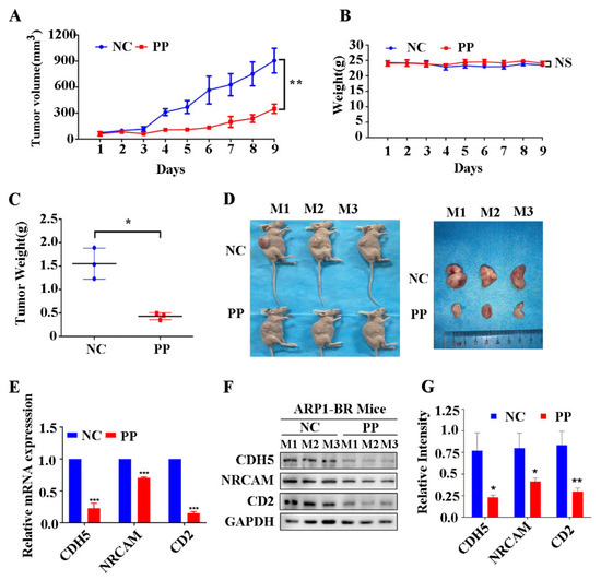
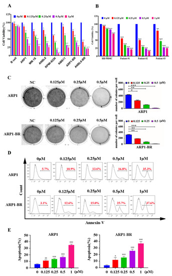
Periplocin Overcomes Bortezomib Resistance by Suppressing the Growth and Down-Regulation of Cell Adhesion Molecules in Multiple Myeloma
by Abdul Aziz, Haiqin Wang, Yanpeng Wang, Zhenzhen Li, Chaoying Yang, Zekang Ma, Xiaojuan Xiao and Jing Liu
Cancers 2023, 15(5), 1526; https://doi.org/10.3390/cancers15051526 - 28 Feb 2023
Cited by 5 | Viewed by 2544
Abstract
Multiple myeloma (MM) is an incurable hematological malignant disorder of bone marrow. Patients with MM receive multiple lines of chemotherapeutic treatments which often develop bortezomib (BTZ) resistance and relapse. Therefore, it is crucial to identify an anti-MM agent to overcome the BTZ resistance [...] Read more.
Multiple myeloma (MM) is an incurable hematological malignant disorder of bone marrow. Patients with MM receive multiple lines of chemotherapeutic treatments which often develop bortezomib (BTZ) resistance and relapse. Therefore, it is crucial to identify an anti-MM agent to overcome the BTZ resistance of MM. In this study, we screened a library of 2370 compounds against MM wild-type (ARP1) and BTZ-resistant type (ARP1-BR) cell lines and found that periplocin (PP) was the most significant anti-MM natural compound. We further investigated the anti-MM effect of PP by using annexin V assay, clonogenic assays, aldefluor assay, and transwell assay. Furthermore, RNA sequencing (RNA-seq) was performed to predict the molecular effects of PP in MM followed by verification through qRT-PCR and Western blot analysis. Moreover, ARP1 and ARP1-BR xenograft mice models of MM were established to confirm the anti-MM effects of PP invivo. The results showed that PP significantly induced apoptosis, inhibited proliferation, suppressed stemness, and reduced the cell migration of MM. The expression of cell adhesion molecules (CAMs) was suppressed upon PP treatment in vitro and in vivo. Overall, our data recommend PP as an anti-MM natural compound with the potential to overcome BTZ resistance and downregulate CAMs in MM. Full article
Show Figures

Graphical abstract

21 pages, 8257 KB  
Article
The Evidence That 25(OH)D3 and VK2 MK-7 Vitamins Influence the Proliferative Potential and Gene Expression Profiles of Multiple Myeloma Cells and the Development of Resistance to Bortezomib
by Karolina Łuczkowska, Piotr Kulig, Bartłomiej Baumert and Bogusław Machaliński
Nutrients 2022, 14(23), 5190; https://doi.org/10.3390/nu14235190 - 6 Dec 2022
Cited by 11 | Viewed by 4663
Abstract
Multiple myeloma (MM) remains an incurable hematological malignancy. Bortezomib (BTZ) is a proteasome inhibitor widely used in MM therapy whose potent activity is often hampered by the development of resistance. The immune system is vital in the pathophysiology of BTZ resistance. Vitamins D [...] Read more.
Multiple myeloma (MM) remains an incurable hematological malignancy. Bortezomib (BTZ) is a proteasome inhibitor widely used in MM therapy whose potent activity is often hampered by the development of resistance. The immune system is vital in the pathophysiology of BTZ resistance. Vitamins D (VD) and K (VK) modulate the immune system; therefore, they are potentially beneficial in MM. The aim of the study was to evaluate the effect of BTZ therapy and VD and VK supplementation on the proliferation potential and gene expression profiles of MM cells in terms of the development of BTZ resistance. The U266 MM cell line was incubated three times with BTZ, VD and VK at different timepoints. Then, proliferation assays, RNA sequencing and bioinformatics analysis were performed. We showed BTZ resistance to be mediated by processes related to ATP metabolism and oxidative phosphorylation. The upregulation of genes from the SNORDs family suggests the involvement of epigenetic mechanisms. Supplementation with VD and VK reduced the proliferation of MM cells in both the non-BTZ-resistant and BTZ-resistant phenotypes. VD and VK, by restoring proper metabolism, may have overcome resistance to BTZ in vitro. This observation forms the basis for further clinical trials evaluating VD and VK as potential adjuvant therapies for MM patients. Full article
(This article belongs to the Section Nutrigenetics and Nutrigenomics)
Show Figures

Figure 1

21 pages, 7422 KB  
Article
Bcl-2 Family Members Bcl-xL and Bax Cooperatively Contribute to Bortezomib Resistance in Mantle Cell Lymphoma
by Sudjit Luanpitpong, Montira Janan, Juthamas Yosudjai, Jirarat Poohadsuan, Pithi Chanvorachote and Surapol Issaragrisil
Int. J. Mol. Sci. 2022, 23(22), 14474; https://doi.org/10.3390/ijms232214474 - 21 Nov 2022
Cited by 11 | Viewed by 3147
Abstract
Mantle cell lymphoma (MCL) is an aggressive non-Hodgkin lymphoma with poor prognosis, due to the inevitable development of drug resistance. Despite being the first-in-class proteasome inhibitor for relapsed/refractory MCL, resistance to bortezomib (BTZ) in MCL patients remains a major hurdle of effective therapy, [...] Read more.
Mantle cell lymphoma (MCL) is an aggressive non-Hodgkin lymphoma with poor prognosis, due to the inevitable development of drug resistance. Despite being the first-in-class proteasome inhibitor for relapsed/refractory MCL, resistance to bortezomib (BTZ) in MCL patients remains a major hurdle of effective therapy, and relapse following BTZ is frequent. Understanding the mechanisms underlying BTZ resistance is, therefore, important for improving the clinical outcome and developing novel therapeutic strategies. Here, we established de novo BTZ-resistant human MCL-derived cells with the highest resistance index of 300-fold compared to parental cells. We provided compelling evidence that both Bcl-xL and Bax are key mediators in determining BTZ sensitivity in MCL cells. Overexpression of antiapoptotic Bcl-xL and depletion of proapoptotic Bax cooperatively protected MCL cells against BTZ-induced apoptosis, causing acquired BTZ resistance, likely by tilting the balance of Bcl-2 family proteins toward antiapoptotic signaling. Bioinformatics analyses suggested that high BCL2L1 (encoded Bcl-xL) and low BAX were, in part, associated with poor prognosis of MCL patients, e.g., when combined with low OGT, which regulates cellular O-GlcNAcylation. Our findings support recent strategies in small molecule drug discovery co-targeting antiapoptotic Bcl-2 family proteins using BH3 mimetics and Bax using Bax activators to overcome cancer drug resistance. Full article
(This article belongs to the Special Issue Molecular Mechanisms of Targeted Therapy in Cancer)
Show Figures

Figure 1

18 pages, 3323 KB  
Article
Guggulsterone Induces Apoptosis in Multiple Myeloma Cells by Targeting High Mobility Group Box 1 via Janus Activated Kinase/Signal Transducer and Activator of Transcription Pathway
by Sabah Akhtar, Lubna Zarif, Shilpa Kuttikrishnan, Kirti S. Prabhu, Kalyani Patil, Sabah Nisar, Haissam Abou-Saleh, Maysaloun Merhi, Said Dermime, Ajaz A. Bhat and Shahab Uddin
Cancers 2022, 14(22), 5621; https://doi.org/10.3390/cancers14225621 - 16 Nov 2022
Cited by 9 | Viewed by 3160
Abstract
Multiple myeloma (MM) is a hematological disorder characterized by the abnormal expansion of plasma cells in the bone marrow. Despite great advances over the past three decades in discovering the efficacious therapies for MM, the disease remains incurable for most patients owing to [...] Read more.
Multiple myeloma (MM) is a hematological disorder characterized by the abnormal expansion of plasma cells in the bone marrow. Despite great advances over the past three decades in discovering the efficacious therapies for MM, the disease remains incurable for most patients owing to emergence of drug-resistant cancerous cells. Guggulsterone (GS), a phytosteroid, extracted from the gum resin of guggul plant, has displayed various anticancer activities in vitro and in vivo; however, the molecular mechanisms of its anticancer activity have not been evaluated in MM cells. Therefore, in this study, we investigated the anticancer activity of GS in various MM cell lines (U266, MM.1S, and RPMI 8226) and the mechanisms involved. GS treatment of MM cells caused inhibition of cell proliferation and induction of apoptotic cell death as indicated by increased Bax protein expression, activation of caspases, and cleavage of poly (ADP-ribose) polymerase. This was associated with the downregulation of various proliferative and antiapoptotic gene products, including cyclin D, Bcl-2, Bcl-xL, and X-linked inhibitor of apoptosis protein. GS also suppressed the constitutive and interleukin 6-induced activation of STAT3. Interestingly, the inhibition of Janus activated kinase or STAT3 activity by the specific inhibitors or by siRNA knockdown of STAT3 resulted in the downregulation of HMGB1, suggesting an association between GS, STAT3, and HMGB1. Finally, GS potentiated the anticancer effects of bortezomib (BTZ) in MM cells. Herein, we demonstrated that GS could be a potential therapeutic agent for the treatment of MM, possibly alone or in combination with BTZ. Full article
(This article belongs to the Special Issue Targeting Signal Transduction Pathways in Cancer)
Show Figures

Graphical abstract

15 pages, 2101 KB  
Article
Terconazole, an Azole Antifungal Drug, Increases Cytotoxicity in Antimitotic Drug-Treated Resistant Cancer Cells with Substrate-Specific P-gp Inhibitory Activity
by Ji Sun Lee, Yunmoon Oh, Jae Hyeon Park, So Young Kyung, Hyung Sik Kim and Sungpil Yoon
Int. J. Mol. Sci. 2022, 23(22), 13809; https://doi.org/10.3390/ijms232213809 - 9 Nov 2022
Cited by 7 | Viewed by 2640
Abstract
Azole antifungal drugs have been shown to enhance the cytotoxicity of antimitotic drugs in P-glycoprotein (P-gp)-overexpressing-resistant cancer cells. Herein, we examined two azole antifungal drugs, terconazole (TCZ) and butoconazole (BTZ), previously unexplored in resistant cancers. We found that both TCZ and BTZ increased [...] Read more.
Azole antifungal drugs have been shown to enhance the cytotoxicity of antimitotic drugs in P-glycoprotein (P-gp)-overexpressing-resistant cancer cells. Herein, we examined two azole antifungal drugs, terconazole (TCZ) and butoconazole (BTZ), previously unexplored in resistant cancers. We found that both TCZ and BTZ increased cytotoxicity in vincristine (VIC)-treated P-gp-overexpressing drug-resistant KBV20C cancer cells. Following detailed analysis, low-dose VIC + TCZ exerted higher cytotoxicity than co-treatment with VIC + BTZ. Furthermore, we found that VIC + TCZ could increase apoptosis and induce G2 arrest. Additionally, low-dose TCZ could be combined with various antimitotic drugs to increase their cytotoxicity in P-gp-overexpressing antimitotic drug-resistant cancer cells. Moreover, TCZ exhibited P-gp inhibitory activity, suggesting that the inhibitory activity of P-gp plays a role in sensitization afforded by VIC + TCZ co-treatment. We also evaluated the cytotoxicity of 12 azole antifungal drugs at low doses in drug-resistant cancer cells. VIC + TCZ, VIC + itraconazole, and VIC + posaconazole exhibited the strongest cytotoxicity in P-gp-overexpressing KBV20C and MCF-7/ADR-resistant cancer cells. These drugs exerted robust P-gp inhibitory activity, accompanied by calcein-AM substrate efflux. Given that azole antifungal drugs have long been used in clinics, our results, which reposition azole antifungal drugs for treating P-gp-overexpressing-resistant cancer, could be employed to treat patients with drug-resistant cancer rapidly. Full article
Show Figures

Figure 1

19 pages, 12113 KB  
Review
Synergistically Anti-Multiple Myeloma Effects: Flavonoid, Non-Flavonoid Polyphenols, and Bortezomib
by Kaixi Ding, Wei Jiang, Huanan Jia and Ming Lei
Biomolecules 2022, 12(11), 1647; https://doi.org/10.3390/biom12111647 - 7 Nov 2022
Cited by 23 | Viewed by 6159
Abstract
Multiple myeloma (MM) is a clonal plasma cell tumor originating from a post-mitotic lymphoid B-cell lineage. Bortezomib(BTZ), a first-generation protease inhibitor, has increased overall survival, progression-free survival, and remission rates in patients with MM since its clinical approval in 2003. However, the use [...] Read more.
Multiple myeloma (MM) is a clonal plasma cell tumor originating from a post-mitotic lymphoid B-cell lineage. Bortezomib(BTZ), a first-generation protease inhibitor, has increased overall survival, progression-free survival, and remission rates in patients with MM since its clinical approval in 2003. However, the use of BTZ is challenged by the malignant features of MM and drug resistance. Polyphenols, classified into flavonoid and non-flavonoid polyphenols, have potential health-promoting activities, including anti-cancer. Previous preclinical studies have demonstrated the anti-MM potential of some dietary polyphenols. Therefore, these dietary polyphenols have the potential to be alternative therapies in anti-MM treatment regimens. This systematic review examines the synergistic effects of flavonoids and non-flavonoid polyphenols on the anti-MM impacts of BTZ. Preclinical studies on flavonoids and non-flavonoid polyphenols-BTZ synergism in MM were collected from PubMed, Web of Science, and Embase published between 2008 and 2020. 19 valid preclinical studies (Published from 2008 to 2020) were included in this systematic review. These studies demonstrated that eight flavonoids (icariin, icariside II, (-)-epigallocatechin-3-gallate, scutellarein, wogonin, morin, formononetin, daidzin), one plant extract rich in flavonoids (Punica granatum juice) and four non-flavonoid polyphenols (silibinin, resveratrol, curcumin, caffeic acid) synergistically enhanced the anti-MM effect of BTZ. These synergistic effects are mediated through the regulation of cellular signaling pathways associated with proliferation, apoptosis, and drug resistance. Given the above, flavonoids and non-flavonoid polyphenols can benefit MM patients by overcoming the challenges faced in BTZ treatment. Despite the positive nature of this preclinical evidence, some additional investigations are still needed before proceeding with clinical studies. For this purpose, we conclude by providing some suggestions for future research directions. Full article
(This article belongs to the Special Issue The Value of Natural Compounds as Therapeutic Agents)
Show Figures

Figure 1

21 pages, 3887 KB  
Article
The Novel Class IIa Selective Histone Deacetylase Inhibitor YAK540 Is Synergistic with Bortezomib in Leukemia Cell Lines
by Lukas M. Bollmann, Alexander J. Skerhut, Yodita Asfaha, Nadine Horstick, Helmut Hanenberg, Alexandra Hamacher, Thomas Kurz and Matthias U. Kassack
Int. J. Mol. Sci. 2022, 23(21), 13398; https://doi.org/10.3390/ijms232113398 - 2 Nov 2022
Cited by 15 | Viewed by 2895
Abstract
The treatment of leukemias, especially acute myeloid leukemia (AML), is still a challenge as can be seen by poor 5-year survival of AML. Therefore, new therapeutic approaches are needed to increase the treatment success. Epigenetic aberrations play a role in pathogenesis and resistance [...] Read more.
The treatment of leukemias, especially acute myeloid leukemia (AML), is still a challenge as can be seen by poor 5-year survival of AML. Therefore, new therapeutic approaches are needed to increase the treatment success. Epigenetic aberrations play a role in pathogenesis and resistance of leukemia. Histone deacetylase (HDAC) inhibitors (HDACIs) can normalize epigenetic disbalance by affecting gene expression. In order to decrease side effects of so far mainly used pan-HDACIs, this paper introduces the novel highly selective class IIa HDACI YAK540. A synergistic cytotoxic effect was observed between YAK540 and the proteasome inhibitor bortezomib (BTZ) as analyzed by the Chou-Talalay method. The combination of YAK540 and BTZ showed generally increased proapoptotic gene expression, increased p21 expression, and synergistic, caspase 3/7-mediated apoptosis. Notably, the cytotoxicity of YAK540 is much lower than that of pan-HDACIs. Further, combinations of YAK540 and BTZ are clearly less toxic in non-cancer HEK293 compared to HL-60 leukemia cells. Thus, the synergistic combination of class IIa selective HDACIs such as YAK540 and proteasome inhibitors represents a promising approach against leukemias to increase the anticancer effect and to reduce the general toxicity of HDACIs. Full article
Show Figures

Figure 1

Back to TopTop