Terconazole, an Azole Antifungal Drug, Increases Cytotoxicity in Antimitotic Drug-Treated Resistant Cancer Cells with Substrate-Specific P-gp Inhibitory Activity
Abstract
1. Introduction
2. Results
2.1. Both TCZ and BTZ Increase VIC-Induced Cytotoxicity toward P-gp-Overexpressing Drug-Resistant KBV20C Cancer Cells
2.2. Co-Treatment with VIC and TCZ Reduces Long-Term Survival as Determined by Colony-Forming Assays
2.3. TCZ Dose- and Time-Dependently Increases Late Apoptosis in VIC Co-Treated KBV20C Cells
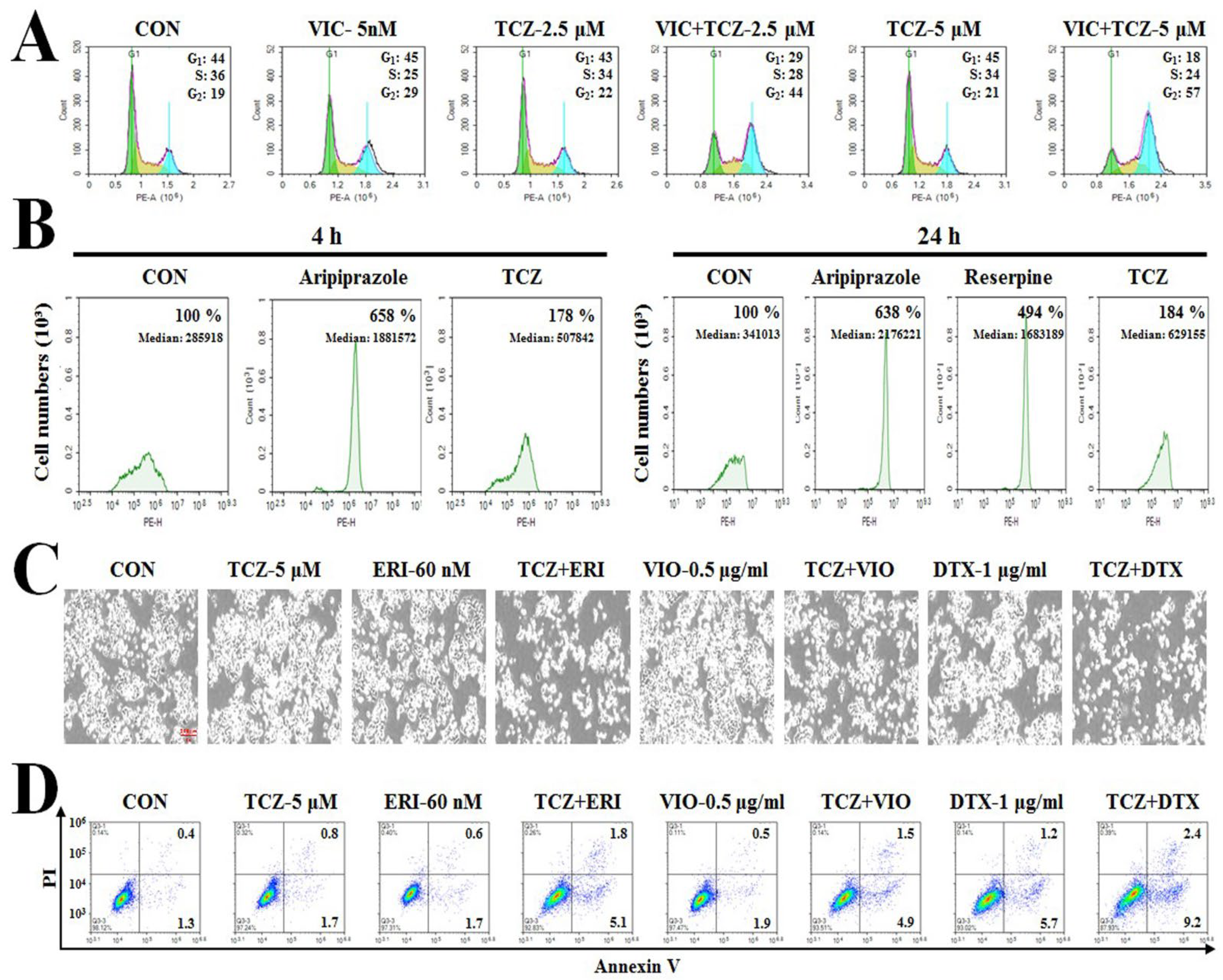
2.4. TCZ Induces G2-Arrest in VIC co-Treated Resistant KBV20C Cells
2.5. TCZ Exhibits Low P-gp-Inhibitory Activity in the Rhodamine 123 Efflux Assay
2.6. Co-Treatment with TCZ Increases Cytotoxicity of Other Antimitotic Drugs-Treated KBV20C Cells
2.7. TCZ, Itraconazole, and Posaconazole at Low Doses Exhibit Higher Cytotoxic Effects in P-gp-Overexpressing Cancer Cells Than Those of Other Azole Antifungal Drugs
2.8. Co-Treatment with TCZ Increases Cytotoxicity in Other P-gp-Overexpressing-Resistant MCF-7/ADR Cancer Cells
2.9. TCZ, Itraconazole, and Posaconazole Exert High P-gp Inhibitory Activity in Calcein-AM Substrate Efflux Assays
3. Discussion
4. Materials and Methods
4.1. Reagents and Cell Culture
4.2. Microscopic Observation
4.3. Cell Viability Assay
4.4. Colony-Forming Assay
4.5. Fluorescence-Activated Cell Sorting (FACS) Analysis
4.6. Annexin V Analysis
4.7. Rhodamine123 or Calcein-AM Uptake Tests
4.8. Western Blot Analysis
4.9. Statistical Analysis
Author Contributions
Funding
Institutional Review Board Statement
Informed Consent Statement
Data Availability Statement
Conflicts of Interest
Abbreviations
| MDR | Multidrug resistance |
| P-gp | P-glycoprotein |
| FACS | Fluorescence-activated cell sorting |
| FDA | United States Food and Drug Administration |
| DMSO | Dimethyl sulfoxide |
| C-PARP | Cleaved poly ADP ribose polymerase |
| ANOVA | One-way analysis of variance |
| SDS | Sodium dodecyl sulfate |
| PAGE | Polyacrylamide gel electrophoresis |
| FITC | Fluorescein isothiocyanate |
| PBS | Phosphate-buffered saline |
| PI | Propidium iodide |
References
- Kurkjian, C.D.; Yamada, H.Y. Mitosis-Targeting Natural Products for Cancer Prevention and Therapy. Curr. Drug Targets 2012, 13, 1820–1830. [Google Scholar] [CrossRef]
- Florian, S.; Mitchison, T.J. Anti-Microtubule Drugs. In The Mitotic Spindle; Humana Press: New York, NY, USA, 2016; Volume 1413, pp. 403–421. [Google Scholar] [CrossRef]
- Inoue, K.; Saito, T.; Okubo, K.; Kimizuka, K.; Yamada, H.; Sakurai, T.; Ishizuna, K.; Hata, S.; Kai, T.; Kurosumi, M. Phase II clinical study of eribulin monotherapy in Japanese patients with metastatic breast cancer who had well-defined taxane resistance. Breast Cancer Res. Treat. 2016, 157, 295–305. [Google Scholar] [CrossRef]
- Martino, E.; Casamassima, G.; Castiglione, S.; Cellupica, E.; Pantalone, S.; Papagni, F.; Rui, M.; Siciliano, A.M.; Collina, S. Vinca alkaloids and analogues as anti-cancer agents: Looking back, peering ahead. Bioorg. Med. Chem. Lett. 2018, 28, 2816–2826. [Google Scholar] [CrossRef]
- Zhang, Y.; Yang, S.-H.; Guo, X.-L. New insights into Vinca alkaloids resistance mechanism and circumvention in lung cancer. Biomed. Pharmacother. 2017, 96, 659–666. [Google Scholar] [CrossRef]
- Cho, Y.; Kim, Y.K. Cancer Stem Cells as a Potential Target to Overcome Multidrug Resistance. Front. Oncol. 2020, 10, 764. [Google Scholar] [CrossRef]
- Das, T.; Anand, U.; Pandey, S.K.; Ashby, C.R.; Assaraf, Y.G.; Chen, Z.-S.; Dey, A. Therapeutic strategies to overcome taxane resistance in cancer. Drug Resist. Updates 2021, 55, 100754. [Google Scholar] [CrossRef]
- Chen, Z.; Shi, T.; Zhang, L.; Zhu, P.; Deng, M.; Huang, C.; Hu, T.; Jiang, L.; Li, J. Mammalian drug efflux transporters of the ATP binding cassette (ABC) family in multidrug resistance: A review of the past decade. Cancer Lett. 2016, 370, 153–164. [Google Scholar] [CrossRef]
- Amawi, H.; Sim, H.-M.; Tiwari, A.K.; Ambudkar, S.V.; Shukla, S. ABC Transporter-Mediated Multidrug-Resistant Cancer. Adv. Exp. Med. Biol. 2019, 1141, 549–580. [Google Scholar] [CrossRef]
- Zhang, Y.; Zeng, Z.; Zhao, J.; Li, D.; Liu, M.; Wang, X. Measurement of Rhodamine 123 in Three-Dimensional Organoids: A Novel Model for P-Glycoprotein Inhibitor Screening. Basic Clin. Pharmacol. Toxicol. 2016, 119, 349–352. [Google Scholar] [CrossRef]
- Robinson, K.; Tiriveedhi, V. Perplexing Role of P-Glycoprotein in Tumor Microenvironment. Front. Oncol. 2020, 10, 265. [Google Scholar] [CrossRef]
- Nobili, S.; Landini, I.; Mazzei, T.; Mini, E. Overcoming tumor multidrug resistance using drugs able to evade P-glycoprotein or to exploit its expression. Med. Res. Rev. 2012, 32, 1220–1262. [Google Scholar] [CrossRef]
- Conde, J.; de la Fuente, J.M.; Baptista, P.V. Nanomaterials for reversion of multidrug resistance in cancer: A new hope for an old idea? Front. Pharmacol. 2013, 4, 134. [Google Scholar] [CrossRef] [PubMed]
- Ganesan, M.; Kanimozhi, G.; Pradhapsingh, B.; Khan, H.A.; Alhomida, A.S.; Ekhzaimy, A.; Brindha, G.; Prasad, N.R. Phytochemicals reverse P-glycoprotein mediated multidrug resistance via signal transduction pathways. Biomed. Pharmacother. 2021, 139, 111632. [Google Scholar] [CrossRef]
- Kim, K.S.; Jiang, C.; Kim, J.Y.; Park, J.H.; Kim, H.R.; Lee, S.H.; Kim, H.S.; Yoon, S. Low-Dose Crizotinib, a Tyrosine Kinase Inhibitor, Highly and Specifically Sensitizes P-Glycoprotein-Overexpressing Chemoresistant Cancer Cells Through Induction of Late Apoptosis in vivo and in vitro. Front. Oncol. 2020, 10, 696. [Google Scholar] [CrossRef]
- Jiang, C.; Lee, S.H.; Park, J.H.; Lee, J.S.; Park, J.W.; Kim, J.R.; Lee, S.H.; Kim, H.S.; Yoon, S. A Low Dose of Aripiprazole Has the Strongest Sensitization Effect Among 19 Repositioned Bipolar Drugs in P-gp-overexpressing Drug-resistant Cancer Cells. Anticancer Res. 2021, 41, 687–697. [Google Scholar] [CrossRef]
- Jiang, C.; Zheng, T.; Park, J.H.; Lee, J.-S.; Oh, Y.; Kundu, A.; Kim, H.S.; Yoon, S. Sensitization Effects of Repurposed Blood Pressure-regulating Drugs on Drug-resistant Cancer Cells. Anticancer Res. 2021, 41, 6179–6190. [Google Scholar] [CrossRef]
- Lee, J.S.; Oh, Y.; Kim, H.S.; Yoon, S. Low-Dose Rifabutin Increases Cytotoxicity in Antimitotic-Drug-Treated Resistant Cancer Cells by Exhibiting Strong P-gp-Inhibitory Activity. Int. J. Mol. Sci. 2022, 23, 7383. [Google Scholar] [CrossRef]
- Oh, Y.; Lee, J.-S.; Lee, J.S.; Park, J.H.; Kim, H.S.; Yoon, S. JAK2 Inhibitor, Fedratinib, Inhibits P-gp Activity and Co-Treatment Induces Cytotoxicity in Antimitotic Drug-Treated P-gp Overexpressing Resistant KBV20C Cancer Cells. Int. J. Mol. Sci. 2022, 23, 4597. [Google Scholar] [CrossRef]
- Yoon, S.; Kim, H.S. Drug Repositioning With an Anticancer Effect: Contributions to Reduced Cancer Incidence in Susceptible Individuals. In Vivo 2021, 35, 3039–3044. [Google Scholar] [CrossRef]
- Yoon, S.; Wang, X.; Vongpunsawad, S.; Tromp, G.; Kuivaniemi, H. Editorial: FDA-Approved Drug Repositioning for P-Glycoprotein Overexpressing Resistant Cancer. Front. Oncol. 2021, 11, 632657. [Google Scholar] [CrossRef]
- Yoon, S.; Kim, H.S. Contribution of Cancer-Targeting Drugs toward Faster Clinical Application. Int. J. Mol. Sci. 2022, 23, 6445. [Google Scholar] [CrossRef] [PubMed]
- Clark, K.B. New therapeutic bearings for repositioned drugs. Curr. Top. Med. Chem. 2013, 13, 2281–2282. [Google Scholar] [CrossRef] [PubMed]
- Englund, G.; Lundquist, P.; Skogastierna, C.; Johansson, J.; Hoogstraate, J.; Afzelius, L.; Andersson, T.B.; Projean, D. Cytochrome P450 Inhibitory Properties of Common Efflux Transporter Inhibitors. Drug Metab. Dispos. 2014, 42, 441–447. [Google Scholar] [CrossRef]
- Genovese, I.; Ilari, A.; Assaraf, Y.G.; Fazi, F.; Colotti, G. Not only P-glycoprotein: Amplification of the ABCB1- containing chromosome region 7q21 confers multidrug resistance upon cancer cells by coordinated overexpression of an assortment of resistance-related proteins. Drug Resist. Updates 2017, 32, 23–46. [Google Scholar] [CrossRef] [PubMed]
- Mohamed, A.W.; Elbassiouny, M.; Elkhodary, D.A.; Shawki, M.A.; Saad, A.S. The effect of itraconazole on the clinical outcomes of patients with advanced non-small cell lung cancer receiving platinum-based chemotherapy: A randomized controlled study. Med. Oncol. 2021, 38, 23. [Google Scholar] [CrossRef] [PubMed]
- Takahashi, S.; Karayama, M.; Takahashi, M.; Watanabe, J.; Minami, H.; Yamamoto, N.; Kinoshita, I.; Lin, C.-C.; Im, Y.-H.; Achiwa, I.; et al. Pharmacokinetics, Safety, and Efficacy of Trastuzumab Deruxtecan with Concomitant Ritonavir or Itraconazole in Patients with HER2-Expressing Advanced Solid Tumors. Clin. Cancer Res. 2021, 27, 5771–5780. [Google Scholar] [CrossRef] [PubMed]
- Lima, T.S.; Souza, L.O.; Iglesias-Gato, D.; Elversang, J.; Jørgensen, F.S.; Kallunki, T.; Røder, M.A.; Brasso, K.; Moreira, J.M. Itraconazole Reverts ABCB1-Mediated Docetaxel Resistance in Prostate Cancer. Front. Pharmacol. 2022, 13, 869461. [Google Scholar] [CrossRef]
- Devriese, L.A.; Mergui-Roelvink, M.; Wanders, J.; Jenner, A.; Edwards, G.; Reyderman, L.; Copalu, W.; Peng, F.; Marchetti, S.; Beijnen, J.H.; et al. Eribulin mesylate pharmacokinetics in patients with solid tumors receiving repeated oral ketoconazole. Investig. New Drugs 2013, 31, 381–389. [Google Scholar] [CrossRef]
- Tapaninen, T.; Olkkola, A.M.; Tornio, A.; Neuvonen, M.; Elonen, E.; Neuvonen, P.J.; Niemi, M.; Backman, J.T. Itraconazole Increases Ibrutinib Exposure 10-Fold and Reduces Interindividual Variation—A Potentially Beneficial Drug-Drug Interaction. Clin. Transl. Sci. 2020, 13, 345–351. [Google Scholar] [CrossRef]
- Oh, Y.; Lee, J.-S.; Lee, J.S.; Park, J.H.; Kim, H.S.; Yoon, S. Co-treatment of Low Dose Pacritinib, a Phase III Jak2 Inhibitor, Greatly Increases Apoptosis of P-gp Over-expressing Cancer Cells With Multidrug Resistance. Anticancer Res. 2022, 42, 2433–2442. [Google Scholar] [CrossRef]
- Stockmann, C.; Constance, J.E.; Roberts, J.K.; Olson, J.; Doby, E.H.; Ampofo, K.; Stiers, J.; Spigarelli, M.G.; Sherwin, C.M.T. Pharmacokinetics and Pharmacodynamics of Antifungals in Children and their Clinical Implications. Clin. Pharmacokinet. 2014, 53, 429–454. [Google Scholar] [CrossRef] [PubMed]
- Allen, D.; Wilson, D.; Drew, R.; Perfect, J. Azole antifungals: 35 years of invasive fungal infection management. Expert Rev. Anti-Infect. Ther. 2015, 13, 787–798. [Google Scholar] [CrossRef] [PubMed]
- Li, C.-L.; Fang, Z.-X.; Wu, Z.; Hou, Y.-Y.; Wu, H.-T.; Liu, J. Repurposed itraconazole for use in the treatment of malignancies as a promising therapeutic strategy. Biomed. Pharmacother. 2022, 154, 113616. [Google Scholar] [CrossRef] [PubMed]
- Kim, S.; Kim, N.H.; Park, J.E.; Hwang, J.W.; Myung, N.; Hwang, K.-T.; Kim, Y.A.; Jang, C.-Y.; Kim, Y.K. PRMT6-mediated H3R2me2a guides Aurora B to chromosome arms for proper chromosome segregation. Nat. Commun. 2020, 11, 612. [Google Scholar] [CrossRef]
- Park, M.; Hwang, J.W.; Cho, Y.; Kim, S.; Han, S.H.; Yu, J.; Ha, S.; Kim, W.-Y.; Kim, S.-N.; Kim, I.S.; et al. A novel synthetic microtubule inhibitor exerts antiproliferative effects in multidrug resistant cancer cells and cancer stem cells. Sci. Rep. 2021, 11, 10822. [Google Scholar] [CrossRef]
- Tang, S.-J.; Chen, L.-K.; Wang, F.; Zhang, Y.-K.; Huang, Z.-C.; To, K.K.W.; Wang, X.-K.; Talele, T.T.; Chen, Z.-S.; Chen, W.-Q.; et al. CEP-33779 antagonizes ATP-binding cassette subfamily B member 1 mediated multidrug resistance by inhibiting its transport function. Biochem. Pharmacol. 2014, 91, 144–156. [Google Scholar] [CrossRef]
- Chen, H.-J.; Chung, Y.-L.; Li, C.-Y.; Chang, Y.-T.; Wang, C.C.N.; Lee, H.-Y.; Lin, H.-Y. Taxifolin Resensitizes Multidrug Resistance Cancer Cells via Uncompetitive Inhibition of P-Glycoprotein Function. Molecules 2018, 23, 3055. [Google Scholar] [CrossRef]
- Nabekura, T.; Kawasaki, T.; Jimura, M.; Mizuno, K.; Uwai, Y. Microtubule-targeting anticancer drug eribulin induces drug efflux transporter P-glycoprotein. Biochem. Biophys. Rep. 2020, 21, 100727. [Google Scholar] [CrossRef]
- Kim, Y.; Park, Y.-S.; Han, J.W.; Lee, H.Y.; Kim, H. HDAC inhibitors downregulate MRP2 expression in multidrug resistant cancer cells: Implication for chemosensitization. Int. J. Oncol. 2011, 38, 807–812. [Google Scholar] [CrossRef]
- Lee, J.S.; Oh, Y.; Lee, J.-S.; Park, J.H.; Shin, J.-K.; Han, J.-H.; Kim, H.S.; Yoon, S. Combination Treatment Using Pyruvate Kinase M2 Inhibitors for the Sensitization of High Density Triple-negative Breast Cancer Cells. In Vivo 2022, 36, 2105–2115. [Google Scholar] [CrossRef]
- Park, J.H.; Lee, J.-S.; Oh, Y.; Lee, J.S.; Park, H.E.; Lee, H.; Park, Y.S.; Kyung, S.Y.; Kim, H.S.; Yoon, S. PKM2 Is Overexpressed in Glioma Tissues, and Its Inhibition Highly Increases Late Apoptosis in U87MG Cells With Low-density Specificity. In Vivo 2022, 36, 694–703. [Google Scholar] [CrossRef] [PubMed]





Publisher’s Note: MDPI stays neutral with regard to jurisdictional claims in published maps and institutional affiliations. |
© 2022 by the authors. Licensee MDPI, Basel, Switzerland. This article is an open access article distributed under the terms and conditions of the Creative Commons Attribution (CC BY) license (https://creativecommons.org/licenses/by/4.0/).
Share and Cite
Lee, J.S.; Oh, Y.; Park, J.H.; Kyung, S.Y.; Kim, H.S.; Yoon, S. Terconazole, an Azole Antifungal Drug, Increases Cytotoxicity in Antimitotic Drug-Treated Resistant Cancer Cells with Substrate-Specific P-gp Inhibitory Activity. Int. J. Mol. Sci. 2022, 23, 13809. https://doi.org/10.3390/ijms232213809
Lee JS, Oh Y, Park JH, Kyung SY, Kim HS, Yoon S. Terconazole, an Azole Antifungal Drug, Increases Cytotoxicity in Antimitotic Drug-Treated Resistant Cancer Cells with Substrate-Specific P-gp Inhibitory Activity. International Journal of Molecular Sciences. 2022; 23(22):13809. https://doi.org/10.3390/ijms232213809
Chicago/Turabian StyleLee, Ji Sun, Yunmoon Oh, Jae Hyeon Park, So Young Kyung, Hyung Sik Kim, and Sungpil Yoon. 2022. "Terconazole, an Azole Antifungal Drug, Increases Cytotoxicity in Antimitotic Drug-Treated Resistant Cancer Cells with Substrate-Specific P-gp Inhibitory Activity" International Journal of Molecular Sciences 23, no. 22: 13809. https://doi.org/10.3390/ijms232213809
APA StyleLee, J. S., Oh, Y., Park, J. H., Kyung, S. Y., Kim, H. S., & Yoon, S. (2022). Terconazole, an Azole Antifungal Drug, Increases Cytotoxicity in Antimitotic Drug-Treated Resistant Cancer Cells with Substrate-Specific P-gp Inhibitory Activity. International Journal of Molecular Sciences, 23(22), 13809. https://doi.org/10.3390/ijms232213809

