Sign in to use this feature.

Years

Between: -

Subjects

remove_circle_outline
remove_circle_outline
remove_circle_outline
remove_circle_outline
remove_circle_outline
remove_circle_outline
remove_circle_outline
remove_circle_outline
remove_circle_outline

Journals

remove_circle_outline
remove_circle_outline
remove_circle_outline
remove_circle_outline
remove_circle_outline
remove_circle_outline
remove_circle_outline
remove_circle_outline
remove_circle_outline

Article Types

Countries / Regions

remove_circle_outline
remove_circle_outline
remove_circle_outline
remove_circle_outline

Search Results (1,020)

Search Parameters:
Keywords = ATG7

Order results
Result details
Results per page
Select all
Export citation of selected articles as:
25 pages, 7116 KB  
Article
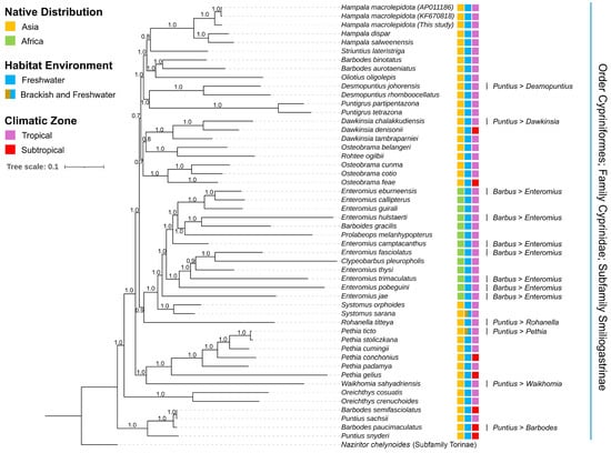
Mitogenomic Insights into the Hampala Barb (Hampala macrolepidota) from Sumatra, Indonesia: Characterization, Phylogenetic Placement, and Genetic Diversity
by Arief Wujdi, Angkasa Putra, Sarifah Aini, Gyurim Bang, Yunji Go, Ah Ran Kim, Soo Rin Lee, Kyoungmi Kang, Hyun-Woo Kim and Shantanu Kundu
Biomolecules 2026, 16(2), 185; https://doi.org/10.3390/biom16020185 - 26 Jan 2026
Abstract
Despite its ecological and economic importance, Hampala macrolepidota (Cyprinidae: Smiliogastrinae) remains taxonomically debated, having undergone historical reclassifications across multiple taxonomic ranks. These challenges highlight the urgent need for integrative genomic analyses to resolve its phylogeny and assess genome-wide diversity, establishing a baseline for [...] Read more.
Despite its ecological and economic importance, Hampala macrolepidota (Cyprinidae: Smiliogastrinae) remains taxonomically debated, having undergone historical reclassifications across multiple taxonomic ranks. These challenges highlight the urgent need for integrative genomic analyses to resolve its phylogeny and assess genome-wide diversity, establishing a baseline for effective management and conservation. In this study, the newly assembled mitogenome of H. macrolepidota from within its native range in Lake Dibawah, West Sumatra, Indonesia, was sequenced. The mitogenome spanned 17,104 bp, encoded 37 genes and a control region, and exhibited a nucleotide composition biased toward adenine and thymine. The protein-coding genes (PCGs) predominantly utilized ATG as the initiation codon and showed a higher proportion of hydrophobic compared to hydrophilic amino acids. The nonsynonymous (Ka) and synonymous (Ks) substitution ratios were below ‘1’, which indicates negative selection on most of the PCGs within Hampala and other Smiliogastrinae species. Mitogenome-wide analysis revealed overall high intraspecific genetic diversity (≥2.7%) in the native Indonesian population compared to mainland populations in Southeast Asia. The Bayesian and maximum-likelihood phylogenetic analyses elucidated matrilineal evolutionary relationships within the subfamily Smiliogastrinae, with the Hampala species forming a monophyletic cluster. The present mitogenome-based phylogenetic topologies also supported the taxonomic placement of several species in the revised classification, which previously were classified under the genera Puntius and Barbus, respectively. Additionally, the investigation of partial mitochondrial COI and Cytb genes further elucidated the population genetic structure of H. macrolepidota across Southeast and East Asia. The observed genetic divergence (0–4.2% in COI and 0–4.5% in Cytb), together with well-resolved phylogenetic clustering and the presence of both shared and distinct haplotypes among Indonesian samples, provides strong evidence for long-term population isolation and local adaptation. These patterns are most plausibly driven by historical hydrological dynamics, paleo-drainage connectivity, and persistent geographic barriers that have structured population divergence over time. In addition, this study emphasizes the need to generate mitogenomes of seven additional Hampala species from Southeast Asia to better understand their evolutionary patterns. Further, broader sampling of wild H. macrolepidota populations across their biogeographical range will be essential to strengthen understanding of their genetic diversity and guide effective conservation strategies. Full article
(This article belongs to the Special Issue Genomics in Biodiversity Conservation (Vertebrates and Invertebrates))
Show Figures

Graphical abstract

33 pages, 1642 KB  
Review
Controlling Biogenesis and Engineering of Exosomes to Inhibit Growth and Promote Death in Glioblastoma Multiforme
by Srikar Alapati and Swapan K. Ray
Brain Sci. 2026, 16(2), 130; https://doi.org/10.3390/brainsci16020130 - 25 Jan 2026
Abstract
Glioblastoma multiforme (GBM) is characterized by aggressive growth, extensive vascularization, high metabolic malleability, and a striking capacity for therapy resistance. Current treatments involve surgical resection and concomitant radiation therapy and chemotherapy, prolonging survival times marginally due to the therapy resistance that is built [...] Read more.
Glioblastoma multiforme (GBM) is characterized by aggressive growth, extensive vascularization, high metabolic malleability, and a striking capacity for therapy resistance. Current treatments involve surgical resection and concomitant radiation therapy and chemotherapy, prolonging survival times marginally due to the therapy resistance that is built up by the tumor cells. A growing body of research has identified exosomes as critical enablers of therapy resistance. These nanoscale vesicles enable GBM cells to disseminate oncogenic proteins, nucleic acids, and lipids that collectively promote angiogenesis, maintain autophagy under metabolic pressure, and suppress apoptosis. As interest grows in targeting tumor communication networks, exosome-based therapeutic strategies have emerged as promising avenues for improving therapeutic outcomes in GBM. This review integrates current insights into two complementary therapeutic strategies: inhibiting exosome biogenesis and secretion, and engineering exosomes as precision vehicles for the delivery of anti-tumor molecular cargo. Key molecular regulators of exosome formation—including the endosomal sorting complex required for transport (ESCRT) machinery, tumor susceptibility gene 101 (TSG101) protein, ceramide-driven pathways, and Rab GTPases—govern the sorting and release of factors that enhance GBM survival. Targeting these pathways through pharmacological or genetic means has shown promise in suppressing angiogenic signaling, disrupting autophagic flux via modulation of autophagy-related gene (ATG) proteins, and sensitizing tumor cells to apoptosis by destabilizing mitochondria and associated survival networks. In parallel, advances in exosome engineering—encompassing siRNA loading, miRNA enrichment, and small-molecule drug packaging—offer new routes for delivering therapeutic agents across the blood–brain barrier with high cellular specificity. Engineered exosomes carrying anti-angiogenic, autophagy-inhibiting, or pro-apoptotic molecules can reprogram the tumor microenvironment and activate both the intrinsic mitochondrial and extrinsic ligand-mediated apoptotic pathways. Collectively, current evidence underscores the potential of strategically modulating endogenous exosome biogenesis and harnessing exogenous engineered therapeutic exosomes to interrupt the angiogenic and autophagic circuits that underpin therapy resistance, ultimately leading to the induction of apoptotic cell death in GBM. Full article
(This article belongs to the Section Molecular and Cellular Neuroscience)
17 pages, 10828 KB  
Article
Autophagy-Related Proteins’ Immunohistochemical Expression and Their Potential Role as Biomarkers in Thymic Epithelial Tumors
by Christina Yfanti, Georgia Levidou, Vicky Lampropoulou, Stefania Kokkali, Georgios Mandrakis, Stavros P. Papadakos, Dimitra Rontogianni and Stamatios Theocharis
Cancers 2026, 18(3), 357; https://doi.org/10.3390/cancers18030357 - 23 Jan 2026
Viewed by 77
Abstract
Background: Autophagy, a self-destructive cellular mechanism with a paradoxical nature, plays a part in both tumor suppression and induction by providing cancer cells with metabolic substrates, resulting in cell proliferation and survival. In this study, we aim to investigate the clinical significance of [...] Read more.
Background: Autophagy, a self-destructive cellular mechanism with a paradoxical nature, plays a part in both tumor suppression and induction by providing cancer cells with metabolic substrates, resulting in cell proliferation and survival. In this study, we aim to investigate the clinical significance of four autophagy pathway components (BECLIN, p62/, LC3b, ATG3) in pathogenetic mechanisms of thymic epithelial tumors (TETs) with possible prognostic importance. Methods: Immunohistochemistry was used to evaluate the cytoplasmic expression of BECLIN, p62, LC3b, and ATG3 in tumor cells of 99 TETs, and possible correlations with clinicopathological parameters were examined. Results: Higher BECLIN and p62 expression was associated with male gender (p = 0.027 and p = 0.014, respectively). B3 thymomas and thymic carcinomas (TCs) displayed higher p62 expression (p = 0.019), while LC3b expression was marginally higher in non-B3/TC TETs (p = 0.098). A positive correlation between higher BECLIN expression and advanced Masaoka–Koga stage was also observed (p = 0.009). ATG3 was not associated with any of the investigated clinicopathological parameters (p > 0.05). There was also no significant correlation between any of the four examined molecules and overall survival or relapse. Conclusions: Our findings indicate autophagy activation in B3/TC and advanced Masaoka–Koga stage cases. Further studies are needed to explore the role of these autophagy related proteins as potential biomarkers and therapeutic targets in TETs. Full article
(This article belongs to the Special Issue New Insights into Thymic Tumors)
Show Figures

Figure 1

17 pages, 3213 KB  
Article
Analysis of Migration and Adaptive Evolution in Tibetan Sheep Populations
by Wentao Zhang, Chao Yuan, Tingting Guo, Bowen Chen, Fan Wang, Jianbin Liu and Zengkui Lu
Animals 2026, 16(2), 317; https://doi.org/10.3390/ani16020317 - 20 Jan 2026
Viewed by 110
Abstract
The genetic basis for Tibetan sheep adaptation to different high-altitude environments remains unknown. This study conducted whole-genome resequencing on 80 Tibetan sheep individuals from four major distribution areas on the Qinghai–Tibet Plateau. Based on the high-quality single-nucleotide polymorphisms (SNPs) obtained, an analysis of [...] Read more.
The genetic basis for Tibetan sheep adaptation to different high-altitude environments remains unknown. This study conducted whole-genome resequencing on 80 Tibetan sheep individuals from four major distribution areas on the Qinghai–Tibet Plateau. Based on the high-quality single-nucleotide polymorphisms (SNPs) obtained, an analysis of population-level genomic selection signals was performed. Population genomic analysis revealed that Tibetan sheep distributed across China originated in northern China but showed evidence of gene flow from South Asian sheep. Between populations from extremely high-altitude and mid-altitude regions, selection analyses identified five strongly positive selected genes (HIF1AN [Hypoxia Inducible Factor 1 Alpha Subunit Inhibitor], HBE1 [Hemoglobin Subunit Epsilon 1], HBE2 [Hemoglobin Subunit Epsilon 2], TNFAIP3 [TNF Alpha Induced Protein 3], RAD50 [RAD50 Double Strand Break Repair Protein]). These genes are associated with adaptation to hypoxia and intense UV radiation in high-altitude environments. Selection analyses between populations from extremely high-altitude and mid-altitude regions identified five strongly selected genes (HIF1AN [Hypoxia Inducible Factor 1 Alpha Subunit Inhibitor], HBE1 [Hemoglobin Subunit Epsilon 1], HBE2 [Hemoglobin Subunit Epsilon 2], TNFAIP3 [TNF Alpha Induced Protein 3], RAD50 [RAD50 Double Strand Break Repair Protein]) associated with hypoxia and intense UV radiation in high-altitude environments. Comparative genomic analyses of populations in cold and arid environments identified several candidate genes related to energy and water homeostasis, as well as hair development (TP53 [Tumor Protein P53], ATG101 [Autophagy Related 101], ATP12A [ATPase H+/K+ Transporting Non-Gastric Alpha2 Subunit], KRT80 [Keratin 80], KRT7 [Keratin 7]). Additionally, Tibetan sheep in the high-altitude arid deserts exhibit stronger adaptive selection for energy homeostasis and water utilization; meanwhile, the HIF-1 [Hypoxia Inducible Factor 1] signaling pathway helps counteract oxidative stress induced by extreme water scarcity in the plateau environment. Our study supports the hypothesis that Tibetan sheep originated in northern China and identifies distinct adaptive features in the Tibetan sheep genome corresponding to their habitats. Full article
Show Figures

Figure 1

18 pages, 2995 KB  
Article
Enhanced Retinal Ganglion Cell Survival via Autophagy Activation in a Novel Retinal Ischemia/Reperfusion Rat Model
by Si Hyung Lee, Jung Woo Han, Su-ah Yoon, Hun Soo Chang and Tae Kwann Park
Int. J. Mol. Sci. 2026, 27(2), 1031; https://doi.org/10.3390/ijms27021031 - 20 Jan 2026
Viewed by 104
Abstract
Autophagy is a fundamental catabolic process that degrades and recycles intracellular components, serving as a key survival mechanism in neurons. In glaucomatous optic neuropathy, autophagy has been linked to both protection of retinal ganglion cells (RGCs) and their accelerated loss, yet its precise [...] Read more.
Autophagy is a fundamental catabolic process that degrades and recycles intracellular components, serving as a key survival mechanism in neurons. In glaucomatous optic neuropathy, autophagy has been linked to both protection of retinal ganglion cells (RGCs) and their accelerated loss, yet its precise impact remains unresolved. In this study, we established and validated a straightforward rat model of retinal ischemia/reperfusion (I/R) using double circumlimbal sutures, which reliably produced RGC apoptosis, retinal thinning, and axonal degeneration compared with controls. Early after reperfusion (1–6 h), robust induction of the autophagy marker LC3B was observed, but this activation diminished within 48 h. Other autophagy-related proteins, including ATG4, ATG7, Beclin-1, and p62, followed similar temporal patterns, while components of the mammalian target of rapamycin (mTOR) pathway displayed an inverse time course. Pharmacologic suppression of mTOR with intravitreal rapamycin administered prior to ischemia provided the most significant neuroprotection, whereas post-injury treatment yielded minimal benefit. Collectively, these findings indicate that timely stimulation of autophagy before retinal ischemic injury can enhance RGC survival and may represent a therapeutic potential for glaucoma management. Full article
(This article belongs to the Special Issue New Molecular Insights into Ischemia/Reperfusion: 2nd Edition)
Show Figures

Figure 1

12 pages, 3406 KB  
Article
A 3D Collagen–Alginate Hydrogel Model for Mechanoregulation of Autophagy in Periodontal Ligament Cells
by Xueping Kang, Bei Gao, Tong Wang, Qingbo Zhao, Shiyang Wu, Chuqi Li, Hui Zhang, Rui Zou and Yijie Wang
Gels 2026, 12(1), 91; https://doi.org/10.3390/gels12010091 - 20 Jan 2026
Viewed by 118
Abstract
Mechanical loading is a central cue in periodontal tissues, where compression of the periodontal ligament guides remodeling and orthodontic tooth movement (OTM). However, most mechanobiology studies have used two-dimensional cultures with poorly defined loading, and the role of autophagy under realistic three-dimensional compression [...] Read more.
Mechanical loading is a central cue in periodontal tissues, where compression of the periodontal ligament guides remodeling and orthodontic tooth movement (OTM). However, most mechanobiology studies have used two-dimensional cultures with poorly defined loading, and the role of autophagy under realistic three-dimensional compression remains unclear. In this study, we constructed a three-dimensional static compression model by encapsulating human periodontal ligament cells in collagen–alginate–CaSO4 hydrogels, whose swelling, degradation, and viscoelasticity approximate those of native matrix. When exposed to a controlled static compressive stress, the cells exhibited an early autophagic response with increased ATG7, Beclin1, and LC3-II/LC3-I; accumulation of LC3-positive puncta; and reduced p62 expression between 4 and 8 h. Pharmacological modulation showed that activation of AKT-mTOR signaling suppressed this response, whereas its inhibition further augmented autophagy, identifying AKT-mTOR as a negative regulator of compression-induced autophagy. Together, these findings demonstrate that moderate static compression drives AKT-mTOR-dependent autophagy in periodontal ligament cells and establish a simple hydrogel platform for quantitative studies of periodontal remodeling. Full article
(This article belongs to the Special Issue Innovations in Application of Biofunctional Hydrogels)
Show Figures

Figure 1

14 pages, 2178 KB  
Article
Autophagy Activation in Mesenchymal Stem Cells with Lithium Chloride and Trehalose: Implications for Regenerative Medicine
by Ali Fouad, Yasser ElSherbini, Elsayed Abdelhady and Mohamed Abdraboh
BioMed 2026, 6(1), 4; https://doi.org/10.3390/biomed6010004 - 16 Jan 2026
Viewed by 125
Abstract
Background/Objectives: Mesenchymal stem cells (MSCs) are deemed to be a highly safe model for autologous and allogeneic cellular therapy, owing to their inherent lack of HLA-DR expression, immunomodulatory properties, homing ability, and plasticity allowing differentiation into different cell types. The interest in [...] Read more.
Background/Objectives: Mesenchymal stem cells (MSCs) are deemed to be a highly safe model for autologous and allogeneic cellular therapy, owing to their inherent lack of HLA-DR expression, immunomodulatory properties, homing ability, and plasticity allowing differentiation into different cell types. The interest in activating autophagic signaling in MSCs has recently grown due to its significant potential in maintaining stemness, enhancing paracrine signaling, and providing therapeutic benefits for cancer and neurodegenerative diseases. This study aimed to explore the impact of autophagy induction on enhancing the therapeutic potential of MSCs by maintaining their plasticity and to assess different induction agents. Methods: In this study, MSCs were first extracted from the fat tissue of Sprague–Dawley (SD) rats and characterized phenotypically and molecularly by their positive expression of stemness markers CD29, CD106, and CD44, and their negative expression of hematopoietic surface markers CD14, CD34, and CD45, using a flow cytometry approach. Isolated MSCs were then treated separately with two FDA-approved autophagy inducers: Lithium Chloride and Trehalose, following assessment of autophagy activity. Results: Treated MSCs showed significant increases in autophagic activity at both the transcriptional and translational levels. The successful induction of autophagy in MSCs was confirmed through the elevated expression of autophagy-related genes such as ATG3, ATG13, ATG14, P62, and ULK1. These data were confirmed by the significant upregulation in LC3 protein expression and the formation of autophagosomes, which was detected using a transmission electron microscope. Furthermore, the expression of Oct4, Sox2, and Nanog genes was significantly enhanced after treatment with Trehalose and Lithium Chloride compared with untreated control MSCs which may indicate an upregulation of pluripotency. Meanwhile, Lithium Chloride and Trehalose did not significantly induce cellular apoptosis, indicated by the Bax/Bcl-2 expression ratio, and significantly decreased the expression of the antioxidant markers SOD and GPx. Conclusions: Treatment of MSCs with Trehalose and, in particular, Lithium Chloride significantly activated autophagic signaling, which showed a profound effect in enhancing cells’ pluripotency, reinforcing the usage of treated MSCs for autologous and/or allogenic cellular therapy. However, further in vivo studies for activating autophagy in cellular grafts should be conducted before their use in clinical trials. Full article
Show Figures

Figure 1

14 pages, 1388 KB  
Article
Identified Optimal Codons and Phylogenetic Relationship in Pseudobagrus Species Based on Complete Mitogenomes
by Qian Qi, Weixu Jiang, Yanhui Sun, Feng Yang, Chenran Lv, Xiaolong Gao, Liming Zhao, Gao Gao and Cheng Zhang
Animals 2026, 16(2), 279; https://doi.org/10.3390/ani16020279 - 16 Jan 2026
Viewed by 113
Abstract
The genus Pseudobagrus represents a group of economically and ecologically significant freshwater bagrid catfishes in East Asia, yet its taxonomy remains contentious. This study employed the complete mitochondrial genomes of 15 Pseudobagrus species to clarify their phylogenetic relationships. The mitogenomes ranged from 16,526 [...] Read more.
The genus Pseudobagrus represents a group of economically and ecologically significant freshwater bagrid catfishes in East Asia, yet its taxonomy remains contentious. This study employed the complete mitochondrial genomes of 15 Pseudobagrus species to clarify their phylogenetic relationships. The mitogenomes ranged from 16,526 to 16,647 bp, exhibiting a conserved gene order and significant AT bias (average A + T = 57.85%). All genomes contained 13 protein-coding genes (PCGs), 22 tRNAs, two rRNAs, and a control region. Start codons were predominantly ATG, except for COI (GTG), while stop codons varied among TAA, TAG, and incomplete T--. Codon usage bias favored NNU and NNA codons, and 12 optimal codons were identified in P. albomarginatus. The phylogenetic trees based on concatenated PCGs revealed two major clades. Clade I contained 14 species. Within this clade, P. albomarginatus, P. tenuis, and P. brevicorpus clustered together first, and then this trio grouped with P. ussuriensis. Pseudobagrus trilineatus formed the separate Clade II. These results provide a molecular foundation for species delimitation and systematic revision within Pseudobagrus, supporting the monophyly of the genus while highlighting cryptic diversity and taxonomic complexity. Full article
(This article belongs to the Section Ecology and Conservation)
Show Figures

Figure 1

17 pages, 3151 KB  
Article
Exploring the Effects of Diluted Plasma-Activated Water (PAW) on Various Sprout Crops and Its Role in Autophagy Regulation
by Injung Song, Suji Hong, Yoon Ju Na, Seo Yeon Jang, Ji Yeong Jung, Young Koung Lee and Sung Un Huh
Agronomy 2026, 16(2), 207; https://doi.org/10.3390/agronomy16020207 - 15 Jan 2026
Viewed by 233
Abstract
Plasma-activated water (PAW) has gained attention across agricultural, medical, cosmetic, and sterilization fields due to its production of reactive oxygen and nitrogen species (ROS and RNS). Although PAW has been primarily explored for seed germination and sterilization in agriculture, its role as a [...] Read more.
Plasma-activated water (PAW) has gained attention across agricultural, medical, cosmetic, and sterilization fields due to its production of reactive oxygen and nitrogen species (ROS and RNS). Although PAW has been primarily explored for seed germination and sterilization in agriculture, its role as a nutrient source and physiological regulator remains less understood. In this study, PAW generated by a surface dielectric barrier discharge (SDBD) system contained approximately 1000 ppm nitrate (NO3) and was designated as PAW1000. Diluted PAW solutions were applied to sprout crops—wheat (Triticum aestivum), barley (Hordeum vulgare), radish (Raphanus sativus), and broccoli (Brassica oleracea var. italica)—grown under hydroponic and soil-based conditions. PAW100 and PAW200 treatments enhanced growth, increasing fresh biomass by up to 26%, shoot length by 22%, and root length by 18%, depending on the species. In silico analysis identified nitrogen-responsive transcripts among several autophagy-related genes. Consistent with this, fluorescence microscopy of Arabidopsis thaliana GFP-StATG8 lines revealed increased autophagosome formation following PAW treatment. The growth-promoting effect of PAW was diminished in atg4 mutants, indicating that autophagy contributes to plant responses to PAW-derived ROS and RNS. Together, these findings demonstrate that diluted PAW generated by SDBD enhances biomass accumulation in sprout crops, and that autophagy plays a regulatory role in mediating PAW-induced physiological responses. Full article
(This article belongs to the Topic Applications of Biotechnology in Food and Agriculture)
Show Figures

Figure 1

23 pages, 7165 KB  
Article
The Influence of Acute Cold Stress on Intestinal Health of the Juvenile Chinese Soft-Shelled Turtle (Pelodiscus sinensis)
by Xiaona Ma, Qing Shi, Zhen Dong, Chen Chen, Junxian Zhu, Xiaoli Liu, Xiaoyou Hong, Chengqing Wei, Xinping Zhu, Weijia Song, Wei Li and Liqin Ji
Animals 2026, 16(2), 256; https://doi.org/10.3390/ani16020256 - 14 Jan 2026
Viewed by 180
Abstract
Sharp declines in temperature pose a significant risk for mass mortality events in the Chinese soft-shelled turtle (Pelodiscus sinensis). To assess the effects of acute cold stress on intestinal health, turtles were exposed to temperatures of 28 °C (control), 14 °C, [...] Read more.
Sharp declines in temperature pose a significant risk for mass mortality events in the Chinese soft-shelled turtle (Pelodiscus sinensis). To assess the effects of acute cold stress on intestinal health, turtles were exposed to temperatures of 28 °C (control), 14 °C, and 7 °C for 1, 2, 4, 8, and 16 days. The results showed that acute cold stress at 14 °C and 7 °C induced time-dependent alterations in intestinal morphology and histopathology. The damage was more severe at 7 °C, characterized by inflammatory cell infiltration, lymphoid hyperplasia, and extensive detachment and necrosis across the villi, muscle layer, and submucosa. 16S rDNA sequencing revealed significant shifts in intestinal microbiota composition in the 7 °C group, dominated by Helicobacter and Citrobacter. Transcriptomic analysis identified differentially expressed genes (DEGs) that respond to acute cold stress and are involved in the Toll-like receptor signaling pathway (Tlr2, Tlr4, Tlr5, Tlr7, and Tlr8), the NOD-like receptor signaling pathway (Traf6, Traf2, Casr, Rnasel, Pstpip1, Plcb2, Atg5, and Mfn2), apoptosis (Tuba1c, Ctsz, Ctsb, Kras, Hras, Pik3ca, Bcl2l11, Gadd45a, Pmaip1, Ddit3, and Fos), and the p53 signaling pathway (Serpine1, Sesn2, Ccng2, Igf1, Mdm2, Gadd45a, Pmaip1, and Cdkn1a). Metabolomic profiling highlighted differentially expressed metabolites (DEMs) that cope with acute cold stress, such as organic acids (oxoglutaric acid, L-aspartic acid, fumaric acid, DL-malic acid, and citric acid) and amino acids (including L-lysine, L-homoserine, and allysine). The integrated analysis of DEGs and DEMs underscored three key pathways modulated by acute cold stress: linoleic acid metabolism, neuroactive ligand–receptor interaction, and the FoxO signaling pathway. This study provides a comprehensive evaluation of intestinal health in Chinese soft-shelled turtles under acute cold stress and elucidates the underlying mechanisms. Full article
Show Figures

Figure 1

14 pages, 2043 KB  
Article
Hepatitis E ORF2 Blocks Trophoblast Autophagy to Induce Miscarriage via LC3B Binding Rather than PI3K/Akt/mTOR Pathway Suppression
by Yinzhu Chen, Yifei Yang, Qianyu Bai, Xinyuan Tian, Chaoyu Zhou, Xuancheng Lu and Tianlong Liu
Microorganisms 2026, 14(1), 181; https://doi.org/10.3390/microorganisms14010181 - 14 Jan 2026
Viewed by 155
Abstract
Hepatitis E virus (HEV) is a zoonotic pathogen that can infect pregnant women and cause adverse pregnancy outcomes, including miscarriage and preterm delivery. The previous study demonstrated that HEV genotype 3 (HEV-3) inhibits complete autophagic flux in both mouse placental tissue and human [...] Read more.
Hepatitis E virus (HEV) is a zoonotic pathogen that can infect pregnant women and cause adverse pregnancy outcomes, including miscarriage and preterm delivery. The previous study demonstrated that HEV genotype 3 (HEV-3) inhibits complete autophagic flux in both mouse placental tissue and human trophoblast cells (JEG-3), evidenced by reduced expression of ATG proteins (including LC3, Beclin1, ATG4B, ATG5, and ATG9A) and accumulation of p62. However, the specific regulatory pathway involved remains unclear. Thus, eukaryotic expression vectors for HEV open reading frames (ORFs) were constructed, and ORF2 and ORF3 proteins were transiently overexpressed in JEG-3 cells via liposome transfection. While both ORF2 and ORF3 significantly reduced LC3B protein levels (p < 0.01), only ORF2 induced p62 accumulation (p < 0.01), indicative of autophagic inhibition, which indicates that ORF2 was the key viral protein mediating autophagy suppression in JEG-3. The results of WB and RT-qPCR showed that ORF2 suppressed the PI3K/Akt/mTOR pathway while enhancing nuclear translocation of TFEB (p < 0.01) and AMPK phosphorylation (p < 0.01), suggesting paradoxical activation of upstream autophagy regulators. Through co-transfection of mCherry-LC3 with ORF2, co-localization studies, and AlphaFold 3-based intermolecular interaction predictions, we propose that ORF2 directly binds LC3B to block autophagosome formation. Finally, co-immunoprecipitation confirmed physical interaction between HEV ORF2 and LC3B, elucidating the molecular mechanism of HEV-induced autophagy suppression in trophoblasts. These findings reveal the molecular mechanism by which HEV inhibits autophagy leading to miscarriage in mice, providing new insights into HEV-induced reproductive damage. Full article
(This article belongs to the Section Virology)
Show Figures

Figure 1

15 pages, 1064 KB  
Review
Hepatocyte Autophagy in Malaria: Current Concepts, Emerging Mechanisms, and Future Therapeutic Directions
by Afiat Berbudi, Shafia Khairani, Endang Yuni Setyowati and Alexander Kwarteng
Pathogens 2026, 15(1), 70; https://doi.org/10.3390/pathogens15010070 - 9 Jan 2026
Viewed by 238
Abstract
The liver stage of Plasmodium infection represents a critical bottleneck in malaria pathogenesis and a unique interface between parasite development and hepatocyte-intrinsic immunity. Recent evidence suggests that hepatocytes do not eliminate liver-stage parasites through canonical xenophagy, as previously assumed, but instead employ a [...] Read more.
The liver stage of Plasmodium infection represents a critical bottleneck in malaria pathogenesis and a unique interface between parasite development and hepatocyte-intrinsic immunity. Recent evidence suggests that hepatocytes do not eliminate liver-stage parasites through canonical xenophagy, as previously assumed, but instead employ a noncanonical autophagy response known as the conjugation of ATG8 to single membranes (CASM). CASM drives rapid lipidation of LC3 onto the parasitophorous vacuole membrane (PVM) via a V-ATPase-ATG16L1-dependent mechanism, thereby activating the Plasmodium-associated autophagy-related (PAAR) response. This process represents a major hepatocyte-intrinsic mechanism that limits early liver-stage parasite development. Plasmodium liver-stage parasites have evolved specialized strategies to counteract this host defense. The PVM proteins UIS3 and UIS4 enable parasite evasion by sequestering LC3 and remodeling perivacuolar actin, thereby preventing endolysosomal fusion and inhibiting PAAR execution. In parallel, parasites selectively exploit host autophagy components—particularly GABARAP paralogs—to activate TFEB, promoting lysosomal biogenesis and improving access to host-derived nutrients. These interactions highlight autophagy as both a protective and parasite-supportive pathway, depending on the molecular context. Understanding how CASM, PAAR, and parasite evasion mechanisms intersect is crucial for designing pathway-selective interventions that amplify hepatocyte-intrinsic clearance while avoiding the inadvertent enhancement of parasite-supportive autophagy programs. Selective modulation of noncanonical autophagy offers a promising avenue for host-directed therapies that restrict liver-stage development while limiting the emergence of antimalarial resistance. This review synthesizes recent advances in the mechanistic interplay between Plasmodium liver stages and hepatocyte autophagy, identifies major knowledge gaps, and outlines future directions for translating these discoveries into therapeutic innovation. Full article
(This article belongs to the Section Parasitic Pathogens)
Show Figures

Figure 1

24 pages, 1130 KB  
Review
From Hero to Hijacker: Autophagy’s Double Life in Immune Patrols and Cancer Escape
by Flavie Garampon and Aurore Claude-Taupin
Cells 2026, 15(2), 102; https://doi.org/10.3390/cells15020102 - 6 Jan 2026
Viewed by 583
Abstract
Cells are constantly exposed to mechanical forces that shape their behavior, survival, and fate. The autophagy machinery emerges as a central adaptive pathway in these processes, acting not only as a metabolic and quality control mechanism but also as a key regulator of [...] Read more.
Cells are constantly exposed to mechanical forces that shape their behavior, survival, and fate. The autophagy machinery emerges as a central adaptive pathway in these processes, acting not only as a metabolic and quality control mechanism but also as a key regulator of membrane dynamics and mechanotransduction. Here, we review how mechanical stress influences autophagy initiation, autophagosome maturation, and lysosomal function across different cell types. We discuss parallels between leukocyte diapedesis and circulating tumor cell (CTC) extravasation, two processes that involve profound mechanical challenges and rely on autophagy-related pathways to maintain cell integrity and enable transendothelial migration. Special attention is given to the dual role of autophagy-related proteins (ATGs) in these contexts, ranging from cytoplasmic degradation dependent on lysosomal fusion to secretory functions. Understanding how mechanical forces modulate autophagy and ATG-dependent pathways may reveal novel insights into immune regulation, tumor dissemination, and potential therapeutic targets aimed at controlling inflammation and metastasis. Full article
(This article belongs to the Special Issue Autophagy in Cancer Regulation)
Show Figures

Graphical abstract

16 pages, 1334 KB  
Article
Weighted Single-Step Genome-Wide Association Study Identifies Candidate Genes for Carcass Traits and Primal Cut Yields in Hanwoo Cattle
by Jun Park, Ji Suk Yu, Sun Kyu Byun, Ho Sung Choe and Do Hyun Kim
Animals 2026, 16(1), 136; https://doi.org/10.3390/ani16010136 - 3 Jan 2026
Viewed by 291
Abstract
This study identified genomic regions associated with carcass traits and primal cut yields in Hanwoo cattle using weighted single-step genome-wide association study (WssGWAS). A total of 50,227 carcass records and genomic data from 23,573 animals with 45,057 single-nucleotide polymorphisms were analyzed. Heritability estimates [...] Read more.
This study identified genomic regions associated with carcass traits and primal cut yields in Hanwoo cattle using weighted single-step genome-wide association study (WssGWAS). A total of 50,227 carcass records and genomic data from 23,573 animals with 45,057 single-nucleotide polymorphisms were analyzed. Heritability estimates were 0.24 for carcass weight, 0.22 for eye muscle area, 0.31 for backfat thickness, and 0.36 for marbling score, while those for primal cut yields ranged from 0.02 to 0.26. For carcass traits, candidate genes were identified for carcass weight (XKR4 2.35%, COBL 1.26%), eye muscle area (LCORL 1.56%, TGFBR2 1.49%), backfat thickness (ATG7 1.27%, MYPN 1.33%), and marbling score (TWIST2 1.16%, BMP4 1.14%). For primal cut yields, the chromosome 6 region containing WDR1 was commonly identified across six traits and the chromosome 4 region containing CACNA2D1 across five traits; the chromosome 28 region containing SIRT1 explained the highest genetic variance (6.46%) for striploin. These pleiotropic regions are potential targets for genomic selection to improve production efficiency and carcass value in Hanwoo. Full article
(This article belongs to the Special Issue Advances in Cattle Genetics and Breeding)
Show Figures

Figure 1

15 pages, 2577 KB  
Article
Protective Effects of miR-16-5p and miR-142-3p on Inflammation and Autophagy in Human Corneal Epithelial Cells Under Hyperosmotic Stress In Vitro
by Min-Ji Cha, Hyunsoo Cho, Yeji Yeon and Yu Jeong Kim
Int. J. Mol. Sci. 2026, 27(1), 422; https://doi.org/10.3390/ijms27010422 - 31 Dec 2025
Viewed by 268
Abstract
To investigate the regulatory effects of miR-16-5p and miR-142-3p on inflammation and autophagy in human corneal epithelial cells (HCEpiCs) exposed to hyperosmotic stress, a key pathogenic condition in dry eye disease, HCEpiCs were cultured under NaCl-induced hyperosmotic conditions (450 mOsm, 24 h) and [...] Read more.
To investigate the regulatory effects of miR-16-5p and miR-142-3p on inflammation and autophagy in human corneal epithelial cells (HCEpiCs) exposed to hyperosmotic stress, a key pathogenic condition in dry eye disease, HCEpiCs were cultured under NaCl-induced hyperosmotic conditions (450 mOsm, 24 h) and transfected with miR-16-5p or miR-142-3p mimics. Expression of inflammatory cytokines (IL-1β, IL-6, TNF-α, IRAK1), autophagy-related genes (ATG5, Beclin-1, ATG16L1, p62), and apoptotic markers (Bax, Bcl-2, caspase-3) was analyzed by qRT-PCR and Western blot. Reactive oxygen species (ROS), autophagic vesicles, and apoptosis were evaluated using DCFH-DA, DAPRed, and Annexin V assays. The expression levels of antioxidant proteins (SOD1, catalase, NRF2) were also measured. Hyperosmotic stress induces marked inflammatory activation and excessive autophagy in HCEpiCs, accompanied by increased ROS generation and apoptosis. Overexpression of miR-16-5p or miR-142-3p significantly attenuated these effects by suppressing NF-κB-mediated cytokine expression and downregulating ATG5 and ATG16L1 expression, while restoring p62 expression. Both miRNAs reduced oxidative stress and COX-2 expression, enhanced antioxidant defenses, and normalized the expression of apoptotic markers. miR-16-5p and miR-142-3p are important regulators of inflammation and autophagy under hyperosmotic stress. Our findings suggest that modulating intracellular miR-16-5p and miR-142-3p levels in corneal epithelial cells may represent a potential approach to protect the ocular surface under hyperosmotic stress, although their systemic roles in autoimmune dry eye require further clarification. Full article
(This article belongs to the Section Molecular Pathology, Diagnostics, and Therapeutics)
Show Figures

Graphical abstract

Back to TopTop