Mitogenomic Insights into the Hampala Barb (Hampala macrolepidota) from Sumatra, Indonesia: Characterization, Phylogenetic Placement, and Genetic Diversity
Abstract
1. Introduction
2. Materials and Methods
2.1. Sample Collection and Species Identification
2.2. DNA Extraction and COI Marker Sequencing
2.3. Mitogenome Sequencing and Annotation
2.4. Mitogenome Characterization and Comparative Analyses
2.5. Dataset Construction and Phylogenetic Inferences
2.6. Genetic Distance and Population Structure
3. Results
3.1. Mitogenome Structure and Gene Organization
3.2. Protein-Coding Gene Features
3.3. Substitution Pattern and Relative Synonymous Codon Usage
3.4. Ribosomal RNA and Transfer RNA Structures
3.5. Control Region Architectures
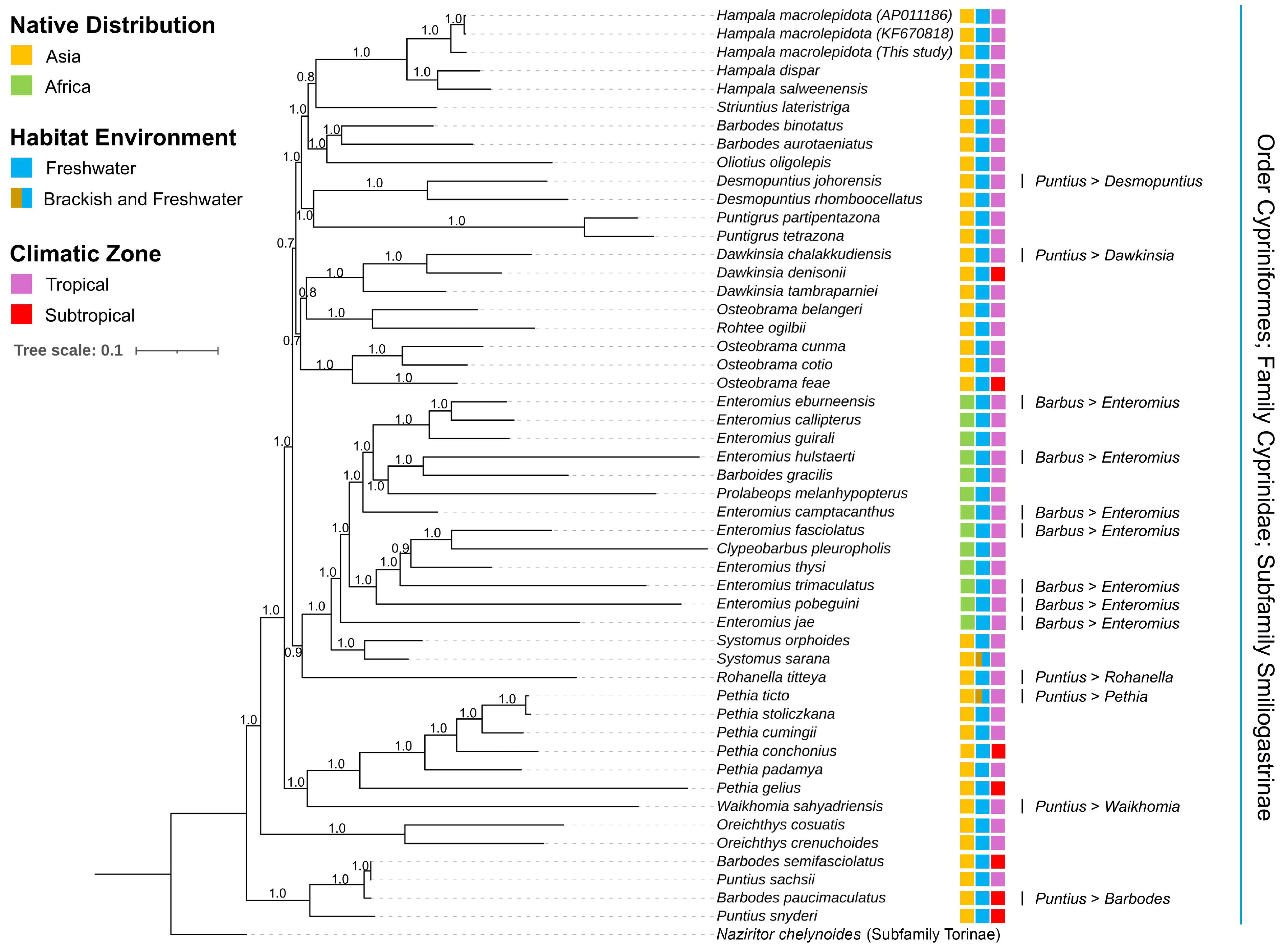
3.6. Matrilineal Phylogenetic Relationships of Smiliogastrinae
3.7. Genetic Distance and Haplotype Diversity
4. Discussion
4.1. Mitogenome Characteristics
4.2. Matrilineal Evolutionary Relationships
4.3. Genetic Distance, Haplotype Diversity, and Biogeographic Interpretation
5. Conclusions
Supplementary Materials
Author Contributions
Funding
Institutional Review Board Statement
Informed Consent Statement
Data Availability Statement
Acknowledgments
Conflicts of Interest
References
- Brown, K.H. Fish mitochondrial genomics: Sequence, inheritance, and functional variation. J. Fish Biol. 2008, 72, 355–374. [Google Scholar] [CrossRef]
- Tan, S.; Wang, W.; Li, J.; Sha, Z. Comprehensive analysis of 111 Pleuronectiformes mitochondrial genomes: Insights into structure, conservation, variation, and evolution. BMC Genom. 2025, 26, 50. [Google Scholar] [CrossRef]
- Miya, M.; Kawaguchi, A.; Nishida, M. Mitogenomic exploration of higher teleostean phylogenies: A case study for moderate-scale evolutionary genomics with 38 newly determined complete mitochondrial DNA sequences. Mol. Biol. Evol. 2001, 18, 1993–2009. [Google Scholar] [CrossRef]
- Iwasaki, W.; Fukunaga, T.; Isagozawa, R.; Yamada, K.; Maeda, Y.; Satoh, T.P.; Sado, T.; Mabuchi, K.; Takeshima, H.; Miya, M.; et al. MitoFish and MitoAnnotator: A mitochondrial genome database of fish with an accurate and automatic annotation pipeline. Mol. Biol. Evol. 2013, 30, 2531–2540. [Google Scholar] [CrossRef]
- Satoh, T.P.; Miya, M.; Mabuchi, K.; Nishida, M. Structure and variation of the mitochondrial genome of fishes. BMC Genom. 2016, 17, 719. [Google Scholar] [CrossRef]
- Xing, B.; Lin, L.; Wu, Q. Application of mitochondrial genomes to species identification and evolution. Electron. J. Biotechnol. 2025, 76, 39–48. [Google Scholar] [CrossRef]
- Alvarenga, M.; D’Elia, A.K.P.; Rocha, G.; Arantes, C.A.; Henning, F.; de Vasconcelos, A.T.R.; Solé-Cava, A.M. Mitochondrial genome structure and composition in 70 fishes: A key resource for fisheries management in the South Atlantic. BMC Genom. 2024, 25, 215. [Google Scholar] [CrossRef] [PubMed]
- Saitoh, K.; Sado, T.; Mayden, R.L.; Hanzawa, N.; Nakamura, K.; Nishida, M.; Miya, M. Mitogenomic evolution and interrelationships of the Cypriniformes (Actinopterygii: Ostariophysi): The first evidence toward resolution of higher-level relationships of the world’s largest freshwater fish clade based on 59 whole mitogenome sequences. J. Mol. Evol. 2006, 63, 826–841. [Google Scholar] [CrossRef]
- Izaki, A.F.; Aini, S.; Putra, A.; Kang, H.-E.; Kim, A.R.; Lee, S.R.; Mulyono, M.; Amin, M.H.F.; Kim, H.-W.; Kundu, S. Mitogenomic profiling of Cyclocheilichthys repasson (Cypriniformes: Cyprinidae) and its phylogenetic placement within the clade “Poropuntiinae”. Ecol. Evol. 2025, 15, e71990. [Google Scholar] [CrossRef]
- Sayers, E.W.; Bolton, E.E.; Brister, J.R.; Canese, K.; Chan, J.; Comeau, D.C.; Farrell, C.M.; Feldgarden, M.; Fine, A.M.; Funk, K.; et al. Database resources of the National Center for Biotechnology Information in 2023. Nucleic Acids Res. 2023, 51, D29–D38. [Google Scholar] [PubMed]
- Fricke, R.; Eschmeyer, W.N.; Van der Laan, R. Eschmeyer’s Catalog of Fishes: Genera, Species, References. Available online: http://researcharchive.calacademy.org/research/ichthyology/catalog/fishcatmain.asp (accessed on 30 November 2025).
- Kottelat, M. The fishes of the Nam Theun and Xe Bangfai drainages, Laos. Hydroécol. Appl. 2016, 19, 271–320. [Google Scholar]
- Ren, Q.; Yang, L.; Chang, C.H.; Mayden, R.L. Molecular phylogeny and divergence of major clades in the Puntius complex (Teleostei: Cypriniformes). Zool. Scr. 2020, 49, 697–709. [Google Scholar]
- Pereira, C.S.A.; Aboim, M.A.; Ráb, P.; Collares-Pereira, M.J. Introgressive hybridization as a promoter of genome reshuffling in natural homoploid fish hybrids (Cyprinidae, Leuciscinae). Heredity 2014, 112, 343–350. [Google Scholar]
- Ahmad, A.B. Hampala macrolepidota. The IUCN Red List of Threatened Species 2019: e.T181255A1714119. Available online: https://www.iucnredlist.org/species/181255/1714119 (accessed on 30 November 2025).
- Wang, X.; Li, J.; He, S. Molecular evidence for the monophyly of East Asian groups of Cyprinidae (Teleostei: Cypriniformes) derived from the nuclear recombination activating gene 2 sequences. Mol. Phylogenet. Evol. 2007, 42, 157–170. [Google Scholar] [PubMed]
- Wang, J.; Wu, X.; Chen, Z.; Yue, Z.; Ma, W.; Chen, S.; Xiao, H.; Murphy, R.W.; Zhang, Y.; Zan, R.; et al. Molecular phylogeny of European and African Barbus and their West Asian relatives in the Cyprininae (Teleostei: Cypriniformes) and orogenesis of the Qinghai-Tibetan Plateau. Chin. Sci. Bull. 2013, 58, 3738–3746. [Google Scholar] [CrossRef][Green Version]
- Chan, J.C.F.; Tsang, A.H.F.; Yau, S.; Hui, T.C.H.; Lau, A.; Tan, H.H.; Low, B.W.; Dudgeon, D.; Liew, J.H. The non-native freshwater fishes of Hong Kong: Diversity, distributions, and origins. Raffles Bull. Zool. 2023, 71, 128–168. [Google Scholar]
- Intan, K.Z.; Christianus, A.; Amin, S.M.N.; Hatta, M.M. Breeding and embryonic development of Hampala macrolepidota (Van Hasselt and Kuhl, 1823). Asian J. Anim. Vet. Adv. 2013, 8, 341–347. [Google Scholar] [CrossRef]
- Soulivongsa, L.; Tengjaroenkul, B.; Patawang, I.; Neeratanaphan, L. Cytogenetic, serum liver enzymes, and liver cell pathology of the Hampala barb fish (Hampala macrolepidota) affected by toxic elements in the contaminated Nam Kok river near the Sepon gold-copper mine, Lao PDR. Int. J. Environ. Res. Public Health 2021, 18, 5854. [Google Scholar]
- Tessier, A.; Beaune, D.; Guillard, J.; Kue, K.; Cottet, M.; Chanudet, V.; Descloux, S.; Panfili, J. Life history traits and exploitation of Hampala barb (Hampala macrolepidota-Cyprinidae) in a subtropical reservoir (Lao PDR). Cybium 2019, 43, 351–365. [Google Scholar]
- Risdawati, R.; Dahelmi, D.; Nurdin, J.; Syandri, H. Bioecological aspects of Hampala macrolepidota in Lake Singkarak, West Sumatera, Indonesia. AACL Bioflux 2020, 13, 893–901. [Google Scholar]
- Cottet, M.; Descloux, S.; Guedant, P.; Cerdan, P.; Vigouroux, R. Fish population dynamics in the newly impounded Nam Theun 2 reservoir (Lao PDR). Hydroécol. Appl. 2015, 19, 321–355. [Google Scholar]
- Herawati, T.; Yustiati, A.; Nurhayati, A. Growth patterns and reproduction of Hampala barb (Hampala macrolepidota Kuhl and Van Hasselt 1823) in Jatigede reservoir, West Java, Indonesia. Indones. J. Limnol. 2022, 3, 66–75. [Google Scholar] [CrossRef]
- Ryan, J.R.J.; Esa, Y.B. Phylogenetic analysis of Hampala fishes (Subfamily Cyprininae) in Malaysia inferred from partial mitochondrial cytochrome b DNA sequences. Zool. Sci. 2006, 23, 893–901. [Google Scholar] [CrossRef]
- Chen, W.-J.; Miya, M.; Saitoh, K.; Mayden, R.L. Phylogenetic utility of two existing and four novel nuclear gene loci in reconstructing Tree of Life of ray-finned fishes: The order Cypriniformes (Ostariophysi) as a case study. Gene 2008, 423, 125–134. [Google Scholar] [CrossRef]
- Dahruddin, H.; Hutama, A.; Busson, F.; Sauri, S.; Hanner, R.; Keith, P.; Hadiaty, R.; Hubert, N. Revisiting the ichthyodiversity of Java and Bali through DNA barcodes: Taxonomic coverage, identification accuracy, cryptic diversity, and identification of exotic species. Mol. Ecol. Resour. 2017, 17, 288–299. [Google Scholar] [CrossRef]
- Herawati, T.; Agung, M.U.K.; Yustiati, A.; Suwartapradja, O.S.; Sukono. Characteristics of meristics, morphometrics, and analysis of cytochrome oxidase I (CO1) Hampala barb (Hampala sp.) from Jatigede reservoir, Sumedang, West Java, Indonesia. J. Surv. Fish Sci. 2023, 10, 2396–2406. [Google Scholar]
- Gillet, B.; Cottet, M.; Destanque, T.; Kue, K.; Descloux, S.; Chanudet, V.; Hughes, S. Direct fishing and eDNA metabarcoding for biomonitoring during a 3-year survey significantly improves number of fish detected around a South East Asian reservoir. PLoS ONE 2018, 13, e0208592. [Google Scholar] [CrossRef] [PubMed]
- Thai, B.T.; Si, V.N.; Phan, P.D.; Austin, C.M. Phylogenetic evaluation of subfamily classification of the Cyprinidae focusing on Vietnamese species. Aquat. Living Resour. 2007, 20, 143–153. [Google Scholar] [CrossRef]
- Li, J.; Wang, X.; Kong, X.; Zhao, K.; He, S.; Mayden, R.L. Variation patterns of the mitochondrial 16S rRNA gene with secondary structure constraints and their application to phylogeny of cyprinine fishes (Teleostei: Cypriniformes). Mol. Phylogenet. Evol. 2008, 47, 427–487. [Google Scholar] [CrossRef] [PubMed]
- Tao, W.; Mayden, R.L.; He, S. Remarkable phylogenetic resolution of the most complex clade of Cyprinidae (Teleostei: Cypriniformes): A proof of concept of homology assessment and partitioning sequence data integrated with mixed model Bayesian analyses. Mol. Phylogenet. Evol. 2013, 66, 603–616. [Google Scholar]
- Tao, W.; Yang, L.; Mayden, R.L.; He, S. Phylogenetic relationships of Cypriniformes and plasticity of pharyngeal teeth in the adaptive radiation of cyprinids. Sci. China Life Sci. 2019, 62, 553–565. [Google Scholar] [CrossRef]
- Yang, L.; Sado, T.; Hirt, M.V.; Pasco-Viel, E.; Arunachalam, M.; Li, J.; Wang, X.; Freyhof, J.; Saitoh, K.; Simons, A.M.; et al. Phylogeny and polyploidy: Resolving the classification of cyprinine fishes (Teleostei: Cypriniformes). Mol. Phylogenet. Evol. 2015, 85, 97–116. [Google Scholar]
- Tan, M.; Armbruster, J.W. Phylogenetic classification of extant genera of fishes of the order Cypriniformes (Teleostei: Ostariophysi). Zootaxa 2018, 4476, 6–39. [Google Scholar] [CrossRef]
- Liu, M.; Huang, F.; Liu, S. The mitochondrial genome of Hampala macrolepidota (Cypriniformes, Cyprinidae). Mitochondrial DNA 2015, 26, 807–808. [Google Scholar] [CrossRef] [PubMed]
- Taki, Y. Fishes of the Lao Mekong Basin; United States Agency for International Development Mission to Laos, Agriculture Division: Vientiane, Laos, 1974; p. 232.
- Rainboth, W.J. Fishes of the Cambodian Mekong. In FAO Species Identification Field Guide for Fishery Purposes; FAO: Rome, Italy, 1996; p. 265. [Google Scholar]
- Percie du Sert, N.; Hurst, V.; Ahluwalia, A.; Alam, S.; Avey, M.T.; Baker, M.; Browne, W.J.; Clark, A.; Cuthill, I.C.; Dirnagl, U.; et al. The ARRIVE guidelines 2.0: Updated guidelines for reporting animal research. PLoS Biol. 2020, 18, e3000410. [Google Scholar]
- Baldwin, C.C.; Mounts, J.H.; Smith, D.G.; Weigt, L.A. Genetic identification and color descriptions of early life-history stages of Belizean Phaeoptyx and Astrapogon (Teleostei: Apogonidae), with comments on identification of adult Phaeoptyx. Zootaxa 2009, 2008, 1–22. [Google Scholar] [CrossRef]
- Kearse, M.; Moir, R.; Wilson, A.; Stones-Havas, S.; Cheung, M.; Sturrock, S.; Buxton, S.; Cooper, A.; Markowitz, S.; Duran, C.; et al. Geneious Basic: An integrated and extendable desktop software platform for the organization and analysis of sequence data. Bioinformatics 2012, 28, 1647–1649. [Google Scholar] [CrossRef]
- Tamura, K.; Stecher, G.; Kumar, S. MEGA11: Molecular Evolutionary Genetics Analysis version 11. Mol. Biol. Evol. 2021, 38, 3022–3027. [Google Scholar] [CrossRef]
- Bernt, M.; Donath, A.; Jühling, F.; Externbrink, F.; Florentz, C.; Fritzsch, G.; Pütz, J.; Middendorf, M.; Stadler, P.F. MITOS: Improved de novo metazoan mitochondrial genome annotation. Mol. Phylogenet. Evol. 2013, 69, 313–319. [Google Scholar] [CrossRef]
- Perna, N.T.; Kocher, T.D. Patterns of nucleotide composition at fourfold degenerate sites of animal mitochondrial genomes. J. Mol. Evol. 1995, 41, 353–358. [Google Scholar] [CrossRef]
- Rozas, J.; Ferrer-Mata, A.; Sánchez-DelBarrio, J.C.; Guirao-Rico, S.; Librado, P.; Ramos-Onsins, S.E.; Sánchez-Gracia, A. DnaSP 6: DNA sequence polymorphism analysis of large data sets. Mol. Biol. Evol. 2017, 34, 3299–3302. [Google Scholar] [CrossRef]
- Rao, N.; Lei, X.; Guo, J.; Huang, H.; Ren, Z. An efficient sliding window strategy for accurate location of eukaryotic protein coding regions. Comput. Biol. Med. 2009, 39, 392–395. [Google Scholar] [CrossRef]
- Xia, X. DAMBE6: New tools for microbial genomics, phylogenetics, and molecular evolution. J. Hered. 2017, 108, 431–437. [Google Scholar] [CrossRef]
- Laslett, D.; Canback, B. ARAGORN, a program to detect tRNA genes and tmRNA genes in nucleotide sequences. Nucleic Acids Res. 2004, 32, 11–16. [Google Scholar] [CrossRef]
- Thompson, J.D.; Gibson, T.J.; Plewniak, F.; Jeanmougin, F.; Higgins, D.G. The CLUSTAL_X windows interface: Flexible strategies for multiple sequence alignment aided by quality analysis tools. Nucleic Acids Res. 1997, 25, 4876–4882. [Google Scholar] [CrossRef] [PubMed]
- Benson, G. Tandem Repeats Finder: A program to analyze DNA sequences. Nucleic Acids Res. 1999, 27, 573–580. [Google Scholar] [CrossRef]
- Vences, M.; Miralles, A.; Brouillet, S.; Ducasse, J.; Fedosov, A.; Kharchev, V.; Kostadinov, I.; Kumari, S.; Patmanidis, S.; Scherz, M.D.; et al. iTaxoTools 0.1: Kickstarting a specimen-based software toolkit for taxonomists. Megataxa 2021, 6, 77–92. [Google Scholar] [CrossRef]
- Laskar, B.A.; Mahadani, P.; Alessa, A.H.; Mitra, P.; Sidhu, A.K.; Ghosh, S.K.; Kundu, S.; Trivedi, S. Mitochondrial genome sequence of the Dark Mahseer (Naziritor chelynoides) supports its phylogenetic position within the subfamily Torinae and population structure across the Ganges River basin. Biologia 2025, 80, 3009–3022. [Google Scholar] [CrossRef]
- Lanfear, R.; Frandsen, P.B.; Wright, A.M.; Senfeld, T.; Calcott, B. PartitionFinder 2: New methods for selecting partitioned models of evolution for molecular and morphological phylogenetic analyses. Mol. Biol. Evol. 2017, 34, 772–773. [Google Scholar] [CrossRef]
- Lefort, V.; Longueville, J.-E.; Gascuel, O. SMS: Smart Model Selection in PhyML. Mol. Biol. Evol. 2017, 34, 2422–2424. [Google Scholar] [CrossRef]
- Ronquist, F.; Teslenko, M.; van der Mark, P.; Ayres, D.L.; Darling, A.; Höhna, S.; Larget, B.; Liu, L.; Suchard, M.A.; Huelsenbeck, J.P. MrBayes 3.2: Efficient Bayesian phylogenetic inference and model choice across a large model space. Syst. Biol. 2012, 61, 539–542. [Google Scholar] [CrossRef] [PubMed]
- Guindon, S.; Dufayard, J.F.; Lefort, V.; Anisimova, M.; Hordijk, W.; Gascuel, O. New algorithms and methods to estimate maximum-likelihood phylogenies: Assessing the performance of PhyML 3.0. Syst. Biol. 2010, 59, 307–321. [Google Scholar] [CrossRef]
- Letunic, I.; Bork, P. Interactive Tree of Life (iTOL) v6: Recent updates to the phylogenetic tree display and annotation tool. Nucleic Acids Res. 2024, 52, W78–W82. [Google Scholar] [CrossRef] [PubMed]
- Clement, M.; Posada, D.; Crandall, K.A. TCS: A computer program to estimate gene genealogies. Mol. Ecol. 2000, 9, 1657–1659. [Google Scholar] [CrossRef]
- Leigh, J.W.; Bryant, D. POPART: Full-feature software for haplotype network construction. Methods Ecol. Evol. 2015, 6, 1110–1116. [Google Scholar] [CrossRef]
- Yoon, T.H.; Kang, H.-E.; Aini, S.; Wujdi, A.; Kim, H.-W.; Kundu, S. Mitogenomic analysis reveals the phylogenetic placement of monotypic Parachelon grandisquamis and distinctive structural features of control regions in mullets. Front. Mar. Sci. 2024, 11, 1484198. [Google Scholar] [CrossRef]
- Boominathan, A.; Vanhoozer, S.; Basisty, N.; Powers, K.; Crampton, A.L.; Wang, X.; Friedricks, N.; Schilling, B.; Brand, M.D.; O’Connor, M.S. Stable nuclear expression of ATP8 and ATP6 genes rescues a mtDNA Complex V null mutant. Nucleic Acids Res. 2016, 44, 9342–9357. [Google Scholar]
- Marnis, H.; Syahputra, K.; Kadarusman; Darmawan, J.; Cartealy, I.C.; Larashati, S.; Kusuma, W.E.; Hayuningtyas, E.P.; Iswanto, B.; Asaf, R.; et al. Insights into the structural features and phylogenetic implications of the complete mitochondrial genome of Fasin rainbow fish (Melanotaenia fasinensis). BMC Genom. 2024, 25, 1066. [Google Scholar] [CrossRef]
- Ojala, D.; Montoya, J.; Attardi, G. tRNA punctuation model of RNA processing in human mitochondria. Nature 1981, 290, 470–474. [Google Scholar] [CrossRef]
- Zhao, D.; Guo, Y.; Gao, Y. Natural selection drives the evolution of mitogenomes in Acrossocheilus. PLoS ONE 2022, 17, e0276056. [Google Scholar]
- Yang, Z.H.; Nielsen, R. Estimating synonymous and nonsynonymous substitution rates under realistic evolutionary models. Mol. Biol. Evol. 2000, 17, 32–43. [Google Scholar] [CrossRef]
- Nei, M.; Kumar, S. Molecular Evolution and Phylogenetics; Oxford University Press: New York, NY, USA, 2000; pp. 1–333. [Google Scholar]
- Wujdi, A.; Bang, G.; Amin, M.H.F.; Jang, Y.; Kim, H.-W.; Kundu, S. Elucidating the mitogenomic blueprint of Pomadasys perotaei from the Eastern Atlantic: Characterization and matrilineal phylogenetic insights into Haemulid grunts (Teleostei: Lutjaniformes). Biochem. Genet. 2025, 63, 4587–4611. [Google Scholar] [CrossRef]
- Kundu, S.; Kang, H.-E.; Go, Y.; Bang, G.; Jang, Y.; Htoo, H.; Aini, S.; Kim, H.-W. Mitogenomic architecture of Atlantic Emperor Lethrinus atlanticus (Actinopterygii: Spariformes): Insights into the lineage diversification in Atlantic Ocean. Int. J. Mol. Sci. 2024, 25, 10700. [Google Scholar] [CrossRef] [PubMed]
- Berthelot, C. Adaptation of proteins to the cold in Antarctic fish: A role for Methionine? Genome Biol. Evol. 2019, 11, 220–231. [Google Scholar] [CrossRef] [PubMed]
- Sebastian, W.; Sukumaran, S.; Zacharia, P.U.; Muraleedharan, K.R.; Kumar, P.K.D.; Gopalakrishnan, A. Signals of selection in the mitogenome provide insights into adaptation mechanisms in heterogeneous habitats in a widely distributed pelagic fish. Sci. Rep. 2020, 10, 9081. [Google Scholar] [CrossRef]
- Parvathy, S.T.; Udayasuriyan, V.; Bhadana, V. Codon usage bias. Mol. Biol. Rep. 2022, 49, 539–565. [Google Scholar]
- Ponce, M.; Infante, C.; Jiménez-Cantizano, R.M.; Pérez, L.; Manchado, M. Complete mitochondrial genome of the blackspot seabream, Pagellus bogaraveo (Perciformes: Sparidae), with high levels of length heteroplasmy in the WANCY region. Gene 2008, 409, 44–52. [Google Scholar] [CrossRef] [PubMed]
- Aini, S.; Rina; Sektiana, S.P.; Lee, S.R.; Kim, A.R.; Kang, H.-E.; Amin, M.H.F.; Jung, W.K.; Putra, A.; Suyasa, I.N.; et al. Mitogenomic characterization and phylogenetic insights of the ornamental Sail-Fin Molly (Poecilia velifera) in non-native Indonesian waters. Biochem. Genet. 2025. [Google Scholar] [CrossRef]
- Durand, J.-D.; Tsigenopoulos, C.S.; Ünlü, E.; Berrebi, P. Phylogeny and biogeography of the family Cyprinidae in the Middle East inferred from cytochrome b DNA: Evolutionary significance of this region. Mol. Phylogenet. Evol. 2002, 22, 91–100. [Google Scholar]
- Schönhuth, S.; Shiozawa, D.K.; Dowling, T.E.; Mayden, R.L. Molecular systematics of western North American cyprinids (Cypriniformes: Cyprinidae). Zootaxa 2012, 3586, 281–303. [Google Scholar] [CrossRef]
- Sudasinghe, H.; Rüber, L.; Meegaskumbura, M. Molecular phylogeny and systematics of the South Asian freshwater-fish genus Puntius (Teleostei: Cyprinidae). Zool. Scr. 2023, 52, 571–587. [Google Scholar] [CrossRef]
- Sudasinghe, H.; Ranasinghe, T.; Herath, J.; Wijesooriya, K.; Pethiyagoda, R.; Rüber, L.; Meegaskumbura, M. Molecular phylogeny and phylogeography of the freshwater-fish genus Pethia (Teleostei: Cyprinidae) in Sri Lanka. BMC Ecol. Evol. 2021, 21, 203. [Google Scholar] [CrossRef]
- Sobri, N.Z.A.; Lavoué, S.; Aziz, F.; Mohd Nor, S.A.; Mohammed Akib, N.A.; Khaironizam, M.Z. To lump, to split or to maintain? Molecular taxonomy of the spotted barb Barbodes binotatus (Cyprinidae) and closely related species in Peninsular Malaysia. J. Fish Biol. 2021, 99, 656–668. [Google Scholar] [CrossRef]
- Roesma, D.I.; Tjong, D.H.; Aidil, D.R. Phylogenetic analysis of Barau and Sasau fish (Hampala, Cyprinidae) from West Sumatra lakes and rivers based on the cytochrome b gene. In Proceedings of the 10th Seminar Nasional Ikan, Bogor, Indonesia, 8–9 May 2018. [Google Scholar]
- Esa, Y.B.; Japning, J.R.R.; Rahim, K.A.A.; Shapor-Siraj, S.; Daud, S.K.; Tan, S.G.; Sungan, S. Phylogenetic relationships among several freshwater fishes (Family: Cyprinidae) in Malaysia inferred from partial sequencing of the cytochrome b mitochondrial DNA (mtDNA) gene. Pertanika J. Trop. Agric. Sci. 2012, 35, 307–318. [Google Scholar]
- Husson, L.; Boucher, F.C.; Sarr, A.-C.; Sepulchre, P.; Cahyarini, S.Y. Evidence of Sundaland’s subsidence requires revisiting its biogeography. J. Biogeogr. 2020, 47, 843–853. [Google Scholar] [CrossRef]
- Yang, L.; Mayden, R.L.; Sado, T.; He, S.; Saitoh, K.; Miya, M. Molecular phylogeny of the fishes traditionally referred to Cyprinini sensu stricto (Teleostei: Cypriniformes). Zool. Scr. 2010, 39, 527–550. [Google Scholar] [CrossRef]
- Sholihah, A.; Delrieu-Trottin, E.; Sukmono, T.; Dahruddin, H.; Pouzadoux, J.; Tilak, M.-K.; Fitriana, Y.; Agnèse, J.-F.; Condamine, F.L.; Wowor, D.; et al. Limited dispersal and in situ diversification drive the evolutionary history of Rasborinae fishes in Sundaland. J. Biogeogr. 2021, 48, 2153–2173. [Google Scholar] [CrossRef]
- Delrieu-Trottin, E.; Ben Chehida, S.; Sukmono, T.; Dahruddin, H.; Sholihah, A.; Kustiati, K.; Fitriana, Y.; Muchlisin, Z.A.; Elvyra, R.; Wibowo, A.; et al. Aquatic biotas of Sundaland are fragmented but not refugial. Syst. Biol. 2025, 74, 685–699. [Google Scholar] [CrossRef] [PubMed]
- Cheng, S.; Faidi, M.A. Palaeodrainages of the Sunda Shelf detailed in new maps. J. Palaeogeogr. 2025, 14, 186–202. [Google Scholar]
- de Bruyn, M.; Rüber, L.; Nylinder, S.; Stelbrink, B.; Lovejoy, N.R.; Lavoué, S.; Tan, H.H.; Nugroho, E.; Wowor, D.; Ng, P.K.; et al. Paleo-drainage basin connectivity predicts evolutionary relationships across three Southeast Asian biodiversity hotspots. Syst. Biol. 2013, 62, 398–410. [Google Scholar] [CrossRef]
- Aini, S.; Putra, A.; Kang, H.-E.; Maulita, M.; Vu, S.V.; Kim, H.-W.; Kang, K.; Kundu, S. Mitogenomic characterization, genetic diversity, and matrilineal phylogenetic insights of the marbled goby (Oxyeleotris marmorata) from its native range in Indonesia. Int. J. Mol. Sci. 2026, 27, 140. [Google Scholar] [CrossRef] [PubMed]






| Gene | Start | Stop | Size (bp) | Strand | IN | Start Codon | Stop Codon | Anticodon |
|---|---|---|---|---|---|---|---|---|
| tRNA-Phe (F) | 1 | 69 | 69 | H | 0 | GAA | ||
| 12S rRNA | 70 | 1024 | 955 | H | 0 | |||
| tRNA-Val (V) | 1025 | 1096 | 72 | H | 0 | TAC | ||
| 16S rRNA | 1097 | 2770 | 1674 | H | 0 | |||
| tRNA-Leu (L2) | 2771 | 2846 | 76 | H | 1 | TAA | ||
| ND1 | 2848 | 3822 | 975 | H | 5 | ATG | TAA | |
| tRNA-Ile (I) | 3828 | 3899 | 72 | H | −2 | GAT | ||
| tRNA-Gln (Q) | 3898 | 3968 | 71 | L | 1 | TTG | ||
| tRNA-Met (M) | 3970 | 4038 | 69 | H | 0 | CAT | ||
| ND2 | 4039 | 5083 | 1045 | H | 0 | ATG | T-- | |
| tRNA-Trp (W) | 5084 | 5154 | 71 | H | 0 | TCA | ||
| tRNA-Ala (A) | 5155 | 5223 | 69 | L | 1 | TGC | ||
| tRNA-Asn (N) | 5225 | 5297 | 73 | L | 35 | GTT | ||
| tRNA-Cys (C) | 5333 | 5399 | 67 | L | 0 | GCA | ||
| tRNA-Tyr (Y) | 5400 | 5466 | 67 | L | 1 | GTA | ||
| COI | 5468 | 7018 | 1551 | H | 0 | GTG | TAA | |
| tRNA-Ser (S2) | 7019 | 7089 | 71 | L | 1 | TGA | ||
| tRNA-Asp (D) | 7091 | 7162 | 72 | H | 8 | GTC | ||
| COII | 7171 | 7861 | 691 | H | 0 | ATG | T-- | |
| tRNA-Lys (K) | 7862 | 7937 | 76 | H | 1 | TTT | ||
| ATP8 | 7939 | 8103 | 165 | H | −7 | ATG | TAG | |
| ATP6 | 8097 | 8779 | 683 | H | 0 | ATG | TA- | |
| COIII | 8780 | 9564 | 785 | H | 0 | ATG | TA- | |
| tRNA-Gly (G) | 9565 | 9637 | 73 | H | 0 | TCC | ||
| ND3 | 9638 | 9986 | 349 | H | 0 | ATG | T-- | |
| tRNA-Arg (R) | 9987 | 10,056 | 70 | H | 0 | TCG | ||
| ND4L | 10,057 | 10,353 | 297 | H | −7 | ATG | TAA | |
| ND4 | 10,347 | 11,727 | 1381 | H | 0 | ATG | T-- | |
| tRNA-His (H) | 11,728 | 11,796 | 69 | H | 0 | GTG | ||
| tRNA-Ser (S1) | 11,797 | 11,864 | 68 | H | 1 | GCT | ||
| tRNA-Leu (L1) | 11,866 | 11,939 | 74 | H | 3 | TAG | ||
| ND5 | 11,943 | 13,766 | 1824 | H | −4 | ATG | TAA | |
| ND6 | 13,763 | 14,284 | 522 | L | 1 | ATG | TAG | |
| tRNA-Glu (E) | 14,286 | 14,354 | 69 | L | 5 | TTC | ||
| Cytb | 14,360 | 15,496 | 1137 | H | 4 | ATG | TAA | |
| tRNA-Thr (T) | 15,501 | 15,572 | 72 | H | −2 | TGT | ||
| tRNA-Pro (P) | 15,571 | 15,641 | 71 | L | 0 | TGG | ||
| Control region | 15,642 | 17,104 | 1463 |
| Species Name | Size (bp) | A% | T% | G% | C% | A + T% | G + C% | AT Skew | GC Skew |
|---|---|---|---|---|---|---|---|---|---|
| Complete Mitogenomes | |||||||||
| H. macrolepidota (PP937078) | 17,104 | 33.69 | 24.97 | 14.80 | 26.54 | 58.66 | 41.34 | 0.149 | −0.284 |
| H. macrolepidota (AP011186) | 17,120 | 33.55 | 24.94 | 14.92 | 26.59 | 58.49 | 41.51 | 0.147 | −0.281 |
| H. macrolepidota (KF670818) | 16,765 | 33.51 | 24.71 | 14.94 | 26.84 | 58.22 | 41.78 | 0.151 | −0.285 |
| H. dispar (AP011245) | 15,635 | 30.99 | 22.96 | 13.82 | 24.67 | 53.95 | 38.49 | 0.149 | −0.282 |
| H. salweenensis (MW548258) | 16,913 | 33.62 | 25.34 | 14.70 | 26.34 | 58.96 | 41.04 | 0.140 | −0.284 |
| Protein-Coding Genes (PCGs) | |||||||||
| H. macrolepidota (PP937078) | 11,405 | 32.76 | 25.42 | 13.50 | 28.32 | 58.18 | 41.82 | 0.126 | −0.354 |
| H. macrolepidota (AP011186) | 11,405 | 31.23 | 26.97 | 14.47 | 27.33 | 58.20 | 41.80 | 0.073 | −0.308 |
| H. macrolepidota (KF670818) | 11,407 | 31.26 | 26.99 | 14.47 | 27.28 | 58.25 | 41.75 | 0.073 | −0.307 |
| H. dispar (AP011245) | 11,402 | 31.65 | 27.57 | 14.26 | 26.52 | 59.22 | 40.78 | 0.069 | −0.301 |
| H. salweenensis (MW548258) | 11,401 | 31.30 | 27.54 | 14.33 | 26.83 | 58.84 | 41.16 | 0.064 | −0.304 |
| Ribosomal RNAs (rRNAs) | |||||||||
| H. macrolepidota (PP937078) | 2629 | 35.72 | 19.09 | 20.16 | 25.03 | 54.81 | 45.19 | 0.303 | −0.108 |
| H. macrolepidota (AP011186) | 2631 | 35.65 | 18.97 | 20.22 | 25.16 | 54.62 | 45.38 | 0.305 | −0.109 |
| H. macrolepidota (KF670818) | 2631 | 35.69 | 18.89 | 20.22 | 25.20 | 54.58 | 45.42 | 0.308 | −0.110 |
| H. dispar (AP011245) | 2631 | 35.84 | 19.99 | 20.03 | 24.14 | 55.83 | 44.17 | 0.284 | −0.093 |
| H. salweenensis (MW548258) | 2627 | 35.82 | 19.83 | 19.98 | 24.36 | 55.65 | 44.35 | 0.287 | −0.099 |
| Transfer RNAs (tRNAs) | |||||||||
| H. macrolepidota (PP937078) | 1561 | 31.64 | 24.25 | 18.77 | 25.34 | 55.89 | 44.11 | 0.132 | −0.149 |
| H. macrolepidota (AP011186) | 1559 | 29.76 | 26.62 | 22.64 | 20.97 | 56.38 | 43.62 | 0.056 | 0.038 |
| H. macrolepidota (KF670818) | 1556 | 29.88 | 26.41 | 22.62 | 21.08 | 56.30 | 43.70 | 0.062 | 0.035 |
| H. dispar (AP011245) | 1557 | 29.74 | 26.78 | 22.74 | 20.75 | 56.52 | 43.48 | 0.052 | 0.046 |
| H. salweenensis (MW548258) | 1553 | 29.75 | 26.59 | 22.67 | 20.99 | 56.34 | 43.66 | 0.056 | 0.038 |
| Control Regions (CRs) | |||||||||
| H. macrolepidota (PP937078) | 1463 | 39.03 | 32.81 | 11.28 | 16.88 | 71.84 | 28.16 | 0.087 | −0.199 |
| H. macrolepidota (AP011186) | 1477 | 37.78 | 32.23 | 12.73 | 17.26 | 70.01 | 29.99 | 0.079 | −0.151 |
| H. macrolepidota (KF670818) | 1125 | 38.13 | 31.11 | 12.27 | 18.49 | 69.24 | 30.76 | 0.101 | −0.202 |
| H. dispar (AP011245) | - | - | - | - | - | - | - | - | - |
| H. salweenensis (MW548258) | 1285 | 38.05 | 32.30 | 11.21 | 18.44 | 70.35 | 29.65 | 0.082 | −0.244 |
Disclaimer/Publisher’s Note: The statements, opinions and data contained in all publications are solely those of the individual author(s) and contributor(s) and not of MDPI and/or the editor(s). MDPI and/or the editor(s) disclaim responsibility for any injury to people or property resulting from any ideas, methods, instructions or products referred to in the content. |
© 2026 by the authors. Licensee MDPI, Basel, Switzerland. This article is an open access article distributed under the terms and conditions of the Creative Commons Attribution (CC BY) license.
Share and Cite
Wujdi, A.; Putra, A.; Aini, S.; Bang, G.; Go, Y.; Kim, A.R.; Lee, S.R.; Kang, K.; Kim, H.-W.; Kundu, S. Mitogenomic Insights into the Hampala Barb (Hampala macrolepidota) from Sumatra, Indonesia: Characterization, Phylogenetic Placement, and Genetic Diversity. Biomolecules 2026, 16, 185. https://doi.org/10.3390/biom16020185
Wujdi A, Putra A, Aini S, Bang G, Go Y, Kim AR, Lee SR, Kang K, Kim H-W, Kundu S. Mitogenomic Insights into the Hampala Barb (Hampala macrolepidota) from Sumatra, Indonesia: Characterization, Phylogenetic Placement, and Genetic Diversity. Biomolecules. 2026; 16(2):185. https://doi.org/10.3390/biom16020185
Chicago/Turabian StyleWujdi, Arief, Angkasa Putra, Sarifah Aini, Gyurim Bang, Yunji Go, Ah Ran Kim, Soo Rin Lee, Kyoungmi Kang, Hyun-Woo Kim, and Shantanu Kundu. 2026. "Mitogenomic Insights into the Hampala Barb (Hampala macrolepidota) from Sumatra, Indonesia: Characterization, Phylogenetic Placement, and Genetic Diversity" Biomolecules 16, no. 2: 185. https://doi.org/10.3390/biom16020185
APA StyleWujdi, A., Putra, A., Aini, S., Bang, G., Go, Y., Kim, A. R., Lee, S. R., Kang, K., Kim, H.-W., & Kundu, S. (2026). Mitogenomic Insights into the Hampala Barb (Hampala macrolepidota) from Sumatra, Indonesia: Characterization, Phylogenetic Placement, and Genetic Diversity. Biomolecules, 16(2), 185. https://doi.org/10.3390/biom16020185

