Protective Effects of miR-16-5p and miR-142-3p on Inflammation and Autophagy in Human Corneal Epithelial Cells Under Hyperosmotic Stress In Vitro
Abstract
1. Introduction
2. Results
2.1. Identification of Candidate Tear miRNAs in Sjögren’s Syndrome
2.2. Establishment of a Hyperosmotic Stress Model in Human Corneal Epithelial Cells
2.3. miR-16-5p and miR-142-3p Suppress Hyperosmolarity-Induced Inflammation
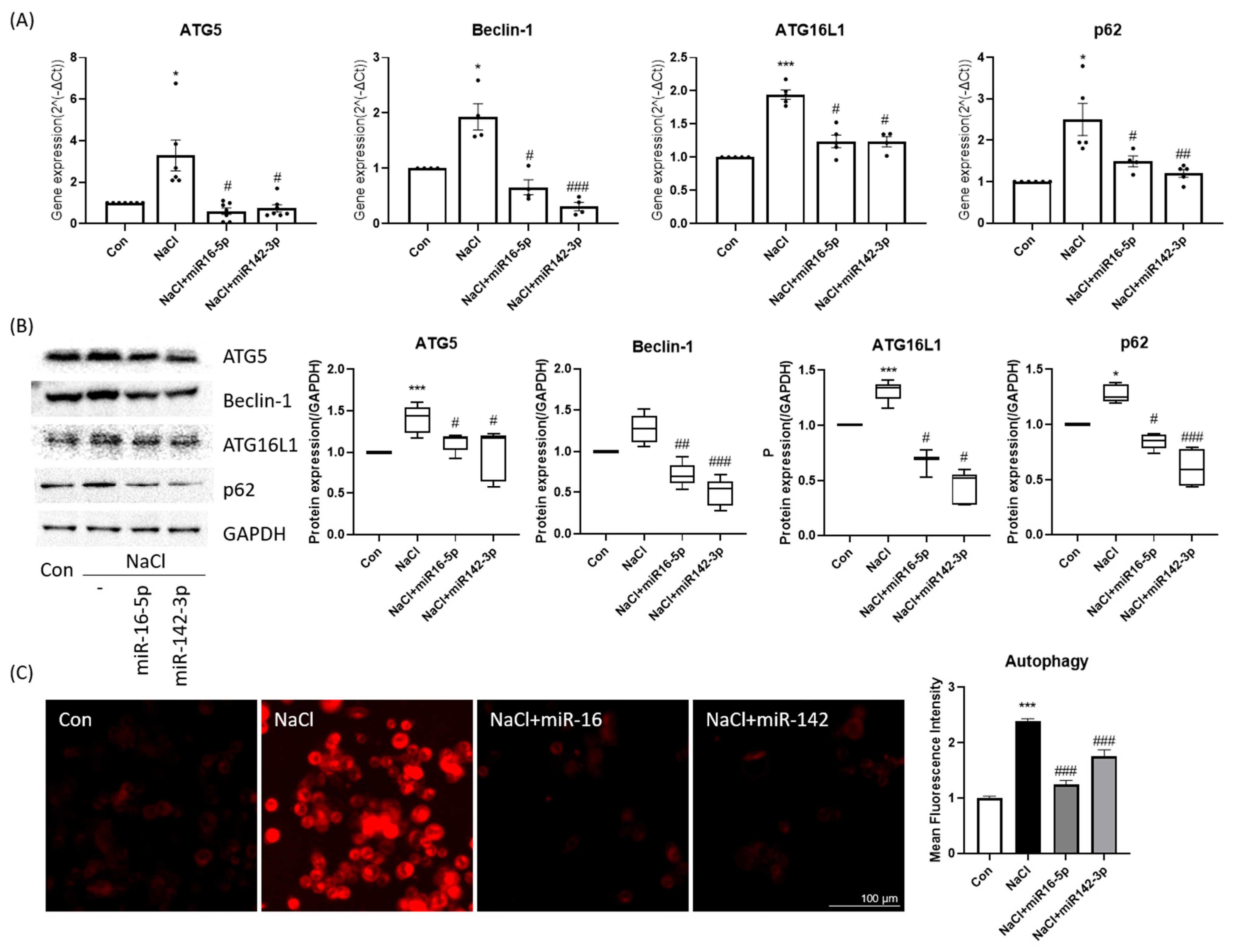
2.4. Regulation of Autophagy by miR-16-5p and miR-142-3p
2.5. miR-16-5p and miR-142-3p Reduce Oxidative Stress and Apoptosis
3. Discussion
4. Materials and Methods
4.1. Cell Lines and Cell Culture
4.2. In Vitro Hyperosmotic Stress Model
4.3. MicroRNA Transfection
- hsa-miR-16-5p mimic: UAGCAGCACGUAAAUAUUGGCG
- hsa-miR-142-3p mimic: UGUAGUGUUUCCUACUUUAUGGA
4.4. RNA Extraction, cDNA Synthesis, and Quantitative Real-Time PCR (qRT-PCR)
4.5. Western Blot Analysis
4.6. Measurement of Intracellular Reactive Oxygen Species (ROS)
4.7. Detection of Autophagy
4.8. Apoptosis Assay
4.9. Cell Viability Assay
4.10. Bioinformatics Analysis of miRNA
4.11. Experimental Design and Batch Consistency
4.12. Statistical Analysis
5. Conclusions
Supplementary Materials
Author Contributions
Funding
Institutional Review Board Statement
Informed Consent Statement
Data Availability Statement
Conflicts of Interest
Abbreviations
| SS | Sjögren’s syndrome |
| HCEpiC | Human corneal epithelial cell |
| miRNA | microRNA |
| ROS | Reactive oxygen species |
| IL | Interleukin |
| TNF | Tumor Necrosis factor |
| ATG | Autophagy-related gene |
References
- Negrini, S.; Emmi, G.; Greco, M.; Borro, M.; Sardanelli, F.; Murdaca, G.; Indiveri, F.; Puppo, F. Sjögren’s syndrome: A systemic autoimmune disease. Clin. Exp. Med. 2022, 22, 9–25. [Google Scholar] [CrossRef]
- Bron, A.J.; de Paiva, C.S.; Chauhan, S.K.; Bonini, S.; Gabison, E.E.; Jain, S.; Knop, E.; Markoulli, M.; Ogawa, Y.; Perez, V.; et al. TFOS DEWS II pathophysiology report. Ocul. Surf. 2017, 15, 438–510, Correction in Ocul. Surf. 2019, 17, 842. [Google Scholar] [CrossRef]
- Yang, L.; Zhang, S.; Duan, H.; Dong, M.; Hu, X.; Zhang, Z.; Wang, Y.; Zhang, X.; Shi, W.; Zhou, Q. Different Effects of Pro-Inflammatory Factors and Hyperosmotic Stress on Corneal Epithelial Stem/Progenitor Cells and Wound Healing in Mice. Stem Cells Transl. Med. 2019, 8, 46–57. [Google Scholar] [CrossRef]
- Roszkowska, A.M.; Oliverio, G.W.; Aragona, E.; Inferrera, L.; Severo, A.A.; Alessandrello, F.; Spinella, R.; Postorino, E.I.; Aragona, P. Ophthalmologic Manifestations of Primary Sjogren’s Syndrome. Genes 2021, 12, 365. [Google Scholar] [CrossRef]
- Pflugfelder, S.C.; de Paiva, C.S. The Pathophysiology of Dry Eye Disease: What We Know and Future Directions for Research. Ophthalmology 2017, 124, S4–S13. [Google Scholar] [CrossRef]
- Harrell, C.R.; Feulner, L.; Djonov, V.; Pavlovic, D.; Volarevic, V. The Molecular Mechanisms Responsible for Tear Hyperosmolarity-Induced Pathological Changes in the Eyes of Dry Eye Disease Patients. Cells 2023, 12, 2755. [Google Scholar] [CrossRef]
- Liu, Z.; Chen, D.; Chen, X.; Bian, F.; Gao, N.; Li, J.; Pflugfelder, S.C.; Li, D.-Q. Autophagy Activation Protects Ocular Surface from Inflammation in a Dry Eye Model In Vitro. Int. J. Mol. Sci. 2020, 21, 8966. [Google Scholar] [CrossRef]
- Böhm, E.W.; Buonfiglio, F.; Voigt, A.M.; Bachmann, P.; Safi, T.; Pfeiffer, N.; Gericke, A. Oxidative stress in the eye and its role in the pathophysiology of ocular diseases. Redox Biol. 2023, 68, 102967. [Google Scholar] [CrossRef]
- Deng, R.; Hua, X.; Li, J.; Chi, W.; Zhang, Z.; Lu, F.; Zhang, L.; Pflugfelder, S.C.; Li, D.-Q. Oxidative Stress Markers Induced by Hyperosmolarity in Primary Human Corneal Epithelial Cells. PLoS ONE 2015, 10, e0126561. [Google Scholar] [CrossRef]
- Nalbant, E.; Akkaya-Ulum, Y.Z. Exploring regulatory mechanisms on miRNAs and their implications in inflammation-related diseases. Clin. Exp. Med. 2024, 24, 142. [Google Scholar] [CrossRef]
- Jafari, N.; Abediankenari, S. Role of microRNAs in immunoregulatory functions of epithelial cells. BMC Immunol. 2024, 25, 84. [Google Scholar] [CrossRef]
- Alisi, L.; Giovannetti, F.; Armentano, M.; Lucchino, L.; Lambiase, A.; Bruscolini, A. Challenging corneal diseases and microRNA expression: Focus on rare diseases and new therapeutic frontiers. Surv. Ophthalmol. 2025, 70, 121–131. [Google Scholar] [CrossRef]
- Kim, Y.J.; Yeon, Y.; Lee, W.J.; Shin, Y.U.; Cho, H.; Sung, Y.-K.; Kim, D.R.; Lim, H.W.; Kang, M.H. Comparison of MicroRNA Expression in Tears of Normal Subjects and Sjögren Syndrome Patients. Investig. Ophthalmol. Vis. Sci. 2019, 60, 4889–4895. [Google Scholar] [CrossRef]
- Dunaeva, M.; Blom, J.; Thurlings, R.; Pruijn, G.J.M. Circulating serum miR-223-3p and miR-16-5p as possible biomarkers of early rheumatoid arthritis. Clin. Exp. Immunol. 2018, 193, 376–385. [Google Scholar] [CrossRef]
- Das, K.; Rao, L.V.M. The Role of microRNAs in Inflammation. Int. J. Mol. Sci. 2022, 23, 15479. [Google Scholar] [CrossRef]
- Lu, Y.; Gao, J.; Zhang, S.; Gu, J.; Lu, H.; Xia, Y.; Zhu, Q.; Qian, X.; Zhang, F.; Zhang, C.; et al. miR-142-3p regulates autophagy by targeting ATG16L1 in thymic-derived regulatory T cell (tTreg). Cell Death Dis. 2018, 9, 290. [Google Scholar] [CrossRef]
- Lei, J.; Fu, Y.; Zhuang, Y.; Zhang, K.; Lu, D. LncRNA SNHG1 alleviates IL-1β-induced osteoarthritis by inhibiting miR-16-5p-mediated p38 MAPK and NF-κB signaling pathways. Biosci. Rep. 2019, 39, BSR20191523. [Google Scholar] [CrossRef]
- Qing, X.; Zhang, Y.; Peng, Y.; He, G.; Liu, A.; Liu, H. Mir-142-3p Regulates Inflammatory Response by Contributing to Increased TNF-α in Chronic Rhinosinusitis With Nasal Polyposis. Ear Nose Throat J. 2021, 100, NP50–NP56. [Google Scholar] [CrossRef]
- Arora, S.; Singh, P.; Tabassum, G.; Dohare, R.; Syed, M.A. miR-16-5p regulates aerobic glycolysis and tumorigenesis of NSCLC cells via LDH-A/lactate/NF-κB signaling. Life Sci. 2022, 304, 120722. [Google Scholar] [CrossRef] [PubMed]
- He, J.; Qiu, Z.; Zhang, H.; Gao, Z.; Jiang, Y.; Li, Z.; Kong, C.; Man, X. MicroRNA-16-5p/BIMP1/NF-κB axis regulates autophagy to exert a tumor-suppressive effect on bladder cancer. Mol. Med. Rep. 2021, 24, 576. [Google Scholar] [CrossRef] [PubMed]
- Zhang, Y.; Lai, X.; Yue, Q.; Cao, F.; Zhang, Y.; Sun, Y.; Tian, J.; Lu, Y.; He, L.; Bai, J.; et al. Bone marrow mesenchymal stem cells-derived exosomal microRNA-16-5p restrains epithelial-mesenchymal transition in breast cancer cells via EPHA1/NF-κB signaling axis. Genomics 2022, 114, 110341. [Google Scholar] [CrossRef]
- Xu, G.; Zhang, Z.; Wei, J.; Zhang, Y.; Zhang, Y.; Guo, L.; Liu, X. microR-142-3p down-regulates IRAK-1 in response to Mycobacterium bovis BCG infection in macrophages. Tuberculosis 2013, 93, 606–611. [Google Scholar] [CrossRef]
- Hu, R.; Shi, J.; Xie, C.-M.; Yao, X.-L. Dry Eye Disease: Oxidative Stress on Ocular Surface and Cutting-Edge Antioxidants. Glob. Chall. 2025, 9, e00068. [Google Scholar] [CrossRef]
- Liu, X.; Xu, Q.; Jiang, N.; Zheng, W.; Yuan, Z.; Hu, L. Oroxylin A alleviates pyroptosis and apoptosis in human corneal epithelial cells under hyperosmotic stress by activating the SIRT3-SOD2/HIF-1α pathway. Exp. Eye Res. 2025, 255, 110345. [Google Scholar] [CrossRef]
- Zhang, Z.-N.; Liu, H.; Liu, M.-M.; Yang, D.-L.; Bi, J.; Chen, Q.-Q.; Chen, W.; Xiang, P. Effects of Nickel at Environmentally Relevant Concentrations on Human Corneal Epithelial Cells: Oxidative Damage and Cellular Apoptosis. Biomolecules 2022, 12, 1283. [Google Scholar] [CrossRef] [PubMed]
- Hong, S.; Iizuka, Y.; Lee, T.; Kim, C.Y.; Seong, G.J. Neuroprotective and neurite outgrowth effects of maltol on retinal ganglion cells under oxidative stress. Mol. Vis. 2014, 20, 1456–1462. [Google Scholar]
- Yuan, Y.; Shao, L. Germacrone Protects against NF-κB-Mediated Inflammatory Signaling, Apoptosis, and Retinal Ganglion Cell Survival in a Rat Glaucoma Model. Tohoku J. Exp. Med. 2024, 263, 185–193. [Google Scholar] [CrossRef] [PubMed]
- Roszkowska, A.M.; Polito, F.; Wierzbowska, J.; Licitri, L.; Gasparo, I.; Torre, M.; Macaione, V.; Aragona, P.; Aguennouz, M.H. Effects of curcumin-liposome formulation on inflammatory cascade activated by oxidative stress in primary human corneal epithelial cells. Exp. Eye Res. 2025, 260, 110584. [Google Scholar] [CrossRef]
- Yadav, U.C.; Srivastava, S.K.; Ramana, K.V. Inhibition of aldose reductase attenuates endotoxin signals in human non-pigmented ciliary epithelial cells. Exp. Eye Res. 2010, 90, 555–563. [Google Scholar] [CrossRef] [PubMed]
- Kim, Y.J.; Lee, W.J.; Ko, B.-W.; Lim, H.W.; Yeon, Y.; Ahn, S.J.; Lee, B.R. Investigation of MicroRNA Expression in Anterior Lens Capsules of Senile Cataract Patients and MicroRNA Differences According to the Cataract Type. Transl. Vis. Sci. Technol. 2021, 10, 14. [Google Scholar] [CrossRef]
- Liu, J.; Gao, J.; Lu, P.; Wang, Y.; Xing, S.; Yan, Y.; Han, R.; Hao, P.; Li, X. Mesenchymal Stem Cell-Derived Exosomes as Drug Carriers for Delivering miRNA-29b to Ameliorate Inflammation in Corneal Injury Via Activating Autophagy. Investig. Ophthalmol. Vis. Sci. 2024, 65, 16. [Google Scholar] [CrossRef]
- Liu, Z.; Chen, D.; Chen, X.; Bian, F.; Qin, W.; Gao, N.; Xiao, Y.; Li, J.; Pflugfelder, S.C.; Li, D.-Q. Trehalose Induces Autophagy Against Inflammation by Activating TFEB Signaling Pathway in Human Corneal Epithelial Cells Exposed to Hyperosmotic Stress. Investig. Ophthalmol. Vis. Sci. 2020, 61, 26. [Google Scholar] [CrossRef]
- Panigrahi, T.; Shivakumar, S.; Shetty, R.; D’Souza, S.; Nelson, E.J.R.; Sethu, S.; Jeyabalan, N.; Ghosh, A. Trehalose augments autophagy to mitigate stress induced inflammation in human corneal cells. Ocul. Surf. 2019, 17, 699–713. [Google Scholar] [CrossRef]
- Pir, G.J.; Zahid, M.A.; Akhtar, N.; Ayadathil, R.; Pananchikkal, S.V.; Joseph, S.; Morgan, D.M.; Babu, B.; Ty Ui, R.; Sivasankaran, S.; et al. Differentially expressed miRNA profiles of serum derived extracellular vesicles from patients with acute ischemic stroke. Brain Res. 2024, 1845, 149171. [Google Scholar] [CrossRef]
- Qu, Y.; Gao, Q.; Wu, S.; Xu, T.; Jiang, D.; Xu, G. MicroRNA-142-3p inhibits autophagy and promotes intracellular survival of Mycobacterium tuberculosis by targeting ATG16L1 and ATG4c. Int. Immunopharmacol. 2021, 101, 108202. [Google Scholar] [CrossRef]
- Zhang, K.; Chen, J.; Zhou, H.; Chen, Y.; Zhi, Y.; Zhang, B.; Chen, L.; Chu, X.; Wang, R.; Zhang, C. PU.1/microRNA-142-3p targets ATG5/ATG16L1 to inactivate autophagy and sensitize hepatocellular carcinoma cells to sorafenib. Cell Death Dis. 2018, 9, 312. [Google Scholar] [CrossRef]
- Byun, Y.S.; Lee, H.J.; Shin, S.; Chung, S.H. Elevation of autophagy markers in Sjögren syndrome dry eye. Sci. Rep. 2017, 7, 17280. [Google Scholar] [CrossRef] [PubMed]
- Liao, D.; Wei, S.; Hu, J. Inhibition of miR-542-3p augments autophagy to promote diabetic corneal wound healing. Eye Vis. 2024, 11, 3. [Google Scholar] [CrossRef]
- Altman, J.; Jones, G.; Ahmed, S.; Sharma, S.; Sharma, A. Tear Film MicroRNAs as Potential Biomarkers: A Review. Int. J. Mol. Sci. 2023, 24, 3694. [Google Scholar] [CrossRef]
- Kakan, S.S.; Edman, M.C.; Yao, A.; Okamoto, C.T.; Nguyen, A.; Hjelm, B.E.; Hamm-Alvarez, S.F. Tear miRNAs Identified in a Murine Model of Sjögren’s Syndrome as Potential Diagnostic Biomarkers and Indicators of Disease Mechanism. Front. Immunol. 2022, 13, 833254. [Google Scholar] [CrossRef] [PubMed]
- Yan, L.; Liang, M.; Hou, X.; Zhang, Y.; Zhang, H.; Guo, Z.; Jinyu, J.; Feng, Z.; Mei, Z. The role of microRNA-16 in the pathogenesis of autoimmune diseases: A comprehensive review. Biomed. Pharmacother. 2019, 112, 108583. [Google Scholar] [CrossRef]
- Lu, Y.; Fang, L.; Xu, X.; Wu, Y.; Li, J. MicroRNA-142-3p facilitates inflammatory response by targeting ZEB2 and activating NF-κB signaling in gouty arthritis. Cell Cycle 2022, 21, 805–819. [Google Scholar] [CrossRef]
- Xu, S.; Hazlett, L.D. MicroRNAs in Ocular Infection. Microorganisms 2019, 7, 359. [Google Scholar] [CrossRef]
- Martinez-Carrasco, R.; Fini, M.E. Dynasore Protects Corneal Epithelial Cells Subjected to Hyperosmolar Stress in an In Vitro Model of Dry Eye Epitheliopathy. Int. J. Mol. Sci. 2023, 24, 4754. [Google Scholar] [CrossRef] [PubMed]
- Li, J.-M.; Lu, R.; Zhang, Y.; Lin, J.; Hua, X.; Pflugfelder, S.C.; Li, D.Q. IL-36α/IL-36RA/IL-38 signaling mediates inflammation and barrier disruption in human corneal epithelial cells under hyperosmotic stress. Ocul. Surf. 2021, 22, 163–171. [Google Scholar] [CrossRef] [PubMed]
- Lian, L.; Ye, X.; Wang, Z.; Li, J.; Wang, J.; Chen, L.; Reinach, P.S.; Ma, X.; Chen, W.; Zheng, Q. Hyperosmotic stress-induced NLRP3 inflammasome activation via the mechanosensitive PIEZO1 channel in dry eye corneal epithelium. Ocul. Surf. 2025, 36, 106–118. [Google Scholar] [CrossRef] [PubMed]





| Forward (5′→3′) | Reverse (5′→3′) | |
|---|---|---|
| IL-1β | CCACAGACCTTCCAGGAGAATG | GTGCAGTTCAGTGATCGTACAGG |
| IL-6 | AGACAGCCACTCACCTCTTCAG | TTCTGCCAGTGCCTCTTTGCTG |
| TNF-α | CTCTTCTGCCTGCTGCACTTTG | ATGGGCTACAGGCTTGTCACTC |
| ATG5 | AGACCTTCTGCACTGTCCATC | GCAATCCCATCCAGAGTTGCT |
| BECN1 | AACCAGATGCGTTATGCCCA | TCCATTCCACGGGAACACTG |
| LC3B | AAGGCTTTCAGAGAGACCCTG | CCGTTACCCTGCGTTTGT |
| SQSTM1 | TGTGTAGCGTCTGCGAGGGAAA | AGTGTCCGTGTTTCACCTTCCG |
| ATG16L1 | CTACGGAAGAGAACCAGGAGCT | CTGGTAGAGGTTCCTTTGCTGC |
| GAPDH | GTCTCCTCTGACTTCAACAGCG | ACCACCCTGTTGCTGTAGCCAA |
Disclaimer/Publisher’s Note: The statements, opinions and data contained in all publications are solely those of the individual author(s) and contributor(s) and not of MDPI and/or the editor(s). MDPI and/or the editor(s) disclaim responsibility for any injury to people or property resulting from any ideas, methods, instructions or products referred to in the content. |
© 2025 by the authors. Licensee MDPI, Basel, Switzerland. This article is an open access article distributed under the terms and conditions of the Creative Commons Attribution (CC BY) license.
Share and Cite
Cha, M.-J.; Cho, H.; Yeon, Y.; Kim, Y.J. Protective Effects of miR-16-5p and miR-142-3p on Inflammation and Autophagy in Human Corneal Epithelial Cells Under Hyperosmotic Stress In Vitro. Int. J. Mol. Sci. 2026, 27, 422. https://doi.org/10.3390/ijms27010422
Cha M-J, Cho H, Yeon Y, Kim YJ. Protective Effects of miR-16-5p and miR-142-3p on Inflammation and Autophagy in Human Corneal Epithelial Cells Under Hyperosmotic Stress In Vitro. International Journal of Molecular Sciences. 2026; 27(1):422. https://doi.org/10.3390/ijms27010422
Chicago/Turabian StyleCha, Min-Ji, Hyunsoo Cho, Yeji Yeon, and Yu Jeong Kim. 2026. "Protective Effects of miR-16-5p and miR-142-3p on Inflammation and Autophagy in Human Corneal Epithelial Cells Under Hyperosmotic Stress In Vitro" International Journal of Molecular Sciences 27, no. 1: 422. https://doi.org/10.3390/ijms27010422
APA StyleCha, M.-J., Cho, H., Yeon, Y., & Kim, Y. J. (2026). Protective Effects of miR-16-5p and miR-142-3p on Inflammation and Autophagy in Human Corneal Epithelial Cells Under Hyperosmotic Stress In Vitro. International Journal of Molecular Sciences, 27(1), 422. https://doi.org/10.3390/ijms27010422

