Sign in to use this feature.

Years

Between: -

Subjects

remove_circle_outline
remove_circle_outline
remove_circle_outline
remove_circle_outline
remove_circle_outline
remove_circle_outline
remove_circle_outline
remove_circle_outline

Journals

remove_circle_outline
remove_circle_outline
remove_circle_outline
remove_circle_outline
remove_circle_outline
remove_circle_outline
remove_circle_outline

Article Types

Countries / Regions

remove_circle_outline
remove_circle_outline
remove_circle_outline
remove_circle_outline
remove_circle_outline

Search Results (1,336)

Search Parameters:
Keywords = AMPK pathway

Order results
Result details
Results per page
Select all
Export citation of selected articles as:
21 pages, 3084 KB  
Article
Targeting SIRT-1/AMPK/Nrf2 Signaling Pathway by Tenofovir Protected Against Cyclophosphamide-Induced Nephrotoxicity and Cardiotoxicity in Rats
by Yousef S. Alresheedi, Omnia A. Nour, Manar A. Nader and Marwa S. Zaghloul
Pharmaceutics 2025, 17(11), 1467; https://doi.org/10.3390/pharmaceutics17111467 - 13 Nov 2025
Abstract
Background/Objectives: Cyclophosphamide (CYC) is a commonly used alkylating agent for treating various cancers and autoimmune disorders. However, its use is often hampered by serious side effects, affecting multiple organs. This study aimed to explore whether tenofovir (TFV), a nucleotide reverse transcriptase inhibitor, [...] Read more.
Background/Objectives: Cyclophosphamide (CYC) is a commonly used alkylating agent for treating various cancers and autoimmune disorders. However, its use is often hampered by serious side effects, affecting multiple organs. This study aimed to explore whether tenofovir (TFV), a nucleotide reverse transcriptase inhibitor, could offer protective benefits against CYC-induced organ toxicity in rats. Methods: Two different TFV doses (25 and 50 mg/kg) were tested. The researchers evaluated the effects of TFV on kidney and heart function biomarkers, oxidative stress, autophagy, apoptosis, and inflammatory markers. Results: The results showed that pre-treatment with TFV significantly reduced the harmful effects of CYC, as evidenced by decreasing the activity of serum lactate dehydrogenase (LDH) and creatine kinase-myocardial band (CK-MB), and the levels of serum creatinine (Cr.), blood urea nitrogen (BUN), and malondialdehyde (MDA). TFV also boosted antioxidant defenses by increasing the expression of key proteins such as Nrf2/HO-1, AMPK, and SIRT1. Also, TFV regulated inflammatory and apoptotic pathways (revealed by reducing IL-1β level and increasing Bcl-2 level) and improved autophagy (showed by reducing LC3 expression). Conclusions: Overall, these findings suggested that TFV has strong protective effects against CYC-induced organ toxicity, likely through its anti-inflammatory, antioxidant, and anti-apoptotic mechanisms. This points to TFV as a potential therapeutic agent to help mitigate the organ damage caused by CYC. Full article
(This article belongs to the Section Drug Targeting and Design)
Show Figures

Graphical abstract

23 pages, 6731 KB  
Article
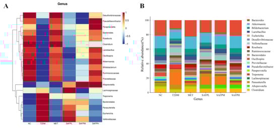
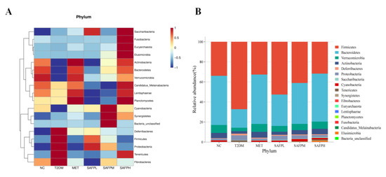
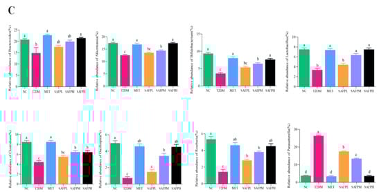
Sarcodon aspratus Polysaccharide Ameliorates Type 2 Diabetes Mellitus Symptoms by Regulating Intestinal Barrier and Intestinal Microbiota
by Dongjing Zhang, Xiuying Sun, Haichao Wang and Lei Chen
Foods 2025, 14(22), 3871; https://doi.org/10.3390/foods14223871 - 12 Nov 2025
Abstract
Sarcodon aspratus fruiting polysaccharides (SAFP) exhibit multiple therapeutic properties. In this study, a type 2 diabetes mellitus (T2DM) mouse model was established using a high-fat diet (HFD) and streptozotocin to evaluate the antidiabetic potential of SAFP. Then the benefits of SAFP on glucolipid [...] Read more.
Sarcodon aspratus fruiting polysaccharides (SAFP) exhibit multiple therapeutic properties. In this study, a type 2 diabetes mellitus (T2DM) mouse model was established using a high-fat diet (HFD) and streptozotocin to evaluate the antidiabetic potential of SAFP. Then the benefits of SAFP on glucolipid metabolism, gut barrier integrity and intestinal microbiota were evaluated. The results indicated that SAFP alleviated disturbances in glycolipid metabolism and insulin resistance through activating Adenosine 5′-monophosphate (AMP)-activated protein kinase (AMPK) signaling pathway. Furthermore, SAFP ameliorated hepatic inflammation and hepatic steatosis, as well as restored dysbiosis in hepatic function. Notably, SAFP enhanced intestinal mucosal architecture and strengthened epithelial barrier functionality through upregulated expression of tight junction components such as Zonula occludens-1(ZO-1), Claudin-1, and Occludin proteins. The 16S rRNA analysis indicated that SAFP has the potential to restore the intestinal microbial barrier in T2DM mice through elevation of short-chain fatty acids (SCFAs) concentrations and regulation of microbial community imbalances. This research offers foundational evidence supporting the utilization of SAFP as an innovative dietary supplement or prospective prebiotic component in functional food formulations targeting diabetes management. Full article
Show Figures

Figure 1

22 pages, 6322 KB  
Article
A Novel Sesquiterpene from Callistephus chinensis Improves Alcohol-Induced Liver Disease by Regulating the AMPK/NF-κB Signaling Pathway and Gut Flora
by Bingxin Zhang, Ning Wang, Xiaoxu Chen, Nan Yang, Ying Zhao and Xiaoshu Zhang
Molecules 2025, 30(22), 4371; https://doi.org/10.3390/molecules30224371 - 12 Nov 2025
Abstract
Alcoholic liver disease (ALD) caused by excessive alcohol consumption poses a serious threat to human health. Callistephus chinensis (L.) Nees is an herb of the Asteraceae family that has good results in the prevention and treatment of a variety of liver diseases, including [...] Read more.
Alcoholic liver disease (ALD) caused by excessive alcohol consumption poses a serious threat to human health. Callistephus chinensis (L.) Nees is an herb of the Asteraceae family that has good results in the prevention and treatment of a variety of liver diseases, including multifactorial liver injury, non-alcoholic fatty liver disease/non-alcoholic steatohepatitis, liver fibrosis. Sesquiterpenes are thought to be biologically active components that typically have anti-inflammatory, immunomodulatory, and cardioprotective effects. Callistephus A (CA) is a sesquiterpene compound with a rare 6/7 ring skeleton, which has been isolated only from the Callistephus chinensis Nees. However, the mechanism of action of CA on alcoholic liver disease remains unclear. In this study, alcoholic liver mice were fed with 20 and 40 mg/kg CA, respectively, for 11 days. This study showed that CA improved hepatic steatosis and oxidative stress associated with alcohol consumption. CA alleviated liver inflammation by inhibiting the TLR4/MYD88/NF-κB pathway, ameliorating gut imbalance by restoring the abundance of Akkermansia, and restoring short-chain fatty acids in the gut. Transcriptome analysis revealed that CA primarily affects genes involved in lipid metabolism and inflammation. In vitro, by adding inhibitors of TLR4 (TAK-242) and AMPK (Dorsomorphin), it was confirmed that CA alleviates ALD by inhibiting TLR4 and activating AMPK. This study is the first to demonstrate that CA protects against alcoholic liver disease through the regulation of the gut flora and modulation of the AMPK/NF-κB pathway. In conclusion, CA can effectively improve alcoholic liver disease and can be used as an effective candidate drug with liver-protective effects. Full article
Show Figures

Figure 1

18 pages, 8343 KB  
Article
Study on the Development and Formation Specifics of Longissimus Dorsi Muscles in Ziwuling Black Goats
by Hailong Guo, Fuyue Shi, Lingrong Gu, Yanyan Wang, Yangyang Yue, Wei Huang, Yongqiang Yang, Panlong Sun, Wenyong Xue, Xiaoqiang Zhang, Xiaomei Zhu, Pengyang Shao, Yapeng He, Jianfeng Xu and Xiu Liu
Animals 2025, 15(22), 3265; https://doi.org/10.3390/ani15223265 - 11 Nov 2025
Abstract
To clarify the relationship between muscle development and meat quality in Ziwuling black goats, this study used the longissimus dorsi muscle of 6-month-old and 12-month-old goats as samples. With HE staining, fast–slow myofiber immunofluorescence double staining, and transcriptome sequencing, this study analyzed muscle [...] Read more.
To clarify the relationship between muscle development and meat quality in Ziwuling black goats, this study used the longissimus dorsi muscle of 6-month-old and 12-month-old goats as samples. With HE staining, fast–slow myofiber immunofluorescence double staining, and transcriptome sequencing, this study analyzed muscle structure, myofiber type transformation, and molecular regulation. Results showed that 6-month-olds had higher myofiber density and smaller diameter; 12-month-olds showed myofiber hypertrophy (larger diameter); immunofluorescence revealed more fast-twitch myofibers (Type II) at 6 months and increased slow-twitch ones (Type I) at 12 months. Transcriptome sequencing identified 387 differentially expressed genes (DEGs: 156 upregulated, 231 downregulated). GO analysis indicated that DEGs are involved in skeletal muscle growth, cAMP biosynthesis, etc.; KEGG analysis showed enrichment in arginine–proline metabolism and AMPK/MAPK signaling pathways (AMPK regulates fatty acid metabolism genes like ACACB/CPT1A; arginine–proline metabolism relates to muscle maturation). WGCNA clustered genes into nine modules (MEblue correlated with myofiber density/MAPK; MEgreen correlated negatively with diameter but positively with density, involving PPARGC1A/AMPK). In conclusion, protein nutrition at 6 months (promote myofiber proliferation) and regulating energy intake at 12 months (improve meat quality) are recommended, and 12 months is the optimal slaughter age. Full article
Show Figures

Figure 1

20 pages, 4815 KB  
Article
The ErChen Decoction and Its Active Compounds Ameliorate Non-Alcoholic Fatty Liver Disease Through Activation of the AMPK Signaling Pathway
by Ye Wang, Yanting Liang, Man Hei Cheung, Xinran Wang, Huimei Mo, Jiehua Gan, Wei Yang, Jianmin Guo and Chun Liang
Pharmaceuticals 2025, 18(11), 1707; https://doi.org/10.3390/ph18111707 - 11 Nov 2025
Abstract
Backgrounds: Non-alcoholic fatty liver disease (NAFLD) is a multifaceted metabolic disorder that has become a prominent public health problem worldwide. As a traditional Chinese medicine formula, the ErChen decoction (ECD) possesses significant effects on metabolic syndrome. Methods: To determine whether ECD can relieve [...] Read more.
Backgrounds: Non-alcoholic fatty liver disease (NAFLD) is a multifaceted metabolic disorder that has become a prominent public health problem worldwide. As a traditional Chinese medicine formula, the ErChen decoction (ECD) possesses significant effects on metabolic syndrome. Methods: To determine whether ECD can relieve lipid accumulation and insulin resistance (IR) in liver cells, NAFLD and IR cell models were established by treating HepG2 cells with free fatty acids and an overdose of insulin, respectively. Bioinformatics and experimental evidence demonstrated that ECD could ameliorate NAFLD by modulating multiple pathways. The optimal combination of the key compounds in ECD was identified by the orthogonal experiment. Results: For lipid homeostasis, ECD suppressed de novo lipogenesis and reduced the cholesterol level by activating the AMPK signaling pathway. Concurrently, ECD enhanced hepatic β-oxidation by inducing PPARα-mediated upregulation of ACOX-1 and CPT-1α. ECD also resolved hepatic insulin resistance by activating the IRS1-Akt-FoxO1 pathway. The combined treatment with 100 μM liquiritin (LQ), 200 μM glycyrrhizic acid (GA) and 200 μM hesperidin (HEN) exhibited the best effect in reducing TG content in NAFLD model cells. Conclusions: ECD exhibited superior activities in activating the AMPK signaling pathway compared to the optimal compound combination. The comparison between the ECD and its key compounds demonstrated the superior synergistic effects of the herbs in ECD. Full article
Show Figures

Figure 1

18 pages, 3169 KB  
Article
Dehydroandrographolide Alleviates Oxidative Stress, Inflammatory Response, and Pyroptosis in DSS-Induced Colitis Mice by Modulating Nrf2 Signaling Pathway
by Meifen Wang, Zhenyu Li, Xinghua Lei, Ziyue Yang, Shuixing Yu and Guangxin Chen
Biomolecules 2025, 15(11), 1580; https://doi.org/10.3390/biom15111580 - 10 Nov 2025
Viewed by 104
Abstract
Dehydroandrographolide (DA), a bioactive diterpenoid from Andrographis paniculata with diverse biological activity, was investigated for its antioxidant and anti-inflammatory effects in lipopolysaccharide (LPS)-stimulated RAW264.7 macrophages and dextran sulfate sodium (DSS)-induced murine colitis. In vitro, DA inhibited the inflammatory response by modulating extracellular Signal-Regulated [...] Read more.
Dehydroandrographolide (DA), a bioactive diterpenoid from Andrographis paniculata with diverse biological activity, was investigated for its antioxidant and anti-inflammatory effects in lipopolysaccharide (LPS)-stimulated RAW264.7 macrophages and dextran sulfate sodium (DSS)-induced murine colitis. In vitro, DA inhibited the inflammatory response by modulating extracellular Signal-Regulated Kinase (Erk), c-Jun N-terminal Kinase (Jnk), p38 Mitogen-Activated Protein Kinase (P38), nuclear factor kappa-light-chain-enhancer of activated B cells (NF-κB) p65 activation, and downregulated interleukin-6 (il-6) and interleukin-1β (il-1β) mRNA. It also had antioxidant effects by upregulating Nuclear Factor Erythroid 2-Related Factor 2 (Nrf2), NAD(P)H quinone dehydrogenase 1 (Nqo-1) and heme oxygenase-1 (Ho-1), promoting protein kinase B (Akt) and 5′-adenosine monophosphate-activated protein kinase-α1 (Ampk-α1) phosphorylation. DA decreased cyclooxygenase-2 (Cox-2) and inducible nitric oxide synthase (iNos) levels and alleviated intracellular reactive oxygen species (ROS) accumulation. In vivo, DA alleviated DSS-induced colitis in wild type (WT) mice by improving weight loss, disease activity index, colonic inflammation, and oxidative stress. The beneficial effects were linked to inhibiting Erk, Jnk, and P38 activation and enhancing Nrf2 signaling pathway. DA inhibited NOD-like receptor family pyrin domain-containing 3 (Nlrp3) inflammasome-mediated pryoptosis. However, DA’s protective effects were abolished in DSS-induced nrf2−/− mice, suggesting its efficacy depends on Nrf2 signaling. Overall, DA alleviates oxidative stress, inflammatory responses, and pyroptosis in experimental colitis mice mainly by activating Nrf2 signaling pathway, highlighting its potential as a promising therapeutic option for inflammatory bowel disease. Full article
(This article belongs to the Special Issue The Value of Natural Compounds as Therapeutic Agents: 3rd Edition)
Show Figures

Figure 1

19 pages, 4282 KB  
Article
Integrated Transcriptomic and Metabolomic Analysis Reveals VASH1 Influences Pork Quality by Regulating Skeletal Muscle Glycolysis
by Fen Wu, Yihan Fu, Jiabao Sun, Wei Zhao, Huanfa Gong, Zhe Zhang, Zhen Wang, Qishan Wang and Yuchun Pan
Foods 2025, 14(22), 3840; https://doi.org/10.3390/foods14223840 - 10 Nov 2025
Viewed by 198
Abstract
Glycolytic potential (GP) is an important index for evaluating meat quality in the pig industry, since high muscle glycogen content generally leads to rapid postmortem glycolysis, which contributes to low meat quality. The natural differences in meat quality between Chinese local pigs (good [...] Read more.
Glycolytic potential (GP) is an important index for evaluating meat quality in the pig industry, since high muscle glycogen content generally leads to rapid postmortem glycolysis, which contributes to low meat quality. The natural differences in meat quality between Chinese local pigs (good meat quality) and Western pigs (standard meat quality) make them the ideal models for glycolysis research. Here, we investigated the mechanisms of glycolysis through comparing transcriptome and metabolome data of biceps femoris (BF) muscle between Jinhua (JH) and Landrace × Yorkshire (LY) pigs at different ages. In this research, JH pigs exhibited lower intramuscular glycogen content than LY pigs throughout the growth period (p < 0.05). Increased phosphorylated glycogen synthase (p-GS) expression indicated reduced glycogenesis capacity in JH pigs. Pathway enrichment revealed that the differentially expressed genes (DEGs) were highly enriched in glycolysis, glycogenesis, and TCA cycle pathways, but these metabolic pathways were suppressed in JH pigs. Metabolomic analysis identified increased lipids and amino acids, but carbohydrate metabolites were decreased in JH pigs. Through integrating transcriptome and metabolome data, VASH1 was identified as a biomarker of muscle glycolysis. Mechanistically, VASH1 knockdown promoted glucose metabolism through enhancing glycolysis and glycogenesis via the AMPK signaling pathway. Our findings provided novel insights into the genetic basis of meat quality and identify VASH1 as a potential target for genetic selection to improve muscle glycolytic level and pork quality. Full article
(This article belongs to the Section Meat)
Show Figures

Figure 1

15 pages, 458 KB  
Review
GLP-1 Receptor Agonists in Solid Tumour Therapy: Exploring Their Anticancer Potential and Underlying Molecular Pathways
by Daniela Lucente, Stefania Bellino and Anna La Salvia
Genes 2025, 16(11), 1352; https://doi.org/10.3390/genes16111352 - 10 Nov 2025
Viewed by 175
Abstract
Glucagon-like peptide-1 receptor agonists (GLP-1 RAs), initially developed to treat type 2 diabetes mellitus, are now being investigated as agents in oncology. Recent preclinical studies have demonstrated their antitumor activity in several solid malignancies, including pancreatic, colorectal, breast, and prostate. Importantly, GLP-1 RAs [...] Read more.
Glucagon-like peptide-1 receptor agonists (GLP-1 RAs), initially developed to treat type 2 diabetes mellitus, are now being investigated as agents in oncology. Recent preclinical studies have demonstrated their antitumor activity in several solid malignancies, including pancreatic, colorectal, breast, and prostate. Importantly, GLP-1 RAs modulate key signalling pathways such as PI3K/Akt, PKA, and AMPK, and exert anti-inflammatory effects by reducing cytokine production and macrophage infiltration. Preclinical data support their antineoplastic activity in vitro and in vivo, particularly by inhibiting tumour growth and metastasis. Nevertheless, there are ongoing concerns about tumorigenic effects in certain cancer types. This review critically examines the molecular mechanisms by which GLP-1 RAs influence cancer cell proliferation, apoptosis, angiogenesis, and inflammation, and emphasizes the need for further clinical studies to determine their therapeutic relevance. It also proposes assessing GLP-1 RAs as adjuncts in the management of solid tumours. Full article
(This article belongs to the Section Pharmacogenetics)
Show Figures

Figure 1

19 pages, 4109 KB  
Article
Modulation of AMPK/NLRP3 Signaling Mitigates Radiation-Induced Lung Inflammation by a Synthetic Lipoxin A4 Analogue
by Sun Ho Min, Jae-Ho Shin, Sunjoo Park, Ronglan Cui, Youn Ji Hur, Woo Hyun Jeong, Sang Yeon Kim, Younghwa Na and Jaeho Cho
Int. J. Mol. Sci. 2025, 26(22), 10832; https://doi.org/10.3390/ijms262210832 - 7 Nov 2025
Viewed by 201
Abstract
Radiation-induced lung inflammation (RILI) is a major complication of thoracic radiotherapy, characterized by excessive inflammation and subsequent fibrosis that compromise pulmonary function and treatment outcomes. This study explores the pharmacological properties of a newly synthesized Lipoxin A4 analogue (CYNC-2) to mitigate RILI by [...] Read more.
Radiation-induced lung inflammation (RILI) is a major complication of thoracic radiotherapy, characterized by excessive inflammation and subsequent fibrosis that compromise pulmonary function and treatment outcomes. This study explores the pharmacological properties of a newly synthesized Lipoxin A4 analogue (CYNC-2) to mitigate RILI by modulating the AMP-activated protein kinase (AMPK)/NOD-like receptor family pyrin domain containing 3(NLRP3) inflammasome pathway. A murine RILI model was established in mice by delivering a single high-dose (ablative) X-ray irradiation to the left lung. Mice in the treatment group received CYNC-2 via tail-vein injection three times per week for 2 weeks. The effects of CYNC-2 on RILI were evaluated histological, immunohistochemical analysis of lung tissues, cytokine profiling, lung function testing using a FlexiVent system, and micro-computed tomography (micro-CT) imaging of lung damage. In parallel, two human lung cell lines—L132 (normal bronchial epithelial cells) and A549 (lung carcinoma cells)—were irradiated with 6 Gy X-rays and treated with CYNC-2 to assess cell viability and changes in AMPK/NLRP3 pathway markers via qPCR and immunofluorescence. Lung tissue sample from patients who underwent thoracic radiotherapy were also examined to validate key findings. CYNC-2 activated AMPK and inhibited mTOR signaling, which suppressed NLRP3 inflammasome activation and led to reduced secretion of pro-inflammatory cytokines (IL-1β, IL-6, and TGF-β1). In vitro, CYNC-2 mitigated radiation-induced inflammatory responses and preserved cellular viability. Overall, CYNC-2 effectively dampened acute pulmonary in the RILI model. These findings suggest that targeting the AMPK/NLRP3 inflammasome pathway via a stable LXA4 analogue such as CYNC-2 is a promising therapeutic strategy to improve clinical outcomes for patients receiving thoracic radiation therapy. Full article
Show Figures

Figure 1

18 pages, 5571 KB  
Article
The Effects of Semen Ziziphi Spinosae Extract on LPS-Induced Astrocyte Gene Expression and Metabolites
by Jingxuan Ma, Ru Wang, Yaping Xu, Yan Wang, Zixuan Liu, Zhaoxia Wu and Yuanyuan Bian
Nutrients 2025, 17(22), 3498; https://doi.org/10.3390/nu17223498 - 7 Nov 2025
Viewed by 288
Abstract
Background/Objectives: Semen Ziziphi Spinosae (SZS), a medicinal and edible traditional Chinese herb, has been widely used to treat insomnia. As critical regulators of the central nervous system, astrocytes play a pivotal role in maintaining sleep homeostasis. However, the mechanisms by [...] Read more.
Background/Objectives: Semen Ziziphi Spinosae (SZS), a medicinal and edible traditional Chinese herb, has been widely used to treat insomnia. As critical regulators of the central nervous system, astrocytes play a pivotal role in maintaining sleep homeostasis. However, the mechanisms by which SZS modulates astrocytic function to improve sleep remain unclear. Methods: In this study, we employed an integrated transcriptomics and metabolomics approach to investigate the protective effects of SZS extract against lipopolysaccharide (LPS)-induced inflammatory injury and metabolic dysfunction in astrocytes. Results: Transcriptomic analysis revealed that SZS ameliorates cellular damage (including apoptosis, autophagy, and cell cycle dysregulation) through a FOXO3-centric signaling network. Concurrently, SZS restored cellular energy metabolism by increasing ATP production and reducing Ca2+ overload, thereby activating the AMPK signaling pathway to support normal astrocytic function. Metabolomic profiling further demonstrated that SZS-mediated restoration of energy homeostasis sustains ABC transporter activity, which in turn modulates neurotransmitter (serotonin, L-glutamic acid, adenosine), metabolic mediators (leukotrienes, palmitoylethanolamide, succinic acid), and nucleotide (uridine 5′-diphosphate). These coordinated changes normalized GABAergic synapse activity and neuroactive ligand receptor interactions, ultimately resolving neural metabolic network disturbances. Conclusions: Our findings elucidate a novel FOXO3-energy metabolism-ABC transporter axis through which SZS extract attenuates neuroinflammation and metabolic dysfunction in astrocytes and exerts sleep-promoting and neuroprotective effects. This study provides a scientific foundation for understanding the modern pharmacological mechanisms of traditional Chinese medicine in insomnia treatment, highlighting astrocytic regulation as a potential therapeutic target. Full article
(This article belongs to the Section Phytochemicals and Human Health)
Show Figures

Figure 1

14 pages, 715 KB  
Review
Prolonged Survival with Dieting for Improved Autophagy
by Akari Fukumoto, Moeka Nakashima and Satoru Matsuda
Non-Coding RNA 2025, 11(6), 77; https://doi.org/10.3390/ncrna11060077 - 4 Nov 2025
Viewed by 473
Abstract
Food is a crucial component affecting the health of individuals, which may have the potential to expand lifespan. It has been shown that a long lifespan may be related to fine-tuned autophagy. In general, suitable autophagy could play a significant role in the [...] Read more.
Food is a crucial component affecting the health of individuals, which may have the potential to expand lifespan. It has been shown that a long lifespan may be related to fine-tuned autophagy. In general, suitable autophagy could play a significant role in the anti-aging biological exertion of the host. AMPK, a member of serine and threonine kinases, could play vital roles within the autophagy signaling pathway in various cells. In addition, alterations in the kinase activity of AMPK have been shown to be connected to several pathologies of aging-related diseases. Therefore, autophagy could control the lifespan-related homeostasis within the host from cells to a body via the modification of AMPK. The design of the diet and/or nutrition targeting the AMPK would be a possibility to expand the lifespan. Some analyses of the molecular biology underlying the autophagy suggest that supplementation of accurate nutraceuticals, as well as dietary restriction, mild fasting, and/or appropriate physical exercise, could modulate AMPK signaling, which may be advantageous for life extension with the alteration of autophagy. Remarkably, it has been revealed that several non-coding RNAs (ncRNAs) might also play significant roles in the regulation of autophagy. In addition, the production of some ncRNAs may be associated with the alteration of gut microbiota with certain diets. Therefore, the modulation of AMPK action with ncRNAs through choosing the relevant diet could be a therapeutic tactic for promoting longevity, which is also accompanied by a reduced risk for several aging-related diseases. Full article
(This article belongs to the Special Issue Non-coding RNAs in Stem Cell Differentiation and Disease)
Show Figures

Figure 1

22 pages, 34660 KB  
Article
Cepharanthine Induces Oxidative Stress and Apoptosis in Cervical Cancer via the Nrf2/Keap1 Pathway
by Ya-Hui Chen, Jyun-Xue Wu, Shun-Fa Yang, Tze-Ho Chen, Yun-Chia Wu, Tzu-Chi Lin and Yi-Hsuan Hsiao
Antioxidants 2025, 14(11), 1324; https://doi.org/10.3390/antiox14111324 - 1 Nov 2025
Viewed by 450
Abstract
Cervical cancer ranks as a primary contributor to cancer-related deaths in women globally and is the fourth most prevalent malignant neoplasm. Cepharanthine, a naturally occurring biscoclaurine alkaloid extracted from Stephania cepharantha, has demonstrated anticancer and antimetastatic efficacy across multiple cancer types. However, [...] Read more.
Cervical cancer ranks as a primary contributor to cancer-related deaths in women globally and is the fourth most prevalent malignant neoplasm. Cepharanthine, a naturally occurring biscoclaurine alkaloid extracted from Stephania cepharantha, has demonstrated anticancer and antimetastatic efficacy across multiple cancer types. However, its mechanism of action in cervical cancer remains unexplored. Our results demonstrated that cepharanthine effectively suppressed the proliferation and motility of the CaSki, HeLa, and C33A cell lines. Furthermore, cepharanthine triggered apoptosis through Bcl-2 suppression and increased cleaved-PARP-1, Bax, and cleaved-caspase-3 expression and AMPK/p53 phosphorylation, while inducing G0/G1 phase arrest in CaSki cells and sub-G1 phase arrest in HeLa and C33A cells. Additionally, cepharanthine reduced the mitochondrial membrane potential (∆ψm), compromised mitochondrial functionality, and increased reactive oxygen species (ROS) accumulation, promoting oxidative stress via the modulation of the Nrf2/Keap1 pathway in CaSki, HeLa, and C33A cells, which exhibit an anti-cervical cancer effect. Similarly, cepharanthine markedly reduced tumor progression in C33A BALB/c nude mice, which aligns with the in vitro observations. Collectively, these findings indicate that cepharanthine has potential therapeutic applications in the treatment of cervical cancer and warrants future clinical investigation. Full article
(This article belongs to the Section Health Outcomes of Antioxidants and Oxidative Stress)
Show Figures

Figure 1

19 pages, 14660 KB  
Article
Reversal of Myofibroblast Apoptosis Resistance and Collagen Deposition by Phaseoloidin-Induced Autophagy Attenuates Pulmonary Fibrosis
by Siyuan Li, Jiazhen Qian, Lang Deng, Wei Liu, Siyuan Tang and Weixi Xie
Biomedicines 2025, 13(11), 2679; https://doi.org/10.3390/biomedicines13112679 - 31 Oct 2025
Viewed by 341
Abstract
Background and Objectives: Myofibroblast apoptosis resistance and excessive extracellular matrix (ECM) deposition are central drivers of the irreversibility of pulmonary fibrosis, and both are mechanistically linked to autophagy impairment. Phaseoloidin is a bioactive compound derived from Entada phaseoloides. This study aimed [...] Read more.
Background and Objectives: Myofibroblast apoptosis resistance and excessive extracellular matrix (ECM) deposition are central drivers of the irreversibility of pulmonary fibrosis, and both are mechanistically linked to autophagy impairment. Phaseoloidin is a bioactive compound derived from Entada phaseoloides. This study aimed to investigate the therapeutic potential of Phaseoloidin in bleomycin-induced pulmonary fibrosis and its underlying mechanisms. Methods:In vivo, the antifibrotic effects of Phaseoloidin were evaluated using a bleomycin-induced pulmonary fibrosis mouse model in male C57/BL mice. To further elucidate the mechanisms by which Phaseoloidin counteracts fibrosis, in vitro experiments were conducted using primary lung fibroblasts. Results: In vitro experiments showed that Phaseoloidin could activate the AMPK/mTOR pathway in autophagy-deficient myofibroblasts, effectively reversing autophagic defects and promoting collagen degradation. This autophagy activation selectively degraded PTPN13, a negative regulator of apoptosis, thereby enhancing the sensitivity of myofibroblasts to FasL-induced apoptosis and further facilitating fibrosis resolution. After AMPK gene knockout, the pro-autophagic effect of Phaseoloidin completely disappeared, and both collagen clearance and apoptosis recovery were blocked. In vivo experiments confirmed that Phaseoloidin exerted antifibrotic effects by activating AMPK-mediated autophagy in myofibroblasts, which significantly ameliorated pulmonary fibrosis. Conclusions: Phaseoloidin exerts a dual mechanism by activating AMPK-mediated autophagy in myofibroblasts: first, degrading PTPN13 to reverse myofibroblast apoptosis resistance; second, enhancing ECM turnover. These findings indicate that Phaseoloidin is a promising novel therapeutic candidate for pulmonary fibrosis. Full article
Show Figures

Figure 1

30 pages, 7784 KB  
Review
Muscle Mechanics in Metabolic Health and Longevity: The Biochemistry of Training Adaptations
by Mike Tabone
BioChem 2025, 5(4), 37; https://doi.org/10.3390/biochem5040037 - 30 Oct 2025
Viewed by 564
Abstract
Skeletal muscle is increasingly recognized as a dynamic endocrine organ whose secretome—particularly myokines—serves as a central hub for the coordination of systemic metabolic health, inflammation, and tissue adaptation. This review integrates molecular, cellular, and physiological evidence to elucidate how myokine signaling translates mechanical [...] Read more.
Skeletal muscle is increasingly recognized as a dynamic endocrine organ whose secretome—particularly myokines—serves as a central hub for the coordination of systemic metabolic health, inflammation, and tissue adaptation. This review integrates molecular, cellular, and physiological evidence to elucidate how myokine signaling translates mechanical and metabolic stimuli from exercise into biochemical pathways that regulate glucose homeostasis, lipid oxidation, mitochondrial function, and immune modulation. We detail the duality and context-dependence of cytokine and myokine actions, emphasizing the roles of key mediators such as IL-6, irisin, SPARC, FGF21, and BAIBA in orchestrating cross-talk between muscle, adipose tissue, pancreas, liver, bone, and brain. Distinctions between resistance and endurance training are explored, highlighting how each modality shapes the myokine milieu and downstream metabolic outcomes through differential activation of AMPK, mTOR, and PGC-1α axes. The review further addresses the hormetic role of reactive oxygen species, the importance of satellite cell dynamics, and the interplay between anabolic and catabolic signaling in muscle quality control and longevity. We discuss the clinical implications of these findings for metabolic syndrome, sarcopenia, and age-related disease, and propose that the remarkable plasticity of skeletal muscle and its secretome offers a powerful, multifaceted target for lifestyle interventions and future therapeutic strategies. An original infographic is presented to visually synthesize the complex network of myokine-mediated muscle–organ interactions underpinning exercise-induced metabolic health. Full article
Show Figures

Figure 1

19 pages, 2706 KB  
Article
Sustainable Grape Antioxidant Dietary Fiber Preserves Proximal Colonic Homeostasis via Hsp27 and AMPK Signaling
by Paula Ortega-Menéndez, Marina Hernández-Martín, Silvina Rosa Drago, Carlos Guillén, Jara Pérez-Jiménez, Dulcenombre Gómez-Garre, Luis Rivera, Verónica Azcutia and María Elvira López-Oliva
Int. J. Mol. Sci. 2025, 26(21), 10564; https://doi.org/10.3390/ijms262110564 - 30 Oct 2025
Viewed by 354
Abstract
The colonic epithelium renews rapidly and must balance proliferation with apoptosis to preserve barrier integrity. We investigated whether grape antioxidant dietary fiber (GADF), a grape pomace-derived dietary fiber matrix naturally rich in high molecular weight non-extractable polyphenols, modulates barrier integrity, through proliferation/cell cycle [...] Read more.
The colonic epithelium renews rapidly and must balance proliferation with apoptosis to preserve barrier integrity. We investigated whether grape antioxidant dietary fiber (GADF), a grape pomace-derived dietary fiber matrix naturally rich in high molecular weight non-extractable polyphenols, modulates barrier integrity, through proliferation/cell cycle and apoptosis. To gain mechanistic insight, we examined the role of heat-shock proteins (Hsps), and AMP-activated protein kinase (AMPK)–mTOR–lipid-metabolism signaling in healthy proximal colon. Male Wistar rats received either a cellulose-based control diet or an isoenergetic diet where cellulose was replaced with 5% GADF for four weeks. Morphometric analysis, immunohistochemistry, Western blotting, TUNEL, and caspase activity assays quantified cell cycle, apoptotic, Hsps, and metabolic pathways. GADF strengthened the epithelial barrier, increasing goblet cells, occludin, and ZO-1, while reducing crypt depth. Proliferation was suppressed, as indicated by reduced PCNA, cyclins E and D1, and higher p-p53Ser392, p21Cip1/Waf1, and p27Kip1 levels, consistent with G1 arrest. Apoptosis was attenuated, with increased mitochondrial Bcl-2/Bax and Bcl-xL/Bax ratios, lower cytosolic cytochrome c and apoptosis-inducing factor (AIF), and reduced caspase-9 and caspase-3 activities. Hsp27, but not Hsp70, was selectively induced. GADF activated AMPK and p-Raptor, enhanced ACC1 phosphorylation and CPT1, and supported a shift toward fatty acid β-oxidation. Correlation analysis revealed a strong association between Hsp27 and p-p53Ser392, suggesting potential links between barrier proteins and metabolic pathways. In conclusion, GADF preserves barrier integrity and redirects metabolism via AMPK–Hsp27 signaling, thereby promoting colonic homeostasis. These findings highlight grape pomace as a sustainable source of functional ingredients for nutritional strategies to reinforce epithelial defenses and reduce disease risk. Full article
(This article belongs to the Section Bioactives and Nutraceuticals)
Show Figures

Figure 1

Back to TopTop