Sustainable Grape Antioxidant Dietary Fiber Preserves Proximal Colonic Homeostasis via Hsp27 and AMPK Signaling
Abstract
1. Introduction
2. Results
2.1. Effects of GADF on Proximal Colon Morphology and Barrier Integrity Markers
2.2. GADF Modulates Proliferation and Cell Cycle Regulators in Proximal Colon Epithelium
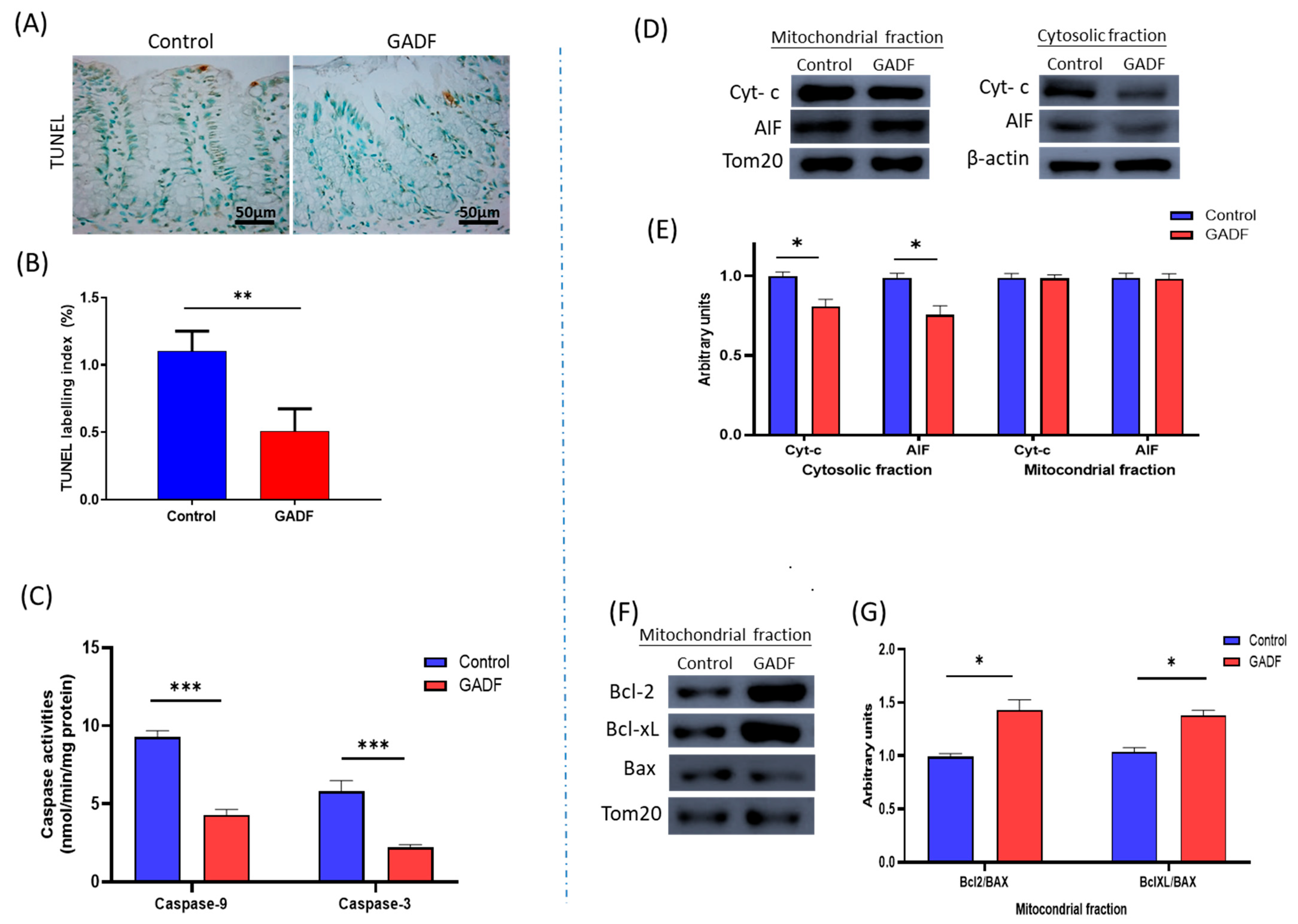
2.3. GADF Attenuates Apoptosis in Proximal Colonic Mucosa
2.4. GADF Induces the Cytoprotective Chaperone Hsp27 in Proximal Colonic Mucosa
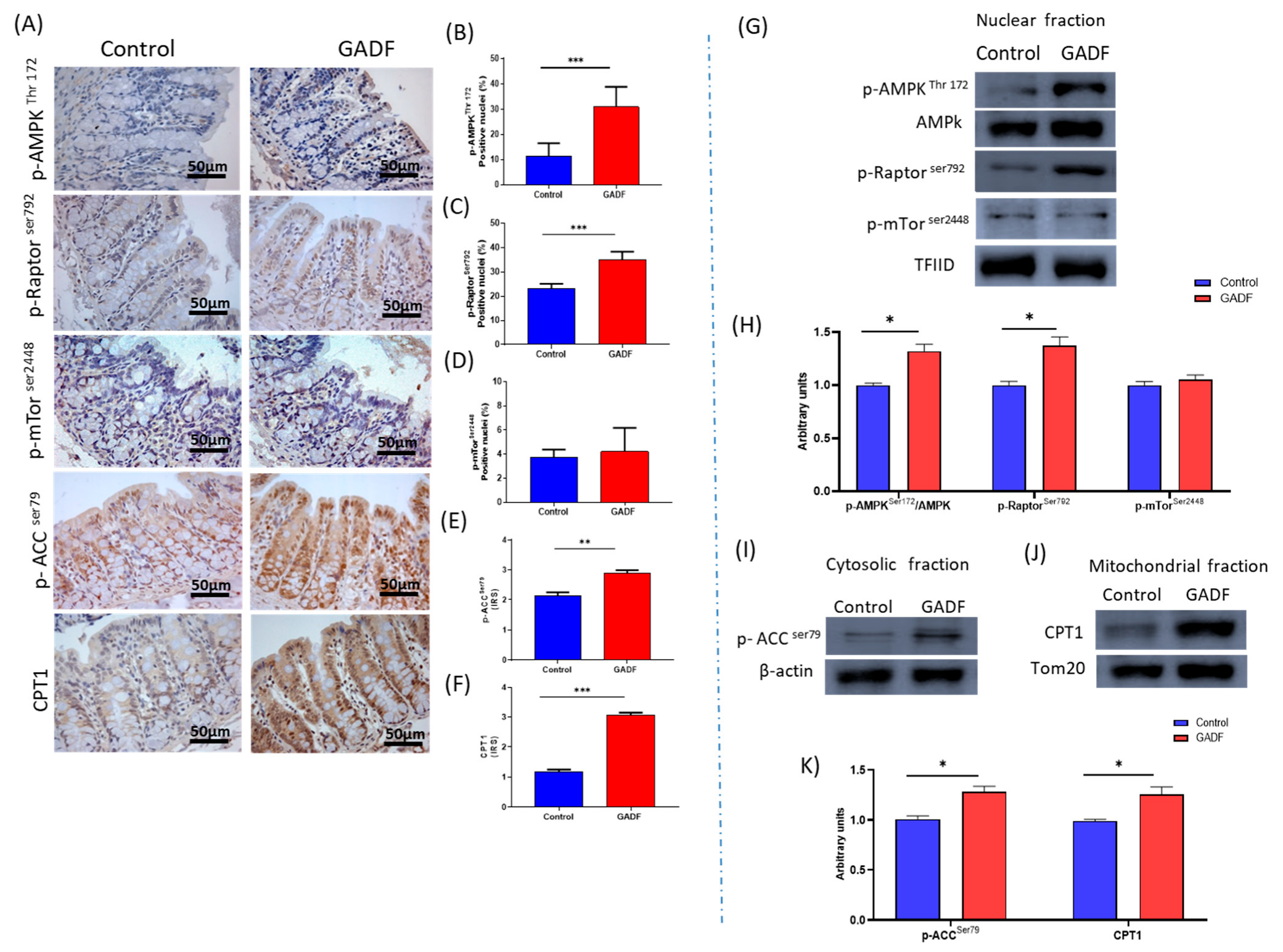
2.5. GADF Activates AMPK and Shifts Lipid Metabolism Toward β-Oxidation
2.6. Correlation Heatmap of Epithelial and Molecular Markers
3. Discussion
4. Materials and Methods
4.1. GADF Preparation and Composition
4.2. Animals and Experimental Design
4.3. Subcellular Fractionation
4.4. Western Blotting
4.5. Histological Procedure Staining
4.6. Immunohistochemistry
4.7. Apoptosis Detection (TUNEL Assay)
4.8. Caspase Activity Assays
4.9. Statistical Analysis
5. Conclusions
Supplementary Materials
Author Contributions
Funding
Institutional Review Board Statement
Informed Consent Statement
Data Availability Statement
Acknowledgments
Conflicts of Interest
Abbreviations
| ACC1 | acetyl-CoA carboxylase 1 |
| AIF | apoptosis-inducing factor |
| AMPK | AMP-activated protein kinase |
| Bax | Bcl-2 Associated X-protein |
| Bcl-2 | B-cell lymphoma 2 |
| Bcl-xL | B-cell lymphoma–extra-large |
| CPT1 | carnitine palmitoyltransferase-1 |
| CDK | cyclin-dependent kinase |
| Cyt c | cytochrome c |
| GADF | grape antioxidant dietary fiber |
| H&E | hematoxylin and eosin |
| Hsp27 | heat shock protein 27 |
| Hsp70 | heat shock protein 70 |
| Hsps | heat shock proteins |
| IHC | immunohistochemistry |
| IRS | immunoreactivity score |
| MAPK | mitogen-activated protein kinase |
| mTOR | mechanistic target of rapamycin |
| MOMP | mitochondrial outer-membrane permeabilization |
| ORAC | oxygen radical absorbance capacity |
| PAS | periodic acid–Schiff |
| PCNA | proliferating cell nuclear antigen |
| PCNA-LI | PCNA labeling index |
| p-ACCSer79 | ACC phosphorylated at serine 79 |
| p-AMPKThr172 | AMPK phosphorylated at threonine 172 |
| p-mTORSer2448 | mTOR phosphorylated at serine 2448 |
| p-p53Ser392 | p53 phosphorylated at serine 392 |
| p-RaptorSer792 | Raptor phosphorylated at serine 792 |
| ROS | reactive oxygen species |
| SCFAs | short-chain fatty acids |
| TFIID | TFIID/TBP: TATA-binding protein |
| TOM20 | translocase of outer mitochondrial membrane 20 |
| TUNEL-LI | terminal deoxynucleotidyl transferase dUTP nick-end labeling index |
| WB | Western Blot |
| ZO-1 | zonula occludens-1 |
References
- Williams, J.M.; Duckworth, C.A.; Burkitt, M.D.; Watson, A.J.M.; Campbell, B.J.; Pritchard, D.M. Epithelial Cell Shedding and Barrier Function: A Matter of Life and Death at the Small Intestinal Villus Tip. Vet. Pathol. 2015, 52, 445–455. [Google Scholar] [CrossRef] [PubMed]
- Liu, Y.; Chen, Y.G. Intestinal Epithelial Plasticity and Regeneration via Cell Dedifferentiation. Cell Regen. 2020, 9, 14. [Google Scholar] [CrossRef]
- Díaz-Coránguez, M.; Liu, X.; Antonetti, D.A. Tight Junctions in Cell Proliferation. Int. J. Mol. Sci. 2019, 20, 5972. [Google Scholar] [CrossRef]
- Choi, J.; Augenlicht, L.H. Intestinal Stem Cells: Guardians of Homeostasis in Health and Aging amid Environmental Challenges. Exp. Mol. Med. 2024, 56, 495–500. [Google Scholar] [CrossRef]
- Diehl, F.F.; Sapp, K.M.; Vander Heiden, M.G. The Bidirectional Relationship between Metabolism and Cell Cycle Control. Trends Cell Biol. 2024, 34, 136–149. [Google Scholar] [CrossRef] [PubMed]
- Binder, M.J.; Pedley, A.M. The Roles of Molecular Chaperones in Regulating Cell Metabolism. FEBS Lett. 2023, 597, 1681–1701. [Google Scholar] [CrossRef]
- Zou, Y.; Shi, H.; Liu, N.; Wang, H.; Song, X.; Liu, B. Mechanistic Insights into Heat Shock Protein 27, a Potential Therapeutic Target for Cardiovascular Diseases. Front. Cardiovasc. Med. 2023, 10, 1195464. [Google Scholar] [CrossRef]
- Zhang, Y.; Wang, X.; Wang, S.; Yan, Z.; Li, C.; Zheng, Y.; Cui, L. Heat Shock Protein 27 Regulates the Inflammatory Response of Intestinal Epithelial Cells by the Nuclear Factor-ΚB Pathway. Dig. Dis. Sci. 2020, 65, 3514–3520. [Google Scholar] [CrossRef]
- Cham, C.M.; Messer, J.S.; Lake, J.; Zhu, X.; Tao, Y.; He, L.; Weber, C.R.; Lin, F.; Dai, Z.; Tong, J.; et al. Intestinal Epithelial Heat Shock Protein 25/27 Integrates Host and Microbial Drivers of Mucosal Restitution Following Inflammatory Injury. bioRxiv 2022, 2022, 498349. [Google Scholar] [CrossRef]
- Lechuga, S.; Marino-Melendez, A.; Naydenov, N.G.; Zafar, A.; Braga-Neto, M.B.; Ivanov, A.I. Regulation of Epithelial and Endothelial Barriers by Molecular Chaperones. Cells 2024, 13, 370. [Google Scholar] [CrossRef] [PubMed]
- Lampros, M.; Vlachos, N.; Voulgaris, S.; Alexiou, G.A. The Role of Hsp27 in Chemotherapy Resistance. Biomedicines 2022, 10, 897. [Google Scholar] [CrossRef]
- Hardie, D.G. AMPK–Sensing Energy While Talking to Other Signaling Pathways. Cell Metab. 2014, 20, 939–952. [Google Scholar] [CrossRef] [PubMed]
- Steinberg, G.R.; Carling, D. AMP-Activated Protein Kinase: The Current Landscape for Drug Development. Nat. Rev. Drug Discov. 2019, 18, 527–551. [Google Scholar] [CrossRef] [PubMed]
- Olivier, S.; Leclerc, J.; Grenier, A.; Viollet, M.F.B.; Tamburini, J. AMPK Activation Promotes Tight Junction Assembly in Intestinal Epithelial Caco-2 Cells. Int. J. Mol. Sci. 2019, 20, 5171. [Google Scholar] [CrossRef]
- Zheng, L.; Kelly, C.J.; Colgan, S.P. Physiologic Hypoxia and Oxygen Homeostasis in the Healthy Intestine. A Review in the Theme: Cellular Responses to Hypoxia. Am. J. Physiol. Cell Physiol. 2015, 309, C350. [Google Scholar] [CrossRef]
- He, J.; Zhang, P.; Shen, L.; Niu, L.; Tan, Y.; Chen, L.; Zhao, Y.; Bai, L.; Hao, X.; Li, X.; et al. Short-Chain Fatty Acids and Their Association with Signalling Pathways in Inflammation, Glucose and Lipid Metabolism. Int. J. Mol. Sci. 2020, 21, 6356. [Google Scholar] [CrossRef]
- Wang, M.; Wang, B.; Wang, S.; Lu, H.; Wu, H.; Ding, M.; Ying, L.; Mao, Y.; Li, Y. Effect of Quercetin on Lipids Metabolism Through Modulating the Gut Microbial and AMPK/PPAR Signaling Pathway in Broilers. Front. Cell Dev. Biol. 2021, 9, 616219. [Google Scholar] [CrossRef]
- Hu, Z.; Li, M.; Cao, Y.; Akan, O.D.; Guo, T.; Luo, F. Targeting AMPK Signaling by Dietary Polyphenols in Cancer Prevention. Mol. Nutr. Food Res. 2022, 66, 732. [Google Scholar] [CrossRef]
- Angé, M.; Castanares-Zapatero, D.; De Poortere, J.; Dufeys, C.; Courtoy, G.E.; Bouzin, C.; Quarck, R.; Bertrand, L.; Beauloye, C.; Horman, S. A1AMP-Activated Protein Kinase Protects against Lipopolysaccharide-Induced Endothelial Barrier Disruption via Junctional Reinforcement and Activation of the P38 MAPK/HSP27 Pathway. Int. J. Mol. Sci. 2020, 21, 5581. [Google Scholar] [CrossRef] [PubMed]
- Boyd, R.A.; Majumder, S.; Stiban, J.; Mavodza, G.; Straus, A.J.; Kempelingaiah, S.K.; Reddy, V.; Hannun, Y.A.; Obeid, L.M.; Senkal, C.E. The Heat Shock Protein Hsp27 Controls Mitochondrial Function by Modulating Ceramide Generation. Cell Rep. 2023, 42, 113081. [Google Scholar] [CrossRef]
- Costea, T.; Hudiță, A.; Ciolac, O.A.; Gălățeanu, B.; Ginghină, O.; Costache, M.; Ganea, C.; Mocanu, M.M. Chemoprevention of Colorectal Cancer by Dietary Compounds. Int. J. Mol. Sci. 2018, 19, 3787. [Google Scholar] [CrossRef]
- Wang, K.; Jin, X.; Chen, Y.; Song, Z.; Jiang, X.; Hu, F.; Conlon, M.A.; Topping, D.L. Polyphenol-Rich Propolis Extracts Strengthen Intestinal Barrier Function by Activating AMPK and ERK Signaling. Nutrients 2016, 8, 272. [Google Scholar] [CrossRef]
- Ma, H.; Hu, Y.; Zhang, B.; Shao, Z.; Roura, E.; Wang, S. Tea Polyphenol—Gut Microbiota Interactions: Hints on Improving the Metabolic Syndrome in a Multi-Element and Multi-Target Manner. Food Sci. Hum. Wellness 2022, 11, 11–21. [Google Scholar] [CrossRef]
- Xu, W.; Luo, Y.; Yin, J.; Huang, M.; Luo, F. Targeting AMPK Signaling by Polyphenols: A Novel Strategy for Tackling Aging. Food Funct. 2023, 14, 56–73. [Google Scholar] [CrossRef]
- Rini, D.M.; Yamamoto, Y.; Suzuki, T. Partially Hydrolyzed Guar Gum Upregulates Heat Shock Protein 27 in Intestinal Caco-2 Cells and Mouse Intestine via MTOR and ERK Signaling. J. Sci. Food Agric. 2023, 103, 5165–5170. [Google Scholar] [CrossRef]
- Rini, D.M.; Nakamichi, Y.; Morita, T.; Inoue, H.; Mizukami, Y.; Yamamoto, Y.; Suzuki, T. Xylobiose Treatment Strengthens Intestinal Barrier Function by Regulating Claudin 2 and Heat Shock Protein 27 Expression in Human Caco-2 Cells. J. Sci. Food Agric. 2024, 104, 2518–2525. [Google Scholar] [CrossRef]
- Angulo-López, J.E.; Flores-Gallegos, A.C.; Ascacio-Valdes, J.A.; Contreras Esquivel, J.C.; Torres-León, C.; Rúelas-Chácon, X.; Aguilar, C.N. Antioxidant Dietary Fiber Sourced from Agroindustrial Byproducts and Its Applications. Foods 2022, 12, 159. [Google Scholar] [CrossRef] [PubMed]
- de Almeida Sousa Cruz, M.A.; de Barros Elias, M.; Calina, D.; Sharifi-Rad, J.; Teodoro, A.J. Insights into Grape-Derived Health Benefits: A Comprehensive Overview. Food Prod. Process. Nutr. 2024, 6, 91. [Google Scholar] [CrossRef]
- Pozuelo, M.J.; Agis-Torres, A.; Hervert-Hernández, D.; López-Oliva, M.E.; Muñoz-Martínez, E.; Rotger, R.; Goñi, I. Grape Antioxidant Dietary Fiber Stimulates Lactobacillus Growth in Rat Cecum. J. Food Sci. 2012, 77, H59–H62. [Google Scholar] [CrossRef] [PubMed]
- Guarino, M.P.L.; Altomare, A.; Emerenziani, S.; Di Rosa, C.; Ribolsi, M.; Balestrieri, P.; Iovino, P.; Rocchi, G.; Cicala, M. Mechanisms of Action of Prebiotics and Their Effects on Gastro-Intestinal Disorders in Adults. Nutrients 2020, 12, 1037. [Google Scholar] [CrossRef]
- López-Oliva, M.E.; Agis-Torres, A.; Goñi, I.; Muñoz-Martínez, E. Grape Antioxidant Dietary Fibre Reduced Apoptosis and Induced a Pro-Reducing Shift in the Glutathione Redox State of the Rat Proximal Colonic Mucosa. Br. J. Nutr. 2010, 103, 1110–1117. [Google Scholar] [CrossRef]
- López-Oliva, M.E.; Pozuelo, M.J.; Rotger, R.; Muñoz-Martínez, E.; Goñi, I. Grape Antioxidant Dietary Fibre Prevents Mitochondrial Apoptotic Pathways by Enhancing Bcl-2 and Bcl-XL Expression and Minimising Oxidative Stress in Rat Distal Colonic Mucosa. Br. J. Nutr. 2013, 109, 4–16. [Google Scholar] [CrossRef]
- López-Oliva, M.E.; Agis-Torres, A.; García-Palencia, P.; Goñi, I.; Muñoz-Martínez, E. Induction of Epithelial Hypoplasia in Rat Cecal and Distal Colonic Mucosa by Grape Antioxidant Dietary Fiber. Nutr. Res. 2006, 26, 651–658. [Google Scholar] [CrossRef]
- Sánchez-Tena, S.; Lizárraga, D.; Miranda, A.; Vinardell, M.P.; García-García, F.; Dopazo, J.; Torres, J.L.; Saura-Calixto, F.; Capellà, G.; Cascante, M. Grape Antioxidant Dietary Fiber Inhibits Intestinal Polyposis in ApcMin/+ Mice: Relation to Cell Cycle and Immune Response. Carcinogenesis 2013, 34, 1881–1888. [Google Scholar] [CrossRef]
- Derry, M.; Somasagara, R.; Raina, K.; Kumar, S.; Gomez, J.; Patel, M.; Agarwal, R.; Agarwal, C. Target Identification of Grape Seed Extract in Colorectal Cancer Using Drug Affinity Responsive Target Stability (DARTS) Technique: Role of Endoplasmic Reticulum Stress Response Proteins. Curr. Cancer Drug Targets 2014, 14, 323–336. [Google Scholar] [CrossRef] [PubMed]
- Kaur, M.; Tyagi, A.; Singh, R.P.; Sclafani, R.A.; Agarwal, R.; Agarwal, C. Grape Seed Extract Upregulates P21 (Cip1) through Redox-Mediated Activation of ERK1/2 and Posttranscriptional Regulation Leading to Cell Cycle Arrest in Colon Carcinoma HT29 Cells. Mol. Carcinog. 2011, 50, 553–562. [Google Scholar] [CrossRef]
- Wang, L.; Zhan, J.; Huang, W. Grape Seed Proanthocyanidins Induce Apoptosis and Cell Cycle Arrest of HepG2 Cells Accompanied by Induction of the MAPK Pathway and NAG-1. Antioxidants 2020, 9, 1200. [Google Scholar] [CrossRef] [PubMed]
- Roy, A.M.; Baliga, M.S.; Elmets, C.A.; Katiyar, S.K. Grape Seed Proanthocyanidins Induce Apoptosis through P53, Bax, and Caspase 3 Pathways. Neoplasia 2005, 7, 24. [Google Scholar] [CrossRef] [PubMed]
- Mantena, S.K.; Baliga, M.S.; Katiyar, S.K. Grape Seed Proanthocyanidins Induce Apoptosis and Inhibit Metastasis of Highly Metastatic Breast Carcinoma Cells. Carcinogenesis 2006, 27, 1682–1691. [Google Scholar] [CrossRef]
- Saura-Calixto, F.; Goñi, I. Functional Formulation Based on Antioxidant Dietary Fiber and Soluble Fiber. Patent CSIC-UCM, ES 2259258 A1, 21 October 2005. [Google Scholar]
- Pérez-Jiménez, J.; Serrano, J.; Tabernero, M.; Arranz, S.; Díaz-Rubio, M.E.; García-Diz, L.; Goñi, I.; Saura-Calixto, F. Effects of Grape Antioxidant Dietary Fiber in Cardiovascular Disease Risk Factors. Nutrition 2008, 24, 646–653. [Google Scholar] [CrossRef]
- Touriño, S.; Pérez-Jiménez, J.; Mateos-Martín, M.L.; Fuguet, E.; Vinardell, M.P.; Cascante, M.; Torres, J.L. Metabolites in Contact with the Rat Digestive Tract after Ingestion of a Phenolic-Rich Dietary Fiber Matrix. J. Agric. Food Chem. 2011, 59, 5955–5963. [Google Scholar] [CrossRef]
- Touriño, S.; Fuguet, E.; Jáuregui, O.; Saura-Calixto, F.; Cascante, M.; Torres, J.L. High-Resolution Liquid Chromatography/Electrospray Ionization Time-of-Flight Mass Spectrometry Combined with Liquid Chromatography/Electrospray Ionization Tandem Mass Spectrometry to Identify Polyphenols from Grape Antioxidant Dietary Fiber. Rapid Commun. Mass Spectrom. 2008, 22, 3489–3500. [Google Scholar] [CrossRef]
- Pérez-Jiménez, J.; Sanz, Y.; Lamuela-Raventós, R.M. (Poly) Phenols as Bioactive Constituents Linked to Dietary Fibre Metabolic Fate. Trends Endocrinol. Metab. 2025, 36, 502–503. [Google Scholar] [CrossRef]
- Fernandes, A.; Mateus, N.; de Freitas, V. Polyphenol-Dietary Fiber Conjugates from Fruits and Vegetables: Nature and Biological Fate in a Food and Nutrition Perspective. Foods 2023, 12, 1052. [Google Scholar] [CrossRef] [PubMed]
- Hou, C.; Chen, Y.; Zhang, W.; Yu, J.; Ji, M.; Cai, S.; Guo, W.; Ji, X.; Sun, L.; Liu, X.; et al. An Insight into the Full Aspects of Bound Polyphenols in Dietary Fiber: Interaction, Composition, Function and Foundation as Well as Alteration in Food Processing. Food Chem. 2025, 485, 144553. [Google Scholar] [CrossRef]
- Ding, Y.; Morozova, K.; Scampicchio, M.; Ferrentino, G. Non-Extractable Polyphenols from Food By-Products: Current Knowledge on Recovery, Characterisation, and Potential Applications. Processes 2020, 8, 925. [Google Scholar] [CrossRef]
- Das, T.; Chatterjee, N.; Capanoglu, E.; Lorenzo, J.M.; Das, A.K.; Dhar, P. The Synergistic Ramification of Insoluble Dietary Fiber and Associated Non-Extractable Polyphenols on Gut Microbial Population Escorting Alleviation of Lifestyle Diseases. Food Chem. X 2023, 18, 100697. [Google Scholar] [CrossRef]
- Ramos-Romero, S.; Martínez-Maqueda, D.; Hereu, M.; Amézqueta, S.; Torres, J.L.; Pérez-Jiménez, J. Modifications of Gut Microbiota after Grape Pomace Supplementation in Subjects at Cardiometabolic Risk: A Randomized Cross-Over Controlled Clinical Trial. Foods 2020, 9, 1279. [Google Scholar] [CrossRef] [PubMed]
- Di Luccia, B.; Acampora, V.; Saggese, A.; Calabrò, V.; Vivo, M.; Angrisano, T.; Baccigalupi, L.; Ricca, E.; Pollice, A. Modulation of Intestinal Epithelial Cell Proliferation and Apoptosis by Lactobacillus Gasseri SF1183. Sci. Rep. 2022, 12, 20248. [Google Scholar] [CrossRef]
- Whitman, J.A.; Doherty, L.A.; Pantoja-Feliciano de Goodfellow, I.G.; Racicot, K.; Anderson, D.J.; Kensil, K.; Karl, J.P.; Gibson, G.R.; Soares, J.W. In Vitro Fermentation Shows Polyphenol and Fiber Blends Have an Additive Beneficial Effect on Gut Microbiota States. Nutrients 2024, 16, 1159. [Google Scholar] [CrossRef]
- Maiuolo, J.; Bulotta, R.M.; Ruga, S.; Nucera, S.; Macrì, R.; Scarano, F.; Oppedisano, F.; Carresi, C.; Gliozzi, M.; Musolino, V.; et al. The Postbiotic Properties of Butyrate in the Modulation of the Gut Microbiota: The Potential of Its Combination with Polyphenols and Dietary Fibers. Int. J. Mol. Sci. 2024, 25, 6971. [Google Scholar] [CrossRef]
- Cao, X.; Wang, X.; Ren, Y.; Sun, Y.; Yang, Z.; Ge, J.; Ping, W. Lonicera caerulea L. Polyphenols Improve Short-Chain Fatty Acid Levels by Reshaping the Microbial Structure of Fermented Feces in Vitro. Front. Microbiol. 2023, 14, 1228700. [Google Scholar] [CrossRef]
- Castrogiovanni, C.; Waterschoot, B.; De Backer, O.; Dumont, P. Serine 392 Phosphorylation Modulates P53 Mitochondrial Translocation and Transcription-Independent Apoptosis. Cell Death Differ. 2018, 25, 190–203. [Google Scholar] [CrossRef]
- Loughery, J.; Cox, M.; Smith, L.M.; Meek, D.W. Critical Role for P53-Serine 15 Phosphorylation in Stimulating Transactivation at P53-Responsive Promoters. Nucleic Acids Res. 2014, 42, 7666–7680. [Google Scholar] [CrossRef]
- Ramos, S. Cancer Chemoprevention and Chemotherapy: Dietary Polyphenols and Signalling Pathways. Mol. Nutr. Food Res. 2008, 52, 507–526. [Google Scholar] [CrossRef]
- Yi, L.; Wang, Q.; Luo, H.; Lei, D.; Tang, Z.; Lei, S.; Xiao, H. Inhibitory Effects of Polyphenols-Rich Components From Three Edible Seaweeds on Inflammation and Colon Cancer in Vitro. Front. Nutr. 2022, 9, 856273. [Google Scholar] [CrossRef]
- Wu, H.; Li, C.; Cui, M.; Guo, H.; Chen, S.; Du, J.; Li, H.; Li, Z. Polyphenols from Hippophae Rhamnoides Suppressed Colon Cancer Growth by Regulating MiRNA-Mediated Cell Cycle Arrest and Apoptosis in Vitro and in Vivo. J. Funct. Foods 2021, 87, 104780. [Google Scholar] [CrossRef]
- Chen, P.; Zhang, J.Y.; Sha, B.B.; Ma, Y.E.; Hu, T.; Ma, Y.C.; Sun, H.; Shi, J.X.; Dong, Z.M.; Li, P. Luteolin Inhibits Cell Proliferation and Induces Cell Apoptosis via Down-Regulation of Mitochondrial Membrane Potential in Esophageal Carcinoma Cells EC1 and KYSE450. Oncotarget 2017, 8, 27471–27480. [Google Scholar] [CrossRef] [PubMed]
- Randisi, F.; Perletti, G.; Marras, E.; Gariboldi, M.B. Green Tea Components: In Vitro and In Vivo Evidence for Their Anticancer Potential in Colon Cancer. Cancers 2025, 17, 623. [Google Scholar] [CrossRef] [PubMed]
- Martín, M.A.; Goya, L.; Ramos, S. Preventive Effects of Cocoa and Cocoa Antioxidants in Colon Cancer. Diseases 2016, 4, 6. [Google Scholar] [CrossRef]
- Vogler, M.; Braun, Y.; Smith, V.M.; Westhoff, M.A.; Pereira, R.S.; Pieper, N.M.; Anders, M.; Callens, M.; Vervliet, T.; Abbas, M.; et al. The BCL2 Family: From Apoptosis Mechanisms to New Advances in Targeted Therapy. Signal Transduct. Target. Ther. 2025, 10, 91. [Google Scholar] [CrossRef] [PubMed]
- Rath, E.; Haller, D. Intestinal Epithelial Cell Metabolism at the Interface of Microbial Dysbiosis and Tissue Injury. Mucosal Immunol. 2022, 15, 595–604. [Google Scholar] [CrossRef] [PubMed]
- Arike, L.; Seiman, A.; van der Post, S.; Rodriguez Piñeiro, A.M.; Ermund, A.; Schütte, A.; Bäckhed, F.; Johansson, M.E.V.; Hansson, G.C. Protein Turnover in Epithelial Cells and Mucus along the Gastrointestinal Tract Is Coordinated by the Spatial Location and Microbiota. Cell Rep. 2020, 30, 1077–1087.e3. [Google Scholar] [CrossRef]
- Gu, C.; Fan, X.; Yu, W.; Gu, C.; Fan, X.; Yu, W. Functional Diversity of Mammalian Small Heat Shock Proteins: A Review. Cells 2023, 12, 1947. [Google Scholar] [CrossRef]
- Peng, M.; Yi, W.; Murong, M.; Peng, N.; Tong, H.; Jiang, M.; Jin, D.; Peng, S.; Liang, W.; Quan, J.; et al. Akkermansia Muciniphila Improves Heat Stress-Impaired Intestinal Barrier Function by Modulating HSP27 in Caco-2 Cells. Microb. Pathog. 2023, 177, 106028. [Google Scholar] [CrossRef]
- Sun, Q.; Tian, Q.; Bravo Iniguez, A.; Sun, X.; Zhang, H.; Deavila, J.; Du, M.; Zhu, M.J. AMPK Deficiency Increases DNA Methylation and Aggravates Colorectal Tumorigenesis in AOM/DSS Mice. Genes 2024, 15, 835. [Google Scholar] [CrossRef]
- Figueras, T.; Perdicaro, D.J.; Cacciamani, V.E.; Gil Lorenzo, A.F.; Suhaiman, L.; Antoniolli, A.; Vazquez Prieto, M.A.; Costantino, V.V. Grape Pomace Extract, Rich in Phenolic Compounds, Attenuates Obesity-Induced Nephropathy by Modulating Energy Metabolism Dysregulation and Oxidative Stress in Mice Fed a High-Fat Diet. Food Funct. 2025, 16, 6833–6847. [Google Scholar] [CrossRef]
- Saxton, R.A.; Sabatini, D.M. MTOR Signaling in Growth, Metabolism, and Disease. Cell 2017, 168, 960–976, Erratum in Cell 2017, 169, 361–371. [Google Scholar] [CrossRef]
- Kaur, H.; Moreau, R. MTORC1 Silencing during Intestinal Epithelial Caco-2 Cell Differentiation Is Mediated by the Activation of the AMPK/TSC2 Pathway. Biochem. Biophys. Res. Commun. 2021, 545, 183–188. [Google Scholar] [CrossRef]
- Yibcharoenporn, C.; Muanprasat, C.; Moonwiriyakit, A.; Satitsri, S.; Pathomthongtaweechai, N. AMPK in Intestinal Health and Disease: A Multifaceted Therapeutic Target for Metabolic and Inflammatory Disorders. Drug Des. Dev. Ther. 2025, 19, 3029–3058. [Google Scholar] [CrossRef] [PubMed]
- Gasaly, N.; Hermoso, M.A.; Gotteland, M. Butyrate and the Fine-Tuning of Colonic Homeostasis: Implication for Inflammatory Bowel Diseases. Int. J. Mol. Sci. 2021, 22, 3061. [Google Scholar] [CrossRef] [PubMed]
- Martínez-Ruiz, M.; Robeson, M.S.; Piccolo, B.D. Fueling the Fire: Colonocyte Metabolism and Its Effect on the Colonic Epithelia. Crit. Rev. Food Sci. Nutr. 2025, 23, 1–20. [Google Scholar] [CrossRef] [PubMed]
- Machado, T.O.X.; Portugal, I.; de Kodel, H.A.C.; Droppa-Almeida, D.; Dos Santos Lima, M.; Fathi, F.; Oliveira, M.B.P.P.; de Albuquerque-Júnior, R.L.C.; Dariva, C.; Souto, E.B. Therapeutic Potential of Grape Pomace Extracts: A Review of Scientific Evidence. Food Biosci. 2024, 60, 104210. [Google Scholar] [CrossRef]
- Muscia Saez, V.; Perdicaro, D.J.; Cremonini, E.; Costantino, V.V.; Fontana, A.R.; Oteiza, P.I.; Vazquez Prieto, M.A. Grape Pomace Extract Attenuates High Fat Diet-Induced Endotoxemia and Liver Steatosis in Mice. Food Funct. 2025, 16, 2515–2529. [Google Scholar] [CrossRef]
- Zhou, Y.; Liu, F. Coordination of the AMPK, Akt, MTOR, and P53 Pathways under Glucose Starvation. Int. J. Mol. Sci. 2022, 23, 14945. [Google Scholar] [CrossRef]
- Koo, K.Y.; Moon, K.; Song, H.S.; Lee, M.S. Metabolic Regulation by P53: Implications for Cancer Therapy. Mol. Cells 2025, 48, 100198. [Google Scholar] [CrossRef]
- Liang, J.; Shao, S.H.; Xu, Z.X.; Hennessy, B.; Ding, Z.; Larrea, M.; Kondo, S.; Dumont, D.J.; Gutterman, J.U.; Walker, C.L.; et al. The Energy Sensing LKB1-AMPK Pathway Regulates P27(Kip1) Phosphorylation Mediating the Decision to Enter Autophagy or Apoptosis. Nat. Cell Biol. 2007, 9, 218–224. [Google Scholar] [CrossRef]
- Dragoni, S.; Caridi, B.; Karatsai, E.; Burgoyne, T.; Sarker, M.H.; Turowski, P. AMP-Activated Protein Kinase Is a Key Regulator of Acute Neurovascular Permeability. J. Cell Sci. 2021, 134, 253179. [Google Scholar] [CrossRef]
- Ochoa-Sanchez, A.; Sahare, P.; Pathak, S.; Banerjee, A.; Estevez, M.; Duttaroy, A.K.; Luna-Bárcenas, G.; Paul, S. Evaluation of the Synergistic Effects of Curcumin-Resveratrol Co-Loaded Biogenic Silica on Colorectal Cancer Cells. Front. Pharmacol. 2024, 15, 1341773. [Google Scholar] [CrossRef] [PubMed]
- Ming, J.; Chen, J.; Zheng, F.; Wang, T.; Du, Y.; Wang, J.; Shao, X.; Yang, X.; Wu, C.; Ye, J. Dietary Quercetin Improves Growth Performance and Modulates Non-Specific Immunity, Antioxidant Capacity, and Lipid Metabolism via NF-ΚB, Nrf2, and AMPK Signaling Pathways in Black Carp (Mylopharyngodon piceus) Fed High-Fat Diets. Aquac. Rep. 2025, 43, 102909. [Google Scholar] [CrossRef]
- EFSA. Scientific Opinion on Principles for Deriving and Applying Dietary Reference Values. EFSA J. 2016, 8, 1458. [Google Scholar] [CrossRef]
- Gavrieli, Y.; Sherman, Y.; Ben-Sasson, S.A. Identification of Programmed Cell Death in Situ via Specific Labeling of Nuclear DNA Fragmentation. J. Cell Biol. 1992, 119, 493–501. [Google Scholar] [CrossRef] [PubMed]





| Control | GADF | p | |
|---|---|---|---|
| Colon weight (g) | 2.63 ± 0.63 | 2.67 ± 0.64 | NS |
| Length (cm) | 13.67 ± 2.01 | 16.14 ± 1.68 | <0.01 |
| Mucosal thickness (µm) | 255.00 ± 19.44 | 238.20 ± 30.93 | <0.01 |
| Crypt depth (µm) | 225.91 ± 19.42 | 190.90 ± 28.95 | <0.001 |
| Crypt density (crypts/mm) | 17.00 ± 2.94 | 16.7 ± 2.41 | NS |
| PAS (positive cells/crypt) | 21.50 ± 2.76 | 26.20 ± 2.90 | <0.01 |
| Occludin (IRS) | 1.68 ± 0.33 | 2.56 ± 0.37 | <0.01 |
| ZO-1 (IRS) | 0.99 ± 0.40 | 1.58 ± 0.49 | <0.01 |
Disclaimer/Publisher’s Note: The statements, opinions and data contained in all publications are solely those of the individual author(s) and contributor(s) and not of MDPI and/or the editor(s). MDPI and/or the editor(s) disclaim responsibility for any injury to people or property resulting from any ideas, methods, instructions or products referred to in the content. |
© 2025 by the authors. Licensee MDPI, Basel, Switzerland. This article is an open access article distributed under the terms and conditions of the Creative Commons Attribution (CC BY) license (https://creativecommons.org/licenses/by/4.0/).
Share and Cite
Ortega-Menéndez, P.; Hernández-Martín, M.; Drago, S.R.; Guillén, C.; Pérez-Jiménez, J.; Gómez-Garre, D.; Rivera, L.; Azcutia, V.; López-Oliva, M.E. Sustainable Grape Antioxidant Dietary Fiber Preserves Proximal Colonic Homeostasis via Hsp27 and AMPK Signaling. Int. J. Mol. Sci. 2025, 26, 10564. https://doi.org/10.3390/ijms262110564
Ortega-Menéndez P, Hernández-Martín M, Drago SR, Guillén C, Pérez-Jiménez J, Gómez-Garre D, Rivera L, Azcutia V, López-Oliva ME. Sustainable Grape Antioxidant Dietary Fiber Preserves Proximal Colonic Homeostasis via Hsp27 and AMPK Signaling. International Journal of Molecular Sciences. 2025; 26(21):10564. https://doi.org/10.3390/ijms262110564
Chicago/Turabian StyleOrtega-Menéndez, Paula, Marina Hernández-Martín, Silvina Rosa Drago, Carlos Guillén, Jara Pérez-Jiménez, Dulcenombre Gómez-Garre, Luis Rivera, Verónica Azcutia, and María Elvira López-Oliva. 2025. "Sustainable Grape Antioxidant Dietary Fiber Preserves Proximal Colonic Homeostasis via Hsp27 and AMPK Signaling" International Journal of Molecular Sciences 26, no. 21: 10564. https://doi.org/10.3390/ijms262110564
APA StyleOrtega-Menéndez, P., Hernández-Martín, M., Drago, S. R., Guillén, C., Pérez-Jiménez, J., Gómez-Garre, D., Rivera, L., Azcutia, V., & López-Oliva, M. E. (2025). Sustainable Grape Antioxidant Dietary Fiber Preserves Proximal Colonic Homeostasis via Hsp27 and AMPK Signaling. International Journal of Molecular Sciences, 26(21), 10564. https://doi.org/10.3390/ijms262110564

