Sign in to use this feature.

Years

Between: -

Subjects

remove_circle_outline
remove_circle_outline
remove_circle_outline
remove_circle_outline
remove_circle_outline
remove_circle_outline
remove_circle_outline

Journals

Article Types

Countries / Regions

Search Results (19)

Search Parameters:
Keywords = AKBA

Order results
Result details
Results per page
Select all
Export citation of selected articles as:
27 pages, 9046 KB  
Article
Formulation, Characterization, and In Vitro Biological Evaluation of a Triple-Phytochemical Nano Delivery System for Colon Cancer Therapy—A Preliminary Feasibility Study
by Dhanalekshmi Unnikrishnan Meenakshi, Gurpreet Kaur Narde, Shah Alam Khan and Alka Ahuja
Pharmaceutics 2026, 18(2), 277; https://doi.org/10.3390/pharmaceutics18020277 - 23 Feb 2026
Viewed by 562
Abstract
Background/Objectives: Poor oral bioavailability and limited intestinal permeation restrict the clinical translation of phytochemicals for colorectal cancer (CRC) therapy. The present preliminary study explored the development of a nanoparticle-based combinatorial formulation of resveratrol (Resv), acetyl-11-keto-β-boswellic acid (AKBA), and quercetin (Quer), to improve [...] Read more.
Background/Objectives: Poor oral bioavailability and limited intestinal permeation restrict the clinical translation of phytochemicals for colorectal cancer (CRC) therapy. The present preliminary study explored the development of a nanoparticle-based combinatorial formulation of resveratrol (Resv), acetyl-11-keto-β-boswellic acid (AKBA), and quercetin (Quer), to improve intestinal permeation and anti-cancer efficacy. Methods: A triple phytochemical nano formulation (designated as 3X) was developed and evaluated for morphology, particle size, zeta potential, encapsulation efficiency, and in vitro pharmaceutical characteristics. Safety was evaluated using in vitro cytotoxicity assays, while anticancer efficacy and apoptotic potential were preliminarily evaluated in Caco-2 CRC cell lines. Gene expression analysis was performed to examine the modulation of inflammation and cancer-related markers. Results: The 3X formulation exhibited a particle size of 198.5 nm with a polydispersity index of 0.492 and a zeta potential of −32.7, indicating good nanoscale stability. The encapsulation efficiencies were 90% for AKBA, 80% for Resv, and 75% for Quer. In vitro permeation studies demonstrated a controlled release mechanism. The formulation showed minimal hemolysis (3%) and had acceptable in vitro safety. The IC50 of the formulation was found to be 365 µg in the cytotoxicity assay. Treatment with the 3X nanoformulation significantly modulated anti-inflammatory and cancer-related gene expression in Caco2 cells, evidenced by downregulation of TGFβ (Transforming Growth Factor-beta) and COX-2 (cyclooxygenase-2), and upregulation of TNFα (Tumor necrosis factor-alpha) and nitric oxide (NO) and reduced IL-1β (Interleukins-1 beta) expression compared with control cells. Conclusions: The findings demonstrate that the developed 3X nano formulation exhibits favorable permeation characteristics and exerts anticancer activity against CRC. Based on preliminary findings, the formulation represents a promising phytochemical-based combination strategy for CRC, warranting further in vivo studies to validate its efficacy and elucidate the underlying molecular mechanisms. Full article
(This article belongs to the Special Issue Advanced Drug Delivery Systems for Natural Products)
Show Figures

Graphical abstract

13 pages, 2004 KB  
Article
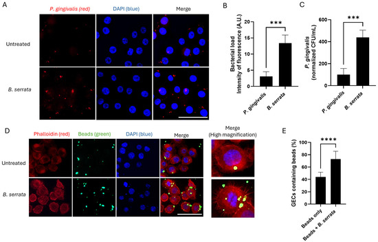
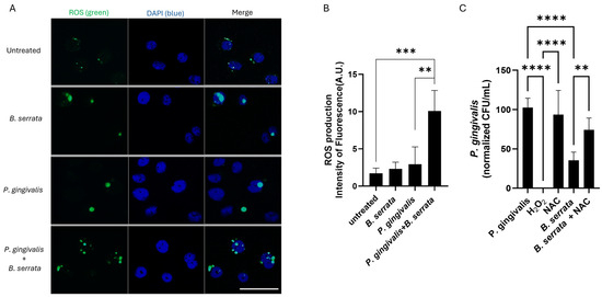
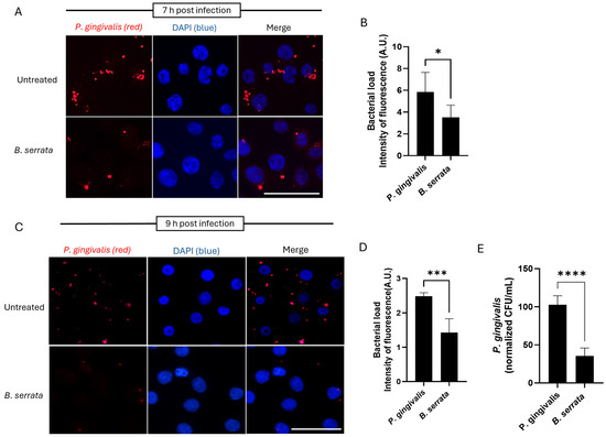
Boswellia serrata Extract and Its Bioactive Compound 3-O-Acetyl-11-Keto-β-Boswellic Acid (AKBA) Induce ROS-Mediated Intracellular Clearance of Porphyromonas gingivalis in Human Gingival Epithelial Cells
by David Vang, Pedro Henrique Carneiro, Laura Henao, Adrien Stroumza, Harmony Matshik Dakafay, Scott Davis, David M. Ojcius, Cassio Luiz Coutinho Almeida-da-Silva and Aline Cristina Abreu Moreira-Souza
Int. J. Mol. Sci. 2026, 27(4), 1733; https://doi.org/10.3390/ijms27041733 - 11 Feb 2026
Viewed by 608
Abstract
Porphyromonas gingivalis is a keystone pathogen in periodontitis, known for its ability to invade gingival epithelial cells and persist intracellularly. Conventional antimicrobials are often ineffective against intracellular pathogens, and natural products remain poorly explored in this context. Here, we investigated the antimicrobial effects [...] Read more.
Porphyromonas gingivalis is a keystone pathogen in periodontitis, known for its ability to invade gingival epithelial cells and persist intracellularly. Conventional antimicrobials are often ineffective against intracellular pathogens, and natural products remain poorly explored in this context. Here, we investigated the antimicrobial effects of Boswellia serrata extract and its bioactive compounds on the dynamics of P. gingivalis infection in human gingival epithelial cells. During early times of infection, B. serrata extracts stimulated phagocytosis and increased bacterial internalization, suggesting modulation of epithelial uptake mechanisms. At later times of infection, B. serrata increased production of reactive oxygen species (ROS) in host cells and markedly reduced intracellular bacterial load. The antimicrobial effect was abolished by the ROS scavenger N-acetylcysteine, confirming a role for oxidative mechanisms in the clearance of P. gingivalis. Similar results were obtained with 3-O-acetyl-11-keto-β-boswellic acid (AKBA), one of the major boswellic acid derivatives found in B. serrata extract. These findings reveal a dual role of B. serrata compounds in response to P. gingivalis infection, in which B. serrata initially facilitates bacterial entry and subsequently promotes ROS-dependent intracellula These findings provide new mechanistic insights into the regulation of host–pathogen interactions by the natural products found in B. serrata. Our results support the therapeutic potential of B. serrata-derived compounds for managing periodontal infections. Full article
Show Figures

Figure 1

20 pages, 3442 KB  
Article
Synergistic Induction of Apoptosis by Boswellic Acid and Cisplatin in A549 Lung Cancer Cells Through NF-κB Modulation and p53 Pathway Activation
by Mehmet Uğur Karabat and Mehmet Cudi Tuncer
Curr. Issues Mol. Biol. 2025, 47(9), 785; https://doi.org/10.3390/cimb47090785 - 22 Sep 2025
Viewed by 1012
Abstract
The increasing resistance to chemotherapeutic agents in lung cancer significantly contributes to its high mortality. Natural compounds such as acetyl-11-keto-β-boswellic acid (AKBA) have emerged as promising adjuncts to standard therapies. This study investigated the synergistic apoptotic and cytotoxic effects of AKBA in combination [...] Read more.
The increasing resistance to chemotherapeutic agents in lung cancer significantly contributes to its high mortality. Natural compounds such as acetyl-11-keto-β-boswellic acid (AKBA) have emerged as promising adjuncts to standard therapies. This study investigated the synergistic apoptotic and cytotoxic effects of AKBA in combination with cisplatin (Cis) on A549 non-small-cell lung cancer (NSCLC) cells. Cell viability, apoptosis, and gene expression were evaluated using MTS assay, Annexin V-FITC/PI staining, caspase activity, RT-qPCR, and ELISA, complemented by molecular docking (AKBA–p53) and molecular dynamics (AKBA–p53 and Cis–p53) analyses. Combined AKBA + Cis treatment significantly enhanced apoptosis and reduced cell viability compared to monotherapies (p < 0.001), accompanied by upregulation of p53 and caspase-3 and suppression of NF-κB. In silico results further supported direct and stable binding of p53, particularly with AKBA. These findings indicate that AKBA synergizes with Cis to potentiate apoptotic and anti-inflammatory responses in NSCLC and may provide a novel dose-sparing strategy with improved therapeutic efficacy, warranting further in vivo validation. Full article
(This article belongs to the Special Issue Cancer Biomarkers: Discovery and Applications)
Show Figures

Figure 1

14 pages, 3083 KB  
Article
Effects of 1H-1,2,3-Triazole Derivatives of 3-O-Acetyl-11-Keto-Beta-Boswellic Acid from Boswellia sacra Resin on T-Cell Proliferation and Activation
by Abdo Meyiah, Satya Kumar Avula, Ahmed Al-Harrasi and Eyad Elkord
Pharmaceuticals 2024, 17(12), 1650; https://doi.org/10.3390/ph17121650 - 8 Dec 2024
Cited by 2 | Viewed by 1934
Abstract
Background: 3-O-acetyl-11-keto-β-boswellic acid (β-AKBA), a triterpene natural product, is one of the main natural products of Boswellia sacra resin (BSR) and has reported biological and immunomodulatory effects. 1H-1,2,3-triazole derivatives of β-AKBA (named 6a [...] Read more.
Background: 3-O-acetyl-11-keto-β-boswellic acid (β-AKBA), a triterpene natural product, is one of the main natural products of Boswellia sacra resin (BSR) and has reported biological and immunomodulatory effects. 1H-1,2,3-triazole derivatives of β-AKBA (named 6a6d) were synthesized from β-AKBA. The 1H-1,2,3-triazole compounds are also known to have a wide range of biological and pharmacological properties as demonstrated by in vitro and in vivo studies. This study aimed to investigate the effects of these 1H-1,2,3-triazole derivatives of β-AKBA on human T-cell proliferation and activation. Methods: PBMCs isolated from healthy donors were activated by anti-CD3/CD28 monoclonal antibodies in the presence of β-AKBA (1) or 1H-1,2,3-triazole derivatives of β-AKBA or DMSO controls. Results: We found that similar to the parent compound β-AKBA (1), derivatives 6a, 6b, and 6d significantly inhibited T-cell expansion/proliferation and reduced the levels of CD25 activation marker on CD4+ and CD8+ T cells without exerting significant cytotoxic effects on T-cell viability at a concentration of 25 µM. However, compound 6c further inhibited T-cell expansion/proliferation and CD25 expression, but had a significant cytotoxic effect on cell viability at similar concentrations of 25 µM. Conclusions: These findings demonstrate the immunoinhibitory effects of β-AKBA (1) and its corresponding triazole derivatives on T-cell proliferation and activation, highlighting the promising therapeutic potential of these compounds in T-cell-mediated diseases. Full article
(This article belongs to the Section Medicinal Chemistry)
Show Figures

Figure 1

20 pages, 7443 KB  
Article
Interactions between Inhibitors and 5-Lipoxygenase: Insights from Gaussian Accelerated Molecular Dynamics and Markov State Models
by Yuyang Liu, Kaiyu Wang, Fuyan Cao, Nan Gao and Wannan Li
Int. J. Mol. Sci. 2024, 25(15), 8295; https://doi.org/10.3390/ijms25158295 - 30 Jul 2024
Cited by 8 | Viewed by 3934
Abstract
Inflammation is a protective stress response triggered by external stimuli, with 5-lipoxygenase (5LOX) playing a pivotal role as a potent mediator of the leukotriene (Lts) inflammatory pathway. Nordihydroguaiaretic acid (NDGA) functions as a natural orthosteric inhibitor of 5LOX, while 3-acetyl-11-keto-β-boswellic acid (AKBA) acts [...] Read more.
Inflammation is a protective stress response triggered by external stimuli, with 5-lipoxygenase (5LOX) playing a pivotal role as a potent mediator of the leukotriene (Lts) inflammatory pathway. Nordihydroguaiaretic acid (NDGA) functions as a natural orthosteric inhibitor of 5LOX, while 3-acetyl-11-keto-β-boswellic acid (AKBA) acts as a natural allosteric inhibitor targeting 5LOX. However, the precise mechanisms of inhibition have remained unclear. In this study, Gaussian accelerated molecular dynamics (GaMD) simulation was employed to elucidate the inhibitory mechanisms of NDGA and AKBA on 5LOX. It was found that the orthosteric inhibitor NDGA was tightly bound in the protein’s active pocket, occupying the active site and inhibiting the catalytic activity of the 5LOX enzyme through competitive inhibition. The binding of the allosteric inhibitor AKBA induced significant changes at the distal active site, leading to a conformational shift of residues 168–173 from a loop to an α-helix and significant negative correlated motions between residues 285–290 and 375–400, reducing the distance between these segments. In the simulation, the volume of the active cavity in the stable conformation of the protein was reduced, hindering the substrate’s entry into the active cavity and, thereby, inhibiting protein activity through allosteric effects. Ultimately, Markov state models (MSM) were used to identify and classify the metastable states of proteins, revealing the transition times between different conformational states. In summary, this study provides theoretical insights into the inhibition mechanisms of 5LOX by AKBA and NDGA, offering new perspectives for the development of novel inhibitors specifically targeting 5LOX, with potential implications for anti-inflammatory drug development. Full article
Show Figures

Figure 1

24 pages, 17334 KB  
Article
Acetyl-11-Keto-β-Boswellic Acid Accelerates the Repair of Spinal Cord Injury in Rats by Resisting Neuronal Pyroptosis with Nrf2
by Yao Wang, Zongliang Xiong, Qiyuan Zhang, Mengmeng Liu, Jingjing Zhang, Xinyue Qi, Xiaowen Jiang and Wenhui Yu
Int. J. Mol. Sci. 2024, 25(1), 358; https://doi.org/10.3390/ijms25010358 - 26 Dec 2023
Cited by 6 | Viewed by 3142
Abstract
The primary aim of this study is to delve into the potential of Acetyl-11-keto-β-boswellic acid (AKBA) in ameliorating neuronal damage induced by acute spinal cord injury, as well as to unravel the intricate underlying mechanisms. A cohort of 40 Sprague-Dawley rats was meticulously [...] Read more.
The primary aim of this study is to delve into the potential of Acetyl-11-keto-β-boswellic acid (AKBA) in ameliorating neuronal damage induced by acute spinal cord injury, as well as to unravel the intricate underlying mechanisms. A cohort of 40 Sprague-Dawley rats was meticulously categorized into four groups. Following a seven-day oral administration of AKBA, damaged spinal cord samples were meticulously procured for Nissl staining and electron microscopy to assess neuronal demise. Employing ELISA, immunofluorescence, Western blot (WB), and quantitative polymerase chain reaction (qPCR), the modulatory effects of AKBA within the context of spinal cord injury were comprehensively evaluated. Furthermore, employing an ex vivo extraction of spinal cord neurons, an ATP + LPS-induced pyroptotic injury model was established. The model was subsequently subjected to Nrf2 inhibition, followed by a battery of assessments involving ELISA, DCFH-DA staining, flow cytometry, immunofluorescence, and WB to decipher the effects of AKBA on the spinal cord neuron pyroptosis model. By engaging the Nrf2-ROS-NLRP3 pathway, AKBA exerted a repressive influence on the expression of the pyroptotic initiator protein Caspase-1, thereby mitigating the release of GSDMD and alleviating pyroptosis. Additionally, AKBA demonstrated the ability to attenuate the release of IL-18 and IL-1β, curbing neuronal loss and expediting the restorative processes within the context of spinal cord injury. Our study elucidates that AKBA can reduce spinal cord neuronal apoptosis, providing a basis for the development of AKBA as a clinical treatment for spinal cord injury. Full article
Show Figures

Figure 1

22 pages, 2910 KB  
Article
The Protective Effect of 11-Keto-β-Boswellic Acid against Diabetic Cardiomyopathy in Rats Entails Activation of AMPK
by Jozaa Z. AlTamimi, Nora A. AlFaris, Ghedeir M. Alshammari, Reham I. Alagal, Dalal H. Aljabryn and Mohammed Abdo Yahya
Nutrients 2023, 15(7), 1660; https://doi.org/10.3390/nu15071660 - 29 Mar 2023
Cited by 17 | Viewed by 3792
Abstract
This study examined the protective effect of 11-keto-β-boswellic acid (AKBA) against streptozotocin (STZ)-induced diabetic cardiomyopathy (DC) in rats and examined the possible mechanisms of action. Male rats were divided into 5 groups (n = 8/each): (1) control, AKBA (10 mg/kg, orally), STZ (65 [...] Read more.
This study examined the protective effect of 11-keto-β-boswellic acid (AKBA) against streptozotocin (STZ)-induced diabetic cardiomyopathy (DC) in rats and examined the possible mechanisms of action. Male rats were divided into 5 groups (n = 8/each): (1) control, AKBA (10 mg/kg, orally), STZ (65 mg/kg, i.p.), STZ + AKBA (10 mg/kg, orally), and STZ + AKBA + compound C (CC/an AMPK inhibitor, 0.2 mg/kg, i.p.). AKBA improved the structure and the systolic and diastolic functions of the left ventricles (LVs) of STZ rats. It also attenuated the increase in plasma glucose, plasma insulin, and serum and hepatic levels of triglycerides (TGs), cholesterol (CHOL), and free fatty acids (FFAs) in these diabetic rats. AKBA stimulated the ventricular activities of phosphofructokinase (PFK), pyruvate dehydrogenase (PDH), and acetyl CoA carboxylase (ACC); increased levels of malonyl CoA; and reduced levels of carnitine palmitoyltransferase I (CPT1), indicating improvement in glucose and FA oxidation. It also reduced levels of malondialdehyde (MDA); increased mitochondria efficiency and ATP production; stimulated mRNA, total, and nuclear levels of Nrf2; increased levels of glutathione (GSH), heme oxygenase (HO-1), superoxide dismutase (SOD), and catalase (CAT); but reduced the expression and nuclear translocation of NF-κB and levels of tumor-necrosis factor-α (TNF-α) and interleukin-6 (IL-6). These effects were concomitant with increased activities of AMPK in the LVs of the control and STZ-diabetic rats. Treatment with CC abolished all these protective effects of AKBA. In conclusion, AKBA protects against DC in rats, mainly by activating the AMPK-dependent control of insulin release, cardiac metabolism, and antioxidant and anti-inflammatory effects. Full article
(This article belongs to the Special Issue Natural Products and Health)
Show Figures

Figure 1

14 pages, 3285 KB  
Article
Assessment of Eight Faba Bean (Vicia faba L.) Cultivars for Drought Stress Tolerance through Molecular, Morphological, and Physiochemical Parameters
by Shaimaa M. Essa, Hany A. Wafa, EL-Sayed I. Mahgoub, Abdallah A. Hassanin, Jameel M. Al-Khayri, Areej S. Jalal, Diaa Abd El-Moneim, Salha M. ALshamrani, Fatmah A. Safhi and Ahmed S. Eldomiaty
Sustainability 2023, 15(4), 3291; https://doi.org/10.3390/su15043291 - 10 Feb 2023
Cited by 22 | Viewed by 5072
Abstract
Determining and improving drought-tolerant cultivars is a major goal of plant breeding to face climate change. The productivity of faba bean in Egypt is affected by abiotic stresses, especially drought stress. This study evaluated eight Egyptian faba bean cultivars for drought tolerance under [...] Read more.
Determining and improving drought-tolerant cultivars is a major goal of plant breeding to face climate change. The productivity of faba bean in Egypt is affected by abiotic stresses, especially drought stress. This study evaluated eight Egyptian faba bean cultivars for drought tolerance under three soil water regimes consisting of well-watered (100% field capacity), moderate drought stress (50% field capacity), and severe drought stress (25% field capacity) regimes in pots under greenhouse conditions using biochemical, physiochemical, and molecular parameters. The cultivars Nubariya 1, Nubariya 3, and Giza 716 showed the highest proline content values under 50% field capacity conditions, with 4.94, 4.39, and 4.26 mmol/g fresh weights, respectively. On the other hand, the cultivars Sakha 1, Sakha 4, Nubariya 1, and Nubariya 3 exhibited the highest proline contents (7.8, 7.53, 6.17, and 6.25, respectively) under 25% field capacity treatment. The molecular profiling was conducted using SCoT and SRAP approaches. Fresh leaves were utilized to extract the DNA, and ten primers for SRAP and six for SCoT were used in the PCR procedures. SCoT and SRAP-PCR generated 72 loci, of which, 55 were polymorphic, and 17 were monomorphic. SCoT and SRAP each had 48 and 24 total loci, respectively. The average polymorphism (%) values achieved via SCoT and SRAP were 70.93% and 80%, respectively. Based on the molecular profiles, the cluster analysis identified three clusters. The first cluster comprised Giza 716 cultivars; the second cluster included Sakha 1, Sakha 3, Sakha 4, and Akba 3300 cultivars; the third cluster comprised two cultivars Nubariya 1 and Nubariya3. According to the study’s findings, Sakha 1, Sakha 4, Nubariya 1, and Nubariya 3 are remarkable parents for developing drought-tolerant faba bean genotypes. Additionally, this study concluded that SRAP and SCoT markers recreated trustworthy banding profiles to evaluate the genetic polymorphism among faba bean cultivars, which are regarded as the cornerstone for genetic improvements in crops. Full article
Show Figures

Figure 1

20 pages, 4703 KB  
Article
Discovery of New Boswellic Acid Hybrid 1H-1,2,3-Triazoles for Diabetic Management: In Vitro and In Silico Studies
by Najeeb Ur Rehman, Saeed Ullah, Tanveer Alam, Sobia Ahsan Halim, Tapan Kumar Mohanta, Ajmal Khan, Muhammad U. Anwar, René Csuk, Satya Kumar Avula and Ahmed Al-Harrasi
Pharmaceuticals 2023, 16(2), 229; https://doi.org/10.3390/ph16020229 - 2 Feb 2023
Cited by 15 | Viewed by 3086
Abstract
A series of 24 new 1H-1,2,3-triazole hybrids of 3-O-acetyl-11-keto-β-boswellic acid (β-AKBA (1)) and 11-keto-β-boswellic acid (β-KBA (2)) was designed and synthesized by employing “click” chemistry in a highly efficient manner. The 1,3-dipolar cycloaddition reaction between [...] Read more.
A series of 24 new 1H-1,2,3-triazole hybrids of 3-O-acetyl-11-keto-β-boswellic acid (β-AKBA (1)) and 11-keto-β-boswellic acid (β-KBA (2)) was designed and synthesized by employing “click” chemistry in a highly efficient manner. The 1,3-dipolar cycloaddition reaction between β-AKBA-propargyl ester intermediate 3 or β-KBA-propargyl ester intermediate 4 with substituted aromatic azides 5a–5k in the presence of copper iodide (CuI) and Hünig’s base furnished the desired products—1H-1,2,3-triazole hybrids of β-AKBA (6a–6k) and β-KBA (7a–7k)—in high yields. All new synthesized compounds were characterized by 1H-, 13C-NMR spectroscopy, and HR-ESI-MS spectrometry. Furthermore, their α-glucosidase-inhibitory activity was evaluated in vitro. Interestingly, the results obtained from the α-glucosidase-inhibitory assay revealed that all the synthesized derivatives are highly potent inhibitors, with IC50 values ranging from 0.22 to 5.32 µM. Among all the compounds, 6f, 7h, 6j, 6h, 6g, 6c, 6k, 7g, and 7k exhibited exceptional inhibitory potency and were found to be several times more potent than the parent compounds 1 and 2, as well as standard acarbose. Kinetic studies of compounds 6g and 7h exhibited competitive and mixed types of inhibition, with ki values of 0.84 ± 0.007 and 1.18 ± 0.0012 µM, respectively. Molecular docking was carried out to investigate the binding modes of these compounds with α-glucosidase. The molecular docking interactions indicated that that all compounds are well fitted in the active site of α-glucosidase, where His280, Gln279, Asp215, His351, Arg442, and Arg315 mainly stabilize the binding of these compounds. The current study demonstrates the usefulness of incorporating a 1H-1,2,3-triazole moiety into the medicinally fascinating boswellic acids skeleton. Full article
(This article belongs to the Special Issue Hybrid Drugs: Design and Applications)
Show Figures

Figure 1

18 pages, 5918 KB  
Article
AKBA Promotes Axonal Regeneration via RhoA/Rictor to Repair Damaged Sciatic Nerve
by Yao Wang, Zongliang Xiong, Chong Zhou, Qiyuan Zhang, Shuang Liu, Sainan Dong, Xiaowen Jiang and Wenhui Yu
Int. J. Mol. Sci. 2022, 23(24), 15903; https://doi.org/10.3390/ijms232415903 - 14 Dec 2022
Cited by 5 | Viewed by 3232
Abstract
The existing studies by our team demonstrated the pro-recovery effect of 3-Acetyl-11-keto-beta-boswellic acid (AKBA) on a sciatic nerve injury. To further investigate the role of AKBA in peripheral nerve injury repair, The TMT quantitative proteomics technique was used to obtain differentially significant proteins [...] Read more.
The existing studies by our team demonstrated the pro-recovery effect of 3-Acetyl-11-keto-beta-boswellic acid (AKBA) on a sciatic nerve injury. To further investigate the role of AKBA in peripheral nerve injury repair, The TMT quantitative proteomics technique was used to obtain differentially significant proteins in a Sham group, Model group, and AKBA group. After that, three time points (5, 14, and 28 d) and four groups (Sham + AKBA, Sham, Model, and AKBA) were set up, and immunoblotting, immunofluorescence, and cellular assays were applied to investigate the expression of CDC42, Rac1, RhoA, and Rictor in the sciatic nerve at different time points for each group in more depth. The results showed that AKBA enriched the cellular components of the myelin sheath and axon regeneration after a sciatic nerve injury and that AKBA upregulated CDC42 and Rac1 and downregulated RhoA expression 5 d after a sciatic nerve injury, promoting axon regeneration and improving the repair of a sciatic nerve injury in rats. Rictor is regulated by AKBA and upregulated in PC12 cells after AKBA action. Our findings provide a new basis for AKBA treatment of a peripheral nerve injury. Full article
(This article belongs to the Special Issue Natural Product Pharmacology 2.0)
Show Figures

Figure 1

30 pages, 4002 KB  
Article
Nrf2/HO-1 Signaling Stimulation through Acetyl-11-Keto-Beta-Boswellic Acid (AKBA) Provides Neuroprotection in Ethidium Bromide-Induced Experimental Model of Multiple Sclerosis
by Shubham Upadhayay, Sidharth Mehan, Aradhana Prajapati, Pranshul Sethi, Manisha Suri, Ayat Zawawi, Majed N. Almashjary and Shams Tabrez
Genes 2022, 13(8), 1324; https://doi.org/10.3390/genes13081324 - 25 Jul 2022
Cited by 50 | Viewed by 6003
Abstract
Multiple sclerosis (MS) is a severe immune-mediated neurological disease characterized by neuroinflammation, demyelination, and axonal degeneration in the central nervous system (CNS). This is frequently linked to motor abnormalities and cognitive impairments. The pathophysiological hallmarks of MS include inflammatory demyelination, axonal injury, white [...] Read more.
Multiple sclerosis (MS) is a severe immune-mediated neurological disease characterized by neuroinflammation, demyelination, and axonal degeneration in the central nervous system (CNS). This is frequently linked to motor abnormalities and cognitive impairments. The pathophysiological hallmarks of MS include inflammatory demyelination, axonal injury, white matter degeneration, and the development of CNS lesions that result in severe neuronal degeneration. Several studies suggested downregulation of nuclear factor erythroid-2-related factor-2 (Nrf2)/Heme oxygenase-1 (HO-1) signaling is a causative factor for MS pathogenesis. Acetyl-11-keto-β-boswellic acid (AKBA) is an active pentacyclictriterpenoid obtained from Boswellia serrata, possessing antioxidant and anti-inflammatory properties. The present study explores the protective potential of AKBA on behavioral, molecular, neurochemical, and gross pathological abnormalitiesandhistopathological alterations by H&E and LFB staining techniques in an experimental model of multiple sclerosis, emphasizing the increase inNrf2/HO-1 levels in the brain. Moreover, we also examine the effect of AKBA on the intensity of myelin basic protein (MBP) in CSF and rat brain homogenate. Specific apoptotic markers (Bcl-2, Bax, andcaspase-3) were also estimated in rat brain homogenate. Neuro behavioralabnormalities in rats were examined using an actophotometer, rotarod test, beam crossing task (BCT),and Morris water maze (MWM). AKBA 50 mg/kg and 100 mg/kg were given orally from day 8 to 35 to alleviate MS symptoms in the EB-injected rats. Furthermore, cellular, molecular, neurotransmitter, neuroinflammatory cytokine, and oxidative stress markers in rat whole brain homogenate, blood plasma, and cerebral spinal fluid were investigated. This study shows that AKBA upregulates the level of antioxidant proteins such as Nrf2 and HO-1 in the rat brain. AKBA restores altered neurochemical levels, potentially preventing gross pathological abnormalities during MS progression. Full article
(This article belongs to the Special Issue Genetic and Molecular Mechanisms in Multiple Sclerosis)
Show Figures

Graphical abstract

12 pages, 4012 KB  
Article
Bioactive Evaluation of Ursane-Type Pentacyclic Triterpenoids: β-Boswellic Acid Interferes with the Glycosylation and Transport of Intercellular Adhesion Molecule-1 in Human Lung Adenocarcinoma A549 Cells
by Kaori Nakano, Saki Sasaki and Takao Kataoka
Molecules 2022, 27(10), 3073; https://doi.org/10.3390/molecules27103073 - 11 May 2022
Cited by 9 | Viewed by 2884 | Correction
Abstract
Ursane-type pentacyclic triterpenoids exert various biological effects, including anticancer and anti-inflammatory activities. We previously reported that ursolic acid, corosolic acid, and asiatic acid interfered with the intracellular trafficking and glycosylation of intercellular adhesion molecule-1 (ICAM-1) in human lung adenocarcinoma A549 cells stimulated with [...] Read more.
Ursane-type pentacyclic triterpenoids exert various biological effects, including anticancer and anti-inflammatory activities. We previously reported that ursolic acid, corosolic acid, and asiatic acid interfered with the intracellular trafficking and glycosylation of intercellular adhesion molecule-1 (ICAM-1) in human lung adenocarcinoma A549 cells stimulated with the pro-inflammatory cytokine interleukin-1α. However, the structure–activity relationship of ursane-type pentacyclic triterpenoids remains unclear. In the present study, the biological activities of seven ursane-type pentacyclic triterpenoids (β-boswellic acid, uvaol, madecassic acid, 3-O-acetyl-11-keto-β-boswellic acid, ursolic acid, corosolic acid, and asiatic acid) were investigated. We revealed that the inhibitory activities of ursane-type pentacyclic triterpenoids on the cell surface expression and glycosylation of ICAM-1 and α-glucosidase activity were influenced by the number of hydroxy groups and/or the presence and position of a carboxyl group. We also showed that β-boswellic acid interfered with ICAM-1 glycosylation in a different manner from other ursane-type pentacyclic triterpenoids. Full article
(This article belongs to the Special Issue Biological Properties of Hydroxy Pentacyclic Triterpene Acids (HPTAs))
Show Figures

Figure 1

13 pages, 2562 KB  
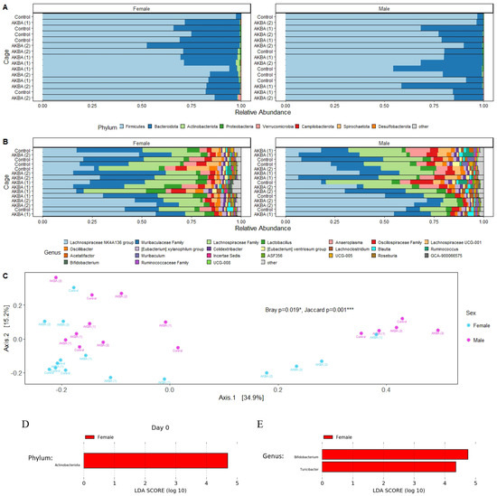
Article
Dietary Boswellia serrata Acid Alters the Gut Microbiome and Blood Metabolites in Experimental Models
by Cassandra Suther, Lauren Daddi, Suresh Bokoliya, Hunter Panier, Zhongmao Liu, Qingqi Lin, Yanhui Han, Kun Chen, Matthew D. Moore and Yanjiao Zhou
Nutrients 2022, 14(4), 814; https://doi.org/10.3390/nu14040814 - 15 Feb 2022
Cited by 15 | Viewed by 6773
Abstract
Boswellia serrata, commonly known as frankincense, has been used for centuries as a natural anti-inflammatory and anti-microbial remedy for many illnesses. However, the effect of the bioactive ingredient of it, 3-O-acetyl-11-keto-b-boswellic acid (AKBA), on both the gut microbiome and blood metabolites, is [...] Read more.
Boswellia serrata, commonly known as frankincense, has been used for centuries as a natural anti-inflammatory and anti-microbial remedy for many illnesses. However, the effect of the bioactive ingredient of it, 3-O-acetyl-11-keto-b-boswellic acid (AKBA), on both the gut microbiome and blood metabolites, is not known. In this study, we observe the effect of this isolated active ingredient orally on both male and female mice. Gut microbiota and blood metabolites were determined at the beginning and end of a 14-day consumption period. AKBA significantly decreased gut bacterial richness in male mice, and had no effect on female mice. Akkermansia muciniphila, associated with weight loss and anti-inflammation, was found to be significantly increased in both male and female mice, along with an increase in Bifidobacterium in female mice. Akkermansia muciniphila and Bifidobacterium were plated on media containing varying levels of AKBA (0%, 0.001%, 0.01%, and 0.1%). All concentrations of AKBA completely inhibited growth of Akkermansia muciniphila but had no effect on Bifidobacterium. Several blood metabolites differed with AKBA between both males and females. These results show the potential benefits of dietary Boswellia serrata on the modulation of gut microbiome composition, along with differences between sexes. Full article
(This article belongs to the Section Prebiotics, Probiotics and Postbiotics)
Show Figures

Figure 1

6 pages, 455 KB  
Article
Boswellic Acids Show In Vitro Activity against Leishmania donovani
by Hippolyt L. Greve, Marcel Kaiser, Pascal Mäser and Thomas J. Schmidt
Molecules 2021, 26(12), 3651; https://doi.org/10.3390/molecules26123651 - 15 Jun 2021
Cited by 9 | Viewed by 2903
Abstract
In continuation of our search for leads from medicinal plants against protozoal pathogens, we detected antileishmanial activity in polar fractions of a dichloromethane extract from Boswellia serrata resin. 11-keto-β-boswellic acid (KBA) could be isolated from these fractions and was tested in vitro against [...] Read more.
In continuation of our search for leads from medicinal plants against protozoal pathogens, we detected antileishmanial activity in polar fractions of a dichloromethane extract from Boswellia serrata resin. 11-keto-β-boswellic acid (KBA) could be isolated from these fractions and was tested in vitro against Leishmania donovani axenic amastigotes along with five further boswellic acid derivatives. 3-O-acetyl-11-keto-β-boswellic acid (AKBA) showed the strongest activity with an IC50 value of 0.88 µM against axenic amastigotes but was inactive against intracellular amastigotes in murine macrophages Full article
Show Figures

Figure 1

18 pages, 2157 KB  
Article
Sublingual AKBA Exerts Antidepressant Effects in the Aβ-Treated Mouse Model
by Maria Grazia Morgese, Maria Bove, Matteo Francavilla, Stefania Schiavone, Stefania Dimonte, Anna Laura Colia, Matteo Bevilacqua, Luigia Trabace and Paolo Tucci
Biomolecules 2021, 11(5), 686; https://doi.org/10.3390/biom11050686 - 3 May 2021
Cited by 22 | Viewed by 4464
Abstract
The 3-O-acetyl-11-keto-β-boswellic acid (AKBA) is the most active compound of Boswellia serrata proposed for treating neurodegenerative disorders, including Alzheimer’s disease (AD), characterized in its early phase by alteration in mood. Accordingly, we have previously demonstrated that an intracerebroventricular injection of soluble amyloid beta [...] Read more.
The 3-O-acetyl-11-keto-β-boswellic acid (AKBA) is the most active compound of Boswellia serrata proposed for treating neurodegenerative disorders, including Alzheimer’s disease (AD), characterized in its early phase by alteration in mood. Accordingly, we have previously demonstrated that an intracerebroventricular injection of soluble amyloid beta 1-42 (Aβ) peptide evokes a depressive-like phenotype in rats. We tested the protective effects of AKBA in the mouse model of an Aβ-induced depressive-like phenotype. We evaluated the depressive-like behavior by using the tail suspension test (TST) and the splash test (ST). Behavioral analyses were accompanied by neurochemical quantifications, such as glutamate (GLU), kynurenine (KYN) and monoamines, and by biochemical measurements, such as glial fibrillary acid protein (GFAP), CD11b and nuclear factor kappa B (NF-kB), in mice prefrontal cortex (PFC) and hippocampus (HIPP). AKBA prevented the depressive-like behaviors induced by Aβ administration, since we recorded a reduction in latency to initiate self-care and total time spent to perform self-care in the ST and reduced time of immobility in the TST. Likewise, the increase in GLU and KYN levels in PFC and HIPP induced by the peptide injection were reverted by AKBA administration, as well as the displayed increase in levels of GFAP and NF-kB in both PFC and HIPP, but not in CD11b. Therefore, AKBA might represent a food supplement suitable as an adjuvant for therapy of depression in early-stage AD. Full article
(This article belongs to the Special Issue Molecular Aspects of Cellular Dysfunction in Alzheimer's Disease)
Show Figures

Figure 1

Back to TopTop