Simple Summary
Bone morphogenetic protein 6 (BMP-6) is known for its ability to stimulate bone and cartilage formation. The rib cage is an important skeletal structure; however, there has been limited research undertaken on the effects of the bmp6 gene on rib development. This study showcases the effective utilisation of CRISPR/Cas9 technology for the purpose of disrupting the bmp6 gene in silver carp, leading to the creation of chimeras in the P0 generation, marking the first instance of such an achievement. The chimeras exhibited complete viability, normal appearance, and partial intermuscular bones loss, with approximately 30% of them displaying rib bifurcation or bending. Subsequently, a transcriptome analysis on ribs of P0 chimeras and wild-type silver carp was conducted, leading to the identification of 934 genes exhibiting differential expression. A KEGG analysis revealed that the up-regulated genes such as tnfα, fos, and ctgf may facilitate the proliferation and differentiation of osteoclasts, whereas the down-regulation of genes such as tgfb2 and tgfbr1 may hinder the formation and specialisation of osteoblasts, ultimately resulting in rib abnormalities. This study presents novel findings on the impact of bmp6 gene deletion on the rib development of silver carp, while simultaneously investigating the previously unexplored molecular mechanisms underlying rib defects in fish.
Abstract
Bone morphogenetic protein 6 (BMP-6) is a constituent of the TGF-β superfamily, known for its ability to stimulate bone and cartilage formation. The investigation of bmp6’s involvement in the formation of intermuscular bones in fish has garnered significant attention in recent years. The rib cage is an important skeletal structure that plays a protective function for internal organs in fish. However, there has been limited research conducted on the effects of the bmp6 gene on rib development. Silver carp is one of four major fish in China, favoured for its affordability and tender muscle. Nevertheless, the presence of numerous intermuscular bones in silver carp significantly hinders the advancement of its palatability and suitability for processing. This study showcases the effective utilisation of CRISPR/Cas9 technology for the purpose of disrupting the bmp6 gene in silver carp, leading to the creation of chimeras in the P0 generation, marking the first instance of such an achievement. The chimeras exhibited complete viability, normal appearance, and partial intermuscular bones loss, with approximately 30% of them displaying rib bifurcation or bending. Subsequently, a transcriptome analysis on ribs of P0 chimeras and wild-type silver carp was conducted, leading to the identification of 934 genes exhibiting differential expression, of which 483 were found to be up-regulated and 451 were found to be down-regulated. The results of the KEGG analysis revealed that the “NF-kappa B signalling pathway”, “Hippo signalling pathway”, “osteoclast differentiation”, and “haematopoietic cell lineage” exhibited enrichment and displayed a significant correlation with bone development. The up-regulated genes such as tnfα, fos, and ctgf in pathways may facilitate the proliferation and differentiation of osteoclasts, whereas the down-regulation of genes such as tgfb2 and tgfbr1 in pathways may hinder the formation and specialisation of osteoblasts, ultimately resulting in rib abnormalities. This study presents novel findings on the impact of bmp6 gene deletion on the rib development of silver carp, while simultaneously investigating the previously unexplored molecular mechanisms underlying rib defects in fish.
1. Introduction
Bone morphogenetic proteins (BMPs) are members of the transforming growth factor-β (TGF-β) superfamily [1,2]. These proteins transmit signals to target cells via the BMP type I (ACVR1A (Alk2), BMPR1A (Alk3), and BMPR1B (Alk6)) and type II (BMPR2, ActRIIA, and ActRIIB) serine/threonine kinase receptor heterooligomeric complexes, thereby influencing cellular responses [3]. Despite BMPs exhibiting diverse functions in the development of various organ and tissue systems, they were initial identified as inducers of bone and cartilage formation [4]. Mutations induced in bmp6 were discovered to play significant roles in survival, growth, and tooth growth [5]. In murine models, bmp6 was identified as a direct target of miR-451a, which modulates bone formation by regulating the expression of SMAD1/5/8. Decreasing the levels of miR-451a expression could potentially enhance bone formation during the progression of osteoporosis [6]. The knockdown of bmp6 in zebrafish leads to the up-regulation of sik1 and the activation of TNF-α signalling through the NF-κB pathway, resulting in the inhibition of osteoblast development and the promotion of osteoclast formation. Consequently, this inhibits the formation of intermuscular bones (IBs) [7]. Furthermore, it was reported that a new strain of Carassius auratus without IBs was generated by knocking down bmp6 [8].
In teleost, the rib is an integral component of the axial skeleton, extending ventrally and laterally from the vertebrae to the subperitoneal fascia on both sides of the abdominal cavity [9,10]. The rib is anatomically linked to collagen-rich tissue and Sharpey’s fibres [11]. Research conducted on fish has demonstrated that the rib undergoes development via perichondral ossification and elongation through type II endochondral ossification, without the formation of bone tissue within the medullary cavity [12]. It is well known that fish do not have bone marrow tissue because haematopoiesis takes place mainly in the kidneys and the internal cavity of the rib is almost occupied by chondrocyte-like cells [13]. Upon examination of the bone’s microstructure using SEM, it becomes evident that all fibres within the rib tissue exhibit a pronounced alignment along the bone’s longitudinal axis [14]. This particular orientation of collagen fibres plays a crucial role in maintaining the rib’s strength [15]. Additionally, the ribs, in conjunction with the robust abdominal muscle tissue, are enveloped by the peritoneal wall, which serves as a protective barrier for the abdominal organs. They also act as anchors for muscle attachment, thus contributing to the swimming movement of the fish. A recent study found that the knockout of the runx2b gene in amphitriploid gibel carp led to a reduction in or absence of IBs, with half of the IB-free individuals exhibiting subtle defects in the ribs such as bifurcation and warping [16]. Similarly to runx2b, as a key gene affecting the occurrence of intermuscular bones, the role of the bmp6 gene in the development of fish ribs is still unknown.
Silver carp (Hypophthalmichthys molitrix) is one of the four major carp species cultivated in China [17], and its aquaculture achieved a total production of 3,879,800 tons in 2022, accompanied by an annual output value exceeding 30 billion yuan, thereby signifying the industry’s significant prominence. Silver carp feed on phytoplankton without additional feeding, so aquaculture of silver carp reduces feeding costs [18]. Today, silver carp have been introduced or have spread to many countries worldwide [19], not only to increase breeding benefits, but also to reduce algal blooms and improve water quality [20,21,22]. However, silver carp exhibit a higher abundance of IBs, with a significant portion of these spines being diminutive in size and possessing intricate branching structures, thereby exerting a substantial detrimental impact on both the palatability and suitability for processing.
Due to the long reproduction cycle, there are no gene-edited silver carp strains so far. In this study, we knocked out the bmp6 gene on silver carp by CRISPR/Cas9 technology for the first time, leading to the creation of the chimeras in the P0 generation, which were fully viable and appeared normal. The chimeras were subjected to alizarin red staining, revealing that approximately 70% of them exhibited partial IBs loss, while approximately 30% displayed rib bifurcation or bending when compared to the wild-type silver carp. To investigate the role of bmp6 in rib development, a transcriptome analysis of the ribs of P0 chimeras and wild-type silver carp was conducted, respectively. The results will be valuable for the study of molecular mechanisms of rib development in silver carp and provide a useful tool for the application of gene editing technology in silver carp molecular breeding.
2. Materials and Methods
2.1. Experimental Fish and Maintenance
The research subjects utilised in this experiment were obtained from the Genetics and Breeding Center of Silver Carp, Ministry of Agriculture and Rural Affairs in Jingzhou city, Hubei province, China. The parental organisms were raised in 500 m2 ponds and administered with an oxytocin drug to facilitate successful silver carp spawning. Among the four large fish species, chub typically exhibits earlier maturation and is the first to spawn. In the middle and lower reaches of the Yangtze River, the optimal spawning season occurs from mid-May to mid-June. Three types of oxytocins are used for inducing spawning: pituitary extract, chorionic gonadotropin, and LRH-A analogue. The recommended dosage for inducing spawning is either 2 mg of pituitary extract combined with 800–1200 IU/kg of hormone, or 0.5–1 mg of pituitary extract combined with 10–30 micrograms/kg of LRH-A analogue in a single injection. Following hormone administration, the parent fish will enter a state of heat and subsequently spawn autonomously after a certain period of time. In our study, the fertilised eggs were then incubated at a temperature range of 22 °C to 23 °C. Following hatching, the larvae were fed with brine shrimp on a three-times-daily basis until they attained a body length of 2 cm to 3 cm in 0.1 m3 tank. Subsequently, the larvae were transferred to a 16 m2 algae-enriched pond.
2.2. Bmp6 Gene Editing by CRISPR/Cas9
The bmp6 gene sequence was obtained from the silver carp genome (unpublished). The CRISPRscan website (https://www.crisprscan.org/) (accessed on 10 February 2024) was used to design guide RNA (gRNA) targets (Table S1), and the gRNA was synthesised using the NEB HiScribe T7 Rapid and Efficient RNA Synthesis Kit (NEB E2050S, USA) (Wuhan, China). Amounts of 400–600 pg of sgRNA and 0.2–0.4 pmol of Cas9 NLS nuclease (NEB M0646T, USA) were co-injected into the single-cell eggs of silver carp.
2.3. Mutant Fish Identification
The injected eggs were raised to 6 months old, and the genomic DNA was extracted from fin clips using the simplified alkaline-lysis method. The fin clips were subjected to lysis by adding 100 μL of 50 mM NaOH solution, and then incubating at 94 °C for 50 min, followed by incubation at 4 °C for 10 min. After sufficient vortexing, 10 µL of 1 M Tris-HCl (pH 8.0) was added as the neutralizer. Subsequently, the lysates were centrifuged and the supernatant was used for PCR amplification with primers showed in Table S1. PCR was performed using a 50 μL volume consisting of 1 μL of genomic DNA supernatant, 1 μL of 10 μM forward and reverse primers, 25 μL of 2× Dream Taq Master Mix (Thermo Fisher, Wuhan, China), and 22 μL of H2O. The PCR amplification procedure was as follows: 95 °C for 3 min, followed by 34 cycles of denaturation at 95 °C for 30 s, annealing at 60 °C for 30 s, and extension at 72 °C for 30 s, with a final extension step at 72 °C for 2 min. The PCR products were purified and sent to Tianyihuiyuan Biotechnology Company (Wuhan, China) for sequence validation using Sanger sequencing.
Prior to experimental group sampling, the caudal fins of the fish were clipped and sequenced to ensure the usage of successful knockout animals. Fish presenting curved or bifurcated ribs were selected for sampling, triplicates were collected simultaneously.
2.4. Phenotypic Observation
Alizarin red staining was used to observe the skeletal pattern of P0 chimeras and wild-type silver carp. The 4-month-old fish were subjected to anaesthesia using a solution of tricaine methanesulphonate (MS-222, Sigma, St. Louis, MO, USA)at a concentration of 200 mg/L before being fixed with 4% paraformaldehyde (PFA) for a duration of 3 days, and alizarin red staining was performed following similar methods to those previously published [16]. Samples were observed using a light microscope (SZM, Shunyu, Ningbo, China), and images were obtained with a charge-coupled device camera (LightTools, Hangzhou, China) coupled to the microscope.
2.5. Total RNA Isolation and Sequencing
After anaesthesia with MS-222 (Sigma, USA), ribs were obtained from 6-month-old P0 chimeras and wild-type silver carp. Total RNA was isolated using TRIzol Reagent (Invitrogen, Carlsbad, CA, USA), and cDNA library construction and RNA sequencing were performed by Shanghai Bioprofile Biotechnology Co., Ltd. (Shanghai, China). The cDNA libraries were sequenced using the Illumina HiSeq™ 4000 system (Bioprofile, Shanghai, China), which produced 150 bp paired-end reads. The data were available at NCBI SRA database (BioProject ID: PRJNA1092811). All procedures were approved by the Animal Care and Use Committee of the Yangtze River Research Institute, Chinese Academy of Fisheries Sciences (Wuhan, China).
2.6. Differentially Expressed Genes Analysis
Differentially expressed genes (DEGs) were selected with |log2 fold change| > 1 and FDR < 0.05 using edgeR. Volcano plots of DEGs were drawn using the R language ggplots2 software package. We used the R-language Pheatmap (1.0.8) software package to perform bi-directional clustering analysis of all different genes of samples. GO enrichment analysis was performed using the topGO package (version 2.38.1). KEGG pathway enrichment analysis was performed using KEGG Mapper (https://www.genome.jp/kegg/tool/map_pathway2.html) (accessed on 10 January 2024) [23].
2.7. Quantitative Real-Time PCR (qRT-PCR) Analysis
DEGs were validated by qRT-PCR, and gene-specific primers, as shown in Table S1, were designed using Primer Premier 5 software. qRT-PCR was performed on the Quantstudio 5 Flex PCR system using 2× SYBR Green MasterMix reagent (Vazyme, Nanjing, China) as described previously [23]. Gene expression levels were calculated using the comparative Ct method (2−ΔΔCt) [24].
2.8. Statistical Analysis
All values are expressed as mean ± SD. Experimental measurements were repeated at least three times. Data were analysed using SPSS v15.0 (IBM Corp., Armonk, NY, USA). The comparisons of gene relative expression level between the WT and CH groups were performed using independent Student t-test. p < 0.05 was considered statistically significant.
3. Results
3.1. Bmp6 Gene Editing in Silver Carp
In order to examine the involvement of the bmp6 gene in rib development in silver carp, bmp6 gene editing in chimeras in the P0 generation was achieved using CRISPR/Cas9 technology. Three gRNA target sites were designed in exon1 of bmp6 loci (Figure 1A). Through the utilisation of Sanger sequencing, we detected different types of bmp6 frameshift mutations within every single chimera. Figure 1B displays three instances of the identified mutation types. Type 1 exhibits a 102 bp deletion spanning from the first target site to the third target site, type 2 consists of a 7 bp deletion in the first target site and a 1 bp deletion in the third target site, and type 3 comprises a 7 bp deletion in the first target site, a 1 bp insertion in the second target site, and a 21 bp deletion in the third target site.
Figure 1.
Knocking out bmp6 gene by CRISPR/Cas9 technology in silver carp. (A) Schematic representation of bmp6 gene structure in silver carp shows the three gRNA targets located within exon 1. The green squares represent exons, the yellow squares represent introns, and the gRNA target sequences are indicated in blue. (B) Schematic diagram illustrates three distinct instances of bmp6 mutation types observed in P0 chimeras. WT denotes the sequence of the bmp6 gene in the wild-type silver carp. Type 1–3 signifies the frameshift mutations identified in the bmp6 gene of the P0 chimeras.
3.2. Phenotypic Observation in P0 Chimeras
The combined triple-target knockout of bmp6 led to a highly efficient of 86.11% in the P0 generation (Table 1). Compared to wild-type silver carp, the chimeras are fully viable and appeared normal. Alizarin red staining shows that approximately 70% of the chimeras displays partial loss of intermuscular bones, and with approximately 30% of the chimeras displaying subtle rib bifurcation or bending (Table 1, Figure 2).
Table 1.
The phenotypic statistics of the chimeras in the P0 generation.
Figure 2.
Alizarin Red staining of WT and P0 chimera individuals. Scale bar = 2 mm. Chimeras with a knockout of the bmp6 gene exhibit curved and bifurcate rib phenotypes, as indicated by dashed lines and asterisks representing curved ribs, and arrows representing bifurcate ribs. (A), wild-type silver carp; (B), chimeric rib-curved silver carp; (C), chimeric rib-bifurcate silver carp. WT: wild-type silver carp; CH: P0 chimeras silver carp.
3.3. Analysis of Differential Expression Gene
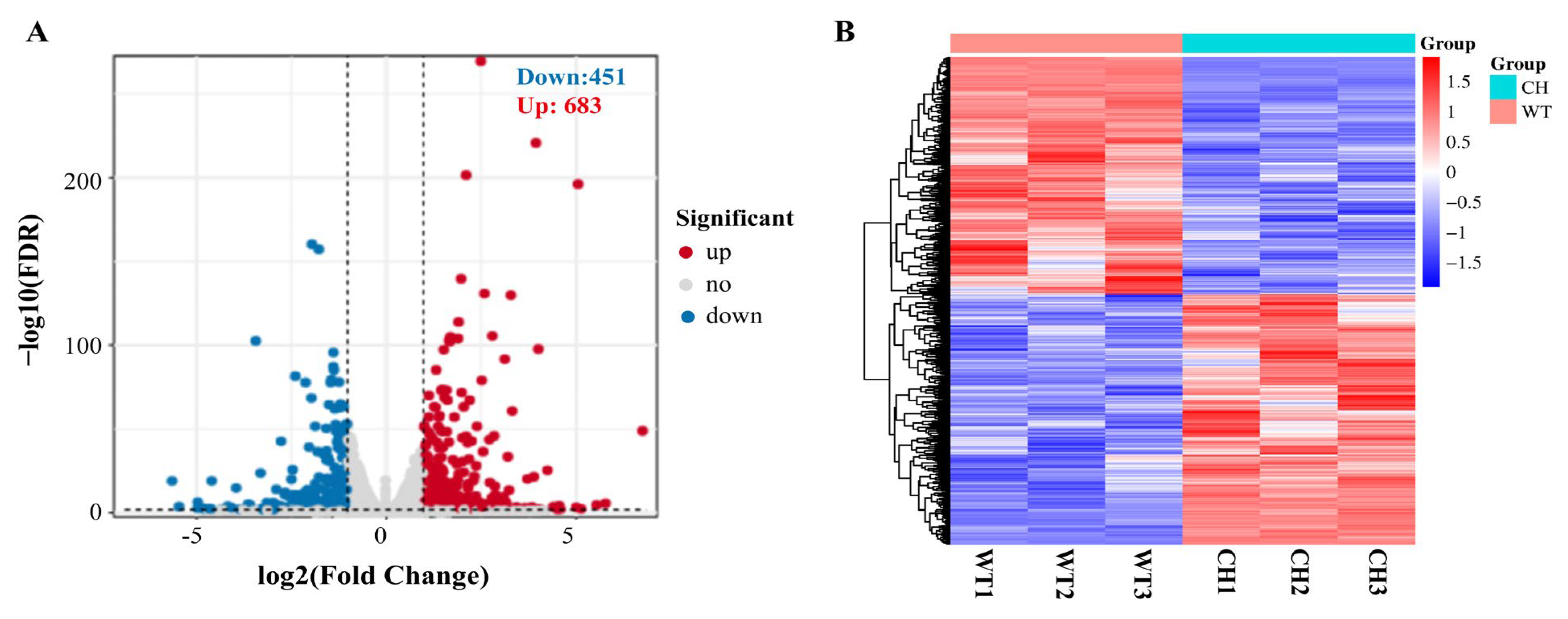
Considering the observed characteristics of the ribs, we conducted an investigation into the varying levels of mRNA expression between the ribs of wild-type silver carp and P0 chimeras. A total of 934 genes exhibiting differential expression were identified in ribs between wild-type silver carp and P0 chimeras, with 483 genes being up-regulated and 451 genes being down-regulated, utilising |log2 (fold change)| > 1 and FDR < 0.05 as the established significance criterion in comparison to the wild-type silver carp (Figure 3A, Table S2). Figure 3B displays the heatmap illustrating the clustering analysis of differentially expressed genes.
Figure 3.
Identification of the DEGs in ribs between WT and CH groups. (A) Volcano plot of DEGs. Red dots indicate the up-regulated genes and blue dots indicate the down-regulated genes. (B) Heatmap representation of the DEGs clustering analysis Genes are arranged in a horizontal orientation, with each column representing a distinct sample. The colour red is employed to signify genes that are expressed at a high level, while the colour blue is utilised to indicate genes that are expressed at a low level. WT: wild-type silver carp; CH: P0 chimeras silver carp.
3.4. Functional Analysis of DEGs
To further understand the effect of bmp6 deletion on silver carp ribs, we performed a GO enrichment of DEGs. The histogram illustrates the GO terms that are highly enriched, encompassing significant biological processes (BPs), cellular components (CCs), and molecular functions (MFs). For the cellular components category, the major subcategories are “Cell periphery” (GO:0071944), “Plasma membrane” (GO:0005886), and “Extracellular region” (GO:0005576). For the molecular function category, the major subcategories are “Anion binding” (GO:0043168), “Small molecule binding” (GO:0036094), and “Carbohydrate derivative binding” (GO:0097367). For the biological processes category, “Multicellular organismal process” (GO:0032501) is the most prominently represented GO term, followed by “Response to organic substance” (GO:0010033), and “Response to chemical” (GO:0042221) (Figure 4A, Table S3).
Figure 4.
Functional enrichment analysis of the DEGs in ribs between WT and CH groups. (A) GO enrichment analysis of DEGs The X axis represents the number of DEGs; each bar in Y axis represents one enriched term and is coloured by −log10 (p-value). (B) KEGG enrichment analysis of DEGs. The X-axis indicates the enrichment factor, and the Y-axis indicates the KEGG pathways. The larger the bubble, the more genes enriched in the pathway, and the colour of the bubble represents the p-value.
A total of 26 KEGG signalling pathways were significantly enriched, which are shown in the bubble diagram (Figure 4B). Among these pathways, “haematopoietic cell lineage” was the most prominent. “Hippo signalling pathway”, “osteoclast differentiation”, and “NF-kappa B signalling pathway” were related to bone development. “Antigen processing and presentation”, “complement and coagulation cascades”, and “intestinal immune network for IgA production” were immune-related signalling pathways. In addition, metabolic-related signalling pathways included “pyrimidine metabolism”, “glycine, serine and threonine metabolism”, “cysteine and methionine metabolism”, and “nicotinate and nicotinamide metabolism”. “PI3K-Akt signalling pathway” and “MAPK signalling pathway”, which play important roles in complex cellular programmes like proliferation, differentiation, development, transformation, and apoptosis, are also enriched (Figure 4B, Table S4).
3.5. DEGs in Bone Development-Related Pathways
Four KEGG pathways associated with bone development, including “NF-kappa B signalling pathway”, “Hippo signalling pathway”, “osteoclast differentiation” and “haematopoietic cell lineage”, have been visually depicted through heatmaps to illustrate the inclination towards differentially expressed genes within these pathways (Figure 5). The comprehension of these alterations in the DEGs of these pathways will facilitate the comprehension of the impact of bmp6 deletion on the development of ribs in silver carp.
Figure 5.
The heatmap illustrates the changes in gene expression within four pathways related to bone development. The average RPKM value of each gene is used to plot the heatmaps. Up-regulated genes are visually represented in red, whereas down-regulated genes are visually represented in blue. The genes marked with boxes are identified as participating in multiple pathways. WT: wild-type silver carp; CH: P0 chimeras silver carp.
3.6. Validation of RNA-Seq Data Using qRT-PCR
To validate the accuracy of RNA-seq, eight DEGs were selected for qRT-PCR. The findings depicted in Figure 6 demonstrate a significant correlation between the outcomes obtained from qRT-PCR analysis and RNA-seq. The investigated DEGs exhibited regulation in a consistent direction (either up-regulated or down-regulated) when assessed using both techniques, thereby affirming the dependability and precision of the RNA sequencing and subsequent analysis (Table 2).
Figure 6.
RT-qPCR validation of eight DEGs, including ctgf (A), fos (B), metk (C), irak4 (D), card1l (E), igh (F), got1 (G), and bhmt (H). Y-axis exhibits the relative expression level of genes. WT: wild-type silver carp; CH: P0 chimeras silver carp. (I) A correlation analysis between the RNA-seq and qRT-PCR data. The reference line indicates the linear relationship between the results of RNA-seq and qRT-PCR. Error bars represent the standard deviation of three replicates. * p < 0.05, ** p < 0.01, and *** p < 0.001 indicate significant differences.
Table 2.
Comparisons of RNA-seq and RT-qPCR results.
4. Discussion
In the present study, CRISPR/Cas9 technology was employed to repress the expression of bmp6 on the initial exon in silver carp. Given the typical four-year maturation cycle of silver carp, we are only able to obtain the chimeras in the P0 generation. To guarantee the effectiveness of the suppression, three distinct targets were carefully selected (Figure 1), resulting in a remarkably efficient rate of 86.11% in the P0 generation (Table 1). However, conventional single-target knockouts typically demonstrate a knockout efficiency that is below 50% [25], suggesting that the implementation of multiple targets resulted in a noteworthy enhancement of knockout efficiency.
As a constituent of the BMP family, BMP6 plays a crucial role in regulating various biological processes, including bone development [26], iron metabolism [27], and female fertility [28,29]. Our current understanding supports the role of bmp6 in the developmental processes of intermuscular bones, whereby the inhibition of bmp6 results in a decrease or total absence of intermuscular bones in some cyprinid fish species, while not affecting growth, muscle, and bone development [7,30,31,32,33]. The results of our study revealed a comparable occurrence in silver carp. The chimeras in the P0 generation are fully viable and appeared normal, with approximately 70% displaying partial loss of IBs (Table 1, Figure 2).
Additionally, Gui et al. observed that the suppression of the Runx2b gene led to a complete absence of IBs, with approximately half of the IB-free individuals exhibiting subtle abnormalities in rib structure, including bifurcation and warping [16]. The underlying factors contributing to the production of distinct rib phenotype remain unknown. They postulated that the deficiency of runx2b could potentially impact the functionality of certain genes implicated in rib development. As a key gene affecting bone development, similarly to runx2b, the role of bmp6 on rib development in silver carp was first reported in this study. We observed approximately 30% of the P0 chimeras displaying subtle rib bifurcation or bending (Table 1, Figure 2). Nevertheless, the proportion of rib defects in fish and the severity of these defects were found to be comparatively lower in comparison to mutants exhibiting runx2b deletion. One potential explanation is that our acquisition was limited to chimeras, and the strain of runx2b-/- is homozygous. Another possible reason is that the loss of runx2b has a greater effect on rib development than does the loss of bmp6.
The utilisation of Illumina technology for transcriptome sequencing of cDNAs has emerged as a highly efficient approach for generating extensive sequences that accurately represent expressed genes [34,35,36]. Currently, transcriptomics is being effectively applied in scientific investigations concerning intermuscular bones in crucian carp, zebrafish, and carp [37,38]. Therefore, in light of the phenotypic observations, we conducted transcriptome analyses on chimeras and wild-type silver carp ribs to elucidate the impact of bmp6 on rib development. We found that “haematopoietic cell lineage” was the most prominent, followed by the KEGG signalling pathway enriched by 934 differentially expressed genes detected, which is associated with the “Hippo signalling pathway”, “osteoblast differentiation”, and “NF signalling pathway”, which may be related to bone development (Table S2). The tendency toward the DEGs in these pathways is represented in heatmaps, and several DEGs have been identified to participate in multiple pathways (Figure 5).
Bone undergoes continuous remodelling throughout an individual’s lifespan, and any disruption in this process can lead to the development of bone defects. Two major bone cells are involved in the bone remodelling process. Osteoblasts play a crucial role in the process of bone formation, whereas osteoclasts are the cells primarily responsible for bone resorption. The integrity and function of bone are upheld through a delicate equilibrium between osteoblasts and osteoclasts [39,40].
Many studies have demonstrated that the activation of NF-κB signalling pathway by osteoclast precursors through RANKL stimulation is crucial for osteoclast differentiation [41,42,43]. TNF-α, a cytokine synthesised by activated macrophages, exerts an inhibitory effect on osteoblasts while simultaneously stimulating osteoclasts, and is considered to act by directly increasing RANK expression in macrophages and by increasing RANKL in stromal cells [44]. In the present study, the expression of tnfα was found to be increased in ribs of bmp6-knocked out chimeras, thereby suggesting a rise in osteoclasts within the ribs, consequently resulting in rib defects. In addition, the “haematopoietic cell lineage” exhibited the highest level of enrichment in the comparison with the chimeras and wild-type silver carp. TNF-α has been identified as a regulator of various signalling pathways in haematopoietic cells [45]. Macrophages, which serve as osteoclast precursor cells, originate from haematopoietic stem cells (HSCs). Therefore, aside from its role in osteoclast differentiation, TNF-α may regulate the formation of osteoclasts by regulating the differentiation of haematopoietic stem cells. Furthermore, “antigen processing and presentation” emerges as the second most prominent enrichment pathway subsequent to “haematopoietic cell lineage” (Figure 4, Figure S1). TNF-α could regulate antigen-presenting function through two mechanisms: the depletion of immunogenic peptides and the impairment of antigen-independent T cell clustering [46]. T cells, which secrete RANKL, promote osteoclastogenesis during inflammation. Our results suggest that TNF-α may play a role in inflammatory response by regulating antigen processing and presentation processes, and further regulates osteoclast generation.
The transforming growth factor-beta (TGF-β) superfamily encompasses more than forty members, including TGF-βs, Nodal, Activin, and bone morphogenetic proteins (BMPs) [47]. The signalling pathways of TGF-β/BMPs are widely acknowledged for their involvement in bone formation during mammalian development and demonstrate diverse regulatory functions within the organism [48]. TGF-β signalling promotes osteoprogenitor proliferation, early differentiation, and commitment to the osteoblastic lineage. Mice with a deficiency in TGF-β1 exhibit diminished bone growth and mineralization [49], while mice with a double knockout of TGF-β2 and TGF-β3 demonstrate an absence of distal portions of the rib [50]. The receptors of TGF-β isoforms, including type I receptor (Tgfbr1) and type II receptor (Tgfbr2), also play important roles in endochondral and intramembranous ossification. Mice with tissue-specific deletion of Tgfbr1 through Dermo1-Cre exhibit shortened and widened long bones, diminished bone collars, and decreased trabecular bone density [51]. The elimination of Tgfbr2 through Col2a1-Cre in mice leads to various abnormalities in the cranial base and vertebrae [52]. The elimination of Tgfbr2 driven by Prx-Cre yields deficiencies in the long bones, joints [53], and skull vault [54], thereby demonstrating the indispensable involvement of Tgfbr2 in both intramembranous and endochondral bone formation. The findings of our investigation demonstrate that the proliferation and differentiation of osteoprogenitor cells may be impeded in the ribs of bmp6-knockout chimeras through reducing the expression levels of tgfb2 and tgfbr1, ultimately resulting in the manifestation of rib defects.
The Fos gene family consists of four members: fos, fosb, fosl1, and fosl2. In our study, the expression levels of fos and fosb were found to be elevated in the ribs of bmp6-knockout chimeras, thereby exerting a detrimental impact on rib development. The findings of previous studies align with our results, showing that both the overexpression and deletion of the fos have detrimental impacts on bone development [55]. Connective tissue growth factor (CTGF) belongs to the CCN family and contains cysteine-rich stromal cell protein, plays a crucial role in regulating numerous biological events, including development, wound healing, and cardiogenesis [56,57]. Previous data provide confirmation that CTGF serves as a distinctive growth factor, facilitating the proliferation and differentiation of osteoclast [57,58,59]. In this study, ctgf involved in “Hippo signalling pathway” was up-regulated in bmp6-knockout chimeras, indicating that the osteoclastogenesis was enhanced.
Overall, our transcriptome analysis in silver carp ribs revealed that the disruption of bmp6 results in up-regulation of genes such as tnfα, fos, and ctgf, as well as the down-regulation of genes such as tgfb2 and tgfbr1. This molecular alteration may promote the proliferation and differentiation of osteoclasts while hindering the formation and specialisation of osteoblasts, ultimately culminating in the manifestation of rib defects. However, further investigation is warranted to explore various aspects of this subject, such as the heritability of rib defects and the underlying mechanisms responsible for such abnormalities. The chimeras exhibiting rib defects in the P0 generation will undergo proliferation, allowing for the detailed observation of rib development. If the heritability of the rib defect is stable, an analysis of the expression patterns in offspring will be conducted to further elucidate the underlying cause of the observed phenotype.
5. Conclusions
In the present study, CRISPR/Cas9 technology was employed to repress the expression of bmp6 on the initial exon in silver carp with a remarkably efficient rate of 86.11% in the P0 generation. The chimeras are fully viable and appeared normal, with approximately 70% displaying partial loss of IBs, and approximately 30% displaying rib bifurcation or bending. A transcriptome analysis on chimeras and wild-type silver carp ribs was conducted, resulting in the detection of 483 up-regulated genes and 451 down-regulated genes. A KEGG analysis showed that four bone development-related pathways, including “NF-kappa B signalling pathway”, “Hippo signalling pathway”, “osteoclast differentiation”, and “haematopoietic cell lineage”, were significantly enriched. The up-regulation of tnfα, fos, and ctgf genes may facilitate the proliferation and differentiation of osteoclasts, whereas the down-regulation of tgfb2 and tgfbr1 genes may hinder the formation and specialisation of osteoblasts, ultimately resulting in rib abnormalities. These findings provide insights into the function of bmp6 in the context of rib development in silver carp, while simultaneously providing theoretical support for the cultivation of high-quality IB-free fish.
Supplementary Materials
The following supporting information can be downloaded at: https://www.mdpi.com/article/10.3390/ani14101451/s1, Figure S1: The heatmap illustrates the changes in gene expression within the “antigen processing and presentation” pathway; Table S1: Primers used in this study; Table S2: Genes exhibiting differential expression in ribs between wild type and P0 chimeras; Table S3: GO terms enriched by DEGs in ribs between WT and CH groups; Table S4: KEGG pathways enriched by DEGs in ribs between WT and CH groups.
Author Contributions
Conceptualization, H.L.; methodology, X.L. (Xiaohui Li) and C.Z.; software, C.Z. and N.F.; formal analysis, X.L. (Xiaohui Li); investigation, X.L. (Xiaohui Li), C.Z., C.F. and H.S.; resources, G.Z. and Z.Z.; data curation, X.L. (Xiaohui Li) and C.Z.; writing—original draft preparation, X.L. (Xiangzhong Luo) and C.Z.; writing—review and editing, H.L.; supervision, H.L.; project administration, H.L.; funding acquisition, G.Z. and H.L. All authors have read and agreed to the published version of the manuscript.
Funding
This research was supported by the earmarked fund for CARS (CARS-45), National Key Research and Development Program (2023YFD2400303 and 2022YFD2400100), and Central Public-interest Scientific Institution Basal Research Fund, CAFS (NO. 2020TD36 and 2023XT0402).
Institutional Review Board Statement
The study was conducted according to the guidelines of the Declaration of Helsinki, and approved by the Animal Experimental Ethical Inspection of Laboratory Animal Centre, Yangtze River Fisheries Research Institute, Chinese Academy of Fishery Sciences (protocol code: 2022lixiaohui01) (1 January 2022).
Informed Consent Statement
Not applicable.
Data Availability Statement
The data presented in this study are available in the article.
Conflicts of Interest
The authors declare no conflicts of interest. The funders had no role in the design of the study; in the collection, analyses, or interpretation of data; in the writing of the manuscript; or in the decision to publish the results.
References
- Nie, C.; Hilsdorf, A.W.S.; Wan, S.-M.; Gao, Z.X. Understanding the development of intermuscular bones in teleost: Status and future directions for aquaculture. Rev. Aquac. 2020, 12, 759–772. [Google Scholar] [CrossRef]
- Dasilao, J.C.; Sasaki, K.; Okamura, O. The hemiramphid, Oxyporhamphus, is a flyingfish (exocoetidae). Ichthyol. Res. 1997, 44, 101–107. [Google Scholar] [CrossRef]
- Fraser, M.R.; Anderson, T.A.; de Nys, R. Ontogenic development of the spine and spinal deformities in larval barramundi (Lates calcarifer) culture. Aquaculture 2004, 242, 697–711. [Google Scholar] [CrossRef]
- Urist, M.R. Bone: Formation by autoinduction. Science 1965, 150, 893–899. [Google Scholar] [CrossRef] [PubMed]
- Reddi, A.H. Role of morphogenetic proteins in skeletal tissue engineering and regeneration. Nat. Biotechnol. 1998, 16, 247–252. [Google Scholar] [CrossRef] [PubMed]
- Lu, X.-D.; Han, W.-X.; Liu, Y.-X. Suppression of miR-451a accelerates osteogenic differentiation and inhibits bone loss via Bmp6 signaling during osteoporosis. Biomed. Pharmacother. 2019, 120, 109378. [Google Scholar] [CrossRef] [PubMed]
- Xu, H.; Tong, G.; Yan, T.; Dong, L.; Yang, X.; Dou, D.; Sun, Z.; Liu, T.; Zheng, X.; Yang, J.; et al. Transcriptomic analysis provides insights to reveal the bmp6 function related to the development of intermuscular bones in zebrafish. Front Cell Dev. Biol. 2022, 10, 821471. [Google Scholar] [CrossRef] [PubMed]
- Kuang, Y.; Zheng, X.; Cao, D.; Sun, Z.; Tong, G.; Xu, H.; Yan, T.; Tang, S.; Chen, Z.; Zhang, T.; et al. Generate a new crucian carp (Carassius auratus) strain without intermuscular bones by knocking out bmp6. Aquaculture 2023, 569, 739407. [Google Scholar] [CrossRef]
- Soliman, S. The Growth Cartilage and Beyond: Absence of Medullary Bone in Silver Carp Ribs. Mathews J. Cytol. Histol. 2018, 2, 8. [Google Scholar]
- Song, H.D.; Sun, X.J.; Deng, M.; Zhang, G.W.; Zhou, Y.; Wu, X.Y.; Sheng, Y.; Chen, Y.; Ruan, Z.; Jiang, C.L.; et al. Hematopoietic gene expression profile in zebrafish kidney marrow. Proc. Natl. Acad. Sci. USA 2004, 101, 16240–16245. [Google Scholar] [CrossRef] [PubMed]
- De Clercq, A.; Perrott, M.R.; Davie, P.S.; Preece, M.A.; Wybourne, B.; Ruff, N.; Huysseune, A.; Witten, P.E. Vertebral column regionalisation in Chinook salmon, Oncorhynchus tshawytscha. J. Anat. 2017, 231, 500–514. [Google Scholar] [CrossRef]
- Atkins, A.; Reznikov, N.; Ofer, L.; Masic, A.; Weiner, S.; Shahar, R. The three-dimensional structure of anosteocytic lamellated bone of fish. Acta Biomater. 2015, 13, 311–323. [Google Scholar] [CrossRef] [PubMed]
- Tetè, S.; Mastrangelo, F.; Bianchi, A.; Zizzari, V.; Scarano, A. Collagen fiber orientation around machined titanium and zirconia dental implant necks: An animal study. Int. J. Oral Maxillofac. Implant. 2009, 24, 52–58. [Google Scholar]
- Sifa, L.; Zhengwei, C.; Weimin, L.; Xi, H. On the growth rate of silver carps from different sources of changjiang river and zhujiang river. J. Fish. China 1984, 8, 211–218. [Google Scholar]
- Fu, C.; Wu, J.; Chen, J.; Wu, Q.; Lei, G. Freshwater fish biodiversity in the Yangtze River basin of China: Patterns, threats and conservation. Biodivers. Conserv. 2003, 12, 1649–1685. [Google Scholar] [CrossRef]
- Gan, R.-H.; Li, Z.; Wang, Z.-W.; Li, X.-Y.; Wang, Y.; Zhang, X.-J.; Tong, J.-F.; Wu, Y.; Xia, L.-Y.; Gao, Z.-X.; et al. Creation of intermuscular bone-free mutants in amphitriploid gibel carp by editing two duplicated runx2b homeologs. Aquaculture 2023, 567, 739300. [Google Scholar] [CrossRef]
- Xie, P. Silver Carp and Bighead Carp, and Their Use in the Control of Algal Blooms; Science Press: Beijing, China, 2003; pp. 58–62. [Google Scholar]
- Li, X.; Feng, C.; Sha, H.; Luo, X.; Huang, L.; Zou, G.; Liang, H. Identification and characterization of ABCC gene family and their roles in the response to intraperitoneal injection of microcystin-LR in liver of silver carp (Hypophthalmichthys molitrix). Aquac. Rep. 2023, 30, 101592. [Google Scholar] [CrossRef]
- Mátyás, K.; Oldal, I.; Korponai, J.; Tátrai, I.; Paulovits, G. Indirect effect of different fish communities on nutrient chlorophyll relationship in shallow hypertrophic water quality reservoirs. Hydrobiologia 2003, 504, 231–239. [Google Scholar] [CrossRef]
- Xie, P.; Liu, J. Practical success of biomanipulation using filter-feeding Fish to control cyanobacteria blooms: A synthesis of decades of research and application in a subtropical hypereutrophic lake. Sci. World J. 2001, 1, 337–356. [Google Scholar] [CrossRef]
- Jin, L.; Deng, Y.; He, N.; Wang, L.; Weng, M. Polyethylenimine-mediated ccr5 gene knockout using transcription activator-like effector nucleases. J. Biomed. Nanotechnol. 2018, 14, 546–552. [Google Scholar] [CrossRef] [PubMed]
- Andriopoulos, B., Jr.; Corradini, E.; Xia, Y.; Faasse, S.A.; Chen, S.; Grgurevic, L.; Knutson, M.D.; Pietrangelo, A.; Vukicevic, S.; Lin, H.Y.; et al. Bmp6 is a key endogenous regulator of hepcidin expression and iron metabolism. Nat. Genet. 2009, 41, 482–487. [Google Scholar] [CrossRef] [PubMed]
- Kanehisa, M.; Sato, Y. KEGG Mapper for inferring cellular functions from protein sequences. Protein Sci. 2020, 29, 28–35. [Google Scholar] [CrossRef] [PubMed]
- Livak, K.J.; Schmittgen, T.D. Analysis of relative gene expression data using real-time quantitative PCR and the 2(-Delta Delta C(T)) Method. Methods 2001, 25, 402–408. [Google Scholar] [CrossRef] [PubMed]
- Dang, Y.; Jia, G.; Choi, J.; Ma, H.; Anaya, E.; Ye, C.; Shankar, P.; Wu, H. Optimizing sgRNA structure to improve CRISPR-Cas9 knockout efficiency. Genome Biol. 2015, 16, 280. [Google Scholar] [CrossRef] [PubMed]
- Sugiura, K.; Su, Y.Q.; Eppig, J.J. Does bone morphogenetic protein 6 (BMP6) affect female fertility in the mouse? Biol. Reprod. 2010, 83, 997–1004. [Google Scholar] [CrossRef] [PubMed]
- Kague, E.; Hughes, S.M.; Lawrence, E.A.; Cross, S.; Martin-Silverstone, E.; Hammond, C.L.; Hinits, Y. Scleraxis genes are required for normal musculoskeletal development and for rib growth and mineralization in zebrafish. Faseb J. 2019, 33, 9116–9130. [Google Scholar] [CrossRef] [PubMed]
- Nie, C.; Wan, S.; Chen, Y.; Zhu, D.; Wang, X.; Dong, X.; Gao, Z.-X. Loss of scleraxis leads to distinct reduction of mineralized intermuscular bone in zebrafish. Aquac. Fish. 2021, 6, 169–177. [Google Scholar] [CrossRef]
- Yang, J.; Tong, G.-X.; Zheng, X.-H.; Sun, Z.-P.; LÜ, W.-H.; Sun, X.-W.; Kuang, Y.-Y. Comparative analysis of skeletal development between wildtype zebrafish and intermuscular bone-deficient mutants. Acta Hydrobiol. Sin. 2020, 44, 546–553. [Google Scholar] [CrossRef]
- Yang, J.; Tong, G.-x.; Zheng, X.; Sun, Z.; Lyu, W.; Sun, X.; Kuang, Y. Comparative analysis of embryonic muscle development in wildtype zebrafish and its intermuscular bone deficiency mutant. J. Fish. Sci. China 2019, 26, 296–303. [Google Scholar] [CrossRef]
- Yang, J.; Tong, G.; Sun, Z.; Zheng, X.; Lv, W.; Cao, D.; Sun, X.; Kuang, Y.-Y. Comparative analysis of muscle development in zebrafish with different intermuscular-bones patterns. Pak. J. Zool. 2020, 53, 313. [Google Scholar] [CrossRef]
- Sampath, K.T. The systems biology of bone morphogenetic proteins. In Bone Morphogenetic Proteins: Systems Biology Regulators; Springer International Publishing: Cham, Switzerland, 2017. [Google Scholar]
- Cleves, P.A.; Hart, J.C.; Agoglia, R.M.; Jimenez, M.T.; Erickson, P.A.; Gai, L.; Miller, C.T. An intronic enhancer of Bmp6 underlies evolved tooth gain in sticklebacks. PLoS Genet. 2018, 14, e1007449. [Google Scholar] [CrossRef] [PubMed]
- Crawford, J.E.; Guelbeogo, W.M.; Sanou, A.; Traoré, A.; Vernick, K.D.; Sagnon, N.; Lazzaro, B.P. De novo transcriptome sequencing in Anopheles funestus using Illumina RNA-seq technology. PLoS ONE 2010, 5, e14202. [Google Scholar] [CrossRef] [PubMed]
- Hudson, M.E. Sequencing breakthroughs for genomic ecology and evolutionary biology. Mol. Ecol. Resour. 2008, 8, 3–17. [Google Scholar] [CrossRef] [PubMed]
- Zhu, F.; Friedman, M.S.; Luo, W.; Woolf, P.; Hankenson, K.D. The transcription factor osterix (SP7) regulates BMP6-induced human osteoblast differentiation. J. Cell. Physiol. 2012, 227, 2677–2685. [Google Scholar] [CrossRef] [PubMed]
- Hu, F.; Meng, X.; Tong, Q.; Liang, L.; Xiang, R.; Zhu, T.; Yang, S. BMP-6 inhibits cell proliferation by targeting microRNA-192 in breast cancer. Biochim. Biophys. Acta 2013, 1832, 2379–2390. [Google Scholar] [CrossRef] [PubMed]
- Du, J.; Yang, S.; Wang, Z.; Zhai, C.; Yuan, W.; Lei, R.; Zhang, J.; Zhu, T. Bone morphogenetic protein 6 inhibit stress-induced breast cancer cells apoptosis via both Smad and p38 pathways. J. Cell. Biochem. 2008, 103, 1584–1597. [Google Scholar] [CrossRef] [PubMed]
- Soltanoff, C.S.; Yang, S.; Chen, W.; Li, Y.P. Signaling networks that control the lineage commitment and differentiation of bone cells. Crit. Rev. Eukaryot. Gene Expr. 2009, 19, 1–46. [Google Scholar] [CrossRef] [PubMed]
- Huang, W.; Yang, S.; Shao, J.; Li, Y.P. Signaling and transcriptional regulation in osteoblast commitment and differentiation. Front. Biosci. 2007, 12, 3068–3092. [Google Scholar] [CrossRef] [PubMed]
- Li, J.; Sarosi, I.; Yan, X.Q.; Morony, S.; Capparelli, C.; Tan, H.L.; McCabe, S.; Elliott, R.; Scully, S.; Van, G.; et al. RANK is the intrinsic hematopoietic cell surface receptor that controls osteoclastogenesis and regulation of bone mass and calcium metabolism. Proc. Natl. Acad. Sci. USA 2000, 97, 1566–1571. [Google Scholar] [CrossRef] [PubMed]
- Dupont, S.; Morsut, L.; Aragona, M.; Enzo, E.; Giulitti, S.; Cordenonsi, M.; Zanconato, F.; Le Digabel, J.; Forcato, M.; Bicciato, S.; et al. Role of YAP/TAZ in mechanotransduction. Nature 2011, 474, 179–183. [Google Scholar] [CrossRef] [PubMed]
- Wrighton, K.H. Mechanotransduction: YAP and TAZ feel the force. Nat. Rev. Mol. Cell Biol. 2011, 12, 404. [Google Scholar] [CrossRef] [PubMed]
- Kitaura, H.; Kimura, K.; Ishida, M.; Kohara, H.; Yoshimatsu, M.; Takano-Yamamoto, T. Immunological reaction in TNF-α-mediated osteoclast formation and bone resorption in vitro and in vivo. Clin Dev Immunol 2013, 2013, 181849. [Google Scholar] [CrossRef] [PubMed]
- Syed, Y.Y.; Scott, L.J. Lenalidomide: A review of its use in patients with transfusion-dependent anaemia due to low- or intermediate-1-risk myelodysplastic syndrome associated with 5q chromosome deletion. Drugs 2013, 73, 1183–1196. [Google Scholar] [CrossRef] [PubMed]
- Koch, F.; Kämpgen, E.; Trockenbacher, B.; Schuler, G.; Romani, N. TNF alpha interrupts antigen-presenting function of Langerhans cells by two mechanisms: Loss of immunogenic peptides and impairment of antigen-independent T cell clustering. Adv. Exp. Med. Biol. 1995, 378, 207–209. [Google Scholar] [CrossRef] [PubMed]
- Luo, K. Signaling Cross Talk between TGF-β/Smad and Other Signaling Pathways. Cold Spring Harb. Perspect. Biol. 2017, 9, a022137. [Google Scholar] [CrossRef]
- Chen, G.; Deng, C.; Li, Y.P. TGF-β and BMP signaling in osteoblast differentiation and bone formation. Int. J. Biol. Sci. 2012, 8, 272–288. [Google Scholar] [CrossRef] [PubMed]
- Geiser, A.G.; Hummel, C.W.; Draper, M.W.; Henck, J.W.; Cohen, I.R.; Rudmann, D.G.; Donnelly, K.B.; Adrian, M.D.; Shepherd, T.A.; Wallace, O.B.; et al. A new selective estrogen receptor modulator with potent uterine antagonist activity, agonist activity in bone, and minimal ovarian stimulation. Endocrinology 2005, 146, 4524–4535. [Google Scholar] [CrossRef] [PubMed]
- Dünker, N.; Krieglstein, K. Tgfbeta2 -/- Tgfbeta3 -/- double knockout mice display severe midline fusion defects and early embryonic lethality. Anat. Embryol. 2002, 206, 73–83. [Google Scholar] [CrossRef]
- Matsunobu, T.; Torigoe, K.; Ishikawa, M.; de Vega, S.; Kulkarni, A.B.; Iwamoto, Y.; Yamada, Y. Critical roles of the TGF-beta type I receptor ALK5 in perichondrial formation and function, cartilage integrity, and osteoblast differentiation during growth plate development. Dev. Biol. 2009, 332, 325–338. [Google Scholar] [CrossRef] [PubMed]
- Baffi, M.O.; Slattery, E.; Sohn, P.; Moses, H.L.; Chytil, A.; Serra, R. Conditional deletion of the TGF-beta type II receptor in Col2a expressing cells results in defects in the axial skeleton without alterations in chondrocyte differentiation or embryonic development of long bones. Dev. Biol. 2004, 276, 124–142. [Google Scholar] [CrossRef] [PubMed]
- Seo, H.S.; Serra, R. Deletion of Tgfbr2 in Prx1-cre expressing mesenchyme results in defects in development of the long bones and joints. Dev. Biol. 2007, 310, 304–316. [Google Scholar] [CrossRef] [PubMed]
- Seo, H.S.; Serra, R. Tgfbr2 is required for development of the skull vault. Dev. Biol. 2009, 334, 481–490. [Google Scholar] [CrossRef] [PubMed]
- Rüther, U.; Garber, C.; Komitowski, D.; Müller, R.; Wagner, E.F. Deregulated c-fos expression interferes with normal bone development in transgenic mice. Nature 1987, 325, 412–416. [Google Scholar] [CrossRef] [PubMed]
- Crean, J.K.; Finlay, D.; Murphy, M.; Moss, C.; Godson, C.; Martin, F.; Brady, H.R. The role of p42/44 MAPK and protein kinase B in connective tissue growth factor induced extracellular matrix protein production, cell migration, and actin cytoskeletal rearrangement in human mesangial cells. J. Biol. Chem. 2002, 277, 44187–44194. [Google Scholar] [CrossRef] [PubMed]
- Aguiar, D.P.; de Farias, G.C.; de Sousa, E.B.; de Mattos Coelho-Aguiar, J.; Lobo, J.C.; Casado, P.L.; Duarte, M.E.; Abreu, J.G., Jr. New strategy to control cell migration and metastasis regulated by CCN2/CTGF. Cancer Cell. Int. 2014, 14, 61. [Google Scholar] [CrossRef] [PubMed]
- Takigawa, M. CCN2: A master regulator of the genesis of bone and cartilage. J. Cell. Commun. Signal. 2013, 7, 191–201. [Google Scholar] [CrossRef] [PubMed]
- Yang, W.; Han, W.; Qin, A.; Wang, Z.; Xu, J.; Qian, Y. The emerging role of Hippo signaling pathway in regulating osteoclast formation. J. Cell. Physiol. 2018, 233, 4606–4617. [Google Scholar] [CrossRef] [PubMed]
Disclaimer/Publisher’s Note: The statements, opinions and data contained in all publications are solely those of the individual author(s) and contributor(s) and not of MDPI and/or the editor(s). MDPI and/or the editor(s) disclaim responsibility for any injury to people or property resulting from any ideas, methods, instructions or products referred to in the content. |
© 2024 by the authors. Licensee MDPI, Basel, Switzerland. This article is an open access article distributed under the terms and conditions of the Creative Commons Attribution (CC BY) license (https://creativecommons.org/licenses/by/4.0/).





