Transcriptome Analysis Elucidates the Potential Key Genes Involved in Rib Development in bmp6-Deficient Silver Carp (Hypophthalmichthys molitrix)
Abstract
Simple Summary
Abstract
1. Introduction
2. Materials and Methods
2.1. Experimental Fish and Maintenance
2.2. Bmp6 Gene Editing by CRISPR/Cas9
2.3. Mutant Fish Identification
2.4. Phenotypic Observation
2.5. Total RNA Isolation and Sequencing
2.6. Differentially Expressed Genes Analysis
2.7. Quantitative Real-Time PCR (qRT-PCR) Analysis
2.8. Statistical Analysis
3. Results
3.1. Bmp6 Gene Editing in Silver Carp
3.2. Phenotypic Observation in P0 Chimeras
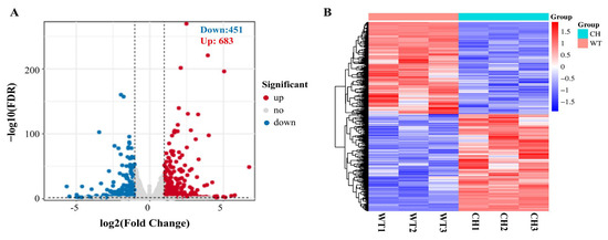
3.3. Analysis of Differential Expression Gene
3.4. Functional Analysis of DEGs
3.5. DEGs in Bone Development-Related Pathways
3.6. Validation of RNA-Seq Data Using qRT-PCR
4. Discussion
5. Conclusions
Supplementary Materials
Author Contributions
Funding
Institutional Review Board Statement
Informed Consent Statement
Data Availability Statement
Conflicts of Interest
References
- Nie, C.; Hilsdorf, A.W.S.; Wan, S.-M.; Gao, Z.X. Understanding the development of intermuscular bones in teleost: Status and future directions for aquaculture. Rev. Aquac. 2020, 12, 759–772. [Google Scholar] [CrossRef]
- Dasilao, J.C.; Sasaki, K.; Okamura, O. The hemiramphid, Oxyporhamphus, is a flyingfish (exocoetidae). Ichthyol. Res. 1997, 44, 101–107. [Google Scholar] [CrossRef]
- Fraser, M.R.; Anderson, T.A.; de Nys, R. Ontogenic development of the spine and spinal deformities in larval barramundi (Lates calcarifer) culture. Aquaculture 2004, 242, 697–711. [Google Scholar] [CrossRef]
- Urist, M.R. Bone: Formation by autoinduction. Science 1965, 150, 893–899. [Google Scholar] [CrossRef] [PubMed]
- Reddi, A.H. Role of morphogenetic proteins in skeletal tissue engineering and regeneration. Nat. Biotechnol. 1998, 16, 247–252. [Google Scholar] [CrossRef] [PubMed]
- Lu, X.-D.; Han, W.-X.; Liu, Y.-X. Suppression of miR-451a accelerates osteogenic differentiation and inhibits bone loss via Bmp6 signaling during osteoporosis. Biomed. Pharmacother. 2019, 120, 109378. [Google Scholar] [CrossRef] [PubMed]
- Xu, H.; Tong, G.; Yan, T.; Dong, L.; Yang, X.; Dou, D.; Sun, Z.; Liu, T.; Zheng, X.; Yang, J.; et al. Transcriptomic analysis provides insights to reveal the bmp6 function related to the development of intermuscular bones in zebrafish. Front Cell Dev. Biol. 2022, 10, 821471. [Google Scholar] [CrossRef] [PubMed]
- Kuang, Y.; Zheng, X.; Cao, D.; Sun, Z.; Tong, G.; Xu, H.; Yan, T.; Tang, S.; Chen, Z.; Zhang, T.; et al. Generate a new crucian carp (Carassius auratus) strain without intermuscular bones by knocking out bmp6. Aquaculture 2023, 569, 739407. [Google Scholar] [CrossRef]
- Soliman, S. The Growth Cartilage and Beyond: Absence of Medullary Bone in Silver Carp Ribs. Mathews J. Cytol. Histol. 2018, 2, 8. [Google Scholar]
- Song, H.D.; Sun, X.J.; Deng, M.; Zhang, G.W.; Zhou, Y.; Wu, X.Y.; Sheng, Y.; Chen, Y.; Ruan, Z.; Jiang, C.L.; et al. Hematopoietic gene expression profile in zebrafish kidney marrow. Proc. Natl. Acad. Sci. USA 2004, 101, 16240–16245. [Google Scholar] [CrossRef] [PubMed]
- De Clercq, A.; Perrott, M.R.; Davie, P.S.; Preece, M.A.; Wybourne, B.; Ruff, N.; Huysseune, A.; Witten, P.E. Vertebral column regionalisation in Chinook salmon, Oncorhynchus tshawytscha. J. Anat. 2017, 231, 500–514. [Google Scholar] [CrossRef]
- Atkins, A.; Reznikov, N.; Ofer, L.; Masic, A.; Weiner, S.; Shahar, R. The three-dimensional structure of anosteocytic lamellated bone of fish. Acta Biomater. 2015, 13, 311–323. [Google Scholar] [CrossRef] [PubMed]
- Tetè, S.; Mastrangelo, F.; Bianchi, A.; Zizzari, V.; Scarano, A. Collagen fiber orientation around machined titanium and zirconia dental implant necks: An animal study. Int. J. Oral Maxillofac. Implant. 2009, 24, 52–58. [Google Scholar]
- Sifa, L.; Zhengwei, C.; Weimin, L.; Xi, H. On the growth rate of silver carps from different sources of changjiang river and zhujiang river. J. Fish. China 1984, 8, 211–218. [Google Scholar]
- Fu, C.; Wu, J.; Chen, J.; Wu, Q.; Lei, G. Freshwater fish biodiversity in the Yangtze River basin of China: Patterns, threats and conservation. Biodivers. Conserv. 2003, 12, 1649–1685. [Google Scholar] [CrossRef]
- Gan, R.-H.; Li, Z.; Wang, Z.-W.; Li, X.-Y.; Wang, Y.; Zhang, X.-J.; Tong, J.-F.; Wu, Y.; Xia, L.-Y.; Gao, Z.-X.; et al. Creation of intermuscular bone-free mutants in amphitriploid gibel carp by editing two duplicated runx2b homeologs. Aquaculture 2023, 567, 739300. [Google Scholar] [CrossRef]
- Xie, P. Silver Carp and Bighead Carp, and Their Use in the Control of Algal Blooms; Science Press: Beijing, China, 2003; pp. 58–62. [Google Scholar]
- Li, X.; Feng, C.; Sha, H.; Luo, X.; Huang, L.; Zou, G.; Liang, H. Identification and characterization of ABCC gene family and their roles in the response to intraperitoneal injection of microcystin-LR in liver of silver carp (Hypophthalmichthys molitrix). Aquac. Rep. 2023, 30, 101592. [Google Scholar] [CrossRef]
- Mátyás, K.; Oldal, I.; Korponai, J.; Tátrai, I.; Paulovits, G. Indirect effect of different fish communities on nutrient chlorophyll relationship in shallow hypertrophic water quality reservoirs. Hydrobiologia 2003, 504, 231–239. [Google Scholar] [CrossRef]
- Xie, P.; Liu, J. Practical success of biomanipulation using filter-feeding Fish to control cyanobacteria blooms: A synthesis of decades of research and application in a subtropical hypereutrophic lake. Sci. World J. 2001, 1, 337–356. [Google Scholar] [CrossRef]
- Jin, L.; Deng, Y.; He, N.; Wang, L.; Weng, M. Polyethylenimine-mediated ccr5 gene knockout using transcription activator-like effector nucleases. J. Biomed. Nanotechnol. 2018, 14, 546–552. [Google Scholar] [CrossRef] [PubMed]
- Andriopoulos, B., Jr.; Corradini, E.; Xia, Y.; Faasse, S.A.; Chen, S.; Grgurevic, L.; Knutson, M.D.; Pietrangelo, A.; Vukicevic, S.; Lin, H.Y.; et al. Bmp6 is a key endogenous regulator of hepcidin expression and iron metabolism. Nat. Genet. 2009, 41, 482–487. [Google Scholar] [CrossRef] [PubMed]
- Kanehisa, M.; Sato, Y. KEGG Mapper for inferring cellular functions from protein sequences. Protein Sci. 2020, 29, 28–35. [Google Scholar] [CrossRef] [PubMed]
- Livak, K.J.; Schmittgen, T.D. Analysis of relative gene expression data using real-time quantitative PCR and the 2(-Delta Delta C(T)) Method. Methods 2001, 25, 402–408. [Google Scholar] [CrossRef] [PubMed]
- Dang, Y.; Jia, G.; Choi, J.; Ma, H.; Anaya, E.; Ye, C.; Shankar, P.; Wu, H. Optimizing sgRNA structure to improve CRISPR-Cas9 knockout efficiency. Genome Biol. 2015, 16, 280. [Google Scholar] [CrossRef] [PubMed]
- Sugiura, K.; Su, Y.Q.; Eppig, J.J. Does bone morphogenetic protein 6 (BMP6) affect female fertility in the mouse? Biol. Reprod. 2010, 83, 997–1004. [Google Scholar] [CrossRef] [PubMed]
- Kague, E.; Hughes, S.M.; Lawrence, E.A.; Cross, S.; Martin-Silverstone, E.; Hammond, C.L.; Hinits, Y. Scleraxis genes are required for normal musculoskeletal development and for rib growth and mineralization in zebrafish. Faseb J. 2019, 33, 9116–9130. [Google Scholar] [CrossRef] [PubMed]
- Nie, C.; Wan, S.; Chen, Y.; Zhu, D.; Wang, X.; Dong, X.; Gao, Z.-X. Loss of scleraxis leads to distinct reduction of mineralized intermuscular bone in zebrafish. Aquac. Fish. 2021, 6, 169–177. [Google Scholar] [CrossRef]
- Yang, J.; Tong, G.-X.; Zheng, X.-H.; Sun, Z.-P.; LÜ, W.-H.; Sun, X.-W.; Kuang, Y.-Y. Comparative analysis of skeletal development between wildtype zebrafish and intermuscular bone-deficient mutants. Acta Hydrobiol. Sin. 2020, 44, 546–553. [Google Scholar] [CrossRef]
- Yang, J.; Tong, G.-x.; Zheng, X.; Sun, Z.; Lyu, W.; Sun, X.; Kuang, Y. Comparative analysis of embryonic muscle development in wildtype zebrafish and its intermuscular bone deficiency mutant. J. Fish. Sci. China 2019, 26, 296–303. [Google Scholar] [CrossRef]
- Yang, J.; Tong, G.; Sun, Z.; Zheng, X.; Lv, W.; Cao, D.; Sun, X.; Kuang, Y.-Y. Comparative analysis of muscle development in zebrafish with different intermuscular-bones patterns. Pak. J. Zool. 2020, 53, 313. [Google Scholar] [CrossRef]
- Sampath, K.T. The systems biology of bone morphogenetic proteins. In Bone Morphogenetic Proteins: Systems Biology Regulators; Springer International Publishing: Cham, Switzerland, 2017. [Google Scholar]
- Cleves, P.A.; Hart, J.C.; Agoglia, R.M.; Jimenez, M.T.; Erickson, P.A.; Gai, L.; Miller, C.T. An intronic enhancer of Bmp6 underlies evolved tooth gain in sticklebacks. PLoS Genet. 2018, 14, e1007449. [Google Scholar] [CrossRef] [PubMed]
- Crawford, J.E.; Guelbeogo, W.M.; Sanou, A.; Traoré, A.; Vernick, K.D.; Sagnon, N.; Lazzaro, B.P. De novo transcriptome sequencing in Anopheles funestus using Illumina RNA-seq technology. PLoS ONE 2010, 5, e14202. [Google Scholar] [CrossRef] [PubMed]
- Hudson, M.E. Sequencing breakthroughs for genomic ecology and evolutionary biology. Mol. Ecol. Resour. 2008, 8, 3–17. [Google Scholar] [CrossRef] [PubMed]
- Zhu, F.; Friedman, M.S.; Luo, W.; Woolf, P.; Hankenson, K.D. The transcription factor osterix (SP7) regulates BMP6-induced human osteoblast differentiation. J. Cell. Physiol. 2012, 227, 2677–2685. [Google Scholar] [CrossRef] [PubMed]
- Hu, F.; Meng, X.; Tong, Q.; Liang, L.; Xiang, R.; Zhu, T.; Yang, S. BMP-6 inhibits cell proliferation by targeting microRNA-192 in breast cancer. Biochim. Biophys. Acta 2013, 1832, 2379–2390. [Google Scholar] [CrossRef] [PubMed]
- Du, J.; Yang, S.; Wang, Z.; Zhai, C.; Yuan, W.; Lei, R.; Zhang, J.; Zhu, T. Bone morphogenetic protein 6 inhibit stress-induced breast cancer cells apoptosis via both Smad and p38 pathways. J. Cell. Biochem. 2008, 103, 1584–1597. [Google Scholar] [CrossRef] [PubMed]
- Soltanoff, C.S.; Yang, S.; Chen, W.; Li, Y.P. Signaling networks that control the lineage commitment and differentiation of bone cells. Crit. Rev. Eukaryot. Gene Expr. 2009, 19, 1–46. [Google Scholar] [CrossRef] [PubMed]
- Huang, W.; Yang, S.; Shao, J.; Li, Y.P. Signaling and transcriptional regulation in osteoblast commitment and differentiation. Front. Biosci. 2007, 12, 3068–3092. [Google Scholar] [CrossRef] [PubMed]
- Li, J.; Sarosi, I.; Yan, X.Q.; Morony, S.; Capparelli, C.; Tan, H.L.; McCabe, S.; Elliott, R.; Scully, S.; Van, G.; et al. RANK is the intrinsic hematopoietic cell surface receptor that controls osteoclastogenesis and regulation of bone mass and calcium metabolism. Proc. Natl. Acad. Sci. USA 2000, 97, 1566–1571. [Google Scholar] [CrossRef] [PubMed]
- Dupont, S.; Morsut, L.; Aragona, M.; Enzo, E.; Giulitti, S.; Cordenonsi, M.; Zanconato, F.; Le Digabel, J.; Forcato, M.; Bicciato, S.; et al. Role of YAP/TAZ in mechanotransduction. Nature 2011, 474, 179–183. [Google Scholar] [CrossRef] [PubMed]
- Wrighton, K.H. Mechanotransduction: YAP and TAZ feel the force. Nat. Rev. Mol. Cell Biol. 2011, 12, 404. [Google Scholar] [CrossRef] [PubMed]
- Kitaura, H.; Kimura, K.; Ishida, M.; Kohara, H.; Yoshimatsu, M.; Takano-Yamamoto, T. Immunological reaction in TNF-α-mediated osteoclast formation and bone resorption in vitro and in vivo. Clin Dev Immunol 2013, 2013, 181849. [Google Scholar] [CrossRef] [PubMed]
- Syed, Y.Y.; Scott, L.J. Lenalidomide: A review of its use in patients with transfusion-dependent anaemia due to low- or intermediate-1-risk myelodysplastic syndrome associated with 5q chromosome deletion. Drugs 2013, 73, 1183–1196. [Google Scholar] [CrossRef] [PubMed]
- Koch, F.; Kämpgen, E.; Trockenbacher, B.; Schuler, G.; Romani, N. TNF alpha interrupts antigen-presenting function of Langerhans cells by two mechanisms: Loss of immunogenic peptides and impairment of antigen-independent T cell clustering. Adv. Exp. Med. Biol. 1995, 378, 207–209. [Google Scholar] [CrossRef] [PubMed]
- Luo, K. Signaling Cross Talk between TGF-β/Smad and Other Signaling Pathways. Cold Spring Harb. Perspect. Biol. 2017, 9, a022137. [Google Scholar] [CrossRef]
- Chen, G.; Deng, C.; Li, Y.P. TGF-β and BMP signaling in osteoblast differentiation and bone formation. Int. J. Biol. Sci. 2012, 8, 272–288. [Google Scholar] [CrossRef] [PubMed]
- Geiser, A.G.; Hummel, C.W.; Draper, M.W.; Henck, J.W.; Cohen, I.R.; Rudmann, D.G.; Donnelly, K.B.; Adrian, M.D.; Shepherd, T.A.; Wallace, O.B.; et al. A new selective estrogen receptor modulator with potent uterine antagonist activity, agonist activity in bone, and minimal ovarian stimulation. Endocrinology 2005, 146, 4524–4535. [Google Scholar] [CrossRef] [PubMed]
- Dünker, N.; Krieglstein, K. Tgfbeta2 -/- Tgfbeta3 -/- double knockout mice display severe midline fusion defects and early embryonic lethality. Anat. Embryol. 2002, 206, 73–83. [Google Scholar] [CrossRef]
- Matsunobu, T.; Torigoe, K.; Ishikawa, M.; de Vega, S.; Kulkarni, A.B.; Iwamoto, Y.; Yamada, Y. Critical roles of the TGF-beta type I receptor ALK5 in perichondrial formation and function, cartilage integrity, and osteoblast differentiation during growth plate development. Dev. Biol. 2009, 332, 325–338. [Google Scholar] [CrossRef] [PubMed]
- Baffi, M.O.; Slattery, E.; Sohn, P.; Moses, H.L.; Chytil, A.; Serra, R. Conditional deletion of the TGF-beta type II receptor in Col2a expressing cells results in defects in the axial skeleton without alterations in chondrocyte differentiation or embryonic development of long bones. Dev. Biol. 2004, 276, 124–142. [Google Scholar] [CrossRef] [PubMed]
- Seo, H.S.; Serra, R. Deletion of Tgfbr2 in Prx1-cre expressing mesenchyme results in defects in development of the long bones and joints. Dev. Biol. 2007, 310, 304–316. [Google Scholar] [CrossRef] [PubMed]
- Seo, H.S.; Serra, R. Tgfbr2 is required for development of the skull vault. Dev. Biol. 2009, 334, 481–490. [Google Scholar] [CrossRef] [PubMed]
- Rüther, U.; Garber, C.; Komitowski, D.; Müller, R.; Wagner, E.F. Deregulated c-fos expression interferes with normal bone development in transgenic mice. Nature 1987, 325, 412–416. [Google Scholar] [CrossRef] [PubMed]
- Crean, J.K.; Finlay, D.; Murphy, M.; Moss, C.; Godson, C.; Martin, F.; Brady, H.R. The role of p42/44 MAPK and protein kinase B in connective tissue growth factor induced extracellular matrix protein production, cell migration, and actin cytoskeletal rearrangement in human mesangial cells. J. Biol. Chem. 2002, 277, 44187–44194. [Google Scholar] [CrossRef] [PubMed]
- Aguiar, D.P.; de Farias, G.C.; de Sousa, E.B.; de Mattos Coelho-Aguiar, J.; Lobo, J.C.; Casado, P.L.; Duarte, M.E.; Abreu, J.G., Jr. New strategy to control cell migration and metastasis regulated by CCN2/CTGF. Cancer Cell. Int. 2014, 14, 61. [Google Scholar] [CrossRef] [PubMed]
- Takigawa, M. CCN2: A master regulator of the genesis of bone and cartilage. J. Cell. Commun. Signal. 2013, 7, 191–201. [Google Scholar] [CrossRef] [PubMed]
- Yang, W.; Han, W.; Qin, A.; Wang, Z.; Xu, J.; Qian, Y. The emerging role of Hippo signaling pathway in regulating osteoclast formation. J. Cell. Physiol. 2018, 233, 4606–4617. [Google Scholar] [CrossRef] [PubMed]






| Classification | Wild-Type Silver Carp | P0 Chimeras |
|---|---|---|
| Bmp6 knockout efficiency | - | 86.11% |
| Survival percentage | 79.2% | 77.4% |
| Normal physical appearance | 100% | 100% |
| Fish exhibiting diminished IBs | 0/15 | 13/18 |
| The mean quantity of Ibs | 113 | 74 |
| The reduction ratio of Ibs | - | 34.5% |
| Fish exhibiting rib bifurcation | 0/15 | 3/18 |
| Fish exhibiting rib bending | 0/15 | 6/18 |
| Gene Abbreviation | Gene Description | Fold Change (WT vs. CH) | |
|---|---|---|---|
| qPCR | RNA-Seq | ||
| ctgf | Connective tissue growth factor | 2.54 | 2.50 |
| fos | Proto-oncogene | 4.30 | 5.80 |
| metk | S-adenosyl methionine synthase isoform | 3.50 | 3.05 |
| igh | Ig mu chain C region membrane-bound | 0.51 | 0.44 |
| irak4 | Interleukin-1 receptor-associated kinase | 0.62 | 0.39 |
| got1 | Aspartate aminotransferase, cytoplasmic | 0.41 | 0.47 |
| bhmt | Betaine—homocysteine S-methyltransferase 1 | 0.33 | 0.36 |
| card11 | Caspase recruitment domain-containing protein 11 | 0.63 | 0.45 |
Disclaimer/Publisher’s Note: The statements, opinions and data contained in all publications are solely those of the individual author(s) and contributor(s) and not of MDPI and/or the editor(s). MDPI and/or the editor(s) disclaim responsibility for any injury to people or property resulting from any ideas, methods, instructions or products referred to in the content. |
© 2024 by the authors. Licensee MDPI, Basel, Switzerland. This article is an open access article distributed under the terms and conditions of the Creative Commons Attribution (CC BY) license (https://creativecommons.org/licenses/by/4.0/).
Share and Cite
Li, X.; Zhang, C.; Feng, C.; Zhang, Z.; Feng, N.; Sha, H.; Luo, X.; Zou, G.; Liang, H. Transcriptome Analysis Elucidates the Potential Key Genes Involved in Rib Development in bmp6-Deficient Silver Carp (Hypophthalmichthys molitrix). Animals 2024, 14, 1451. https://doi.org/10.3390/ani14101451
Li X, Zhang C, Feng C, Zhang Z, Feng N, Sha H, Luo X, Zou G, Liang H. Transcriptome Analysis Elucidates the Potential Key Genes Involved in Rib Development in bmp6-Deficient Silver Carp (Hypophthalmichthys molitrix). Animals. 2024; 14(10):1451. https://doi.org/10.3390/ani14101451
Chicago/Turabian StyleLi, Xiaohui, Chunyan Zhang, Cui Feng, Zewen Zhang, Nannan Feng, Hang Sha, Xiangzhong Luo, Guiwei Zou, and Hongwei Liang. 2024. "Transcriptome Analysis Elucidates the Potential Key Genes Involved in Rib Development in bmp6-Deficient Silver Carp (Hypophthalmichthys molitrix)" Animals 14, no. 10: 1451. https://doi.org/10.3390/ani14101451
APA StyleLi, X., Zhang, C., Feng, C., Zhang, Z., Feng, N., Sha, H., Luo, X., Zou, G., & Liang, H. (2024). Transcriptome Analysis Elucidates the Potential Key Genes Involved in Rib Development in bmp6-Deficient Silver Carp (Hypophthalmichthys molitrix). Animals, 14(10), 1451. https://doi.org/10.3390/ani14101451

