Study on Human Mesenchymal Stem Cells—2nd Edition
A special issue of Cells (ISSN 2073-4409). This special issue belongs to the section "Stem Cells".
Deadline for manuscript submissions: 20 January 2026 | Viewed by 347
Special Issue Editor
Interests: heart failure; ischemic cardiomyopathy; cardiac regeneration and repair
Special Issues, Collections and Topics in MDPI journals
Special Issue Information
Dear Colleagues,
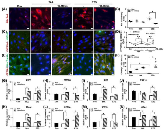
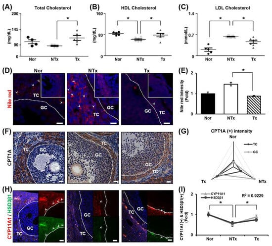
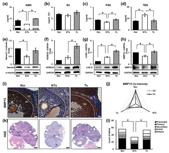
Mesenchymal stem cells (MSCs) are a group of multipotent cells of mesodermal origin. They were originally obtained from bone marrow, although MSC-like cells were subsequently derived from other tissues, including the placenta, umbilical cord, adipose tissue, skeletal muscle, and corneal stroma. Despite being used in hundreds of clinical trials, their retrospective derivation in culture poses challenges in understanding their anatomical identity, phenotype, tissue localization, and biological functions. Although differentiation in specific lineages can avail the stem cell characteristics of MSCs contributing to tissue regeneration, MSCs via paracrine and juxtracrine mechanisms mediated by immunomodulatory and growth factors pinpoint crucial reparative mechanisms.
The therapeutic value of MSCs is being explored in a variety of diseases, including immunological inflammatory and degenerative diseases as well as cancer. Despite some setbacks, MSCs have emerged as one of the most promising sources for cell-based cardiac regenerative and reparative therapy. At present, there is a need to discern the characteristics of tissue-specific MSCs and harmonize the methods and definitions for these cells. Likewise, novel approaches (genetic engineering and physical therapy) have been developed to enhance the use of MSCs in the treatment of various diseases.
This Special Issue will focus on different aspects of human mesenchymal stem cells, including molecular, gene, application, therapy, etc. We welcome original reviews, research articles, communications, and technical notes on human mesenchymal stem cells.
Dr. Michela Noseda
Guest Editor
Manuscript Submission Information
Manuscripts should be submitted online at www.mdpi.com by registering and logging in to this website. Once you are registered, click here to go to the submission form. Manuscripts can be submitted until the deadline. All submissions that pass pre-check are peer-reviewed. Accepted papers will be published continuously in the journal (as soon as accepted) and will be listed together on the special issue website. Research articles, review articles as well as short communications are invited. For planned papers, a title and short abstract (about 250 words) can be sent to the Editorial Office for assessment.
Submitted manuscripts should not have been published previously, nor be under consideration for publication elsewhere (except conference proceedings papers). All manuscripts are thoroughly refereed through a single-blind peer-review process. A guide for authors and other relevant information for submission of manuscripts is available on the Instructions for Authors page. Cells is an international peer-reviewed open access semimonthly journal published by MDPI.
Please visit the Instructions for Authors page before submitting a manuscript. The Article Processing Charge (APC) for publication in this open access journal is 2700 CHF (Swiss Francs). Submitted papers should be well formatted and use good English. Authors may use MDPI's English editing service prior to publication or during author revisions.
Keywords
- mesenchymal stem cells
- disease
- cardiac
- therapy
Benefits of Publishing in a Special Issue
- Ease of navigation: Grouping papers by topic helps scholars navigate broad scope journals more efficiently.
- Greater discoverability: Special Issues support the reach and impact of scientific research. Articles in Special Issues are more discoverable and cited more frequently.
- Expansion of research network: Special Issues facilitate connections among authors, fostering scientific collaborations.
- External promotion: Articles in Special Issues are often promoted through the journal's social media, increasing their visibility.
- Reprint: MDPI Books provides the opportunity to republish successful Special Issues in book format, both online and in print.
Further information on MDPI's Special Issue policies can be found here.
Related Special Issue
- Study on Human Mesenchymal Stem Cells in Cells (5 articles)
