Abstract
In this paper, a low-power and low-noise capacitive-coupled chopper instrumentation amplifier (CCIA) is proposed for biopotential sensing applications. A chopping technique is applied to mitigate the domination of flicker noise at low frequency. A new offset cancellation loop is also used to deal with the intrinsic offset, originating from process variation, to reduce ripple noise at the output of CCIA. Moreover, the optimization of the chip area was resolved by adding a T-network capacitor in the negative feedback loop. The CCIA is designed on 0.18 µm process CMOS technology with a total chip area of 0.09 mm2. The post-simulation results show that the proposed architecture can attenuate the output ripple up to 41 dB with a closed-loop gain of 40 dB and up to 800 Hz of bandwidth. The integrated input referred noise (IRN) of the CCIA is 1.8 µVrms over a bandwidth of 200 Hz. A noise efficiency factor (NEF) of 5.4 is obtained with a total power dissipation of 1.2 µW and a supply voltage of 1 V, corresponding to a power efficiency factor of 9.7 that is comparable with that of state-of-the-art studies.
1. Introduction
Nowadays, more and more portable sensing systems in the form of wearable and implantable devices are being used to monitor biopotential signals from human body. Among those, the two most important are electrocardiograms (ECG) from the heart and electroencephalograms (EEG) from the brain. Electrical tissue impedance (ETI) has been used to detect the tissue composition for physiology and pathology []. Local field potentials (LFPs) and action potentials (APs) are important for neuroscience research and therapy. Sensing these signals is vital for diagnosing neurological disorders, brain–machine interfaces, and neuroprosthetic technologies. Biopotential signals often have quite small amplitudes, from 10 to 100 µV for EEG and about 1 mV for ECG. These signals exist at a frequency range from 0.5 to 150 Hz [,]. The peak amplitude of LFPs and APs is about 1 mV and 100 µV, respectively. LFPs have a frequency band from 0.5 to 200 Hz, while that of APs runs from 300 Hz to 10 kHz [].
To read out the inherently low-power biopotential signals, the acquisition system, illustrated in Figure 1, often consists of an instrumentation amplifier (IA). This amplifier is known for its high input impedance and operation at a low frequency of biosignals. However, at this frequency range, flicker noise is the dominant noise source. To suppress this noise, switched-biasing and bulk-switching techniques, also called as chopping techniques, have been previously investigated in [,]. However, these techniques cause output ripples as the upmodulated offset is added by an integrator stage. Several approaches have been proposed to reduce these ripples. Passive ripple reduction approaches were introduced by different authors in [,]. In [], a large chip area low-pass filter (LPF) is added at the output stage to filter out the output ripple. The cutoff frequency of the LPF must be much lower than the chopping frequency that affects the bandwidth of the amplifier []. In [], a high-power efficiency DC blocking is inserted at the output of the input stage to prevent the current offset through the output chopper and the integrator output stage. However, these amplifiers all suffer from the noise aliasing issue due to the added capacitor inside the chopper loop [].

Figure 1.
Block diagram of a biopotential acquisition system.
Active approaches were proposed by [,,] to mitigate the drawbacks of the passive approaches. In [], a combination of passive and active approaches was proposed. This technique uses a larger capacitor at the output of the first stage; therefore, the amplifier still suffers from noise aliasing issue as per []. In [], a switched-capacitor notch filter is added to the input of the output stage to filter out the signals causing output ripple. However due to the phase delay, this architecture suffers from instability around chopping frequency fCH []. In [], a ripple reduction loop (RRL) using the auto-zero approach has been investigated. This technique allows the instrumentation amplifier to achieve a low output ripple. However, this approach utilizes an AC-coupled capacitor to sense output ripple, which increases the output load [].
In this paper, a low-power and low-noise CCIA with a higher ripple attenuation factor (RAF) is presented. The proposed architecture employs a modified RRL with a low-pass filter that is equivalent to an auto-zero offset cancellation loop (A-OCL) to remove the inherent intrinsic offset due to process variation. The Gm1’s output offset is sensed and reduced by adjusting the transconductance gain through the A-OCL. In addition, to achieve a highly efficient silicon chip area, a T-network capacitor [] is also introduced to play the role of the negative feedback capacitor. The rest of this paper is organized as follows: Section 2 introduces the structure of the proposed capacitive-coupled chopper instrumentation amplifier (CCIA), applying a new chopping technique based on the zero offset cancellation loop. Section 3 details the circuit implementation of the feedback loop, including the operational amplifier (op amp) block and its feedback loop. Section 4 discusses the simulation results and benchmarking with recent research results. Section 5 concludes the paper.
2. Design
Figure 2 illustrates the schematic of the proposed CCIA [], which consists of two transconductor stages. The first stage employs folded-cascode amplifier topology (Gm1), while the second adopts a single common source amplifier (Gm2) for higher output swing. An auto-zero offset cancellation loop (A-OCL) is applied for the first Gm1 stage. A T-cap loop (TCL) is introduced to the second Gm2 stage and fed back to the input of the first stage. Due to unavoidable process variation during fabrication, the Gm1 is attached with an intrinsic offset Vos1 that creates an output ripple considered as noise and affects the output signal. Therefore, an A-OCL with a new chopping technique is inserted to the CCIA to reduce the output ripple while assuring that loading effect is not added to the amplifier. This technique can remove flicker noise so that low-noise amplifier can be achieved.

Figure 2.
Schematic of the proposed CCIA using A-OCL. Cin1,2 = 2 pF, Cfbeq1,2 = 20 fF, Cm1,2 = 1.5 pF.
The common-mode voltage VCM is set to 0.5 V for Gm1 through two pseudoresistors Rp1,2. The neural input signal Vin is upmodulated to the chopping frequency band by the chopper CHin, then downmodulated to the baseband by CHout. The chopping frequency fCH is fixed at 10 kHz. To set the DC gain of CCIA to 100 dB, the quiescent currents Gm1 and Gm2 are selected as 980 nA and 180 nA, respectively. The closed-loop gain of the CCIA of 40 dB is defined by the ratio of the input capacitor Cin1,2 and the feedback capacitor Cfb1.2.
Figure 3 shows the schematic of the main path of CCIA with proposed A-OCL in feedback loop with the Gm1. This feedback loop consists of an active RC low-pass filter employing an NMOS pseudoresistor, a capacitor, and a A-Gm3 that contains the transconductor Gm3 and will be detailed in the next paragraph. In a conventional A-OCL approach, as in [], the cancelation of output offsets VOS1, caused by the transconductor Gm1, is realized by adding two transconductors Gm3 and Gm4 to create a negative offset compensation. The residual input signal Vin,ω and the intrinsic offset VOS1 of the transconductor Gm1 result in the two respective currents at its output. They are I1,ω at the chopping frequency band and the offset current I1,OS at the signal base-band. To suppress V1,OS, the third transcoductor Gm3, to form an integrator, and the fourth transconductor Gm4 are integrated to generate a negative output offset voltage to add to the output offset voltage V1,OS to compensate for each other. This conventional A-OCL is also called a negative A-OCL. The main drawback of this approach is its complex design and high-power consumption. In our design, the Gm4 is not needed; the transconductor Gm3 is connected to a new scheme in a feedback loop to cancel the offset voltage of the Gm1. The A-OCL is connected from the output of the Gm1 to its input voltage instead of from the output of the Gm2 to the output of Gm1 as in the conventional approach. In the proposed approach, the compensation occurs at the input of Gm1 so all the variations associated with mismatches due to PVT (process, voltage, and temperature) are also canceled. The cancellation analysis is detailed as follows.

Figure 3.
Schematic of the main path of CCIA with the block of proposed A-OCL.
When chopping is applied for the amplifier, the finite bandwidth of the amplifier creates the output ripple VOUT,Ripple at the chopping frequency fCH [], which can be expressed as follows:
where Cm1,2 is the Miller compensation capacitor. By the feedback operation, VOUT, Ripple is reduced by a factor of the DC loop gain LG(0) []. For the proposed A-OCL, LG(0) can be written as
where A3 is the finite DC gain of the transconductor Gm3 in A-OCL. The η = Gmb1/Gm1 is around 0.25 [].
Figure 4 shows the schematic of A-Gm3, including the proposed auto-zero (AZ) offset technique, by controlling the switches S1,2, the transconductor Gm3, and the timing diagram. Because of the process variation, Gm3 is also associated with an intrinsic offset VOS3, which contributes to the output ripple as well. Therefore, the auto-zero (AZ) technique is applied to reduce the offset voltage VOS3. The operation of switches S1,2 is controlled by the control signals fS1,2, as shown in the timing diagram of Figure 4, which are chosen at 50% of chopping frequency fCH. The auto-zero loop, independent of fCH, does not affect the operated rippled reduction. During φ1, the VOS3 is charged to the stored capacitor CAZ. During φ2, the charged voltage in the capacitor CAZ is charged to the opposite input of Gm3. Hence, the DC voltage at the differential input of Gm3 is balanced so that the offset voltage of Gm3 can be suppressed.

Figure 4.
Schematic of the auto-zero offset A-Gm3 and timing diagram.
In the CCIA, the mid-band gain is defined by Cin1,2/Cfb,eq. Increasing Cin1,2 for a higher gain results in reduction of the input impedance Zin as well as an increase in the chip area. The minimum capacitance Cfb,eq that can be designed is limited by the technology. To reduce the chip area without increasing the input capacitor Cin1,2, a T- network capacitor [] is employed. Considering differential operations, Cfb,eq, realized using the T-network capacitor, can be expressed as follows:
where N is the number of unit capacitors CU = 200 fF used to implement the shunt capacitor N × CU (see Figure 4). The T-network capacitor in the feedback path, as illustrated in Figure 5, increases the closed loop gain by shunting some of the feedback signals. As a result, Cfb,eq is reduced for a given gain. It is noticed that the overall area saving is achieved by the decrease in the Cin1,2 value enabled by the T-network capacitor. Increasing N can further reduce Cfb,eq and the chip area, resulting in increased noise []. Considering this tradeoff, the value of N is set to 4. This approach allows us to reduce the area of Cin1,2 and Cfb,eq by 45.6%. A gain of 40 dB was achieved by using Cin1,2 of only 2 pF. In previous works, the values of Cin1,2 are much higher, such as 12 pF [], 10 pF [], and 21 pF [].

Figure 5.
Schematic of the feedback T-network capacitor. (a) Conventional configuration; (b) modified configuration for symmetrical parasitic behavior.
The T-network capacitor will increase the asymmetry between the nodes connected to the feedback network. To tackle this drawback, the configuration of the T-network capacitor is modified. N × CU is divided into two (N/2) × CU pieces, connected symmetrically to balance the parasitic behavior at two nodes TN1 and TN2. Then the top side of CU is connected to reduce the parasitic capacitance.
3. Circuit Implementation
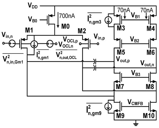
Figure 6 and Table 1 show the folded cascode op amp for Gm1 using the body control technique and the dimension of the MOSFETs adopted in the schematic of the op amp, respectively. All the transistors are set to work in the subthreshold region for the sake of power efficiency. To isolate the body-control terminals from the noise coupled through the substrate, a deep n-well is used for the input differential pair. The bias current of Gm1 is 840 nA. The CMFB circuit (not shown) generates the output VCMFB2 using a 140 nA bias current.

Figure 6.
Schematic of the folded cascode op amp using buck control with its noise sources.

Table 1.
Dimension of MOSFETs in a folded cascode op amp.
Figure 7 shows a schematic of the two-stage op amp for Gm3. In order to achieve high output swing, the output stage of Gm3 utilizes a class-A amplifier. The biased current for Gm3 is shown in Figure 7.

Figure 7.
Schematic of the two-stage OTA Gm3 in A-OCL.
Using the noise equivalent circuit shown in Figure 6, the input referred noise of Gm1, , can be expressed as follows:
where is the output referred noise of the A-OCL and n = 1.5 is the subthreshold slope factor []. As mentioned above, the flicker noise of A-OCL is also modulated by the chopper technique at the output of Gm1, so the contribution of noise from A-OCL can be negligible. It is also confirmed by simulation results that the output noise of A-OCL is about 10−15 Vrms. So the input referred noise of the CCIA can be calculated as follows:
where Ctot = Cin1,2 + Cfb1,2 + Cp, Cp is the parasitic capacitance, are the input-referred noise of Gm1, and gmi represents the transconductance of the transistors in Gm1.
4. Simulation Results
Figure 8 shows the CCIA layout using 180-nm CMOS technology, in which the core occupies an area of 0.09 mm2. From this section onward, all post-simulation results, in a standard 0.18-µm CMOS technology, are carried out with a full extraction of parasite by choosing RCC option. Open-loop simulations are run to observe the gain bandwidth and the phase margin of the main path amplifier with active A-OCL. As shown in Figure 9, the gain bandwidth is achieved at 300 kHz, corresponding to a phase margin of about 60 degrees. The frequency response of the CCIA in a closed loop is presented in Figure 10. A closed-loop gain of 40 dB is observed with a low-pass cutoff frequency at 800 Hz (Figure 10a). In addition, the integrated input referred noise (IRN) reaches 1.8 µVrms over a bandwidth of 200 Hz at a thermal noise of 121 nV/√Hz and a 1/f corner of 10 Hz (Figure 10b).

Figure 8.
Chip layout of the proposed CCIA.

Figure 9.
Open-loop simulation results for gain (a) and phase (b) versus frequency of main path amplifier with active A-OCL.

Figure 10.
The simulation results of the proposed CCIA: (a) the frequency response; (b) the input referred noise.
In order to verify the impact of variations in the fabrication process and power supply on the proposed CCIA, a Monte Carlo simulation was carried out by considering the local and global mismatches due to the process corner. Figure 11 shows the Monte Carlo simulation results of the mid-band gain of the CCIA obtained using 200 samples. At VDD = 1 V, as shown in Figure 11a, the average mid-band gain is 39.7 dB, with a standard deviation of 60.6 mdB. VDD varies by about 10% and the mid-band gain changes from 39.6 to 40 dB with corresponding standard deviations of 56.1 and 62.5 mdB, respectively.


Figure 11.
Monte Carlo simulation results of the mid-band gain of the proposed CCIA for different values of VDD: (a) VDD = 1 V, (b) VDD = 0.9 V, and (c) VDD = 1.1 V.
Monte Carlo simulations, with random device mismatches to investigate the effect of process corners on the noise, were realized. Figure 12a shows that the input-referred noise of the proposed amplifier varied from 1.78 µVrms to 1.96 µVrms across different process corners. Figure 12b shows that the average input-referred noise was 1.81 µVrms, with a standard deviation of 62.2 nVrms.

Figure 12.
The input referred noise of the proposed CCIA: (a) Depending on the process corners; (b) Monte Carlo simulation results.
Figure 13 shows the Monte Carlo simulation results of the proposed CCIA, referring to the common mode rejection ratio (CMRR) and power supply rejection ratio (PSRR). By running 200 samples, the CCIA achieved a mean value of CMRR of 108.9 dB and PSRR of 87 dB with standard deviations of 39.5 and 24.7 dB, respectively. The CCIA’s input was set to be short-circuited during the simulation to measure the output spectrum. Both VOS1 and VOS3 were set to 5 mV. Figure 14 illustrates the output spectrum voltage and Monte Carlo simulation of the ripple attenuation factor (RAF). When A-OCL was disabled, the output spectrum at chopping frequency was around 7 mV. This spike in the CCIA was reduced to 61 µV when A-OCL was enabled, which allowed RAF to achieve a high value of 41 dB. The RAF was also double-checked by running 200 samples in the Monte Carlo simulation, considering local and global process variations, which obtained a mean value of RAF of 41.7 dB with a standard deviation of 3.37 dB. A significant reduction in the output ripple voltage was observed, which confirmed that the mismatches due to the PVT-generated offset voltage (VOS1, VOS3) can be compensated for by the proposed feedback loop.

Figure 13.
Monte Carlo simulation results of the proposed CCIA: (a) Common mode rejection ratio CMRR; (b) power supply rejection ratio PSRR.

Figure 14.
Simulation results of the proposed CCIA: (a) Spectrum output voltage with and without A-OCL; (b) Monte Carlo simulation of the attenuation ripple.
To verify the linearity of the amplifier, an FFT of output voltage is analyzed with a differential input of 2 mV and an input frequency of 100 Hz (Figure 15). The total harmonic distortion was about −56.2 dB, which is determined by the ratio between the output amplitude at the input frequency and its third-order harmonic of 300 Hz, given that the fifth- and seventh-order harmonics are small enough to be ignored.

Figure 15.
Linearity verification by applying FFT analysis of output voltage with 100 Hz input frequency.
The power breakdown of the proposed CCIA is given in Table 2. The power efficiency factor (PEF) is used to evaluate the tradeoff between noise and power efficiency for biopotential amplifiers. As in [], PEF is calculated as follows:
where Vni,rms is the input-referred noise voltage, PDC is the power consumption, and BW is the amplifier bandwidth. The performance of the proposed design, in comparison with state-of-art studies, is shown in Table 3.

Table 2.
Power breakdown.

Table 3.
Performance summary and comparison.
5. Conclusions
In this paper, a sub-μW capacitively coupled chopper instrumentation amplifier (CCIA), using an auto-zero offset cancellation loop A-OCL and T-capacitor network, is introduced. The proposed A-OCL not only reduces the output ripple but also avoids increasing the output loading effect. Applying the proposed approach, the ripple attenuation factor achieves a value higher than 41 dB. For area efficiency, the T-network capacitor is added to the negative feedback loop, enabling the usage of a low-input capacitor. The simulation results show an IRN of 1.8 μVrms with the A-OCL enabled. The noise density is 121 nV/√Hz at a 40 dB gain with a power consumption of 1.21 µW. The NEF/PEF is 5.4/29.7, which compares favorably with the state-of-the art studies. The obtained results suggest another potential application of this amplifier in autonomous fire-rescue robots for the detection and biosignal recognition of human beings.
Author Contributions
Writing—original draft, X.T.P.; Writing—review and editing, T.K.V., T.D.N., and L.P.-N. All authors have read and agreed to the published version of the manuscript.
Funding
This research was funded by the Ministry of Education and Training (MOET) under grant number B2020-BKA-07.
Institutional Review Board Statement
Not applicable.
Informed Consent Statement
Not applicable.
Conflicts of Interest
The authors declare no conflict of interest.
References
- Jiang, X.; Bian, G.-B.; Tian, Z. Removal of artifacts from EEG signals: A review. Sensors 2019, 19, 987. [Google Scholar] [CrossRef] [PubMed] [Green Version]
- Lopez-Gordo, M.A.; Sanchez-Morillo, D.; Valle, F.P. Dry EEG electrode. Sensors 2014, 14, 12847–12870. [Google Scholar] [CrossRef] [PubMed]
- Pham, X.T.; Nguyen, N.T.; Nguyen, V.T.; Lee, J.-W. A 0.6-µW chopper amplifier using a noise-efficient DC servo loop and squeezed-inverter stage for power-efficient biopotential sensing. Sensors 2020, 20, 2059. [Google Scholar] [CrossRef] [PubMed] [Green Version]
- Denison, T.; Consoer, K.; Santa, W.; Avestruz, A.-T.; Cooley, J.; Kelly, A. A 2 μW 100 nV/√Hz chopper-stabilized instrumentation amplifier for chronic measurement of neural field potentials. IEEE J. Solid-State Circuits 2007, 42, 2934–2945. [Google Scholar] [CrossRef]
- Klumperink, E.A.M.; Gierkink, S.L.J.; Van der Wel, A.P.; Nauta, B. Reducing MOSFET 1/f noise and power consumption by switched biasing. IEEE J. Solid-State Circuits 2000, 35, 994–1001. [Google Scholar] [CrossRef] [Green Version]
- Han, M.; Kim, B.; Chen, Y.-A.; Lee, H.; Park, S.-H.; Cheong, E.; Hong, J.; Han, G.; Chae, Y. Bulk switching instrumentation amplifier for a high-impedance source in neural signal recording. IEEE Trans. Circuits Syst. II Express Briefs 2015, 62, 194–198. [Google Scholar] [CrossRef]
- Yaul, F.M.; Chandrakasan, A.P. A noise-efficient 36 nV/√Hz chopper amplifier using an inverter-based 0.2-V supply input stage. IEEE J. Solid-State Circuits 2017, 52, 3032–3042. [Google Scholar] [CrossRef]
- Chandrakumar, H.; Marković, D. A simple area-efficient ripple rejection technique for chopped biosignal amplifiers. IEEE Trans. Circuits Syst. II Express Briefs 2015, 62, 189–193. [Google Scholar] [CrossRef]
- Kim, H.; Han, K.; Kim, J.; You, D.; Heo, H.; Kwon, Y.; Kim, C.-Y.; Lee, H.-D.; Ko, H. Chopper-stabilized low-noise multipath operational amplifier with dual ripple rejection loops. IEEE Trans. Circuits Syst. II Express Briefs 2020, 67, 2427–2431. [Google Scholar] [CrossRef]
- Pham, X.T.; Nguyen, V.-N.; Kim, J.-S.; Lee, J.-W. A 0.52 μW, 38 nV/√Hz chopper amplifier with a low-noise DC servo loop, an embedded ripple reduction loop, and a squeezed inverter stage. IEEE Trans Circuits Syst. II Express Briefs 2021, 68, 1793–1797. [Google Scholar] [CrossRef]
- Burt, R.; Zhang, J. A micropower chopper-stabilized operational amplifier using a SC notch filter with synchronous integration inside the continuous-time signal path. IEEE J. Solid-State Circuits 2006, 41, 2729–2736. [Google Scholar] [CrossRef]
- Fan, Q.; Sebastiano, F.; Huijsing, J.H.; Makinwa, K.A.A. A 1.8 μW 60 nV/√Hz capacitively-coupled chopper instrumentation amplifier in 65 nm CMOS for wireless sensor nodes. IEEE J. Solid-State Circuits 2011, 46, 1534–1543. [Google Scholar] [CrossRef]
- Zheng, J.; Ki, W.-H.; Tsui, C.-Y. Analysis and design of ripple reduction chopper bandpass amplifier. IEEE Trans. Circuits Syst. I Regul. Pap. 2018, 65, 1185–1195. [Google Scholar] [CrossRef]
- Ng, K.A.; Xu, Y.P. A compact, low input capacitance neural recording amplifier. IEEE Trans. Biomed. Circuits Syst. 2013, 7, 610–620. [Google Scholar] [CrossRef] [PubMed]
- Pham, X.T.; Bo, Q.B.; Hoang, M.K.; Pham-Nguyen, L. 1.2 µW 41dB Ripple Attenuation Chopper Instrumentation Amplifier Using Auto-zero Offset Cancellation Loop. In Proceedings of the International Conference on Advanced Technologies for Communications (ATC), Ho Chi Minh City, Vietnam, 14–16 October 2021; pp. 167–171. [Google Scholar] [CrossRef]
- Razavi, B. Design of Analog CMOS Integrated Circuits; Mc Graw Hill: New York, NY, USA, 2001. [Google Scholar]
- Zheng, J.; Ki, W.; Hu, L.; Tsui, C. Chopper capacitively coupled instrumentation amplifier capable of handling large electrode offset for biopotential recordings. IEEE Trans. Circuits Syst. II Express Briefs 2017, 64, 1392–1396. [Google Scholar] [CrossRef]
- Huang, G.; Yin, T.; Wu, Q.; Zhu, Y.; Yang, H. A 1.3 μW 0.7 μVRMS chopper current-reuse instrumentation amplifier for EEG applications. In Proceedings of the 2015 IEEE International Symposium on Circuits and Systems (ISCAS), Lisbon, Portugal, 24–27 May 2015; pp. 2624–2627. [Google Scholar] [CrossRef]
- Xu, J.; Yazicioglu, R.; Grundlehner, B.; Harpe, P.; Makinwa, K.A.A.; Van Hoof, C. A 160 μW 8-channel active electrode system for EEG monitoring. IEEE Trans. Biomed. Circuits Syst. 2011, 5, 555–567. [Google Scholar] [CrossRef] [PubMed] [Green Version]
- Chandrakumar, H.; Marković, D. A high dynamic-range neural recording chopper amplifier for simultaneous neural recording and stimulation. IEEE J. Solid-State Circuits 2017, 52, 2811–2828. [Google Scholar] [CrossRef]
Publisher’s Note: MDPI stays neutral with regard to jurisdictional claims in published maps and institutional affiliations. |
© 2022 by the authors. Licensee MDPI, Basel, Switzerland. This article is an open access article distributed under the terms and conditions of the Creative Commons Attribution (CC BY) license (https://creativecommons.org/licenses/by/4.0/).