Abstract
To support the ambitious bioeconomy vision outlined in Ireland’s Bioeconomy Action Plan, there is an urgent need to bring together the necessary stakeholders required to implement this vision. Farmers and other primary producers who oversee the production of sustainable biomass constitute one of the most important categories of stakeholders in the bio-based value chain. To ensure scalable, long-lasting bioeconomy collaboration, it is essential that farmers are involved in developing this bioeconomy vision. The current study provides a mixed-methods approach to co-design a green biorefinery vision with Irish farmers and other key value-chain actors. The selected value chain targeting a medium-scale grass silage biorefinery focused on the production of eco-insulation materials, with protein and biogas co-products for local markets. This was then assessed economically using an economic model, which provided a payback period of five years. To identify suitable sites for deployment of the green biorefinery in rural areas, geographical information systems (GIS) analysis was undertaken, considering various environmental, socio-economic and infrastructural variables, which identified 26 potential sites for deployment of the green biorefinery model in Ireland. This study found that early engagement with and inclusion of the farmers in a co-designed process of innovation and alternative revenue streams for them is essential. While a preferred cooperative-based business model for a grass silage biorefinery was identified in consultation with the multiple stakeholders, further research on its long-term commercial sustainability is proposed as future research.
1. Introduction
As the global population is expected to rise to a projected 10 billion by 2050, the importance of the agriculture sector has never been more paramount. However, agriculture faces major sustainability challenges, with the food system accounting for 31% of total global greenhouse gases (GHGs), and livestock farming alone accounting for 14.5% [1]. In Europe, this challenge is also stark, with about 10% of all Europe’s GHGs being generated by agriculture [2]. Among EU member states, Ireland faces a particularly difficult challenge of reducing its agricultural sectoral emissions, with the sector accounting for over 35% of national GHGs in 2020 [3]. By 2030, it is predicted that agriculture will form around 39.7% of Ireland’s GHG emission output [4]. This rise in GHG emissions is due to the intensification of farming practices, particularly the increase in livestock numbers in the dairy industry [5]. The Irish government along with many governments across Europe have been busy introducing binding regulations aimed at reducing these sectoral emissions [6,7].
In addition to these sustainability challenges, many farmers also face economic pressures, as several agricultural sectors operate within relatively tight margins and are very susceptible to price increases for inputs such as feed, fertiliser, and energy. The already challenging environment has been made even more challenging due to the current global situation. For example, between the second quarters of 2021 and 2022, following the Russian invasion of Ukraine, the average price of goods and services used within agriculture in the EU jumped by 36% [8]. These economic issues particularly impact beef and tillage farmers in Ireland, who have seen decreases to farm incomes due to changes in market demand and increasing production costs [9,10]. For example, beef farmers in Ireland saw a fluctuation in family farm incomes in 2019 due to a reduction in Irish cattle prices along with higher production costs [11]. Demand for beef also decreased by 0.9% in the European market in 2019, and British demand fell by 2.1% [12]. Tillage farmers saw a decrease in farm incomes in 2020 due to low production of crop yields and changing European market prices [13]. In Ireland, almost all farms (99.7%) are family-run [14], with approximately 74% of their income being provided by government funding [15,16]. The combination of market demand and price challenges, with increasing production costs having led to lower farm incomes, has resulted in more farmers searching for off-farm employment [9,16,17]. In 2021, only 20% of family-run farms in Ireland relied on agriculture as the sole source of income [18], while the remaining 80% had to rely on an additional off-farm income. This was mostly seen in cattle, sheep and tillage farming families [19].
The concept of circular bioeconomy has been promoted over recent years as a mechanism for building a more sustainable economy through the improved use of primary production resources and side-streams, from the agricultural, forestry and marine sectors, to develop sustainable bulk and high-value food, materials and energy required for everyday life [20]. It has also been strongly promoted as a mechanism for primary producers to remain competitive and diversify their incomes in a sustainable manner, producing new sustainable products to meet market demands [20]. Since primary producers oversee the production of biological raw materials which underpin the development of the bioeconomy, their involvement within a developing bioeconomy is inevitable. For example, primary producers may supply the biological raw materials directly to a company which can, in turn, manufacture new materials for the market. On the other hand, there are opportunities for primary producers to directly create new materials by adopting new processes and targeting new markets. Several longstanding examples of primary producer cooperative-based bio-based industries exist across Europe. The Cooperative Biorefinery Model of Grand Est, based at Pomacle Bazancourt in France, is one such example, in which farmer cooperatives have interlinked with research and development and commercial partners, to add to the traditional food production chain [21]. As a result, the biorefinery complex is now producing first- and second-generation biofuels (bioethanol), bio-based chemicals (succinic acid), cosmetics and a variety of sustainable value-added materials, in an ecosystem which shares resources (energy, water and material) and knowledge in a collaborative manner [21]. Food is still a central product, but the circular bioeconomy approach now allows for greater value and sustainability to be achieved. This ecosystem is one of Europe’s largest biorefinery complexes. Recently, small-scale bio-based technologies have been gaining interest, due to their ability to be deployed with lower capital expenditure, with relatively low complexity and closeness to farms, potentially allowing farmers to play a role of biomass value creator and not only biomass supply within these new value chains [22,23]. These technologies may be farm-based or may take a decentralised approach combining multiple different farms inputting into a larger model [22,24]. However, challenges still remain in achieving widescale bioeconomy implementation in rural regions. These include challenges linked to knowledge, finance and collaboration and business models among others [25,26,27].
In the current context of market challenges, price inputs and a high share of sectoral emissions coming from the agriculture sector, there has been a growing interest in the deployment of a circular bioeconomy in Ireland’s agriculture sector. Ireland’s Bioeconomy Action Plan highlights the government’s ambition to become a global bioeconomy leader, and actions across a range of key pillars to help achieve this [28]. With grassland accounting for just under 60% of total land use in Ireland, green biorefineries have been noted as a particular technology of interest [29]. Recent Irish research and demonstration of green biorefinery has highlighted the potential for green biorefineries to produce multiple bio-based products, helping to address some farm input challenges while offering sustainable economic diversification opportunities [30]. This work has shown that a pulp fibre co-product produced from the green biorefinery can replace silage in dairy cattle diets without negatively impacting milk productivity, and offering environmental benefits [31], while the extracted protein co-product has been successfully integrated as a soybean substitute within pig diets offering a significantly lower carbon footprint [32,33]. Additional co-products such as fructans, bioenergy and fertiliser can also be produced as co-products of the same model. Ireland is not the only country investigating the potential of green biorefineries, with research and demonstration activities underway across most of northern and western Europe, including Denmark, Finland, Sweden, Netherlands, Belgium, Germany and Austria [34,35,36,37,38,39,40]. These models vary both in terms of green biomass used (grasses, legumes and crop residues) and products produced, including food, feed, nutraceuticals, bio-based materials (eco-insulation, bio-plastics and bio-composites, chemical building blocks, building materials, paper and packaging), bioenergy and biofuels and many more [30,41].
While green biorefineries can be a potential diversification pathway for farmers to participate in Ireland’s emerging bioeconomy, for this to happen, it is important that the farmers be included within the decision-making process [27]. Since farmers are the stakeholders overseeing the main biorefinery raw material, and as bio-processing facilities often require large capital investment and need to be operational for a long-term period to ensure profitability, securing farmer buy-in to develop this vision is an important requisite for the establishment of this new industry. This engagement is also an important step in supporting a just transition for primary producers and rural communities. The aim of this paper is to demonstrate methodology which facilitates the process of engagement and co-design with farmers and other relevant stakeholders to identify a suitable local green biorefinery model for adoption by Irish farmers. In addition to co-design, this mixed method also builds out an economic analysis of the selected value chain and a geographical information systems (GIS) analysis to identify suitable biorefinery site locations under specific assumptions. Collectively, this approach can help to build consensus and collaboration among stakeholders, while also informing the future potential of this model at a local level. While earlier studies have investigated and analysed the techno-economic and environmental aspects of implementing green biorefinery technologies [34,42], and have used a technical analysis of green biorefineries to develop a blueprint for green biorefinery development [43], this study combines economic and technical analysis with a mechanism for co-design which includes the voice of primary producers and other key stakeholders within the decision-making process. No previous study has been found in the literature which aims to incorporate this mixed-method approach aimed at determining a suitable local green biorefinery model for adoption by Irish livestock farmers.
2. Materials and Methods
This study was divided into three interlinked phases: the co-design phase as phase 1, the economic analysis as phase 2 and the GIS analysis as phase 3, as shown in Figure 1. The co-design phase was used to first identify key stakeholders and design a local green biorefinery model with input from these stakeholders. Findings from this phase were then used to inform the economic analysis of the selected biorefinery model. Finally, the results of both the co-design and economic phase were used to inform the GIS phase to identify the most suitable locations at a local scale for local green biorefinery deployment under specific conditions.
Figure 1.
The three phases of data collection, which form the overall framework of the research. The results from the co-design phase inform the economic and GIS phase, while the results from the economic phase were used to inform the GIS phase.
2.1. Phase 1: Co-Designing a Green Biorefinery
2.1.1. Identifying Biorefinery Models and Key Stakeholders
Different green biorefinery systems across Europe were first identified and a comparative review undertaken to ascertain which may be suitable for adoption within Ireland’s grassland sector. The review provided insights to criteria that can be used to describe and compare various green biorefinery models, along with the understanding of current state-of-the-art technologies available [30,41,44,45,46]. From this review, a variety of green biorefinery pathways were shortlisted to be considered using the following criteria: (i) feedstock type, (ii) size and capacity of the plant, (iii) type of processes/technologies involved, (iv) any economic information given, (v) technological readiness level (TRL) of the model, (vi) end products, (vii) environmental goals of the model and finally (viii) any limitations found within the literature.
Key stakeholders deemed most relevant to the green biorefinery model were then identified using design thinking workshops with experts supported with the Lego® SERIOUS PLAY® method [47]. This was employed to build a 3D model of a green biorefinery value chain and identify the key stakeholders involved in this process. These workshops were informed by application of the design thinking approach and were carried out over a 2-day period with six experts in different backgrounds, including environmental, socio-economic, business and biorefinery research. The purpose of the workshops was to gain multiple perspectives regarding the biorefinery model and to use this diverse expertise to consider the voice of the farmer, consumers and industry actors. Several practical exercises guided by the design thinking methodology were used to identify the key stakeholders involved in a green biorefinery implementation. These exercises included insight mapping, stakeholder value mapping and persona development, action plan design and development of a visual model using the Lego® SERIOUS PLAY® method to represent the biorefinery model and required stakeholders. This model was further revised to identify the key contributors for the empirical research process. It was found that the input of the primary stakeholders would be best captured through a targeted focus group and that of the secondary stakeholders through semi-structured interviews.
2.1.2. Stakeholder Data Collection
The choice of the above two qualitative methods of data collection would provide the opportunity for one-to-one engagement with the key stakeholders [48]. Semi-structured interviews were carried out with a sample of experts who provided a cross-sectoral perspective representing the dairy and beef sectors, agricultural cooperatives, finance sector, policy makers and industry market partners (including eco-insulation market partners and animal protein feed market partners). A selection of both general and focused questions (to their areas of expertise) was asked of the stakeholders to gain expert knowledge and opinions regarding the benefits and challenges of implementing a green biorefinery in Ireland. Due to COVID-19 regulations at the time, interviews were carried out online for 30 min each between June and August 2021. Each interview was recorded and later transcribed to a written format for analysis. Using thematic analysis, the findings from these interviews were then used to inform and structure the approach and topics of the focus group which was carried out with the farmer stakeholders.
The topics for the focus group included: (i) their preferred model, (ii) type of business model, (iii) scale and supply chain, (iv) location, (v) end products market size, (vi) knowledge gaps for farmers surrounding the circular bioeconomy and green biorefineries, (vii) future proofing methods available to farmers, (viii) models for selection (shortlisted to 6 unique green biorefinery models for consideration) and (ix) an overview of each model for selection. The focus group was carried out in an online format with a selected group of farmers on the 23rd of August 2021. A PowerPoint presentation covering each topic was presented to a selection of farmers representing dairy, beef and tillage agriculture at the beginning of the focus group. This provided the context and further clarity to the farmers, which also generated ‘ease’ within the farmers and supported good interaction and discussion. Time was then allocated to discuss each of the above nine topics as the participants reported on their preferred green biorefinery models, feedstocks, scale and product types. The analysis of the data gathered from all stakeholders was later used to inform analysis and assumptions of the economic and GIS model.
2.2. Phase 2: Economic Analysis
2.2.1. Mass and Energy Balance
A mass and energy balance for a green biorefinery was developed to determine the material and energy inputs and outputs of the model selected in Section 2.1. To do this, several previous studies [42,43,49,50] were consulted, along with experts in green biorefining research and demonstration, when designing the mass balance. Eventually the mass and energy balance model described by Holtinger et al. [49] was chosen for adaption based on its correlation to the preferred model selected by farmers in their focus group. Following recommendations from the literature and consulting expert interviews, the scale of production was set at 20t fresh weight (FW)/hr assuming 23% DM [43]. This would represent a medium-scale, local biorefinery [51]. The hourly material and energy inputs and outputs were then calculated. The two primary end products consisted of a fibre insulation material and a protein co-product, while the residual brown juice could be used to produce energy via anaerobic digestion which could be used to produce biogas for heat and electricity (via CHP), or potentially converted to biomethane, replacing natural gas. The annual mass balance was calculated by multiplying the hourly figures by the daily hours the biorefinery would operate (assumed to be 10 h per day) and number of days operated in the year (assumed at 280 days per year).
2.2.2. Biorefinery Economic Model
Using the mass and energy balance, the economic feasibility of the selected biorefinery model was determined using an economic model adapted from Cristóbal et al. [52]. The economic model was used to calculate the profitability of the biorefinery model in both scenarios. Total capital expenditure including installation cost was estimated based on learnings from the Danish Green Biorefinery industry [51]. All the cost estimates and assumptions for the model are summarised in Table 1. The operational expenditures were first determined and calculated following methods previously used by Zetterholm et al. [53]. The direct operational costs included the feedstock price (including purchase and transport costs), binding materials for the insulation material co-product, cleaning solutions, heat and electrical energy inputs, waste disposal, conditioning of products and distribution. The indirect operational costs included the repair and maintenance of the biorefinery, insurance, labour and overheads. Values were given to each operational cost following market and literature research and annual costs calculated for each category. Indirect costs, repairs and maintenance were assumed at 5% of the capital expenditure, insurance was predicted at an annual rate and the overheads were assumed to be 10% of the labour costs, based on the input of experts. The labour costs were calculated based on the annual salary of six employees according to expert input [51]. All direct and indirect costs were then combined to calculate the overall operational expenditure costs.
Table 1.
Market values assigned to each product.
Market values of end products were assigned based on the literature and are shown in Table 1. The insulation material market value was based on the value assigned by Holtinger et al. [49], adjusting for inflation. Market value for protein concentrate follows the median market value for grass protein proposed previously as a non-GMO replacement for soybean meal [37]. Energy prices were based on the latest Irish energy prices provided by SEAI [54]. In the case of the sale of surplus electrical energy, a 30% discount against the current counterfactual (e.g., electricity from the grid) is assumed. The potential to upgrade part of the biogas to biomethane is not considered within the economic analysis, but this may also represent a future opportunity. The other assumed input and output costs and prices are presented in Table 2.
Table 2.
Estimated costs and assumptions given to each input and output of the economic model. References for each cost are also given.
Additional costs that were calculated include depreciation and loan repayment. The depreciation was calculated based on the assumption of the cost of the item being 60% of the CAPEX, a biorefinery lifetime of 20 years, a salvage value of 10% of cost price and the machinery not considered. The loan repayment was calculated based on the assumption of the loan amount at 80% of CAPEX, interest rate of 5%, a loan term of 10 years and a fixed interest rate. The assumptions and calculation methods used are presented in Table 3, and Equations (1) and (2).
Table 3.
Assumptions to calculate the depreciation and loan costs of the biorefinery.
The straight-line formula for calculating the depreciation of a biorefinery [61]:
Excel payment formula for calculating the loan repayment of a biorefinery [62]:
Loan repayment = PMT (rate, nper, pv, [fv], [type])
Rate—interest rate; nper—total number of loan payments; pv—current value of all loan repayments; fv—(optional) the cash balance after the loans has been paid. type—when the payments are due, the default used is 0.
The profitability of the biorefinery was then calculated using Equation (3), where the costs of the model were subtracted from the revenues produced.
Profit/Loss = Total rev. − total opex − deprec. − loan
Total rev.—total revenues; total opex—total operational expenditures; deprec.—depreciation; loan—loan repayment.
The ROI was calculated from the annual net profit and total capital investment and expressed as a percentage, as shown in Equation (4). The payback period for the green biorefinery was calculated following Equation (5), which considers the interest and lifespan of the project.
Return on investment [52]:
Payback timeframe [52]:
The profitability was found by subtracting the total annual revenue from the total expenditure. The ROI was calculated by dividing the annual net profit by the total capital investment and represented as a percentage. A net positive ROI implies that the investment is profitable. Finally, the payback period was calculated by dividing the total capital investment by the annual net profit. The payback estimates the time frame required for an investment to recoup its initial outlay, and the shorter the payback, the more desirable is the investment.
A sensitivity analysis was also carried out considering the feedstock purchase costs and insulation selling prices, as these were subject to change with market trends and represent the main operational cost and the primary income source of the model. Feedstock costs were given a parameter of €30/t from the original price, where cost would fall by −€10/t, −€20/t and −€30/t and rise by the same parameters. For the insulation prices, the parameter of €50/t was provided, beginning at the initial cost of €850/t. The prices were reduced by €50/t until the cost of €700/t was reached, and increased to €1000/t. The profitability, ROI and payback period were calculated from these parameters and are presented in a graph format.
2.3. Phase 3: GIS Site Suitability Analysis
To determine potential locations for the selected biorefinery model in Ireland, a site suitability analysis using multiple-criteria analysis (MCA) was implemented in ArcMap version 10.8.1 [63]. MCA integrates and combines multiple datasets that are then used to identify or assess geographic areas that satisfy a range of criteria [64]. Data representing environmental, economic and infrastructure themes were selected following methods similar to those of Valenti et al. [65], who utilised surveys and techno-economic analysis to carry out data collection. The study by Jayarathna et al. [66] was used as a template to categorise the collected geospatial data into three main themes, after which they were further divided into sub-themed criteria (Table 4).
Table 4.
Variables collected from stakeholder engagement in the co-design phase.
Findings from the stakeholder engagement and scoping review were used to identify potential variables for use in the MCA. Using the sub-theme criteria, data were obtained from various open geoportals, such as the Environmental Protection Agency (EPA), Central Statistics Office (CSO) and other government data sites (see Table 5). When data layers were not available, for example, in the case of the compound feed industry and biogas injection points, spatial data were created. Potential market partners for each variable were first obtained from public data sites [67,68] and then digitised. Once the variable layers had been collected, they were further categorised into data that would best meet the criteria of the analysis. Following the MCA undertaken by both Bell et al. [69] and Perpiña et al. [70], the variables were listed under sub-theme headings, along with the justification of their use, the source and a description of the variable (see Table 3). This method was used to determine which variables closely matched the sub-themes listed in Table 2 and would be included in the analysis.
Table 5.
Buffer zone distances given to each feature layer, along with their criteria and reference.
All layers were projected into Irish Transverse Mercator and then pre-processed using the buffer tool to ensure that the layers incorporated a measurement of geographic distance. Variables were classified as either inclusion or exclusion variables (Table 5), with exclusion variables having a minimum distance that must be avoided in any development, such as a minimum distance from water to ensure no pollution. For inclusion variables, this was a maximum distance that was deemed suitable, supported by the economic analysis, such as maximum distance from a grid injection point that is financially viable for transporting this product. Buffer distances are provided in Table 5, along with their justification.
All exclusion layers (rivers, lakes and unsuitable land) were united to create a single polygon layer containing any location that represented a single feature that needed to be excluded from a final site. All inclusion layers were intersected to identify geographic locations that satisfied all the inclusion criteria (roads, settlements, pastures, gas network pipelines and Agri feed partners). This resulted in two layers, the united layer which represents all locations where we cannot locate a new green biorefinery and the intersect layer which represents all locations where we would ideally locate one. The final step was to erase the unsuitable area from the suitable area, to identify locations that satisfied all criteria.
3. Results
3.1. Co-Design Results
3.1.1. Stakeholder Identification
From the initial co-design and Lego® SERIOUS PLAY® activities with experts (Figure 2), eight main stakeholders were identified as having both a direct and indirect impact on a green biorefinery model. It was determined that farmers, agricultural cooperatives, academia and research and market partners would be directly impacted by the model. The remaining stakeholders, the policy makers/regulators, consumers, funding bodies and the local community, would have an indirect impact on the model. Due to green biorefineries focusing on utilising fresh grass or silage, livestock farmers that use grasslands for grazing and silage, primarily beef and dairy production, were considered as the main group of farmers that would be impacted by the biorefinery model, with tillage farmers, who produce green crop residues, also being impacted.
Figure 2.
Co-design Lego® SERIOUS PLAY® model that involved all the identified stakeholders within the model.
3.1.2. Biorefinery Model Selection
Interviews with identified key stakeholders from the dairy sector, beef sector, agricultural cooperatives and finance sector, and policy makers as well as market partners for eco-insulation animal protein feed products, indicated that knowledge and education gaps surrounding the bioeconomy and biorefineries would first have to be addressed at farm level to promote a biorefinery model amongst farmers. It was noted from interviews that there were still concerns regarding risk and uncertainty amongst farmers, particularly those who had a more traditional farming background and who were unfamiliar with newer technologies. According to the stakeholders, farmers may be more inclined to partake in a biorefinery if the technologies could integrate well with the existing operations or cause little to no disruption to their current farming methods. One stakeholder remarked that farmers would also need to be informed of the long-term viability of the biorefinery, particularly the requirements for farmer investment and the impact it may have on farmers’ income. Funding support and farmers mindsets were noted as the main challenges that would need to be addressed to implement a green biorefinery model, along with a clear market path for the potential products produced.
It was determined from the farmer focus group that a collaborative biorefinery model would be suitable for Ireland, as this would present the opportunity for farmers and stakeholders to be involved in the ownership of the model. A cooperative model engaging farmers with technology providers and researchers was deemed a suitable model. This approach would help the farmers to meet the required investment, knowledge, technology and feedstock input for the model. Farmers noted that an incentive should come from the government to support farmers’ participation, where a proportion of land could be set aside for the biorefinery. A model which included tillage farmers as feedstock suppliers, with access to appropriate crops, was also suggested as a possible solution for land expansion issues, should economic support be available. All farmers agreed that the farming community would only be willing to participate in a biorefinery if a strong financial argument could be made in favour of the green biorefinery. Therefore, the economic feasibility of the biorefinery supported by an appropriate business model should be presented to farmers.
Six possible green biorefinery models were presented to the farmers, as shown in Table 6. A mobile fresh grass unit was considered unsuitable for Irish agriculture due to the intensive labour involved for farmers and the insufficient scale of the model. A medium-scale fixed biorefinery model was selected as most suitable for Irish agriculture by the farmer focus group. This model would be cooperatively owned and supplied by a grass silage feedstock supply by a large group of farmers. Grass-based insulation was selected as the most promising main output of this model, as it helped to meet a growing local requirement for meeting Ireland’s retrofit targets, while providing the opportunity for exportation. Grass silage was selected as the most suitable feedstock due to its year-round storability and ability to transfer between different farms. Farmers were interested in aligning this model with protein concentrate extraction and integrating it with a biogas system to produce heat and electricity via CHP. Future development of biomethane gas injection to the grid was also suggested as a possibility for biogas use, depending on the available injection points.
Table 6.
Green biorefinery scenarios presented in farmer focus group.
3.2. Economic Analysis
3.2.1. Mass Balance
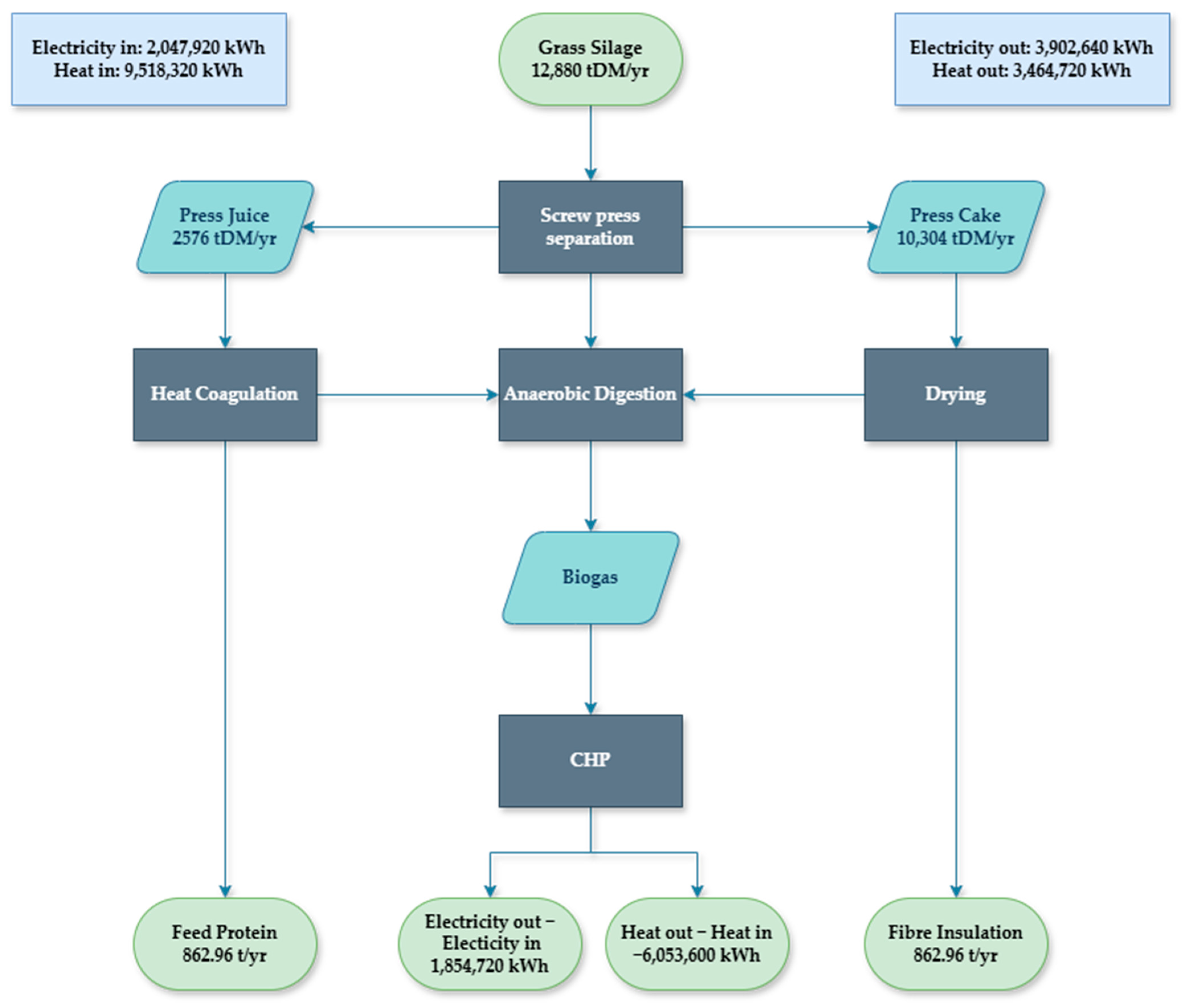
Operating at full capacity, the mass balance of the selected biorefinery model resulted in an annual throughput of 12,880 tDM of grass silage, with 10,304 tDM separated into the fibre press cake, and with 2576 tDM separated into the press juice [49]. A further drying step along with the input or additives is used to convert the press cake to fibre insulation material, which resulted in an output of 5796 tDM of grass insulation product. The press juice is processed using a heat coagulation and a drying step to separate the proteins, resulting in an output of 863 tDM animal feed protein. The mass flow is presented in Figure 3 below. Converting the residual stream to biogas and heat and electricity via CHP generates sufficient electricity to meet the process needs but results in a heat deficit for the process.
Figure 3.
Process flow diagram of a biorefinery model operating at full capacity.
3.2.2. Economic Model Scenario Analysis
An expenditure of €5.5 million for a 20 tFW/hr green biorefinery with anaerobic digestion and CHP was estimated for the biorefinery model [51]. The purchase of annual silage feedstock represented the highest operational cost, reaching €1,932,000 per annum. The next highest direct operational cost comprised cleaning solutions for the green biorefinery and AD plant, reaching a cost of €633,104 per annum, followed by the purchase of required heat energy, which had a deficit of 6,053,600 kWh and a cost of €423,702. Electrical energy was not considered within the economic model, as the energy produced was found to be sufficient to be recycled back into the system to meet the biorefinery’s electrical requirement.
The largest operational expense was found to be related to labour, at €352,000 per annum for eight employees, followed by costs related to annual repairs and maintenance, at €275,000 per annum. The final economic model is presented in Table 7.
Table 7.
Biorefinery economic model.
From the revenue streams produced, the insulation material provided the highest revenue output, with a total output of 5796 tDM, resulting in a revenue of €4.9 million at a rate of €850/t. Protein concentrate sold to the feed industry generated a total revenue of €430,617.04 per annum at a selling price of €499 per tonne DM. Meanwhile, electricity produced from surplus biogas and sold at a selling price €0.17c per kW generated an annual income of €315,302 (Table 7). Once the profitability/loss, ROI and payback period of the model had been calculated, it was determined that the biorefinery model had a profit of €1,038,047.85, a high ROI of 21.57% and a payback period of 5 years.
3.2.3. Sensitivity Analysis
Fluctuations in the insulation material product and feedstock selling prices were shown to have an impact on the profitability and return rate of the biorefinery model. A linear increase in insulation price from €850/t to €1000/t resulted in a positive increase in the profitability and investment return of the model. The profitability increased from €1,038,047.85 to €1,907,448 with the increasing insulation selling price. The return on investment also increased from 21.57% to 37.38%, as shown in Table 8. The payback period was reduced to 2.68 years at the highest selling price of €1000/t. Consequently, a reduction in insulation selling prices had a negative impact on the profitability and return rate of the biorefinery model. The profitability of the model decreased significantly to €168,647, while the return on investment was also reduced to 5.77%, and the payback period increased to over 17 years. This highlights the importance of achieving a good selling price for the insulation product.
Table 8.
Sensitivity analysis for selling price of insulation material.
Increases in the feedstock price had a negative impact on the profitability and return on investment of the biorefinery model. The profitability of the model decreased by up to €651,648 with feedstock prices increasing to €180/t. The return on investment of the scenario also decreased, to 14.55%. The payback period increased to 6.87 years at this highest price of grass. On the other hand, lower feedstock costs had a more positive impact on the profitability of the biorefinery model, with the profitability increasing to €1,424,447, the return on investment increasing to 28.6% and the payback period reduced to 3.5 years when grass was priced at €120/t. A representation of the payback period sensitivity analysis of changes in feedstock cost prices is presented in Table 9.
Table 9.
Sensitivity analysis for grass feedstock prices.
Overall, higher insulation selling prices and lower feedstock costs would result in a higher profitability and return on investment; however, the chart shows that a slight change in either insulation selling price or grass cost does not result in a very big jump in the profitability of the business.
3.3. GIS Site Suitability Analysis
Building on the results of Section 3.1 and Section 3.2, and following the GIS analysis methods and criteria presented in Section 2.3, twenty-eight suitable locations for green biorefineries in Ireland were identified. These are presented in Figure 4 and were found within counties Monaghan, Cavan, Meath, Louth, Kildare, Kilkenny, Wexford, Waterford, Tipperary, Cork, Limerick, Clare, Mayo and Donegal. The overall area of each site differed due to the removal of unsuitable land, and therefore sites within a 10 km radius were identified as a single site. The site locations were limited by the availability of roads and distance to market partners, particularly the availability of agricultural feed partners, as most feed partners were located in the east and south of Ireland. The distance to settlements and towns for insulation market partners was not seen as a limiting factor due to the large area of coverage available at a 10 km buffer distance. The distance to the feedstock supply or pastures was also not seen as a limiting factor due to the wide coverage of available grassland biomass sites across Ireland.
Figure 4.
Map of the suitable locations in Ireland for green biorefinery deployment.
Of the twenty-eight available sites, six were found in county Cork, four in county Monaghan, and three in county Meath (Figure 4), primarily due to the good availability of animal feed protein market partners and access to gas network pipelines. Figure 4 shows that counties in the northeast, along with three counties in the south of Ireland, were found to be the most suitable areas for green biorefineries to be implemented in Ireland.
In terms of farmers’ incomes, areas with lower farming incomes would benefit from the green biorefinery model as an additional income. Of the suitable sites located in Figure 4, only two were found to be within a low-farming-income area. These sites were located in County Donegal, which had a median income of €11,655, and County Clare, with a median income of €17,144. These counties were also found to have the highest coverage of unsuitable land, which resulted in a low availability of suitable sites. While County Cork had the highest availability of suitable sites, the average farming income was found to be higher than that of other counties, reaching €23,848 [74]. Larger incomes generated from existing grassland enterprises may make access to grassland more challenging than in areas with lower income generation.
Farming intensity also differed between counties containing suitable biorefinery sites. County Cork was identified as having the highest dairy and beef cow numbers, reaching 397,000 and 69,100, respectively. County Monaghan had a dairy cow number of 39,300 and a beef cow number of 29,800.
Based on environmental and infrastructure results, counties Cork and Monaghan were found to have the highest availability of suitable biorefinery sites, though when socio-economic factors such as farming income and farming intensity are considered, these sites may be more competitive for green biorefinery development. Taking all these factors into account, it was found that counties Louth, Kildare and Donegal could be very favourable for a green biorefinery model deployment due to the presence of lower farming intensity and incomes. A full compilation of all maps generated to inform the spatial analysis is compiled in the Supplementary File S1.
4. Discussion
The model of green biorefinery development has significant replication for grassland regions of Europe, which constitute 34% of utilised agriculture area [30]. The potential for Ireland, the only country in Europe with over 50% of total land area comprising grassland, is even more significant. These 4 million ha of grassland, which make up 90% of total agricultural land use, are primarily used to sustain a predominant beef and dairy cattle livestock sector. These sectors account for two-thirds of gross agricultural output and similar proportions of agri-food exports [75]. However, a previous study has indicated that there is an excess of grassland available of 1.7 million tonnes DM, which could be increased to 12.2 million tonnes DM by adopting specific land management practices [76]. A significant resource could therefore be made available from underutilised or suboptimal grasslands, while also sustaining existing livestock practices and food output. Furthermore, as shown by this paper, the potential models for green biorefinery are diverse and can be selected based on regional dynamics. While the current scenario is focused on the production of eco-insulation, protein, and energy, alternative models of green biorefinery can be targeted towards optimization of grasslands to increase protein efficiency per hectare, thereby creating protein feeds for ruminants, monogastrics and humans from a single farm [33,77,78]. In this sense, green biorefineries can help to unlock greater bio-material potential from our grasslands, without compromising on food or feed output. Additionally, the model of green biorefinery can bring potential environmental benefits, with recent LCA studies showing a significant environmental footprint reduction in both grass-based protein products and insulation products compared with current market alternatives like soybean meal [56,79,80]. The co-production of such products along with biogas could provide a mechanism to improve the sustainability of grassland management in combination with other sustainable farming technologies, such as reduced fertiliser use and animal dietary interventions [81].
While various bioeconomy and bio-based industry models are being developed at research and demonstration levels, agreement on and selection of the most suitable model requires expert knowledge from multiple local stakeholders. For green biorefinery, the importance of obtaining the voice and input of the farmers that, in most cases, oversee the grasslands, has been highlighted previously in the literature [30]. While literature and consultation with experts can provide environmental, technical and economic information regarding potential biorefinery models, they do not address challenges such as farmers’ willingness to participate in a biorefinery development, which requires direct engagement with the farmers themselves. The multi-stakeholder involvement of farmers and other value-chain actors in the decision-making process of a biorefinery value chain can help to address knowledge gaps and ensure that the needs of each member are met, providing a solid platform for the further development of the value chain. This approach can be even more challenging in the bioeconomy, where stakeholders are often required from traditionally distant sectors which do not have previous experience in collaborating [25]. Using a multi-actor approach which allows farmers and expert stakeholders to work collectively on designing the model can be an appropriate structure for developing such projects over a longer period [27]. At the European level, this multi-actor approach has been promoted through the European Innovation Partnerships for Agriculture (EIP-Agri) mechanism to support more bottom-up collaboration approaches in a variety of agricultural sustainability and bioeconomy initiatives, including green biorefineries [27,82].
Primary producers such as farmers should be considered a central player in the design of bio-based value chains. As highlighted within this paper, they can both supply feedstock and benefit from the products produced. Farmers can also supply ground-level knowledge of how farmlands are operated, knowledge that is particularly useful in determining suitable areas for feedstock harvesting and solving logistical issues that may arise, not to mention the level of commitment that farmers can provide to supplying a biorefinery. Furthermore, farmers can play a central role as implementers of local biorefineries, either by adopting small-scale biorefinery approaches [22] or through the development of farmer-led biorefinery cooperatives which pool the resources of farmers to scale larger regional facilities [21,24].
Emerging bioeconomy opportunities can potentially provide a diversification opportunity for farmers, particular in sectors of agriculture which are struggling economically [27]. A recent study from Ireland, conducted by the Irish Cooperative Organisation Society, found that over 80% of farmers would be open to trying new enterprises on their farms, with over 60% agreeing that farmers should diversify their on-farm enterprises to protect themselves for the future [83]. The study also found that green biorefinery (Biorefinery Glas model), along with anaerobic digestion, was considered the bioeconomy diversification opportunity with the highest level of interest among farmers [83]. The study also found a strong willingness among farmers to pay in order to become members of a bioeconomy cooperative [83]. However, the economic profitability of such opportunities needs to be demonstrated to generate sufficient interest from farmers. While the economic model contained within this study provides some initially positive findings, further work is required to assess the economic viability over time. As the project used a mixed-methods approach involving technical feasibility, stake-holder preferences and GIS, the current economic analysis was limited to the return on investment based on a fixed annual profit and payback period, which only gives a snapshot of the economic viability of the project. This approach was adopted following Cecelja et al. [84], who provided payback periods for different feedstocks used in biorefineries. Depending on their needs and availability in the current market, data stakeholders can use economic analyses such as net present value and internal rate of return, which take into consideration the time value of money to understand further the financial implications of any chosen value chain. The fluctuating costs seen over recent years highlight the need to include sensitivity analysis, as included in this paper. Furthermore, it is worth highlighting that the bioeconomy is evolving quickly, and there are growing opportunities for implementing new cascading-value opportunities. For green biorefineries, for example, recent research demonstrating the production of fructo-oligosaccharides from brown juice [85] or the extraction of food-grade protein from the LPC fraction opens new economic opportunities from grasses [77].
GIS analysis also supports the process of assessing the viability of these new diversification opportunities by considering environmental and socio-economic factors. This can help to focus on potential location sites, which can balance between feedstock accessibility and the market, benefiting from existing infrastructure and logistics while also avoiding impacts on protected lands and waterways. We implemented the widely used GIS approach of multiple-criteria analysis (MCA), which integrates and combines multiple datasets that are then used to identify areas that satisfy a pre-specified range of criteria [64]. From the suite of MCA, we used a combination of vector overlay techniques, commonly termed the deductive inclusion–exclusion approach to decision making. Alternative methods could have included ranking, weighting, or non-additive methods, although the approach used in this research is considered the most risk-averse because all criteria must be met to return a suitable site [86]. This provides decision makers with a range of low-risk sites that would minimise the risk of losses for establishing a new biorefinery location. There are various selection criteria that can be used in MCA, and in this current study, a local biorefinery approach is taken in which feedstocks and products are assumed to be accessed and used within a small radius. This is valid in the case of grass, which represents a high-moisture feedstock which can be difficult to transport over long distances; however, it is a conservative assumption in the case of protein concentrate and insulation, which can be made as storable products and shipped nationally or internationally. In that scenario, more sites may become available. The impact of scale in GIS and site suitability analyses is well established [87], yet it highlights the importance of incorporating the co-creation model to ascertain stakeholder engagement. Therefore, while we are confident that our modelling decisions best suited the stakeholders we engaged with, the flexibility of the model allows users to adapt variables on a case-by-case basis depending on value-chain criteria and assumptions.
In order to bring this model to a commercial level, further work may be required to secure market access for these new products regionally, nationally and internationally. In the case of insulation materials, which were the primary income generator, a recent study has found that 93% of Irish consumers would prefer to purchase bio-based products as opposed to fossil-based products, with nearly half of consumers indicating that they expect to purchase more bio-based insulation materials in the future [88]. From a policy perspective, Ireland’s Climate Action Plan proposes to improve the energy ratings of around 500,000 homes by 2030 to reduce energy consumption and carbon emissions [89]. This target could help to spur an indigenous eco-insulation sector. Several examples of bio-based insulation from various sources like wood and hemp fibre are already on the market. Grass-based insulation could generate a new diversification opportunity and market for Ireland’s most abundant land-based resource. Moreover, with GIS increasingly being utilised to map and monitor building status [64] and energy attributes [90] in Ireland, subsequent site suitability analysis can be refined to account for the geographic variability in the age of buildings, retrofits and energy efficiencies to reduce subsequent transportation costs. Biorefinery co-products such as proteins and energy, along with future cascading opportunity, can help to support the economic viability but can also help in displacement of imported products, such as soybean from South America and natural gas from Russia, and help to meet policies such as Renewable Energy Directive II, REPowerEUPlan, Ireland’s National Biomethane Strategy 2024 and the forthcoming EU protein strategy.
Finally, support from and engagement with financial institutions and programmes will be vital to support the wide-scale implementation of these rural bio-based business models. A recent study highlighted access to finance as the most commonly cited barrier faced by interviewees participating in the bioeconomy in Ireland [26]. This related both to setting up and running operations. This factor becomes even more critical in the bioeconomy, where financial risks can be high due to the large investment requirements, relatively new technologies and collaboration models and the need to penetrate the market with new products. To support such efforts, a number of financial institutions across Europe are already placing a large emphasis on the need for sustainability as part of their pre-requisites for capital investments. An example of this is the Nordic Investment Bank (NIB), which promotes a Responsible Investment Framework by ensuring that all projects undergo a mandate rating to make sure that the project fulfils NIB’s mandate of financing projects that improve productivity and benefit the environment of the Nordic and Baltic countries [91]. At the producer level, the European Investment Bank announced a €3 billion financial package to support loans for practitioners in the agricultural and bioeconomy sectors [92]. These loans will be matched by other participating financial institutions, unlocking close to €8.4 billion of long-term investments for the bioeconomy sector. Specifically in the domain of green biorefineries, the Ministry of Food, Agriculture and Fisheries of Denmark has already taken ambitious steps to support the emergence of a commercial green biorefinery sector in Denmark. Launched in 2021, with a budget of €35 million, the support scheme aims to support the first commercial green biorefinery plants in Denmark. The scheme, which has already helped to establish a fledgling green biorefinery sector in Denmark, included a feasibility component, with successful projects co-funded to establish a commercial-scale green biorefinery, which requires collaboration between a number of partners and must also include farmers as part of the venture [93]. These types of mechanisms will be critical for supporting farmer-centred green biorefinery approaches in other member states such as Ireland.
5. Conclusions
Engaging with farmers at an early stage in the development of a bio-based business model is essential in promoting and understanding the potential of these opportunities for local regions. This engagement can help inform and build trust, but also obtain valuable information on the preferred value chain to be selected and the operational model to be adopted. Such engagement can also allow farmers to input into the model with practical knowledge and identify the roles that the farmer can play, realizing opportunities for greater empowerment and value generation. The identification and engagement of key stakeholders across the value chain is also vital to gain insights on policy, markets and technologies relevant for the value chain. The co-design approach of the current study supported the identification of a medium-scale, locally focused, green biorefinery model for rural Ireland. The study has found that such a model could be viable from an economic perspective, with a payback period of 5 years. Meanwhile, 28 locations have been identified as suitable sites for such facilities, mainly in the northeast and south of Ireland, though with varying levels of agricultural income and farming intensity, which may also impact adoption.
Supplementary Materials
The following supporting information can be downloaded at: https://www.mdpi.com/article/10.3390/grasses4010007/s1, File S1—Collection of GIS Maps developed within study.
Author Contributions
Conceptualization, A.H., H.M., B.O., P.H. and J.G.; methodology, A.H., B.O., P.H. and J.G.; software, A.H., E.M. and P.H.; validation, A.H., E.M., A.M., T.R., H.M., B.O., P.H. and J.G.; formal analysis, A.H., E.M., A.M., T.R., H.M., B.O., P.H. and J.G.; investigation, A.H., H.M., B.O., P.H. and J.G.; resources, H.M., B.O., P.H. and J.G.; data curation, A.H.; writing—original draft, A.H., P.H. and J.G.; writing—review and editing, A.H., E.M., C.G.D., A.M., T.R., H.M., B.O., P.H. and J.G.; visualization, A.H. and C.G.D.; supervision, T.R., H.M., B.O., P.H. and J.G. project administration, P.H. and J.G.; funding acquisition, J.G. All authors have read and agreed to the published version of the manuscript.
Funding
This research was supported through the Munster Technological University Postgraduate Scholarship Programme.
Institutional Review Board Statement
Ethical approval was provided by the Ethics Committee of Munster Technological University, Kerry.
Informed Consent Statement
Informed consent was obtained from all subjects involved in the study.
Data Availability Statement
Data is contained within the article or Supplementary Materials.
Conflicts of Interest
The authors declare no conflicts of interest.
References
- Clark, W.; Lenaghan, M. The Future of Food: Sustainable Protein Strategies Around the World; Zero Waste Scotland: Scotland, UK, 2020. [Google Scholar]
- European Parliament. EU Agricultural Policy and Climate Change; European Parliament: Strasbourg, France, 2020. [Google Scholar]
- EPA. Agriculture Sector Emissions Share 2022. Available online: https://www.epa.ie/our-services/monitoring--assessment/climate-change/ghg/agriculture/ (accessed on 18 November 2024).
- EPA. Ireland Will Not Meet Its 2020 Greenhouse Gas Emissions Reduction Targets. Action Is Needed Now to Meet 2030 EU Targets in 2021. Available online: https://www.epa.ie/news-releases/news-releases-2021/ireland-will-not-meet-its-2020-greenhouse-gas-emissions-reduction-targets-action-is-needed-now-to-meet-2030-eu-targets.php (accessed on 4 September 2024).
- O’Brien, D.; Hennessy, T.; Moran, B.; Shalloo, L. Relating the carbon footprint of milk from Irish dairy farms to economic performance. J. Dairy Sci. 2015, 98, 7394–7407. [Google Scholar] [CrossRef] [PubMed]
- Climate Change Advisory Council. Carbon Budgets in Dublin, Ireland. 2023. Available online: https://www.climatecouncil.ie/carbonbudgets/ (accessed on 14 November 2024).
- Carlsson, I.Y. Denmark Will Be First to Impose CO2 Tax on Farms, Government Says. Reuters. 25 June 2024. Available online: https://www.reuters.com/sustainability/denmark-will-be-first-impose-co2-tax-farms-government-says-2024-06-25/ (accessed on 14 November 2024).
- Eurostat. EU Agricultural Prices Continued to Rise in Q2 2022. Available online: https://ec.europa.eu/eurostat/web/products-eurostat-news/-/ddn-20220930-3 (accessed on 12 November 2024).
- Kiernan, A. Tillage Farmers’ Incomes Fall by 15% Due to Drop in 2020 Yields. Irish Examiner. 20 April 2021.
- CSO. Agricultural Price Indices December 2021 in 2022. Available online: https://www.cso.ie/en/releasesandpublications/er/api/agriculturalpriceindicesdecember2021/ (accessed on 10 November 2024).
- Teagasc. Lower Production Costs and Exceptional Aid Measures Led to a Modest Increase in Average Farm Income in 2019; Teagasc: Dublin, Ireland, 2020; Available online: https://www.teagasc.ie/news--events/news/2020/farm-income-in-2019.php (accessed on 12 November 2024).
- Bord Bia. Meat Market Review 2019; Bord Bia: Dublin, Ireland, 2019. [Google Scholar]
- European Commission. EU Market Prices for Representative Products. 2020. Available online: https://agridata.ec.europa.eu/extensions/DataPortal/prices.html (accessed on 10 November 2024).
- CSO. Farm Ownership and Labour Input in 2016. Detailed Analysis Farm Structure Survey 2016—Central Statistics Office. Available online: https://www.cso.ie/en/releasesandpublications/ep/p-fss/farmstructuresurvey2016/da/foli/ (accessed on 6 November 2024).
- Teagasc CAP Provides Important Funds for Irish Farms. 2020. Available online: https://www.teagasc.ie/publications/2020/cap-provides-important-funds-for-irish-farms.php#:~:text=The%20application%20process%20for%20the,it%20flows%20through%20the%20economy (accessed on 15 November 2024).
- IFA. Survey Shows Underlying Vulnerability of Farm Incomes 2021. Available online: https://www.ifa.ie/policy-areas/survey-shows-underlying-vulnerability-of-farm-incomes/ (accessed on 15 November 2024).
- AgriLand. Need for Off-Farm Income “a Fact of Life” for Drystock Farmers. 2018. Available online: https://www.agriland.ie/farming-news/need-for-off-farm-income-a-fact-of-life-for-drystock-farmers/ (accessed on 15 November 2024).
- Cadogan, S. Just 20% of Farm Families Rely on ag for Income. Irish Examiner. 9 November 2022. Available online: https://www.irishexaminer.com/farming/arid-41002454.html#:~:text=Just%2020%25%20of%20farm%20families%20rely%20fully%20on%20their%20farm,from%20pensions%20or%20social%20assistance. (accessed on 12 November 2024).
- Dillon, E.; Donnellan, T.; Moran, B.; Lennon, J. Teagasc National Farm Survey 2020; Teagasc: Dublin, Ireland, 2021. [Google Scholar]
- EU Commission. A Sustainable Bioeconomy for Europe: Strengthening the Connection Between Economy, Society and the Environment; European Commission: Brussels, Belgium, 2018. [Google Scholar]
- Allais, F.; Lescieux-Katir, H.; Chauvet, J.-M. The continuous evolution of the Bazancourt–Pomacle site rooted in the commitment and vision of pioneering farmers. When reality shapes the biorefinery concept. EFB Bioecon. J. 2021, 1, 100007. [Google Scholar] [CrossRef]
- Bruins, M.E.; Sanders, J.P. Small-scale processing of biomass for biorefinery. Biofuels Bioprod. Biorefin. 2012, 6, 135–145. [Google Scholar] [CrossRef]
- De Visser, C.; van Ree, R. Small-Scale Biorefining; Wageningen University & Research: Wageningen, The Netherlands, 2016. [Google Scholar]
- Lange, L. Business models, including higher value products for the new circular, resource-efficient biobased industry. Front. Sustain. 2022, 3, 789435. [Google Scholar] [CrossRef]
- Bröring, S.; Vanacker, A. Designing Business Models for the Bioeconomy: What are the major challenges? EFB Bioecon. J. 2022, 2, 100032. [Google Scholar] [CrossRef]
- Pender, A.; Kelleher, L.; O’Neill, E. Regulation of the bioeconomy: Barriers, drivers and potential for innovation in the case of Ireland. Clean. Circ. Bioecon. 2024, 7, 100070. [Google Scholar] [CrossRef]
- Harrahill, K.; Macken-Walsh, Á.; O’Neill, E.; Lennon, M. An analysis of Irish dairy farmers’ participation in the bioeconomy: Exploring power and knowledge dynamics in a multi-actor EIP-AGRI operational group. Sustainability 2022, 14, 12098. [Google Scholar] [CrossRef]
- Department of Agriculture. Bioeconomy Action Plan 2023–2025. In Department of Agriculture; Department of Environment, Climate and Communications: Dublin, Ireland, 2023. [Google Scholar]
- Government of Ireland. Ireland’s National Biomethane Strategy. 2024. Available online: https://www.gov.ie/en/publication/d115e-national-biomethane-strategy/ (accessed on 18 November 2024).
- Gaffey, J.; Rajauria, G.; McMahon, H.; Ravindran, R.; Dominguez, C.; Ambye-Jensen, M.; Souza, M.F.; Meers, E.; Aragonés, M.M.; Skunca, D. Green Biorefinery systems for the production of climate-smart sustainable products from grasses, legumes and green crop residues. Biotechnol. Adv. 2023, 66, 108168. [Google Scholar] [CrossRef]
- Serra, E.; Lynch, M.; Gaffey, J.; Sanders, J.; Koopmans, S.; Markiewicz-Keszycka, M.; Bock, M.; McKay, Z.; Pierce, K. Biorefined press cake silage as feed source for dairy cows: Effect on milk production and composition, rumen fermentation, nitrogen and phosphorus excretion and in vitro methane production. Livest. Sci. 2023, 267, 105135. [Google Scholar] [CrossRef]
- Gaffey, J.; O’Donovan, C.; Murphy, D.; O’Connor, T.; Walsh, D.; Vergara, L.A.; Donkor, K.; Gottumukkala, L.; Koopmans, S.; Buckley, E. Synergetic Benefits for a Pig Farm and Local Bioeconomy Development from Extended Green Biorefinery Value Chains. Sustainability 2023, 15, 8692. [Google Scholar] [CrossRef]
- Gaffey, J.; Matinez, A.A.; Andrade, T.A.; Ambye-Jensen, M.; Bishop, G.; Collins, M.N.; Styles, D. Assessing the environmental footprint of alternative green biorefinery protein extraction techniques from grasses and legumes. Sci. Total Environ. 2024, 949, 175035. [Google Scholar] [CrossRef] [PubMed]
- Ecker, J.; Schaffenberger, M.; Koschuh, W.; Mandl, M.; Böchzelt, H.; Schnitzer, H.; Harasek, M.; Steinmüller, H. Green biorefinery upper Austria–pilot plant operation. Sep. Purif. Technol. 2012, 96, 237–247. [Google Scholar] [CrossRef]
- Rinne, M. Novel uses of ensiled biomasses as feedstocks for green biorefineries. J. Anim. Sci. Biotechnol. 2024, 15, 36. [Google Scholar] [CrossRef] [PubMed]
- Khoshnevisan, B.; Fog, E.; Baladi, S.; Chan, S.W.S.; Birkved, M. Using the product environmental footprint to strengthen the green market for sustainable feed ingredients; Lessons from a green biomass biorefinery in Denmark. Sci. Total Environ. 2023, 877, 162858. [Google Scholar] [CrossRef]
- Andrade, T.A.; Ambye-Jensen, M. Process integration and techno-economic assessment of a green biorefinery demonstration scale platform for leaf protein production. In Computer Aided Chemical Engineering; Elsevier: Amsterdam, The Netherlands, 2022; Volume 51, pp. 877–882. [Google Scholar]
- de Souza, M.F.; Akyol, Ç.; Willems, B.; Huizinga, A.; van Calker, S.; Van Dael, M.; De Meyer, A.; Guisson, R.; Michels, E.; Meers, E. From grass to gas and beyond: Anaerobic digestion as a key enabling technology for a residual grass biorefinery. Waste Manag. 2024, 182, 1–10. [Google Scholar] [CrossRef]
- Nynäs, A.-L.; Newson, W.R.; Johansson, E. Protein fractionation of green leaves as an underutilized food source—Protein yield and the effect of process parameters. Foods 2021, 10, 2533. [Google Scholar] [CrossRef]
- Kamm, B.; Schönicke, P.; Hille, C. Green biorefinery–industrial implementation. Food Chem. 2016, 197, 1341–1345. [Google Scholar] [CrossRef]
- Xiu, S.; Shahbazi, A. Development of green biorefinery for biomass utilization: A review. Trends Renew. Energy 2015, 1, 4–15. [Google Scholar] [CrossRef]
- Corona, A.; Ambye-Jensen, M.; Vega, G.C.; Hauschild, M.Z.; Birkved, M. Techno-environmental assessment of the green biorefinery concept: Combining process simulation and life cycle assessment at an early design stage. Sci. Total Environ. 2018, 635, 100–111. [Google Scholar] [CrossRef]
- O’Keeffe, S.M. Alternative Use of Grassland Biomass for Biorefinery in Ireland: A Scoping Study; Wageningen University and Research: Wageningen, The Netherlands, 2010. [Google Scholar]
- Mandl, M.G. Status of green biorefining in Europe. Biofuels Bioprod. Biorefin. Innov. A Sustain. Econ. 2010, 4, 268–274. [Google Scholar] [CrossRef]
- Kamm, B.; Hille, C.; Schönicke, P.; Dautzenberg, G. Green biorefinery demonstration plant in Havelland (Germany). Biofuels Bioprod. Biorefin. Innov. A Sustain. Econ. 2010, 4, 253–262. [Google Scholar] [CrossRef]
- Santamaría-Fernández, M.; Lübeck, M. Production of leaf protein concentrates in green biorefineries as alternative feed for monogastric animals. Anim. Feed Sci. Technol. 2020, 268, 114605. [Google Scholar] [CrossRef]
- Grienitz, V.; Schmidt, A.-M. Scenario workshops for strategic management with Lego® serious play®. Probl. Manag. 21st Century 2012, 3, 26. [Google Scholar] [CrossRef]
- Houston, K. Qualitative Data-Collection Methods; Jotform Blog: San Francisco, CA, USA, 2022. [Google Scholar]
- Höltinger, S.; Schmidt, J.; Schönhart, M.; Schmid, E. A spatially explicit techno-economic assessment of green biorefinery concepts. Biofuels Bioprod. Biorefin. 2014, 8, 325–341. [Google Scholar] [CrossRef]
- Prieler, M.; Lindorfer, J.; Steinmüller, H. Life-cycle assessment of green biorefinery process options. Biofuels Bioprod. Biorefin. 2019, 13, 1391–1401. [Google Scholar] [CrossRef]
- Ambye-Jensen, M. Discussion on Scale and Economics of Green Biorefinery Production in Denmark. Personal communication, 2021. [Google Scholar]
- Cristóbal, J.; Caldeira, C.; Corrado, S.; Sala, S. Techno-economic and profitability analysis of food waste biorefineries at European level. Bioresour. Technol. 2018, 259, 244–252. [Google Scholar] [CrossRef]
- Zetterholm, J.; Bryngemark, E.; Ahlström, J.; Söderholm, P.; Harvey, S.; Wetterlund, E. Economic evaluation of large-scale biorefinery deployment: A framework integrating dynamic biomass market and techno-economic models. Sustainability 2020, 12, 7126. [Google Scholar] [CrossRef]
- SEAI. Energy Price Trends; SEAI: Dublin, Ireland, 2023; Available online: https://www.seai.ie/data-and-insights/seai-statistics/prices (accessed on 18 November 2024).
- Gaffey, J. Learning from Green Biorefinery Demonstration. Personal communication, 2024. [Google Scholar]
- Franchi, C.; Brouwer, F.; Compeer, A. LCA Summary Report Grass Fiber Insulation Versus Stone Wool Insulation; Grasgoed: Mechelen Belgium, 2020. [Google Scholar]
- Annibaldi, V.; Cucchiella, F.; Rotilio, M. Economic and environmental assessment of thermal insulation. A case study in the Italian context. Case Stud. Constr. Mater. 2021, 15, e00682. [Google Scholar] [CrossRef]
- UK Green Building Council. Insulation Boards Made from Meadow Grass; UK Green Building Council: London, UK, 2019; Available online: https://ukgbc.org/resources/insulation-boards-made-from-meadow-grass/ (accessed on 14 November 2024).
- Reagent Good Manufacturing Practice. 2022. Available online: https://chemicals.ie/ (accessed on 14 November 2024).
- Lindorfer, J.; Lettner, M.; Hesser, F.; Fazeni, K.; Rosenfield, D.; Annevelink, B.; Mandl, M. Technical, Economic and Environmental Assessment of Biorefinery Concepts: Developing a Practical Approach for Characterisation; IEA bioenergy task; IEA: Paris, France, 2019. [Google Scholar]
- Warnes, B. What Is Depreciation? 2022. Available online: https://bench.co/blog/tax-tips/depreciation/ (accessed on 15 November 2024).
- Cheusheva, S. How to Make a Loan Amortization Schedule. 2023. Available online: https://www.ablebits.com/office-addins-blog/create-loan-amortization-schedule-excel/ (accessed on 18 November 2024).
- ESRI ArcGIS Desktop 10.8. 2021. Available online: https://desktop.arcgis.com/en/arcmap/latest/get-started/setup/arcgis-desktop-system-requirements.htm (accessed on 15 November 2024).
- Holloway, P. Understanding GIS Through Sustainable Development Goals: Case Studies with QGIS; CRC Press: Boca Raton, FL, USA, 2023. [Google Scholar]
- Valenti, F.; Porto, S.M.; Dale, B.E.; Liao, W. Spatial analysis of feedstock supply and logistics to establish regional biogas power generation: A case study in the region of Sicily. Renew. Sustain. Energy Rev. 2018, 97, 50–63. [Google Scholar] [CrossRef]
- Jayarathna, L.; Kent, G.; O’Hara, I.; Hobson, P. Geographical information system based fuzzy multi criteria analysis for sustainability assessment of biomass energy plant siting: A case study in Queensland, Australia. Land Use Policy 2022, 114, 105986. [Google Scholar] [CrossRef]
- Gas Networks Ireland. Pipeline Map. 2022. Available online: https://www.gasnetworks.ie/corporate/company/our-network/pipeline-map/ (accessed on 17 November 2024).
- Bord Bia. Feed Member List; Bord Bia: Dublin, Ireland, 2022; Available online: https://www.bordbia.ie/farmers-growers/member-status/scheme-members/feed-member-list/ (accessed on 12 November 2024).
- Bell, N.; Schuurman, N.; Hayes, M.V. Using GIS-based methods of multicriteria analysis to construct socio-economic deprivation indices. Int. J. Health Geogr. 2007, 6, 17. [Google Scholar] [CrossRef] [PubMed]
- Perpiña, C.; Martínez-Llario, J.C.; Pérez-Navarro, Á. Multicriteria assessment in GIS environments for siting biomass plants. Land Use Policy 2013, 31, 326–335. [Google Scholar] [CrossRef]
- Teagasc Riparian Buffer Zones. 2022. Available online: https://www.teagasc.ie/environment/water-quality/farming-for-water-quality-assap/assap-factsheets/riparian-buffer-zones/ (accessed on 12 November 2024).
- EPA Environmental Impact Statement March 2017—Appendix No. 8, Buffer Zones (No. 8). 2017. Available online: http://www.epa.ie/licences/lic_eDMS/090151b280609532.pdf (accessed on 4 November 2024).
- Hengeveld, E.J.; Bekkering, J.; Van Gemert, W.; Broekhuis, A. Biogas infrastructures from farm to regional scale, prospects of biogas transport grids. Biomass Bioenergy 2016, 86, 43–52. [Google Scholar] [CrossRef]
- Dillon, E.; Moran, B.; Donnellan, T. Teagasc National Farm Survey Report; Teagasc: Dublin, Ireland, 2016. [Google Scholar]
- Sustainable Food Systems Ireland, Agriculture and Food in Ireland. 2024. Available online: https://www.sfsi.ie/agricultureandfoodinireland/#:~:text=Dairy%20and%20beef%20account%20for,food%2C%20drink%20and%20horticulture%20exports (accessed on 12 November 2024).
- McEniry, J.; Crosson, P.; Finneran, E.; McGee, M.; Keady, T.; O’Kiely, P. How much grassland biomass is available in Ireland in excess of livestock requirements? Ir. J. Agric. Food Res. 2013, 52, 67–80. [Google Scholar]
- Møller, A.H.; Hammershøj, M.; Dos Passos, N.H.M.; Tanambell, H.; Stødkilde, L.; Ambye-Jensen, M.; Danielsen, M.; Jensen, S.K.; Dalsgaard, T.K. Biorefinery of green biomass─ how to extract and evaluate high quality leaf protein for food? J. Agric. Food Chem. 2021, 69, 14341–14357. [Google Scholar] [CrossRef]
- dos Passos, N.H.M.; Ambye-Jensen, M. Fractionation of proteins from alfalfa juice at demonstration scale: Effects of temperature and centrifugation strategies on removal of green protein and recovery of the soluble white protein fraction. Sep. Purif. Technol. 2024, 330, 125461. [Google Scholar] [CrossRef]
- Gaffey, J.; Collins, M.N.; Styles, D. Review of methodological decisions in life cycle assessment (LCA) of biorefinery systems across feedstock categories. J. Environ. Manag. 2024, 358, 120813. [Google Scholar] [CrossRef]
- Franchi, C.; Brouwer, F.; Compeer, A. LCA Summary Report Grass Protein Versus Soy Protein; GrasgoedL: Mechelen, Belgium, 2020. [Google Scholar]
- Rubhara, T.; Gaffey, J.; Hunt, G.; Murphy, F.; O’Connor, K.; Buckley, E.; Vergara, L.A. A Business Case for Climate Neutrality in Pasture-Based Dairy Production Systems in Ireland: Evidence from Farm Zero C. Sustainability 2024, 16, 1028. [Google Scholar] [CrossRef]
- Ravindran, R.; Koopmans, S.; Sanders, J.P.; McMahon, H.; Gaffey, J. Production of Green biorefinery protein concentrate derived from perennial ryegrass as an alternative feed for pigs. Clean Technol. 2021, 3, 656–669. [Google Scholar] [CrossRef]
- Brosnan, J. The Evolving Bioeconomy in Ireland Activating Co-Operative Involvement; Irish Cooperative Organisation Society: Dublin, Ireland, 2023. [Google Scholar]
- Cecelja, F.; Yang, A.; Solda, M. Utilization of Biomass Feedstocks: A Case Study Based on Rice and Sugar Mills in Thailand. In Computer Aided Chemical Engineering; Elsevier: Amsterdam, The Netherlands, 2012; Volume 30, pp. 217–221. [Google Scholar]
- Menon, A.; Ravindran, R.; Koopmans, S.; Sanders, J.; Rai, D.K.; Gaffey, J.; Augustyniak, A.; McMahon, H. Purification, characterisation, and determination of prebiotic potential of fructooligosaccharide from perennial rye grass. Int. J. Biol. Macromol. 2024, 279, 135031. [Google Scholar] [CrossRef]
- Greene, R.; Devillers, R.; Luther, J.E.; Eddy, B.G. GIS-based multiple-criteria decision analysis. Geogr. Compass 2011, 5, 412–432. [Google Scholar] [CrossRef]
- Goodchild, M.F. Scale in GIS: An overview. Geomorphology 2011, 130, 5–9. [Google Scholar] [CrossRef]
- Gaffey, J.; McMahon, H.; Marsh, E.; Vehmas, K.; Kymäläinen, T.; Vos, J. Understanding consumer perspectives of bio-based products—A comparative case study from Ireland and The Netherlands. Sustainability 2021, 13, 6062. [Google Scholar] [CrossRef]
- Government of Ireland. Climate Action Plan 2023; Government of Ireland: Dublin, Ireland, 2023. [Google Scholar]
- Buckley, N.; Mills, G.; Fealy, R. An inventory of buildings in Dublin City for energy management. Ir. Geogr. 2020, 53. [Google Scholar] [CrossRef]
- Nordic Investment Bank. Nordic Investment Bank In 2024. Available online: https://pub.norden.org/temanord2023-540/6-nib-nordic-investment-bank.html (accessed on 8 January 2025).
- European Investment Bank. €3 Billion of EIB Group Financing Announced for Farmers and Bioeconomy. 2024. Available online: https://www.eib.org/en/press/all/2024-497-eur3-billion-of-eib-group-financing-announced-for-farmers-and-bioeconomy (accessed on 7 January 2025).
- Ministry of Food, Agriculture and Fisheries of Denmark. Green Biorefining from Political Ambition to Implementation of New Subsidies in Denmark. 2023. Available online: https://lbst.dk/Media/638527439483192746/Green_Biorefining_-_LBSTs_oplaeg_paa_Go_Grass_event_24_maj_Supplerende_slides.pdf (accessed on 9 January 2025).
Disclaimer/Publisher’s Note: The statements, opinions and data contained in all publications are solely those of the individual author(s) and contributor(s) and not of MDPI and/or the editor(s). MDPI and/or the editor(s) disclaim responsibility for any injury to people or property resulting from any ideas, methods, instructions or products referred to in the content. |
© 2025 by the authors. Licensee MDPI, Basel, Switzerland. This article is an open access article distributed under the terms and conditions of the Creative Commons Attribution (CC BY) license (https://creativecommons.org/licenses/by/4.0/).



