An Amateur-Radio-Based Open-Source (HW/SW) VLF/LF Receiver for Lower Ionosphere Monitoring, Examples of Identified Perturbations
Abstract
:1. Introduction
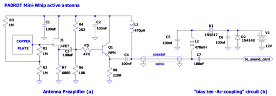
2. Receiver Design
2.1. Hardware
2.2. Software
| No. | Frequency (kHz) | Power (kW) | Call Name | Country | Coordinates |
|---|---|---|---|---|---|
| 1 | 16.400 | 350 [37] | JNX | Norway | 66°58′56.41″ N, 13°52′20.9″ E 66.982337°, 13.872471° |
| 2 | 20.270 | 43 [64] | ICV | Italy | 40°55′22.4″ N, 9°43′55.39″ E 40.922889°, 9.732052° |
| 3 | 23.400 | 800 [37] | DHO-38 | Germany | 53°5′14.43″ N, 7°36′31.15″ E 53.087341°, 7.608652° |
| 4 | 24.000 | 1000 [37] | NAA | USA | 38°52′4.15″ N, 77°4′44.76″ W 38.86782°, −77.0791° |
| 5 | 26.700 | ~100 [64] | TBB | Turkey | 37°24′33.91″ N, 27°19′30.98″ E 37.40942°, 27.325273° |
| 6 | 29.700 | ? | ISR | Israel | 30°58′32.51″ N, 35°5′55.21″ E 30.975696°, 35.098668° |
| 7 | 37.500 | 100 [65] | NRK | Iceland | 63°51′3″ N, 22°27′6″ W 63.850833°, −22.451667° |
| 8 | 44. 200 | ? | SRC | Sweden | 57°6′15.0012″ N, 12°22′30″ E 57.104167°, 12.375° |
| 9 | 45.900 | 250 [65] | NSY | Italy | 37°7′32.35″ N, 14°26′10.77″ E 37.125654°, 14.436325° |
| 10 | 49.000 | ? | SXA | Greece | 38°8′42.67″ N, 24°1′10.93″ E 38.145186°, 24.019703° |
| 11 | 60.000 | 17 [65] | MSF | UK | 54°54′36″ N, 3°16′48″ W 54.91°, −3.28° |
| 12 | 62.600 | ? | FUG | France | 43°23′12.47″ N, 2°05′50.60″ E 43.386798°, 2.097388° |
| 13 | 63.850 | ? | FTA-63 | France | 48°32′49.776″ N, 2°34′56.172″ E 48.54716°, 2.58227° |
| 14 | 65.800 | ? | FUE | France | 48°38′15.62″ N, 4°21′2.61″ W 48.637672°, −4.350725° |
| 15 | 66.666 | 10 [65] | RBU | Russia | 56°44′0″ N, 37°39′48″ E 56.733333°, 37.663333° |
| 16 | 77.500 | 50 [65] | DCF-77 | Germany | 50°0′51.24″ N, 9°0′41.35″ E 50.014234°, 9.011487° |
3. Installations
4. Nighttime Fluctuation Method
5. Identified Perturbations
5.1. Solar Flares
5.2. Earthquakes
5.3. Geomagnetic Storm
6. Conclusions
Supplementary Materials
Author Contributions
Funding
Institutional Review Board Statement
Informed Consent Statement
Data Availability Statement
Acknowledgments
Conflicts of Interest
References
- Alcay, S. Ionospheric response to extreme events and its effects on precise point positioning. Indian J. Phys. 2022, 79, 1–14. [Google Scholar] [CrossRef]
- Kolarski, A.; Srećković, V.A.; Mijić, Z.R. Response of the Earth’s lower ionosphere to solar flares and lightning-induced electron precipitation events by analysis of VLF Signals: Similarities and differences. Appl. Sci. 2022, 12, 582. [Google Scholar] [CrossRef]
- Li, N.; Lei, J.; Luan, X.; Chen, J.; Zhong, J.; Wu, Q.; Xu, Z.; Lin, L. Responses of the D region Ionosphere to solar flares revealed by MF radar measurements. J. Atmos. Sol. Terr. Phys. 2019, 182, 211–216. [Google Scholar] [CrossRef]
- Chen, Y.P.; Ni, B.B.; Gu, X.D.; Zhao, Z.Y.; Yang, G.B.; Zhou, C.; Zhang, Y.N. First observations of low latitude whistlers using WHU ELF/VLF receiver system. Sci. China Technol. Sci. 2016, 60, 166–174. [Google Scholar] [CrossRef]
- Biswas, S.; Kundu, S.; Ghosh, S.; Chowdhury, S.; Yang, S.-S.; Hayakawa, M.; Chakraborty, S.K.; Chakrabarti, S.; Sasmal, S. Contaminated effect of geomagnetic storms on pre-seismic atmospheric and ionospheric anomalies during Imphal earthquake. Open J. Earthq. Res. 2020, 9, 383–402. [Google Scholar] [CrossRef]
- Krypiak-Gregorczyk, A. Ionosphere response to three extreme events occurring near Spring Equinox in 2012, 2013 and 2015, observed by regional GNSS-Tec Model. J. Geod. 2018, 93, 931–951. [Google Scholar] [CrossRef]
- Wisdom, J.B.; Yushau, S.M.; Muhammad, G.; Kangiwa, U.M.; Mustapha, A.; Olatunji, O.M. Monitoring of sudden ionospheric disturbance (SID) with 0–50 KHz frequency receiver over Aliero, Nigeria. Int. J. Astrophys. Space Sci. 2021, 9, 37. [Google Scholar] [CrossRef]
- Danilov, A.D.; Konstantinova, A.V. Detailed analysis of the behavior of the F2-layer critical frequency prior to geomagnetic storms. 3. dependence on the storm intensity. Heliogeophys. Res. 2021, 29, 24–29. [Google Scholar] [CrossRef]
- McRae, W.M.; Thomson, N.R. Solar flare induced ionospheric D-region enhancements from VLF phase and amplitude observations. J. Atmos. Sol. Terr. Phys. 2004, 66, 77–87. [Google Scholar] [CrossRef]
- Mitra, A.P. Ionospheric Effects of Solar Flares, 1st ed.; Reidel Publishing Company: Dordrecht, The Netherlands, 1974. [Google Scholar] [CrossRef]
- Dmitriev, A.V.; Yeh, H.-C. Geomagnetic signatures of sudden ionospheric disturbances during extreme solar radiation events. J. Atmos. Sol. Terr. Phys. 2008, 70, 1971–1984. [Google Scholar] [CrossRef]
- Donnelly, R.F. Empirical models of Solar Flare X Ray and EUV emission for use in studying their E and F region effects. J. Geophys. Res. 1976, 81, 4745–4753. [Google Scholar] [CrossRef]
- Lastovicka, J. Effects of geomagnetic storms in the lower Ionosphere, middle Atmosphere and Troposphere. J. Atmos. Sol. Terr. Phys. 1996, 58, 831–843. [Google Scholar] [CrossRef]
- Danilov, A.D.; Lastovicka, J. Effects of geomagnetic storms on the Ionosphere and Atmosphere. Int. J. Geomagn. Aeron. 2001, 2, 209–224. [Google Scholar]
- Lastovicka, J. Solar wind and high energy particle effects in the middle atmosphere. In Handbook for MAP; International Council of Scientific Unions: Williamsburg, VA, USA, 1989; Volume 29, 119p. [Google Scholar]
- Kozyra, J.U.; Crowley, G.; Emery, B.A.; Fang, X.; Maris, G.; Mlynczak, M.G.; Niciejewski, R.J.; Palo, S.E.; Paxton, L.J.; Randall, C.E.; et al. Response of the upper/middle Atmosphere to coronal holes and powerful high-speed solar wind streams in 2003. In Recurrent Magnetic Storms: Corotating Solar Wind Streams; Geophysical Monograph; Tsurutani, B., McPherron, R., Gonzalez, W., Lu, G., Sobral, J., Gopalswamy, N., Eds.; AGU: Washington, DC, USA, 2006; Volume 167, 319p. [Google Scholar] [CrossRef]
- Chenette, D.L.; Datlowe, D.W.; Robinson, R.M.; Schumaker, T.L.; Vondrak, R.R.; Winningham, J.D. Atmospheric energy input and ionization by energetic electrons during the geomagnetic storm of 8–9 November 1991. Geophys. Res. Lett. 1993, 20, 1323. [Google Scholar] [CrossRef]
- Tanaka, Y.T.; Raulin, J.P.; Bertoni, F.C.P.; Fagundes, P.R.; Chau, J.; Schuch, N.J.; Hayakawa, M.; Hobara, Y.; Terasawa, T.; Takahashi, T. First very low frequency detection of short repeated bursts from magnetar SGR J 1550-5418. Astrophys. J. Lett. 2010, 721, L24–L27. [Google Scholar] [CrossRef]
- Inan, U.S.; Carpenter, D.L.; Helliwell, R.A.; Katsufrakis, J.P. Subionospheric VLF/LF phase perturbations produced by lightning whistler induced particle precipitation. J. Geophys. Res. 1985, 90, 7457–7469. [Google Scholar] [CrossRef]
- Inan, U.S.; Shafer, D.C.; Yip, W.Y.; Orville, R.E. Subionospheric VLF signatures of nighttime D-region perturbations in the vicinity of lightning discharges. J. Geophys. Res. 1988, 93, 11455–11472. [Google Scholar] [CrossRef]
- Hobara, Y.; Iwasaki, N.; Hayashida, T.; Hayakawa, M.; Ohta, K.; Fukunishi, H. Interrelation between ELF transients and ionospheric disturbances in association with sprites and elves. Geophys. Res. Lett. 2001, 28, 935–938. [Google Scholar] [CrossRef]
- Pulinets, S.A.; Boyarchuk, K. Ionospheric Precursors of Earthquakes; Springer: Berlin/Heidelberg, Germany, 2004; 315p. [Google Scholar] [CrossRef]
- Hayakawa, M.; Izutsu, J.; Schekotov, A.; Yang, S.-S.; Solovieva, M.; Budilova, E. Lithosphere–Atmosphere–Ionosphere coupling effects based on multiparameter precursor observations for February–March 2021 earthquakes (M~7) in the offshore of Tohoku area of Japan. Geoscience 2021, 11, 481. [Google Scholar] [CrossRef]
- Molchanov, O.A.; Hayakawa, M. Seismo Electromagnetics and Related Phenomena: History and Latest Results; TERRAPUB: Tokyo, Japan, 2008; 189p. [Google Scholar]
- Sorokin, V.V.; Chmyrev, V.; Hayakawa, M. Electrodynamic Coupling of Lithosphere-Atmosphere-Ionosphere of the Earth; NOVA Science Pub. Inc.: New York, NY, USA, 2015; 355p. [Google Scholar]
- Ouzounov, D.; Pulinets, S.; Hattori, K.; Taylor, P. Pre-Earthquake Processes: A Multidisciplinary Approach to Earthquake Prediction Studies; Wiley: New York, NY, USA, 2018; 365p. [Google Scholar]
- Hayakawa, M.; Kasahara, Y.; Nakamura, T.; Muto, F.; Horie, T.; Maekawa, S.; Hobara, Y.; Rozhnoi, A.A.; Solovieva, M.; Molchanov, O.A. A statistical study on the correlation between lower ionospheric perturbations as seen by subionospheric VLF/LF propagation and earthquakes. J. Geophys. Res. 2010, 115, A09305. [Google Scholar] [CrossRef]
- Rozhnoi, A.; Solovieva, M.; Molchanov, O.A.; Hayakawa, M. Middle latitude LF (40 kHz) phase variations associated with earthquakes for quiet and disturbed geomagnetic conditions. Phys. Chem. Earth 2004, 29, 589–598. [Google Scholar] [CrossRef]
- Rozhnoi, A.; Solovieva, M.; Hayakawa, M. VLF/LF signals method for searching for electromagnetic earthquake precursors. In Earthquake Prediction Studies: Seismo Electromagnetics; Hayakawa, M., Ed.; TERRAPUB: Tokyo, Japan, 2013; pp. 31–48. [Google Scholar]
- Politis, D.Z.; Potirakis, S.M.; Contoyiannis, Y.F.; Biswas, S.; Sasmal, S.; Hayakawa, M. Statistical and criticality analysis of the lower Ionosphere prior to the 30 October 2020 Samos (Greece) earthquake (M6.9), based on VLF electromagnetic propagation data as recorded by a new VLF/LF receiver installed in Athens (Greece). Entropy 2021, 23, 676. [Google Scholar] [CrossRef]
- Maekawa, S.; Horie, T.; Yamauchi, T.; Sawaya, T.; Ishikawa, M.; Hayakawa, M.; Sasaki, H. A statistical study on the effect of earthquakes on the Ionosphere, as based on the subionospheric LF of propagation data in Japan. Ann. Geophys. 2006, 24, 2219–2225. [Google Scholar] [CrossRef]
- Hayakawa, M. VLF/LF radio sounding of ionospheric perturbations associated with earthquakes. Sensors 2007, 7, 1141–1158. [Google Scholar] [CrossRef]
- Hayakawa, M.; Molchanov, O.A. Effect of earthquakes on lower Ionosphere as found by subionospheric VLF propagation. Adv. Space Res. 2000, 26, 1273–1276. [Google Scholar] [CrossRef]
- Molchanov, O.A.; Hayakawa, M.; Ondoh, T.; Kawai, E. Precursory effects in the subionospheric VLF signals for the Kobe earthquake. Phys. Earth Planet. Inter. 1998, 105, 239–248. [Google Scholar] [CrossRef]
- Ray, S.; Chakrabarti, S.K.; Sasmal, S. Precursory effects in the nighttime VLF signal amplitude for the 18 January 2011 Pakistan earthquake. Indian J. Phys. 2012, 86, 85–88. [Google Scholar] [CrossRef]
- Ghosh, S.; Chakraborty, S.; Sasmal, S.; Basak, T.; Chakrabarti, S.K.; Samanta, A. Comparative study of the possible lower ionospheric anomalies in very low frequency (VLF) signal during Honshu, 2011 and Nepal, 2015 earthquakes. Geomat. Nat. Hazards Risk 2019, 10, 1596–1612. [Google Scholar] [CrossRef]
- Eppelbaum, L.V. VLF-Method of Geophysical Prospecting: A non-conventional system of processing and interpretation (implementation in the Caucasian ore deposits). ANAS Trans. Earth Sci. 2021, 2, 16–38. [Google Scholar] [CrossRef]
- Politis, D.; Potirakis, S.M.; Hayakawa, M. Criticality analysis of 3-year-long VLF subionospheric propagation data possibly related to significant earthquake events in Japan. Nat. Hazards 2020, 102, 47–66. [Google Scholar] [CrossRef]
- Hayakawa, M. Probing the Lower Ionospheric Perturbations Associated with Earthquakes by Means of Sub-Ionospheric VLF/LF propagation. Earthq. Sci. 2011, 24, 609–637. [Google Scholar] [CrossRef]
- Tatsuta, K.; Hobara, Y.; Pal, S.; Balikhin, M. Sub-ionospheric VLF signal anomaly due to geomagnetic storms: A statistical study. Ann. Geophys. 2015, 33, 1457–1467. [Google Scholar] [CrossRef]
- An Improved Gyrator Tuned VLF Receiver. Available online: https://www.aavso.org/improved-gyrator-tuned-vlf-receiver (accessed on 23 May 2022).
- VLF Receiver for SIDs. Available online: https://sites.google.com/site/radioastronomydm2/sids/vlf-receivers-for-sids (accessed on 23 May 2022).
- UKRAA Very Low Frequency (VLF) Receiver. Available online: https://www.ukraa.com/store/categories/vlf-range/vlf-receiver (accessed on 23 May 2022).
- Inspire VLF-3 Radio Receiver Kit. Available online: https://theinspireproject.org/default.asp?contentID=3 (accessed on 23 May 2022).
- EXPLORER E202. A Simple but Effective Portable Device for Natural Radio Signal Reception by Renato Romero. Available online: http://www.vlf.it/romero2/explorer-e202.html (accessed on 23 May 2022).
- Biagi, P.F.; Maggipinto, T.; Righetti, F.; Loiacono, D.; Schiavulli, L.; Ligonzo, T.; Ermini, A.; Moldovan, I.A.; Moldovan, A.S.; Buyuksarac, A.; et al. The European VLF/LF radio network to search for earthquake precursors: Setting up and natural/man-made disturbances. Nat. Hazards Earth Syst. Sci. 2011, 11, 333–341. [Google Scholar] [CrossRef]
- Skeberis, C.; Zaharis, Z.; Xenos, T.; Spatalas, S.; Stratakis, D.; Maggipinto, T.; Colella, R.; Biagi, P.F. Evaluation of disturbances detected on a VLF/LF receiver inside the preparation zone of a sequence of earthquakes. In Proceedings of the 19th EGU General Assembly, Vienna, Austria, 23–28 April 2017. [Google Scholar]
- Gheorghita, M.; Suciu, E.; Moldovan, A.; Moldovan, I. Testing a new installed VLF/LF radio receiver for seismic precursors’ monitoring in Romania. Rom. J. Phys. 2010, 55, 830–840. [Google Scholar]
- Suryadi; Abdullah, M.; Husain, H. Development of VLF receiver for remote sensing of low atmospheric activities. In Proceedings of the 2009 International Conference on Space Science and Communication, Port Dickson, Malaysia, 26–27 October 2009. [Google Scholar] [CrossRef]
- Raulin, J.P.; Correia de Matos David, P.; Hadano, R.; Saraiva, A.C.V.; Correia, E.; Kaufmann, P. The south America VLF NETwork (SAVNET): Development, installation status, first results. Geofis. Int. 2009, 48, 253–261. [Google Scholar] [CrossRef]
- Kusnandar; Kusmadi; Najmurrokhman, A.; Sunubroto; Chairunnisa; Munir, A. Development of High Sensitivity Amplifier for VLF Receiver Application. In Proceedings of the 2015 International Conference on Electrical Engineering and Informatics (ICEEI), Denpasar, Indonesia, 10–11 August 2015. [Google Scholar] [CrossRef]
- Potirakis, S.M.; Asano, T.; Hayakawa, M. Criticality Analysis of the Lower Ionosphere Perturbations Prior to the 2016 Kumamoto (Japan) Earthquakes as Based on VLF Electromagnetic Wave Propagation Data Observed at Multiple Stations. Entropy 2018, 20, 199. [Google Scholar] [CrossRef]
- Samanes, J.E.; Raulin, J.; Macotela, E.L.; Day, W.R.G. Estimating the VLF modal interference distance using the South America VLF Network (SAVNET). Radio Sci. 2015, 50, 122–129. [Google Scholar] [CrossRef]
- Cohen, M.B.; Gross, N.C.; Higginson-Rollins, M.A.; Marshall, R.A.; Gołkowski, M.; Liles, W.; Rockway, R.J. The lower ionospheric VLF/LF response to the 2017 Great American Solar Eclipse observedacross the continent. Geophys. Res. Lett. 2018, 45, 3348–3355. [Google Scholar] [CrossRef]
- NaitAmor, S.; Ghalila, H.; Cohen, M.B. TLEs and early VLF events: Simulating the important impact of transmitter-disturbance-receiver geometry. J. Geophys. Res. Space Phys. 2017, 122, 792–801. [Google Scholar] [CrossRef]
- Gurses, B.V.; Whitmore, K.T.; Cohen, M.B. Ultra-sensitive broadband “AWESOME” electric field receiver for nanovolt low- frequency signals. Rev. Sci. Instrum. 2021, 92, 024704. [Google Scholar] [CrossRef]
- UltraMSK: A VLF Radio Receiver. Available online: https://www.ultramsk.com (accessed on 23 May 2022).
- SOFTPAL LF Receiver. Available online: http://www.lfsoftpal.com (accessed on 23 May 2022).
- DL4YHF’s Amateur Radio Software: Audio Spectrum Analyzer “Spectrum Lab”. Available online: https://www.qsl.net/dl4yhf/spectra1.html (accessed on 23 May 2022).
- Bakker, R. The pa0rdt-Mini-Whip. Available online: http://dl1dbc.net/SAQ/Mwhip/pa0rdt-Mini-Whip.pdf (accessed on 23 May 2022).
- De Boer, P.J. Fundamentals of the MiniWhip Antenna. Available online: http://www.pa3fwm.nl/technotes/tn07.html (accessed on 23 May 2022).
- De Boer, P.J. Capacitance of ANTENNA elements. Available online: http://www.pa3fwm.nl/technotes/tn08b.html (accessed on 23 May 2022).
- Bakker, R. The PA0RDT-Mini-Whip an Active Receiving Antenna for 10 kHz to 20 MHz. Available online: http://dl1dbc.net/SAQ/Mwhip/Article_pa0rdt-Mini-Whip_English.pdf (accessed on 23 May 2022).
- Meredith, N.P.; Horne, R.B.; Clilverd, M.A.; Ross, J.P. An investigation of VLF transmitter wave power in the inner radiation belt and slot region. J. Geophys. Res. Space Phys. 2019, 124, 5246–5259. [Google Scholar] [CrossRef]
- Radio Frequencies & Transmitter Maps Worldwide. Available online: https://fmscan.org/index.php (accessed on 22 July 2022).
- Laštovička, J. Forcing of the Ionosphere by waves from below. J. Atmos. Sol. Terr. Phys. 2006, 68, 479–497. [Google Scholar] [CrossRef]
- Rozhnoi, A.; Solovieva, M.; Levin, B.; Hayakawa, M.; Fedun, V. Meteorological effects in the lower ionosphere as based on VLF/LF Signal Observations. Nat. Hazards Earth Syst. Sci. 2014, 14, 2671–2679. [Google Scholar] [CrossRef]
- Egoshin, A.A.; Ermak, V.M.; Zetzer, Y.I.; Kozlov, S.I.; Kudryavtsev, V.P.; Lyakhov, A.N.; Poklad, Y.V.; Yakimenko, E.N. Influence of meteorological and wave processes on the lower ionosphere during solar minimum conditions according to the data on Midlatitude VLF-LF propagation. Izv. Phys. Solid Earth 2012, 48, 275–286. [Google Scholar] [CrossRef]
- Salut, M.M.; Abdullah, M.; Graf, K.L.; Cohen, M.B.; Cotts, B.R.; Kumar, S. Long recovery VLF perturbations associated with lightning discharges. J. Geophys. Res. Space Phys. 2012, 117, A08311. [Google Scholar] [CrossRef]
- Cummer, S.A.; Bell, T.F.; Inan, U.S.; Zanetti, L.J. VLF remote sensing of the auroral electrojet. J. Geophys. Res. 1996, 101, 5381–5389. [Google Scholar] [CrossRef]
- Cummer, S.A.; Bell, T.F.; Inan, U.S. VLF remote sensing of high-energy auroral particle precipitation. J. Geophys. Res. 1997, 102, 7477–7484. [Google Scholar] [CrossRef]


















| Menu Card Name | Parameter Name | Parameter Value |
|---|---|---|
| Audio I/O | Input device | Focusrite USB ASIO |
| Audio I/O | Nominal sample rate in | 192,000 |
| Audio I/O | Stereo input | <Checked> |
| Audio I/O | Bits/sample | 16 |
| Audio I/O | Minimize latency | <Checked> |
| Spectrum (2) | Range | 1 × 10−6–5 × 10−3 V |
| FFT | Decimate input by | 1 |
| FFT | FFT input size | 2,097,152 |
| FFT | Same FFT params for all analyzer channels | <Checked> |
| FFT | Type | Real FFT, starting at 0 Hz (Audio) |
| FFT | Source | L5 = Left Output, 192 kS/s |
| FFT | FFT output | Normal |
| FFT | Unit | V |
| Spectrum (1) | “Waterfall” scroll interval | 15 s |
| Sampling Rate and Frequency Correction | Sync frequency | 1.0 Hz |
| Sampling Rate and Frequency Correction | Input channel | R0 (direct) |
| Sampling Rate and Frequency Correction | Mode | GPS sync without NMEA |
| Screen Capture, Periodic and Scheduled Actions | Scheduled actions | Export.start (#1,”str(“YYYMMDD,now)+”.csv”) |
| Screen Capture, Periodic and Scheduled Actions | Scheduled actions | Plot.export_file= (“plot_”+str(“YYYMMDD”,now)+”.csv”) |
| Time of Occurrence | Magnitude (ML) | Depth (km) | Latitude | Longitude |
|---|---|---|---|---|
| 27 November 2021 06:17:21 (UTC) | 5.8 | 10 | 35.1512° N | 25.2736° E |
| 12 October 2021 09:24:03 (UTC) | 6.3 | 8 | 35.0409° N | 26.5118° E |
| 19 October 2021 05:32:35 (UTC) | 6.1 | 58 | 34.7131° N | 28.2532° E |
Publisher’s Note: MDPI stays neutral with regard to jurisdictional claims in published maps and institutional affiliations. |
© 2022 by the authors. Licensee MDPI, Basel, Switzerland. This article is an open access article distributed under the terms and conditions of the Creative Commons Attribution (CC BY) license (https://creativecommons.org/licenses/by/4.0/).
Share and Cite
Malkotsis, F.; Politis, D.Z.; Dimakos, D.; Potirakis, S.M. An Amateur-Radio-Based Open-Source (HW/SW) VLF/LF Receiver for Lower Ionosphere Monitoring, Examples of Identified Perturbations. Foundations 2022, 2, 639-663. https://doi.org/10.3390/foundations2030044
Malkotsis F, Politis DZ, Dimakos D, Potirakis SM. An Amateur-Radio-Based Open-Source (HW/SW) VLF/LF Receiver for Lower Ionosphere Monitoring, Examples of Identified Perturbations. Foundations. 2022; 2(3):639-663. https://doi.org/10.3390/foundations2030044
Chicago/Turabian StyleMalkotsis, Filopimin, Dimitrios Z. Politis, Dionisis Dimakos, and Stelios M. Potirakis. 2022. "An Amateur-Radio-Based Open-Source (HW/SW) VLF/LF Receiver for Lower Ionosphere Monitoring, Examples of Identified Perturbations" Foundations 2, no. 3: 639-663. https://doi.org/10.3390/foundations2030044
APA StyleMalkotsis, F., Politis, D. Z., Dimakos, D., & Potirakis, S. M. (2022). An Amateur-Radio-Based Open-Source (HW/SW) VLF/LF Receiver for Lower Ionosphere Monitoring, Examples of Identified Perturbations. Foundations, 2(3), 639-663. https://doi.org/10.3390/foundations2030044

