Planning and Control Strategies for Truck Platooning: A Benefit-Driven Literature Review
Abstract
1. Introduction
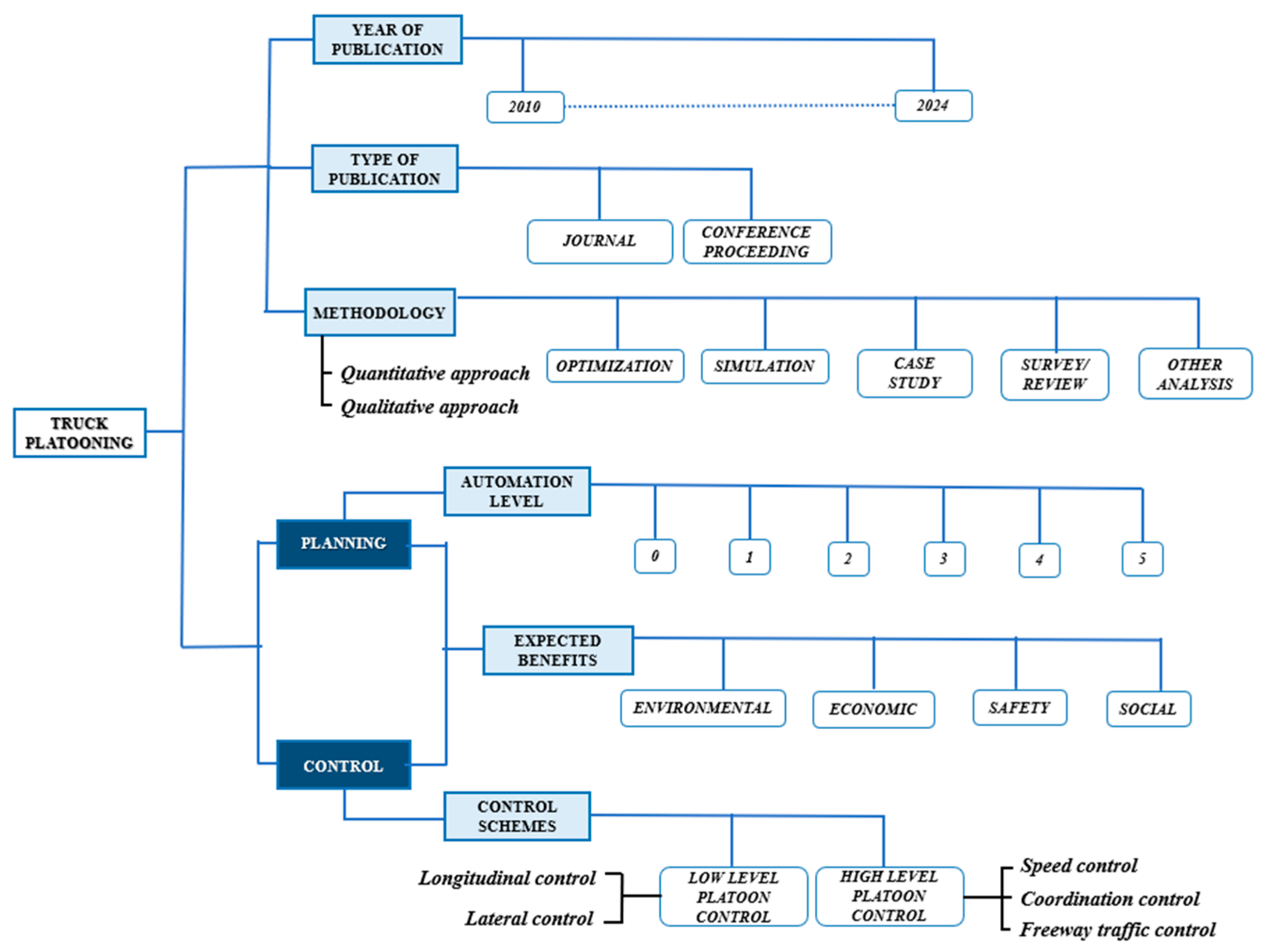
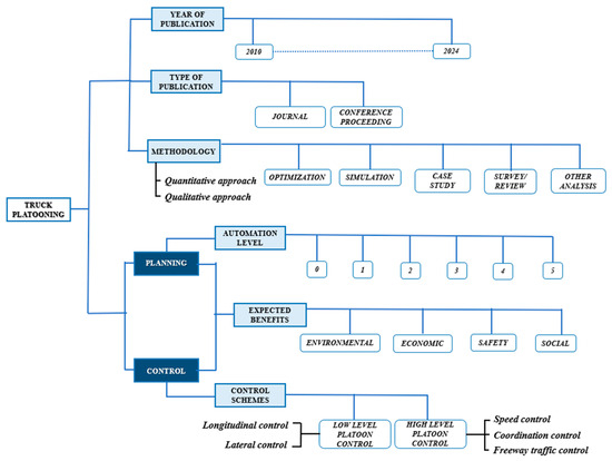
2. Methodology
- Phase 1: Literature search and selection. A comprehensive search of relevant publications was carried out across the databases Web of Science, IEEE Xplore, ScienceDirect, SAE Journals, and Google Scholar. The following keywords were used in different combinations: “truck platooning” together with “planning, control, benefits, economic benefit, safety, social impact, environmental”. Overall, the combined search of the aforementioned databases using the selected keywords initially returned approximately 250 papers. The filtering process was conducted iteratively, eliminating duplicates and non-peer-reviewed sources, papers not written in English as well as articles that did not directly address truck platooning applications. Studies focusing on light vehicle or car platooning were excluded. To ensure an updated overview of the state of the art, only studies published between 2010 and 2024 were considered. A total of 97 papers met the inclusion criteria, namely: (i) relevance to truck platooning planning and control; (ii) clear discussion of benefits related to the platoon.
- Phase 2: Preliminary classification. The selected papers were first classified by year of publication, source type (journal or conference proceedings), research methodology, and main thematic focus (planning or control).
- Phase 3: Thematic analysis. Within the two main areas of interest, i.e., planning and control, the papers were further analysed and classified based on the expected benefits as well as on specific characteristics such as automation level and control scheme adopted.
- Phase 4: Comparative analysis and gap identification. A detailed comparative analysis of the selected papers was carried out. Particular attention was devoted to identifying gaps in the current literature, including underexplored research topics and limitations in existing approaches.
- Phase 5: Synthesis of findings and future research directions. Based on the comparative assessment outcomes, the main findings were consolidated, and some conclusions were outlined. Finally, directions for future research were delineated to support further advances in truck platooning.
3. Overview of the Analysed Truck Platooning Literature
3.1. Publication Type and Spatio-Temporal Distribution
3.2. Methodologies Used in the Reviewed Studies
| Author | Area | Year | Optimisation | Simulation | Case Study | Survey/Review | Other | Quantitative | Qualitative | |
|---|---|---|---|---|---|---|---|---|---|---|
| [21] | Alam et al. | P | 2010 | ✓ | ✓ | |||||
| [22] | Robinson et al. | P | 2010 | ✓ | ✓ | |||||
| [23] | Liang et al. | P,C | 2013 | ✓ | ✓ | |||||
| [24] | Alam et al. | P,C | 2014 | ✓ | ✓ | |||||
| [25] | Liang et al. | P | 2014 | ✓ | ✓ | |||||
| [26] | Alam et al. (a) | C | 2015 | ✓ | ✓ | |||||
| [27] | Alam et al. (b) | C | 2015 | ✓ | ✓ | |||||
| [28] | Larsson et al. | P | 2015 | ✓ | ✓ | ✓ | ||||
| [29] | Liang et al. | C | 2015 | ✓ | ✓ | ✓ | ||||
| [30] | Van De Hoef et al. | P | 2015 | ✓ | ✓ | |||||
| [17] | Deng | P | 2016 | ✓ | ✓ | ✓ | ||||
| [31] | Liang et al. (a) | P | 2016 | ✓ | ✓ | |||||
| [32] | Liang et al. (b) | C | 2016 | ✓ | ✓ | |||||
| [33] | Nourmohammadzadeh et al. | P | 2016 | ✓ | ✓ | |||||
| [34] | Tsugawa et al. | P | 2016 | ✓ | ✓ | |||||
| [35] | Axelsson et al. | C | 2017 | ✓ | ✓ | |||||
| [36] | Johansson et al. | P | 2017 | ✓ | ✓ | ✓ | ✓ | |||
| [37] | Sokolov et al. | P | 2017 | ✓ | ✓ | ✓ | ✓ | |||
| [38] | Turri et al. | C | 2017 | ✓ | ✓ | ✓ | ||||
| [39] | van De Hoef et al. | P | 2017 | ✓ | ✓ | ✓ | ||||
| [40] | Zhang et al. | P | 2017 | ✓ | ✓ | |||||
| [7] | Bhoopalm et al. | P | 2018 | ✓ | ✓ | |||||
| [41] | Boysen et al. | P | 2018 | ✓ | ✓ | |||||
| [42] | Chen et al. | C | 2018 | ✓ | ✓ | |||||
| [12] | Jacob et al. | P | 2018 | ✓ | ✓ | |||||
| [43] | Jin et al. | P | 2018 | ✓ | ✓ | |||||
| [44] | Pasquale et al. | C | 2018 | ✓ | ✓ | |||||
| [45] | Ramezani et al. | C | 2018 | ✓ | ✓ | ✓ | ||||
| [46] | Van De Hoef et al. | P,C | 2018 | ✓ | ✓ | |||||
| [47] | Calvert et al. | P | 2019 | ✓ | ✓ | |||||
| [48] | Čičić & Johansson | C | 2019 | ✓ | ✓ | |||||
| [49] | Duret et al. | P | 2019 | ✓ | ✓ | ✓ | ✓ | |||
| [16] | Gerrits | P | 2019 | ✓ | ✓ | |||||
| [50] | Larsen et al. | P | 2019 | ✓ | ✓ | ✓ | ✓ | |||
| [51] | Piacentini et al. | C | 2019 | ✓ | ✓ | |||||
| [52] | Scherr et al. | P | 2019 | ✓ | ✓ | ✓ | ||||
| [53] | Wang et al. | P | 2019 | ✓ | ✓ | |||||
| [54] | Yang et al. | P | 2019 | ✓ | ✓ | ✓ | ||||
| [55] | Faber et al. | C | 2020 | ✓ | ✓ | |||||
| [56] | Johansson et al. | P | 2020 | ✓ | ✓ | |||||
| [19] | Lee et al. | C | 2020 | ✓ | ✓ | |||||
| [20] | Pająk & Cyplik | P | 2020 | ✓ | ||||||
| [57] | Piacentini et al. | C | 2020 | ✓ | ✓ | ✓ | ||||
| [58] | Scherr et al. | P | 2020 | ✓ | ✓ | ✓ | ||||
| [59] | Wang et al. | C | 2020 | ✓ | ✓ | ✓ | ||||
| [60] | You et al. | P | 2020 | ✓ | ✓ | |||||
| [61] | Ladino et al. | C | 2020 | ✓ | ✓ | ✓ | ✓ | |||
| [62] | Čičić et al. | C | 2021 | ✓ | ✓ | |||||
| [63] | Noruzoliaee et al. | P | 2021 | ✓ | ✓ | |||||
| [64] | Sacone et al. | C | 2021 | ✓ | ✓ | ✓ | ||||
| [65] | Sun et al. | P | 2021 | ✓ | ✓ | ✓ | ||||
| [66] | Watanabe et al. | P,C | 2021 | ✓ | ✓ | |||||
| [67] | Lee et al. | P,C | 2021 | ✓ | ✓ | ✓ | ||||
| [68] | Paddeu et al. | P | 2021 | ✓ | ✓ | |||||
| [69] | Abdolmaleki et al. | P | 2021 | ✓ | ✓ | |||||
| [70] | Chen et al. | P | 2021 | ✓ | ✓ | ✓ | ||||
| [71] | Bouchery et al. | P | 2022 | ✓ | ✓ | ✓ | ||||
| [72] | Čičić et al. | C | 2022 | ✓ | ✓ | |||||
| [11] | Lesch et al. | P | 2022 | ✓ | ✓ | ✓ | ||||
| [73] | Li et al. | P | 2022 | ✓ | ✓ | ✓ | ||||
| [74] | Marzano et al. | P | 2022 | ✓ | ✓ | |||||
| [75] | Xu et al. | P | 2022 | ✓ | ✓ | |||||
| [76] | Hussein et al. | C | 2022 | ✓ | ✓ | |||||
| [77] | Wassergurger et al. | C | 2022 | ✓ | ✓ | ✓ | ||||
| [78] | Xu et al. | P | 2022 | ✓ | ✓ | ✓ | ✓ | |||
| [79] | Ma et al. | C | 2023 | ✓ | ✓ | |||||
| [80] | Pourmohammad-Zia et al. | P | 2023 | ✓ | ✓ | ✓ | ✓ | |||
| [81] | Wang et al. | P | 2023 | ✓ | ✓ | ✓ | ||||
| [82] | Zhou et al. | P | 2023 | ✓ | ✓ | |||||
| [83] | Combes et al. | P | 2023 | ✓ | ✓ | |||||
| [84] | Luo et al. | C | 2023 | ✓ | ✓ | |||||
| [85] | Rui et al. | C | 2023 | ✓ | ✓ | ✓ | ||||
| [86] | Wu et al. | P | 2023 | ✓ | ✓ | |||||
| [87] | Peng et al. | P | 2023 | ✓ | ✓ | ✓ | ||||
| [88] | Scholl et al. | P | 2023 | ✓ | ✓ | |||||
| [89] | Lian et al. | C | 2023 | ✓ | ✓ | |||||
| [90] | Yang et al. (a) | P | 2024 | ✓ | ✓ | ✓ | ||||
| [91] | Wang et al. | C | 2024 | ✓ | ✓ | |||||
| [92] | Lourenço et al. | P | 2024 | ✓ | ✓ | |||||
| [93] | Karthik et al. | P,C | 2024 | ✓ | ✓ | |||||
| [94] | Hu et al. | P | 2024 | ✓ | ✓ | ✓ | ||||
| [95] | Mahajan et al. | P,C | 2024 | ✓ | ✓ | |||||
| [96] | Liu et al. | P,C | 2024 | ✓ | ✓ | ✓ | ||||
| [97] | Rebelo et al. | P,C | 2024 | ✓ | ✓ | |||||
| [98] | Chowdury et al. | C | 2024 | ✓ | ✓ | |||||
| [99] | Jiang et al. | C | 2024 | ✓ | ✓ | |||||
| [100] | Liatsos et al. | P | 2024 | ✓ | ✓ | |||||
| [101] | Zhao et al. | P | 2024 | ✓ | ✓ | |||||
| [102] | Liatsos et al. | P | 2024 | ✓ | ✓ | |||||
| [103] | Li et al. | C | 2024 | ✓ | ✓ | ✓ | ||||
| [104] | Jiang et al. | C | 2024 | ✓ | ✓ | |||||
| [105] | Liu et al. | C | 2024 | ✓ | ✓ | ✓ | ||||
| [106] | Ioannou et al. | P | 2024 | ✓ | ✓ | |||||
| [107] | Hu et al. | C | 2024 | ✓ | ✓ | |||||
| [108] | Choobchian et al. | C | 2024 | ✓ | ✓ | |||||
| [109] | Yang et al. (b) | P | 2024 | ✓ | ✓ | |||||
| [110] | Cheng et al. | C | 2024 | ✓ | ✓ |
4. Planning of Truck Platooning
- Scheduled platoon planning (also referred to as “off-line” or “static planning”): all routes and platoon formations are defined in advance, prior to the execution of transport operations;
- Real-time planning (or “online” or “dynamic planning”): platoons are formed just before departure or in real-time while trucks are travelling;
- Opportunistic platooning (also known as “spontaneous”, “ad hoc” or “on the fly”): no prior planning is assumed; vehicles form platoons spontaneously when they encounter other trucks travelling in the same direction and within a suitable proximity.
4.1. Planning of Truck Platooning: Level of Automation of the Vehicles and Other Features
4.2. Planning of Truck Platooning: Expected Benefits
4.2.1. Environmental and Economic Benefits
4.2.2. Safety Aspects
4.2.3. Social Benefits
Additional Societal Impacts
5. Control of Truck Platooning
- Perception sensors, such as cameras, radars and/or LIDARs, which are the main sources of information about surrounding vehicles and the road environment;
- Communication module, enabling reliable real-time wireless V2V/Infrastructure to Vehicles (I2V) communication. This component provides information that cannot be readily detected by other sensors (such as information from vehicles outside the sensor range, immediate notification of speed changes or steering commands, or negotiation between vehicles regarding desired manoeuvres to increase safety and efficiency).
5.1. Control of Truck Platooning: Control Schemes
- Low-level platoon control, which governs the trajectories and actuation of individual vehicles within the platoon;
- High-level platoon control, which manages the collective behaviour of the platoon and the execution of decisions established at the planning level.
- Longitudinal control, responsible for speed regulation and inter-vehicle distance maintenance;
- Lateral control, which ensures lane keeping and alignment between vehicles.
5.1.1. Low-Level Platoon Control
- Longitudinal control, which regulates speed and inter-vehicle spacing, and
- Lateral control, which ensures lane keeping and alignment between vehicles.
5.1.2. High-Level Platoon Control
5.2. Control of Truck Platooning: Expected Benefits
5.2.1. Environmental and Economic Benefits
5.2.2. Safety Aspects
5.2.3. Social Benefits
6. Conclusions
Author Contributions
Funding
Institutional Review Board Statement
Informed Consent Statement
Data Availability Statement
Conflicts of Interest
References
- Eurostat Road Freight Transport Statistics. Available online: https://ec.europa.eu/eurostat/statistics-explained/index.php?title=Road_freight_transport_statistics (accessed on 8 February 2024).
- Greenhouse Gas Emissions from Transport in the EU. Available online: https://ec.europa.eu/eurostat/statistics-explained/index.php?title=Greenhouse_gas_emissions_from_transport_in_the_EU (accessed on 18 November 2025).
- Trasporti Più Ecologici. Available online: https://www.consilium.europa.eu/it/policies/greener-transport/?utm_source=chatgpt.com118 (accessed on 18 November 2025).
- Ferguson, M.M.; Sharmin, A.; Camur, M.C.; Li, X. A Review on Intermodal Transportation and Decarbonization: An Operations Research Perspective. arXiv 2025, arXiv:2503.12322. [Google Scholar] [CrossRef]
- ISO. ISO/FDIS 23792-2 Intelligent Transport Systems-Motorway Chauffeur Systems (MCS). Available online: https://www.iso.org/standard/76965.html (accessed on 2 November 2025).
- SAE International Taxonomy and Definitions for Terms Related to Driving Automation Systems for On-Road Motor Vehicles–SAE International. Available online: https://www.sae.org/standards/content/j3016_202104/ (accessed on 8 February 2024).
- Bhoopalam, A.K.; Agatz, N.; Zuidwijk, R. Planning of Truck Platoons: A Literature Review and Directions for Future Research. Transp. Res. Part B Methodol. 2018, 107, 212–228. [Google Scholar] [CrossRef]
- Kerriou, A. Europe: Road Transport Prices Hit Record Highs in the 2nd Quarter. Available online: https://market-insights.upply.com/en/europe-road-transport-prices-hit-record-highs-in-the-2nd-quarter (accessed on 8 February 2024).
- Basili, E.; Caschili, C.; Dalla Chiara, B.; Pellicelli, M. The Impact of Road Accidents on Hospital Admissions and the Potential of ADAS in Containing Health Expenditure: Evidence from Piedmont Data. Transp. Res. Interdiscip. Perspect. 2024, 25, 101125. [Google Scholar] [CrossRef]
- Lioris, J.; Pedarsani, R.; Tascikaraoglu, F.Y.; Varaiya, P. Platoons of Connected Vehicles Can Double Throughput in Urban Roads. Transp. Res. Part C Emerg. Technol. 2017, 77, 292–305. [Google Scholar] [CrossRef]
- Lesch, V.; Breitbach, M.; Segata, M.; Becker, C.; Kounev, S.; Krupitzer, C. An Overview on Approaches for Coordination of Platoons. IEEE Trans. Intell. Transp. Syst. 2022, 23, 10049–10065. [Google Scholar] [CrossRef]
- Jacob, B.; DE Chalendar, O.A. Truck Platooning: Expected Benefits and Implementation Conditions on Highways. 2018. Available online: https://hvttforum.org/wp-content/uploads/2019/11/Jacob-TRUCK-PLATOONING-EXPECTED-BENEFITS-AND-IMPLEMENTATION-CONDITIONS-ON-HIGHWAYS.pdf (accessed on 18 November 2025).
- Al-Qadi, I.; Ozer, H.; Ramakrishnan, A.; Alrajhi, A. Pavement Distresses Due to Truck Platoons: A Holistic Analysis; Illinois Center for Transportation: Rantoul, IL, USA, 2023. [Google Scholar]
- El Bouchihati, M. The Impact of Truck Platooning on the Pavement Structure of Dutch Motorways the Link Between Truck Platooning and Road Surface Wear. Master’s Thesis, TU Delft, Delft, The Netherlands, 2020. [Google Scholar]
- Lin, Z.; Chen, F.; Öztürk, İ.; Merat, N. Overtaking Automated Truck Platoons: Effects of Platoon Organisations and Traffic Situation on Driving Behaviours of Nearby Manual Vehicle Drivers. Transp. Res. Part F Traffic Psychol. Behav. 2025, 109, 1208–1228. [Google Scholar] [CrossRef]
- Gerrits, B. An Agent-Based Simulation Model for Truck Platoon Matching. Procedia Comput. Sci. 2019, 151, 751–756. [Google Scholar] [CrossRef]
- Deng, Q. A General Simulation Framework for Modeling and Analysis of Heavy-Duty Vehicle Platooning. IEEE Trans. Intell. Transp. Syst. 2016, 17, 3252–3262. [Google Scholar] [CrossRef]
- Besselink, B.; Johansson, K.H. String Stability and a Delay-Based Spacing Policy for Vehicle Platoons Subject to Disturbances. IEEE Trans. Autom. Control 2017, 62, 4376–4391. [Google Scholar] [CrossRef]
- Lee, Y.; Ahn, T.; Lee, C.; Kim, S.; Park, K. A Novel Path Planning Algorithm for Truck Platooning Using V2V Communication. Sensors 2020, 20, 7022. [Google Scholar] [CrossRef] [PubMed]
- Pająk, M.; Cyplik, P. Truck Platooning in the Context of Sustainable Development’s Targets Defined in European Union’s Strategies. Logforum 2020, 16, 311–321. [Google Scholar] [CrossRef]
- Alam, A.A.; Gattami, A.; Johansson, K.H. An Experimental Study on the Fuel Reduction Potential of Heavy Duty Vehicle Platooning. In Proceedings of the 13th International IEEE Conference on Intelligent Transportation Systems, Madeira Island, Portugal, 19–22 September 2010; pp. 306–311. [Google Scholar]
- Robinson, T.; Coelingh, E.; Chan, E. Operating Platoons On Public Motorways: An Introduction To The SARTRE Platooning Programme. In Proceedings of the 17th World Congress on Intelligent Transport Systems, Busan, Republic of Korea, 25–29 October 2010; Volume 1, p. 12. [Google Scholar]
- Liang, K.-Y.; Mårtensson, J.; Johansson, K.H. When Is It Fuel Efficient for a Heavy Duty Vehicle to Catch Up with a Platoon? IFAC Proc. Vol. 2013, 46, 738–743. [Google Scholar] [CrossRef]
- Alam, A.; Gattami, A.; Johansson, K.H.; Tomlin, C.J. Guaranteeing Safety for Heavy Duty Vehicle Platooning: Safe Set Computations and Experimental Evaluations. Control Eng. Pract. 2014, 24, 33–41. [Google Scholar] [CrossRef]
- Liang, K.-Y.; Mårtensson, J.; Johansson, K.H. Fuel-Saving Potentials of Platooning Evaluated through Sparse Heavy-Duty Vehicle Position Data. In Proceedings of the 2014 IEEE Intelligent Vehicles Symposium Proceedings, Ypsilanti, MI, USA, 8–11 June 2014; pp. 1061–1068. [Google Scholar]
- Alam, A.; Besselink, B.; Turri, V.; MåRtensson, J.; Johansson, K.H. Heavy-Duty Vehicle Platooning for Sustainable Freight Transportation: A Cooperative Method to Enhance Safety and Efficiency. IEEE Control Syst. Mag. 2015, 35, 34–56. [Google Scholar] [CrossRef]
- Alam, A.; Mårtensson, J.; Johansson, K.H. Experimental Evaluation of Decentralized Cooperative Cruise Control for Heavy-Duty Vehicle Platooning. Control Eng. Pract. 2015, 38, 11–25. [Google Scholar] [CrossRef]
- Larsson, E.; Sennton, G.; Larson, J. The Vehicle Platooning Problem: Computational Complexity and Heuristics. Transp. Res. Part C Emerg. Technol. 2015, 60, 258–277. [Google Scholar] [CrossRef]
- Liang, K.-Y.; Mårtensson, J.; Johansson, K.H. Heavy-Duty Vehicle Platoon Formation for Fuel Efficiency. IEEE Trans. Intell. Transp. Syst. 2015, 17, 1051–1061. [Google Scholar] [CrossRef]
- van de Hoef, S.; Johansson, K.H.; Dimarogonas, D.V. Fuel-Optimal Centralized Coordination of Truck Platooning Based on Shortest Paths. In Proceedings of the 2015 American Control Conference (ACC), Chicago, IL, USA, 1–3 July 2015; pp. 3740–3745. [Google Scholar]
- Liang, K.-Y.; Mårtensson, J.; Johansson, K.H. Experiments on Platoon Formation of Heavy Trucks in Traffic. In Proceedings of the 2016 IEEE 19th International Conference on Intelligent Transportation Systems (ITSC), Rio de Janeiro, Brazil, 1–4 November 2016; pp. 1813–1819. [Google Scholar]
- Liang, K.-Y.; van de Hoef, S.; Terelius, H.; Turri, V.; Besselink, B.; Mårtensson, J.; Johansson, K.H. Networked Control Challenges in Collaborative Road Freight Transport. Eur. J. Control 2016, 30, 2–14. [Google Scholar] [CrossRef]
- Nourmohammadzadeh, A.; Hartmann, S. The Fuel-Efficient Platooning of Heavy Duty Vehicles by Mathematical Programming and Genetic Algorithm. In Theory and Practice of Natural Computing, Proceedings of the 5th International Conference, TPNC 2016, Sendai, Japan, 12–13 December 2016; Martín-Vide, C., Mizuki, T., Vega-Rodríguez, M.A., Eds.; Springer International Publishing: Cham, Switzerland, 2016; pp. 46–57. [Google Scholar]
- Tsugawa, S.; Jeschke, S.; Shladover, S.E. A Review of Truck Platooning Projects for Energy Savings. IEEE Trans. Intell. Veh. 2016, 1, 68–77. [Google Scholar] [CrossRef]
- Axelsson, J. Safety in Vehicle Platooning: A Systematic Literature Review. IEEE Trans. Intell. Transp. Syst. 2017, 18, 1033–1045. [Google Scholar] [CrossRef]
- Johansson, I.; Jin, J.; Ma, X.; Pettersson, H. Look-Ahead Speed Planning for Heavy-Duty Vehicle Platoons Using Traffic Information. Transp. Res. Procedia 2017, 22, 561–569. [Google Scholar] [CrossRef]
- Sokolov, V.; Larson, J.; Munson, T.; Auld, J.; Karbowski, D. Maximization of Platoon Formation Through Centralized Routing and Departure Time Coordination. Transp. Res. Rec. 2017, 2667, 10–16. [Google Scholar] [CrossRef]
- Turri, V.; Besselink, B.; Johansson, K.H. Cooperative Look-Ahead Control for Fuel-Efficient and Safe Heavy-Duty Vehicle Platooning. IEEE Trans. Control Syst. Technol. 2017, 25, 12–28. [Google Scholar] [CrossRef]
- van de Hoef, S.; Johansson, K.H.; Dimarogonas, D.V. Efficient Dynamic Programming Solution to a Platoon Coordination Merge Problem With Stochastic Travel Times 11This Work Was Supported by the COMPANION EU Project, the Knut and Alice Wallenberg Foundation, the Swedish Research Council, and the Swedish Strategic Research Foundation. IFAC-PapersOnLine 2017, 50, 4228–4233. [Google Scholar] [CrossRef]
- Zhang, W.; Sundberg, M.; Karlström, A. Platoon Coordination with Time Windows: An Operational Perspective. Transp. Res. Procedia 2017, 27, 357–364. [Google Scholar] [CrossRef]
- Boysen, N.; Briskorn, D.; Schwerdfeger, S. The Identical-Path Truck Platooning Problem. Transp. Res. Part B Methodol. 2018, 109, 26–39. [Google Scholar] [CrossRef]
- Chen, D.; Ahn, S.; Chitturi, M.; Noyce, D. Truck Platooning on Uphill Grades under Cooperative Adaptive Cruise Control (CACC). Transp. Res. Part C Emerg. Technol. 2018, 94, 50–66. [Google Scholar] [CrossRef]
- Jin, L.; Čičić, M.; Amin, S.; Johansson, K.H. Modeling the Impact of Vehicle Platooning on Highway Congestion: A Fluid Queuing Approach. In Proceedings of the 21st International Conference on Hybrid Systems: Computation and Control (Part of CPS Week), Porto, Portugal, 11–13 April 2018; Association for Computing Machinery: New York, NY, USA, 2018; pp. 237–246. [Google Scholar]
- Pasquale, C.; Sacone, S.; Siri, S.; Ferrara, A. A New Micro-Macro METANET Model for Platoon Control in Freeway Traffic Networks. In Proceedings of the 2018 21st International Conference on Intelligent Transportation Systems (ITSC), Maui, HI, USA, 4–7 November 2018; pp. 1481–1486. [Google Scholar]
- Ramezani, H.; Shladover, S.E.; Lu, X.-Y.; Altan, O.D. Micro-Simulation of Truck Platooning with Cooperative Adaptive Cruise Control: Model Development and a Case Study. Transp. Res. Rec. 2018, 2672, 55–65. [Google Scholar] [CrossRef]
- van de Hoef, S.; Johansson, K.H.; Dimarogonas, D.V. Fuel-Efficient En Route Formation of Truck Platoons. IEEE Trans. Intell. Transp. Syst. 2018, 19, 102–112. [Google Scholar] [CrossRef]
- Calvert, S.C.; Schakel, W.J.; van Arem, B. Evaluation and Modelling of the Traffic Flow Effects of Truck Platooning. Transp. Res. Part C Emerg. Technol. 2019, 105, 1–22. [Google Scholar] [CrossRef]
- Čičić, M.; Johansson, K.H. Stop-and-Go Wave Dissipation Using Accumulated Controlled Moving Bottlenecks in Multi-Class CTM Framework. In Proceedings of the 2019 IEEE 58th Conference on Decision and Control (CDC), Nice, France, 11–13 December 2019; pp. 3146–3151. [Google Scholar]
- Duret, A.; Wang, M.; Ladino, A. A Hierarchical Approach for Splitting Truck Platoons near Network Discontinuities. Transp. Res. Procedia 2019, 38, 627–646. [Google Scholar] [CrossRef]
- Larsen, R.; Rich, J.; Rasmussen, T.K. Hub-Based Truck Platooning: Potentials and Profitability. Transp. Res. Part E Logist. Transp. Rev. 2019, 127, 249–264. [Google Scholar] [CrossRef]
- Piacentini, G.; Pasquale, C.; Sacone, S.; Siri, S.; Ferrara, A. Multiple Moving Bottlenecks for Traffic Control in Freeway Systems. In Proceedings of the 2019 18th European Control Conference (ECC), Naples, Italy, 25–28 June 2019; pp. 3662–3667. [Google Scholar]
- Scherr, Y.O.; Neumann Saavedra, B.A.; Hewitt, M.; Mattfeld, D.C. Service Network Design with Mixed Autonomous Fleets. Transp. Res. Part E Logist. Transp. Rev. 2019, 124, 40–55. [Google Scholar] [CrossRef]
- Wang, M.; van Maarseveen, S.; Happee, R.; Tool, O.; van Arem, B. Benefits and Risks of Truck Platooning on Freeway Operations Near Entrance Ramp. Transp. Res. Rec. 2019, 2673, 588–602. [Google Scholar] [CrossRef]
- Yang, D.; Kuijpers, A.; Dane, G.; van der Sande, T. Impacts of Large-Scale Truck Platooning on Dutch Highways. Transp. Res. Procedia 2019, 37, 425–432. [Google Scholar] [CrossRef]
- Faber, T.; Sharma, S.; Snelder, M.; Klunder, G.; Tavasszy, L.; van Lint, H. Evaluating Traffic Efficiency and Safety by Varying Truck Platoon Characteristics in a Critical Traffic Situation. Transp. Res. Rec. 2020, 2674, 525–547. [Google Scholar] [CrossRef]
- Johansson, A.; Turri, V.; Nekouei, E.; Johansson, K.H.; Mårtensson, J. Truck Platoon Formation at Hubs: An Optimal Release Time Rule. IFAC-PapersOnLine 2020, 53, 15312–15318. [Google Scholar] [CrossRef]
- Piacentini, G.; Goatin, P.; Ferrara, A. Traffic Control Via Platoons of Intelligent Vehicles for Saving Fuel Consumption in Freeway Systems. IEEE Control Syst. Lett. 2020, 5, 593–598. [Google Scholar] [CrossRef]
- Scherr, Y.O.; Hewitt, M.; Neumann Saavedra, B.A.; Mattfeld, D.C. Dynamic Discretization Discovery for the Service Network Design Problem with Mixed Autonomous Fleets. Transp. Res. Part B Methodol. 2020, 141, 164–195. [Google Scholar] [CrossRef]
- Wang, Z.; Bian, Y.; Shladover, S.E.; Wu, G.; Li, S.E.; Barth, M.J. A Survey on Cooperative Longitudinal Motion Control of Multiple Connected and Automated Vehicles. IEEE Intell. Transp. Syst. Mag. 2020, 12, 4–24. [Google Scholar] [CrossRef]
- You, J.; Miao, L.; Zhang, C.; Xue, Z. A Generic Model for the Local Container Drayage Problem Using the Emerging Truck Platooning Operation Mode. Transp. Res. Part B Methodol. 2020, 133, 181–209. [Google Scholar] [CrossRef]
- Ladino, A.; Duret, A.; El Faouzi, N.-E. Calibration and Impact of Control Strategies for Splitting Truck Platoons at On-Ramps. In Proceedings of the TRB 2020, Transportation Research Board Annual Meeting, Washington, DC, USA, 12–16 January 2020; p. 17. [Google Scholar]
- Čičić, M.; Xiong, X.; Jin, L.; Johansson, K.H. Coordinating Vehicle Platoons for Highway Bottleneck Decongestion and Throughput Improvement. IEEE Trans. Intell. Transp. Syst. 2021, 23, 8959–8971. [Google Scholar] [CrossRef]
- Noruzoliaee, M.; Zou, B.; Zhou, Y.J. Truck Platooning in the U.S. National Road Network: A System-Level Modeling Approach. Transp. Res. Part E Logist. Transp. Rev. 2021, 145, 102200. [Google Scholar] [CrossRef]
- Sacone, S.; Pasquale, C.; Siri, S.; Ferrara, A. Centralized and Decentralized Schemes for Platoon Control in Freeway Traffic Systems. In Proceedings of the 2021 60th IEEE Conference on Decision and Control (CDC), Austin, TX, USA, 13–17 December 2021; pp. 2665–2670. [Google Scholar]
- Sun, X.; Wu, H.; Abdolmaleki, M.; Yin, Y.; Zou, B. Investigating the Potential of Truck Platooning for Energy Savings: Empirical Study of the U.S. National Highway Freight Network. Transp. Res. Rec. 2021, 2675, 784–796. [Google Scholar] [CrossRef]
- Watanabe, D.; Kenmochi, T.; Sasa, K. An Analytical Approach for Facility Location for Truck Platooning—A Case Study of an Unmanned Following Truck Platooning System in Japan. Logistics 2021, 5, 27. [Google Scholar] [CrossRef]
- Lee, S.; Oh, C.; Lee, G. Impact of Automated Truck Platooning on the Performance of Freeway Mixed Traffic Flow. J. Adv. Transp. 2021, 2021, 8888930. [Google Scholar] [CrossRef]
- Paddeu, D.; Denby, J. Decarbonising Road Freight: Is Truck Automation and Platooning an Opportunity? Clean Techn Env. Policy 2022, 24, 1021–1035. [Google Scholar] [CrossRef]
- Abdolmaleki, M.; Shahabi, M.; Yin, Y.; Masoud, N. Itinerary Planning for Cooperative Truck Platooning. Transp. Res. Part B Methodol. 2021, 153, 91–110. [Google Scholar] [CrossRef]
- Chen, S.; Wang, H.; Meng, Q. Autonomous Truck Scheduling for Container Transshipment between Two Seaport Terminals Considering Platooning and Speed Optimization. Transp. Res. Part B Methodol. 2021, 154, 289–315. [Google Scholar] [CrossRef]
- Bouchery, Y.; Hezarkhani, B.; Stauffer, G. Coalition Formation and Cost Sharing for Truck Platooning. Transp. Res. Part B Methodol. 2022, 165, 15–34. [Google Scholar] [CrossRef]
- Čičić, M.; Pasquale, C.; Siri, S.; Sacone, S.; Johansson, K.H. Platoon-Actuated Variable Area Mainstream Traffic Control for Bottleneck Decongestion. Eur. J. Control 2022, 68, 100687. [Google Scholar] [CrossRef]
- Li, M.; Li, Z.; Zhou, Y.; Wu, J. A Cooperative Energy Efficient Truck Platoon Lane-Changing Model Preventing Platoon Decoupling in a Mixed Traffic Environment. J. Intell. Transp. Syst. 2022, 28, 174–188. [Google Scholar] [CrossRef]
- Marzano, V.; Tinessa, F.; Fiori, C.; Tocchi, D.; Papola, A.; Aponte, D.; Cascetta, E.; Simonelli, F. Impacts of Truck Platooning on the Multimodal Freight Transport Market: An Exploratory Assessment on a Case Study in Italy. Transp. Res. Part A Policy Pract. 2022, 163, 100–125. [Google Scholar] [CrossRef]
- Xu, M.; Yan, X.; Yin, Y. Truck Routing and Platooning Optimization Considering Drivers’ Mandatory Breaks. Transp. Res. Part C Emerg. Technol. 2022, 143, 103809. [Google Scholar] [CrossRef]
- Hussein, A.A.; Rakha, H.A. Vehicle Platooning Impact on Drag Coefficients and Energy/Fuel Saving Implications. IEEE Trans. Veh. Technol. 2022, 71, 1199–1208. [Google Scholar] [CrossRef]
- Wasserburger, A.; Schirrer, A.; Hametner, C. Stochastic Optimisation for the Design of Energy-Efficient Controllers for Cooperative Truck Platoons. Int. J. ITS Res. 2022, 20, 398–408. [Google Scholar] [CrossRef]
- Xu, W.; Cui, T.; Chen, M. Optimizing Two-Truck Platooning With Deadlines. IEEE Trans. Intell. Transp. Syst. 2023, 24, 694–705. [Google Scholar] [CrossRef]
- Ma, Y.; Liu, Q.; Fu, J.; Liufu, K.; Li, Q. Collision-Avoidance Lane Change Control Method for Enhancing Safety for Connected Vehicle Platoon in Mixed Traffic Environment. Accid. Anal. Prev. 2023, 184, 106999. [Google Scholar] [CrossRef]
- Pourmohammad-Zia, N.; Schulte, F.; González-Ramírez, R.G.; Voß, S.; Negenborn, R.R. A Robust Optimization Approach for Platooning of Automated Ground Vehicles in Port Hinterland Corridors. Comput. Ind. Eng. 2023, 177, 109046. [Google Scholar] [CrossRef]
- Wang, T.; Lu, H.; Sun, Z.; Wang, J. Towards Higher Efficiency and Less Consumption: Control Strategy and Simulation for CAV Platooning. Phys. A Stat. Mech. Its Appl. 2023, 613, 128518. [Google Scholar] [CrossRef]
- Zhou, T.; Zheng, F.; Liu, X.; Fan, Z. A Two-Stage Trajectory Planning Model for Cooperative Truck Platooning on Freeways. J. Intell. Transp. Syst. 2023, 27, 217–237. [Google Scholar] [CrossRef]
- Aboulkacem, E.M.; Combes, F. A Micro-Economic Model of the Market Uptake of Truck Platooning. Transp. Res. Part E Logist. Transp. Rev. 2023, 178, 103269. [Google Scholar] [CrossRef]
- Luo, X.; Xu, Z.; Hong, J.; Hu, J.; Gao, B.; Chen, H. Eco-Driving for Truck Platoon Velocity Planning Based on V2X Communication Considering Road Geometry. IFAC-PapersOnLine 2023, 56, 4971–4977. [Google Scholar] [CrossRef]
- Rui, Y.; Wang, S.; Wu, R.; Shen, Z. Research on Truck Lane Management Strategies for Platooning Speed Optimization and Control on Multi-Lane Highways. Appl. Sci. 2023, 13, 4072. [Google Scholar] [CrossRef]
- Wu, Y.; Chen, P. Energy Management of Electric Truck Fleet Considering Cargo Load, Platooning, and Charging. In Proceedings of the 2023 American Control Conference (ACC), San Diego, CA, USA, 31 May–2 June 2023; pp. 1747–1752. [Google Scholar]
- Peng, W.; Xue, Z. Route Planning and Benefit Assessment of Container Drayage Platooning Considering Truck Laden-or-Empty State. Comput. Ind. Eng. 2023, 175, 108879. [Google Scholar] [CrossRef]
- Scholl, J.; Boysen, N.; Scholl, A. E-Platooning: Optimizing Platoon Formation for Long-Haul Transportation with Electric Commercial Vehicles. Eur. J. Oper. Res. 2023, 304, 525–542. [Google Scholar] [CrossRef]
- Lian, R.; Li, Z.; Wen, B.; Wei, J.; Zhang, J.; Li, L. Predictive Information Multiagent Deep Reinforcement Learning for Automated Truck Platooning Control. IEEE Intell. Transp. Syst. Mag. 2024, 16, 116–131. [Google Scholar] [CrossRef]
- Yang, Z.; Xu, M.; Tian, X. Sustainable Truck Platooning Operations in Maritime Shipping: A Data-Driven Approach. Clean. Logist. Supply Chain 2024, 12, 100167. [Google Scholar] [CrossRef]
- Wang, K.; Wang, X.; E, W.; Fan, M.; Tong, J. Multi-Objective Optimization for Connected and Automated Truck Platoon Control with Improved CACC Model. Phys. A Stat. Mech. Its Appl. 2024, 654, 130136. [Google Scholar] [CrossRef]
- Lourenço, V.; Duarte, S.P.; Lobo, A.; Ferreira, S.; Cunha, L. Representations of Truck Platooning Acceptance of Truck Drivers, Decision-Makers, and General Public: A Systematic Review. Transp. Res. Part F Traffic Psychol. Behav. 2024, 104, 359–373. [Google Scholar] [CrossRef]
- Karthik, S.; Rohith, G.; Devika, K.B.; Subramanian, S.C. A Deep Learning Based Encoder-Decoder Model for Speed Planning of Autonomous Electric Truck Platoons. Heliyon 2024, 10, e31836. [Google Scholar] [CrossRef]
- Hu, Q.; Gu, W.; Wu, L.; Zhang, L. Optimal Autonomous Truck Platooning with Detours, Nonlinear Costs, and a Platoon Size Constraint. Transp. Res. Part E Logist. Transp. Rev. 2024, 186, 103545. [Google Scholar] [CrossRef]
- Mahajan, K.; Sakib Bin Masud, S.; Kondyli, A. Navigating the Landscape of Automated Truck Platooning: A Systematic Review on Stakeholder Perspectives, Employment Implications, and Regulatory Challenges. Transp. Res. Interdiscip. Perspect. 2024, 23, 101009. [Google Scholar] [CrossRef]
- Liu, D.; Eksioglu, B.; Schmid, M.; Huynh, N.; Comert, G. Decentralized Platoon Formation for a Fleet of Connected and Autonomous Trucks. Expert Syst. Appl. 2024, 249, 123650. [Google Scholar] [CrossRef]
- Rebelo, M.; Rafael, S.; Bandeira, J.M. Vehicle Platooning: A Detailed Literature Review on Environmental Impacts and Future Research Directions. Future Transp. 2024, 4, 591–607. [Google Scholar] [CrossRef]
- Chowdhury, T.; Park, P.Y.; Gingerich, K. Estimation of Passing Sight Distance Required for Operation of Truck Platooning on Two-Lane Highways in North America. IATSS Res. 2024, 48, 347–356. [Google Scholar] [CrossRef]
- Jiang, C.; Yin, S.; Yao, Z.; He, J.; Jiang, R.; Jiang, Y. Safety Evaluation of Mixed Traffic Flow with Truck Platoons Equipped with (Cooperative) Adaptive Cruise Control, Stochastic Human-Driven Cars and Trucks on Port Freeways. Phys. A Stat. Mech. Its Appl. 2024, 643, 129802. [Google Scholar] [CrossRef]
- Liatsos, V.; Golias, M.; Hourdos, J.; Mishra, S. The Capacitated Hybrid Truck Platooning Network Design Problem. Transp. Res. Part A Policy Pract. 2024, 181, 103999. [Google Scholar] [CrossRef]
- Zhao, B.; Leus, R. An Improved Decomposition-Based Heuristic for Truck Platooning. Comput. Oper. Res. 2024, 161, 106439. [Google Scholar] [CrossRef]
- Liatsos, V.; Iwannou, I.; Golias, M.; Kaiser, E.I. Fuel Emission Reduction by The Capacitated Hybrid Truck Platooning. In Proceedings of the 2024 Forum for Innovative Sustainable Transportation Systems (FISTS), Riverside, CA, USA, 26–28 February 2024; pp. 1–6. [Google Scholar]
- Li, W.; Zheng, H.; Fang, J.; Feng, X.; Cheng, C. Intelligent Heavy Truck Platooning with ISCC for Enclosed Intermodal Railway-Road Transport Parks. In Proceedings of the 2024 IEEE International Conference on Acoustics, Speech, and Signal Processing Workshops (ICASSPW), Seoul, Republic of Korea, 14–19 April 2024; pp. 650–654. [Google Scholar]
- Jiang, L.; Kheyrollahi, J.; Koch, C.R.; Shahbakhti, M. Cooperative Truck Platooning Trial on Canadian Public Highway under Commercial Operation in Winter Driving Conditions. Proc. Inst. Mech. Eng. Part D J. Automob. Eng. 2025, 239, 2272–2284. [Google Scholar] [CrossRef]
- Liu, T.; Meidani, H. Neural Network Surrogate Models for Aerodynamic Analysis in Truck Platoons: Implications on Autonomous Freight Delivery. Int. J. Transp. Sci. Technol. 2024, 16, 234–243. [Google Scholar] [CrossRef]
- Ioannou, I.P.; Liatsos, V.; Kaisar, E.; Golias, M. The Mixed Fleet Hybrid Truck Platoon Network Design Problem. IFAC-PapersOnLine 2024, 58, 69–74. [Google Scholar] [CrossRef]
- Hu, J.; Yan, X.; Wang, G.; Tu, M.; Zhang, X.; Wang, H.; Gruyer, D.; Lai, J. A Simulation Platform for Truck Platooning Evaluation in an Interactive Traffic Environment. IEEE Trans. Intell. Transp. Syst. 2024, 25, 13785–13804. [Google Scholar] [CrossRef]
- Choobchian, P.; Zou, B.; Spearing, L. Truck Platooning Technology Diffusion: System Dynamics with Matching Platform Consideration. Transp. Res. Interdiscip. Perspect. 2024, 28, 101277. [Google Scholar] [CrossRef]
- Yang, Z.; Wang, L.; Yu, Z.; Wang, H.; Sun, W. Energy Efficient Strategy for Heterogeneous Truck Platooning Based on a Non-Uniform Platooning Model. Sci. Rep. 2024, 14, 28777. [Google Scholar] [CrossRef]
- Cheng, H.; Wang, Y.; Chong, D.; Xia, C.; Sun, L.; Liu, J.; Gao, K.; Yang, R.; Jin, T. Truck Platooning Reshapes Greenhouse Gas Emissions of the Integrated Vehicle-Road Infrastructure System. Nat. Commun. 2023, 14, 4495. [Google Scholar] [CrossRef]
- Janssen, R.; Zwijnenberg, H.; Blankers, I.; de Kruijff, J. Truck Platooning: Driving the Future of Transportation; National Academies of Sciences, Engineering, and Medicine: Washington, DC, USA, 2015. [Google Scholar]
- Barua, L.; Zou, B.; Choobchian, P. Maximizing Truck Platooning Participation with Preferences. Transp. Res. Part E Logist. Transp. Rev. 2023, 179, 103297. [Google Scholar] [CrossRef]
- Shladover, S.E.; Su, D.; Lu, X.-Y. Impacts of Cooperative Adaptive Cruise Control on Freeway Traffic Flow. 2012. Available online: https://journals.sagepub.com/doi/abs/10.3141/2324-08 (accessed on 17 November 2025).
- Nowakowski, C.; O’Connell, J.; Shladover, S.E.; Cody, D. Cooperative Adaptive Cruise Control: Driver Acceptance of Following Gap Settings Less than One Second. Proc. Hum. Factors Ergon. Soc. Annu. Meet. 2010, 54, 2033–2037. [Google Scholar] [CrossRef]
- Yanakiev, D.; Kanellakopoulos, I. Nonlinear Spacing Policies for Automated Heavy-Duty Vehicles. IEEE Trans. Veh. Technol. 1998, 47, 1365–1377. [Google Scholar] [CrossRef]
- Fritz, H. Longitudinal and Lateral Control of Heavy Duty Trucks for Automated Vehicle Following in Mixed Traffic: Experimental Results from the CHAUFFEUR Project. In Proceedings of the 1999 IEEE International Conference on Control Applications (Cat. No.99CH36328), Kohala Coast, HI, USA, 22–27 August 1999; Volume 2, pp. 1348–1352. [Google Scholar]
- Bayuwindra, A.; Ploeg, J.; Lefeber, E.; Nijmeijer, H. Combined Longitudinal and Lateral Control of Car-Like Vehicle Platooning With Extended Look-Ahead. IEEE Trans. Control Syst. Technol. 2020, 28, 790–803. [Google Scholar] [CrossRef]
- Feng, S.; Zhang, Y.; Li, S.E.; Cao, Z.; Liu, H.X.; Li, L. String Stability for Vehicular Platoon Control: Definitions and Analysis Methods. Annu. Rev. Control 2019, 47, 81–97. [Google Scholar] [CrossRef]







| Author | Year | Economic | Environmental | Social | Safety | |
|---|---|---|---|---|---|---|
| [21] | Alam et al. | 2010 | ✓ | ✓ | ||
| [22] | Robinson et al. | 2010 | ✓ | ✓ | ✓ | |
| [23] | Liang et al. | 2013 | ✓ | |||
| [24] | Alam et al. | 2014 | ✓ | |||
| [25] | Liang et al. | 2014 | ✓ | ✓ | ||
| [28] | Larsson et al. | 2015 | ✓ | ✓ | ||
| [30] | Van De Hoef et al. | 2015 | ✓ | |||
| [17] | Deng | 2016 | ✓ | |||
| [31] | Liang et al. (a) | 2016 | ✓ | ✓ | ||
| [33] | Nourmohammadzadeh et al. | 2016 | ✓ | |||
| [34] | Tsugawa et al. | 2016 | ✓ | ✓ | ||
| [36] | Johansson et al. | 2017 | ✓ | ✓ | ||
| [37] | Sokolov et al. | 2017 | ✓ | |||
| [39] | van De Hoef et al. | 2017 | ✓ | ✓ | ||
| [40] | Zhang et al. | 2017 | ✓ | |||
| [7] | Bhoopalm et al. | 2018 | ✓ | ✓ | ||
| [41] | Boysen et al. | 2018 | ✓ | ✓ | ||
| [12] | Jacob et al. | 2018 | ✓ | ✓ | ||
| [43] | Jin et al. | 2018 | ✓ | ✓ | ✓ | |
| [46] | Van De Hoef et al. | 2018 | ✓ | |||
| [47] | Calvert et al. | 2019 | ✓ | |||
| [49] | Duret et al. | 2019 | ✓ | |||
| [16] | Gerrits | 2019 | ✓ | |||
| [50] | Larsen et al. | 2019 | ✓ | ✓ | ||
| [52] | Scherr et al. | 2019 | ✓ | ✓ | ||
| [53] | Wang et al. | 2019 | ✓ | ✓ | ||
| [54] | Yang et al. | 2019 | ✓ | |||
| [56] | Johansson et al. | 2020 | ✓ | ✓ | ||
| [20] | Pająk & Cyplik | 2020 | ✓ | ✓ | ✓ | ✓ |
| [58] | Scherr et al. | 2020 | ✓ | |||
| [60] | You et al. | 2020 | ✓ | |||
| [63] | Noruzoliaee et al. | 2021 | ✓ | ✓ | ||
| [65] | Sun et al. | 2021 | ✓ | ✓ | ||
| [66] | Watanabe et al. | 2021 | ✓ | |||
| [67] | Lee et al. | 2021 | ✓ | ✓ | ||
| [68] | Paddeu et al. | 2021 | ✓ | ✓ | ||
| [69] | Abdolmaleki te al. | 2021 | ✓ | |||
| [70] | Chen et al. | 2021 | ✓ | |||
| [71] | Bouchery et al. | 2022 | ✓ | |||
| [11] | Lesch et al. | 2022 | ✓ | ✓ | ||
| [73] | Li et al. | 2022 | ✓ | ✓ | ✓ | |
| [74] | Marzano et al. | 2022 | ✓ | |||
| [75] | Xu et al. | 2022 | ✓ | |||
| [78] | Xu et al. | 2022 | ✓ | |||
| [80] | Pourmohammad-Zia et al. | 2023 | ✓ | |||
| [81] | Wang et al. | 2023 | ✓ | ✓ | ||
| [82] | Zhou et al. | 2023 | ✓ | |||
| [83] | Combes et al. | 2023 | ✓ | ✓ | ||
| [86] | Wu et al. | 2023 | ✓ | |||
| [87] | Peng et al. | 2023 | ✓ | ✓ | ||
| [88] | Scholl et al. | 2023 | ✓ | |||
| [90] | Yang et al. (a) | 2024 | ✓ | |||
| [92] | Lourenço et al. | 2024 | ✓ | |||
| [93] | Karthik et al. | 2024 | ✓ | |||
| [94] | Hu et al. | 2024 | ✓ | |||
| [95] | Mahajan et al. | 2024 | ✓ | |||
| [96] | Liu et al. | 2024 | ✓ | ✓ | ||
| [97] | Rebelo et al. | 2024 | ✓ | ✓ | ✓ | |
| [100] | Liatsos et al. | 2024 | ✓ | |||
| [101] | Zhao et al. | 2024 | ✓ | ✓ | ||
| [102] | Liatsos et al. | 2024 | ✓ | ✓ | ||
| [106] | Ioannou et al. | 2024 | ✓ | ✓ | ||
| [109] | Yang et al. (b) | 2024 | ✓ |
| No. | Author | Year | Low-Level Platoon Control | High-Level Platoon Control | |||
|---|---|---|---|---|---|---|---|
| Longitudinal Control | Lateral Control | Speed Control | Coordination Control | Freeway Traffic Control | |||
| [23] | Liang et al. | 2013 | ✓ | ||||
| [24] | Alam et al. | 2014 | ✓ | ||||
| [26] | Alam et al. (a) | 2015 | ✓ | ||||
| [27] | Alam et al. (b) | 2015 | ✓ | ||||
| [29] | Liang et al. | 2015 | ✓ | ||||
| [32] | Liang et al. (b) | 2016 | ✓ | ||||
| [35] | Axelsson et al. | 2017 | ✓ | ||||
| [38] | Turri et al. | 2017 | ✓ | ||||
| [42] | Chen et al. | 2018 | ✓ | ||||
| [44] | Pasquale et al. | 2018 | ✓ | ||||
| [45] | Ramezani et al. | 2018 | ✓ | ||||
| [46] | Van De Hoef et al. | 2018 | ✓ | ||||
| [48] | Čičić & Johansson | 2019 | ✓ | ✓ | |||
| [51] | Piacentini et al. | 2019 | ✓ | ||||
| [55] | Faber et al. | 2020 | ✓ | ✓ | |||
| [19] | Lee et al. | 2020 | ✓ | ||||
| [57] | Piacentini et al. | 2020 | ✓ | ||||
| [59] | Wang et al. | 2020 | ✓ | ✓ | |||
| [61] | Ladino et al. | 2020 | ✓ | ||||
| [62] | Čičić et al. | 2021 | ✓ | ||||
| [64] | Sacone et al. | 2021 | ✓ | ||||
| [66] | Watanabe et al. | 2021 | ✓ | ||||
| [67] | Lee et al. | 2021 | ✓ | ||||
| [72] | Čičić et al. | 2022 | ✓ | ✓ | |||
| [76] | Hussein et al. | 2022 | ✓ | ||||
| [77] | Wassergurger et al. | 2022 | ✓ | ||||
| [79] | Ma et al. | 2023 | ✓ | ✓ | |||
| [84] | Luo et al. | 2023 | ✓ | ||||
| [85] | Rui et al. | 2023 | ✓ | ||||
| [89] | Lian et al. | 2023 | ✓ | ||||
| [91] | Wang et al. | 2024 | ✓ | ||||
| [93] | Karthik et al. | 2024 | ✓ | ||||
| [95] | Mahajan et al. | 2024 | ✓ | ||||
| [96] | Liu et al. | 2024 | ✓ | ||||
| [97] | Rebelo et al. | 2024 | ✓ | ||||
| [98] | Chowdury et al. | 2024 | ✓ | ||||
| [99] | Jiang et al. | 2024 | ✓ | ||||
| [103] | Li et al. | 2024 | ✓ | ||||
| [104] | Jiang et al. | 2024 | ✓ | ||||
| [105] | Liu et al. | 2024 | ✓ | ||||
| [107] | Hu et al. | 2024 | ✓ | ||||
| [108] | Choobchian et al. | 2024 | ✓ | ||||
| [110] | Cheng et al. | 2024 | ✓ | ||||
| Author | Year | Economic | Environmental | Social | Safety | |
|---|---|---|---|---|---|---|
| [23] | Liang et al. | 2013 | ✓ | |||
| [24] | Alam et al. | 2014 | ✓ | |||
| [26] | Alam et al. (a) | 2015 | ✓ | ✓ | ✓ | |
| [27] | Alam et al. (b) | 2015 | ✓ | ✓ | ✓ | |
| [29] | Liang et al. | 2015 | ✓ | ✓ | ||
| [32] | Liang et al. (b) | 2016 | ✓ | |||
| [35] | Axelsson et al. | 2017 | ✓ | |||
| [38] | Turri et al. | 2017 | ✓ | ✓ | ✓ | |
| [42] | Chen et al. | 2018 | ✓ | |||
| [44] | Pasquale et al. | 2018 | ✓ | |||
| [45] | Ramezani et al. | 2018 | ✓ | |||
| [46] | Van De Hoef et al. | 2018 | ✓ | |||
| [48] | Čičić & Johansson | 2019 | ✓ | |||
| [51] | Piacentini et al. | 2019 | ✓ | |||
| [55] | Faber et al. | 2020 | ✓ | ✓ | ||
| [19] | Lee et al. | 2020 | ✓ | |||
| [57] | Piacentini et al. | 2020 | ✓ | ✓ | ||
| [59] | Wang et al. | 2020 | ✓ | ✓ | ✓ | ✓ |
| [61] | Ladino et al. | 2020 | ✓ | ✓ | ||
| [62] | Čičić et al. | 2021 | ✓ | |||
| [64] | Sacone et al. | 2021 | ✓ | |||
| [66] | Watanabe et al. | 2021 | ✓ | |||
| [67] | Lee et al. | 2021 | ✓ | ✓ | ||
| [72] | Čičić et al. | 2022 | ✓ | |||
| [76] | Hussein et al. | 2022 | ✓ | |||
| [77] | Wassergurger et al. | 2022 | ✓ | |||
| [79] | Ma et al. | 2023 | ✓ | |||
| [84] | Luo et al. | 2023 | ✓ | |||
| [85] | Rui et al. | 2023 | ✓ | |||
| [89] | Lian et al. | 2023 | ✓ | ✓ | ✓ | |
| [91] | Wang et al. | 2024 | ✓ | ✓ | ✓ | |
| [93] | Karthik et al. | 2024 | ✓ | |||
| [95] | Mahajan et al. | 2024 | ✓ | |||
| [96] | Liu et al. | 2024 | ✓ | ✓ | ||
| [97] | Rebelo et al. | 2024 | ✓ | ✓ | ✓ | |
| [98] | Chowdury et al. | 2024 | ✓ | |||
| [99] | Jiang et al. | 2024 | ✓ | |||
| [103] | Li et al. | 2024 | ✓ | |||
| [104] | Jiang et al. | 2024 | ✓ | ✓ | ✓ | |
| [105] | Liu et al. | 2024 | ✓ | ✓ | ||
| [107] | Hu et al. | 2024 | ✓ | ✓ | ✓ | ✓ |
| [108] | Choobchian et al. | 2024 | ✓ | |||
| [110] | Cheng et al. | 2024 | ✓ | ✓ |
Disclaimer/Publisher’s Note: The statements, opinions and data contained in all publications are solely those of the individual author(s) and contributor(s) and not of MDPI and/or the editor(s). MDPI and/or the editor(s) disclaim responsibility for any injury to people or property resulting from any ideas, methods, instructions or products referred to in the content. |
© 2025 by the authors. Licensee MDPI, Basel, Switzerland. This article is an open access article distributed under the terms and conditions of the Creative Commons Attribution (CC BY) license (https://creativecommons.org/licenses/by/4.0/).
Share and Cite
Olivari, E.; Carboni, A.; Caballini, C.; Pasquale, C.; Dalla Chiara, B.; Sacone, S. Planning and Control Strategies for Truck Platooning: A Benefit-Driven Literature Review. Future Transp. 2025, 5, 187. https://doi.org/10.3390/futuretransp5040187
Olivari E, Carboni A, Caballini C, Pasquale C, Dalla Chiara B, Sacone S. Planning and Control Strategies for Truck Platooning: A Benefit-Driven Literature Review. Future Transportation. 2025; 5(4):187. https://doi.org/10.3390/futuretransp5040187
Chicago/Turabian StyleOlivari, Erika, Angela Carboni, Claudia Caballini, Cecilia Pasquale, Bruno Dalla Chiara, and Simona Sacone. 2025. "Planning and Control Strategies for Truck Platooning: A Benefit-Driven Literature Review" Future Transportation 5, no. 4: 187. https://doi.org/10.3390/futuretransp5040187
APA StyleOlivari, E., Carboni, A., Caballini, C., Pasquale, C., Dalla Chiara, B., & Sacone, S. (2025). Planning and Control Strategies for Truck Platooning: A Benefit-Driven Literature Review. Future Transportation, 5(4), 187. https://doi.org/10.3390/futuretransp5040187

