Abstract
Colorectal tumors consist of diverse cell populations, including cancer cells and immune cells. Sorafenib (Nexavar), an oral multikinase inhibitor, targets tumor growth and angiogenesis while inducing apoptosis. However, its clinical use is hindered by poor solubility, rapid metabolism, and low bioavailability. This study explores a nanotechnology-based approach to enhance Sorafenib’s efficacy against colon cancer. Nexavar was encapsulated into nanoparticles using an oil phase and Span 80 as a stabilizer to produce sub-100 nm droplets. The resulting Nano-Nexavar was evaluated for cytotoxicity on Caco-2 colorectal cancer cells and compared with free Nexavar on both Caco-2 and normal NCM-460 colon cells. Nano-Nexavar significantly reduced cancer cell viability at lower concentrations, with no observed toxicity to normal cells. Both formulations induced lactate dehydrogenase release and cell reduction at 2.5 µM, but Nano-Nexavar triggered nearly 60% apoptosis in Caco-2 cells. It inhibited Raf-1, NFκB, and ERK signaling, and reduced epidermal growth factor (EGF) and vascular endothelial growth factor (VEGF) levels over time. Notably, unlike Nexavar, the Nano-Nexavar suppressed aspartate β-hydroxylase (ASPH) and enhanced mitochondrial-mediated apoptosis by increasing Bax expression, mitochondrial accumulation, and mtDNA levels indicated by immunofluorescence, immunoblotting, flow cytometry, and qRT-PCR. These data demonstrate that Nano-Nexavar potentiates Sorafenib’s anticancer activity by targeting ASPH, thereby amplifying mitochondrial signaling–induced cell death.
1. Introduction
Colon cancer, often referred to as colorectal cancer, develops in the colon or rectum [1]. It typically begins when benign polyps form along the intestinal lining, some of which may progress to malignancy if left untreated. Individuals may experience symptoms such as altered bowel patterns, rectal bleeding, persistent abdominal pain, fatigue, or unintended weight loss [2]. Several factors can increase the likelihood of developing this cancer. These include advancing age, particularly in people older than 50, having relatives with colorectal cancer, genetic syndromes that predispose to tumor formation, consuming large amounts of processed or red meats, lack of physical activity, tobacco use, and heavy alcohol intake [3,4]. Routine diagnostic checks, including colonoscopy, are advised to identify precancerous growths or early-stage disease. Detecting abnormalities at an early stage significantly enhances the chances of successful treatment [5,6].
Aspartate β-hydroxylase (ASPH) is an enzyme involved in modifying proteins by adding hydroxyl groups to aspartate residues [7]. It plays an important role in processes like cell signaling, extracellular matrix remodeling, and cell adhesion, all of which are crucial for normal cell function and tissue development [8]. ASPH is often overexpressed in several cancers, including gastric, liver, breast, lung, and colorectal cancers, where its elevated levels are linked to cancer progression, metastasis, and poor prognosis [9,10]. ASPH influences cancer cell invasion and metastasis by regulating the extracellular matrix (ECM) and promoting cell movement. ASPH is usually expressed during embryonic development but reappears in various cancers, making it a potential target for selective inhibition. Targeting ASPH could help disrupt cancer cell behavior without harming normal tissues. Overexpression of ASPH is often associated with more aggressive cancers and increased metastatic potential. Inhibiting ASPH might help prevent the spread of cancer cells [11]. Therapeutic strategies targeting ASPH could include developing antibodies that specifically bind to ASPH, blocking its function and disrupting key signaling pathways [9]. Small molecules designed to inhibit ASPH’s enzymatic activity might also be effective [7]. ASPH could also serve as a biomarker for diagnosing certain cancers and assessing prognosis, helping to tailor treatments for individual patients [10,12].
As multi-kinase inhibitor, Nexavar is a medication used to treat certain cancers, including liver (hepatocellular carcinoma), colon cancer, kidney (renal cell carcinoma), and thyroid cancers [13,14]. It is a targeted therapy that inhibits cancer cell growth and the formation of new blood vessels needed for tumor growth. Nexavar is typically used for advanced or metastatic cancer when other treatments may not be effective. Like many cancer medications, it can have side effects such as fatigue, diarrhea, skin reactions, and high blood pressure. Sorafenib undergoes hepatic metabolism mainly via two routes: oxidative biotransformation catalyzed by the enzyme CYP3A4, and subsequent conjugation reactions facilitated by UGT1A9 [15]. Eight metabolites of Nexavar have been identified, with the primary circulating metabolite in plasma being N-oxide (M2), formed through CYP3A4 oxidation of Nexavar. At steady-state, M2 accounts for 9–16% of the circulating analytes and has in vitro potency similar to Nexavar itself [16]. The M2 metabolite is subsequently converted into N-hydroxymethyl-N-oxide (M1) and can also be processed through glucuronidation to yield the M8 metabolite. The metabolite M7, which is the glucuronide of sorafenib, results from UGT1A9-mediated glucuronidation of the parent compound. Glucuronidation is responsible for clearing approximately 15% of the Nexavar dose in humans, while oxidation contributes to only 5%. Several metabolites of Sorafenib, including M2, M4 (a demethylated product), and M5 (an oxidative derivative), have been shown to interfere with major signaling cascades. These include pathways driven by platelet-derived growth factor receptors (PDGFR), vascular endothelial growth factor receptors (VEGFR), and components of the MAPK signaling network [17].
Nanomodified drugs, which use nanotechnology to improve drug delivery and targeting, are a growing area of research. Nanoparticles can protect drugs from degradation, allow for controlled release, and enhance targeting to specific cancer cells. This approach helps reduce side effects by minimizing the impact on healthy tissues and improving drug effectiveness [18,19]. Based on this, this study was designed to modify Nexavar using a nanotechnology approach and thoroughly investigate whether this modification can enhance its anticancer effects while minimizing the known side effects associated with its use in colon cancer treatment.
2. Material and Methods
2.1. Drug-Loaded Nanospanlastics Prepared by the Thin-Film Hydration Method
To prepare the oil phase, 50 µg of Nexavar was dissolved in 10 mL of omega-9 fatty acid (oleic acid). Subsequently, 160 mg of sorbitan monooleate (Span 80) was added and dissolved in a 1:1 mixture of chloroform and ethanol within a round-bottom flask. The organic solvents were then evaporated under vacuum using a rotary evaporator (Rotavapor, Heidolph VV 2000, Burladingen, Germany) at 100 rpm [20]. The resulting thin film was hydrated with 10 mL of phosphate-buffered saline (PBS, pH 7.4) containing 40 mg of Tween 80, which served as the edge activator (EA). To reduce the vesicle size, the resulting suspension was subjected to bath sonication for five minutes. The formulation produced nanoscale vesicles consisting of an oleic-acid oil phase loaded with Nexavar and stabilized by Span 80 and Tween 80. Rotary evaporation generated a uniform thin film that, upon hydration, formed flexible, surfactant-enriched vesicles. Subsequent bath sonication reduced and uniformized particle size, yielding a stable nanosuspension with enhanced membrane fluidity and deformability. These characteristics suggest good colloidal stability, efficient drug loading, and suitability for transdermal or targeted delivery applications.
2.2. Cell Lines
The Caco-2 colorectal carcinoma cell line (ATCC HTB-37) and the normal human colon epithelial cell line NCM-460 (CVCL-0460) were obtained from Vacsera (Giza, Egypt). Caco-2 cells were maintained in RPMI medium supplemented with 4 mM L-glutamine, 4 mM sodium pyruvate, and 5% heat-inactivated bovine serum albumin (BSA). NCM-460 cells were cultured in RPMI medium containing 4 mM L-glutamine and 10% BSA. Both cell types were grown in 75 mL culture flasks under standard conditions at 37 °C with 5% CO2 [21]. Cell morphology and imaging were assessed using an inverted microscope equipped with a Zeiss A-Plan 10× objective [22,23].
2.3. Preparation of Drugs
Sorafenib (Nexavar), with a molecular weight of 464.82 (SML2653, Sigma-Aldrich, New York, NY, USA), was prepared at concentrations of 20 µM, 10 µM, 5 µM, 2.5 µM, and 1.25 µM using Dimethyl sulfoxide (DMSO). The prepared dilutions were placed into fresh tubes and kept at 4 °C until they were needed for subsequent experiments.
2.4. Proliferation and Cytotoxicity Assay
The anticancer properties, toxic effects, and cytotoxic concentration 50% (CC50) of Nexavar and Nano-Nexavar in Caco-2 and NCM-460 cells were evaluated using the MTT assay. Cells were plated in triplicate into 96-well plates at a density of 1 × 104 cells per well and allowed to adhere overnight at 37 °C in a humidified incubator. The following day, cells were exposed to serial concentrations of each tested compound (20–1.25 µM) and incubated for an additional night. Cell viability and CC50 values were evaluated using an MTT colorimetric assay kit (475989, Sigma-Aldrich, USA). After treatment, the medium was discarded and cells were rinsed with PBS. Each well then received 100 µL of RPMI medium mixed with 10 µL of the MTT substrate. Plates were incubated for 3 h at 37 °C, after which 100 µL of SDS-HCl solution was added to solubilize the formed formazan crystals, followed by almost 5-h incubation period. Absorbance was measured at 570 nm to determine cell viability, reflecting the enzymatic reduction of MTT to formazan in metabolically active cells [24]. Cell morphology was examined using an inverted microscope. For proliferation assessment, cells were plated in triplicate in 6-well plates at a density of 1 × 105 cells per well. Viable cell numbers were determined with a hemocytometer. After removing the spent medium, cells were washed twice with PBS to eliminate debris and non-viable cells. Trypsin was then added, and cultures were incubated for 3 min at 37 °C to detach the cells. Following enzymatic detachment, 8 mL of complete RPMI medium was added to neutralize the trypsin, and 1 µL of the resulting cell suspension was examined under an inverted microscope for counting [25,26].
2.5. Annexin-V Assay
Apoptosis, including early and late stages, was evaluated using an Annexin V-FITC/PI kit (AB 2869082, BD Biosciences, Berlin, Germany) following the manufacturer’s instructions. Caco-2 cells (1 × 104) were seeded in 25 mL flasks and incubated overnight. Cells were treated with 2.5 µM Nexavar or Nano-Nexavar for 24 h, collected, washed twice with PBS, and resuspended in Binding Buffer. A 100 µL aliquot was stained with 30 µL Annexin V-FITC and 10 µL PI in the dark for 45 min. After adding 500 µL Binding Buffer, samples were analyzed by flow cytometry within one hour [27,28].
2.6. Lactate Dehydrogenase (LDH) Production
Necrosis was assessed by measuring LDH release using an LDH assay kit (Abc-65393, Abcam, San Antonio, TX, USA). Caco-2 cells in 96-well plates were treated with 2.5 µM Nexavar or Nano-Nexavar in 10 µL DMSO, with Triton X-100 (10 µL/well) as a positive control. After 24 h, 100 µL of culture medium was mixed with 100 µL LDH reagent and incubated for 1 h at room temperature. Absorbance was measured at 450 nm, and relative LDH release was calculated as the ratio of treated to control (NT) cells, expressed as fold change [29].
2.7. Mitochondrial DNA (mtDNA) Copy Number
DNA was isolated from Caco-2 cells using the Genomic DNA Isolation Kit (K281-50, Biovision, New Youk, NY, USA) according to the manufacturer’s instructions. Mitochondrial DNA (mtDNA) copy number was assessed by quantifying the NADH dehydrogenase subunit 1 (ND-1) gene and the displacement loop (D-loop) region. Copy numbers were expressed as fold changes relative to DMSO-treated control cells and normalized to the nuclear β-actin gene. PCR reactions were performed in a total volume of 25 μL, containing 1 μL of template DNA, 0.2 μM of each primer, 2.5 μL of 10× PCR buffer, 1.5 mM MgCl2, 200 μM dNTPs, and 1 unit of Taq DNA polymerase (Fermentas, Nacogdoches, TX, USA). The thermal cycling conditions included an initial denaturation at 94 °C for 5 min, followed by 30 cycles of 94 °C for 1 min, 60 °C for 1 min, and 72 °C for 1 min, with a final extension at 72 °C for 5 min [29]. Relative mtDNA copy numbers were determined using the ΔΔCt method in qRT-PCR, normalizing ND-1 or D-loop levels to β-actin as the internal control [30].
2.8. Detection of Accumulated Mitochondria
Caco-2 cells were plated at 5 × 104 cells per well in 24-well plates containing poly-L-lysine-coated coverslips and allowed to adhere overnight. Following a 24-h exposure to 2.5 µM of each drug, cells were incubated with the mitochondrial potential-independent dye MitoTracker Green FM (M7512, Invitrogen, Waltham, MA, USA) at 37 °C for 30 min. After removing excess dye, cells were washed with PBS, fixed with 500 µL of cold methanol for 3 min at room temperature, and then blocked and permeabilized with 5% goat serum containing 0.1% Triton X-100 for 30 min. Nuclear staining was performed using DAPI (1 μg/mL; CE-DES 500L, CytoCell, Tarrytown, NY, USA) for 15 min at room temperature. Coverslips were mounted onto glass slides with Mowiol, and images were acquired using a Leica TCS-SP laser scanning confocal microscope and an Olympus FluoView FV1200 confocal microscope [31].
2.9. Quantitative Real-Time PCR (qRT-PCR)
Gene expression profiling at the RNA level was performed on drug-treated cells seeded in small flasks using qRT-PCR. Accordingly, cells were harvested from the culture plates as previously explained, and then precipitated in 2 mL-RNase- and DNase-free tubes. Total RNA was extracted by adding 500 µL of TriZol reagent (15596026, Invitrogen, Carlsbad, CA, USA) and 250 µL of chloroform, followed by careful mixing and centrifugation at 10,000× g for 20 min at 4 °C. The supernatant was transferred to clean tubes for RNA purification using an RNA purification kit (12183018A, Ambion, Austin, TX, USA). To synthesize complementary DNA (cDNA) from the purified RNA, 1 µg of RNA was mixed with 5 units of reverse transcriptase M-MLV (M1705, Promega, Santa Clara, CA, USA), 5 µL of the corresponding buffer, 1 µL of oligo-dT primer, 1 µL of dNTPs, and 1 unit of RNase inhibitor (N2111, Promega, USA). The mixture was incubated at 45 °C for 3 h, followed by a 5-min incubation at 75 °C to terminate the reaction. The mRNA expression levels of Ras, Raf-1, NF-κB, and ERK were quantified using the QuantiTect SYBR Green PCR Kit (ID. 204143, Qiagen, New York, USA) and specific primers listed in Table 1. Glyceraldehyde-3-phosphate dehydrogenase (GAPDH) gene expression was used as an internal control. The PCR reaction for each sample included 10 µL of SYBR Green, 0.25 µL of RNase inhibitor (25 U/µL), 0.2 µM of each primer, 2 µL of cDNA, and nuclease-free water to a final volume of 25 µL. The PCR conditions were as follows: 94 °C for 5 min, followed by 35 cycles of 94 °C for 30 s, 60 °C for 15 s, and 72 °C for 30 s [32,33].
Table 1.
Oligonucleotides sequences used for mRNA quantification of indicated genes.
2.10. Flow Cytometric Assay
The kinetic expression of Ras, phospho-Raf-1, NF-κB, phospho-ERK, ASPH, and Bax in Caco-2 cells treated with 2.5 µM Nexavar or Nano-Nexavar was assessed using flow cytometry. The process began by washing the attached cells with PBS, followed by trypsinization at 37 °C for 3 min. Afterward, complete RPMI media was supplied to the cells, which were then centrifuged at 1500× g for 5 min. The supernatant was discarded, and the pellet was washed by resuspending in PBS, followed by another round of centrifugation. Once cleaned, the pellet was resuspended in PBS with 2% formaldehyde for fixation. To permeabilize the cells, they were resuspended in PBS with 0.1% Triton-X-100 for 3 min. For primary antibody staining, the cells were incubated overnight at 4 °C in PBS with 1% BSA, using the following primary antibodies: mouse monoclonal anti-Ras (H26, ab13833, Abcam, San Antonio, TX, USA), rabbit polyclonal anti-phospho-Raf-1 (Ser299, Cell Signaling Technology, Danvers, MA, USA), rabbit polyclonal anti-NF-κB (12741, Cell Signaling Technology, Danvers, MA, USA), and mouse monoclonal anti-phospho-ERK (7E10, Santa Cruz, Paso Robles, CA, USA), mouse monoclonal anti-Bax (NHP-AB171, Creative Biolabs, Frankfort, Germany), and rabbit polyclonal anti-ASPH (ab172475, Abcam, San Antonio, TX, USA) all diluted appropriately (1:5000). Following washing, the cells were incubated with secondary antibodies: goat anti-rabbit IgG (Alexa Fluor 488, ab150077, Abcam, San Antonio, TX, USA) or goat anti-mouse IgG (Alexa Fluor 594, ab150116, Abcam, San Antonio, TX, USA), each diluted 1:1000 in PBS with 1% BSA. Finally, the stained cells were analyzed by flow cytometry. The flow cytometry assay (BD Accuri 6 Plus) was utilized to quantify protein levels by resuspending the pellet in 1 mL of PBS. The FITC and PE parameters were used to profile the proteins Raf-1 and Ras, which appeared red in the lower-right and upper-left quadrants, respectively. Phosphorylated NF-κB and ERK proteins were also detected using the same parameters, showing red in the lower-right and upper-left quadrants, respectively. Cells with weak signals were consistently found in the lower-left quadrant [34].
2.11. Immunoblotting Analysis
ASPH protein levels were evaluated using an immunoblotting approach. Total protein was extracted from transfected Caco-2 cells using RIPA lysis buffer (ThermoFisher, San Diego, CA, USA). Protein samples were mixed with SDS-containing loading buffer (10%) and denatured by heating at 95–100 °C for 5 min. A total of 100 ng of each protein sample was separated on a 10% SDS-PAGE gel at 75 V for 4 h using the Bio-Rad Mini-Protean II system. Proteins were then transferred onto nitrocellulose membranes (Millipore, Burlington, MA, USA) with the Bio-Rad Mini Trans-Blot system. Membranes were blocked for 1 h at room temperature in Tris-buffered saline (pH 7.5) containing 5% non-fat milk and 0.1% Tween-20. Subsequently, membranes were incubated with a mouse monoclonal anti-ASPH antibody (F-7 clone, Santa Cruz, CA, USA), which recognizes the active 86 kDa form of ASPH corresponding to amino acids 382–681 [34]. Following two washes with WesternBreeze solution (16×, Invitrogen, USA), membranes were incubated for 2 h at room temperature with mouse monoclonal anti-β-actin (A2228, Sigma, Hamburg, Germany) as a loading control. After additional washes, membranes were treated with alkaline phosphatase-conjugated secondary antibodies (anti-mouse or anti-rabbit, WP20007, Invitrogen, USA) for 2 h at room temperature. Protein bands were visualized using the WesternBreeze AP substrate (Invitrogen, USA) for chromogenic detection [35].
2.12. Enzyme-Linked Immunosorbent Assay (ELISA)
The epidermal growth factor (EGF) and VEGF released by the Caco-2 cells were quantified exploiting ab100504 and ab100662 ELIA kit, respectively (Abcam, USA). Caco-2 cells were seeded in a 96-well plate and treated with either 2.5 µM Nexavar or Nano-Nexavar. The cells were incubated for the following time schedule; 0, 6, 12, 24, 48, and 72 h. After the incubation, 100 µL of cell lysis buffer (Invitrogen, USA) was added and mixed in each well. Then the mixture was transferred to the ELISA plate that contains 50 µL of control solution and 50 µL of 1× biotinylated antibody. Then the plate was incubated at room temperature for 2 h. Afterward, 100 µL of 1× streptavidin-HRP reagent was added, and the plate was incubated in the dark for 30 min. Then, 100 µL of the TMB chromogen substrate was added, and the plate was incubated at room temperature for 15 min in the dark. To stop the reaction, 100 µL of stop reagent was added to each well, and the absorbance of each sample was measured at 450 nm [36,37].
2.13. Bioinformatic and Data Analysis
To evaluate the interaction network between ASPH and other cellular proteins, we utilized the Search Tool for the Retrieval of Interacting Genes (STRING) database, version 12 (https://string-db.org/). The STRING database provides comprehensive data on physical, functional, and predicted interactions between various proteins. It also allows the construction of a network model to visualize interactions among the selected proteins. For quantifying qRT-PCR data, we applied the delta-delta-Ct method as follows: (1) delta-Ct = Ct value for the gene–Ct value for GAPDH, (2) delta-delta-Ct = delta-Ct for experimental group–delta-Ct for control group, (3) relative gene expression = 2^(-delta-delta-Ct). Statistical analysis of the two groups was performed using Student’s t-test, where a p-value ≤ 0.05 was considered statistically significant (*) and a p-value ≤ 0.01 was considered highly significant (**) [38].
3. Results
3.1. Nanomodified Particles of Nexavar (Nano-Nexavar)
The structural characteristics of the Nanospanlastics (NSLs) encapsulating Nexavar were evaluated by transmission electron microscopy (TEM) and X-ray diffraction (XRD). XRD data were acquired utilizing a Bruker AXS D8 advance powder diffractometer equipped with Cu-Kα radiation (λ = 1.5406 Å) (Figure 1). As shown in Figure 1A, the nanoparticles appear roughly spherical and form small aggregates, with individual particle diameters of approximately 53–54 nm (scale bar = 100 nm). The formulation thus yields sub-100 nm particles with a relatively narrow size distribution, a morphology that is favorable for efficient cellular internalization and tumor penetration. In Figure 1B, the XRD pattern displays a broad diffuse halo in the 2θ range of ~15–35°, characteristic of an amorphous phase, along with a sharp, high-intensity peak near 32° 2θ. This suggests that the majority of the formulation exists in an amorphous or molecularly dispersed state, with a minor fraction of residual crystallinity, possibly from unconverted Nexavar or crystalline excipients. Together, TEM and XRD analyses confirm that Nexavar within NSLs is predominantly amorphous and nano-encapsulated, with only limited crystalline content. Amorphization combined with nano-sizing is expected to enhance dissolution rate, apparent solubility, and cellular uptake, mechanistic attributes that may contribute to the improved therapeutic performance of Nano-Nexavar observed in subsequent biological studies.
Figure 1.
Assessment of Nano-Nexavar using nanotechnology tools. (A) Optical microscope image of Nano-Nexavar at 40,000× magnification (scale bar = 100 nm) alongside transmission electron microscope image. (B) Photomicrographs illustrating the particle size distribution curve for Nano-Nexavar.
3.2. Selective Modulation of Colon Cancer Cell Proliferation Through Nano-Nexavar Treatment
We first explored the potential antiproliferative effects of Nexavar and Nano-Nexavar on the Caco-2 cell line, comparing them to their effects on normal colon cells, the NCM-460 cell line. Both cell lines were seeded in 96-well plates and treated with varying concentrations of the drugs (1.25 µM–20 µM) for 24 h, with DMSO treatment serving as a control. As shown in Figure 2A, the viability of Caco-2 cells was significantly reduced by both Nexavar and Nano-Nexavar in a dose-dependent manner, as indicated by the mean absorbance values from the MTT assay. Nexavar treatment led to substantial toxicity in the NCM-460 cell line, as reflected by a notable decrease in cell viability (Figure 2B). However, Nano-Nexavar treatment at the same concentrations had minimal cytotoxic effects on NCM-460 cell viability compared to the DMSO control. Statistically, Nexavar and its nanomodified form showed no significant difference in Caco-2 viability, though both differed significantly from DMSO. In normal cells, Nexavar reduced viability more significantly than its nanomodified formulation. These findings suggest that Nano-Nexavar can selectively target cancer cells at low concentrations without inducing detectable cytotoxicity in normal colon cells, whereas Nexavar shows toxic effects even at these low concentrations.
Figure 2.
The cell viability and cytotoxicity of Nexavar and Nano-Nexavar were evaluated in both colon cancer and normal colon cell lines. (A) The cell viability of Caco-2 cells was assessed after treatment with varying concentrations of Nexavar or Nano-Nexavar for 24 h, with results compared to DMSO treatment. (B) The viability of normal colon epithelial cells was determined following treatment with the same concentrations of Nexavar or Nano-Nexavar, and compared to the effects of DMSO treatment. Error bars represent the standard deviation (SD) of three replicates, and the data reflect results from three independent experiments.
3.3. Cytotoxic Effects and Morphological Changes in Colon Cancer Following Treatment with Nexavar and Nano-Nexavar
We then investigated the morphological changes and cytotoxic effects of Nexavar and Nano-Nexavar on treated cells. As shown in Figure 3A, while NCM-460 cells showed marked morphological alteration following treatment with 2.5 µM of Nexavar, cells exposed to the same concentration of Nano-Nexavar preserved a morphology similar to the control cells. In the case of Caco-2 cells, both drug treatments led to notable changes in cell morphology, as observed under an inverted microscope. The treatment with 2.25 µM of either Nexavar or Nano-Nexavar significantly reduced the number of living cancer cells compared to the control-treated cells. Notably, while treatment with Nano-Nexavar did not lead to significant changes in the number of living normal cells, Nexavar treatment resulted in a significant reduction in the number of normal cells (Figure 3B). In Caco-2 cells, both treatments significantly increased LDH production, showing a nearly 4-fold increase compared to control-treated cells. The Triton-100× positive control exhibited more than a 5-fold increase in LDH production (Figure 3C). Statistically, Nexavar and its nanomodified form produced no significant differences in Caco-2 morphology and live-cell counts, although both differed markedly from DMSO. In normal cells, Nexavar caused greater morphological disruption and a larger reduction in live-cell numbers than the nanomodified formulation. These results further emphasize the enhanced ability of Nano-Nexavar to promote colon cancer cell death while sparing normal colon cells.
Figure 3.
Cell morphology and necrotic events in treated cells. (A) Morphological changes in Caco-2 and NCM-460 cells were observed using an inverted microscope 24 h after treatment with 2.5 µM of each specified drug, compared to cells treated with the same concentration of DMSO. DIC phase-contrast imaging was used for all conditions. NCM-460 cells were captured at 10× (NA 0.25–0.30) to assess overall morphology, while Caco-2 cells were imaged at 20× (NA 0.40–0.55) to resolve necrotic blebbing. LED/halogen illumination was maintained at 20–40% to prevent photodamage (B) The number of viable cells was quantified following 24-h treatment with 2.5 µM of each indicated drug. For counting viable cells, old media were removed and cells were washed twice with PBS to eliminate dead cells. After adding trypsin and incubating at 37 °C for 3 min, cells were resuspended in complete RPMI, and 1 µL was counted microscopically (C) The relative LDH levels in treated Caco-2 cells were measured to assess cytotoxicity induced by the various drugs in colon cancer cells. Data are presented as the mean ± SD from three independent experiments. Statistical significance was determined using a two-tailed Student’s t-test, with (*) indicating p ≤ 0.05 and (**) indicating p ≤ 0.01.
3.4. Nano-Nexavar Exhibits Significant Effects Overall Cytotoxicity on Caco-2 Cells
To investigate whether treatment with the different formulations of Nexavar could regulate programmed cell death (PCD) in Caco-2 cells exposed to 2.5 µM, we assessed early and late apoptotic signaling, as well as cell death, using the Annexin V assay via flow cytometry. As shown in Figure 4A,B, the results demonstrated that Nano-Nexavar exerted distinct effects on PCD, as measured by Annexin V staining. DMSO-treated cells (control) displayed minimal apoptotic signaling and a low percentage of dead cells, indicating that the dissolving agent had no significant impact on PCD. In contrast, Nexavar treatment induced early apoptosis, with 40% of cells stained, 10% exhibiting late apoptotic signaling, and 9% dead cells, 24 h post-treatment. This suggests that Nexavar effectively promotes apoptotic signaling within 24 h. However, Nano-Nexavar treatment resulted in more than 60% of cells undergoing cell death after 24 h, demonstrating its strong capacity to induce apoptotic signaling, ultimately leading to a high percentage of dead cells. Statistically, Nexavar induced significantly higher early apoptosis in Caco-2 cells than its nanomodified form, whereas Nano-Nexavar produced significantly greater late apoptosis and a higher percentage of dead cells. Both formulations also showed significant effects compared with DMSO. These findings suggest that Nano-Nexavar is more effective at inducing cell death in Caco-2 cells compared to the original Nexavar treatment.
Figure 4.
The apoptotic response to drug treatment in colon cancer cells. (A) Caco-2 cells were treated with 2.5 µM of each drug for 24 h and then stained with Annexin V and Propidium Iodide (PI). Flow cytometry identified early apoptotic cells (Annexin V+/PI−, lower right, blue), late apoptotic cells (Annexin V+/PI+, upper right, red), and dead cells (Annexin V−/PI+, upper left, red). Black indicates the control cells. (B) The flow cytometry results were used to determine the percentage of cells exhibiting early or late apoptosis and those that were dead. The data represent the mean ± SD from three independent experiments. Statistical significance was assessed using a two-tailed Student’s t-test, with (**) indicating p ≤ 0.01.
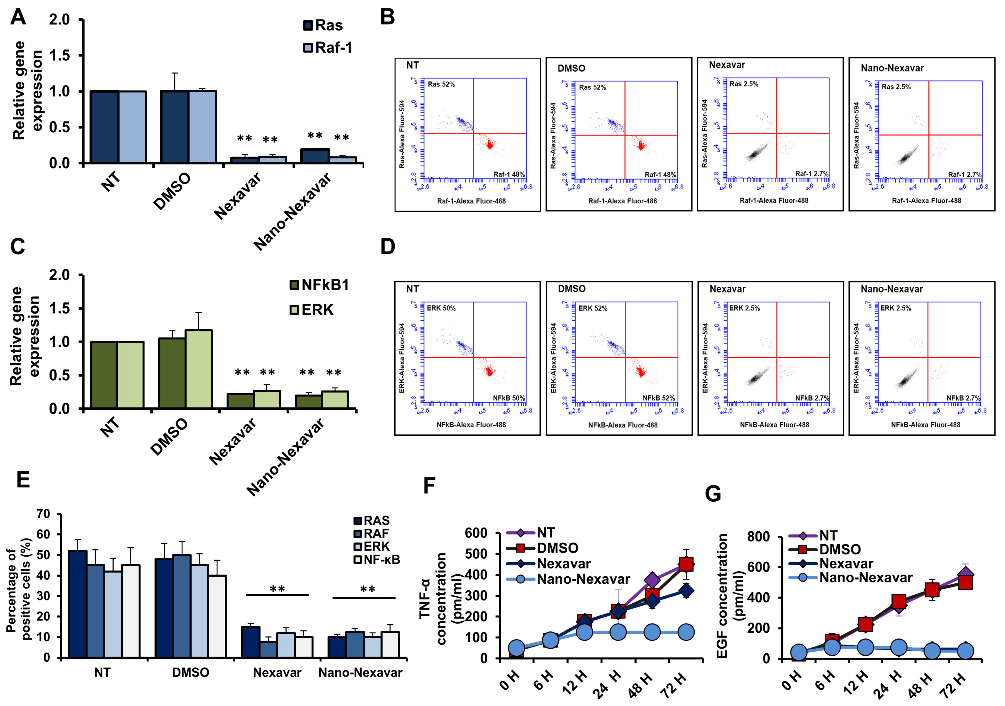
3.5. Nano-Nexavar Effectively Blocks MAPK Signaling, Similar to How Nexavar Works
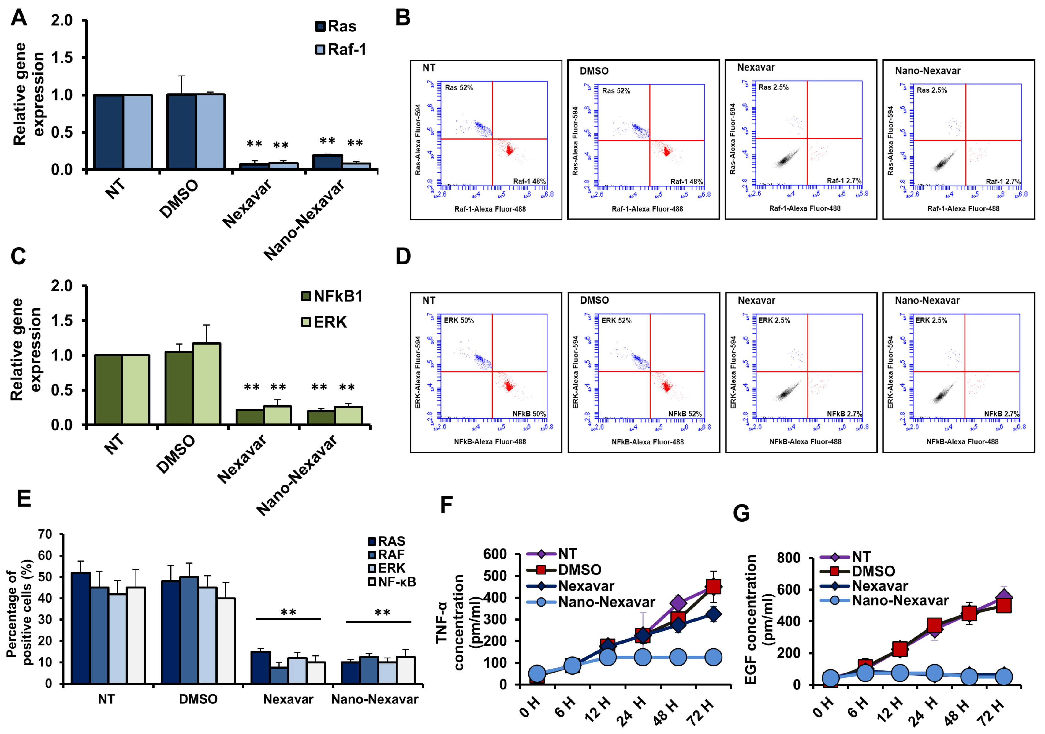
The known mechanism of action of Nexavar involves targeting the Raf-1 protein kinase and inhibiting MAPK signaling, which includes the activation of the ERK transcription factor and increased production of EGF, leading to the reactivation of MAPK signaling and sustaining cancer cell proliferation. Based on the findings demonstrating the nontoxic effects of Nano-Nexavar on normal colon epithelial cells (NCM-460), we subsequently investigated its potential activity in Caco-2 cells in comparison with the original Nexavar. As shown in Figure 5A, and Supplementary Tables S1 and S2, qRT-PCR analysis revealed that the relative gene expression of Ras and Raf-1 was significantly reduced in both Nexavar- and Nano-Nexavar-treated cells compared to control (NT) and DMSO-treated cells, indicated by fold-change. Similarly, the protein expression of Ras and Raf-1 was substantially downregulated in response to Nexavar or Nano-Nexavar treatment, with less than 3% of stained cells showing expression, compared to more than 40% of stained cells exhibiting positive signaling in control- and DMSO-treated cells, as shown by flow cytometry in Figure 5B. Furthermore, qRT-PCR analysis showed a significant reduction in the relative gene expression of NF-κB and ERK in cells treated with either Nexavar or Nano-Nexavar, compared to control (NT) and DMSO-treated cells, as indicated by the fold-change data (Figure 5C and Supplementary Tables S3 and S4). Additionally, the protein expression of both NF-κB and ERK was notably downregulated following Nexavar or Nano-Nexavar treatment, with fewer than 3% of stained cells showing expression. In contrast, nearly 50% of stained cells in the control and DMSO groups exhibited positive signaling, as demonstrated by flow cytometry in Figure 5D and its statistical analysis in Figure 5E. Interestingly, unlike Nexavar, the levels of TNF-α were significantly reduced in cells treated with Nano-Nexavar in a time-dependent manner, especially when compared to the levels observed in control-treated cells (Figure 5F). Notably, both drugs effectively inhibited EGF production in treated cells, with a sustained decrease over time following treatment (Figure 5G). Statistically, Nexavar and its nanomodified form showed no significant differences in suppressing RAS, Raf-1, NF-κB, and ERK expression in Caco-2 cells; however, both produced marked and significant inhibition compared with DMSO. Together, these findings confirm that Nano-Nexavar not only blocks MAPK signaling but also regulates TNF-α production in treated cells, thereby influencing necrotic events in colon cancer cells.
Figure 5.
Quantification of MAPK signaling in treated Caco-2 cells. (A) The steady-state mRNA levels of Ras and Raf-1 were measured as fold changes in Caco-2 cells treated with 2.5 µM Nexavar or Nano-Nexavar, compared to DMSO and control-treated cells. (B) A flow cytometric assay quantified the protein expression profiles of Raf-1 (in red dots) and Ras (in blue dots) in drug-treated cells, black indicates the control cells., compared to control-treated (NT) and DMSO-treated cells. (C) The steady-state mRNA levels of NF-κB and ERK were quantified as fold changes in Caco-2 cells treated with 2.5 µM Nexavar or Nano-Nexavar, relative to DMSO and control-treated cells. (D) Flow cytometric analysis quantified the kinetic expression profiles of NF-κB (in red dots) and ERK (in blue dots) in drug-treated cells compared to control-treated (NT) and DMSO-treated cells. (E) The flow cytometry analysis showed the percentage of stained cells exhibiting detectable signals for each protein in Nano-Nexavar–treated and original Nexavar–treated samples, compared with nontreated (NT) and DMSO-treated controls. Error bars represent the SD from three independent experiments. Statistical significance was determined using a two-tailed Student’s t-test for cycle threshold (Ct) values, with (**) indicating p < 0.01, considered highly significant. (F,G) The concentrations of TNF-α and EGF (in pm/mL) produced over time in the fluid media of Caco-2 cells pretreated with 2.5 µM Nexavar or Nano-Nexavar, compared to control-treated cells. Error bars represent the SD from four replicates. Data are from three independent experiments.
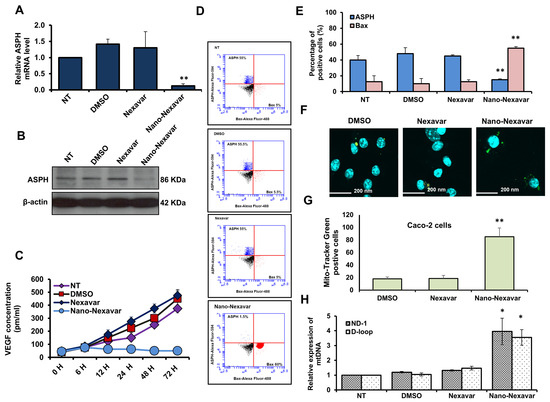
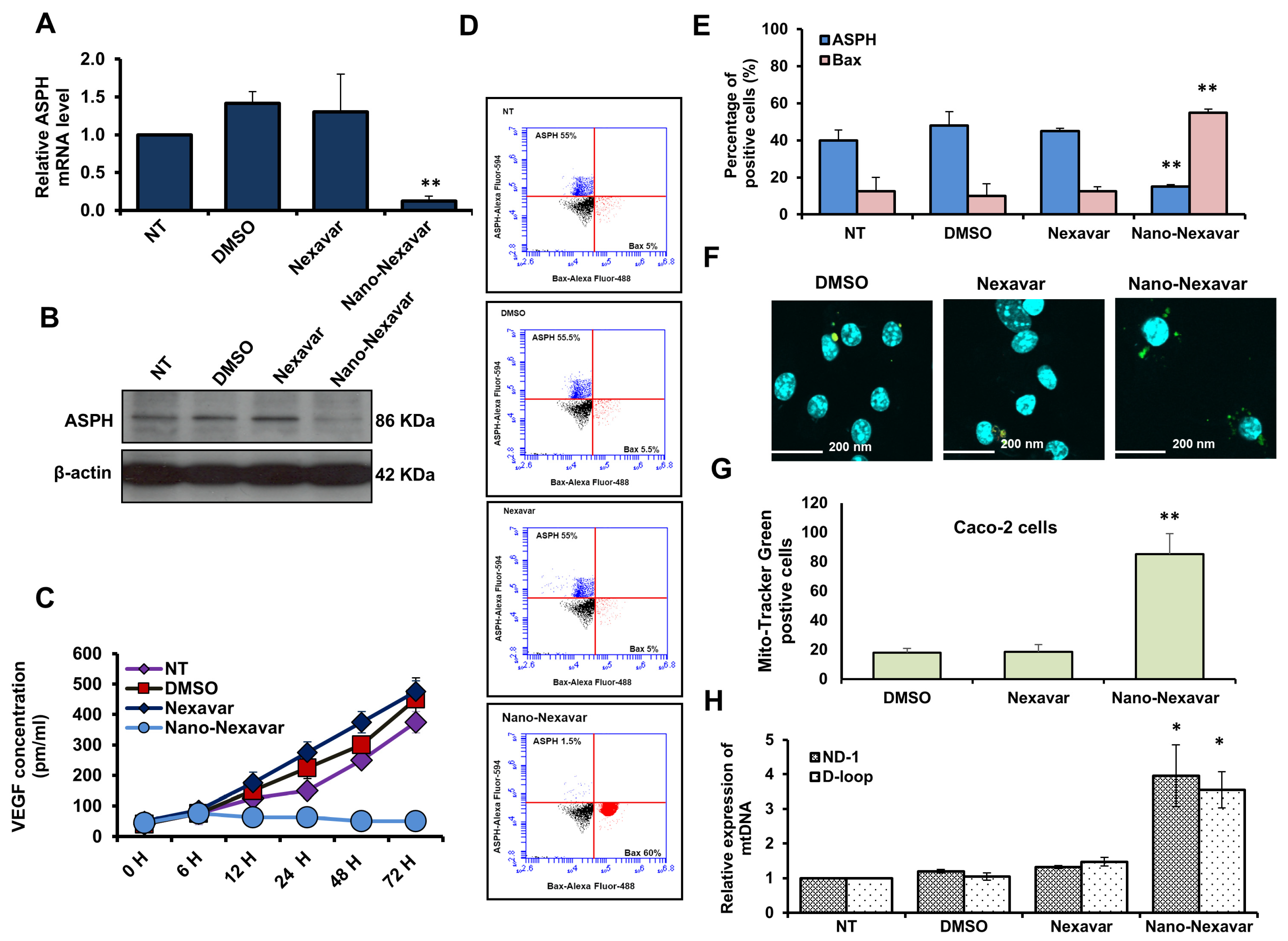
3.6. Nano-Nexavar Targets Mitochondrial-ASPH in Caco-2 Cells
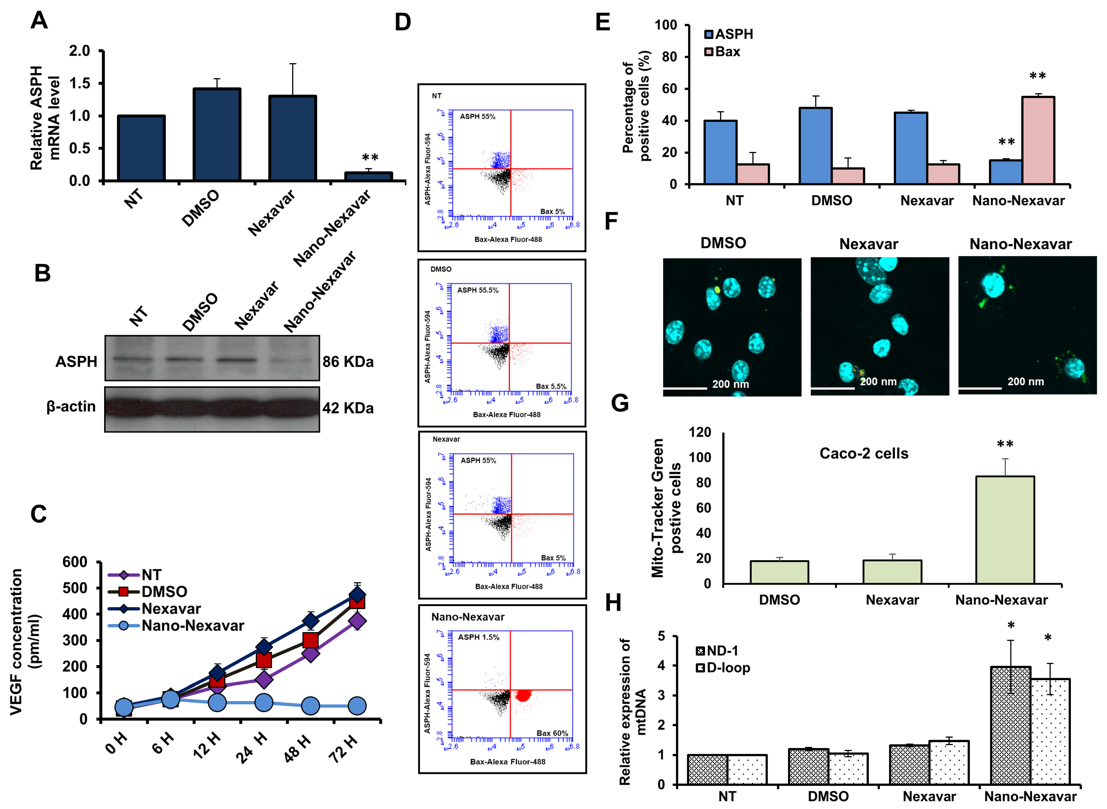
We further explored the biological effects of Nano-Nexavar on ASHP, a key transmembrane protein involved in cancer progression. Caco-2 cells were cultured in 6-well plates at a density of 100,000 cells per well and incubated overnight. The cells were then treated with 2.5 µM of either Nexavar or Nano-Nexavar, with untreated and DMSO-treated cells serving as controls. After 24 h, the relative gene expression of ASPH was measured in the treated cells, revealing a significant reduction in ASPH levels in the Nano-Nexavar-treated cells compared to those treated with Nexavar or the control cells (Figure 6A and Supplementary Table S5). Additionally, the protein expression analysis through Western blot showed substantial inhibition of ASPH in the Nano-Nexavar-treated cells (Figure 6B and Supplementary Figure S1). Importantly, the VEGF production was significantly reduced in a time-dependent manner in the Nano-Nexavar-treated cells compared to both the Nexavar-treated and control cells (Figure 6C). Flow cytometry and its statistical analysis (Figure 6D,E) confirmed the depletion of ASPH in the Nano-Nexavar-treated cells, where only 1.5% of cells showed ASPH expression, in contrast to more than 50% in both the Nexavar and control-treated cells. Interestingly, the ASPH expression was inversely correlated with the mitochondrial Bax protein expression, which was detected in almost 50% of Nano-Nexavar-treated cells, whereas it was almost absent in the Nexavar and control-treated cells (Figure 6D,E). Moreover, immunofluorescence imaging presented in Figure 6F revealed a weak Mito-Tracker Green signal in DMSO-treated and Nexavar-treated cells, with strong fluorescence observed only rarely, typically in approximately 20 out of 100 cells, as quantified in Figure 6G. In contrast, Caco-2 cells treated with Nano-Nexavar exhibited detectable Mito-Tracker Green fluorescence in the majority of stained cells (approximately 90 out of 100 cells), as shown in Figure 6G. Furthermore, the relative expression of mitochondrial ND-1 and D-loop, markers for mtDNA copy number, showed a significant increase in Nano-Nexavar-treated cells, with a four-fold upregulation compared to Nexavar and control-treated cells (Figure 6H and Supplementary Tables S6 and S7). Statistically, Nano-Nexavar significantly suppressed ASPH gene expression, while significantly increased mtDNA in Caco-2 cells compared with the original Nexavar, and also showed a significant reduction in these factors relative to DMSO treatment. These findings suggest that Nano-Nexavar efficiently inhibits ASPH activity, promotes mitochondrial replication, and activates the mitochondrial Bax protein. This activation may lead to the permeabilization of the mitochondrial outer membrane (MOMP) and influence the regulation of programmed cell death.
Figure 6.
ASPH expression and mitochondrial activity in treated Caco-2 cells. (A) The steady-state mRNA levels of ASPH were assessed as fold changes in Caco-2 cells treated with 2.5 µM Nexavar or Nano-Nexavar, compared to DMSO and control-treated cells. (B) Immunoblot analysis of ASPH protein expression in treated Caco-2 cells, with β-actin used as an internal control. (C) VEGF concentration over time in treated Caco-2 cells was measured using ELISA. (D) A flow cytometric assay quantified the protein expression profiles of ASPH (represented by blue dots) and Bax protein (represented by red dots) in treated Caco-2 cells. Black indicates the control cells. (E) The flow cytometry analysis showed the percentage of stained cells exhibiting detectable signals for ASPH and Bax protein in Nano-Nexavar–treated and original Nexavar–treated samples, compared with NT and DMSO-treated controls. (F) Immunofluorescence staining of treated Caco-2 cells showed mitochondrial accumulation using MitoTracker Green, indicated by green signals. (G) Quantitative analysis of Mito-Tracker Green–positive Caco-2 cells was performed by counting cells in multiple fields of the immunofluorescence assay, and the results are presented as the mean cell count. (H) Relative expression of mitochondrial ND-1 and D-loop, serving as markers for mtDNA copy number in treated cells, was assessed by qRT-PCR. Error bars represent the SD from three independent experiments. Statistical significance was assessed using a two-tailed Student’s t-test, with (*) indicating p < 0.05 (significant) and (**) indicating p < 0.01 (highly significant). Data are from three independent experiments.
4. Discussion
Span 80, a nonionic surfactant, is widely employed for its emulsifying properties and effectiveness in stabilizing nanoparticles, particularly in non-aqueous systems and oil-in-water (O/W) nanoemulsions or solid lipid nanoparticles (SLNs). In this study, Nexavar was nanomodified to enhance its solubility and stability, improve tumor targeting through the enhanced permeability and retention (EPR) effect, extend systemic circulation time, and potentially minimize side effects by reducing off-target interactions. Notably, our results demonstrated that Nano-Nexavar significantly reduced colon cancer cell proliferation while exhibiting minimal cytotoxicity toward normal colon cells compared to the unmodified Nexavar. Beyond its established role as a Raf-1 inhibitor, Nano-Nexavar also promoted mitochondrial-induced apoptosis by upregulating the pro-apoptotic Bax protein, likely due to its targeted interaction with mitochondrial ASPH.
ASPH is an asparagine (Asp) residue in certain epidermal growth factor-like (EGF) domains of a number of proteins; Belongs to the aspartyl/asparaginyl beta-hydroxylase family [39]. ASPH (Aspartyl/asparaginyl beta-hydroxylase) is an enzyme that hydroxylates specific residues within EGF domains of several proteins. It belongs to the aspartyl/asparaginyl beta-hydroxylase family. The interactions of ASPH with other proteins were analyzed using the STRING database (version 12), which creates a network model to visualize protein interactions. In this model, splice isoforms and post-translational modifications are grouped, with each node representing all proteins derived from a single gene locus. Some of the proteins interacting with ASPH include calmodulin-1 (CALM3), calsequestrin-1 and -2 (CASQ1 and CASQ2), activated factor Xa heavy chain (F10), peptidyl-prolyl cis-trans isomerase (FKBP1B), Junctophilin-1 (JPHI), various isoforms of ryanodine receptors (RYR1, RYR2, RYR3), and triadin (TRDN) (Supplementary Figure S2).
ASPH is implicated in regulating intracellular calcium balance, particularly within the endoplasmic and sarcoplasmic reticula. The ASPH gene undergoes extensive alternative splicing, giving rise to five distinct transcript variants that differ in their translated protein sequences, catalytic domain composition, and tissue distribution. These structural differences contribute to functional diversity among the isoforms. Collectively, the ASPH variants are associated with processes that influence calcium storage, mobilization, and signaling, thereby helping maintain cellular calcium homeostasis [7]. In addition, ASPH catalyzes the hydroxylation of aspartate and asparagine residues located within EGF-like domains of multiple substrate proteins, a modification important for proper protein folding and activity. Differences in expression or activity of these transcript variants may therefore alter calcium-dependent pathways and EGF-like protein function, contributing to changes in cell behavior and potentially influencing pathological processes, including cancer progression [40]. One of the main challenges in targeting ASPH is ensuring that therapies are precise enough to avoid unintended effects on normal tissues, especially considering that ASPH may be involved in regular cellular functions. Similar to many cancer treatments, there is a risk of resistance developing over time, making it essential to continuously monitor and adjust treatment strategies [8].
In this study, we investigated the biological effects of nanomodified Nexavar on colon cancer cell proliferation and compared it with the effects of standard Nexavar treatment. Notably, both the normal and modified versions of Nexavar effectively inhibited Raf-1 signaling pathways, including the transcription factors NF-κB and ERK, leading to a reduction in EGF expression, which is crucial for the proliferation process. We further explored the potential targeting of ASPH by Nano-Nexavar and examined its effects on the biological processes in colon cancer cells. Notably, Nano-Nexavar treatment inhibited ASPH expression at both the RNA and protein levels, while showing no cytotoxicity in normal colon epithelial cells. This inhibition resulted in the overexpression of mitochondrial Bax protein, which triggered mitochondrial outer membrane permeabilization (MOMP), increased mtDNA copy number, and promoted programmed cell death. Importantly, the increased absorption of Nano-Nexavar, attributable to its altered size, surface charge, and protein corona, can enhance cellular uptake, reduce efflux, and prolong intracellular retention. These factors collectively increase intracellular and mitochondrial drug exposure. Such differences between the two formulations can plausibly drive the observed changes in mtDNA copy number, mitochondrial accumulation, and Caco-2 cell death. Nanomodification may influence not only the amount of drug entering the cell but also the route of internalization, intracellular trafficking, subcellular distribution (including mitochondrial localization), and release kinetics. These alterations can modify mitochondrial exposure and subsequently affect mtDNA integrity, mitochondrial function (membrane potential, ROS production, mitophagy), and downstream cell-death pathways. We therefore examined the mitochondrial alteration level and downstream mitochondrial endpoints to test this mechanism.
Evidence showed that ASPH was incorporated into purified mitochondrial proteins after both exogenous and endogenous expression. The study suggested that overexpression of ASPH in HCC tissues was linked to a reduction in D-loop and ND-1 copy numbers and an increase in D-loop mutations, indicating compromised mtDNA stability. Reduced mtDNA copy numbers were also associated with more aggressive clinical features of HCC [30]. Mitochondria are essential cellular organelles responsible for generating ATP through oxidative phosphorylation, producing reactive oxygen species (ROS), and mediating apoptosis signaling, among other functions [41]. Genomic alterations in mitochondrial DNA (mtDNA) have been observed in various human cancers, including hepatocellular carcinoma (HCC) [42]. These mtDNA mutations are thought to contribute to tumorigenesis by increasing genomic damage from carcinogens, disrupting tumor suppressor functions, shifting metabolism toward glycolysis, and enhancing tumor cell migration [43]. However, the precise mechanisms by which abnormal mtDNA functions in cancer cells remain unclear. A previous study explored the role of mitochondrial ASPH in mitochondrial dysfunction in HCC. It found that ASPH expression was elevated in HCC tissues, correlating with tumor invasiveness and poor prognosis [30]. Furthermore, the loss of mtDNA integrity induced by elevated ASPH expression led to mitochondrial dysfunction, characterized by altered mitochondrial membrane potential, reduced ATP production, and increased ROS levels [44]. Alternatively, our findings provide evidence for the opposite relationship between ASPH and mitochondria-regulated apoptotic signaling, as indicated by various markers such as mtDNA, ATP production, and intercellular Bax levels. We showed that targeting ASPH with Nano-Nexavar improved mitochondrial function in regulating programmed cell death in Caco-2 cells by activating mitochondrial Bax protein. This effect was in addition to the well-established role of wild-type Nexavar as a Raf-1 inhibitor and a modulator of MAPK signaling in cancer cells.
Mitochondria regulate cell death via Bax/Bak-mediated MOMP, which can result in either caspase-dependent apoptosis or caspase-independent cell death. Bax, a member of the Bcl-2 family, plays a crucial role in apoptosis regulation [45]. While Bcl-2 is generally considered anti-apoptotic, Bax is recognized for its pro-apoptotic function. The Bax gene produces multiple isoforms, including Bax alpha (21 kDa) and Bax beta (24 kDa). Both isoforms feature the BH1, BH2, and BH3 domains, but Bax beta has a unique carboxyl terminus and lacks the hydrophobic transmembrane domain. Mechanistically, Bax overexpression induces MOMP, triggering the release of soluble proteins from the mitochondrial intermembrane space into the cytoplasm. This process activates caspase-9, which, through cleavage, subsequently activates the executioner caspases-3 and -7 [46]. MOMP can also cause non-apoptotic cell death through a gradual decline in mitochondrial function and/or the release of mitochondrial proteins that lead to cell death in a caspase-independent manner [47]. In conclusion, ASPH holds promise as a target for cancer therapy, particularly due to its connection to tumor progression. However, further research is necessary to fully comprehend its functions, its specific role in various cancer types, and the most effective methods for targeting it therapeutically.
5. Conclusions
In this study, we sought to enhance the anticancer efficacy of Nexavar through a nanomodification strategy aimed at overcoming its clinical limitations and associated toxicity. The resulting Nano-Nexavar preserved the drug’s established biological activity, including inhibition of the Ras/Raf-1 signaling cascade and suppression of ERK and NF-κB transcription factors that drive cell proliferation. Importantly, Nano-Nexavar also modulated EGF production in treated cells while exhibiting no detectable toxicity toward normal cells, in contrast to conventional Nexavar. A key novel finding was the marked downregulation of aspartate β-hydroxylase (ASPH), a protein linked to mitochondrial function in cancer cells. Reduced ASPH expression was associated with decreased VEGF production, thereby attenuating angiogenesis. Moreover, ASPH downregulation correlated inversely with Bax expression, a pro-apoptotic protein that promotes mitochondrial outer membrane permeabilization (MOMP) and triggers mitochondria-dependent programmed cell death. Collectively, these results provide compelling evidence that nanomodified Nexavar not only suppresses colon cancer cell proliferation and angiogenesis but also enhances mitochondrial-mediated apoptosis, highlighting its potential as a safer and more effective therapeutic strategy.
Supplementary Materials
The following supporting information can be downloaded at: https://www.mdpi.com/article/10.3390/immuno6010005/s1, Figure S1: The original, uncropped immunoblot membrane; Figure S2: Network nodes represent ASPH protein-protein interaction. Table S1: The fold change in Ras expression levels in Caco-2 cells that were pretreated with either Nexavar or Nano-Nexavar; Table S2: The fold change in Raf-1 expression levels in Caco-2 cells that were pretreated with either Nexavar or Nano-Nexavar; Table S3: The fold change in NFκB expression levels in Caco-2 cells that were pretreated with either Nexavar or Nano-Nexavar; Table S4: The fold change in ERK expression levels in Caco-2 cells that were pretreated with either Nexavar or Nano-Nexavar; Table S5: The fold change in ASPH expression levels in Caco-2 cells that were pretreated with either Nexavar or Nano-Nexavar; Table S6: The fold change in ND-1 copy number in Caco-2 cells that were pretreated with either Nexavar or Nano-Nexavar; Table S7: The fold change in D-loop copy number in Caco-2 cells that were pretreated with either Nexavar or Nano-Nexavar.
Author Contributions
A.M.T., K.A.E., A.M.E., E.A.E.-M., N.A., A.M.A. and R.R. conducted the experiments. M.E.E. and Y.B.M.A. assisted in supervising and conceptualizing the experiments. S.A.E. and A.S.M. carried out the nanomodified Nexavar work and performed the automated microscope analysis. M.A. and A.A.A.-E. provided the bioinformatics analysis. H.K. developed the research plan, led the overall study, analyzed and interpreted the results, and organized and wrote the manuscript. All authors have read and agreed to the published version of the manuscript.
Funding
The current research was funded by the Science, Technology, and Innovation Funding Authority of Egypt under project ID: 48860.
Institutional Review Board Statement
Not applicable.
Data Availability Statement
The datasets used and/or analyzed during the current study available from the corresponding author on reasonable request.
Conflicts of Interest
All authors declare that there are no conflicts of interest.
References
- Dekker, E.; Tanis, P.J.; Vleugels, J.L.A.; Kasi, P.M.; Wallace, M.B. Colorectal cancer. Lancet 2019, 394, 1467–1480. [Google Scholar] [CrossRef]
- Skalitzky, M.K.; Zhou, P.P.; Goffredo, P.; Guyton, K.; Sherman, S.K.; Gribovskaja-Rupp, I.; Hassan, I.; Kapadia, M.R.; Hrabe, J.E. Characteristics and symptomatology of colorectal cancer in the young. Surgery 2023, 173, 1137–1143. [Google Scholar] [CrossRef]
- Li, X.; Chang, Z.; Wang, J.; Ding, K.; Pan, S.; Hu, H.; Tang, Q. Unhealthy lifestyle factors and the risk of colorectal cancer: A Mendelian randomization study. Sci. Rep. 2024, 14, 13825. [Google Scholar] [CrossRef] [PubMed]
- Hossain, M.S.; Karuniawati, H.; Jairoun, A.A.; Urbi, Z.; Ooi, D.J.; John, A.; Lim, Y.C.; Kibria, K.M.K.; Mohiuddin, A.K.M.; Ming, L.C.; et al. Colorectal Cancer: A Review of Carcinogenesis, Global Epidemiology, Current Challenges, Risk Factors, Preventive and Treatment Strategies. Cancers 2022, 14, 1732. [Google Scholar] [CrossRef] [PubMed]
- Anyane-Yeboa, A.; Bermudez, H.; Fredericks, M.; Yoguez, N.; Ibekwe-Agunanna, L.; Daly, J.; Hildebrant, E.; Kuckreja, M.; Hindin, R.; Pelton-Cairns, L.; et al. The revised colorectal cancer screening guideline and screening burden at community health centers. Sci. Rep. 2025, 15, 336. [Google Scholar] [CrossRef] [PubMed]
- Eisa, A.; Elshal, M.F.; Muawia, S.; Khalil, H. The combination of sitagliptin and bee honey extract potentiates the anti-proliferative properties of 5-fluorouracil on Caco-2 cell line without detectable inflammatory events. Clin. Tradit. Med. Pharmacol. 2024, 5, 200165. [Google Scholar] [CrossRef]
- Brewitz, L.; Tumber, A.; Pfeffer, I.; McDonough, M.A.; Schofield, C.J. Aspartate/asparagine-β-hydroxylase: A high-throughput mass spectrometric assay for discovery of small molecule inhibitors. Sci. Rep. 2020, 10, 8650. [Google Scholar] [CrossRef]
- Zheng, W.; Wang, X.; Hu, J.; Bai, B.; Zhu, H. Diverse molecular functions of aspartate β-hydroxylase in cancer (Review). Oncol. Rep. 2020, 44, 2364–2372. [Google Scholar] [CrossRef]
- Sturla, L.-M.; Tong, M.; Hebda, N.; Gao, J.; Thomas, J.-M.; Olsen, M.; de la Monte, S.M. Aspartate-β-hydroxylase (ASPH): A potential therapeutic target in human malignant gliomas. Heliyon 2016, 2, e00203. [Google Scholar] [CrossRef]
- Gan, X.; Li, S.; Wang, Y.; Du, H.; Hu, Y.; Xing, X.; Cheng, X.; Yan, Y.; Li, Z. Aspartate β-Hydroxylase Serves as a Prognostic Biomarker for Neoadjuvant Chemotherapy in Gastric Cancer. Int. J. Mol. Sci. 2023, 24, 5482. [Google Scholar] [CrossRef]
- Benelli, R.; Costa, D.; Mastracci, L.; Grillo, F.; Olsen, M.J.; Barboro, P.; Poggi, A.; Ferrari, N. Aspartate-β-Hydroxylase: A Promising Target to Limit the Local Invasiveness of Colorectal Cancer. Cancers 2020, 12, 971. [Google Scholar] [CrossRef] [PubMed]
- Smahelova, J.; Pokryvkova, B.; Stovickova, E.; Grega, M.; Vencalek, O.; Smahel, M.; Koucky, V.; Malerova, S.; Klozar, J.; Tachezy, R. Aspartate-β-hydroxylase and hypoxia marker expression in head and neck carcinomas: Implications for HPV-associated tumors. Infect. Agent. Cancer 2024, 19, 26. [Google Scholar] [CrossRef]
- Kacan, T.; Nayir, E.; Altun, A.; Kilickap, S.; Babacan, N.A.; Ataseven, H.; Kaya, T. Antitumor activity of sorafenib on colorectal cancer. J. Oncol. Sci. 2016, 2, 53–57. [Google Scholar] [CrossRef]
- Wilhelm, S.; Carter, C.; Lynch, M.; Lowinger, T.; Dumas, J.; Smith, R.A.; Schwartz, B.; Simantov, R.; Kelley, S. Discovery and development of sorafenib: A multikinase inhibitor for treating cancer. Nat. Rev. Drug Discov. 2006, 5, 835–844. [Google Scholar] [CrossRef]
- Peer, C.J.; Sissung, T.M.; Kim, A.; Jain, L.; Woo, S.; Gardner, E.R.; Kirkland, C.T.; Troutman, S.M.; English, B.C.; Richardson, E.D.; et al. Sorafenib Is an Inhibitor of UGT1A1 but Is Metabolized by UGT1A9: Implications of Genetic Variants on Pharmacokinetics and Hyperbilirubinemia. Clin. Cancer Res. 2012, 18, 2099–2107. [Google Scholar] [CrossRef] [PubMed]
- van Erp, N.P.; Gelderblom, H.; Guchelaar, H.-J. Clinical pharmacokinetics of tyrosine kinase inhibitors. Cancer Treat. Rev. 2009, 35, 692–706. [Google Scholar] [CrossRef] [PubMed]
- Liu, L.; Cao, Y.; Chen, C.; Zhang, X.; McNabola, A.; Wilkie, D.; Wilhelm, S.; Lynch, M.; Carter, C. Sorafenib Blocks the RAF/MEK/ERK Pathway, Inhibits Tumor Angiogenesis, and Induces Tumor Cell Apoptosis in Hepatocellular Carcinoma Model PLC/PRF/5. Cancer Res. 2006, 66, 11851–11858. [Google Scholar] [CrossRef]
- Yao, Y.; Zhou, Y.; Liu, L.; Xu, Y.; Chen, Q.; Wang, Y.; Wu, S.; Deng, Y.; Zhang, J.; Shao, A. Nanoparticle-Based Drug Delivery in Cancer Therapy and Its Role in Overcoming Drug Resistance. Front. Mol. Biosci. 2020, 7, 193. [Google Scholar] [CrossRef]
- Hulme, J. Application of Nanomaterials in the Prevention, Detection, and Treatment of Methicillin-Resistant Staphylococcus aureus (MRSA). Pharmaceutics 2022, 14, 805. [Google Scholar] [CrossRef]
- Elsayed, I.; El-Dahmy, R.M.; Elshafeey, A.H.; Abd El Gawad, N.A.; El Gazayerly, O.N. Tripling the Bioavailability of Rosuvastatin Calcium Through Development and Optimization of an In-Situ Forming Nanovesicular System. Pharmaceutics 2019, 11, 275. [Google Scholar] [CrossRef]
- El-Fadl, H.M.A.; Hagag, N.M.; El-Shafei, R.A.; Khayri, M.H.; El-Gedawy, G.; El Maksoud, A.I.A.; Mohamed, D.D.; Mohamed, D.D.; El Halfawy, I.; Khoder, A.I.; et al. Effective Targeting of Raf-1 and Its Associated Autophagy by Novel Extracted Peptide for Treating Breast Cancer Cells. Front. Oncol. 2021, 11, 3317. [Google Scholar] [CrossRef]
- Dabous, E.; Alalem, M.; Awad, A.M.; Elawdan, K.A.; Tabl, A.M.; Elsaka, S.; Said, W.; Guirgis, A.A.; Khalil, H. Regulation of KLRC and Ceacam gene expression by miR-141 supports cell proliferation and metastasis in cervical cancer cells. BMC Cancer 2024, 24, 1091. [Google Scholar] [CrossRef]
- Fekry, T.; Salem, M.F.; Abd-Elaziz, A.A.; Muawia, S.; Naguib, Y.M.; Khalil, H. Anticancer Properties of Selenium-Enriched Oyster Culinary-Medicinal Mushroom, Pleurotus ostreatus (Agaricomycetes), in Colon Cancer In Vitro. Int. J. Med. Mushrooms 2022, 24, 1–20. [Google Scholar] [CrossRef]
- Mohamed, E.-S.A.; Bassiouny, K.; Alshambky, A.A.; Khalil, H. Anticancer Properties of N,N-dibenzylasparagine as an Asparagine (Asp) analog, Using Colon Cancer Caco-2 Cell Line. Asian Pac. J. Cancer Prev. 2022, 23, 2531–2540. [Google Scholar] [CrossRef]
- Salah, A.; Sleem, R.; Abd-Elaziz, A.; Khalil, H. Regulation of NF-κB Expression by Thymoquinone; A Role in Regulating Pro-Inflammatory Cytokines and Programmed Cell Death in Hepatic Cancer Cells. Asian Pac. J. Cancer Prev. 2023, 24, 3739–3748. [Google Scholar] [CrossRef]
- El Bery, D.; El-Masry, S.A.; Guirgis, A.A.; Zain, A.M.; Khalil, H. Epigallocatechin-3-gallate inhibits replication of influenza A virus via restoring the host methylated genes following infection. Int. Microbiol. 2025, 28, 1843–1855. [Google Scholar] [CrossRef]
- Abdelsattar, S.; Al-Amodi, H.S.; Kamel, H.F.; Al-Eidan, A.A.; Mahfouz, M.M.; El khashab, K.; Elshamy, A.M.; Basiouny, M.S.; Khalil, M.A.; Elawdan, K.A.; et al. Effective Targeting of Glutamine Synthetase with Amino Acid Analogs as a Novel Therapeutic Approach in Breast Cancer. Int. J. Mol. Sci. 2024, 26, 78. [Google Scholar] [CrossRef] [PubMed]
- Shoaib, H.; Negm, A.; Abd El-Azim, A.O.; Elawdan, K.A.; Abd-ElRazik, M.; Refaai, R.; Helmy, I.; Elshamy, A.M.; Khalil, H. Ameliorative effects of Turbinaria ornata extract on hepatocellular carcinoma induced by diethylnitrosamine in-vivo. J. Mol. Histol. 2024, 55, 1225–1238. [Google Scholar] [CrossRef] [PubMed]
- Guirgis, S.A.; El-Halfawy, K.A.; Alalem, M.; Khalil, H. Legionellapneumophila induces methylomic changes in ten-eleven translocation to ensure bacterial reproduction in human lung epithelial cells. J. Med. Microbiol. 2023, 72, 001676. [Google Scholar] [CrossRef] [PubMed]
- Tang, C.; Hou, Y.; Wang, H.; Wang, K.; Xiang, H.; Wan, X.; Xia, Y.; Li, J.; Wei, W.; Xu, S.; et al. Aspartate β-hydroxylase disrupts mitochondrial DNA stability and function in hepatocellular carcinoma. Oncogenesis 2017, 6, e362. [Google Scholar] [CrossRef]
- Chang, J.-C.; Chang, H.-S.; Wu, Y.-C.; Cheng, W.-L.; Lin, T.-T.; Chang, H.-J.; Kuo, S.-J.; Chen, S.-T.; Liu, C.-S. Mitochondrial transplantation regulates antitumour activity, chemoresistance and mitochondrial dynamics in breast cancer. J. Exp. Clin. Cancer Res. 2019, 38, 30. [Google Scholar] [CrossRef]
- Maher, E.; Gedawy, G.; Fathy, W.; Farouk, S.; El Maksoud, A.A.; Guirgis, A.A.; Khalil, H. Hsa-miR-21-mediated cell death and tumor metastases: A potential dual response during colorectal cancer development. Middle East J. Cancer 2020, 11, 483–492. [Google Scholar]
- Khalil, H.; Nada, A.H.; Mahrous, H.; Hassan, A.; Rijo, P.; Ibrahim, I.A.; Mohamed, D.D.; AL-Salmi, F.A.; Mohamed, D.D.; Elmaksoud, A.I.A. Amelioration effect of 18β-Glycyrrhetinic acid on methylation inhibitors in hepatocarcinogenesis -induced by diethylnitrosamine. Front. Immunol. 2024, 14, 1206990. [Google Scholar] [CrossRef]
- Tadros, E.K.; Guirgis, A.A.; Elimam, H.; Habib, D.F.; Hanna, H.; Khalil, H. Supplying rats with halfa-bar and liquorice extracts ameliorate doxorubicin-induced nephrotic syndrome. Nat. Prod. Res. 2024, 39, 5147–5153. [Google Scholar] [CrossRef]
- Alalem, M.; Dabous, E.; Awad, A.M.; Alalem, N.; Guirgis, A.A.; El-Masry, S.; Khalil, H. Influenza a virus regulates interferon signaling and its associated genes; MxA and STAT3 by cellular miR-141 to ensure viral replication. Virol. J. 2023, 20, 183. [Google Scholar] [CrossRef]
- Awad, A.M.; Dabous, E.; Alalem, M.; Alalem, N.; Nasr, M.E.; Elawdan, K.A.; Nasr, G.M.; Said, W.; El Khashab, K.; Basiouny, M.S.; et al. MicroRNA-141-regulated KLK10 and TNFSF-15 gene expression in hepatoblastoma cells as a novel mechanism in liver carcinogenesis. Sci. Rep. 2024, 14, 13492. [Google Scholar] [CrossRef]
- Alalem, N.; Alalem, M.; Awad, A.; Elshamy, A.M.; Elalem, O.R.; Tabl, A.M.; Ebaid, M.E.; Khalil, H. A novel mechanistic study on inhibiting influenza A virus replication by a newly extracted polypeptide targeting host autophagy. Arch. Microbiol. 2025, 207, 267. [Google Scholar] [CrossRef] [PubMed]
- Elawdan, K.A.; Farouk, S.; Aref, S.; Shoaib, H.; El-Razik, M.A.; Abbas, N.H.; Younis, M.; Alshambky, A.A.; Khalil, H. Association of vitamin B12/ferritin deficiency in cancer patients with methylomic changes at promotors of TET methylcytosine dioxygenases. Biomark. Med. 2022, 16, 959–970. [Google Scholar] [CrossRef] [PubMed]
- Pfeffer, I.; Brewitz, L.; Krojer, T.; Jensen, S.A.; Kochan, G.T.; Kershaw, N.J.; Hewitson, K.S.; McNeill, L.A.; Kramer, H.; Münzel, M.; et al. Aspartate/asparagine-β-hydroxylase crystal structures reveal an unexpected epidermal growth factor-like domain substrate disulfide pattern. Nat. Commun. 2019, 10, 4910. [Google Scholar] [CrossRef] [PubMed]
- Kanwal, M.; Smahel, M.; Olsen, M.; Smahelova, J.; Tachezy, R. Aspartate β-hydroxylase as a target for cancer therapy. J. Exp. Clin. Cancer Res. 2020, 39, 163. [Google Scholar] [CrossRef]
- Radogna, F.; Albertini, M.C.; De Nicola, M.; Diederich, M.; Bejarano, I.; Ghibelli, L. Melatonin promotes Bax sequestration to mitochondria reducing cell susceptibility to apoptosis via the lipoxygenase metabolite 5-hydroxyeicosatetraenoic acid. Mitochondrion 2015, 21, 113–121. [Google Scholar] [CrossRef]
- Wallace, D.C. Mitochondria and cancer. Nat. Rev. Cancer 2012, 12, 685–698. [Google Scholar] [CrossRef] [PubMed]
- Buhmeida, A.; Assidi, M.; Al-Maghrabi, J.; Dallol, A.; Sibiany, A.; Al-Ahwal, M.; Chaudhary, A.; Abuzenadah, A.; Al-Qahtani, M. Membranous or Cytoplasmic HER2 Expression in Colorectal Carcinoma: Evaluation of Prognostic Value Using Both IHC & BDISH. Cancer Investig. 2018, 36, 129–140. [Google Scholar] [CrossRef]
- Ullah, H.; Di Minno, A.; Santarcangelo, C.; Khan, H.; Daglia, M. Improvement of Oxidative Stress and Mitochondrial Dysfunction by β-Caryophyllene: A Focus on the Nervous System. Antioxidants 2021, 10, 546. [Google Scholar] [CrossRef]
- Tait, S.W.G.; Green, D.R. Mitochondrial Regulation of Cell Death. Cold Spring Harb. Perspect. Biol. 2013, 5, a008706. [Google Scholar] [CrossRef]
- Sheridan, C.; Delivani, P.; Cullen, S.P.; Martin, S.J. Bax- or Bak-Induced Mitochondrial Fission Can Be Uncoupled from Cytochrome C Release. Mol. Cell 2008, 31, 570–585. [Google Scholar] [CrossRef] [PubMed]
- Lartigue, L.; Kushnareva, Y.; Seong, Y.; Lin, H.; Faustin, B.; Newmeyer, D.D. Caspase-independent Mitochondrial Cell Death Results from Loss of Respiration, Not Cytotoxic Protein Release. Mol. Biol. Cell 2009, 20, 4871–4884. [Google Scholar] [CrossRef] [PubMed]
Disclaimer/Publisher’s Note: The statements, opinions and data contained in all publications are solely those of the individual author(s) and contributor(s) and not of MDPI and/or the editor(s). MDPI and/or the editor(s) disclaim responsibility for any injury to people or property resulting from any ideas, methods, instructions or products referred to in the content. |
© 2025 by the authors. Licensee MDPI, Basel, Switzerland. This article is an open access article distributed under the terms and conditions of the Creative Commons Attribution (CC BY) license.





