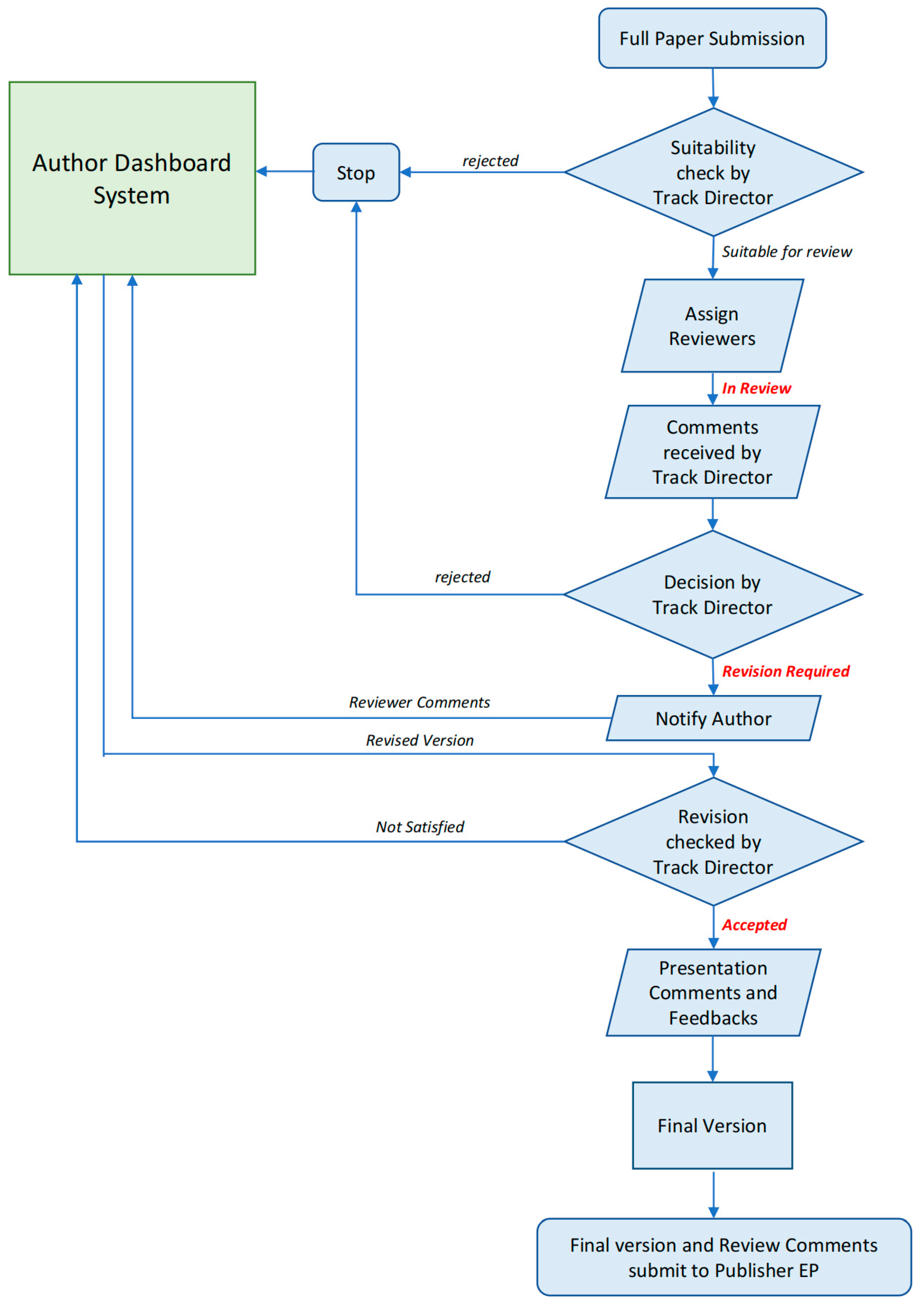
Statement of Peer Review †
- Type of peer review: single-blind
- Conference submission management system: https://mest.umam.edu.my/2024/ (accessed on 18 June 2025)
- Number of submissions received: 145
- Number of submissions sent for review: 145
- Number of submissions accepted: 102
- Acceptance rate (number of submissions accepted/number of submissions received): 70%
- Average number of reviews per paper: 2
- Total number of reviewers involved: 79
- For further details regarding the review procedure, please see Figure 1.

Conflicts of Interest
Reference
- Publication Policy Overview of the MEST Conferences. Available online: https://mest.umam.edu.my/2024/content/8th-mechanical-engineering-science-and-technology-mest2024 (accessed on 18 June 2025).
Disclaimer/Publisher’s Note: The statements, opinions and data contained in all publications are solely those of the individual author(s) and contributor(s) and not of MDPI and/or the editor(s). MDPI and/or the editor(s) disclaim responsibility for any injury to people or property resulting from any ideas, methods, instructions or products referred to in the content. |
© 2025 by the authors. Licensee MDPI, Basel, Switzerland. This article is an open access article distributed under the terms and conditions of the Creative Commons Attribution (CC BY) license (https://creativecommons.org/licenses/by/4.0/).
Share and Cite
Majid, N.H.A.; Anggono, A.D.; Siswanto, W.A.; Riyadi, T.W.B.; Syamsiyah, N.R.; Faishal, A.; Mustapa, M.S. Statement of Peer Review. Eng. Proc. 2025, 84, 99. https://doi.org/10.3390/engproc2025084099
Majid NHA, Anggono AD, Siswanto WA, Riyadi TWB, Syamsiyah NR, Faishal A, Mustapa MS. Statement of Peer Review. Engineering Proceedings. 2025; 84(1):99. https://doi.org/10.3390/engproc2025084099
Chicago/Turabian StyleMajid, Noor Hanita Abdul, Agus Dwi Anggono, Waluyo Adi Siswanto, Tri Widodo Besar Riyadi, Nur Rahmawati Syamsiyah, Afif Faishal, and Mohammad Sukri Mustapa. 2025. "Statement of Peer Review" Engineering Proceedings 84, no. 1: 99. https://doi.org/10.3390/engproc2025084099
APA StyleMajid, N. H. A., Anggono, A. D., Siswanto, W. A., Riyadi, T. W. B., Syamsiyah, N. R., Faishal, A., & Mustapa, M. S. (2025). Statement of Peer Review. Engineering Proceedings, 84(1), 99. https://doi.org/10.3390/engproc2025084099

