Abstract
Accurate prediction of landslide displacement is crucial for disaster prevention and mitigation. This study proposes an STL-TCN-Transformer model that combines time series decomposition with deep learning to predict cumulative displacement. Using monitoring data from the Baishuihe landslide, the displacement sequence was decomposed into trend, periodic, and residual components using the STL method. The trend component, determined by geotechnical properties, was predicted using a univariate TCN-Transformer, while the periodic and residual components, influenced by rainfall and reservoir water levels, were analyzed for nonlinear correlations using the Spearman method and predicted with a multivariate TCN-Transformer. The proposed model achieved superior performance, with R2 of 0.993, RMSE of 7.82 mm, and MAE of 5.82 mm, significantly outperforming EMD-LSTM, EEMD-RNN, and VMD-BiLSTM models in all metrics. These findings demonstrate the ability of the STL-TCN-Transformer to effectively capture the dynamics of landslide displacement, offering a reliable approach for landslide monitoring and early warning systems.
1. Introduction
Landslides are among the most destructive natural hazards, often resulting in significant damage to infrastructure, loss of life, and economic disruption. Accurate prediction of landslide displacement is critical for the development of early warning systems, disaster prevention strategies, and effective risk management. However, predicting landslide displacement remains challenging due to the nonlinear dynamics, multiscale patterns, and the interplay of various influencing factors, such as rainfall, reservoir water levels, and geotechnical properties [1]. Addressing these complexities requires advanced methods capable of capturing both the intrinsic trends in landslide displacement and the impacts of external drivers.
Traditional approaches to landslide displacement prediction rely on statistical analysis and physical extrapolation methods. While these approaches provide insights into landslide processes, they are often time-intensive, laborious, and fail to incorporate the influence of external factors [2]. In recent years, the advent of artificial intelligence has enabled the development of deep learning-based prediction models, allowing researchers to explore the causes of landslide deformation more comprehensively. Models such as recurrent neural network (RNNs), long short-term memory (LSTM), gate recurrent units (GRUs), temporal convolutional networks (TCNs), Seq2Seq, and the Transformer have been widely applied to capture complex and nonlinear relationships within landslide data [3]. Given the inherent complexity of landslide displacement patterns, hybrid models that combine decomposition techniques with deep learning have been proposed to enhance prediction accuracy. Representative models, including EEMD-RNN [4], EMD-LSTM [5], VMD-BiLSTM [6], CNN-GRU [7], LMD-ETS-TCN [8], Seq2Seq-BiLSTM [9], and LiteTransNet [10], have demonstrated the ability to dynamically analyze landslide deformation and leverage historical data to predict future trends. However, these models often face challenges such as vanishing gradients and difficulties in managing long-range dependencies within temporal sequences [11].
To address these limitations, this study introduces a novel STL-TCN-Transformer model. The Seasonal and Trend decomposition using LOESS (STL) method is employed to decompose landslide displacement and influencing factors into trend, periodic, and residual components, enabling a more detailed analysis of the mechanisms driving displacement. TCN are utilized to extract global spatial features from the sequences, while the Transformer model captures long-range temporal dependencies and enhances computational efficiency through parallel processing. The Baishuihe landslide in the Three Gorges Reservoir area of China was selected as the study site. To evaluate the effectiveness of the proposed method, comparative experiments were conducted using EMD-LSTM, EEMD-RNN, and VMD-BiLSTM models. The results demonstrate the superiority of the STL-TCN-Transformer in accurately predicting landslide displacement and understanding the underlying deformation mechanisms.
2. Methods
2.1. STL
Landslide displacement variation is a complex and nonlinear process that encompasses multiple components. These include trend displacement, driven by geotechnical properties and geographic location; periodic displacement, influenced by seasonal factors such as rainfall and reservoir water levels; and random displacement, caused by human activities and other uncertain factors. At any given time, the total displacement is a combination of these components. The inherent complexity and uncertainty pose significant challenges for accurately predicting landslide variations.
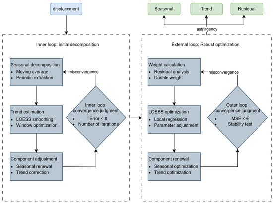
The STL Decomposition using LOESS method offers high flexibility and adaptability, decomposing time series data into trend, seasonal, and residual components. The decomposition can be represented as:
where yt is the original time series, Tt is the trend component, St is the seasonal component, and Rt is the residual component.
The process begins with setting a seasonal period parameter and applying a moving window filter to the original time series to extract the seasonal component. Within each period, LOESS smoothing is employed to adapt to nonlinear variations in the data. Next, the seasonal component is subtracted from the original series, and a larger moving window is applied to the remaining series for LOESS smoothing [11]. This step focuses on capturing global patterns in the time series and extracting the trend component. Finally, using the additive model of time series, the residual is obtained by subtracting the trend component from the remaining series.
The algorithm leverages a dual-layer inner and outer iterative loop, using LOESS to precisely extract the seasonal and trend components, thus enhancing its adaptability and robustness. The algorithm’s workflow is illustrated in Figure 1.
Figure 1.
STL flow chart.
2.2. TCN-Transformer
The TCN is a deep neural network architecture specifically designed for processing time series data. TCN effectively captures long-range dependencies within sequences by utilizing causal convolutions, which maintain the temporal causality of data processing, and dilated convolutions, which expand the receptive field of the convolution kernel. The governing formula is as follows:
where yt is the output at time t, w is the convolution kernel weight, and k is the convolution kernel size, xt is the value at time t, * is the convolution operation, f is the convolution kernel weight, K is the filter size, d is the expansion factor, and the receptive field F = (K − 1) d + 1.
During training, TCN can process multiple time steps simultaneously, significantly enhancing both the efficiency of training and the speed of inference. Moreover, TCN features a stable and easily tunable network structure, making it highly applicable to diverse fields such as time series forecasting and signal processing.
The Transformer is a sequence modeling framework centered around the self-attention mechanism, which initially demonstrated outstanding performance in natural language processing (NLP) tasks. By employing the multi-head self-attention mechanism, the Transformer captures dependencies between arbitrary positions in a sequence, effectively modeling global contextual information. The mathematical representation is as follows:
where dk is the dimension of the key vector, which serves as a scaling factor to avoid excessive values.
This capability makes the Transformer particularly well-suited for handling long time series data. Furthermore, unlike traditional recurrent neural networks (RNNs), the Transformer eliminates the sequential dependency in processing, allowing for parallel computations over input sequences. This design significantly accelerates training. In recent years, the Transformer has been widely adopted in various domains, including time series analysis and computer vision.
2.3. Landslide Displacement Prediction Process
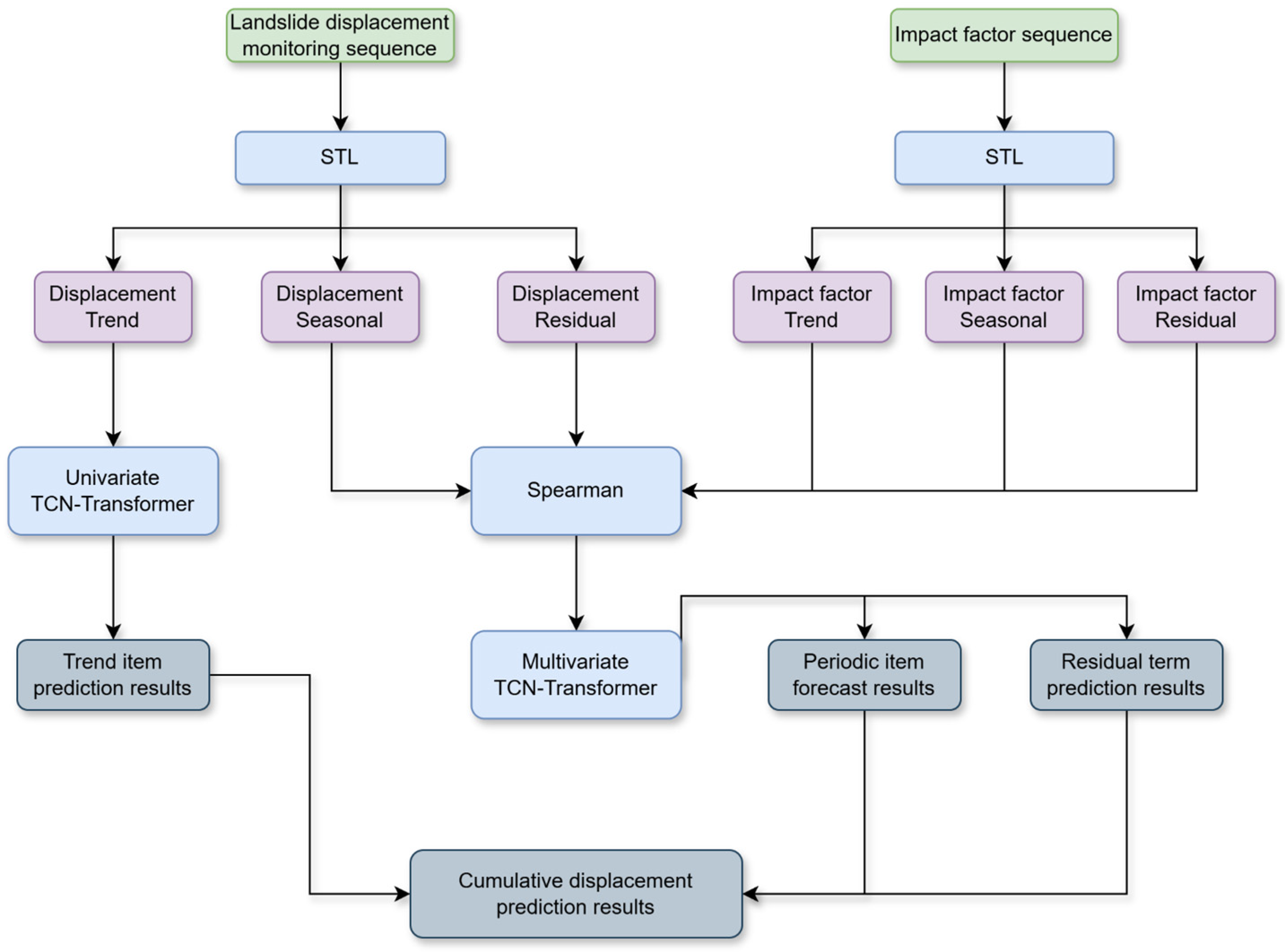
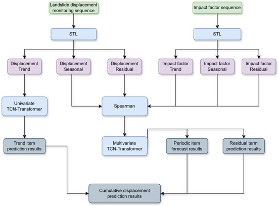
To develop a more accurate landslide displacement prediction model, this study proposes an STL-TCN-Transformer prediction method. The method utilizes historical data from the ZG111 monitoring point at the Baishuihe landslide site, covering January 2007 to December 2011. STL decomposition is applied to extract seasonal and trend components from landslide displacement and influencing factors. Since the trend component, driven by long-term geotechnical changes, exhibits no correlation with external variables, it is modeled using a univariate TCN-Transformer. The seasonal and residual components are analyzed using the Spearman method to explore correlations between the landslide sequence and decomposed feature variables, followed by modeling with a multivariate TCN-Transformer. Finally, a time series additive model integrates the predictions of all components to obtain cumulative displacement predictions. The prediction process is illustrated in Figure 2.
Figure 2.
Landslide displacement prediction process.
3. Result and Discussion
3.1. Decomposition of Landslide Cumulative Displacement and Influencing Factors
This study identifies four influencing factors as input variables: cumulative monthly rainfall, changes in cumulative rainfall between the current month and the previous month, average monthly reservoir water level, and changes in average reservoir water level between the current month and previous months. These factors, along with cumulative landslide displacement, are decomposed using the STL model into three components: trend, seasonal (or periodic), and residual. The decomposition parameters are set to a period of 12 and a seasonal smoothing parameter of 11. The decomposition results are shown in Figure 3. Panel A illustrates the decomposition of cumulative landslide displacement, Panel B illustrates the decomposition of cumulative monthly rainfall, Panel C illustrates the decomposition of changes in cumulative rainfall between the current month and the previous month, Panel D illustrates the decomposition of average monthly reservoir water level, and Panel E illustrates the decomposition of changes in average reservoir water level between the current month and previous months. In these figures, the trend component is represented in blue, the seasonal component in orange, and the residual component in green.
Figure 3.
Decomposition results of landslide displacement and impact factors.
3.2. Trend Term Displacement Prediction
Experimental data spanning January 2007 to December 2011 were analyzed to extract trend components using the STL method. These trends demonstrated stable variations attributable to geotechnical properties. To predict the extracted trends, a univariate TCN-Transformer model was implemented. The TCN module incorporated a 1D convolutional layer to capture local features, while the Transformer module employed multi-head attention with two heads and a key dimension of 64 to model global relationships and long-term dependencies. Model training utilized the Adam optimizer with a mean squared error loss function, running for 50 epochs with a batch size of 32.
A sliding window size of 12 was selected. The experimental results, presented in Figure 4, demonstrate excellent performance, with a test set R2 of 0.995, RMSE of 4.35 mm, and MAE of 3.59 mm. The model effectively captures the underlying patterns in the data while maintaining stability, as shown by the 95% confidence interval, which eliminates most uncertainties.
Figure 4.
Trend item prediction results.
3.3. Periodic Term and Residual Term Displacement Prediction
The periodic and residual displacement components arise from external factors. To improve prediction accuracy and efficiency, feature variables with significant correlations to the target variables were selected. This study employed the Spearman method to explore the nonlinear relationships between the landslide’s periodic and residual components and the influencing factor components. The Spearman correlation coefficient ranges from −1 to 1, where 0 indicates no correlation, −1 represents a perfect negative correlation, and 1 indicates a perfect positive correlation. The results are illustrated in Figure 5.
Figure 5.
Correlation coefficient heat map.
The periodic and residual components were predicted using a multivariate TCN-Transformer model with parameters identical to those of the univariate model for trend prediction. The prediction results for the periodic component achieved an R2 of 0.985, RMSE of 5.42 mm, and MAE of 4.47 mm. For the residual component, the R2 was 0.758, RMSE was 3.18 mm, and MAE was 2.37 mm. The fitting results are shown in Figure 6.
Figure 6.
(a) Periodic item prediction results; (b) residual item prediction results.
3.4. Prediction of Landslide Cumulative Displacement
Using the time series additive model, the predicted cumulative landslide displacement was obtained by summing the predictions of its individual components. A comparison between the predicted and observed values is presented in Figure 7.
Figure 7.
Prediction results of landslide cumulative displacement.
The cumulative displacement prediction achieved an R2 of 0.993, RMSE of 7.82 mm, and MAE of 5.82 mm, with a minimum error (ME) of 0.28 mm. To validate the performance of the proposed algorithm, this study employed three comparative ensemble models—EMD-LSTM, EEMD-RNN, and VMD-BiLSTM—to test the same landslide area. The results are summarized in Table 1.
Table 1.
Performance indicators of each forecasting model.
Experimental results prove that that the STL-TCN-Transformer model outperforms the others across all metrics. Specifically, compared to EMD-LSTM, EEMD-GRU, and VMD-BiLSTM, the R2 increased by 7.24%, 6.32%, and 1.85%; RMSE decreased by 42.96%, 40.85%, and 10.01%; MAE decreased by 56.86%, 48.63%, and 26.70%; and ME decreased by 83.23%, 79.56%, and 75.22%.
4. Conclusions
This study focuses on landslide displacement prediction, considering the combined influence of multiple factors rather than a single variable. Multi-scale relevant variables are introduced for experimental simulation, and STL decomposition is employed to deeply explore the dependencies between different components and landslide displacement variations. A TCN-Transformer prediction model is proposed, where the TCN convolutional layers capture local dependencies, and the Transformer’s multi-head attention mechanism captures global relationships in parallel. Comparative experiments conducted on the Baishuihe landslide area demonstrate that this model outperforms other combined models in predictive capability.
Author Contributions
Conceptualization, methodology, validation, formal analysis, data curation, and writing—original draft preparation were performed by S.R. Writing—review and editing, supervision, and project administration were conducted by K.H.G. All authors have read and agreed to the published version of the manuscript.
Funding
This research received no external funding.
Institutional Review Board Statement
Not applicable.
Informed Consent Statement
Not applicable.
Data Availability Statement
Restrictions apply to the availability of these data. Data were obtained from the National Cryosphere Desert Data Center/National Service Center for Speciality Environmental Observation Stations and are available from https://www.ncdc.ac.cn/portal/ (accessed on 19 January 2021) with the permission of the National Cryosphere Desert Data Center/National Service Center for Speciality Environmental Observation Stations.
Acknowledgments
The authors express sincere gratitude to their supervisor for providing valuable suggestions and guidance for this study and for making significant contributions to its development.
Conflicts of Interest
The authors declare no conflicts of interest.
References
- Casagli, N.; Intrieri, E.; Tofani, V.; Gigli, G.; Raspini, F. Landslide detection, monitoring and prediction with remote-sensing techniques. Nat. Rev. Earth Environ. 2023, 4, 51–64. [Google Scholar] [CrossRef]
- Intrieri, E.; Carlà, T.; Gigli, G. Forecasting the time of failure of landslides at slope-scale: A literature review. Earth-Sci. Rev. 2019, 193, 333–349. [Google Scholar] [CrossRef]
- Mohan, A.; Singh, A.K.; Kumar, B.; Dwivedi, R. Review on remote sensing methods for landslide detection using machine and deep learning. Trans. Emerg. Telecommun. Technol. 2021, 32, e3998. [Google Scholar] [CrossRef]
- Niu, X.; Ma, J.; Wang, Y.; Zhang, J.; Chen, H.; Tang, H. A novel decomposition-ensemble learning model based on ensemble empirical mode decomposition and recurrent neural network for landslide displacement prediction. Appl. Sci. 2021, 11, 4684. [Google Scholar] [CrossRef]
- Xu, S.; Niu, R. Displacement prediction of Baijiabao landslide based on empirical mode decomposition and long short-term memory neural network in Three Gorges area, China. Comput. Geosci. 2018, 111, 87–96. [Google Scholar] [CrossRef]
- Zhang, K.; Zhang, K.; Cai, C.; Liu, W.; Xie, J. Displacement prediction of step-like landslides based on feature optimization and VMD-Bi-LSTM: A case study of the Bazimen and Baishuihe landslides in the Three Gorges, China. Bull. Eng. Geol. Environ. 2021, 80, 8481–8502. [Google Scholar] [CrossRef]
- Wu, L.; Zhou, J.T.; Zhang, H.; Wang, S.R.; Ma, T.; Yan, H.; Li, S.H. Time series analysis and gated recurrent neural network model for predicting landslide displacements. Georisk Assess. Manag. Risk Eng. Syst. Geohazards 2024, 18, 172–185. [Google Scholar] [CrossRef]
- Luo, W.; Dou, J.; Fu, Y.; Wang, X.; He, Y.; Ma, H.; Wang, R.; Xing, K. A novel hybrid LMD–ETS–TCN approach for predicting landslide displacement based on GPS time series analysis. Remote Sens. 2022, 15, 229. [Google Scholar] [CrossRef]
- Guo, Y.; Wu, T.; Liu, Y.; Jiang, Y. Univariate Forecasting of time series data Based on Seq2Seq Model. In Proceedings of the 2020 4th International Conference on Electronic Information Technology and Computer Engineering, Xiamen, China, 6–8 November 2020; pp. 642–646. [Google Scholar]
- Ge, Q.; Li, J.; Wang, X.; Deng, Y.; Zhang, K.; Sun, H. LiteTransNet: An interpretable approach for landslide displacement prediction using transformer model with attention mechanism. Eng. Geol. 2024, 331, 107446. [Google Scholar] [CrossRef]
- Liu, X.; Ghazali, K.H.; Han, F.; Mohamed, I.I. Review of CNN in aerial image processing. Imaging Sci. J. 2023, 71, 1–13. [Google Scholar] [CrossRef]
Disclaimer/Publisher’s Note: The statements, opinions and data contained in all publications are solely those of the individual author(s) and contributor(s) and not of MDPI and/or the editor(s). MDPI and/or the editor(s) disclaim responsibility for any injury to people or property resulting from any ideas, methods, instructions or products referred to in the content. |
© 2025 by the authors. Licensee MDPI, Basel, Switzerland. This article is an open access article distributed under the terms and conditions of the Creative Commons Attribution (CC BY) license (https://creativecommons.org/licenses/by/4.0/).






