Abstract
Corrosion and maintenance anomaly and integrity management systems (AIMS) are now the foundation of many industrial and engineering systems regarding sustainability and long-lasting assets. The oil and gas industry has started developing new, integrated management systems to keep its assets safe from real external failures. However, the overlapping of assets’ integrity responsibilities occur when a conflict of interests, such as production, safety, environmental, and financial interfacing, are inaccurately weighed against each other. This paper will review the case study of the anomaly and integrity management systems implemented on the Sabratha offshore platform. In order to achieve sustainable asset implementation, it is essential to identify the different weights given to the critical factors controlling the operational anomaly and integrity of facilities on offshore platforms and re-classify the potential failures. Therefore, design practices are reviewed. Moreover, inspection techniques and strategies are re-assessed and used to describe the consistent integrity assessment techniques linked to anomaly monitoring and maintenance criteria. Finally, the anomaly and integrity management system design use activity, process models, structures, and flow diagrams are reviewed. This work will be helpful for the further enhancement of a new machine learning system to support this approach.
1. Introduction
Offshore structures such as fixed offshore platforms, compliant towers, semi-submersible platforms, jack-up drilling rigs, drillships, floating and production systems, and the subsea system, as shown in Figure 1, are considered costly capital assets in the offshore oil and gas industry [1,2]. Therefore, they need exceptional management to mitigate and avoid disasters, shutdowns, corrosion and unnecessary emergency failures by using a reasonable inspection and anomaly-reducing control system [3].
Figure 1.
Shows offshore rigs and marine structure platforms [4].
As of now, there are many mitigation management systems designed on inspection-based time (TBI) or risk-based inspection (RBI). Therefore, risk identification and evaluation techniques (RIET) are critical for designing any assets of anomaly and integrity management systems. Many of these techniques, including hazard and operability study (HAZOP), hazard identification study (HAZID), fault tree analysis (FTA), human reliability analysis (HRA) and failure mode effect and criticality analysis (FMECA), can be used to design decent mitigation systems for offshore facilities [5,6].
In the past decades, world statistic failure reports from marine, oil and gas industries exhibited that the cause of significant accidents and explosions on offshore structure systems were the result of equipment and facilities failures, operation errors, artificial damage, natural disasters, and other unknown reasons, as shown in Table 1 [6].
Table 1.
Percentage of causes of major accidents and explosions on marine and offshore rigs and platforms.
Since the offshore platform contains complex integrated systems arranged by hundreds of pipes, pressure vessels, auxiliary equipment, and machines, it could also contain a process production system with specific series characteristics. Notably, the living quarters are located in the top of the platform, make it a riskier place than onshore production units [7]. The offshore platform production system has some characteristics that could increase onboard risks, including dealing with inflammable and explosive materials, high temperatures and high pressures, aggressive corrosion, and rough working conditions [8,9]. Half of these major accidents can be avoided if equipment and facilities are inspected, maintained and managed systematically and strategically [6]. Therefore, looking to reduce the impact of failure could cause catastrophic disasters. Scheduled maintenance is not enough to avoid unexpected circumstances. The strategical risk-based inspection of critical facilities, pressure vessels and the high-risk piping system could reduce the likelihood of accidents [10]. However, the overlapping in responsibility between the operation sections on the offshore platform could reduce the effectiveness of the mitigation action. That is why we shall clearly define the responsibility and action plan with an easy understanding of the process flowchart [11]. This case study will review the anomaly and integrity assets management system procedure, implemented on the Sabratha platform. It will cover the period from 2010 to 2014 of implementing the procedure in the offshore field; Sabratha Platform is located 110 km from the Libyan coast in the Bahr Essalam offshore field. The platform, considered one of the biggest Libyan Offshore condensate and gas production units, is fixed to the seabed in a water depth of 190 m, as shown in Figure 2. The platform consists of all of the facilities required for preliminary separation and treatment of the gas produced from the Bahr Essalam field, as well as a fast-moving workover rig (FMWR), a helideck and living quarters for 120 persons [12].
Figure 2.
Location of the Sabratha platform in front of the Libyan coast in the Mediterranean Sea [12].
2. Methodology and Procedure
2.1. AIMS System Overview
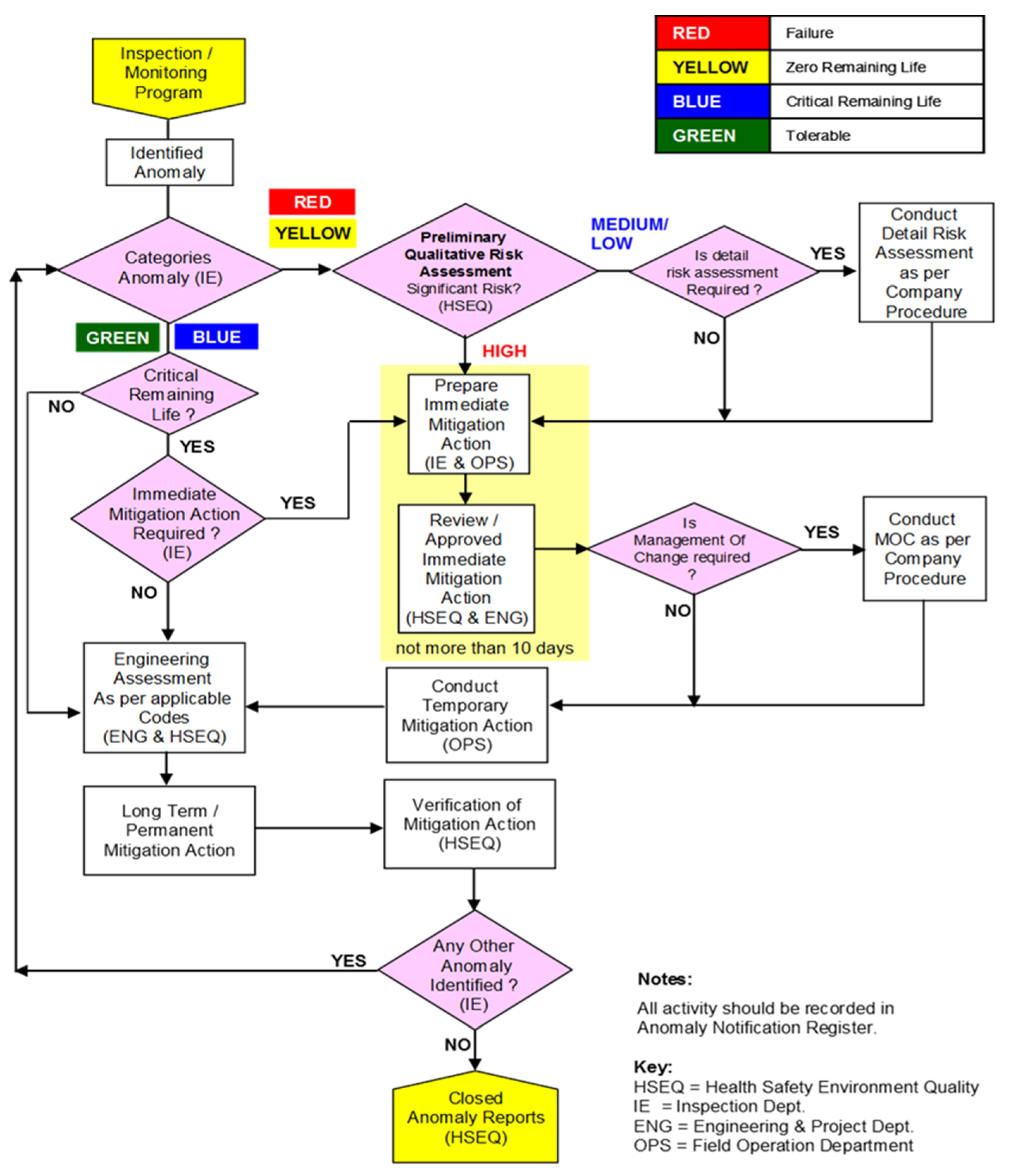
Figure 3 shows the flowchart procedure that was implemented onboard [5,13]. The corrosion inspection and maintenance anomaly and integrity management system (AIMS) objective is to identify the risk of an anomaly in the early stages, so that mitigation plans can be developed and appropriately implemented, with clear responsibility and actions. The purpose of this management system is:
Figure 3.
System flowchart procedure, shows the action and decision making based on the corrosion inspection and maintenance anomaly and integrity management system.
- to brief the requirements to record anomalies occurring in the pressure system.
- to inspect the critical facilities following up the mitigation (including maintenance and replacement),
- to resolve any anomaly that might threaten the integrity of the offshore facility.
2.2. Responsibilities of Departments
Table 2 summarizes the responsibilities in the procedure according to the flow of the required work, based on the risk identification of the platform equipment, including inspection, planning, maintenance, and continued improvements.
Table 2.
Shows the responsibilities of departments in the implemented system.
2.3. Evaluation of Using the Database Results
Using the system from the period 2010 to 2014, showed that the platform contained over 163 pressure vessels of equipment from the process and auxiliary facilities. These pressure vessels have been identified as one of two categories according to the risk of safety-critical equipment (SCE) and non-safety critical equipment (non-SCE). Figure 4 shows the pie chart of the inspected pressure vessels within the four years.
Figure 4.
Sabratha Platform inspection status of pressure vessels and equipment.
As the design requires, the pressure vessels and processing pipes system shall be fitted with safety pressure valves (PSV). These PSVs on the platform should be inspected and recalibrated a minimum of once every two years; the total number of PSVs onboard is 198 PSV. Figure 5 shows the total inspected and calibrated PSV valves per the reviewing period.
Figure 5.
Sabratha Platform inspection status of pressure safety valves.
From the implemented system, this should obtain the inspected and calibrated data for the safety-critical equipment and other equipment, and show the trend of required maintenance action that should be taken, according to the periodic inspection and maintenance plan, as shown in Figure 6.
Figure 6.
The real statues of inspected PSV and pressure equipment over four years.
3. Conclusions
Offshore corrosion inspection and maintenance anomaly and integrity management systems (AIMS) have become the mainstream system for safe gas operation management of the equipment and facilities on the Sabratha offshore platform. With the implementation of this management on the offshore platform, it is clear that inspection priorities and mitigation actions are well maintained. To avoid any shutdown or accident, the AIMS system has changed from qualitative to quantitative when dealing with an inspection. This system could be applied in other fields, including onshore and desert oil and gas fields.
Funding
This research received no external funding.
Institutional Review Board Statement
Not applicable.
Informed Consent Statement
Not applicable.
Data Availability Statement
The data are not publicly available; The data files are stored on corresponding instruments and personal computers.
Acknowledgments
The authors would like to acknowledge the facilitating support by Mellitah Oil and gas BV for data resources.
Conflicts of Interest
The authors declare no conflict of interest.
References
- Tan, Y.; Li, H.X.; Cheng, J.C.P.; Wang, J.; Jiang, B.; Song, Y.; Wang, X. Cost and environmental impact estimation methodology and potential impact factors in offshore oil and gas platform decommissioning: A review. Environ. Impact Assess. Rev. 2021, 87, 106536. [Google Scholar] [CrossRef]
- Kaiser, M.J. Offshore oil and gas records circa 2020. Ships Offshore Struct. 2020, 1–37. [Google Scholar] [CrossRef]
- Guédé, F. Risk-based structural integrity management for offshore jacket platforms. Mar. Struct. 2019, 63, 444–461. [Google Scholar] [CrossRef]
- NOIA. The Basics of Offshore Oil & Gas—NOIA. Available online: https://www.noia.org/basics-offshore-oil-gas/ (accessed on 20 July 2021).
- American Petroleum Institute. API- RECOMMENDED PRACTICE 581: Risk-Based Inspection Technology; American Petroleum Institute: Washington, DC, USA, 2016; Volume 7056. [Google Scholar]
- Tang, Y.; Yao, J.; Wang, G.; Zhang, Z.; He, Y.; Jing, J. Risk Identification and Quantitative Evaluation Method for Asset Integrity Management of Offshore Platform Equipment and Facilities. Math. Probl. Eng. 2019, 19, 1–14. [Google Scholar] [CrossRef]
- Olsen, E.; Næss, S.; Høyland, S. Exploring relationships between organizational factors and hydrocarbon leaks on offshore platform. Saf. Sci. 2015, 80, 301–309. [Google Scholar] [CrossRef]
- Mussa, M. Development of Hybrid Sol-Gel Coatings on AA2024-T3 with Environmentally Benign Corrosion Inhibitors. Ph.D. Thesis, Sheffield Hallam University, Sheffield, UK, 2020. [Google Scholar]
- Mussa, M.H.; Rahaq, Y.; Takita, S.; Farmilo, N. Study the Enhancement on Corrosion Protection by Adding PFDTES to Hybrid Sol-Gel on AA2024-T3 Alloy in 3.5% NaCl Solutions. Albahit J. Appl. Sci. 2021, 2, 61–68. [Google Scholar]
- El-Reedy, M.A. Practical risk management for offshore projects. In Offshore Projects and Engineering Management; Elsevier: Amsterdam, The Netherlands, 2021; pp. 215–238. ISBN 9780323857956. [Google Scholar]
- Hogenboom, S.; Vinnem, J.E.; Utne, I.B.; Kongsvik, T. Risk-based decision-making support model for offshore dynamic positioning operations. Saf. Sci. 2021, 140, 105280. [Google Scholar] [CrossRef]
- Mellitah Oil & Gas B.V. Sabratha Platform—Mellitah Oil & Gas. Available online: https://mellitahog.ly/en/sites/sabratha-platform/ (accessed on 2 July 2021).
- Mellitah Oil & Gas B.V. Management Corporate Procedure Anomaly Management System MG-HSEQ-P-035; Mellitah Oil & Gas B.V.: Tripoli, Libya, 2010; Volume 5, pp. 1–17. [Google Scholar]
Publisher’s Note: MDPI stays neutral with regard to jurisdictional claims in published maps and institutional affiliations. |
© 2021 by the authors. Licensee MDPI, Basel, Switzerland. This article is an open access article distributed under the terms and conditions of the Creative Commons Attribution (CC BY) license (https://creativecommons.org/licenses/by/4.0/).





