Chondroitin 4-Sulfate Disaccharide-Based Inhibitors of Cathepsin S
Abstract
1. Introduction
2. Materials and Methods
2.1. Enzymes, Substrates, and Inhibitors
2.2. Synthetic Chondroitin Oligomers
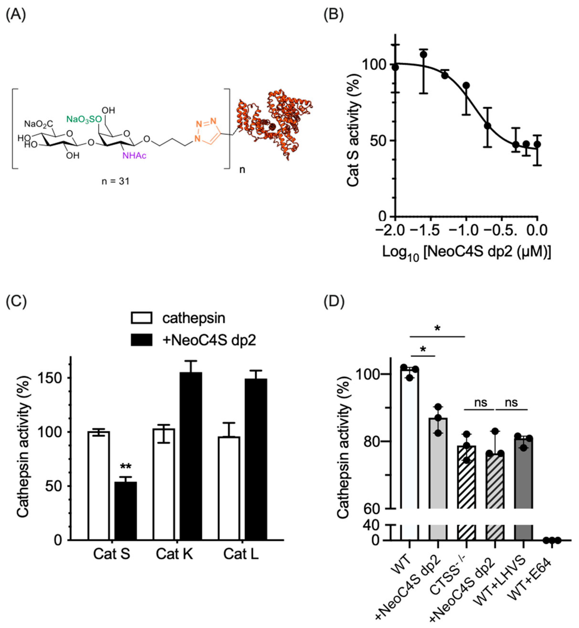
2.3. Synthesis of Neoglycoprotein Chondroitin 4 Sulfate (NeoC4S dp2)
2.4. Desulfation of Mammalian Chondroitin 4 Sulfate
2.5. Acid Methanolysis of Mammalian Chondroitin 4-Sulfate
2.6. Inhibition of Cat S by Mammalian and Synthetic Biotinylated CS and NeoC4S dp2
2.7. Cell Culture
2.8. Selectivity Inhibition of Cat S by Biot-C4S dp2 and NeoC4S dp2
2.9. Molecular Modeling
2.10. Statistical Analysis
3. Results
3.1. Importance of Sulfation of C4S for Cat S Inhibition
3.2. Efficacy of Acid Catalyzed Methanolysis of C4ST on Cat S Inhibition
3.3. Inhibition of Cat S by Synthetic Biotinylated Chondroitin Oligomers
3.4. Selective Inhibition of Cat S by Biot-C4S dp2
3.5. Molecular Modeling Studies of the Interactions Between Cat S and C4S dp2
3.6. Inhibition of Cat S by NeoC4S dp2
4. Discussion
Supplementary Materials
Author Contributions
Funding
Data Availability Statement
Acknowledgments
Conflicts of Interest
Abbreviations
| Cat | Cathepsin |
| CS | Chondroitin sulfate |
| GAG | Glycosaminoglycan |
References
- Smyth, P.; Sasiwachirangkul, J.; Williams, R.; Scott, C.J. Cathepsin S (CTSS) Activity in Health and Disease—A Treasure Trove of Untapped Clinical Potential. Mol. Asp. Med. 2022, 88, 101106. [Google Scholar] [CrossRef]
- Ajani, T.A.; Magwebu, Z.E.; Chauke, C.G.; Obikeze, K. Advances in Cathepsin S Inhibition: Challenges and Breakthroughs in Drug Development. Pathophysiology 2024, 31, 471–487. [Google Scholar] [CrossRef]
- Geetha, D.; Skaria, T. Cathepsin S: A Key Drug Target and Signalling Hub in Immune System Diseases. Int. Immunopharmacol. 2025, 155, 114622. [Google Scholar] [CrossRef] [PubMed]
- Ricard-Blum, S.; Vivès, R.R.; Schaefer, L.; Götte, M.; Merline, R.; Passi, A.; Heldin, P.; Magalhães, A.; Reis, C.A.; Skandalis, S.S.; et al. A Biological Guide to Glycosaminoglycans: Current Perspectives and Pending Questions. FEBS J. 2024, 291, 3331–3366. [Google Scholar] [CrossRef] [PubMed]
- Volpi, N. Chondroitin Sulfate Safety and Quality. Molecules 2019, 24, 1447. [Google Scholar] [CrossRef] [PubMed]
- Sage, J.; Mallèvre, F.; Barbarin-Costes, F.; Samsonov, S.A.; Gehrcke, J.-P.; Pisabarro, M.T.; Perrier, E.; Schnebert, S.; Roget, A.; Livache, T.; et al. Binding of Chondroitin 4-Sulfate to Cathepsin S Regulates Its Enzymatic Activity. Biochemistry 2013, 52, 6487–6498. [Google Scholar] [CrossRef]
- Tuzikov, A.; Shilova, N.; Ovchinnikova, T.; Nokel, A.; Patova, O.; Knirel, Y.; Chernova, T.; Gorshkova, T.; Bovin, N. Labeling of Polysaccharides with Biotin and Fluorescent Dyes. Polysaccharides 2024, 5, 1–15. [Google Scholar] [CrossRef]
- Zappe, A.; Miller, R.L.; Struwe, W.B.; Pagel, K. State-of-the-Art Glycosaminoglycan Characterization. Mass Spectrom. Rev. 2022, 41, 1040–1071. [Google Scholar] [CrossRef]
- Le Pennec, J.; Makshakova, O.; Nevola, P.; Fouladkar, F.; Gout, E.; Machillot, P.; Friedel-Arboleas, M.; Picart, C.; Perez, S.; Vortkamp, A.; et al. Glycosaminoglycans Exhibit Distinct Interactions and Signaling with BMP2 According to Their Nature and Localization. Carbohydr. Polym. 2024, 341, 122294. [Google Scholar] [CrossRef]
- Osmond, R.I.W.; Kett, W.C.; Skett, S.E.; Coombe, D.R. Protein-Heparin Interactions Measured by BIAcore 2000 Are Affected by the Method of Heparin Immobilization. Anal. Biochem. 2002, 310, 199–207. [Google Scholar] [CrossRef]
- Schiller, J.; Lemmnitzer, K.; Dürig, J.-N.; Rademann, J. Insights into Structure, Affinity, Specificity, and Function of GAG-Protein Interactions through the Chemoenzymatic Preparation of Defined Sulfated Oligohyaluronans. Biol. Chem. 2021, 402, 1375–1384. [Google Scholar] [CrossRef]
- Arlov, Ø.; Rütsche, D.; Asadi Korayem, M.; Öztürk, E.; Zenobi-Wong, M. Engineered Sulfated Polysaccharides for Biomedical Applications. Adv. Funct. Mater. 2021, 31, 2010732. [Google Scholar] [CrossRef]
- Bojarski, K.K.; Sage, J.; Lalmanach, G.; Lecaille, F.; Samsonov, S.A. In Silico and in Vitro Mapping of Specificity Patterns of Glycosaminoglycans towards Cysteine Cathepsins B, L, K, S and V. J. Mol. Graph. Model. 2022, 113, 108153. [Google Scholar] [CrossRef] [PubMed]
- Kramer, G.; Paul, A.; Kreusch, A.; Schüler, S.; Wiederanders, B.; Schilling, K. Optimized Folding and Activation of Recombinant Procathepsin L and S Produced in Escherichia Coli. Protein Expr. Purif. 2007, 54, 147–156. [Google Scholar] [CrossRef] [PubMed]
- Linnevers, C.J.; McGrath, M.E.; Armstrong, R.; Mistry, F.R.; Barnes, M.G.; Klaus, J.L.; Palmer, J.T.; Katz, B.A.; Brömme, D. Expression of Human Cathepsin K in Pichia Pastoris and Preliminary Crystallographic Studies of an Inhibitor Complex. Protein Sci. Publ. Protein Soc. 1997, 6, 919–921. [Google Scholar] [CrossRef] [PubMed]
- Jacquinet, J.-C.; Lopin-Bon, C.; Vibert, A. From Polymer to Size-Defined Oligomers: A Highly Divergent and Stereocontrolled Construction of Chondroitin Sulfate A, C, D, E, K, L, and M Oligomers from a Single Precursor: Part 2. Chem. Weinh. Bergstr. Ger. 2009, 15, 9579–9595. [Google Scholar] [CrossRef]
- Jacquinet, J.-C.; Lopin-Bon, C. Stereocontrolled Preparation of Biotinylated Chondroitin Sulfate E Di-, Tetra-, and Hexasaccharide Conjugates. Carbohydr. Res. 2015, 402, 35–43. [Google Scholar] [CrossRef]
- Vibert, A.; Lopin-Bon, C.; Jacquinet, J.-C. Efficient and Stereocontrolled Construction of Homo- and Heterogeneously 4- and 6-Sulfated Biotinylated Chondroitin Oligomers. Eur. J. Org. Chem. 2011, 2011, 4183–4204. [Google Scholar] [CrossRef]
- Buisson, P.; Treuillet, E.; Schuler, M.; Lopin-Bon, C. Multigram Scale Preparation of a Semi-Synthetic N-Trifluoroacetyl Protected Chondroitin Disaccharide Building Block: Towards the Stereoselective Synthesis of Chondroitin Sulfates Disaccharides. Carbohydr. Res. 2022, 512, 108514. [Google Scholar] [CrossRef]
- Lim, J.J.; Temenoff, J.S. The Effect of Desulfation of Chondroitin Sulfate on Interactions with Positively Charged Growth Factors and Upregulation of Cartilaginous Markers in Encapsulated MSCs. Biomaterials 2013, 34, 5007–5018. [Google Scholar] [CrossRef]
- Templeton, D.M. The Basis and Applicability of the Dimethylmethylene Blue Binding Assay for Sulfated Glycosaminoglycans. Connect. Tissue Res. 1988, 17, 23–32. [Google Scholar] [CrossRef] [PubMed]
- Auray-Blais, C.; Bhérer, P.; Gagnon, R.; Young, S.P.; Zhang, H.H.; An, Y.; Clarke, J.T.R.; Millington, D.S. Efficient Analysis of Urinary Glycosaminoglycans by LC-MS/MS in Mucopolysaccharidoses Type I, II and VI. Mol. Genet. Metab. 2011, 102, 49–56. [Google Scholar] [CrossRef] [PubMed]
- Cowman, M.K.; Slahetka, M.F.; Hittner, D.M.; Kim, J.; Forino, M.; Gadelrab, G. Polyacrylamide-Gel Electrophoresis and Alcian Blue Staining of Sulphated Glycosaminoglycan Oligosaccharides. Biochem. J. 1984, 221, 707–716. [Google Scholar] [CrossRef] [PubMed]
- Hervé-Grépinet, V.; Veillard, F.; Godat, E.; Heuzé-Vourc’h, N.; Lecaille, F.; Lalmanach, G. Extracellular Catalase Activity Protects Cysteine Cathepsins from Inactivation by Hydrogen Peroxide. FEBS Lett. 2008, 582, 1307–1312. [Google Scholar] [CrossRef]
- Wartenberg, M.; Saidi, A.; Galibert, M.; Joulin-Giet, A.; Burlaud-Gaillard, J.; Lecaille, F.; Scott, C.J.; Aucagne, V.; Delmas, A.F.; Lalmanach, G. Imaging of Extracellular Cathepsin S Activity by a Selective near Infrared Fluorescence Substrate-Based Probe. Biochimie 2019, 166, 84–93. [Google Scholar] [CrossRef]
- Denamur, S.; Chazeirat, T.; Maszota-Zieleniak, M.; Vivès, R.R.; Saidi, A.; Zhang, F.; Linhardt, R.J.; Labarthe, F.; Samsonov, S.A.; Lalmanach, G.; et al. Binding of Heparan Sulfate to Human Cystatin C Modulates Inhibition of Cathepsin L: Putative Consequences in Mucopolysaccharidosis. Carbohydr. Polym. 2022, 293, 119734. [Google Scholar] [CrossRef]
- Case, D.A.; Belfon, K.; Ben-Shalom, I.Y.; Brozell, S.R.; Cerutti, D.S.; Cheatham III, T.E.; Cruzeiro, V.W.D.; Darden, T.A.; Duke, R.E.; Giambasu, G. AMBER 20; University of California: San Francisco, CA, USA, 2020. [Google Scholar] [CrossRef]
- Cheng, Y.; Prusoff, W.H. Relationship between the Inhibition Constant (K1) and the Concentration of Inhibitor Which Causes 50 per Cent Inhibition (I50) of an Enzymatic Reaction. Biochem. Pharmacol. 1973, 22, 3099–3108. [Google Scholar] [CrossRef]
- Ma, Y.; Wei, M.; Zhang, X.; Zhao, T.; Liu, X.; Zhou, G. Spectral Study of Interaction between Chondroitin Sulfate and Nanoparticles and Its Application in Quantitative Analysis. Spectrochim. Acta. A Mol. Biomol. Spectrosc. 2016, 153, 445–450. [Google Scholar] [CrossRef]
- Volpi, N.; Mucci, A.; Schenetti, L. Stability Studies of Chondroitin Sulfate. Carbohydr. Res. 1999, 315, 345–349. [Google Scholar] [CrossRef]
- Brömme, D.; Klaus, J.L.; Okamoto, K.; Rasnick, D.; Palmer, J.T. Peptidyl Vinyl Sulphones: A New Class of Potent and Selective Cysteine Protease Inhibitors: S2P2 Specificity of Human Cathepsin O2 in Comparison with Ca-thepsins S and L. Biochem. J. 1996, 315 Pt 1, 85–89. [Google Scholar] [CrossRef] [PubMed]
- Restaino, O.F.; Schiraldi, C. Chondroitin Sulfate: Are the Purity and the Structural Features Well Assessed? A Review on the Analytical Challenges. Carbohydr. Polym. 2022, 292, 119690. [Google Scholar] [CrossRef] [PubMed]
- Yu, Y.; Song, Y.; Zhao, Y.; Wang, N.; Wei, B.; Linhardt, R.J.; Dordick, J.S.; Zhang, F.; Wang, H. Quality Control, Safety Assessment and Preparation Approaches of Low Molecular Weight Heparin. Carbohydr. Polym. 2024, 339, 122216. [Google Scholar] [CrossRef] [PubMed]
- Novinec, M.; Lenarčič, B.; Turk, B. Cysteine Cathepsin Activity Regulation by Glycosaminoglycans. BioMed Res. Int. 2014, 2014, 309718. [Google Scholar] [CrossRef]
- David, A.; Chazeirat, T.; Saidi, A.; Lalmanach, G.; Lecaille, F. The Interplay of Glycosaminoglycans and Cysteine Cathepsins in Mucopolysaccharidosis. Biomedicines 2023, 11, 810. [Google Scholar] [CrossRef]
- Li, Z.; Hou, W.-S.; Escalante-Torres, C.R.; Gelb, B.D.; Bromme, D. Collagenase Activity of Cathepsin K Depends on Complex Formation with Chondroitin Sulfate. J. Biol. Chem. 2002, 277, 28669–28676. [Google Scholar] [CrossRef]
- Li, Z.; Hou, W.S.; Brömme, D. Collagenolytic Activity of Cathepsin K Is Specifically Modulated by Cartilage-Resident Chondroitin Sulfates. Biochemistry 2000, 39, 529–536. [Google Scholar] [CrossRef]
- Novinec, M.; Kovacic, L.; Lenarcic, B.; Baici, A. Conformational Flexibility and Allosteric Regulation of Cathepsin K. Biochem. J. 2010, 429, 379–389. [Google Scholar] [CrossRef]
- Novinec, M. Computational Investigation of Conformational Variability and Allostery in Cathepsin K and Other Related Peptidases. PLoS ONE 2017, 12, e0182387. [Google Scholar] [CrossRef]
- Almeida, P.C.; Nantes, I.L.; Chagas, J.R.; Rizzi, C.C.; Faljoni-Alario, A.; Carmona, E.; Juliano, L.; Nader, H.B.; Tersariol, I.L. Cathepsin B Activity Regulation. Heparin-like Glycosaminoglycans Protect Human Cathepsin B from Alkaline pH-Induced Inactivation. J. Biol. Chem. 2001, 276, 944–951. [Google Scholar] [CrossRef]
- Almeida, P.C.; Nantes, I.L.; Rizzi, C.C.; Júdice, W.A.; Chagas, J.R.; Juliano, L.; Nader, H.B.; Tersariol, I.L. Cysteine Proteinase Activity Regulation. A Possible Role of Heparin and Heparin-like Glycosaminoglycans. J. Biol. Chem. 1999, 274, 30433–30438. [Google Scholar] [CrossRef]
- Lima, A.P.C.A.; Almeida, P.C.; Tersariol, I.L.S.; Schmitz, V.; Schmaier, A.H.; Juliano, L.; Hirata, I.Y.; Müller-Esterl, W.; Chagas, J.R.; Scharfstein, J. Heparan Sulfate Modulates Kinin Release by Trypanosoma Cruzi through the Activity of Cruzipain. J. Biol. Chem. 2002, 277, 5875–5881. [Google Scholar] [CrossRef]
- Costa, T.F.R.; dos Reis, F.C.G.; Lima, A.P.C.A. Substrate Inhibition and Allosteric Regulation by Heparan Sulfate of Trypanosoma brucei Cathepsin L. Biochim. Biophys. Acta 2012, 1824, 493–501. [Google Scholar] [CrossRef][Green Version]
- Judice, W.A.S.; Manfredi, M.A.; Souza, G.P.; Sansevero, T.M.; Almeida, P.C.; Shida, C.S.; Gesteira, T.F.; Juliano, L.; Westrop, G.D.; Sanderson, S.J.; et al. Heparin Modulates the Endopeptidase Activity of Leishmania Mexicana Cysteine Protease Cathepsin L-Like rCPB2.8. PLoS ONE 2013, 8, e80153. [Google Scholar] [CrossRef]






Disclaimer/Publisher’s Note: The statements, opinions and data contained in all publications are solely those of the individual author(s) and contributor(s) and not of MDPI and/or the editor(s). MDPI and/or the editor(s) disclaim responsibility for any injury to people or property resulting from any ideas, methods, instructions or products referred to in the content. |
© 2025 by the authors. Licensee MDPI, Basel, Switzerland. This article is an open access article distributed under the terms and conditions of the Creative Commons Attribution (CC BY) license (https://creativecommons.org/licenses/by/4.0/).
Share and Cite
David, A.; Domain, R.; Surback, F.; Vibert, A.; Buisson, P.; Maszota-Zieleniak, M.; Landemarre, L.; Schuler, M.; Lalmanach, G.; Samsonov, S.A.; et al. Chondroitin 4-Sulfate Disaccharide-Based Inhibitors of Cathepsin S. Polysaccharides 2025, 6, 99. https://doi.org/10.3390/polysaccharides6040099
David A, Domain R, Surback F, Vibert A, Buisson P, Maszota-Zieleniak M, Landemarre L, Schuler M, Lalmanach G, Samsonov SA, et al. Chondroitin 4-Sulfate Disaccharide-Based Inhibitors of Cathepsin S. Polysaccharides. 2025; 6(4):99. https://doi.org/10.3390/polysaccharides6040099
Chicago/Turabian StyleDavid, Alexis, Roxane Domain, Florian Surback, Aude Vibert, Pierre Buisson, Martyna Maszota-Zieleniak, Ludovic Landemarre, Marie Schuler, Gilles Lalmanach, Sergey A. Samsonov, and et al. 2025. "Chondroitin 4-Sulfate Disaccharide-Based Inhibitors of Cathepsin S" Polysaccharides 6, no. 4: 99. https://doi.org/10.3390/polysaccharides6040099
APA StyleDavid, A., Domain, R., Surback, F., Vibert, A., Buisson, P., Maszota-Zieleniak, M., Landemarre, L., Schuler, M., Lalmanach, G., Samsonov, S. A., Lopin-Bon, C., & Lecaille, F. (2025). Chondroitin 4-Sulfate Disaccharide-Based Inhibitors of Cathepsin S. Polysaccharides, 6(4), 99. https://doi.org/10.3390/polysaccharides6040099

