A Novel Planar Power Divider/Combiner for Wideband High-Power Applications
Abstract
:1. Introduction
2. Materials and Methods
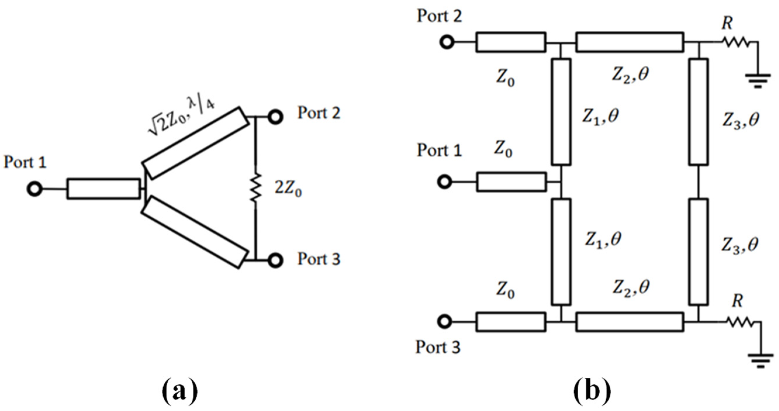
2.1. Theoritical Analysis
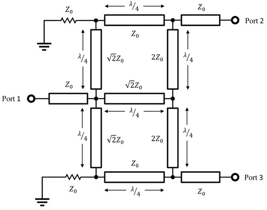
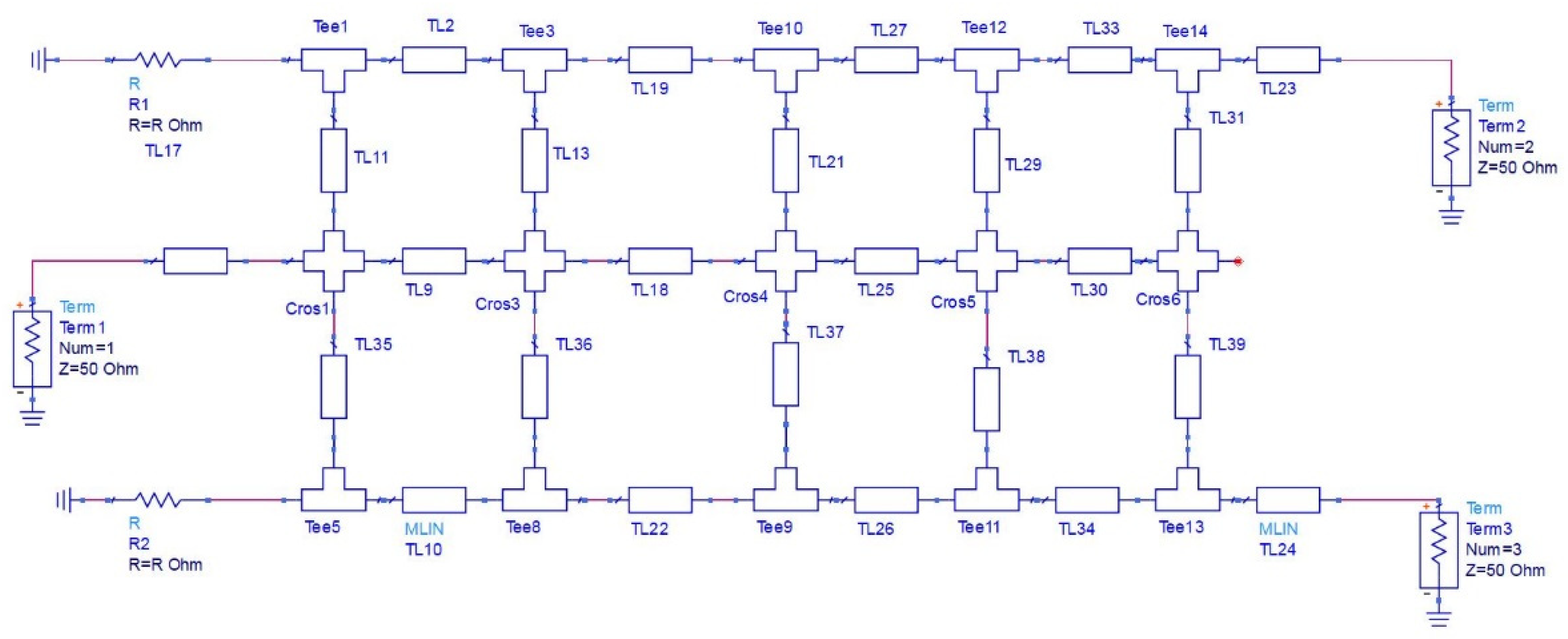
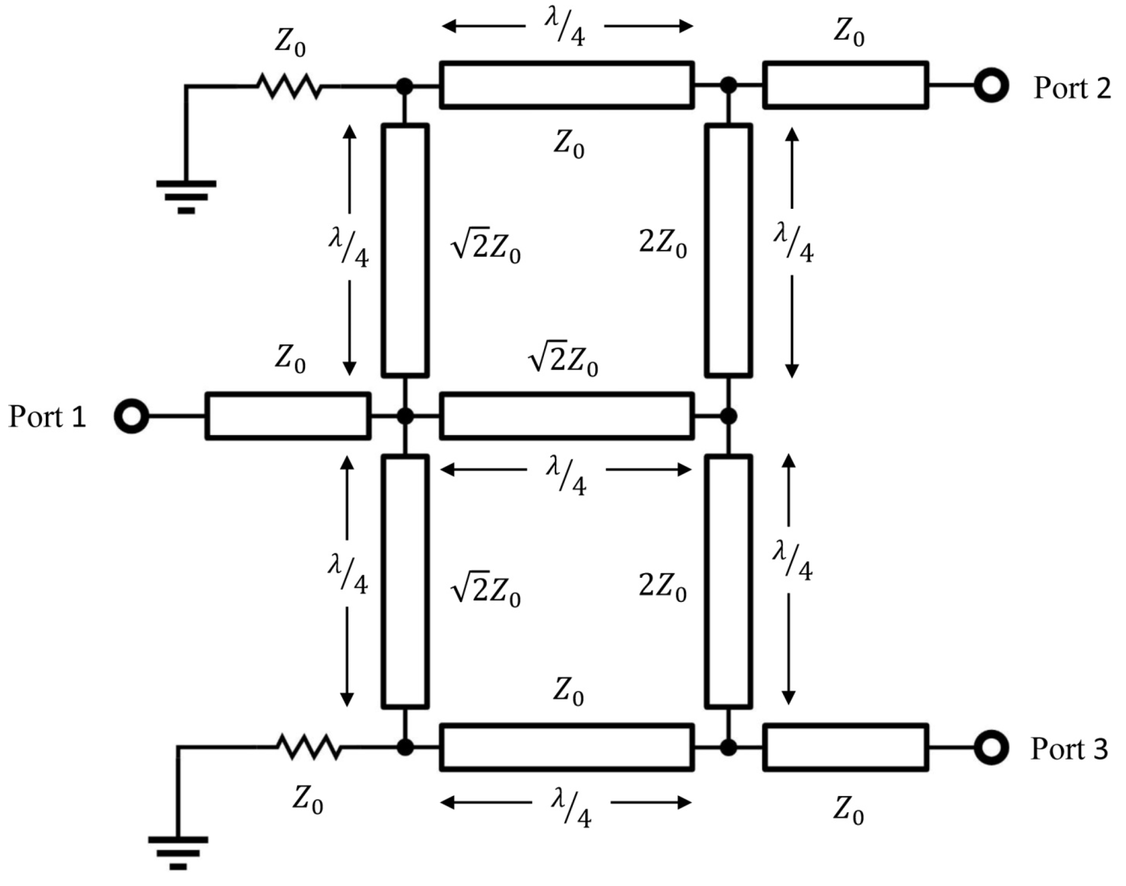
2.2. Modeling
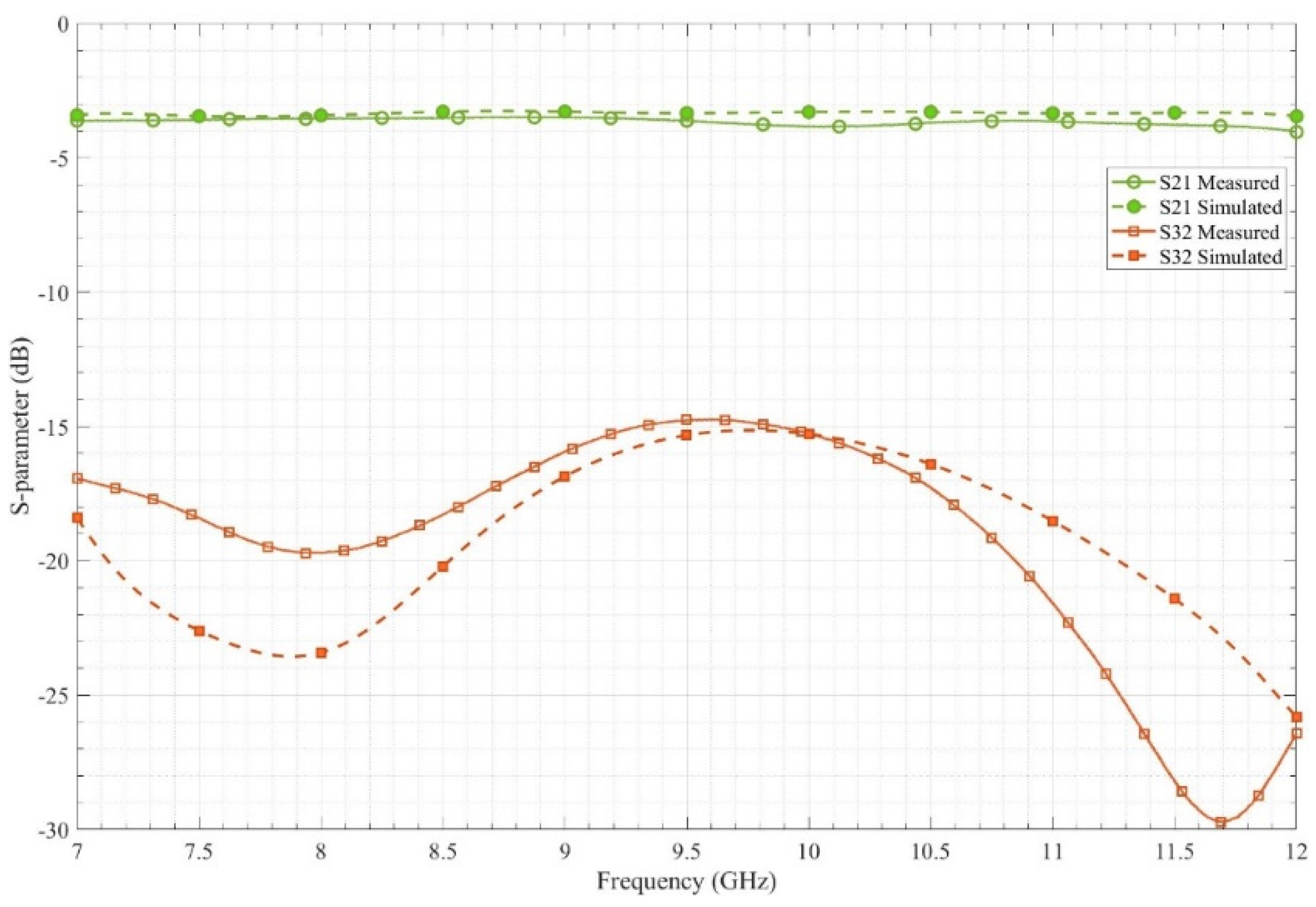
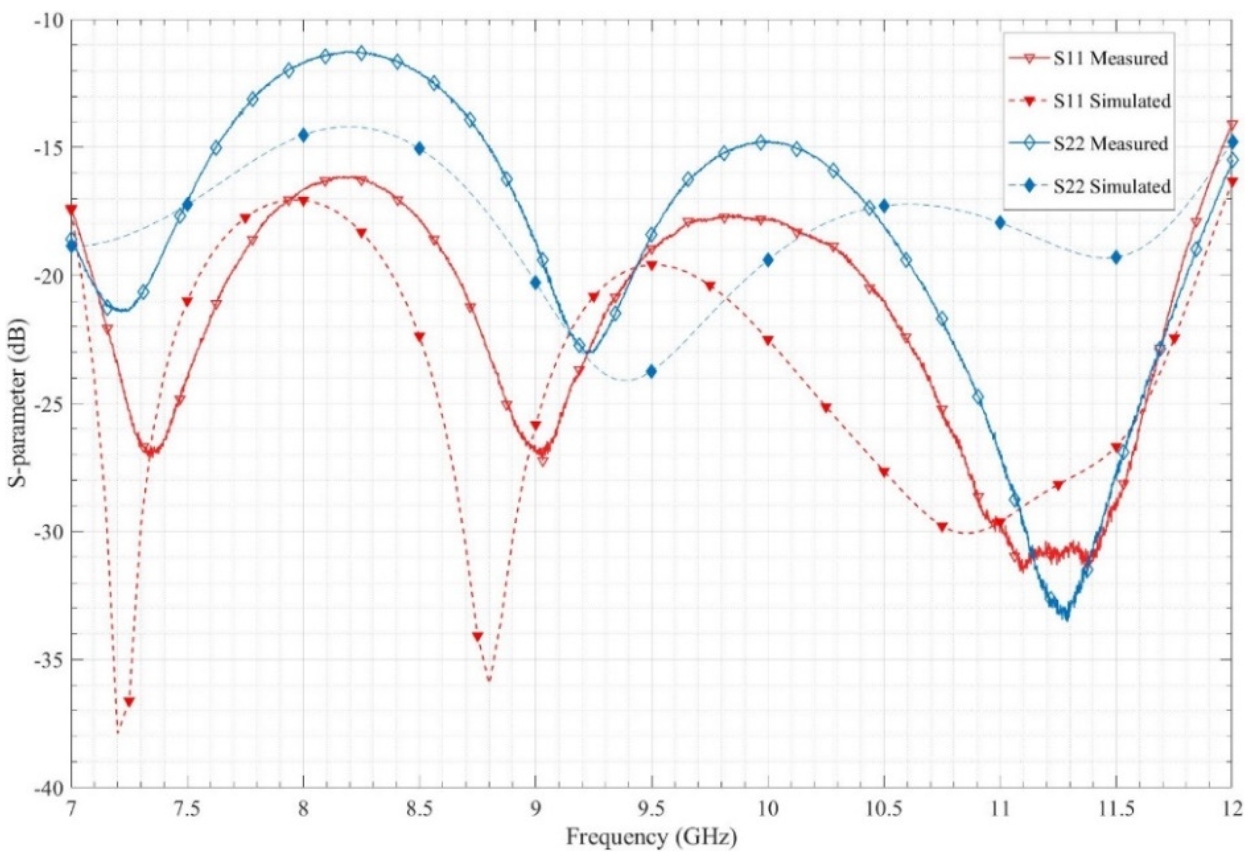
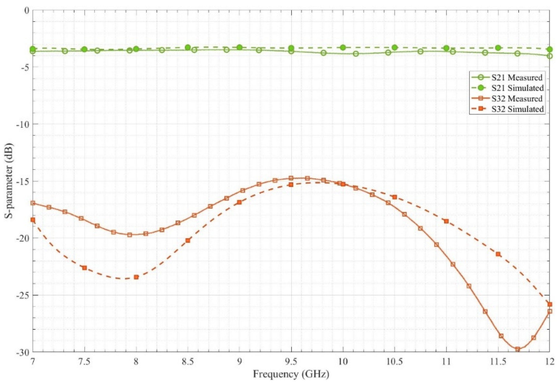
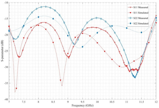
3. Results and Discussion
4. Conclusions
Author Contributions
Funding
Data Availability Statement
Conflicts of Interest
References
- Karimian, R.; Ardakani, M.D.; Ahmadi, S.; Zaghloul, M. Human Body Specific Absorption Rate Reduction Employing a Compact Magneto-Dielectric AMC Structure for 5G Massive-MIMO Applications. Eng 2021, 2, 501–511. [Google Scholar] [CrossRef]
- Lin, Y.-S.; Kao, M.-H.; Lan, K.-S. CMOS Four-Way Power Divider for W-Band Power Amplifiers. In Proceedings of the 2019 IEEE Radio and Wireless Symposium (RWS), Orlando, FL, USA, 20–23 January 2019; pp. 1–4. [Google Scholar]
- Karimian, R.; Tadayon, H. Compact ultra-wideband antenna with band-notched based on defected ground structure. J. Eng. 2014, 2014, 30–31. [Google Scholar] [CrossRef]
- Ardakani, M.D.; Farahani, M.; Akbari, M.; Tatu, S.O. A Compact Wideband Cubic Dielectric Resonator Antenna for Integrated 60-GHz MHMIC Short-range Transceivers. In Proceedings of the 2020 IEEE International Symposium on Antennas and Propagation and North American Radio Science Meeting, Toronto, ON, Canada, 5–10 July 2020; pp. 71–72. [Google Scholar]
- Akbari, M.; Farahani, M.; Ardakani, M.D.; Lalbakhsh, A.; Zarbakhsh, S.; Tatu, S.O.; Sebak, A.-R.; Ramahi, O.M.; Denidni, T.A. Highly Efficient Front End Direct Conversion Receiver for 28-GHz Wireless Access Point. IEEE Access 2021, 9, 88879–88893. [Google Scholar] [CrossRef]
- Farahani, M.; Ardakani, M.D.; Akbari, M.; Denidni, T.A.; Sebak, A.-R. Hedgehog Waveguide Phase Adjustment of Dual Left/Right-Hand Circularly-Polarized Antenna. In Proceedings of the 2020 IEEE International Symposium on Antennas and Propagation and North American Radio Science Meeting, Toronto, ON, Canada, 5–10 July 2020; pp. 221–222. [Google Scholar]
- Ardakani, M.D.; Tatu, S.O. V-Band Six-Port Interferometer Receiver: High Data-Rate Wireless Applications, BER and EVM Analysis, and CFO Compensation. IEEE Access 2021, 9, 160847–160854. [Google Scholar] [CrossRef]
- Ardakani, M.D.; Karimian, R.; Tatu, S.O. 60-GHz-band MHMIC Frequency Multiplier Module for Multi-Port Interferometer Receivers. In Proceedings of the 2021 United States National Committee of URSI National Radio Science Meeting (USNC-URSI NRSM), Boulder, CO, USA, 4–9 January 2021; pp. 230–231. [Google Scholar]
- Arab, H.; Chioukh, L.; Ardakani, M.D.; Dufour, S.; Tatu, S.O. Early-Stage Detection of Melanoma Skin Cancer Using Contactless Millimeter-Wave Sensors. IEEE Sens. J. 2020, 20, 7310–7317. [Google Scholar] [CrossRef]
- Beshary, H.; Eshrah, I.A.; Abdalla, M.A.Y.; Mohieldin, A.N. A Compact Low-Loss On-chip N-Way Wilkinson Power Divider for mm-Wave 5G Applications. In Proceedings of the 2020 IEEE 63rd International Midwest Symposium on Circuits and Systems (MWSCAS), Springfield, MA, USA, 9–12 August 2020; pp. 444–447. [Google Scholar]
- Karimian, R.; Ardakani, M.D.; Ahmadi, S.; Zaghloul, M. Design of a Non-Reciprocal Reconfigurable Phase Shifter for Phased Array Applications. In Proceedings of the 2021 United States National Committee of URSI National Radio Science Meeting (USNC-URSI NRSM), Boulder, CO, USA, 4–9 January 2021; pp. 190–191. [Google Scholar]
- Karimian, R.; Taravati, S.; Ardakani, M.D.; Ahmadi, S.; Zaghloul, M.E. Nonreciprocal-Beam Phased-Array Antennas Based on Transistor-Loaded Phase Shifters. IEEE Trans. Antennas Propag. 2021, 69, 7572–7581. [Google Scholar] [CrossRef]
- Park, M.; Lee, B. A dual-band Wilkinson power divider. IEEE Microw. Wirel. Compon. Lett. 2008, 18, 85–87. [Google Scholar] [CrossRef]
- Park, M. Dual-band Wilkinson divider with coupled output port extensions. IEEE Trans. Microw. Theory Tech. 2009, 57, 2232–2237. [Google Scholar] [CrossRef]
- Wu, Y.; Liu, Y.; Xue, Q. An analytical approach for a novel coupled-line dual-band Wilkinson power divider. IEEE Trans. Microw. Theory Tech. 2011, 59, 286–294. [Google Scholar] [CrossRef]
- Wang, X.; Ma, Z.; Ohira, M. Theory and experiment of two-section two-resistor Wilkinson power divider with two arbitrary frequency bands. IEEE Trans. Microw. Theory Tech. 2018, 66, 1291–1300. [Google Scholar] [CrossRef]
- Ardakani, M.D.; Souzandeh, N.; Karimian, R.; Aïssa, S.; Tatu, S.O. Accurate On-Wafer Measurement Technique for E-Band MHMIC Communication Systems. In Proceedings of the 2021 United States National Committee of URSI National Radio Science Meeting (USNC-URSI NRSM), Boulder, CO, USA, 4–9 January 2021; pp. 212–213. [Google Scholar]
- Gysel, U.H. A new N-way power divider/combiner suitable for high-power applications. In Proceedings of the 1975 IEEE-MTT-S International Microwave Symposium, Palo Alto, CA, USA, 2–14 May 1975; pp. 116–118. [Google Scholar]
- Fu, C.; He, T.; Fang, W.; Huang, W.; Fan, R.; Wang, L.; Zhang, Y.; Cao, Y. A Gysel Power Divider/Combiner with Enhanced Power-Handling Capability. Electronics 2022, 11, 2660. [Google Scholar] [CrossRef]
- Santhanam, S.; Palavesam, T.S. Comparative loss performance analysis of Gysel power dividers. In Proceedings of the 2021 5th International Conference on Electrical, Electronics, Communication, Computer Technologies and Optimization Techniques (ICEECCOT), Mysuru, India, 10–11 December 2021; pp. 350–355. [Google Scholar]
- Moulay, A.; Djerafi, T. Gysel Power Divider with Fixed Characteristic Impedance. In Proceedings of the 2020 IEEE/MTT-S International Microwave Symposium (IMS), Los Angeles, CA, USA, 18–27 June 2020; pp. 896–899. [Google Scholar]
- Nobandegani, A.K.; Hosseini, S.E. Gysel Power Divider Realized by Ridge Gap Waveguide Technology. IEEE Access 2021, 9, 72103–72110. [Google Scholar] [CrossRef]
- Zaidi, A.M.; Kanaujia, B.K.; Beg, M.T.; Kaim, V.; Mainuddin. A Dual Band Gysel Power Divider with Wide Band Ratio. In Proceedings of the 2019 IEEE Asia-Pacific Microwave Conference (APMC), Singapore, 10–13 December 2019; pp. 291–293. [Google Scholar]
- Shaterian, Z.; Karami Horestani, A. Ultra-wideband multi-section Wilkinson power divider. Microw. Opt. Technol. Lett. 2021, 63, 75–81. [Google Scholar] [CrossRef]
- Karimian, R.; Tadayon, H. Multiband MIMO antenna system with parasitic elements for WLAN and WiMAX application. Int. J. Antennas Propag. 2013, 13, 365719. [Google Scholar] [CrossRef]










Publisher’s Note: MDPI stays neutral with regard to jurisdictional claims in published maps and institutional affiliations. |
© 2022 by the authors. Licensee MDPI, Basel, Switzerland. This article is an open access article distributed under the terms and conditions of the Creative Commons Attribution (CC BY) license (https://creativecommons.org/licenses/by/4.0/).
Share and Cite
Tadayon, H.; Dashti Ardakani, M.; Karimian, R.; Ahmadi, S.; Zaghloul, M. A Novel Planar Power Divider/Combiner for Wideband High-Power Applications. Eng 2022, 3, 467-475. https://doi.org/10.3390/eng3040033
Tadayon H, Dashti Ardakani M, Karimian R, Ahmadi S, Zaghloul M. A Novel Planar Power Divider/Combiner for Wideband High-Power Applications. Eng. 2022; 3(4):467-475. https://doi.org/10.3390/eng3040033
Chicago/Turabian StyleTadayon, Hamed, Mansoor Dashti Ardakani, Reza Karimian, Shahrokh Ahmadi, and Mona Zaghloul. 2022. "A Novel Planar Power Divider/Combiner for Wideband High-Power Applications" Eng 3, no. 4: 467-475. https://doi.org/10.3390/eng3040033
APA StyleTadayon, H., Dashti Ardakani, M., Karimian, R., Ahmadi, S., & Zaghloul, M. (2022). A Novel Planar Power Divider/Combiner for Wideband High-Power Applications. Eng, 3(4), 467-475. https://doi.org/10.3390/eng3040033

