Price, Maintenance Cost, Infrastructure Readiness, and Attitude: An Integrated Model of Electric Vehicle (EV) Purchase Intention
Abstract
1. Introduction
2. Background Literature and Proposed Hypotheses
2.1. Underpinning Theories
2.2. The Influence of Price, Maintenance Cost and Infrastructure Readiness on Consumers’ Intentions to Purchase EVs
2.3. Mediating Effect of Consumers’ Attitudes on the Relationship Between Price, Maintenance Cost, Infrastructure Readiness and Intentions to Purchase EVs
2.4. Formulation of the Theoretical Framework
3. Methodology and Data Collection Procedure
4. Results
4.1. Respondents’ Profile
4.2. Measurement Model
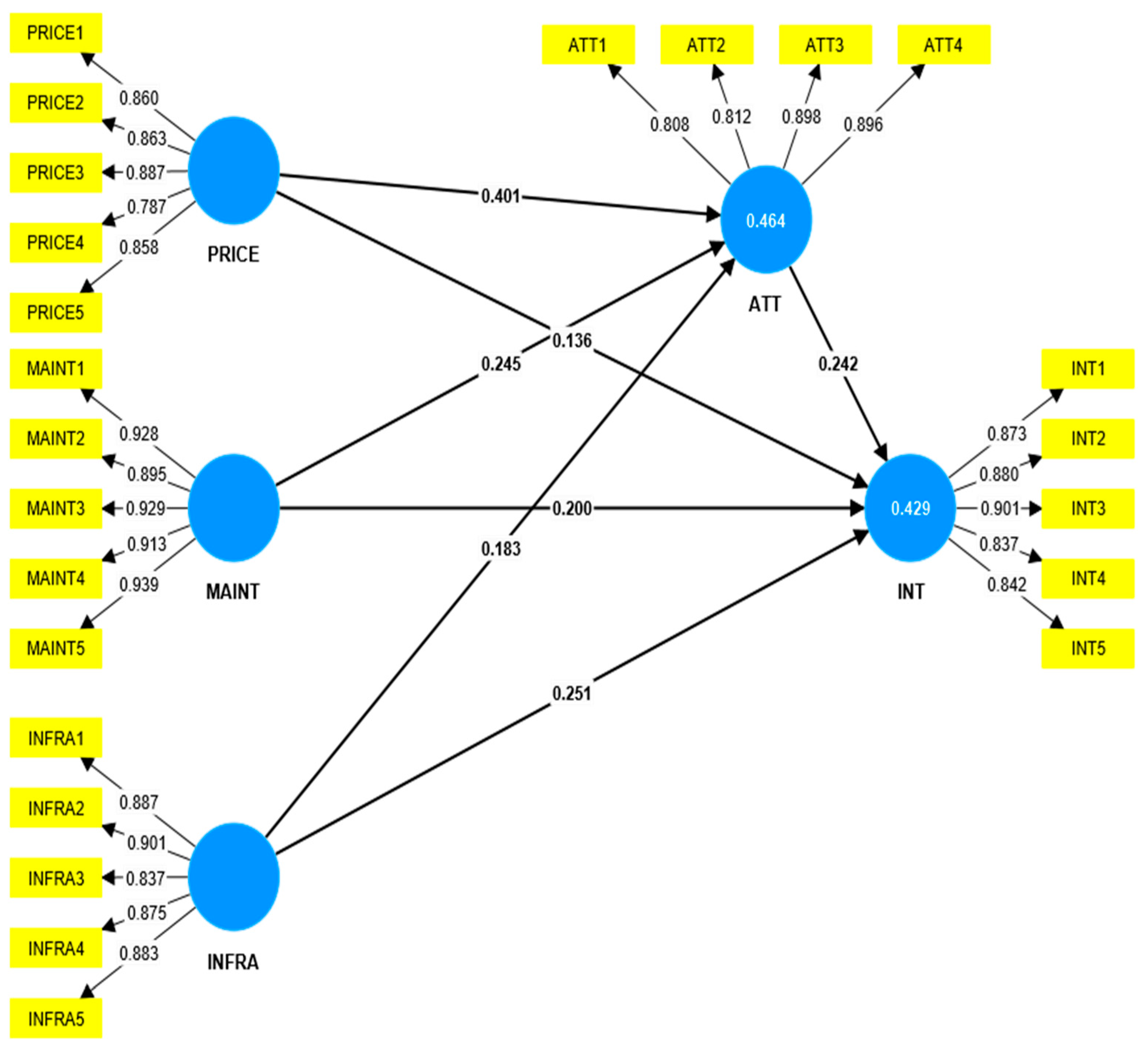
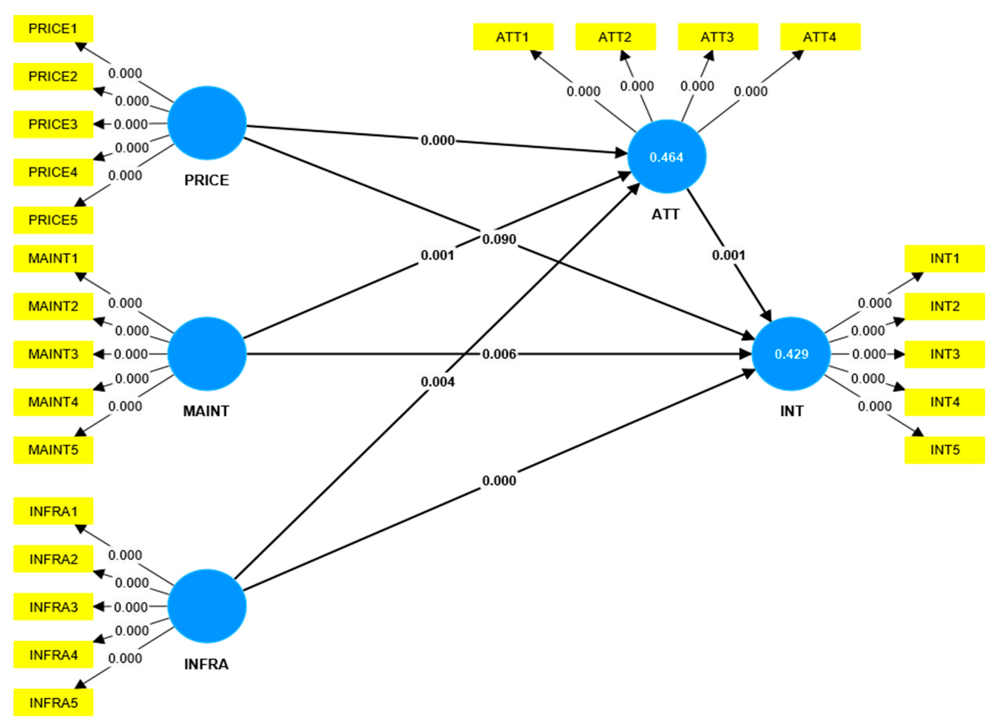
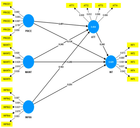
4.3. Structural Model
5. Discussion
6. Theoretical and Managerial Implications
6.1. Theoretical Contributions
6.2. Practical Contributions
6.3. Limitations and Recommendations for Future Research
7. Conclusions
Author Contributions
Funding
Institutional Review Board Statement
Informed Consent Statement
Data Availability Statement
Acknowledgments
Conflicts of Interest
Abbreviations
| EVs | Electric Vehicles |
| TPB | Theory of Planned Behaviour |
| VAB | Value–Attitude–Behaviour |
| CFVs | Conventional Fuel Vehicles |
References
- Lashari, Z.A.; Ko, J.; Jang, J. Consumers’ Intention to Purchase Electric Vehicles: Influences of User Attitude and Perception. Sustainability 2021, 13, 6778. [Google Scholar] [CrossRef]
- Degirmenci, K.; Breitner, M.H. Consumer Purchase Intentions for Electric Vehicles: Is Green More Important than Price and Range? Transp. Res. Part D Transp. Environ. 2017, 51, 250–260. [Google Scholar] [CrossRef]
- Rafiq, F.; Parthiban, E.S.; Rajkumari, Y.; Adil, M.; Nasir, M.; Dogra, N. From Thinking Green to Riding Green: A Study on Influencing Factors in Electric Vehicle Adoption. Sustainability 2023, 16, 194. [Google Scholar] [CrossRef]
- Wang, N.; Tian, H.; Zhu, S.; Li, Y. Analysis of Public Acceptance of Electric Vehicle Charging Scheduling Based on the Technology Acceptance Model. Energy 2022, 258, 124804. [Google Scholar] [CrossRef]
- Ivanova, G.; Moreira, A.C. Antecedents of Electric Vehicle Purchase Intention from the Consumer’s Perspective: A Systematic Literature Review. Sustainability 2023, 15, 2878. [Google Scholar] [CrossRef]
- Ramachandaran, S.D.; Ng, H.; Rajermani, R.; Raman, A. Factors Influencing Consumer’s Adoption of Electric Car in Malaysia. TEM J. 2023, 12, 2603–2611. [Google Scholar] [CrossRef]
- Chang, X.H.; Liu, Y. Quantized Output Feedback Control of AFS for Electric Vehicles with Transmission Delay and Data Dropouts. IEEE Trans. Intell. Transp. Syst. 2022, 23, 16026–16037. [Google Scholar] [CrossRef]
- Chang, X.H.; Liu, X.M.; Hou, L.W.; Qi, J.H. Quantized Fuzzy Feedback Control for Electric Vehicle Lateral Dynamics. IEEE Trans. Syst. Man Cybern. Syst. 2024, 54, 2331–2341. [Google Scholar] [CrossRef]
- Ahmad, S.; Chaveeesuk, S.; Chaiyasoonthorn, W. The Adoption of Electric Vehicle in Thailand with the Moderating Role of Charging Infrastructure: An Extension of a UTAUT. Int. J. Sustain. Energy 2024, 43, 2387908. [Google Scholar] [CrossRef]
- Wang, Y.; Chi, Y.; Xu, J.H.; Yuan, Y. Consumers’ Attitudes and Their Effects on Electric Vehicle Sales and Charging Infrastructure Construction: An Empirical Study in China. Energy Policy 2022, 165, 112983. [Google Scholar] [CrossRef]
- Haustein, S.; Jensen, A.F. Factors of Electric Vehicle Adoption: A Comparison of Conventional and Electric Car Users Based on an Extended Theory of Planned Behaviour. Int. J. Sustain. Transp. 2018, 12, 484–496. [Google Scholar] [CrossRef]
- Kim, J.H.; Lee, G.; Park, J.Y.; Hong, J.; Park, J. Consumer intentions to purchase battery electric vehicles in Korea. Energy Policy 2019, 132, 736–743. [Google Scholar] [CrossRef]
- Taamneh, M.M.; Makahleh, H.Y. The Prospects of Adopting Electric Vehicles in Urban Contexts: A Systematic Review of Literature. Transp. Res. Interdiscip. Perspect. 2025, 31, 101420. [Google Scholar] [CrossRef]
- Adepetu, A.; Keshav, S. The Relative Importance of Price and Driving Range on Electric Vehicle Adoption: Los Angeles Case Study. Transportation 2017, 44, 353–373. [Google Scholar] [CrossRef]
- Tissayakorn, K. Consumers’ Decisions to Purchase Electric Vehicles in Bangkok, Thailand. Case Stud. Transp. Policy 2025, 21, 101536. [Google Scholar] [CrossRef]
- Xia, Z.; Wu, D.; Zhang, L. Economic, Functional, and Social Factors Influencing Electric Vehicles’ Adoption: An Empirical Study Based on the Diffusion of Innovation Theory. Sustainability 2022, 14, 6283. [Google Scholar] [CrossRef]
- Muzir, N.A.Q.; Mojumder, M.R.H.; Hasanuzzaman, M.; Selvaraj, J. Challenges of Electric Vehicles and Their Prospects in Malaysia: A Comprehensive Review. Sustainability 2022, 14, 8320. [Google Scholar] [CrossRef]
- Ajzen, I.; Fishbein, M.; Lohmann, S.; Albarracín, D. The Influence of Attitudes on Behaviour. In The Handbook of Attitudes; Albarracín, D., Johnson, B.T., Eds.; Routledge/Taylor & Francis: New York, NY, USA, 2018; Volume 1, pp. 197–255. [Google Scholar]
- Chawla, D.; Joshi, H. Consumer Attitude and Intention to Adopt Mobile Wallet in India–An Empirical Study. Int. J. Bank Mark. 2019, 37, 1590–1618. [Google Scholar] [CrossRef]
- Emon, M.M.H.; Khan, T. The Mediating Role of Attitude Towards the Technology in Shaping Artificial Intelligence Usage Among Professionals. Telematics Inform. Rep. 2025, 17, 100188. [Google Scholar] [CrossRef]
- Carrión-Bósquez, N.G.; Ortiz-Regalado, O.; Veas-González, I.; Naranjo-Armijo, F.G.; Guerra-Regalado, W.F. The Mediating Role of Attitude and Environmental Awareness in the Influence of Green Advertising and Eco-Labels on Green Purchasing Behaviours. Span. J. Mark. 2025, 29, 330–350. [Google Scholar] [CrossRef]
- Ajzen, I.; Cote, N.G. Attitudes and the Prediction of Behaviour. In Attitudes and Attitude Change; Crano, W.D., Prislin, R., Eds.; Psychology Press: New York, NY, USA, 2008; pp. 289–305. [Google Scholar]
- Tiwari, S.; Mentel, G.; Mohammed, K.S.; Rehman, M.Z.; Lewandowska, A. Unveiling the Role of Natural Resources, Energy Transition and Environmental Policy Stringency for Sustainable Environmental Development: Evidence from BRIC+1. Resour. Policy 2024, 96, 105204. [Google Scholar] [CrossRef]
- Buhmann, K.M.; Rialp-Criado, J.; Rialp-Criado, A. Predicting consumer intention to adopt battery electric vehicles: Extending the theory of planned behaviour. Sustainability 2024, 16, 1284. [Google Scholar] [CrossRef]
- García de Blanes Sebastián, M.; Sarmiento Guede, J.R.; Azuara Grande, A.; Juárez-Varón, D. Analysis of Factors Influencing Attitude and Intention to Use Electric Vehicles for a Sustainable Future. J. Technol. Transfer 2024, 49, 1347–1368. [Google Scholar] [CrossRef]
- Salon, D.; Breetz, H.L.; Wiers, H.; King, D.A. Electric Vehicles for All? Opportunities and Challenges for Large-Scale Adoption. Transp. Res. Part D Transp. Environ. 2025, 144, 104776. [Google Scholar] [CrossRef]
- Bösehans, G.; Bell, M.; Thorpe, N.; Dissanayake, D. Something for everyone? An investigation of people’s intention to use different types of shared electric vehicle. Travel Behav. Soc. 2023, 30, 178–191. [Google Scholar] [CrossRef]
- Singh, S.; Ru, J. Goals of Sustainable Infrastructure, Industry, and Innovation: A Review and Future Agenda for Research. Environ. Sci. Pollut. Res. 2023, 30, 28446–28458. [Google Scholar] [CrossRef] [PubMed]
- Hakam, D.F.; Jumayla, S. Electric Vehicle Adoption in Indonesia: Lesson Learned from Developed and Developing Countries. Sustain. Futures 2024, 8, 100348. [Google Scholar] [CrossRef]
- Jaiswal, D.; Kaushal, V.; Deshmukh, A.K.; Kant, R.; Kautish, P. What Drives Electric Vehicles in an Emerging Market? Mark. Intell. Plan. 2022, 40, 738–754. [Google Scholar] [CrossRef]
- Homer, P.M.; Kahle, L.R. A Structural Equation Test of the Value–Attitude–Behaviour Hierarchy. J. Pers. Soc. Psychol. 1988, 54, 638–646. [Google Scholar] [CrossRef]
- Ajzen, I. The Theory of Planned Behaviour. Organ. Behav. Hum. Decis. Process. 1991, 50, 179–211. [Google Scholar] [CrossRef]
- Cheung, M.F.Y.; To, W.M. An Extended Model of Value-Attitude-Behaviour to Explain Chinese Consumers’ Green Purchase Behaviour. J. Retailing Consum. Serv. 2019, 50, 145–153. [Google Scholar] [CrossRef]
- Chaturvedi, P.; Kulshreshtha, K.; Tripathi, V.; Agnihotri, D. Exploring Consumers’ Motives for Electric Vehicle Adoption: Bridging the Attitude–Behaviour Gap. Benchmarking Int. J. 2023, 30, 4174–4192. [Google Scholar] [CrossRef]
- Shalender, K.; Sharma, N. Integrating Strategic Flexibility and Marketing System to Achieve Sustainable Competitive Advantage: Conceptual Refinement and Framework. World Rev. Entrep. Manag. Sustain. Dev. 2022, 18, 175–194. [Google Scholar] [CrossRef]
- Wang, S.; Fan, J.; Zhao, D.; Yang, S.; Fu, Y. Predicting Consumers’ Intention to Adopt Hybrid Electric Vehicles: Using an Extended Version of the Theory of Planned Behaviour Model. Transportation 2016, 43, 123–143. [Google Scholar] [CrossRef]
- Liu, R.; Ding, Z.; Wang, Y.; Jiang, X.; Jiang, X.; Sun, W.; Liu, M. The Relationship between Symbolic Meanings and Adoption Intention of Electric Vehicles in China: The Moderating Effects of Consumer Self-Identity and Face Consciousness. J. Clean. Prod. 2021, 288, 125116. [Google Scholar] [CrossRef]
- Barth, M.; Jugert, P.; Fritsche, I. Still under detected—Social norms and collective efficacy predict the acceptance of electric vehicles in Germany. Transp. Res. Part F Traffic Psychol. Behav. 2016, 37, 64–77. [Google Scholar] [CrossRef]
- Dutta, B.; Hwang, H.G. Consumers’ Purchase Intentions of Green Electric Vehicles: The Influence of Consumers Technological and Environmental Considerations. Sustainability 2021, 13, 12025. [Google Scholar] [CrossRef]
- Kim, S.Y.; Kang, M.J. A Study on the Factors Influencing the Purchase of Electric Vehicles. Int. J. Internet Broadcast. Commun. 2022, 14, 194–200. [Google Scholar] [CrossRef]
- Krishnan, V.V.; Koshy, B.I. Evaluating the Factors Influencing Purchase Intention of Electric Vehicles in Households Owning Conventional Vehicles. Case Stud. Transp. Policy 2021, 9, 1122–1129. [Google Scholar] [CrossRef]
- Adnan, N.; Nordin, S.M.; Rahman, I.; Amini, M.H. A Market Modelling Review Study on Predicting Malaysian Consumer Behaviour towards Widespread Adoption of PHEV/EV. Environ. Sci. Pollut. Res. 2017, 24, 17955–17975. [Google Scholar] [CrossRef]
- Suttakul, P.; Wongsapai, W.; Fongsamootr, T.; Mona, Y.; Poolsawat, K. Total Cost of Ownership of Internal Combustion Engine and Electric Vehicles: A Real-World Comparison for the Case of Thailand. Energy Rep. 2022, 8, 545–553. [Google Scholar] [CrossRef]
- Hopkins, E.; Potoglou, D.; Orford, S.; Cipcigan, L. Can the Equitable Roll Out of Electric Vehicle Charging Infrastructure Be Achieved? Renew. Sustain. Energy Rev. 2023, 182, 113398. [Google Scholar] [CrossRef]
- Pamidimukkala, A.; Kermanshachi, S.; Rosenberger, J.M.; Hladik, G. Evaluation of Barriers to Electric Vehicle Adoption: A Study of Technological, Environmental, Financial, and Infrastructure Factors. Transp. Res. Interdiscip. Perspect. 2023, 22, 100962. [Google Scholar] [CrossRef]
- Ledna, C.; Muratori, M.; Brooker, A.; Wood, E.; Greene, D. How to Support EV Adoption: Trade-offs between Charging Infrastructure Investments and Vehicle Subsidies in California. Energy Policy 2022, 165, 112931. [Google Scholar] [CrossRef]
- Burra, L.T.; Al-Khasawneh, M.B.; Cirillo, C. Impact of charging infrastructure on electric vehicle adoption: A synthetic population approach. Travel Behav. Soc. 2024, 37, 100834. [Google Scholar] [CrossRef]
- Faustino, F.J.; Lopes, J.C.; Melo, J.D.; Sousa, T.; Padilha-Feltrin, A.; Brito, J.A.; Garcia, C.O. Identifying Charging Zones to Allocate Public Charging Stations for Electric Vehicles. Energy 2023, 283, 128436. [Google Scholar] [CrossRef]
- Potoglou, D.; Song, R.; Santos, G. Public Charging Choices of Electric Vehicle Users: A Review and Conceptual Framework. Transp. Res. Part D Transp. Environ. 2023, 121, 103824. [Google Scholar] [CrossRef]
- Li, X.; Jenn, A. An Integrated Optimization Platform for Spatial–Temporal Modelling of Electric Vehicle Charging Infrastructure. Transp. Res. Part D Transp. Environ. 2022, 104, 103177. [Google Scholar] [CrossRef]
- Low, J.M.; Haszeldine, R.S.; Mouli-Castillo, J. Refuelling Infrastructure Requirements for Renewable Hydrogen Road Fuel through the Energy Transition. Energy Policy 2023, 172, 113300. [Google Scholar] [CrossRef]
- Sahoo, D.; Harichandan, S.; Kar, S.K. An Empirical Study on Consumer Motives and Attitude towards Adoption of Electric Vehicles in India: Policy Implications for Stakeholders. Energy Policy 2022, 165, 112941. [Google Scholar] [CrossRef]
- Mohd Noor, N.A.; Muhammad, A.; Isa, F.M.; Shamsudin, M.F.; Abaidah, T.N.A.T. The Electric Vehicle (EV) Revolution: How Consumption Values, Consumer Attitudes, and Infrastructure Readiness Influence the Intention to Purchase Electric Vehicles in Malaysia. World Electr. Veh. J. 2025, 16, 556. [Google Scholar] [CrossRef]
- Adu-Gyamfi, G.; Song, H.; Obuobi, B.; Nketiah, E.; Wang, H.; Cudjoe, D. Who Will Adopt? Investigating the Adoption Intention for Battery Swap Technology for Electric Vehicles. Renew. Sustain. Energy Rev. 2022, 156, 111979. [Google Scholar] [CrossRef]
- Toukabri, M.; Boutaleb, B. Assessing Factors Impacting Electric Vehicle Adoption in Saudi Arabia: Insights on Willingness to Pay, Environmental Awareness, and Perceived Risk. Eng. Technol. Appl. Sci. Res. 2025, 15, 19729–19736. [Google Scholar] [CrossRef]
- Afroz, R.; Rahman, A.; Masud, M.M.; Akhtar, R.; Duasa, J.B. How Individual Values and Attitude Influence Consumers’ Purchase Intention of Electric Vehicles-Some Insights from Kuala Lumpur, Malaysia. Environ. Urban. Asia 2015, 6, 193–211. [Google Scholar] [CrossRef]
- Ali, I.; Naushad, M. Insights on Electric Vehicle Adoption: Does Attitude Play a Mediating Role. Innov. Mark. 2022, 18, 104–116. [Google Scholar] [CrossRef]
- Hu, X.; Yusof, R.N.R.; Mansor, Z.D. Consumers’ Purchase Intentions Towards New Energy Vehicles Based on the Theory of Planned Behaviour on Perceived Value: An Empirical Survey of China. World Electr. Veh. J. 2025, 16, 120. [Google Scholar] [CrossRef]
- Gautam, D.; Bolia, N. Understanding Consumer Choices and Attitudes Toward Electric Vehicles: A Study of Purchasing Behaviour and Policy Implications. Sustain. Dev. 2024, 32, 4895–4915. [Google Scholar] [CrossRef]
- Farinloye, T.; Oluwatobi, O.; Ugboma, O.; Dickson, O.F.; Uzondu, C.; Mogaji, E. Driving the Electric Vehicle Agenda in Nigeria: The Challenges, Prospects and Opportunities. Transp. Res. Part D Transp. Environ. 2024, 130, 104182. [Google Scholar] [CrossRef]
- Qian, J.; Li, X. Perceived Value, Place Identity, and Behavioral Intention: An Investigation on the Influence Mechanism of Sustainable Development in Rural Tourism. Sustainability 2024, 16, 1583. [Google Scholar] [CrossRef]
- Sepe, F.; Luongo, S.; di Gioia, L.; Della Corte, V. Cultural Heritage Experiences in the Metaverse: Analyzing Perceived Value and Behavioral Intentions. Eur. J. Innov. Manag. 2025, 28, 2054–2079. [Google Scholar] [CrossRef]
- An, K.P.C.; Kamaruddin, N.K. The Relationship between Perceived Benefit and Perceived Risk Toward Electric Vehicle (EV) Purchase Intention Among Consumers in Kuala Lumpur, Malaysia. Res. Manag. Technol. Bus. 2024, 5, 346–364. [Google Scholar]
- Umair, M.; Hidayat, N.M.; Nik Ali, N.H.; Hakomori, T.; Abdullah, E. A Review of Malaysia’s Current State and Future in Electric Vehicles. J. Sustain. Dev. Energy Water Environ. Syst. 2024, 12, 1–35. [Google Scholar] [CrossRef]
- Esteves, J.; Alonso-Martínez, D.; de Haro, G. Profiling Spanish Prospective Buyers of Electric Vehicles Based on Demographics. Sustainability 2021, 13, 9223. [Google Scholar] [CrossRef]
- Ji, D.; Gan, H. Effects of Providing Total Cost of Ownership Information on Below-40 Young Consumers’ Intent to Purchase an Electric Vehicle: A Case Study in China. Energy Policy 2022, 165, 112954. [Google Scholar] [CrossRef]
- De Luca, S.; Storani, F.; Bruno, F.; di Pace, R. Adoption of Electric Vehicles by Young Adults in an Emerging Market: A Case Study from Argentina. Transp. Plan. Technol. 2024, 47, 226–257. [Google Scholar] [CrossRef]
- Hair, J.F.; Matthews, L.M.; Matthews, R.L.; Sarstedt, M. PLS-SEM or CB-SEM: Updated Guidelines on Which Method to Use. Int. J. Multivar. Data Anal. 2017, 1, 107–123. [Google Scholar] [CrossRef]
- Ahmed, S.K. How to Choose a Sampling Technique and Determine Sample Size for Research: A Simplified Guide for Researchers? Oral Oncol. Rep. 2024, 12, 100662. [Google Scholar] [CrossRef]
- Rahman, M.M.; Tabash, M.I.; Salamzadeh, A.; Abduli, S.; Rahaman, M.S. Sampling Techniques (Probability) for Quantitative Social Science Researchers: A Conceptual Guidelines with Examples. SEEU Rev. 2022, 17, 42–51. [Google Scholar] [CrossRef]
- Holtom, B.; Baruch, Y.; Aguinis, H.; Ballinger, G.A. Survey response rates: Trends and a validity assessment framework. Hum. Relat. 2022, 75, 1560–1584. [Google Scholar] [CrossRef]
- Loudiyi, H.; Chetioui, Y.; Lebdaoui, H. Economics of Electric Vehicle Adoption: An Integrated Framework for Investigating the Antecedents of Perceived Value and Purchase Intent. Int. J. Econ. Financ. Issues 2022, 12, 29–38. [Google Scholar] [CrossRef]
- Ackaah, W.; Kanton, A.T.; Osei, K.K. Factors Influencing Consumers’ Intentions to Purchase Electric Vehicles in Ghana. Transp. Lett. 2022, 14, 1031–1042. [Google Scholar] [CrossRef]
- Sang, Y.N.; Beckhet, A.B. Exploring Factors Influencing Electric Vehicle Usage Intention: An Empirical Study in Malaysia. Int. J. Bus. Soc. 2015, 16, 57–74. [Google Scholar] [CrossRef]
- Pallant, J. SPSS Survival Manual: A Step by Step Guide to Data Analysis Using IBM SPSS; Routledge: London, UK, 2020. [Google Scholar]
- Hair, J.F.; Risher, J.J.; Sarstedt, M.; Ringle, C.M. When to Use and How to Report the Results of PLS-SEM. Eur. Bus. Rev. 2019, 31, 2–24. [Google Scholar] [CrossRef]
- Hair, J.F.; Ringle, C.M.; Sarstedt, M. PLS-SEM: Indeed a Silver Bullet. J. Mark. Theory Pract. 2011, 19, 139–152. [Google Scholar] [CrossRef]
- Henseler, J.; Ringle, C.M.; Sarstedt, M. A New Criterion for Assessing Discriminant Validity in Variance-Based Structural Equation Modelling. J. Acad. Mark. Sci. 2015, 43, 115–135. [Google Scholar] [CrossRef]
- Fornell, C.; Larcker, D.F. Evaluating Structural Equation Models with Unobservable Variables and Measurement Error. J. Mark. Res. 1981, 18, 39–50. [Google Scholar] [CrossRef]
- Hair, J.F.; Money, A.H.; Samouel, P.; Page, M. Research Methods for Business. Educ. Train. 2007, 49, 336–337. [Google Scholar] [CrossRef]
- Cohen, J. Statistical Power Analysis for the Behavioural Sciences, 2nd ed.; Lawrence Erlbaum: Hillsdale, NJ, USA, 1988. [Google Scholar] [CrossRef]
- Thananusak, T.; Rakthin, S.; Tavewatanaphan, T.; Punnakitikashem, P. Factors Affecting the Intention to Buy Electric Vehicles: Empirical Evidence from Thailand. Int. J. Electr. Hybrid Veh. 2017, 9, 361–381. [Google Scholar] [CrossRef]
- Chenayah, S.; Devadason, E.S.; Goh, L.T. Adoption of Electric Vehicles in Malaysia—Consumer Preferences and Cost-Benefit Considerations. Singapore Econ. Rev. 2024, 69, 1395–1414. [Google Scholar] [CrossRef]
- He, J.; Chen, X.; Ma, M.; Gao, M. Electric Vehicle Rental Battery Replacement and Maintenance Decisions. Energy 2025, 333, 137460. [Google Scholar] [CrossRef]
- Pandak, I.; Piaralal, S.K.; Rethina, V.S. Investigating the Moderating Role of Government Incentive Policy on Consumer Adoption of Battery Electric Vehicles (BEV) in Malaysia. Int. J. Acad. Res. Bus. Soc. Sci. 2024, 14, 901–917. [Google Scholar] [CrossRef]
- Song, M.R.; Chu, W.; Im, M. The Effect of Cultural and Psychological Characteristics on the Purchase Behaviour and Satisfaction of Electric Vehicles: A Comparative Study of US and China. Int. J. Consum. Stud. 2022, 46, 345–364. [Google Scholar] [CrossRef]
- Purwanto, E.; Irawan, A.P. The Willingness to Purchase Electric Vehicles: A Comprehensive Review. IOP Conf. Ser. Earth Environ. Sci. 2024, 1324, 012091. [Google Scholar] [CrossRef]
- Salari, N. Electric vehicles adoption behaviour: Synthesising the technology readiness index with environmentalism values and instrumental attributes. Transp. Res. Part A Policy Pract. 2022, 164, 60–81. [Google Scholar] [CrossRef]
- Funke, S.Á.; Sprei, F.; Gnann, T.; Plötz, P. How Much Charging Infrastructure Do Electric Vehicles Need? A Review of the Evidence and International Comparison. Transp. Res. Part D Transp. Environ. 2019, 77, 224–242. [Google Scholar] [CrossRef]
- Barbarossa, C.; de Pelsmacker, P.; Moons, I. Personal Values, Green Self-Identity and Electric Car Adoption. Ecol. Econ. 2017, 140, 190–200. [Google Scholar] [CrossRef]
- Gupta, S.; Bansal, R.; Bankoti, N.; Kar, S.K.; Mishra, S.K.; Kaur, P.; Harichandan, S. Factors Affecting Consumer’s Intention to Use Electric Vehicles: Mediating Role of Awareness and Knowledge. J. Adv. Transp. 2024, 2024, 5922430. [Google Scholar] [CrossRef]
- Adnan, N.; Nordin, S.M.; Rahman, I.; Vasant, P.; Noor, M.A. An Overview of Electric Vehicle Technology: A Vision towards Sustainable Transportation. In Intelligent Transportation and Planning: Breakthroughs in Research and Practice; IGI Global: Hershey, PA, USA, 2018; pp. 292–309. [Google Scholar] [CrossRef]
- Cattaneo, C. Internal and external barriers to energy efficiency: Which role for policy interventions? Energy Efficiency 2019, 12, 1293–1311. [Google Scholar] [CrossRef]
- Femina, E.P.; Santhi, P. Effects of Perceived Value Dimensions on Customer Brand Loyalty Towards Luxury Cars. Rajagiri Manag. J. 2024, 18, 274–286. [Google Scholar] [CrossRef]





| Variable | Category | Frequency | Percentage |
|---|---|---|---|
| Gender | Male | 148 | 59 |
| Female | 104 | 41 | |
| Age Category | 25–30 years | 51 | 20 |
| 31–40 years | 70 | 28 | |
| 41–50 years | 108 | 43 | |
| 51 and above | 23 | 9 | |
| Educational Attainment | Secondary Level | 28 | 11 |
| Diploma | 52 | 21 | |
| Bachelor’s Degree | 98 | 39 | |
| Master’s Degree | 60 | 24 | |
| Ph.D. | 11 | 4 | |
| Others | 3 | 1 | |
| Marital Status | Single | 64 | 25 |
| Married | 181 | 72 | |
| Divorced/Widowed | 7 | 3 | |
| Employment Sector | Government | 44 | 17 |
| Private | 165 | 65 | |
| Self-Employed | 32 | 13 | |
| Others | 11 | 5 |
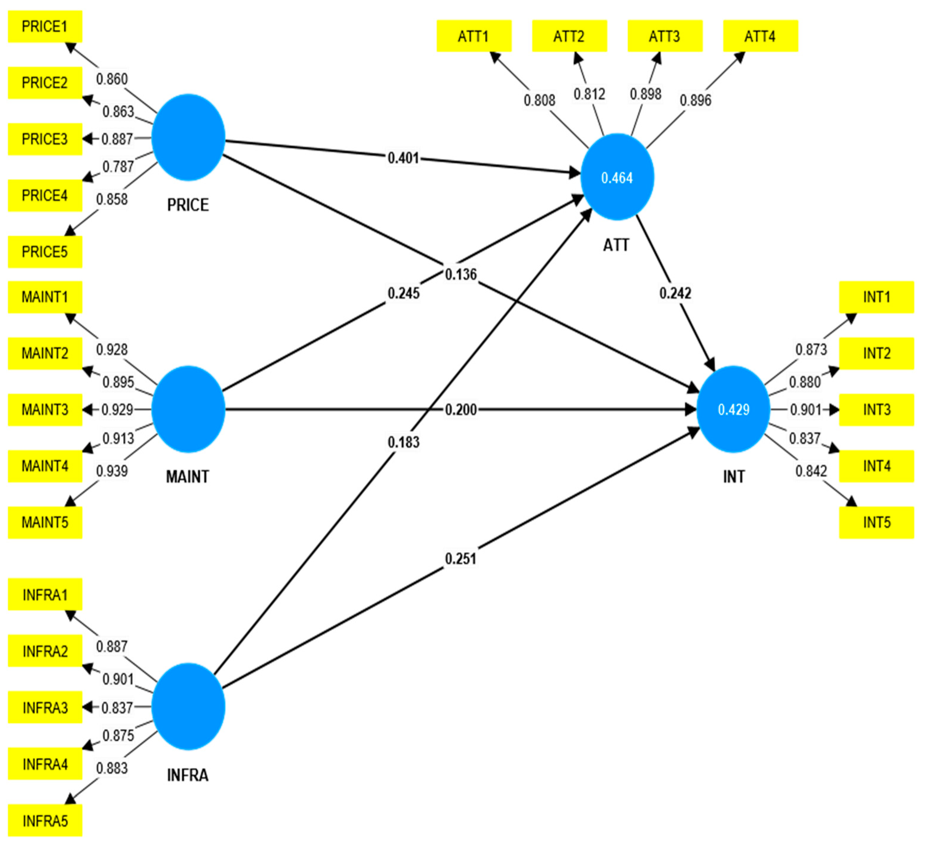
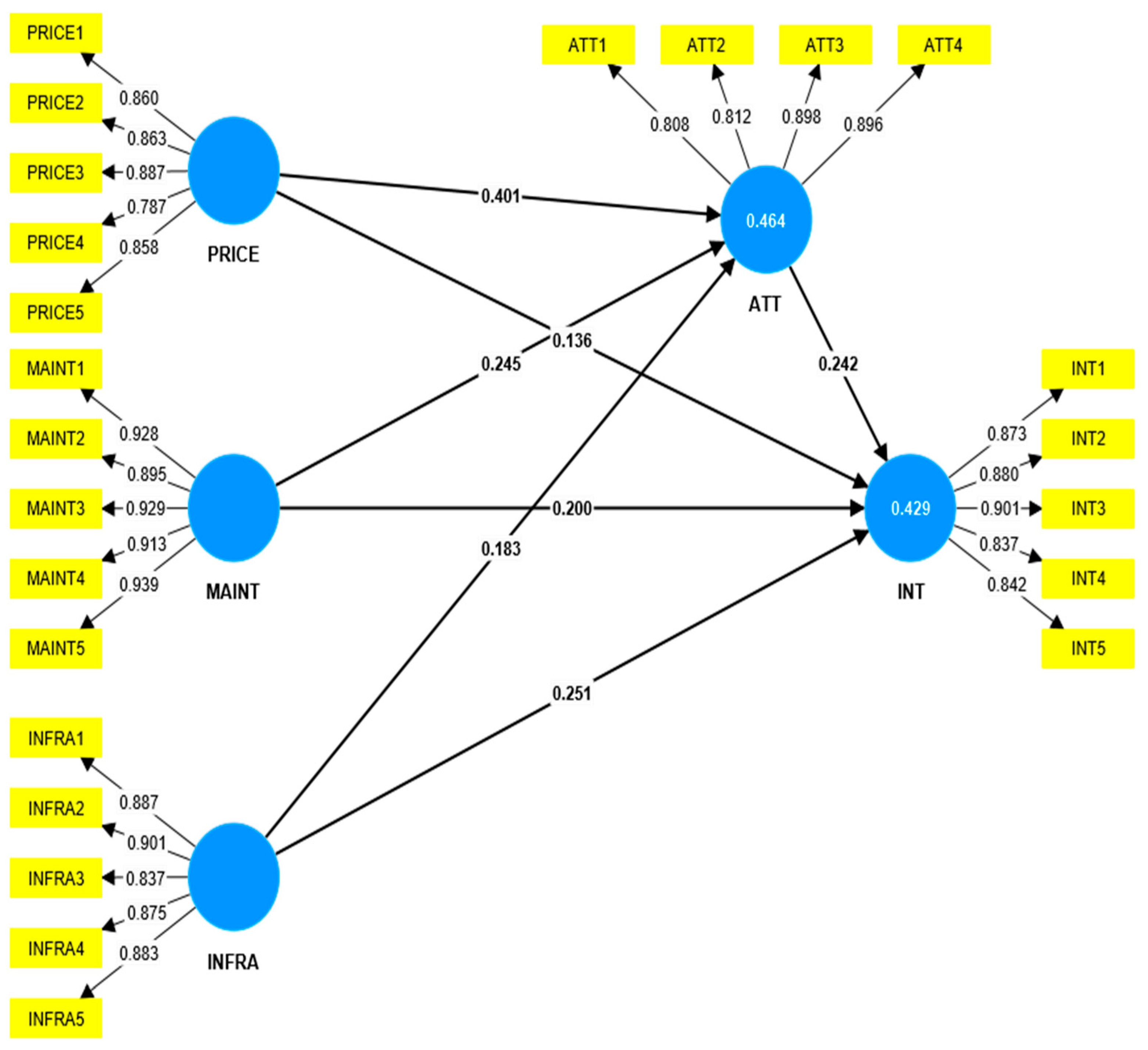
| Constructs | Indicators | Loadings | Cronbach’s Alpha | Composite Reliability | Average variance Extracted |
|---|---|---|---|---|---|
| Consumers’ Attitudes (ATT) | ATT1 | 0.808 | 0.876 | 0.915 | 0.731 |
| ATT2 | 0.812 | ||||
| ATT3 | 0.898 | ||||
| ATT4 | 0.896 | ||||
| Infrastructure Readiness (INFRA) | INFRA1 | 0.887 | 0.925 | 0.943 | 0.769 |
| INFRA2 | 0.901 | ||||
| INFRA3 | 0.837 | ||||
| INFRA4 | 0.875 | ||||
| INFRA5 | 0.883 | ||||
| Purchase Intention (INT) | INT1 | 0.873 | 0.917 | 0.938 | 0.752 |
| INT2 | 0.880 | ||||
| INT3 | 0.901 | ||||
| INT4 | 0.837 | ||||
| INT5 | 0.842 | ||||
| Maintenance Cost (MAINT) | MAINT1 | 0.928 | 0.955 | 0.965 | 0.848 |
| MAINT2 | 0.895 | ||||
| MAINT3 | 0.929 | ||||
| MAINT4 | 0.913 | ||||
| MAINT5 | 0.939 | ||||
| Price (PRICE) | PRICE1 | 0.860 | 0.905 | 0.930 | 0.726 |
| PRICE2 | 0.863 | ||||
| PRICE3 | 0.887 | ||||
| PRICE4 | 0.787 | ||||
| PRICE5 | 0.858 |
| Constructs | ATT | INFRA | INT | MAINT | PRICE |
|---|---|---|---|---|---|
| ATT | |||||
| INFRA | 0.480 | ||||
| INT | 0.611 | 0.531 | |||
| MAINT | 0.619 | 0.475 | 0.564 | ||
| PRICE | 0.686 | 0.384 | 0.536 | 0.642 |
| Constructs | ATT | INFRA | INT | MAINT | PRICE |
|---|---|---|---|---|---|
| ATT | 0.855 | ||||
| INFRA | 0.434 | 0.877 | |||
| INT | 0.547 | 0.493 | 0.867 | ||
| MAINT | 0.567 | 0.447 | 0.531 | 0.921 | |
| PRICE | 0.612 | 0.352 | 0.492 | 0.598 | 0.852 |
| Items | ATT | INFRA | INT | MAINT | PRICE |
|---|---|---|---|---|---|
| ATT1 | 0.808 | 0.406 | 0.448 | 0.453 | 0.495 |
| ATT2 | 0.812 | 0.315 | 0.443 | 0.478 | 0.531 |
| ATT3 | 0.898 | 0.369 | 0.486 | 0.511 | 0.547 |
| ATT4 | 0.896 | 0.394 | 0.490 | 0.496 | 0.520 |
| INFRA1 | 0.403 | 0.887 | 0.445 | 0.360 | 0.281 |
| INFRA2 | 0.417 | 0.901 | 0.453 | 0.437 | 0.350 |
| INFRA3 | 0.307 | 0.837 | 0.397 | 0.404 | 0.272 |
| INFRA4 | 0.391 | 0.875 | 0.487 | 0.366 | 0.337 |
| INFRA5 | 0.374 | 0.883 | 0.365 | 0.399 | 0.298 |
| INT1 | 0.461 | 0.424 | 0.873 | 0.489 | 0.389 |
| INT2 | 0.488 | 0.395 | 0.880 | 0.452 | 0.437 |
| INT3 | 0.480 | 0.481 | 0.901 | 0.471 | 0.440 |
| INT4 | 0.465 | 0.423 | 0.837 | 0.427 | 0.487 |
| INT5 | 0.477 | 0.411 | 0.842 | 0.460 | 0.377 |
| MAINT1 | 0.534 | 0.414 | 0.487 | 0.928 | 0.557 |
| MAINT2 | 0.530 | 0.429 | 0.559 | 0.895 | 0.557 |
| MAINT3 | 0.531 | 0.406 | 0.438 | 0.929 | 0.532 |
| MAINT4 | 0.513 | 0.448 | 0.516 | 0.913 | 0.565 |
| MAINT5 | 0.498 | 0.353 | 0.428 | 0.939 | 0.540 |
| PRICE1 | 0.537 | 0.319 | 0.417 | 0.508 | 0.860 |
| PRICE2 | 0.560 | 0.259 | 0.426 | 0.513 | 0.863 |
| PRICE3 | 0.550 | 0.310 | 0.471 | 0.525 | 0.887 |
| PRICE4 | 0.468 | 0.273 | 0.327 | 0.467 | 0.787 |
| PRICE5 | 0.484 | 0.341 | 0.439 | 0.534 | 0.858 |
| Construct | ATT | INT |
|---|---|---|
| ATT | 1.866 | |
| INFRA | 1.268 | 1.330 |
| MAINT | 1.730 | 1.842 |
| PRICE | 1.580 | 1.879 |
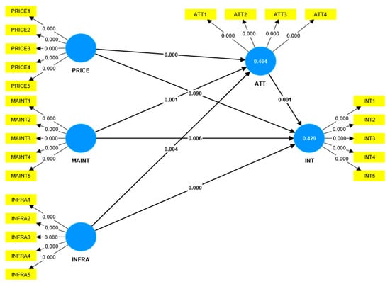
| Hypothesis | Direct Paths | Original Sample | Standard Deviation | T Statistics | p Values |
|---|---|---|---|---|---|
| H1 | PRICE -> INT | 0.136 | 0.080 | 1.695 | 0.090 |
| H2 | MAINT -> INT | 0.200 | 0.072 | 2.775 | 0.006 |
| H3 | INFRA -> INT | 0.251 | 0.059 | 4.239 | 0.000 |
| H4 | ATT -> INT | 0.242 | 0.072 | 3.347 | 0.001 |
| Hypothesis | Mediating Paths | Original Sample | Standard Deviation | T Statistics | p Values |
|---|---|---|---|---|---|
| H5a | PRICE -> ATT -> INT | 0.097 | 0.037 | 2.649 | 0.008 |
| H5b | MAINT -> ATT -> INT | 0.059 | 0.026 | 2.270 | 0.023 |
| H5c | INFRA -> ATT -> INT | 0.044 | 0.022 | 2.011 | 0.044 |
| Variables | R-Square | R-Square Adjusted |
|---|---|---|
| ATT | 0.464 | 0.458 |
| INT | 0.429 | 0.420 |
| Variables | ATT | INT |
|---|---|---|
| ATT | 0.055 | |
| INFRA | 0.050 | 0.083 |
| MAINT | 0.065 | 0.038 |
| PRICE | 0.190 | 0.017 |
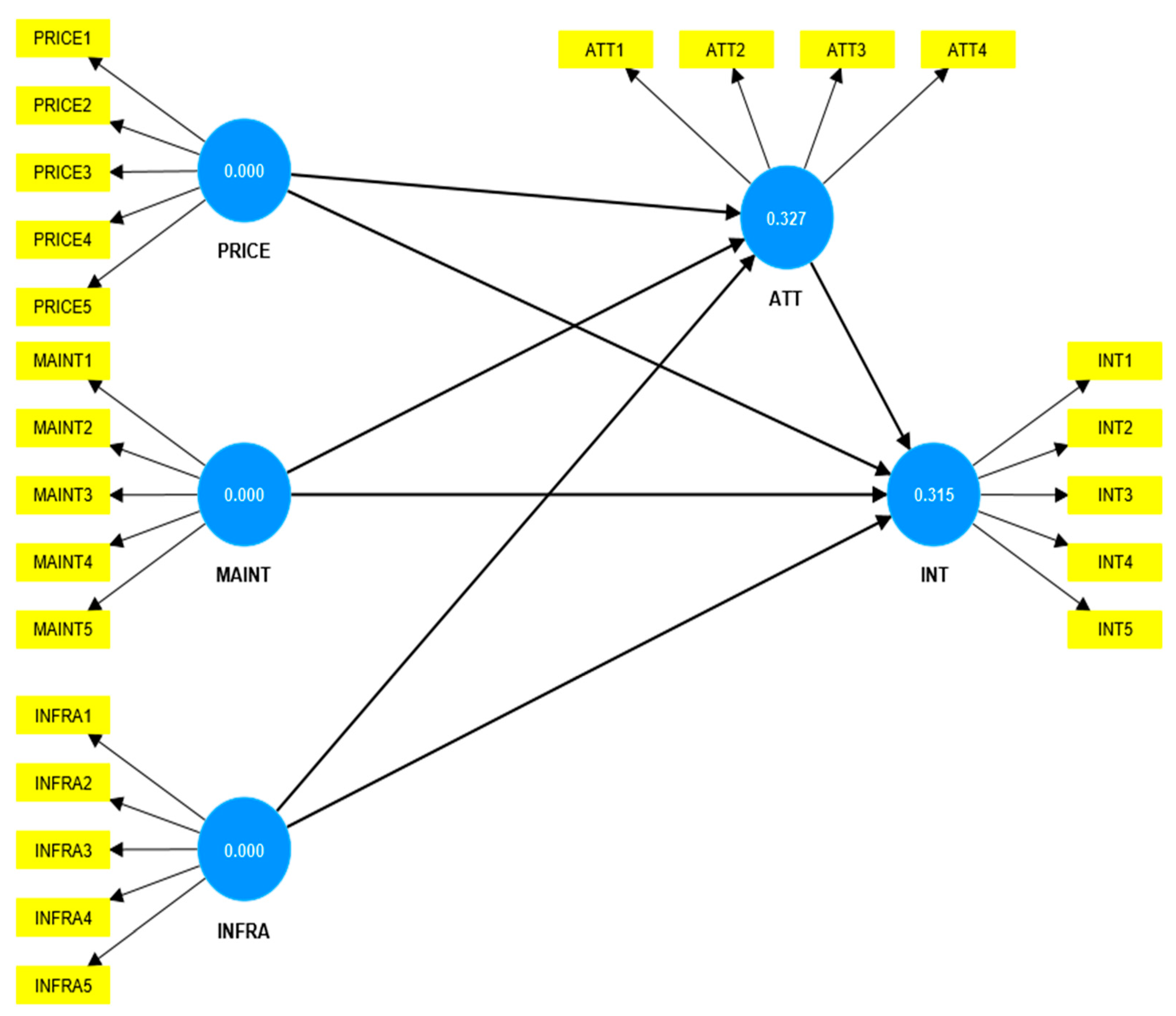
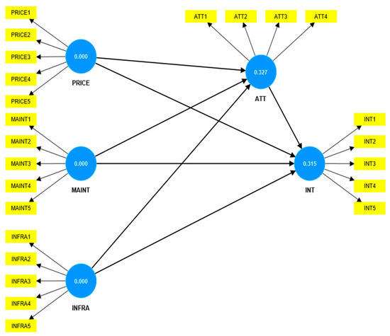
| Variable | SSO | SSE | Q2 (= 1-SSE/SSO) |
|---|---|---|---|
| ATT | 1,056,000 | 710,217 | 0.327 |
| INFRA | 1,320,000 | 1,320,000 | 0.000 |
| INT | 1,320,000 | 903,700 | 0.315 |
| MAINT | 1,320,000 | 1,320,000 | 0.000 |
| PRICE | 1,320,000 | 1,320,000 | 0.000 |
Disclaimer/Publisher’s Note: The statements, opinions and data contained in all publications are solely those of the individual author(s) and contributor(s) and not of MDPI and/or the editor(s). MDPI and/or the editor(s) disclaim responsibility for any injury to people or property resulting from any ideas, methods, instructions or products referred to in the content. |
© 2025 by the authors. Licensee MDPI, Basel, Switzerland. This article is an open access article distributed under the terms and conditions of the Creative Commons Attribution (CC BY) license (https://creativecommons.org/licenses/by/4.0/).
Share and Cite
Mohd Noor, N.A.; Muhammad, A.; Tunku Abaidah, T.N.A.; Shamsudin, M.F.; Md Isa, F. Price, Maintenance Cost, Infrastructure Readiness, and Attitude: An Integrated Model of Electric Vehicle (EV) Purchase Intention. Vehicles 2025, 7, 136. https://doi.org/10.3390/vehicles7040136
Mohd Noor NA, Muhammad A, Tunku Abaidah TNA, Shamsudin MF, Md Isa F. Price, Maintenance Cost, Infrastructure Readiness, and Attitude: An Integrated Model of Electric Vehicle (EV) Purchase Intention. Vehicles. 2025; 7(4):136. https://doi.org/10.3390/vehicles7040136
Chicago/Turabian StyleMohd Noor, Nor Azila, Azli Muhammad, Tunku Nur Atikhah Tunku Abaidah, Mohd Farid Shamsudin, and Filzah Md Isa. 2025. "Price, Maintenance Cost, Infrastructure Readiness, and Attitude: An Integrated Model of Electric Vehicle (EV) Purchase Intention" Vehicles 7, no. 4: 136. https://doi.org/10.3390/vehicles7040136
APA StyleMohd Noor, N. A., Muhammad, A., Tunku Abaidah, T. N. A., Shamsudin, M. F., & Md Isa, F. (2025). Price, Maintenance Cost, Infrastructure Readiness, and Attitude: An Integrated Model of Electric Vehicle (EV) Purchase Intention. Vehicles, 7(4), 136. https://doi.org/10.3390/vehicles7040136

