Manganese(I) and Rhenium(I) Chelate Complexes with 2-Azabutadienes (RS)2C=C(H)-N=CPh2: Topological AIM Bonding Analysis and Molecular Structure of fac-MnBr(CO)3[(iPrS)2C=C(H)-N=CPh2]
Abstract
1. Introduction
2. Experimental
2.1. Apparatus
2.2. X-Ray Diffraction
2.3. TD-DFT Computing and AIM Analysis
3. Results and Discussion
3.1. Synthesis and Characterization
3.2. X-Ray Structural Studies
3.2.1. Molecular Structure
3.2.2. Supramolecular Features
3.3. Electronic Features and AIM Bonding Analysis
- (1)
- Shared-shared (SS), covalent, ∇2ρ < 0, H < 0 and │V│/G > 2;
- (2)
- Shared-closed (SC), transit or intermediate, ∇2ρ > 0, H < 0 and 1 <│V│/G < 2;
- (3)
- Closed-closed (CC), hydrogen bonds, ∇2ρ > 0, H > 0 and │V│/G < 1.
4. Conclusions
Supplementary Materials
Author Contributions
Funding
Data Availability Statement
Acknowledgments
Conflicts of Interest
References
- Coleman, A.; Brennan, C.; Vos, J.G.; Pryce, M.T. Photophysical properties and applications of Re(I) and Re(I)–Ru(II) carbonylpolypyridyl complexes. Coord. Chem. Rev. 2008, 252, 2585–2595. [Google Scholar] [CrossRef]
- Vollmer, M.V.; Machan, C.W.; Clark, M.L.; Antholine, W.E.; Agarwal, J.; Schaeffer III, H.F.; Kubial, C.P.; Walenski, J.R. Synthesis, Spectroscopy, and Electrochemistry of (α-Diimine)M(CO)3Br, M = Mn, Re, Complexes: Ligands Isoelectronic to Bipyridyl Show Differences in CO2 Reduction. Organometallics 2015, 342, 3–12. [Google Scholar] [CrossRef] [PubMed]
- Raghavana, A.; Venugopal, A. Review: Structurally characterized α-diimine complexes of s- and p-block elements. J. Coord. Chem. 2014, 67, 2530–2549. [Google Scholar] [CrossRef]
- Zhang, R.; Wang, Y.; Zhao, Y.; Redshaw, C.; Fedushkin, I.L.; Wu, B.; Yang, X.-J. Main-group metal complexes of α-diimine ligands: Structure, bonding and reactivity. Dalton Trans. 2021, 50, 13634–13650. [Google Scholar] [CrossRef] [PubMed]
- Drozdz, A.; Bubrin, M.; Fiedler, J.; Zalis, S.; Kaim, W. (α-Diimine)tricarbonylhalorhenium complexes: The oxidation side. Dalton Trans. 2012, 41, 1013–1019. [Google Scholar] [CrossRef]
- Kia, R.; Kalaghchi, A. Structural, Non-Covalent Interaction, and Natural Bond Orbital Studies on Bromido-Tricarbonyl Rhenium(I) Complexes Bearing Alkyl-Substituted 1,4-Diazabutadiene (DAB) Ligands. Crystals 2020, 10, 267. [Google Scholar] [CrossRef]
- Zou, W.; Chen, C. Influence of Backbone Substituents on the Ethylene (Co)polymerization Properties of α-diimine Pd(II) and Ni(II) Catalysts. Organometallics 2016, 35, 1794–1801. [Google Scholar] [CrossRef]
- Mansour, A.M.; Radacki, K.; Phukan, H.J.; Roy, M.; Kumar, S.; Purkayastha, S.; Guha, A.K.; Srimani, D. Phototriggered cytotoxic properties of tricarbonyl manganese(I) complexes bearing α-diimine ligands towards HepG2. J. Biol. Inorg. Chem. 2021, 26, 662–671. [Google Scholar] [CrossRef]
- King, R.B.; Hodges, K.C. Keteneimmonium and 2-Azabutadiene Complexes from Reactions of α-Chloroenamines with Metal Carbonyl Anions. J. Am. Chem. Soc. 1974, 96, 1263–1264. [Google Scholar] [CrossRef]
- Asamizu, T.; Nielsen, J.L.; Nicholson, B.K. Cyclorhenated compounds derived from 1,4-diaryl-1-azabutadienes: Preparation, structures and reactions. J. Organomet. Chem. 2010, 695, 96–102. [Google Scholar] [CrossRef]
- Luo, J.; Cui, C.; Xiao, Z.; Zong, W.; Lu, C.; Jiang, X.; Li, X.; Liu, X. Iron (0) tricarbonyl η4-1-azadiene complexes and their catalytic performance in the hydroboration of ketones, aldehydes and aldimines via a non-iron hydride pathway. Dalton Trans. 2022, 51, 11558–11566. [Google Scholar] [CrossRef]
- Zapata, F.; Caballero, A.; Espinosa, A.; Tarraga, A.; Molina, P. A Selective Chromogenic and Fluorescent Molecular Probe for YbIII Based on a Bichromophoric Azadiene. Eur. J. Inorg. Chem. 2010, 11, 697–703. [Google Scholar] [CrossRef]
- Caballero, A.; Tarraga, A.; Velasco, M.D.; Molina, P. Ferrocene–thiophene dyads with azadiene spacers: Electrochemical, electronic and cation sensing properties. Dalton Trans. 2006, 11, 1390–1398. [Google Scholar] [CrossRef]
- Jiang, N.J.; Melosso, M.; Bizzocchi, L.; Alessandrini, S.; Guillemin, J.-C.; Dore, L.; Puzzarini, C. Spectroscopic and Computational Characterization of 2-Aza-1,3-butadiene, a Molecule of Astrochemical Significance. Phys. Chem. A 2022, 126, 1881–1888. [Google Scholar] [CrossRef] [PubMed]
- Jacquot, S.; Belaissaoui, A.; Schmitt, G.; Laude, B.; Kubicki, M.M.; Blacque, O. Reaction of diphenyldiazomethane with N-methyloxy- and N-ethyloxycarbonyl-N-(2,2,2-trichloroethylidene)amines. Eur. J. Org. Chem. 1999, 1999, 1541–1544. [Google Scholar] [CrossRef]
- Knorr, M.; Schmitt, G.; Kubicki, M.M.; Vigier, E. Formation of (σ-alkenyl)- and (μ-vinylidene)palladium and -platinum complexes by oxidative addition of 4,4-dichloro-1,1-diphenyl-2-azabuta-1,3-diene—The molecular structure of an unusual asymmetric (μ-vinylidene)Pd-Pd complex. Eur. J. Inorg. Chem. 2003, 2003, 514–517. [Google Scholar] [CrossRef]
- Jacquot-Rousseau, S.; Schmitt, G.; Khatyr, A.; Knorr, M.; Kubicki, M.M.; Vigier, E.; Blacque, O. Reactivity of 4,4-Dichloro-1,1-diphenyl-2-azabutadiene Towards Alkoxides and Thiolates: Synthesis of Functionalised π-Conjugated 2-Azabutadienes and Unexpected 1,4-Thiazine Formation. Eur. J. Org. Chem. 2006, 2006, 1555–1562. [Google Scholar] [CrossRef]
- Kinghat, R.; Schmitt, G.; Ciamala, K.; Khatyr, A.; Knorr, M.; Jacquot-Rousseau, S.; Rousselin, Y.; Kubicki, M.M. 1,3-Dipolar cycloaddition of diaryldiazomethanes across N-ethoxy-carbonyl-N-(2,2,2-trichloroethylidene)amine and reactivity of the resulting 2-azabutadienes towards thiolates and cyclic amides. Comptes Rendus Chime 2016, 19, 320–332. [Google Scholar] [CrossRef]
- Jacquot-Rousseau, S.; Khatyr, A.; Schmitt, G.; Knorr, M.; Kubicki, M.M.; Blacque, O. Synthesis and reactivity of an 2-azabutadiene-based conjugated dithioether: Formation of a N,S-ligated molybdenum chelate complex and C,N,S-pincer complexes of palladium and platinum. Inorg. Chem. Commun. 2005, 8, 610–613. [Google Scholar] [CrossRef]
- Kinghat, R.; Khatyr, A.; Knorr, M.; Strohmann, C.; Kubicki, M.M. 4,4-Bis(isopropylthio)-1,1-diphenyl-2-azabuta-1,3-diene Adducts with Cadmium(II), Mercury(II) and Copper(I) Iodides. Crystal, Molecular and Electronic Structures of d10 Transition Metal Chelate Complexes. Chemistry 2024, 6, 62–80. [Google Scholar] [CrossRef]
- Schlachter, A.; Juvenal, F.; Kinghat Tangou, R.; Khatyr, A.; Guyon, F.; Karsenti, P.L.; Strohmann, C.; Kubicki, M.M.; Rousselin, Y.; Harvey, P.D.; et al. 2-Azabutadiene complexes of rhenium(I): S,N-chelated species with photophysical properties heavily governed by the ligand hidden traits. Dalton Trans. 2021, 50, 2945–2963. [Google Scholar] [CrossRef]
- Kinghat, R.; Khatyr, A.; Knorr, M.; Rousellin, Y.; Kubicki, M.M. Synthesis and Structural Characterization of Manganese(I) Complexes ligated by 2-Azabutadienes (ArS)2C=C(H)-N=CPh2. Molbank 2025, 2025, M2042. [Google Scholar] [CrossRef]
- Groom, C.R.; Allen, F.H. The Cambridge Structural Database in Retrospect and Prospect. Angew. Chem. Int. Ed. 2014, 53, 5574–5584. [Google Scholar] [CrossRef]
- Amorim, A.L.; Peterle, M.M.; Guerreiro, A.; Coimbra, D.F.; Heying, R.S.; Caramori, G.F.; Braga, A.L.; Bortoluzzi, A.J.; Neves, A.; Bernardes, G.J.L.; et al. Synthesis, characterization and biological evaluation of new manganese metal carbonyl compounds that contain sulfur and selenium ligands as a promising new class of CORMs. Dalton Trans. 2019, 48, 5574–5584. [Google Scholar] [CrossRef]
- Skelton, B.W.; Tolhurst, V.-A.; White, A.H.; Williams, A.M.; Wilson, A.J. Synthesis and spectroscopic studies of organo-metallic Mn(I) complexes containing the novel mixed donor ligands 2 {MeSeCH(2-n)(SiMe3)n}C5H4N(n = 0-2). J. Organomet. Chem. 2003, 674, 38–44. [Google Scholar] [CrossRef]
- Lumsden, S.E.A.; Durgaprasad, G.; Muthiah, K.A.T.; Rose, M.J. Tuning coordination modes of pyridine/thioether Schiff base (NNS) ligands to mononuclear manganese carbonyls. Dalton Trans. 2014, 43, 10725–10738. [Google Scholar] [CrossRef]
- Al-Masri, H.T.; Almejled, A.A.; Moussa, Z. Synthesis, characterization, X-ray structures, and catalytic activity of new Mn(I) and Re(I) metal complexes of chelating phosphinopyridylamine and its sulfide ligands. J. Organomet. Chem. 2025, 1032, 123620. [Google Scholar] [CrossRef]
- Hooft, R.W.W. COLLECT; Nonius BV: Delft, The Netherlands, 1998. [Google Scholar]
- Otwinowski, Z.; Minor, W. Processing of X-ray diffraction data collected in oscillation mode. Methods Enzymol. 1997, 276, 307–326. [Google Scholar] [CrossRef]
- Sheldrick, G.M. A Short History of SHELX. Acta Crystallogr. A 2008, 64, 112–122. [Google Scholar] [CrossRef] [PubMed]
- Sheldrick, G.M. Crystal Structure Refinement with SHELXL. Acta Crystallogr. Sect. C Struct. Chem. 2015, 71, 3–8. [Google Scholar] [CrossRef]
- Macrae, C.F.; Edgington, P.R.; McCabe, P.; Pidcock, E.; Shields, G.P.; Taylor, R.; Towler, M.; van de Streek, J. Mercury: Visualization and analysis of crystal structures. J. Appl. Cryst. 2006, 39, 453–457. [Google Scholar] [CrossRef]
- Farrugia, L.J. WinGX and ORTEP for Windows: An update. J. Appl. Cryst. 2012, 45, 849–854. [Google Scholar] [CrossRef]
- Frisch, M.J.; Trucks, G.W.; Schlegel, H.B.; Scuseria, G.E.; Robb, M.A.; Cheeseman, J.R.; Scalmani, G.; Barone, V.; Mennucci, B.; Petersson, G.A.; et al. Gaussian 09, Revision, C.01; Gaussian, Inc.: Wallingford, CT, USA, 2010. [Google Scholar]
- Jörge, F.E.; Neto, A.; Canal, N.; Camiletti, G.G.; Machado, S.F. Contracted Gaussian basis sets for Douglas-Kroll-Hess calculations: Estimating scalar relativistic effects of some atomic and molecular properties. J. Chem. Phys. 2009, 130, 064108. [Google Scholar] [CrossRef] [PubMed]
- Keith, T.A. AIMAll, version 17.11.14; TK Gristmill Software: Overland Park, KS, USA, 2017; Available online: https://aim.tkgristmill.com (accessed on 5 September 2025).
- O’Boyle, N.M.; Tenderholt, A.L.; Langner, K.M. Cclib: A library for package-independent computational chemistry algorithms. J. Comp. Chem. 2008, 29, 839–845. [Google Scholar] [CrossRef] [PubMed]
- Bondi, A. van der Waals Volumes and Radii. J. Phys. Chem. 1964, 68, 441–451. [Google Scholar] [CrossRef]
- Alvarez, S. A Cartography of the van der Waals territories. Dalton Trans. 2013, 42, 8617–8636. [Google Scholar] [CrossRef]
- Bader, R.F.W. Atoms in Molecules, A Quantum Theory; Oxford University Press: Oxford, UK, 1990. [Google Scholar]
- Popelier, P. Atoms in Molecules, An Introduction; Prentice Hall: Essex, UK, 2000. [Google Scholar]
- Espinosa, E.; Alkorta, I.; Elguero, J.; Molins, E. From weak to strong interactions: A comprehensive analysis of the topological and energetic properties of the electron density distribution involving X-H⋯F-Y systems. J. Chem. Phys. 2002, 117, 5529–5542. [Google Scholar] [CrossRef]
- Leszczynski, J. Challenges and Advances in Computational Chemistry and Physics. In Hydrogen Bonding–New Insights; Grabowski, S.J., Ed.; Springer: Dortrecht, The Netherlands, 2006; Volume 3. [Google Scholar]
- Alkorta, I.; Blanco, F.; Elguero, J. The use of a molecular balance derived from 5,5′-bipyrazole to calculate π−π stacking interactions. Tetrahedron Lett. 2008, 49, 7246–7249. [Google Scholar] [CrossRef]
- Biswas, C.; Drew, M.G.B.; Escudero, D.; Frontera, A.; Ghosh, A. Anion–π, lone-pair–π, π–π and hydrogen-bonding interactions in a CuII complex of 2-picolinate and protonated 4,4′-bipyridine: Crystal structure and theoretical studies, Eur. J. Inorg. Chem. 2009, 15, 2238–2246. [Google Scholar] [CrossRef]
- Estarellas, C.; Frontera, A.; Quinonero, D.; Deya, P.M. Theoretical ab initio study of substituted benzene trimer: Interplay between hydrogen bonding and π-π interactions, Comput. Theor. Chem. 2011, 975, 106–110. [Google Scholar] [CrossRef]
- Dinda, S.; Samuelson, A.G. The nature of bond critical points in dinuclear copper(I) complexes. Chem. Eur. J. 2012, 18, 3032–3042. [Google Scholar] [CrossRef]
- Bianchi, R.; Gervasio, G.; Marabello, D. Experimental electron density analysis of Mn2(CO)10: Metal-metal and metal-ligand bond characterization. Inorg. Chem. 2000, 39, 2360–2366. [Google Scholar] [CrossRef]
- Farrugia, L.J.; Senn, H.M. Metal-metal and metal-ligand bonding at a QTAIM catastrophe: A combined experimental and theoretical charge density study on the alkylidyne cluster Fe3(μ-H)(μ-COMe)(CO)10. J. Phys. Chem. A. 2010, 114, 13418–13433. [Google Scholar] [CrossRef] [PubMed]
- Varadwaj, P.R.; Marques, H.M. The physical chemistry of coordinated aqua-, ammine-, and mixed-ligand Co2+ complexes: DFT studies on the structure, energetics, and topological properties of the electron density. Phys. Chem. Chem. Phys. 2010, 12, 2126–2138. [Google Scholar] [CrossRef] [PubMed]
- Cremer, D.; Kraka, E. A Description of the Chemical Bond in Terms of Local Properties of Electron Density and Energy. Croat. Chem. Acta. 1984, 57, 1259–1281. Available online: https://hrcak.srce.hr/194019 (accessed on 27 August 2025).
- Brown, I.D.; Shannon, R.D. Empirical bond strength–bond length curves for oxides. Acta Cryst. 1973, A29, 266–282. [Google Scholar] [CrossRef]
- Brown, I.D. The Chemical Bond in Inorganic Chemistry, The Bond Valence Model; IUCr Monographs on Crystallography, 12. Oxford University Press: Oxford, UK, 2006. [Google Scholar]
- Pauling, L. The Nature of the Chemical Bond and the Structure of Molecules and Crystals: An Introduction to Modern Structural Chemistry; Cornell University Press: New York, NY, USA, 1960. [Google Scholar]
- Bader, R.F.W.; Tang, T.H.; Tal, Y.; Biegler-Konig, F.W. Properties of atoms and bonds in hydrocarbon molecules. J. Am. Chem. Soc. 1982, 104, 946–952. [Google Scholar] [CrossRef]
- Bader, R.F.W.; Slee, T.S.; Cremer, D.; Kraka, E. Description of Conjugation and Hyperconjugation in Terms of Electron Distributions. J. Am. Chem. Soc. 1983, 105, 5061–5068. [Google Scholar] [CrossRef]
- Knop, O.; Boyd, R.J.; Choi, S.C. Sulfur-sulfur Bond Lengths, or Can a Bond Length Be Estimated from a Single Parameter? J. Am. Chem. Soc. 1988, 110, 7299–7301. [Google Scholar] [CrossRef]
- Grabowski, S.J. The Bond Number Relationship for the O-H...O Systems. Croat. Chem. Acta 1988, 61, 815–819. Available online: https://hrcak.srce.hr/176009 (accessed on 27 August 2025).
- Alkorta, I.; Rozas, I.; Figuero, J. Bond Length–Electron Density Relationships: From Covalent Bonds to Hydrogen Bond Interactions. Struct. Chem. 1998, 9, 243–247. [Google Scholar] [CrossRef]
- Boyd, R.J.; Choi, S.C. A Bond-Length-Bond-Order Relationship for Intermolecular lnteractions Based on the Topological Properties of Molecular Charge Distributions. Chem. Phys. Lett. 1985, 120, 80–85. [Google Scholar] [CrossRef]
- Boyd, R.J.; Choi, S.C. Hydrogen Bonding between Nitriles and Hydrogen Halides and the Topological Properties of Molecular Charge Distributions. Chem. Phys. Lett. 1986, 129, 62–65. [Google Scholar] [CrossRef]
- Bachrach, S.M.; Salzner, I. Topological electron density analysis of organosulfur compounds. J. Mol. Struct. 1995, 337, 20–207. [Google Scholar] [CrossRef]
- Schmidt, G.; Paulus, H.; van Eldik, R.; Elias, H. Ligand Substitution in Manganese(I) Carbonyl Complexes Mn(CO)3X (X = Cl, Br): Activation Parameters and X-ray Structure of Mn(CO)3(dab)Cl (dab = BiacetylBis(phenylimine)). Inorg. Chem. 1988, 27, 3211–3214. [Google Scholar] [CrossRef]
- van Putten, R.; Filonenko, G.A.; de Castro, A.G.; Liu, C.; Weber, M.; Muller, C.; Lefort, L.; Pidko, E. Mechanistic Complexity of Asymmetric Transfer Hydrogenation with Simple Mn−Diamine Catalysts. Organometallics 2019, 38, 3187–3196. [Google Scholar] [CrossRef]
- Krinninger, C.; Ruiz, J.C.G.; Nöth, H.; Lorenz, I.-P. Metal-mediated Ring Opening Reaction of Two Aziridines to give 1,2-Aminoaziridinoethane Ligands. Z. Anorg. Allg. Chem. 2007, 633, 835–840. [Google Scholar] [CrossRef]












| Formula | C24H25BrMnNO3S2 |
|---|---|
| Formula weight | 574.41 |
| Temperature/K | 120(2) |
| Wavelength/Å | 0.71073 |
| Crystal system | orthorhombic |
| Space group | Pbca |
| a/Å | 13.6907(3) |
| b/Å | 18.7839(4) |
| c/Å | 19.6170(4) |
| a/° | 90.0 |
| β/° | 90(0) |
| γ/° | 90.0 |
| Volume/Å3 | 5044.80(19) |
| Z | 8 |
| ρ(calc.) g/cm3 | 1.515 |
| μ/mm−1 | 2.298 |
| F(000) | 2336 |
| Crystal size/mm | 0.10 × 0.10 × 0.07 |
| θ range for data collection/° | 2.08 to 27.47 |
| Index ranges | −17 ≤ h ≤ 17, −24≤ k ≤ 24, −25 ≤ l ≤ 25 |
| Reflections collected | 10808 |
| Independent reflections | 5750 [R(int) = 0.0596] |
| Refl. greater [I > 2σ(I)] | 3922 |
| Absorption correction Transmission max Transmission min Refinement method | none 0.999 0.704 Full-matrix least squares on F2 |
| Data/restraints/parameters | 5750/0/349 |
| Goodness-of-fit on F2 | 1.017 |
| Final R indexes [I > 2σ(I)] | R1 = 0.0427, wR2 = 0.0726 |
| R indexes (all data) | R1 = 0.0819, wR2 = 0.0833 |
| Largest diff. peak and hole/e.Å−3 | 0.437 and −0.560 |
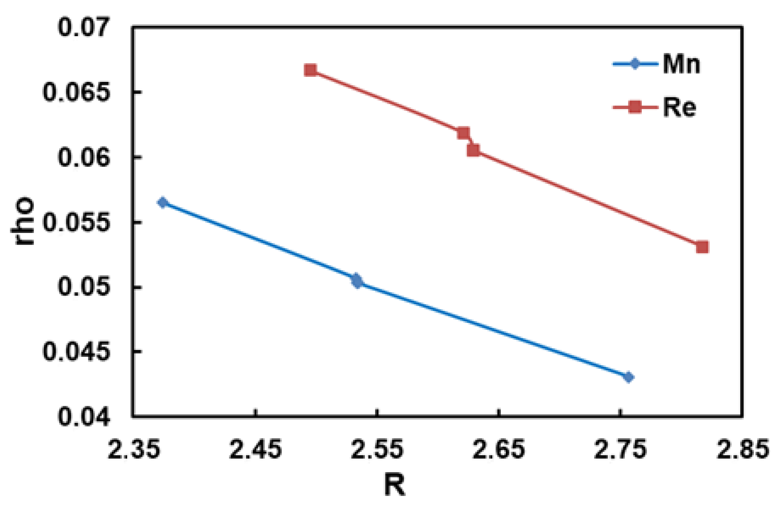
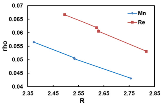
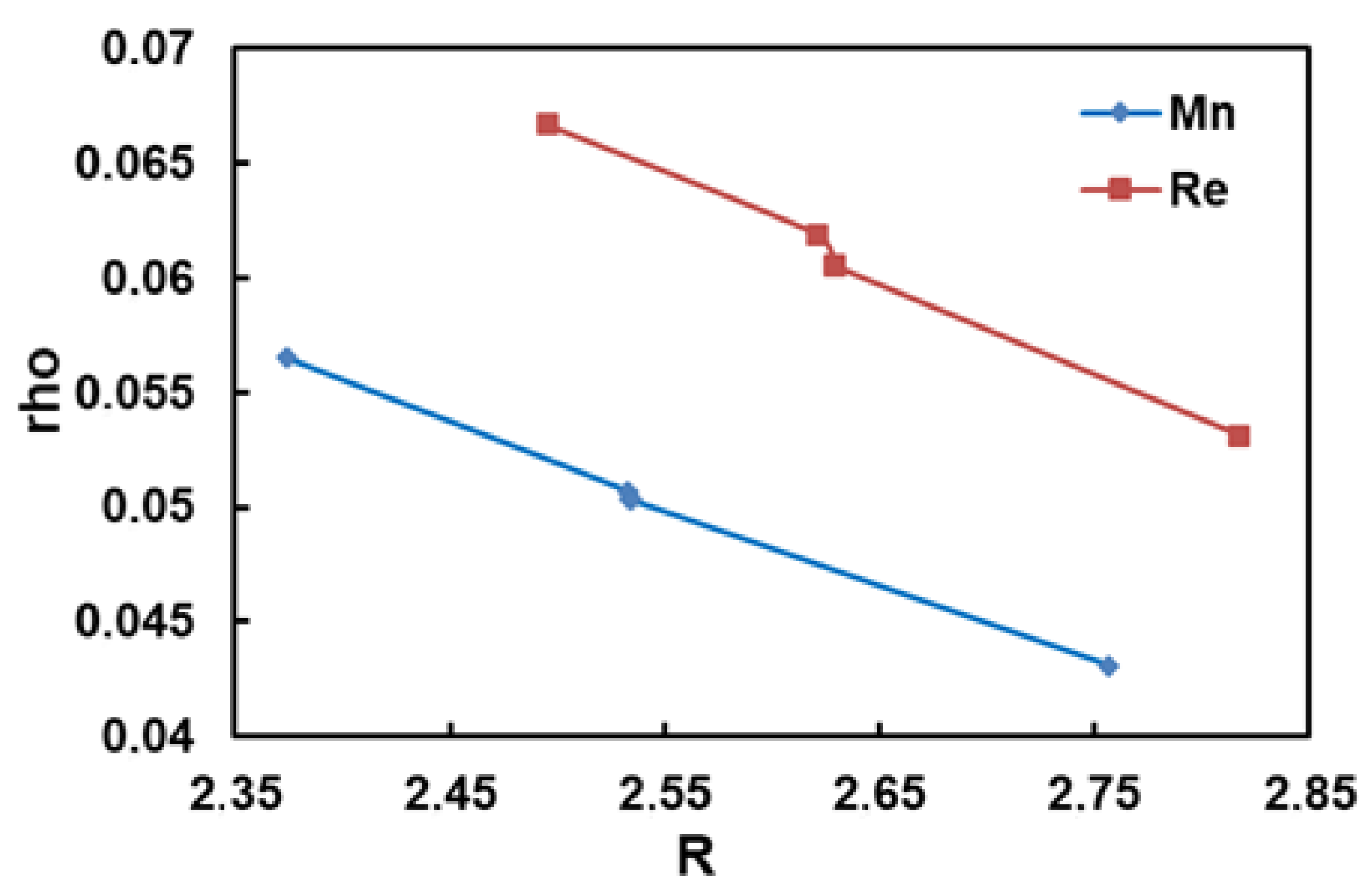
| BCP | d, Å | ρ, e−/a03 | ∇2ρ, e−/a05 | │V│/G | H, Ha/a03 | │H│/ρ, Ha/e− | DI |
|---|---|---|---|---|---|---|---|
| M–X | |||||||
| MnPropBr | 2.5348 | 0.0503 | 0.133 | 1.277 | −0.01273 | 0.253 | 0.508 |
| MnPhBr | 2.5326 | 0.0507 | 0.132 | 1.280 | −0.01278 | 0.252 | 0.509 |
| RePropBr | 2.6293 | 0.0605 | 0.152 | 1.195 | −0.00921 | 0.152 | 0.605 |
| RePhCl | 2.4951 | 0.0667 | 0.199 | 1.144 | −0.00840 | 0.126 | 0.593 |
| RePhBr | 2.6295 | 0.0605 | 0.152 | 1.195 | −0.00921 | 0.152 | 0.608 |
| RePhI | 2.8174 | 0.0531 | 0.104 | 1.262 | −0.00918 | 0.173 | 0.637 |
| ReButBr | 2.6208 | 0.0619 | 0.152 | 1.203 | −0.00970 | 0.157 | 0.621 |
| MnN-NCl | 2.3742 | 0.0565 | 0.213 | 1.113 | −0.00679 | 0.12 | 0.501 |
| MnN-NBr | 2.5339 | 0.0503 | 0.135 | 1.27 | −0.01246 | 0.248 | 0.505 |
| MnN-NI | 2.7569 | 0.0431 | 0.078 | 1.365 | −0.01115 | 0.259 | 0.529 |
| M–S | |||||||
| MnPropBr | 2.3401 | 0.0664 | 0.212 | 1.250 | −0.01766 | 0.266 | 0.509 |
| MnPhBr | 2.3454 | 0.0647 | 0.222 | 1.229 | −0.01645 | 0.254 | 0.488 |
| RePropBr | 2.4585 | 0.0763 | 0.212 | 1.194 | −0.01274 | 0.167 | 0.588 |
| RePhCl | 2.4598 | 0.0757 | 0.214 | 1.144 | −0.00840 | 0.111 | 0.574 |
| RePhBr | 2.4538 | 0.0767 | 0.214 | 1.195 | −0.01293 | 0.169 | 0.592 |
| RePhI | 2.46 | 0.0763 | 0.212 | 1.195 | −0.01288 | 0.169 | 0.591 |
| ReButBr | 2.4763 | 0.0738 | 0.204 | 1.189 | −0.01192 | 0.162 | 0.576 |
| M–N | |||||||
| MnPropBr | 2.137 | 0.0627 | 0.337 | 1.105 | −0.00882 | 0.149 | 0.397 |
| MnPhBr | 2.114 | 0.066 | 0.328 | 1.105 | −0.00965 | 0.146 | 0.41 |
| RePropBr | 2.249 | 0.0775 | 0.302 | 1.097 | −0.00815 | 0.105 | 0.471 |
| RePhCl | 2.247 | 0.0775 | 0.306 | 1.095 | −0.00808 | 0.104 | 0.473 |
| RePhBr | 2.254 | 0.0761 | 0.303 | 1.091 | −0.00754 | 0.099 | 0.47 |
| RePhI | 2.26 | 0.0755 | 0.299 | 1.091 | −0.00747 | 0.099 | 0.473 |
| ReButBr | 2.26 | 0.0748 | 0.298 | 1.088 | −0.00722 | 0.097 | 0.458 |
| M–CX | |||||||
| MnPropBr | 1.796 | 0.1421 | 0.655 | 1.255 | −0.05907 | 0.416 | 1.174 |
| CX-O | 1.149 | 0.4639 | 0.422 | 1.885 | −0.80938 | 1.745 | 1.448 |
| MnPhBr | 1.801 | 0.14 | 0.664 | 1.243 | −0.05320 | 0.380 | 1.149 |
| CX-O | 1.144 | 0.4686 | 0.469 | 1.875 | −0.82023 | 1.750 | 1.545 |
| RePropBr | 1.901 | 0.1674 | 0.475 | 1.384 | −0.07417 | 0.443 | 1.273 |
| CX-O | 1.155 | 0.4562 | 0.411 | 1.885 | −0.89061 | 1.727 | 1.544 |
| RePhCl | 1.890 | 0.1719 | 0.477 | 1.400 | −0.07900 | 0.460 | 1.317 |
| CX-O | 1.162 | 0.4489 | 0.35 | 1.898 | −0.77094 | 1.718 | 1.550 |
| RePhBr | 1.916 | 0.1612 | 0.475 | 1.362 | −0.06745 | 0.418 | 1.250 |
| CX-O | 1.140 | 0.4719 | 0.561 | 1.855 | −0.82403 | 1.746 | 1.555 |
| RePhI | 1.921 | 0.1596 | 0.48 | 1.353 | −0.06556 | 0.411 | 1.198 |
| CX-O | 1.100 | 0.5209 | 1.018 | 1.787 | −0.941015 | 1.806 | 1.549 |
| ReButBr | 1.920 | 0.1601 | 0.471 | 1.361 | −0.06648 | 0.415 | 1.249 |
| CX-O | 1.148 | 0.4627 | 0.475 | 1.871 | −0.80294 | 1.735 | 1.553 |
| M–CS | |||||||
| MnPropBr | 1.813 | 0.1378 | 0.624 | 1.252 | −0.05242 | 0.380 | 1.045 |
| CS-O | 1.148 | 0.465 | 0.420 | 1.886 | −0.81267 | 1.748 | 1.567 |
| MnPhBr | 1.816 | 0.1373 | 0.604 | 1.258 | −0.05264 | 0.383 | 1.049 |
| CS-O | 1.150 | 0.4636 | 0.409 | 1.888 | −0.80921 | 1.746 | 1.568 |
| RePropBr | 1.924 | 0.1605 | 0.451 | 1.373 | −0.06699 | 0.417 | 1.151 |
| CS-O | 1.146 | 0.4658 | 0.492 | 1.869 | −0.81113 | 1.741 | 1.587 |
| RePhCl | 1.939 | 0.1548 | 0.449 | 1.353 | −0.06131 | 0.396 | 1.127 |
| CS-O | 1.130 | 0.4828 | 0.653 | 1.839 | −0.85044 | 1.761 | 1.586 |
| RePhBr | 1.946 | 0.1530 | 0.442 | 1.351 | −0.06970 | 0.390 | 1.122 |
| CS-O | 1.137 | 0.4754 | 0.588 | 1.850 | −0.83316 | 1.752 | 1.585 |
| RePhI | 1.941 | 0.1540 | 0.451 | 1.350 | −0.06067 | 0.394 | 1.155 |
| CS-O | 1.134 | 0.4782 | 0.610 | 1.846 | −0.83964 | 1.756 | 1.584 |
| ReButBr | 1.944 | 0.1543 | 0.436 | 1.357 | −0.06095 | 0.395 | 1.113 |
| CS-O | 1.138 | 0.4745 | 0.577 | 1.852 | −0.83116 | 1.752 | 1.585 |
| M–CN | |||||||
| MnPropBr | 1.801 | 0.1423 | 0.624 | 1.265 | −0.05629 | 0.396 | 1.095 |
| CN-O | 1.146 | 0.4680 | 0.430 | 1.882 | −0.82013 | 1.7530 | 1.570 |
| MnPhBr | 1.808 | 0.1384 | 0.604 | 1.242 | −0.05234 | 0.378 | 1.080 |
| CN-O | 1.142 | 0.4721 | 0.476 | 1.875 | −0.829786 | 1.758 | 1.574 |
| RePropBr | 1.908 | 0.1680 | 0.451 | 1.409 | −0.07499 | 0.446 | 1.223 |
| CN-O | 1.144 | 0.4679 | 0.506 | 1.867 | −0.81685 | 1.746 | 1.586 |
| RePhCl | 1.933 | 0.1578 | 0.449 | 1.371 | −0.06471 | 0.418 | 1.184 |
| CN-O | 1.141 | 0.4718 | 0.542 | 1.859 | −0.82499 | 1.749 | 1.597 |
| RePhBr | 1.916 | 0.1643 | 0.442 | 1.397 | −0.07120 | 0.433 | 1.225 |
| CN-O | 1.153 | 0.4589 | 0.424 | 1.882 | −0.79575 | 1.734 | 1.594 |
| RePhI | 1.927 | 0.1604 | 0.451 | 1.383 | −0.06724 | 0.419 | 1.209 |
| CN-O | 1.144 | 0.4682 | 0.512 | 1.865 | −0.81745 | 1.746 | 1.591 |
| ReButBr | 1.900 | 0.1696 | 0.436 | 1.409 | −0.07686 | 0.453 | 1.268 |
| CN-O | 1.156 | 0.4559 | 0.393 | 1.889 | −0.78877 | 1.730 | 1.571 |
Disclaimer/Publisher’s Note: The statements, opinions and data contained in all publications are solely those of the individual author(s) and contributor(s) and not of MDPI and/or the editor(s). MDPI and/or the editor(s) disclaim responsibility for any injury to people or property resulting from any ideas, methods, instructions or products referred to in the content. |
© 2025 by the authors. Licensee MDPI, Basel, Switzerland. This article is an open access article distributed under the terms and conditions of the Creative Commons Attribution (CC BY) license (https://creativecommons.org/licenses/by/4.0/).
Share and Cite
Kubicki, M.M.; Khatyr, A.; Knorr, M. Manganese(I) and Rhenium(I) Chelate Complexes with 2-Azabutadienes (RS)2C=C(H)-N=CPh2: Topological AIM Bonding Analysis and Molecular Structure of fac-MnBr(CO)3[(iPrS)2C=C(H)-N=CPh2]. Chemistry 2025, 7, 145. https://doi.org/10.3390/chemistry7050145
Kubicki MM, Khatyr A, Knorr M. Manganese(I) and Rhenium(I) Chelate Complexes with 2-Azabutadienes (RS)2C=C(H)-N=CPh2: Topological AIM Bonding Analysis and Molecular Structure of fac-MnBr(CO)3[(iPrS)2C=C(H)-N=CPh2]. Chemistry. 2025; 7(5):145. https://doi.org/10.3390/chemistry7050145
Chicago/Turabian StyleKubicki, Marek M., Abderrahim Khatyr, and Michael Knorr. 2025. "Manganese(I) and Rhenium(I) Chelate Complexes with 2-Azabutadienes (RS)2C=C(H)-N=CPh2: Topological AIM Bonding Analysis and Molecular Structure of fac-MnBr(CO)3[(iPrS)2C=C(H)-N=CPh2]" Chemistry 7, no. 5: 145. https://doi.org/10.3390/chemistry7050145
APA StyleKubicki, M. M., Khatyr, A., & Knorr, M. (2025). Manganese(I) and Rhenium(I) Chelate Complexes with 2-Azabutadienes (RS)2C=C(H)-N=CPh2: Topological AIM Bonding Analysis and Molecular Structure of fac-MnBr(CO)3[(iPrS)2C=C(H)-N=CPh2]. Chemistry, 7(5), 145. https://doi.org/10.3390/chemistry7050145

