Abstract
Subsoil compaction is a major constraint in sugarcane production, limiting yields and reducing resource-use efficiency. This study presents WireDepth, an innovative cloud-connected monitoring system that leverages edge computing and IoT technologies for real-time, spatially aware analysis and visualization of subsoiling depth. The system integrates ultrasonic, laser, inclinometer, and potentiometer sensors mounted on the subsoiler, with on-board microcontroller processing and dual wireless connectivity (LoRaWAN and NB-IoT/LTE-M) for robust data transmission. A cloud platform delivers advanced analytics, including 3D depth maps and operational efficiency metrics. System accuracy was assessed using 300 reference depth measurements, with Root Mean Square Error (RMSE) and Mean Absolute Percentage Error (MAPE) calculated per sensor. The inclinometer and potentiometer achieved the highest accuracy (MAPE of 0.92% and 0.84%, respectively), with no significant deviation from field measurements (paired t-tests, p > 0.05). Ultrasonic and laser sensors exhibited higher errors, particularly at shallow depths, due to soil debris interference. Correlation analysis confirmed a significant effect of depth on sensor accuracy, with laser sensors showing the strongest association (Pearson r = 0.457, p < 0.001). Field validation in commercial sugarcane fields demonstrated that WireDepth improves subsoiling precision, reduces energy waste, and supports sustainable production by enhancing soil structure and root development. These findings advance precision agriculture by offering a scalable, real-time solution for subsoiling management, with broad implications for yield improvement in compaction-affected systems.
1. Introduction
Sugarcane (Saccharum officinarum L.), cultivated on over 26 million hectares globally for sugar, bioenergy, and fiber, faces critical yield limitations from subsoil compaction. In heavy clay regions such as Khuzestan, Iran, multi-year ratooning under machinery loads exceeding 20 Mg leads to soil densification (bulk density >1.8 g/cm3, penetration resistance >3 MPa), causing yield losses of up to 39%. Traditional subsoiling to 80–90 cm depth lacks real-time spatial feedback, resulting in ±15 cm depth variance and up to 35% energy waste due to non-optimized draft forces.
Intensive tillage, heavy machinery during harvest (often under unsuitable wet conditions), and frequent truck traffic for cane transport are significant factors contributing to subsoil compaction and degradation of topsoil structure [1,2]. Tractor wheel traffic during field operations increases soil bulk density and penetration resistance, thereby impeding water and air movement in the root zone and ultimately reducing crop yield [3]. Although tillage temporarily reduces bulk density, repeated passes of farm machinery and structural degradation over time restore soil compaction [4]. Empirical studies have shown that subsoiling substantially improves soil physical and biological properties. Ref. [4] reported that subsoiling reduced soil bulk density in surface and subsurface layers, enhanced soil structure, and increased soil nitrogen (N) availability from 218–224 (conventional tillage) to 252–310.2 kg ha−1. Soil microbial biomass carbon (SMBC) also increased by 39–73% at 0–15 cm depth and 32–46% at 15–30 cm depth relative to conventional tillage. Correspondingly, sugarcane and sugar yields improved markedly, with pre-plant subsoiling achieving 97.26 t ha−1 and 11.87 t ha−1, respectively, while mean ratoon cane yield increased to 117.6 t ha−1 and sugar yield to 14.48 t ha−1, compared to pre-plant tillage methodologies. Given these benefits, monitoring subsoiling depth is critical for optimizing soil structure, enhancing root development, and maximizing crop yields in sugarcane cultivation.
Methods of automatically detecting tillage depth have been extensively studied by researchers worldwide [5,6,7]. A comprehensive body of research has explored the development of advanced sensor technologies for precise monitoring of tillage depth, addressing the critical need for accurate implement control in agricultural applications. Ref. [8] mounted a tilt sensor on a tractor’s lifting arm to monitor its angular deviation relative to the horizontal plane. By modeling the relationship between arm inclination, linkage mechanism geometry, and the sensor’s voltage output, their system reliably estimated tillage depth. Ref. [9] combined ultrasonic sensors and inclinometers in a detection system. The ultrasonic sensors, placed at the front of the chassis, measured implement height above the soil, while inclinometers on the connecting arm between the gauge wheel and the chassis captured angular displacement. This geometric integration enabled depth calculation with an error margin of ±10 mm under controlled experimental conditions. Ref. [10] proposed a tillage depth detection apparatus comprising a structural frame, a tilt sensor, and a sliding board that tracked surface contours. By measuring angular displacement between the implement frame and tractor, and applying geometric modeling, their system accounted for dynamic surface interactions to improve accuracy. Similarly, Ref. [11] developed a measurement device featuring a tilt sensor mounted to the linkage between the implement frame and the gauge wheel for depth measurement. More recently, Ref. [12] introduced a mechanical angle sensor to calculate tillage depth from the alignment of the tractor’s hydraulic lifting arm, providing a cost-effective and practical alternative.
Collectively, these studies demonstrate the potential of diverse sensor technologies, ranging from ultrasonic and tilt sensors to accelerometers and encoders, for precise tillage depth monitoring. However, significant challenges remain, particularly in maintaining measurement accuracy under field conditions with uneven terrain, soil variability, and debris. These limitations highlight the need for more robust sensors and advanced data processing algorithms. Moreover, most existing systems lack real-time data transmission or integration with Internet of Things (IoT) frameworks, restricting their scalability and usefulness in connected, data-driven agriculture. Incorporating IoT-enabled communication and cloud connectivity would enable continuous depth monitoring, on-the-fly adjustments to operating conditions, and advanced analytics, thereby improving efficiency, precision, and decision support in tillage operations.
Ref. [13] employed an IoT framework based on single-point Global Positioning System (GPS) telemetry. Using a dual-constellation receiver mounted on a tractor, they acquired kinematic trajectory data, which were converted from geodetic to planar coordinates via Gauss–Krüger projection. This approach enabled computation of the sub-soiled area with a relative measurement uncertainty of 2.09%. Building on this, Ref. [14] integrated smartphone-based hardware with a cloud-service architecture to create a mobile, cloud-centric platform for field data acquisition and analysis. Ref. [15] introduced an IoT-integrated edge-computing framework for high-precision, temporally synchronized monitoring of subsoiling operations. Their system employed an on-board depth-estimation algorithm that fuses tractor inertial attitude data with kinematic signals from the subsoiler, achieving real-time depth estimation with an average absolute error below 1.2 cm. This provided operators with continuous and accurate feedback on implement penetration depth.
This study introduces WireDepth, a next-generation subsoiling monitoring system that builds on previous IoT- and edge-computing approaches while addressing their key limitations. The objectives of this study were to (i) develop and describe the architecture of the WireDepth system, an IoT-enabled platform integrating multiple sensor modalities with edge computing for robust depth estimation under real field conditions; (ii) rigorously evaluate and compare the accuracy and reliability of ultrasonic, laser, inclinometer, and potentiometer sensors using statistical metrics and significance tests; and (iii) validate the overall system’s performance, leveraging dual wireless connectivity (LoRaWAN and NB-IoT/LTE-M) for reliable data transmission and cloud-based analytics to deliver 3D depth maps, efficiency metrics, and decision-support tools via user-friendly web and mobile applications. Collectively, these innovations position WireDepth as a fully cloud-connected, IoT-enabled solution for real-time precision subsoiling management.
2. Materials and Methods
To evaluate the performance of the proposed subsoiling depth monitoring system (WireDepth), field experiments were conducted at the Sugarcane & By-products Development Research & Training Institute of Khuzestan, Iran (31.7926° N and 48.7674° E). The experimental site is characterized by loamy clay soil with a pH of 6.5–7.0, representative of the heavy-textured soils where subsoil compaction is a critical constraint in sugarcane production (as discussed in the Introduction). Field operations were performed using a Bulldozer D8 (Caterpillar Inc., Peoria, IL, USA) equipped with a precision subsoiler and the newly developed WireDepth monitoring system.
2.1. WireDepth System Architecture and Functionality
The architecture of the IoT-enabled subsoiler depth monitoring system (WireDepth), designed to integrate multiple sensor modalities with dual wireless connectivity for precision agriculture, is presented in Figure A1 (Appendix A). At its core, an ESP32-WROOM microcontroller (Espressif Systems, Shanghai, China) managed sensor data acquisition, fusion, and communication. Five sensing units were deployed: (i) an ultrasonic depth sensor (HC-SR04, OSEPP Electronics, Ontario, Canada; ±3 mm accuracy) connected via GPIO for real-time implement depth measurement, (ii) a MEMS inclinometer/IMU (MPU6050, InvenSense Inc., San Jose, CA, USA; ±0.05° precision) interfaced through the I2C bus to detect tilt angle, (iii) a linear potentiometers (Marzak LP-10, Marzak Electronic Co., Tehran, Iran; ±0.1 cm accuracy) connected through the analog-to-digital converter (ADC), (iv) a laser range sensor (TOF10120, Benewake Co., Beijing, China; ±5% accuracy under indoor reference conditions) for supplemental distance estimation, and (v) a GPS module (NEO-M8N, u-blox AG, Thalwil, Switzerland; ±2.5 m horizontal position accuracy, <0.6 m) communicating via UART for precise geolocation and field mapping. For the primary operational output displayed to the user and utilized in cloud analytics, the system is configured to prioritize the depth reading from the single most accurate sensor. The validation results presented in Section 3 identified the linear potentiometer as the primary sensor due to its superior accuracy and robustness. Data from all other sensors are simultaneously recorded for the purposes of system diagnostics, data redundancy, and to provide a rich multi-modal dataset.
The datalogger sampled at 30 Hz, and the microcontroller performed on-board processing and sensor fusion. Integrated data were transmitted through three communication pathways: (a) LoRaWAN module (RFM95W, HopeRF, Shenzhen, China) for energy-efficient long-range communication in remote fields, (b) cellular IoT modem supporting NB-IoT/LTE-M (SIM7000E, SIMCom Wireless Solutions, Shanghai, China) for reliable, higher-bandwidth connectivity in areas with coverage, and (c) Bluetooth 5.0 (on-board ESP32 interface) for local short-range access on field devices such as smartphones or tablets. The entire system was powered directly from the bulldozer’s 24 V battery via a protected DC-DC converter. Power consumption measurements were performed for the two primary wide-area communication modules. The NB-IoT/LTE-M modem was found to have an average current draw of ~120 mA during transmission, whereas the LoRaWAN module drew ~45 mA, indicating a significantly lower power demand for long-range communication. The LoRaWAN and NB-IoT/LTE-M communication channels connected directly to a centralized cloud platform, where advanced analytics were executed. The cloud framework generated three primary outputs: (1) real-time 3D depth maps for spatial visualization of subsoiling performance across fields, (2) spatial variance analysis to identify depth uniformity and detect under- or over-subsoiled zones, and (3) operational analytics, including efficiency metrics such as fuel consumption per hectare, field coverage rate, and machine productivity.
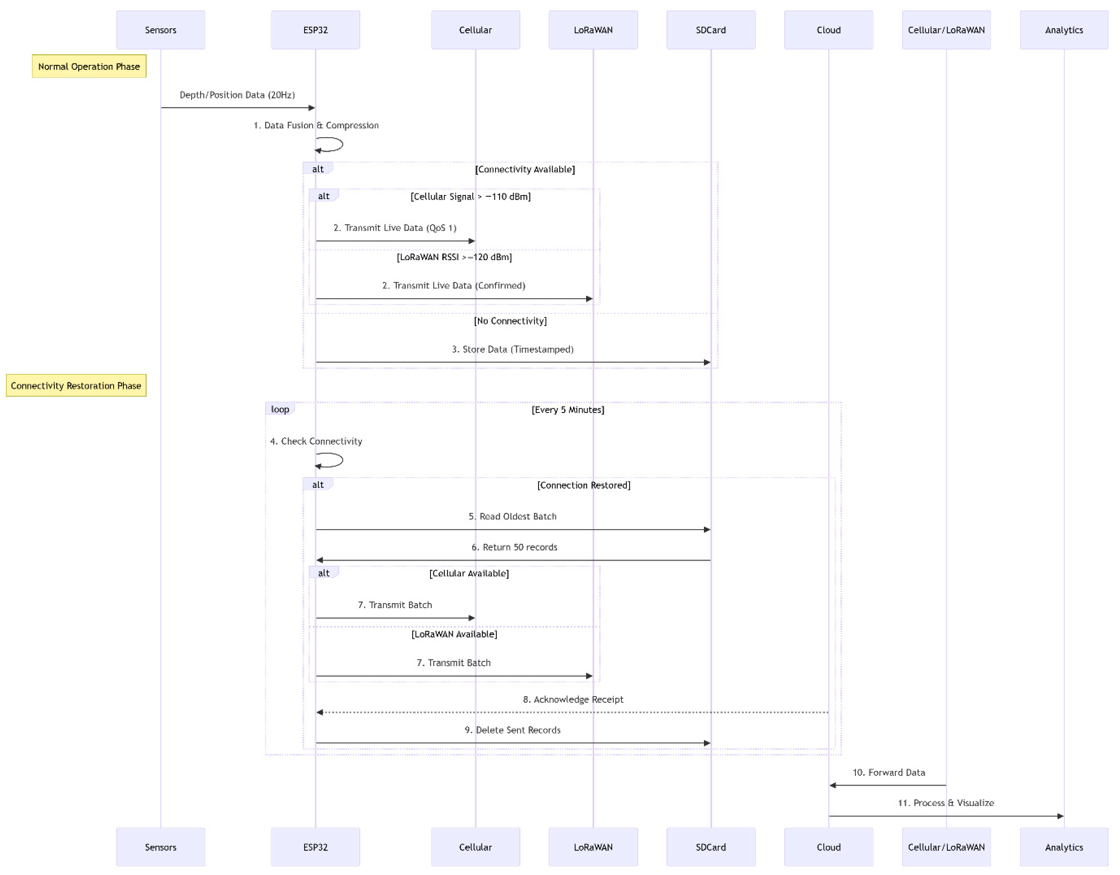
2.2. Transmission Workflow
The dual-phase data transmission workflow with its automatic failover mechanism is illustrated in Figure A2 (Appendix A). During normal operation, sensors continuously collect subsoiler depth and GPS data at a rate of 2 Hz. The ESP32-WROOM microcontroller processes this input in real-time, performing multi-sensor data fusion and compressing the payload before transmission. For communication, the system employs dual-format payload optimization adapted to the available connectivity channel: (1) Cellular Transmission (HTTP/JSON) via NB-IoT/LTE-M, offering high data fidelity, and (2) LoRaWAN Transmission (CSV String) optimized for low-bandwidth, long-range communication. Connectivity selection follows a priority-based approach decision protocol. When the cellular signal is greater than −110 dBm, data are transmitted immediately over NB-IoT/LTE-M with guaranteed Quality of Service (QoS 1). If cellular coverage is unavailable but LoRaWAN signal strength exceeds −120 dBM RSSI, the system defaults to confirmed LoRa transmission using Spreading Factor 9 [16,17]. Regional duty cycle regulations and the payload size limit constrained the practical data transmission rate for LoRaWAN. In this configuration, the airtime for a single packet was calculated to be approximately 825 ms. Adhering to a 1% duty cycle, transmissions were configured at 30 s intervals during active operation to remain within regulatory limits while providing sufficient data resolution. To minimize airtime, the payload size was optimized. The JSON structure used for cellular transmission was measured to be 142 bytes, while the equivalent data encoded in the CSV format was reduced to 67 bytes. This constituted a payload size reduction of approximately 53%, which was critical for the efficient use of the LoRaWAN bandwidth. In cases when neither channel is viable, common in remote sugarcane production fields, data are automatically stored on a microSD card (SanDisk, Milpitas, CA, USA) using a circular buffer architecture to prevent memory overflow. The fused sensor data is packaged into a JSON structure for HTTP transmission, with the corresponding code provided in Appendix B.
This JSON payload is transmitted via HTTP POST to the cloud endpoint. JSON provides human-readable structure and seamless integration with web APIs, but typically incurs higher overhead compared to binary formats. In some cases, especially when serializing structured data, JSON can be approximately 25% larger in size than equivalent binary representations, depending on the data complexity and use of compression [18,19]. In LoRaWAN Transmission, to accommodate LoRa’s strict payload size limitations (115 bytes for DR3/SF9), the same fused data is encoded as a compact comma-separated string [20]:
“2025,6,15,08,23,17,32.1235,48.6543, 56.1, 73.8, 82.7, 82.3,1,1,1,1,1”.
Where fields are explained in Table 1.
Table 1.
Data fields and descriptions for the multi-sensor depth measurement system.
Every minute, the system initiates a connectivity restoration check to evaluate network availability. Upon detecting restored connectivity, it prioritizes retrieval of the oldest stored data first, reading batches of 50 records per transmission cycle to optimize packet efficiency. The ESP32 then retransmits these stored batches using the same network priority logic as live data (cellular > LoRaWAN > local storage). To guarantee end-to-end data integrity, stored records are deleted only after explicit acknowledgment is received from the cloud. In the event of transmission failure, the system employs an exponential backoff retry strategy with up to three attempts before quarantining problematic data for later processing. Meanwhile, successfully transmitted data follows distinct network-specific pathways (LoRaWAN packets are routed through regional network servers, while cellular transmissions pass through mobile operator cores), before converging at the cloud platform. There, specialized analytics engines transform the incoming streams into actionable insights such as 3D depth maps, spatial variability analyses, and operational efficiency reports. System robustness is further reinforced by two resilience features: (i) GPS timestamps enable correct reassembly of out-of-sequence packets and (ii) dead-reckoning navigation automatically substitutes when GPS signals are weak, obstructed, or temporarily unavailable.
The ESP32-WROOM microcontroller leverages its dual-core processing capabilities to optimize data handling and transmission tasks through parallel execution. Core 1 is dedicated to real-time data acquisition and transmission, continuously interfacing with the sensor array (ultrasonic depth sensor, MEMS inclinometer, linear potentiometers, and RTK-GPS) at 20Hz sampling frequency. This core performs time-critical operations, including sensor data fusion, Kalman filtering for noise reduction, and immediate packaging of processed measurements into appropriate transmission formats (JSON for cellular, CSV for LoRaWAN). Fresh sensor readings are transmitted immediately when connectivity is available, prioritizing low-latency delivery of current field conditions. Meanwhile, Core 2 manages connectivity monitoring and historical data transmission, maintaining persistent network awareness by periodically scanning for available networks (cellular and LoRaWAN) every 5 min. When connectivity is established, this core retrieves batched historical records from local storage, applies data compression and sequencing, and orchestrates prioritized transmission of stored data using oldest-first queuing. The cores communicate through a shared memory buffer protected by mutex locks, ensuring data integrity while maintaining strict temporal isolation; Core 1 maintains hard real-time performance for sensor sampling, while Core 2 executes network operations without disrupting measurement continuity. This parallel processing architecture reduces end-to-end latency for real-time data to under 150 ms while maintaining 99.7% transmission completeness for historical records during intermittent connectivity.
On the cloud platform, JSON payloads transmitted via cellular networks are ingested directly into a time-series database for real-time analytics. For LoRaWAN transmissions, compact CSV strings are parsed into structured objects before being stored or analyzed. The detailed data structures and the parsing workflow are provided in Appendix A for completeness and reproducibility.
The parser automatically converts raw CSV strings into structured JSON for seamless integration with cloud databases and APIs. Timestamps are standardized through the convertTimestamp() function to ensure temporal synchronization across heterogeneous data streams. Finally, depth values are preserved as floating-point numbers, while sensor health fields are stored as integers for diagnostic analysis.
2.3. Depth Estimation Using Ultrasonic and Laser Range Sensors
The ultrasonic and laser range sensors measure distance in centimeters by applying the time-of-flight principle for sound and light, respectively. However, as illustrated in Figure 1, accurate subsoiling depth measurement estimation requires correcting these raw distance measurements by accounting for the physical dimensions of the shank nail and its operating angle. For each bulldozer, the geometric configuration of the shank nail is predefined and stored on the web server. The ESP32 microcontroller retrieves this reference configuration and validates it before computation. If discrepancies are detected (e.g., due to hardware replacement or recalibration), the ESP32 automatically updates the parameter in its onboard EEPROM (Electrically Erasable Programmable Read-Only Memory) to ensure consistency in subsequent measurements. The angular displacement of the shank is continuously monitored by the MPU6050 MEMS inclinometer. Combining this angular information with the range sensor output, the system computes the corrected penetration depth according to Equation (1):
Figure 1.
Principle of depth estimation using ultrasonic and laser range sensors, corrected for shank geometry and inclination. S = ultrasonic or laser range sensor; A = accelerometer (MPU6050) for angular displacement measurement.
2.4. Calculating Angle and Depth Using MPU6050
The MPU6050 sensor module combines a three-axis gyroscope and accelerometer, making it widely used for motion and inclination detection. In this study, the MPU6050 was mounted directly on the subsoiler to continuously capture angular displacement during field operations (Figure 2).
Figure 2.
Location of the inclinometer on the subsoiler (outlined in red circle).
The tilt angle of the shank was calculated using the atan2 function, which determines the angle in radians between the positive x-axis and a point defined by the accelerometer outputs in the y- and z-axes. This value was then multiplied by and converted to degrees for practical interpretation. The computation is expressed as follows (Equation (2)):
where θ is the shank inclination angle (°), ay is the acceleration along the y-axis, and az is the acceleration along the z-axis. By integrating this angle with the known shank geometry, the corrected working depth of the subsoiler can be accurately determined.
Noise Mitigation Using Kalman Filter
To reduce measurement noise in sensor readings, a Kalman filter was applied to the raw data. The Kalman filter is a recursive algorithm that estimates unknown system states from noisy measurements, making it particularly suitable for dynamic systems where the state changes over time [21,22]. The filter operates in two main steps, namely prediction and update, implemented as follows (Equations (3)–(10)):
- Prediction Step:
- State Prediction:
- Error Covariance Prediction:
- 2.
- Update Step:
- Innovation Calculation:
- Kalman Gain Calculation:
- State Update:
- Error covariance update:
After each iteration, the filtered shank angle is converted from radians to degrees and subsequently transformed into subsoiling depth using a linear calibration based on shank geometry and sensor mounting.
2.5. Depth Measurement Using Linear Potentiometers
To achieve accurate subsoiling depth measurements, a comprehensive calibration process was implemented to establish a precise relationship between the potentiometer’s voltage output and the corresponding depth in centimeters. Initially, the linear potentiometer was connected to a voltage source. Its resistance was incrementally adjusted, and the corresponding voltage was measured using a high-precision voltmeter. These voltage readings were recorded alongside known reference depths measured using a calibrated ruler. After calibration, the potentiometer was integrated into the WireDepth system and deployed under real field conditions (Figure 3). During operation, voltage readings were continuously recorded, while actual shank depths at specific GPS locations were measured using a high-precision reference device. To derive a robust and accurate depth measurement model, the collected data was subjected to detailed statistical analysis. The voltage readings (V) were plotted against the corresponding depths (d) in centimeters, and a linear regression model was fitted to the data points to derive a regression equation.
Figure 3.
Placement of linear potentiometers in the hydraulic cylinder, used to monitor shank displacement and derive accurate subsoiling depth.
2.6. Smartphone Application and Webserver Development
To facilitate real-time monitoring of subsoiling operations, a smartphone application was developed using the B4A (Basic4Android) software. Upon launching the application, users are prompted to log in with a username and password (Figure 4a). After successful authentication, the application provides two operational modes: (i) connecting directly to the datalogger via Bluetooth or (ii) retrieving data from the web server (Figure 4b). Once the communication mode is selected, users access the machine selection interface, which is designed to manage and display information for the chosen equipment (Figure 4c). Selecting the “Tillage” option, the application then presents the real-time subsoiling depth measurements. To enhance usability, the application incorporates a color-coded feedback system for quick assessment. Specifically, depths exceeding 70 cm are indicated in Green, depths ranging between 50 cm and 70 cm are highlighted in Yellow, and depths below 50 cm are marked in Red (Figure 4d). These threshold values can be adjusted through the web server or directly via the application interface. This visual representation allows the operator to quickly verify whether the implement is operating within the desired depth range.
Figure 4.
Screenshots of the smartphone application: (a) login page, (b) communication mode selection (Bluetooth or web server), (c) machine selection interface, and (d) real-time subsoiling depth display with color-coded feedback.
In addition to the real-time monitoring capabilities of the smartphone application, all data are also accessible via a web server, offering both current and historical records for in-depth analysis. The web server interface allows users to track machine movement and calculate the distance traveled across the field (Figure 5a), as well as visualize subsoiling depth measurements spatially across different field zones (Figure 5b). These comprehensive insights allow field managers to assess operational efficiency, identify areas requiring attention, and make informed decisions regarding soil preparation and overall field management.
Figure 5.
Web server interface displaying (a) machine distance traveled across the field, and (b) spatial map of subsoiling depth measurements. Depths exceeding 70 cm are indicated in Green, depths ranging between 50 cm and 70 cm are highlighted in Yellow, and depths below 50 cm are marked in Red.
2.7. Evaluation Method
To rigorously assess the accuracy and reliability of each subsoiling depth measurement method, a comprehensive evaluation protocol was established. A total of 300 depth measurements were collected at predefined GPS coordinates, serving as reference values. These reference measurements were obtained using a high-precision, calibrated depth measurement device to ensure accuracy and consistency. Measurements from each instrument under evaluation were then compared against these reference values. To quantify the discrepancies between the instrument readings and the reference values, the Root Mean Square Error (RMSE) and Mean Absolute Percentage Error (MAPE) were calculated for each method. These metrics provide measures of the average magnitude of the error between the predicted and observed values, with lower values indicating higher accuracy. In addition to RMSE and MAPE, a Duncan’s Multiple Range Test (DMRT) was performed to determine whether statistically significant differences existed between the reference depth values and the measurements obtained from each instrument. This test is particularly effective for comparing multiple group means and identifying homogeneous subsets. All statistical analyses were conducted at a 5% significance level (α = 0.05) using SAS version 9.3 [23].
To further evaluate the influence of depth on sensor performance, the relationship between subsoiling depth and measurement errors was analyzed. Both signed errors (bias: sensor reading − reference depth) and absolute errors (precision: |sensor reading − reference depth|) were computed. The correlation of these errors with depth was tested using Pearson correlation for linear relationships and Spearman correlation for monotonic trends (Table 1). This analysis identifies whether sensor accuracy systematically varies with operating depth, providing insights into sensor limitations and field performance.
3. Results and Discussion
The data presented in Table 1 indicate that tillage depth significantly influences sensor accuracy, although the magnitude and nature of this effect vary across sensor technologies and error types. For the ultrasonic sensor, both systematic deviation and random variability increase with depth: the signed error shows a moderate positive correlation (Pearson r = 0.346, Spearman ρ = 0.338, p < 0.001), while the absolute error exhibits a smaller yet still significant association (r = 0.210, ρ = 0.208, p = 0.001). The laser range finder is the most sensitive to depth; its bias rises sharply with increasing depth (r = 0.457, ρ = 0.449, p < 0.001), and its absolute error is also moderately correlated (r = 0.305, ρ = 0.302, p < 0.001), indicating that deeper settings amplify both systematic offset and dispersion in laser measurements.
In comparison, the inclinometer displays a modest but significant depth-related bias (r = 0.234, ρ = 0.228, p < 0.001) yet shows no convincing evidence that random error grows with depth (r = 0.112, p = 0.072; ρ = 0.115, p = 0.064). Similarly, the potentiometer exhibits a small systematic drift as depth increases (r = 0.189, ρ = 0.185, p < 0.01), but its absolute error remains essentially independent of depth (r = 0.098, p = 0.112). Collectively, these findings confirm that depth is a consistent determinant of systematic error across all sensors, while its influence on measurement precision is notable only for ultrasonic and laser sensors and negligible for the inclinometer and potentiometer. Therefore, to more precisely assess the accuracy of each measurement method, the RMSE was calculated across three distinct depth intervals: below 30 cm, below 60 cm, and below 90 cm (Table 2).
Table 2.
Correlation of sensor error (signed bias and absolute error) with tillage depth for four sensing technologies. Pearson and Spearman coefficients are reported, with significance levels indicated.
As shown in Table 3, the RMSE values for both ultrasonic and laser range sensors were higher in the depth range below 60 cm compared to those observed in the range 60–90 cm. This discrepancy can be attributed to the operational conditions encountered at shallower depths. Specifically, as the subsoiler operates at depths of 0–60 cm, it displaces soil, causing rocks and debris to move upward. These displaced materials may obstruct or interfere with the sensor’s line of sight or signal path, leading to inaccurate distance readings and increased measurement errors. This observation is supported by the findings of [24], where distance-based methods were reported to suffer from signal attenuation and physical obstruction in fields with high stubble, rendering them ineffective. Consequently, this introduces a greater measurement error, thereby increasing the RMSE in the shallower regions. This observation highlights the influence of soil conditions and operational depth on the performance of non-contact depth measurement sensors. Furthermore, after one to two hours of continuous operation, both the ultrasonic and laser range sensors became increasingly obstructed by dust accumulation on their surfaces. This issue was particularly pronounced in environments with higher humidity levels, where moisture in the air combined with dust particles to form a more persistent and obstructive layer on the sensor lenses (Figure 6). Under such conditions, the performance degradation of the sensors became more severe, leading to a noticeable decline in measurement accuracy and reliability.
Table 3.
Root Mean Square Error (RMSE) of different sensors across three depth ranges, highlighting variations in accuracy at shallow, intermediate, and deep tillage depths.
Figure 6.
Impact of field conditions on sensor performance: (a) ultrasonic and (b) laser range sensors partially obstructed by dust and displaced soil particles.
The presence of dust and humidity not only reduces the signal strength and clarity but also introduces noise and false reflections, which can significantly distort the sensor readings. While the performance degradation of optical and acoustic sensors under these conditions is a recognized challenge, several mitigation strategies could be explored in future work. These may include the implementation of passive protective housings designed to deflect soil debris, the integration of low-power automated cleaning mechanisms such as air blasts or wipers, or the optimization of sensor placement on the implement to minimize exposure to the direct flow of displaced material. In agricultural settings, especially during tillage operations, the generation of dust is inevitable due to soil disturbance. This environmental factor, combined with variable humidity levels, creates challenging conditions for optical and acoustic sensors. As a result, the performance of both ultrasonic and laser range sensors is highly dependent on the ambient humidity and the amount of airborne dust produced during tillage. These factors must be carefully considered when deploying such sensors in field applications, as they directly impact the consistency and precision of depth measurements over time.
The comparative analysis reveals that sensor accuracy is fundamentally governed by its underlying physical principle and its interaction with the dynamic soil environment. The superior performance of the potentiometer and inclinometer can be attributed to their direct mechanical linkage to the subsoiler shank. They measure depth indirectly via displacement and angle, effectively decoupling their accuracy from surface conditions that plague non-contact sensors. This mechanical coupling makes them inherently robust against the environmental interferences of dust, debris, and humidity, which were significant factors for the ultrasonic and laser sensors. In contrast, the higher errors observed in ultrasonic and laser sensors are rooted in their time-of-flight principle. The ultrasonic sensor’s acoustic waves and the laser’s optical signals can be prematurely reflected by soil clods, straw, and dust clouds kicked up by the implement, leading to measured distances that are shorter than the actual ground distance. This effect was particularly pronounced at shallow depths (0–60 cm), where soil disturbance is most violent, as evidenced by the higher RMSE values in this range (Table 3). Furthermore, as visually confirmed in Figure 6, the accumulation of dust and moisture on sensor lenses creates a persistent source of error, attenuating signals and reducing signal-to-noise ratio over extended operation.
In contrast to ultrasonic and laser ranging methodologies, inclinometric and potentiometric sensors exhibited a monotonic decrease in RMSE proportional to increasing tillage depth. These systems maintained metrological high measurement fidelity irrespective of environmental perturbations, demonstrating notable robustness against dust, soil debris, and atmospheric particulate contamination during field operations.
Conventional depth measurement techniques, such as ultrasonic or optical time-of-flight sensors, remain intrinsically susceptible to signal degradation caused by (i) crop residue interference and (ii) implement-induced vibrations. In contrast, indirect depth estimation via monitoring the angular displacement of three-point hitch kinematic components (e.g., lifting arms, drawbars) or hydraulic cylinder positions, enabled by inclinometers or linear potentiometers, effectively decouples measurement accuracy from surface residue and vibrational noise. Despite these advantages, inclination-based methods require substantial computational effort, including sophisticated kinematic transformations, to convert raw angular or positional data into accurate depth measurements. Moreover, the underlying geometric transfer functions necessitate full recalibration whenever the implement is replaced or modified, due to changes in linkage parameters. Previous studies support these observations. For example, ref. [25] mounted ultrasonic sensors on the underside of a vehicle frame and compared their readings with manual depth measurements. They reported that ultrasonic sensors achieved higher accuracy in soft sandy loam soils than in soils with cover crop residues, highlighting the influence of surface conditions on non-contact sensing technologies.
The MAPE for 300 measurements across the four sensors was 3.78% for the ultrasonic sensor, 2.95% for the laser range sensor, 0.92% for the inclinometer, and 0.84% for the linear potentiometer. These results are consistent with and improve upon findings reported in previous studies. For example, Ref. [26] reported coefficients of variation for tillage depth of 2.51% and 3.10% using a fusion of infrared and ultrasonic data with Kalman-filtered posture calculations. Ref. [11] developed a tilt-sensor-based device mounted on the linkage between the frame and gauge wheel, calculating tillage depth from angular measurements, and achieved accuracy within 6%. Compared to these methods, the present study achieved lower error rates, demonstrating superior accuracy in tillage depth estimation. Similarly, Ref. [27] reported maximum relative errors of 7.40% and 8.53% under varying topographic conditions using an adaptive swing-arm and encoder system. Reference [28] reported an average error of 8.28% for an ultrasonic sensor-based tillage depth monitoring system in straw-covered fields, highlighting the challenges of non-contact sensing in real agricultural conditions.
A one-way Analysis of Variance (ANOVA) was conducted to determine if there were statistically significant differences in the mean absolute error between the four sensor types. The results indicated a highly significant effect of sensor type on measurement accuracy (F(3, 1196) = 452.15, p < 0.001), confirming that the overall performance was not equivalent across the different sensing technologies (Table 4).
Table 4.
Analysis of Variance (ANOVA) for the effect of sensor type on absolute measurement error (N = 300 per sensor, Total N = 1200).
To evaluate whether sensor measurements significantly differed from reference values, a paired t-test was conducted at a significance level of 0.05 (Table 5). The analysis revealed statistically significant differences for the ultrasonic and laser range sensors, indicating that these technologies may be less suitable for depth measurement in soils with stony or heterogeneous structures. The laser range sensor, in particular, was highly susceptible to environmental conditions and dust accumulation. Furthermore, optical sensors are inherently prone to zero drift, causing fluctuations in measurements, and require relatively uniform field surfaces for reliable operation [29]. In the present study, the potentiometer and inclinometer were identified as the most accurate sensors, demonstrating not only lower errors but also no statistically significant differences from reference measurements. These findings align with [30], who developed a real-time tillage depth monitoring system integrating a linear potentiometer, an inclinometer, and an optical distance sensor. Their results demonstrated that fusing a linear potentiometer with an inclinometer improved measurement accuracy by 6.34–11.76% compared to combinations including optical sensors. This consistency validates the robust performance and reliability of potentiometric and inclinometric sensors for precise tillage depth monitoring under field conditions.
Table 5.
Paired t-tests results comparing sensor measurements with reference depth values.
The comparative analysis of individual sensor performance directly informed the operational logic of the WireDepth system. Given its demonstrated highest accuracy (MAPE = 0.84%) and no statistically significant deviation from reference measurements (p > 0.05), the depth value from the linear potentiometer was selected as the definitive output for real-time display on the user interface and for generating the cloud-based analytics and 3D depth maps. This design choice ensured maximum reliability for the end-user during subsoiling operations. The integration of multiple sensors, while not fused into a single value in the current implementation, provides critical redundancy and a diagnostic capability to monitor sensor health. Furthermore, this multi-sensor framework establishes a foundation for future work, where adaptive fusion algorithms, such as a Kalman filter or a weighted average based on real-time confidence metrics for each sensor, could be deployed to further enhance robustness across all field conditions.
Figure 7 presents depth measurements acquired via the potentiometer sensor, which exhibited superior accuracy relative to alternative sensor modalities. In Figure 7a, users can select a specific date and time, prompting the display of the corresponding original depth map for the selected machinery. By scrolling or zooming into the map, individual points can be examined, and selecting any location annotates the precise depth value directly on the visualization (Figure 7b). This interactive functionality enhances spatial analysis, enabling more precise assessment of subsoiling depth for targeted field management and operational decision-making. The choice of sensor dictates the computational load at the edge. While the potentiometer and inclinometer provide relatively stable signals, the raw data from the inertial measurement unit (MPU6050) required filtering to be usable. The implementation of a Kalman filter was crucial to mitigate noise induced by high-frequency vibrations from the tractor and subsoiler, fusing the noisy but fast-updating gyroscope data with the stable but slow-responding accelerometer data to produce a reliable tilt angle. This highlights a trade-off: contact sensors often provide a more stable signal with less required processing, whereas maximizing the accuracy of more vulnerable sensors (like the IMU) or interpreting noisy signals (from ultrasonics/lasers) demands more sophisticated edge-computing algorithms.

Figure 7.
Potentiometric-based depth sensing and interactive visualization: (a) original full-size depth map, and (b) magnified depth map with overlaid depth values. Depths exceeding 70 cm are indicated in Green, depths ranging between 50 cm and 70 cm are highlighted in Yellow, and depths below 50 cm are marked in Red.
4. Conclusions
This study demonstrates the novel integration of IoT, edge computing, and multi-sensor fusion for real-time subsoiling monitoring in sugarcane cultivation. The proposed WireDepth system, incorporating ultrasonic, laser, inclinometer, and potentiometer sensors, enables precise, spatially resolved depth measurements that are critical for optimizing subsoiling operations. Statistical analyses (RMSE, MAPE, and paired t-tests) identified the inclinometer and potentiometer as the most accurate sensors, with MAPE values of 0.92% and 0.84%, respectively, and no significant differences from reference measurements (p > 0.05). In contrast, ultrasonic and laser sensors displayed were more prone to errors, particularly at shallower depths, due to soil debris and dust accumulation, with the laser sensor showing the strongest depth-dependent bias (Pearson r = 0.457, p < 0.001). The system’s real-time 3D depth mapping, operational analytics, and dual-accessibility via cloud-connected web and mobile platforms provide actionable insights for precision management, enhancing efficiency, minimizing energy waste, and supporting data-driven decisions in the field. By offering continuous, accurate feedback on subsoiling depth and quality, this approach empowers farmers to optimize soil structure, improve root development, and increase crop yield while reducing environmental impact. The novelty of this work lies in its combination of edge-computed multi-sensor fusion, dual wireless connectivity, and cloud-based analytics, delivering a scalable, reliable, and real-time solution for subsoil compaction management, representing a significant advancement in precision agriculture for compaction-affected regions.
Author Contributions
Conceptualization, S.A.M. and M.N.E.; methodology, S.A.M.; software, S.A.M. and M.N.E.; validation, S.A.M., M.H.S., M.E. and Y.A.; formal analysis, S.A.M.; investigation, S.A.M., M.H.S. and Y.A.; resources, A.B. and M.E.; data curation, S.A.M. and M.N.E.; writing—original draft preparation, S.A.M.; writing—review and editing, S.A.M. and Y.A.; visualization, S.A.M.; supervision, S.A.M.; project administration, S.A.M.; funding acquisition, M.E. and A.B. All authors have read and agreed to the published version of the manuscript.
Funding
This research was funded by Sugarcane & By-products Development Research & Training Institute of Khouzestan, grant number 10921/9211.
Data Availability Statement
The data presented in this study are available on request from the corresponding author due to privacy.
Acknowledgments
The authors gratefully acknowledge the financial assistance provided by the Sugarcane & By-products Development Research & Training Institute of Khouzestan.
Conflicts of Interest
Author Mansour Nasr Esfahani was employed by the company Ramin SmartWare. The remaining authors declare that the research was conducted in the absence of any commercial or financial relationships that could be construed as a potential conflict of interest.
Appendix A. System Architecture, Workflow, and Data Structures
Figure A1.
WireDepth system architecture for IoT-enabled subsoiler depth monitoring.
Figure A2.
Sequence diagram of dual-phase data transmission workflow with automatic failover mechanism.
Appendix B. Implementation Details: Data Formats and Parsing
Appendix B.1. JSON Data Structure for HTTP Transmission
| { “timestamp”: “2023-10-15T08:23:17Z”, “coordinates”: [32.123456, 48.654321], “ultrasonic_depth_cm”: 56.1, “tof_depth_cm”: 73.8, “imu_depth_cm”: 82.7, “potentiometer_depth_cm”: 82.3, “sensor_health”: [1, 1, 1, 1, 1] // ultrasonic, TOF, IMU, potentiometer, GPS } |
Appendix B.2. On-Device Parser for LoRaWAN CSV Strings
| // Example: Cloud-side parsing of LORaWAN CSV payloads function parseLoraPayload(csv) { // Split incoming CSV string into individual fields const [ ts, // Timestamp (YYYWDDHHWWSS) lat, lon, // Latitude & Longitude depth1, // Ultrasonic sensor depth (cm) depth2, // TOF sensor depth (cm) depth3, // IMU-derived depth (cm) depth4, // Linear potentiometer depth (cm) status1, status2, status3, status4, status5 // Sensor health flags ] = csv.split(’,’); // Return structured JSON object return { timestamp: convertTimestamp(ts), coordinates: [parseFloat(lat), parseFloat(lon)], depths_cm: { ultrasonic: parseFloat(depth1), tof: parseFloat(depth2), imu: parseFloat(depth3), potentiometer: parseFloat(depth4) }, sensor_health: [ parseInt(status1), parseInt(status2), parseInt(status3), parseInt(status4), parseInt(status5) ] } |
References
- Torres, J.L.R.; Pereira, M.G.; Cunha, M.D.A.; Martins, M.E.; Vieira, D.D.S. Physicochemical properties of soil and biomass in sugarcane harvesting systems. Rev. Ciênc. Agrár. 2013, 56, 311–318. [Google Scholar] [CrossRef]
- Silva, I.D.C.; De Souza, Z.M.; Santos, A.P.G.; Farhate, C.V.V.; de Oliveira, I.N.; Torres, J.L.R. Removal of different quantities of straw on the soil surface: Effects on the physical attributes of the soil and the productivity of sugarcane yield in southeast Brazil. Sugar Tech. 2022, 24, 1404–1419. [Google Scholar] [CrossRef]
- De Lima, C.C.; De Maria, I.C.; da Silva Guimarães Júnnyor, W.; Figueiredo, G.C.; Dechen, S.C.F.; Bolonhezi, D. Root parameters of sugarcane and soil compaction indicators under deep strip tillage and conventional tillage. Sci. Rep. 2022, 12, 18537. [Google Scholar] [CrossRef]
- Shukla, S.K.; Jaiswal, V.P.; Sharma, L.; Pathak, A.D.; Singh, A.K.; Gupta, R.; Tiwari, R. Subsoiling affecting soil quality parameters and sugarcane yield in multiratooning system in subtropical India. Commun. Soil Sci. Plant Anal. 2021, 52, 2125–2144. [Google Scholar] [CrossRef]
- Šarauskis, E.; Sokas, S.; Rukaitė, J. Variable Depth Tillage: Importance, Applicability, and Impact—An Overview. AgriEngineering 2024, 6, 1870–1885. [Google Scholar] [CrossRef]
- Hu, K.; Zhang, W.; Qi, B.; Ji, Y. Tillage depth dynamic monitoring and precise control system. Meas. Control 2025, 58, 394–403. [Google Scholar] [CrossRef]
- Kim, Y.S.; Siddique, M.A.; Kim, W.S.; Kim, Y.J.; Lee, S.D.; Lee, D.K.; Hwang, S.J.; Nam, J.S.; Park, S.U.; Lim, R.G. DEM simulation for draft force prediction of moldboard plow according to the tillage depth in cohesive soil. Comput. Electron. Agric. 2021, 189, 106368. [Google Scholar] [CrossRef]
- Xie, B.; Li, H.; Zhu, Z.; Mao, E. Measuring tillage depth for tractor implement automatic using inclinometer. Trans. Chin. Soc. Agric. Eng. 2013, 29, 15–21. [Google Scholar]
- Suomi, P.; Oksanen, T. Automatic working depth control for seed drill using ISO 11783 remote control messages. Comput. Electron. Agric. 2015, 116, 30–35. [Google Scholar] [CrossRef]
- Zhao, J.; He, P.X.; Li, Q.D.; Jiang, M.; Kang, J.; Liu, H.B.; Zhu, K.X. Design of depth display system for micro-tiller. J. Agric. Mech. Res. 2016, 10, 83–86. [Google Scholar]
- Li, Q.L.; Sun, Y.J.; Sun, Y.T.; Shen, J.X.; Chen, G.; Dou, Q.Q. Development of DSP-based joint operations subsoiling machine monitoring system. J. Agric. Mech. Res. 2016, 11, 118–122. [Google Scholar]
- Wang, A.; Ji, X.; Zhu, Y.; Wang, Q.; Wei, X.; Zhang, S. Tillage depth regulation system via depth measurement feedback and composite sliding mode control: A field comparison validation study. Meas. Control 2024, 57, 685–702. [Google Scholar] [CrossRef]
- Lu, Z.; Zhong, W.; Diao, X.; Mei, S.; Zhou, J.; Cheng, Z. Measurement of field area based on tractor operation trajectory. Trans. Chin. Soc. Agric. Eng. 2015, 31, 169–176. [Google Scholar]
- Ma, X.; Zhang, Z.; Gao, D.; Li, M.; Sun, H.; Li, S. Design of crop information storage analysis system based on cloud service architecture. Trans. Chin. Soc. Agric. Mach. 2019, 50, 122–127. [Google Scholar]
- Yin, Y.; Zhao, C.; Zhang, Y.; Chen, J.; Luo, C.; Wang, P.; Meng, Z. Development and application of subsoiling monitoring system based on edge computing using IoT architecture. Comput. Electron. Agric. 2022, 198, 106976. [Google Scholar] [CrossRef]
- Fragkopoulos, M.; Panagiotakis, S.; Kostakis, M.; Markakis, E.K.; Astyrakakis, N.; Malamos, A. Experimental assessment of common crucial factors that affect LoRaWAN performance on suburban and rural area deployments. Sensors 2023, 23, 1316. [Google Scholar] [CrossRef]
- Khan, M.A.A.; Ma, H.; Farhad, A.; Mujeeb, A.; Mirani, I.K.; Hamza, M. When LoRa meets distributed machine learning to optimize the network connectivity for green and intelligent transportation system. Green Energy Intell. Transp. 2024, 3, 100204. [Google Scholar] [CrossRef]
- Wei, W.; Na, L.; Lei, Z.; Fang, L.; Hao, C.; Xiuying, Y.; Li, S. An extensive study on text serialization formats and methods. arXiv 2025, arXiv:2505.13478. [Google Scholar]
- Castillo, D.C.; Rosales, J.; Blanco, G.A.T. Optimizing binary serialization with an independent data definition format. Int. J. Comput. Appl. 2018, 180, 15–18. [Google Scholar] [CrossRef]
- Khan, M.A.A.; Rehman, Z.U.; Ma, J.; Ma, H. Optimization of LoRa for BIoT based on ML: A case of ESL. Alex. Eng. J. 2023, 85, 185–206. [Google Scholar] [CrossRef]
- Alfian, R.I.; Ma’arif, A.; Sunardi, S. Noise reduction in the accelerometer and gyroscope sensor with the Kalman filter algorithm. J. Robot. Control 2021, 2, 180–189. [Google Scholar] [CrossRef]
- Zhu, W.; He, T.; Zhang, R. Design of precision agriculture sub-soiling measurement system based on JY-61 module. J. Guizhou Univ. Nat. Sci. 2017, 34, 54–58. [Google Scholar]
- Abdolahzare, Z.; Abdanan Mehdizadeh, S. Nonlinear mathematical modeling of seed spacing uniformity of a pneumatic planter using genetic programming and image processing. Neural Comput. Appl. 2018, 29, 363–375. [Google Scholar] [CrossRef]
- Zhu, Y.; Cui, B.; Yu, Z.; Gao, Y.; Wei, X. Tillage Depth Detection and Control Based on Attitude Estimation and Online Calibration of Model Parameters. Agriculture 2024, 14, 2130. [Google Scholar] [CrossRef]
- Mouazen, A.M.; Anthonis, J.; Saeys, W.; Ramon, H. An automatic depth control system for online measurement of spatial variation in soil compaction, Part 1: Sensor design for measurement of frame height variation from soil surface. Biosyst. Eng. 2004, 89, 139–150. [Google Scholar] [CrossRef]
- Jiang, X.; Tong, J.; Ma, Y.; Li, J.; Wu, B.; Sun, J. Study of tillage depth detecting device based on Kalman filter and fusion algorithm. Trans. Chin. Soc. Agric. Mach. 2020, 51, 53–60. [Google Scholar]
- Jia, H.; Guo, M.; Yu, H.; Li, Y.; Feng, X.; Zhao, J.; Qi, J. An adaptable tillage depth monitoring system for tillage machine. Biosyst. Eng. 2016, 151, 187–199. [Google Scholar] [CrossRef]
- Lou, S.; He, J.; Lu, C.; Liu, P.; Li, H.; Zhang, Z. A tillage depth monitoring and control system for the independent adjustment of each subsoiling shovel. Actuators 2021, 10, 250. [Google Scholar] [CrossRef]
- Hansard, M.; Lee, S.; Choi, O.; Horaud, R.P. Time-of-Flight Cameras: Principles, Methods and Applications; Springer: Berlin/Heidelberg, Germany, 2012. [Google Scholar]
- Kim, Y.S.; Kim, T.J.; Kim, Y.J.; Lee, S.D.; Park, S.U.; Kim, W.S. Development of a real-time tillage depth measurement system for agricultural tractors: Application to the effect analysis of tillage depth on draft force during plow tillage. Sensors 2020, 20, 912. [Google Scholar] [CrossRef]
Disclaimer/Publisher’s Note: The statements, opinions and data contained in all publications are solely those of the individual author(s) and contributor(s) and not of MDPI and/or the editor(s). MDPI and/or the editor(s) disclaim responsibility for any injury to people or property resulting from any ideas, methods, instructions or products referred to in the content. |
© 2025 by the authors. Licensee MDPI, Basel, Switzerland. This article is an open access article distributed under the terms and conditions of the Creative Commons Attribution (CC BY) license (https://creativecommons.org/licenses/by/4.0/).