Development and Validation of Data Acquisition System for Real-Time Thermal Environment Monitoring in Animal Facilities
Abstract
1. Introduction
2. Materials and Methods
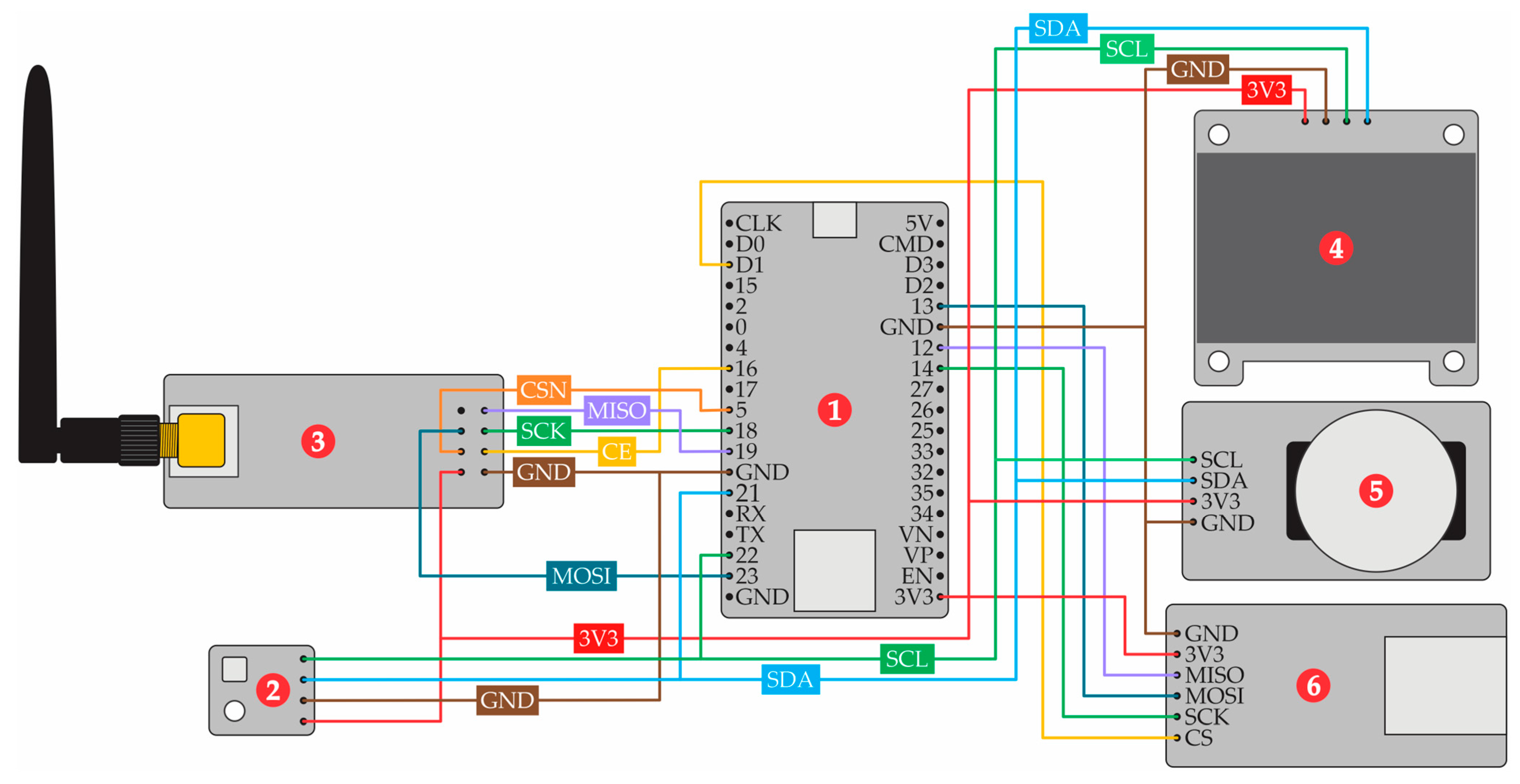
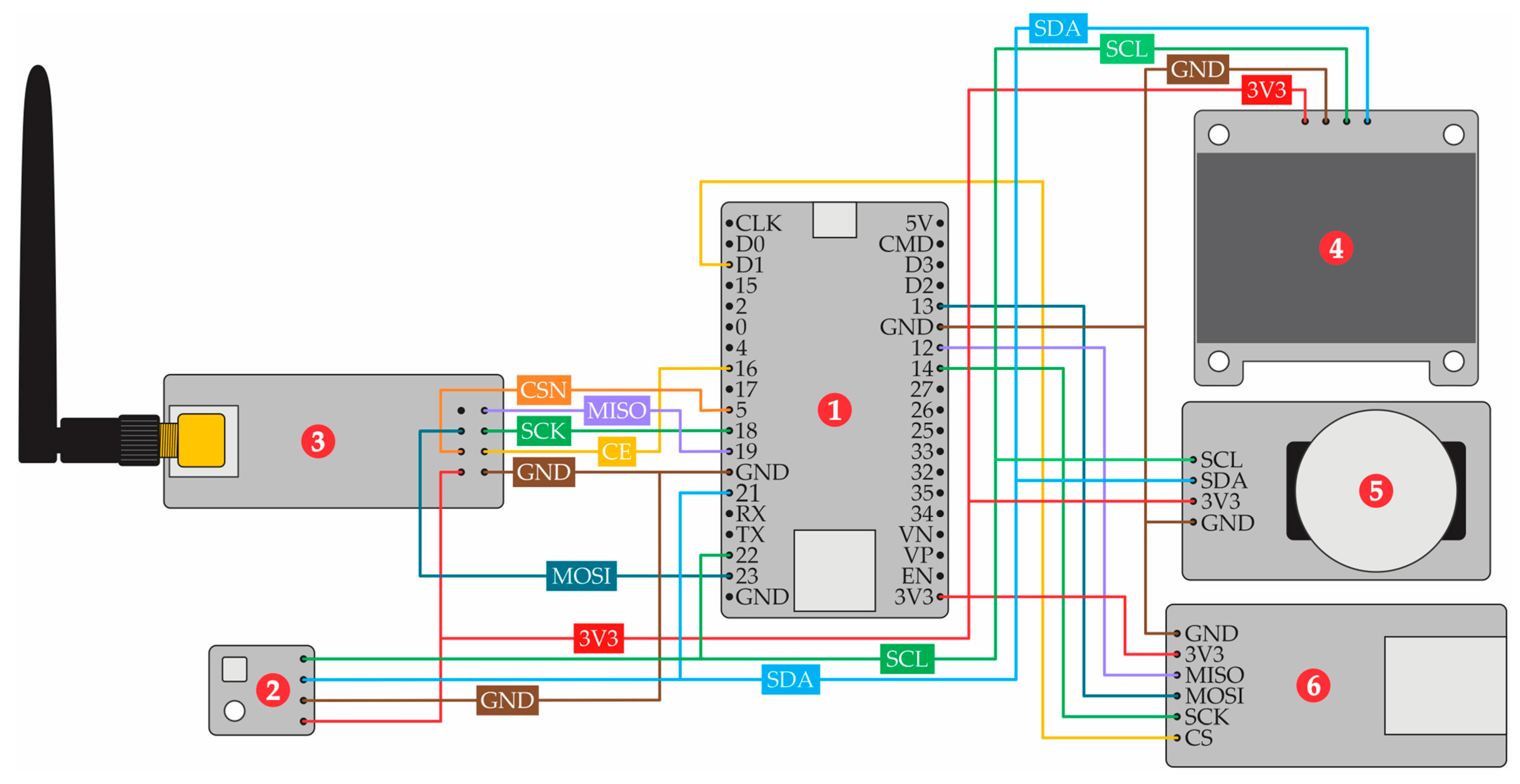
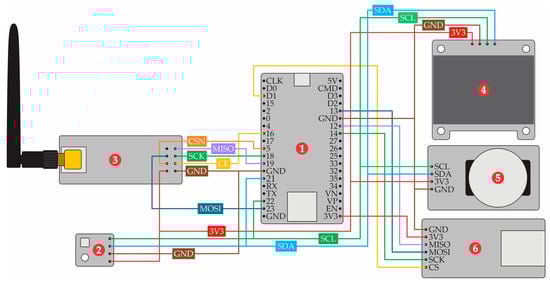
2.1. Design and Construction of the Embedded System for Thermal Environment Monitoring
- ESP32 Board—Model WROOM-32D; Espressif Systems®, Shanghai, China; operating voltage, 4.5~9.0 V; maximum current consumption, 500 mA; clock frequency up to 240 MHz; 520 KBytes of RAM; 4 MBytes of flash memory; Wi-Fi, 802.11 b/g/n 2.4 to 2.5 GHz; Bluetooth, BLE 4.2; operating temperature ranging from −40 to 85 °C. The ESP32 board was chosen due to its low power consumption, integrated Wi-Fi and Bluetooth capabilities, and affordability, which make it suitable for IoT applications in rural environments.
- Temperature, humidity, and pressure sensor—Model BME280; Bosch Sensortec GmbH®, Reutlingen, Germany; dry-bulb air temperature (Tdb) measurement range from −40 to 80 °C; relative humidity (RH) measurement range from 0 to 100%; pressure (P) measurement range from 300 Pa to 1100 hPa; Inter-Integrated Circuit (I2C) interface. These sensors offer high accuracy for measuring Tdb, RH, and P (±1 °C, ±3%, and ±1 Pa, respectively), making them ideal for applications in environmental monitoring and control systems.
- Wireless Transceiver Module—Model NRF24L01; Nordic Semiconductor®, Cupertino, CA, USA; power supply voltage, 3.3 V; power supply current, 1 μA; frequency, 2.4 GHz; serial peripheral interface (SPI). NRF24L01 transceivers integrate a baseband protocol (Enhanced ShockBurst™) and support low-power wireless applications, with transmission ranges up to 100 m indoors and 1000 m outdoors.
- OLED Display Module—Model SSH1106; Heltec Automation®, Chengdu, China; blue colour; operating voltage, 3.0 to 5.0 V; maximum power, 80 mW; dimensions, 28 × 28 × 12 mm (L × W × H); resolution, 128 × 64 pixels (1.3”); viewing angle, 160°; I2C interface; operating temperature range from −40 to 70 °C. The SSH1106 OLED display modules are widely used in electronic projects due to their efficiency, compact size, and high display quality.
- Real-time clock—RTC; Model DS3231; Analog Devices Inc.®, Wilmington, NC, USA; operating voltage, 3.3 V; maximum current consumption, 500 nA; 32 KBytes of RAM; I2C interface; support for CR2032 battery; operating temperature range from −40 to 85 °C. The DS3231 is a widely used RTC module in embedded system projects due to its high accuracy.
- Micro SD card—DFRobot®, Shanghai, China; support for micro SD cards; read and write in FAT16 or FAT32 file systems; operating voltage from 4.5 to 5.0 V; maximum current consumption, 500 mA; SPI interface; operating temperature range from −25 to 85 °C. Micro SD card modules are widely used in IoT electronic projects as they simplify interfacing with microcontrollers and operate at 3.3 V logic levels.
- CCE 50 × 2-pair cable—GP Cabos®, São Paulo, Brazil; tin-plated electrolytic copper conductor with soft annealing; 0.50 mm gauge; longitudinal APL tape; low-density polyethylene sheath. This type of cable is widely used in monitoring and automation systems due to its efficient signal transmission, resistance to electromagnetic interference, and durability in harsh environments.
- Perforated phenolic board—Rak Electronics®, Mumbai, India; phenolic material; dimensions, 120 × 180 mm; board thickness, 1.6 mm; hole diameter, 1 mm; hole spacing (pitch), 2.54 mm; thermal resistance, 130 °C; dielectric strength, 15 kV/mm; density, 1.40 g/cm3; tensile strength, 80 MPa; operating temperature range from −50 to 120 °C. This type of board is manufactured from high-quality phenolic material, ensuring excellent electrical insulation, mechanical strength, and durability.
- Terminal adapter × P4 female plug—Jutai Electronic®, Shenzhen, China; screw connectors; materials metal (conductor) and plastic (housing); dimensions, 35 × 17 × 15 mm; maximum current capacity, 10 A; maximum voltage, 250 V; operating temperature range from −25 to 85 °C. This adapter is widely used in embedded systems for its easy installation, secure screw connection, and compatibility with various cables, making it ideal for applications requiring simple assembly and maintenance.
- AC-DC adapter—Shenzhen Lianfeng Electronics®, Shenzhen, China; input voltage, 90–240 VAC; frequency, 50/60 Hz; maximum input current, 0.3 A; output voltage, 5.0 VDC; maximum output current, 10 A; JP4 plug with 5.5 mm outer diameter and 2.1 mm inner diameter; protection against short circuit, and overheating; operating temperature range of 0–40 °C; approximate dimensions, 100 × 50 × 30 mm. This type of power supply is widely used in embedded systems due to its high energy efficiency, compact design, and ability to provide stable voltage, making it ideal for powering electronic devices in environments with fluctuations in the electrical grid.
2.2. Evaluation of Data Collection and Transmission Performance
2.3. Evaluation of Agreement of Dry-Bulb Air Temperature and Relative Humidity Readings
2.4. Calibration of Sensor Modules and Adjustment of Readings
3. Results and Discussion
3.1. Performance of Data Collection and Transmission
3.2. Evaluation of Readings Obtained via Sensor Modules
3.3. Calibration Equations and Curves Obtained with Adjusted Readings
3.4. Limitations and Perspectives for Future Studies
4. Conclusions
Author Contributions
Funding
Data Availability Statement
Acknowledgments
Conflicts of Interest
References
- United Nations. World Population Prospects 2024: Summary of Results; United Nations: New York, NY, USA, 2024; ISBN 9789210031691. [Google Scholar]
- Naylor, R.L.; Kishore, A.; Sumaila, U.R.; Issifu, I.; Hunter, B.P.; Belton, B.; Bush, S.R.; Cao, L.; Gelcich, S.; Gephart, J.A.; et al. Blue Food Demand across Geographic and Temporal Scales. Nat. Commun. 2021, 12, 5413. [Google Scholar] [CrossRef] [PubMed]
- Godde, C.M.; Garnett, T.; Thornton, P.K.; Ash, A.J.; Herrero, M. Grazing Systems Expansion and Intensification: Drivers, Dynamics, and Trade-Offs. Glob. Food Sec. 2018, 16, 93–105. [Google Scholar] [CrossRef]
- Friha, O.; Ferrag, M.A.; Shu, L.; Maglaras, L.; Wang, X. Internet of Things for the Future of Smart Agriculture: A Comprehensive Survey of Emerging Technologies. IEEE/CAA J. Autom. Sin. 2021, 8, 718–752. [Google Scholar] [CrossRef]
- Godde, C.M.; Mason-D’Croz, D.; Mayberry, D.E.; Thornton, P.K.; Herrero, M. Impacts of Climate Change on the Livestock Food Supply Chain; a Review of the Evidence. Glob. Food Sec. 2021, 28, 100488. [Google Scholar] [CrossRef] [PubMed]
- Bilotto, F.; Harrison, M.T.; Vibart, R.; Mackay, A.; Christie-Whitehead, K.M.; Ferreira, C.S.S.; Cottrell, R.S.; Forster, D.; Chang, J. Towards Resilient, Inclusive, Sustainable Livestock Farming Systems. Trends Food Sci. Technol. 2024, 152, 104668. [Google Scholar] [CrossRef]
- Harrison, M.T.; Cullen, B.R.; Mayberry, D.E.; Cowie, A.L.; Bilotto, F.; Badgery, W.B.; Liu, K.; Davison, T.; Christie, K.M.; Muleke, A.; et al. Carbon Myopia: The Urgent Need for Integrated Social, Economic and Environmental Action in the Livestock Sector. Glob. Change Biol. 2021, 27, 5726–5761. [Google Scholar] [CrossRef]
- Banda, L.J.; Tanganyika, J. Livestock Provide More than Food in Smallholder Production Systems of Developing Countries. Anim. Front. 2021, 11, 7–14. [Google Scholar] [CrossRef] [PubMed]
- Symeonaki, E.; Arvanitis, K.G.; Piromalis, D.; Tseles, D.; Balafoutis, A.T. Ontology-Based IoT Middleware Approach for Smart Vivestock Farming toward Agriculture 4.0: A Case Study for Controlling Thermal Environment in a Pig Facility. Agronomy 2022, 12, 750. [Google Scholar] [CrossRef]
- Schrobback, P.; Gonzalez Fischer, C.; Mayberry, D.; Herrero, M. On-Farm Investments into Dairy Cow Health: Evidence from 15 Case Study Countries. Front. Vet. Sci. 2023, 10, 1288199. [Google Scholar] [CrossRef] [PubMed]
- Poulopoulou, I.; Zanon, T.; Alrhmoun, M.; Katzenberger, K.; Holighaus, L.; Gauly, M. Development of a Benchmarking Tool to Assess the Welfare of Dairy Cattle on Small-Scale Farms. J. Dairy Sci. 2023, 106, 6464–6475. [Google Scholar] [CrossRef]
- Klopčič, M.; Erjavec, K.; Waldrop, M.; Roosen, J.; Engel, P.; Galama, P.; Kuipers, A. Consumers’ and Farmers’ Perceptions in Europe Regarding the Use of Composted Bedding Material from Cattle. Sustainability 2021, 13, 5128. [Google Scholar] [CrossRef]
- Blanco-Penedo, I.; Ouweltjes, W.; Ofner-Schröck, E.; Brügemann, K.; Emanuelson, U. Symposium Review: Animal Welfare in Free-Walk Systems in Europe. J. Dairy Sci. 2020, 103, 5773–5782. [Google Scholar] [CrossRef]
- Cheng, M.; McCarl, B.; Fei, C. Climate Change and Livestock Production: A Literature Review. Atmosphere 2022, 13, 140. [Google Scholar] [CrossRef]
- Herron, J.; O’Brien, D.; Shalloo, L. Life Cycle Assessment of Pasture-Based Dairy Production Systems: Current and Future Performance. J. Dairy Sci. 2022, 105, 5849–5869. [Google Scholar] [CrossRef]
- Lovarelli, D.; Bovo, M.; Giannone, C.; Santolini, E.; Tassinari, P.; Guarino, M. Reducing Life Cycle Environmental Impacts of Milk Production through Precision Livestock Farming. Sustain. Prod. Consum. 2024, 51, 303–314. [Google Scholar] [CrossRef]
- Collier, R.J.; Baumgard, L.H.; Zimbelman, R.B.; Xiao, Y. Heat Stress: Physiology of Acclimation and Adaptation. Anim. Front. 2019, 9, 12–19. [Google Scholar] [CrossRef]
- Nordlund, K.V.; Strassburg, P.; Bennett, T.B.; Oetzel, G.R.; Cook, N.B. Thermodynamics of Standing and Lying Behavior in Lactating Dairy Cows in Freestall and Parlor Holding Pens during Conditions of Heat Stress. J. Dairy Sci. 2019, 102, 6495–6507. [Google Scholar] [CrossRef] [PubMed]
- Chopra, K.; Hodges, H.R.; Barker, Z.E.; Vázquez Diosdado, J.A.; Amory, J.R.; Cameron, T.C.; Croft, D.P.; Bell, N.J.; Thurman, A.; Bartlett, D.; et al. Bunching Behavior in Housed Dairy Cows at Higher Ambient Temperatures. J. Dairy Sci. 2024, 107, 2406–2425. [Google Scholar] [CrossRef]
- Kummu, M.; Heino, M.; Taka, M.; Varis, O.; Viviroli, D. Climate Change Risks Pushing One-Third of Global Food Production Outside the Safe Climatic Space. One Earth 2021, 4, 720–729. [Google Scholar] [CrossRef] [PubMed]
- Britt, J.H.; Cushman, R.A.; Dechow, C.D.; Dobson, H.; Humblot, P.; Hutjens, M.F.; Jones, G.A.; Mitloehner, F.M.; Ruegg, P.L.; Sheldon, I.M.; et al. Review: Perspective on High-Performing Dairy Cows and Herds. Animal 2021, 15, 100298. [Google Scholar] [CrossRef] [PubMed]
- Saitone, T.L.; Sexton, R.J. Agri-Food Supply Chain: Evolution and Performance with Conflicting Consumer and Societal Demands. Eur. Rev. Agric. Econ. 2017, 44, 634–657. [Google Scholar] [CrossRef]
- Bleizgys, R.; Naujokienė, V.; Čėsna, J. Humidification–Cooling System in Semi-Insulated Box-Type Cowsheds Prevent the Loss of Milk Productivity Due to Thermal Stress. Agronomy 2022, 12, 1131. [Google Scholar] [CrossRef]
- Oliveira, C.E.A.; Tinôco, I.D.F.F.; Sousa, F.C.D.; Baêta, F.D.C.; Vieira, F.M.C.; Barbari, M. Health and Thermal Comfort of Dairy Cattle in Compost-Bedded Pack Barns and Other Types of Housing: A Comparative Systematic Review. AgriEngineering 2024, 6, 1395–1416. [Google Scholar] [CrossRef]
- Arshad, J.; Rehman, A.U.; Othman, M.T.B.; Ahmad, M.; Tariq, H.B.; Khalid, M.A.; Moosa, M.A.R.; Shafiq, M.; Hamam, H. Deployment of Wireless Sensor Network and IoT Platform to Implement an Intelligent Animal Monitoring System. Sustainability 2022, 14, 6249. [Google Scholar] [CrossRef]
- Dahl, G.E.; McFadden, T.B. Symposium Review: Environmental Effects on Mammary Immunity and Health. J. Dairy Sci. 2022, 105, 8586–8589. [Google Scholar] [CrossRef] [PubMed]
- Sammad, A.; Umer, S.; Shi, R.; Zhu, H.; Zhao, X.; Wang, Y. Dairy Cow Reproduction under the Influence of Heat Stress. J. Anim. Physiol. Anim. Nutr. 2020, 104, 978–986. [Google Scholar] [CrossRef] [PubMed]
- Tao, S.; Rivas, R.M.O.; Marins, T.N.; Chen, Y.C.; Gao, J.; Bernard, J.K. Impact of Heat Stress on Lactational Performance of Dairy Cows. Theriogenology 2020, 150, 437–444. [Google Scholar] [CrossRef]
- Pons, M.V.; Adrien, M.L.; Mattiauda, D.A.; Breijo, M.A.; Meikle, A.; Chilibroste, P.; Damián, J.P. Welfare of Dairy Cows in Mixed Feeding Systems under Two Different Conditions of Confinement: Behavioral, Biochemical and Physiological Indicators. Appl. Anim. Behav. Sci. 2023, 265, 105995. [Google Scholar] [CrossRef]
- Cheng, Q.; Wang, H.; Xu, X.; He, T.; Chen, Z. Indoor Thermal Comfort Sector: A Review of Detection and Control Methods for Thermal Environment in Livestock Buildings. Sustainability 2024, 16, 1662. [Google Scholar] [CrossRef]
- Fournel, S.; Rousseau, A.N.; Laberge, B. Rethinking Environment Control Strategy of Confined Animal Housing Systems through Precision Livestock Farming. Biosyst. Eng. 2017, 155, 96–123. [Google Scholar] [CrossRef]
- Gregolin, F.; Miranda, K.O.S. Development and Validation of a Mobile Application for Thermal Risk Management in Pigs—GRT Suínos. Comput. Electron. Agric. 2024, 222, 109054. [Google Scholar] [CrossRef]
- Lee, J.G.; Lee, S.S.; Alam, M.; Lee, S.M.; Seong, H.S.; Park, M.N.; Han, S.; Nguyen, H.P.; Baek, M.K.; Phan, A.T.; et al. Utilizing 3D Point Cloud Technology with Deep Learning for Automated Measurement and Analysis of Dairy Cows. Sensors 2024, 24, 987. [Google Scholar] [CrossRef]
- Freitas, L.C.S.R.; Tinôco, I.F.F.; Gates, R.S.; Barbari, M.; Cândido, M.G.L.; Toledo, J.V. Development and Validation of a Data Logger for Thermal Characterization in Laying Hen Facilities. Rev. Bras. Eng. Agrícola Ambient. 2019, 23, 787–793. [Google Scholar] [CrossRef]
- Qiao, Y.; Kong, H.; Clark, C.; Lomax, S.; Su, D.; Eiffert, S.; Sukkarieh, S. Intelligent Perception for Cattle Monitoring: A Review for Cattle Identification, Body Condition Score Evaluation, and Weight Estimation. Comput. Electron. Agric. 2021, 185, 106143. [Google Scholar] [CrossRef]
- Guevara, R.D.; Pastor, J.J.; Manteca, X.; Tedo, G.; Llonch, P. Systematic Review of Animal-Based Indicators to Measure Thermal, Social, and Immune-Related Stress in Pigs. PLoS ONE 2022, 17, e0266524. [Google Scholar] [CrossRef] [PubMed]
- Loukatos, D.; Arvanitis, K.G. Multi-Modal Sensor Nodes in Experimental Scalable Agricultural IoT Application Scenarios. Lect. Notes Data Eng. Commun. Technol. 2021, 67, 101–128. [Google Scholar] [CrossRef]
- Li, H.; Li, B.; Li, H.; Song, Y.; Liu, Z. Three-Way k-Means Model: Dynamic Optimal Sensor Placement for Efficient Environment Monitoring in Pig House. Animals 2024, 14, 485. [Google Scholar] [CrossRef] [PubMed]
- Djajadi, A.; Wijanarko, M. Ambient Environmental Quality Monitoring Using IoT Sensor Network. Internetwork. Indones. J. 2016, 8, 41–47. [Google Scholar]
- Metia, S.; Nguyen, H.A.D.; Ha, Q.P. IoT-Enabled Wireless Sensor Networks for Air Pollution Monitoring with Extended Fractional-Order Kalman Filtering. Sensors 2021, 21, 5313. [Google Scholar] [CrossRef]
- Kaur, U.; Malacco, V.M.R.; Bai, H.; Price, T.P.; Datta, A.; Xin, L.; Sen, S.; Nawrocki, R.A.; Chiu, G.; Sundaram, S.; et al. Invited Review: Integration of Technologies and Systems for Precision Animal Agriculture—A Case Study on Precision Dairy Farming. J. Anim. Sci. 2023, 101, skad206. [Google Scholar] [CrossRef] [PubMed]
- Leliveld, L.M.C.; Brandolese, C.; Grotto, M.; Marinucci, A.; Fossati, N.; Lovarelli, D.; Riva, E.; Provolo, G. Real-Time Automatic Integrated Monitoring of Barn Environment and Dairy Cattle Behaviour: Technical Implementation and Evaluation on Three Commercial Farms. Comput. Electron. Agric. 2024, 216, 108499. [Google Scholar] [CrossRef]
- Papakonstantinou, G.I.; Voulgarakis, N.; Terzidou, G.; Fotos, L.; Giamouri, E.; Papatsiros, V.G. Precision Livestock Farming Technology: Applications and Challenges of Animal Welfare and Climate Change. Agriculture 2024, 14, 620. [Google Scholar] [CrossRef]
- Ferguson, H.J.; Bowen, J.M.; McNicol, L.C.; Bell, J.; Duthie, C.A.; Dewhurst, R.J. The Impacts of Precision Livestock Farming Tools on the Greenhouse Gas Emissions of an Average Scottish Dairy Farm. Front. Sustain. Food Syst. 2024, 8, 1385672. [Google Scholar] [CrossRef]
- Shahab, H.; Iqbal, M.; Sohaib, A.; Ullah Khan, F.; Waqas, M. IoT-Based Agriculture Management Techniques for Sustainable Farming: A Comprehensive Review. Comput. Electron. Agric. 2024, 220, 108851. [Google Scholar] [CrossRef]
- Codeluppi, G.; Cilfone, A.; Davoli, L.; Ferrari, G. LoRaFarM: A LoRaWAN-Based Smart Farming Modular IoT Architecture. Sensors 2020, 20, 2028. [Google Scholar] [CrossRef] [PubMed]
- Bayih, A.Z.; Morales, J.; Assabie, Y.; de By, R.A. Utilization of Internet of Things and Wireless Sensor Networks for Sustainable Smallholder Agriculture. Sensors 2022, 22, 3273. [Google Scholar] [CrossRef] [PubMed]
- Ahmed, M.A.; Gallardo, J.L.; Zuniga, M.D.; Pedraza, M.A.; Carvajal, G.; Jara, N.; Carvajal, R. LoRa Based IoT Platform for Remote Monitoring of Large-Scale Agriculture Farms in Chile. Sensors 2022, 22, 2824. [Google Scholar] [CrossRef]
- Andrade, R.R.; Tinôco, I.F.F.; Damasceno, F.A.; Ferraz, G.A.S.; Freitas, L.C.S.R.; Ferreira, C.F.S.; Barbari, M.; Teles-Junior, C.G.S. Spatial Analysis of Microclimatic Variables in Compost-Bedded Pack Barn with Evaporative Tunnel Cooling. An. Acad. Bras. Cienc. 2022, 94, e20210226. [Google Scholar] [CrossRef] [PubMed]
- Oliveira, C.E.A.; Tinôco, I.F.F.; Damasceno, F.A.; Oliveira, V.C.; Ferraz, G.A.S.; Sousa, F.C.; Andrade, R.R.; Barbari, M. Mapping of the Thermal Microenvironment for Dairy Cows in an Open Compost-Bedded Pack Barn System with Positive-Pressure Ventilation. Animals 2022, 12, 2055. [Google Scholar] [CrossRef]
- Castro Júnior, S.L.; Balthazar, G.R.; Silveira, R.M.F.; Silva, I.J.O. Multilevel Sensor for Monitoring External and Internal Environment of Eggs. Poult. Sci. 2024, 103, 103802. [Google Scholar] [CrossRef] [PubMed]
- Oliveira Júnior, A.J.; Sousa, G.S.; Dal Pai, E.; Almeida, O.C.P.; Mollo Neto, M.; Simões, R.P.; Souza, S.R.L. System for Assessing Broilers Thermal Comfort. Smart Agric. Technol. 2021, 1, 100007. [Google Scholar] [CrossRef]
- Flessner, M.; König, F.; Guse, C.; Iwersen, M.; Klein-Jöbstl, D. Evaluation of a Temperature/Humidity Data Logger for the Usage in Cattle Barns. Sensors 2024, 24, 7117. [Google Scholar] [CrossRef]
- Werkheiser, I. Technology and Responsibility: A Discussion of Underexamined Risks and Concerns in Precision Livestock Farming. Anim. Front. 2020, 10, 51–57. [Google Scholar] [CrossRef]
- Gomez, O.S.; Aguileta, A.A.; Aguilar, R.A.; Ucan, J.P.; Rosero, R.H.; Cortes-Verdin, K. An Empirical Study on the Impact of an IDE Tool Support in the Pair and Solo Programming. IEEE Access 2017, 5, 9175–9187. [Google Scholar] [CrossRef]
- Montironi, M.A.; Qian, B.; Cheng, H.H. Development and Application of the ChArduino Toolkit for Teaching How to Program Arduino Boards through the C/C++ Interpreter Ch. Comput. Appl. Eng. Educ. 2017, 25, 1053–1065. [Google Scholar] [CrossRef]
- Chang, S.C.; Hsu, T.C.; Chen, Y.N.; Jong, M.S. yung The Effects of Spherical Video-Based Virtual Reality Implementation on Students’ Natural Science Learning Effectiveness. Interact. Learn. Environ. 2020, 28, 915–929. [Google Scholar] [CrossRef]
- Fielding, R.; Reschke, J. Hypertext Transfer Protocol (HTTP/1.1): Semantics and Content; RFC Editor: San Francisco, CA, USA, 2014. [Google Scholar] [CrossRef]
- Elanchezhian, A.; Basak, J.K.; Park, J.; Khan, F.; Okyere, F.G.; Lee, Y.; Bhujel, A.; Lee, D.; Sihalath, T.; Kim, H.T. Evaluating Different Models Used for Predicting the Indoor Microclimatic Parameters of a Greenhouse. Appl. Ecol. Environ. Res. 2020, 18, 2141–2161. [Google Scholar] [CrossRef]
- Chai, T.; Draxler, R.R. Root Mean Square Error (RMSE) or Mean Absolute Error (MAE)? -Arguments against Avoiding RMSE in the Literature. Geosci. Model. Dev. 2014, 7, 1247–1250. [Google Scholar] [CrossRef]
- Moriasi, D.N.; Arnold, J.G.; Van Liew, M.W.; Bingner, R.L.; Harmel, R.D.; Veith, T.L. Model Evaluation Guidelines for Systematic Quantification of Accuracy in Watershed Simulations. Trans. ASABE 2007, 50, 885–900. [Google Scholar] [CrossRef]
- Willmott, C.J.; Matsuura, K. Advantages of the Mean Absolute Error (MAE) over the Root Mean Square Error (RMSE) in Assessing Average Model Performance. Clim. Res. 2005, 30, 79–82. [Google Scholar] [CrossRef]
- Sari, I.P.; Gunawan, A.A.N.; Wibawa, I.M.S.; Putra, I.K.; Yusuf, M. Design and Manufacture of Radiosonde Based on Arduino Pro Mini Using BME280 Sensor. J. Eng. Res. Rep. 2022, 23, 1–9. [Google Scholar] [CrossRef]
- Adelakun, A.O.; Akano, O. Development of an Alternative Device for Measurement and Characterization of Selected Meteorological Parameters. Sci. Rep. 2023, 13, 10992. [Google Scholar] [CrossRef]
- R Core Team. R: A Language and Environment for Statistical Computing; R Foundation for Statistical Computing: Vienna, Austria, 2023. [Google Scholar]
- Pramono, E.K.; Karim, M.A.; Fudholi, A.; Bulan, R.; Lapcharoensuk, R.; Sitorus, A. Low Cost Telemonitoring Technology of Semispherical Solar Dryer for Drying Arabica Coffee Beans. Inmateh Agric. Eng. 2022, 66, 340–350. [Google Scholar] [CrossRef]
- Afifie, N.A.; Khang, A.W.Y.; Jaafar, A.S.B.; Amin, A.F.B.M.; Alsayaydehahmad, J.A.J.; Indra, W.A.; Herawan, S.G.; Ramli, A.B. Evaluation Method of Mesh Protocol over ESP32 and ESP8266. Baghdad Sci. J. 2021, 18, 1397. [Google Scholar] [CrossRef]
- Kour, V.P.; Arora, S. Recent Developments of the Internet of Things in Agriculture: A Survey. IEEE Access 2020, 8, 129924–129957. [Google Scholar] [CrossRef]
- Kic, P. Influence of External Thermal Conditions on Temperature–Humidity Parameters of Indoor Air in a Czech Dairy Farm during the Summer. Animals 2022, 12, 1895. [Google Scholar] [CrossRef]
- Safari, S.; Ansari, M.; Khdr, H.; Gohari-Nazari, P.; Yari-Karin, S.; Yeganeh-Khaksar, A.; Hessabi, S.; Ejlali, A.; Henkel, J. A Survey of Fault-Tolerance Techniques for Embedded Systems From the Perspective of Power, Energy, and Thermal Issues. IEEE Access 2022, 10, 12229–12251. [Google Scholar] [CrossRef]
- Araújo, T.; Silva, L.; Moreira, A. Evaluation of Low-Cost Sensors for Weather and Carbon Dioxide Monitoring in Internet of Things Context. IoT 2020, 1, 286–308. [Google Scholar] [CrossRef]
- Venkateshan, S.P. Systematic Errors in Temperature Measurement. In Mechanical Measurements; Springer: Berlin/Heidelberg, Germany, 2022; pp. 197–220. [Google Scholar]
- Janzen, A.; Burger, B.; Ebersoldt, A.; Heidt, C.; Langhans, O.; Reiner, A.; Grohmann, S. Signal-to-Noise Ratio of Temperature Measurement with Cernox Sensors at Various Supply Currents. IOP Conf. Ser. Mater. Sci. Eng. 2017, 171, 012117. [Google Scholar] [CrossRef]
- World Meteorological Organization. Guide to Meteorological Instruments and Methods of Observation, 7th ed.; Chairperson Publications Board: Geneva, Switzerland, 2008; ISBN 978-92-63-100085. [Google Scholar]
- Garcia, C.A.P.; Bovo, M.; Torreggiani, D.; Tassinari, P.; Benni, S. Indoor Temperature Forecasting in Livestock Buildings: A Data-Driven Approach. Agriculture 2024, 14, 316. [Google Scholar] [CrossRef]
- Baumgard, L.H.; Rhoads, R.P. Effects of Heat Stress on Postabsorptive Metabolism and Energetics. Annu. Rev. Anim. Biosci. 2013, 1, 311–337. [Google Scholar] [CrossRef] [PubMed]
- Gunn, K.M.; Holly, M.A.; Veith, T.L.; Buda, A.R.; Prasad, R.; Alan Rotz, C.; Soder, K.J.; Stoner, A.M.K. Projected Heat Stress Challenges and Abatement Opportunities for U.S. Milk Production. PLoS ONE 2019, 14, e0214665. [Google Scholar] [CrossRef] [PubMed]
- Schüller, L.K.; Burfeind, O.; Heuwieser, W. Impact of Heat Stress on Conception Rate of Dairy Cows in the Moderate Climate Considering Different Temperature–Humidity Index Thresholds, Periods Relative to Breeding, and Heat Load Indices. Theriogenology 2014, 81, 1050–1057. [Google Scholar] [CrossRef] [PubMed]
- Carvajal, S.A.; Sánchez, C.A. Temperature Effect in the Calibration of Capacitive Humidity Sensors. Int. J. Metrol. Qual. Eng. 2018, 9, 9. [Google Scholar] [CrossRef]
- Kaplya, V.I.; Kaplya, E.V.; Silaev, A.A. Identification of the Transient Response of a Capacitive Relative Humidity Sensor. Meas. Tech. 2020, 62, 1099–1105. [Google Scholar] [CrossRef]
- Kapić, A.; Tsirou, A.; Verdini, P.G.; Carrara, S. Uncertainty Analysis of Polymer-Based Capacitive Relative Humidity Sensor at Negative Temperatures and Low Humidity Levels. Measurement 2023, 209, 112468. [Google Scholar] [CrossRef]
- Paputungan, I.V.; Al Faruq, A.; Puspasari, F.; Al Hakim, F.; Fahrurrozi, I.; Oktiawati, U.Y.; Mutakhiroh, I. Temperature and Humidity Monitoring System in Broiler Poultry Farm. IOP Conf. Ser. Mater. Sci. Eng. 2020, 803, 012010. [Google Scholar] [CrossRef]
- Yan, D.; Yang, Y.; Hong, Y.; Liang, T.; Yao, Z.; Chen, X.; Xiong, J. Low-Cost Wireless Temperature Measurement: Design, Manufacture, and Testing of a PCB-Based Wireless Passive Temperature Sensor. Sensors 2018, 18, 532. [Google Scholar] [CrossRef] [PubMed]
- Mrema, G.C.; Gumbe, L.O.; Chapete, H.J.; Agullo, J.O. Rural Structures in the Tropics: Design and Development, 1st ed.; FAO: Rome, Italy, 2011; ISBN 9789251070475. [Google Scholar]
- Eckelkamp, E.A.; Taraba, J.L.; Akers, K.A.; Harmon, R.J.; Bewley, J.M. Sand Bedded Freestall and Compost Bedded Pack Effects on Cow Hygiene, Locomotion, and Mastitis Indicators. Livest. Sci. 2016, 190, 48–57. [Google Scholar] [CrossRef]
- Pereira, P.F.; Ramos, N.M.M. Low-Cost Arduino-Based Temperature, Relative Humidity and CO2 Sensors—An Assessment of Their Suitability for Indoor Built Environments. J. Build. Eng. 2022, 60, 105151. [Google Scholar] [CrossRef]
- Liao, K.; Wang, F.; Shen, Q.; Liu, Y.; Mei, Z.; Wang, H.; Zhang, S.; Ma, S.; Wang, L. Advances in Humidity Sensors Based on Self-Powered Technology. Chem. Eng. J. 2025, 505, 159480. [Google Scholar] [CrossRef]
- Araújo, T.; Silva, L.; Aguiar, A.; Moreira, A. Calibration Assessment of Low-Cost Carbon Dioxide Sensors Using the Extremely Randomized Trees Algorithm. Sensors 2023, 23, 6153. [Google Scholar] [CrossRef] [PubMed]
- Barmpakos, D.; Kaltsas, G. A Review on Humidity, Temperature and Strain Printed Sensors—Current Trends and Future Perspectives. Sensors 2021, 21, 739. [Google Scholar] [CrossRef]
- Lark, R.M. Some Tools for Parsimonious Modelling and Interpretation of Within-Field Variation of Soil and Crop Systems. Soil. Tillage Res. 2001, 58, 99–111. [Google Scholar] [CrossRef]
- Lara-Alvarez, C.; Gonzalez-Herrera, F. Testing Multiple Polynomial Models for Eye-Tracker Calibration. Behav. Res. Methods 2020, 52, 2506–2514. [Google Scholar] [CrossRef]
- Oliveira, C.P.; Sousa, F.C.; Dallago, G.M.; Silva, J.R.; Campos, P.H.R.F.; Guimarães, M.C.C.; Baêta, F.C. Thermal Environment and Animal Comfort of Aviary Prototypes with Photovoltaic Solar Panel on the Roof. Energies 2023, 16, 2504. [Google Scholar] [CrossRef]
- Souza, M.A.; Sousa, F.C.; Silva, A.L.; Soares, T.C.; Oliveira, C.P.; Vigoderis, R.B.; Baêta, F.C.; Tinôco, I.F.F. Effect of Green Roofs on the Thermal Environment of Prototype Broiler Houses. AgriEngineering 2025, 7, 16. [Google Scholar] [CrossRef]








| Experimental Day | Variable | |
|---|---|---|
| Number of Datasets Received by the Cloud Server (ND.Received) | Data Transmission Success Rate (DTSR, in %) | |
| 1 | 1357.00 | 94.24 |
| 2 | 1332.00 | 92.50 |
| 3 | 1363.00 | 94.65 |
| 4 | 1387.00 | 96.32 |
| 5 | 1405.00 | 97.57 |
| 6 | 1393.00 | 96.74 |
| 7 | 1355.00 | 94.10 |
| 8 | 1355.00 | 94.10 |
| 9 | 1359.00 | 94.38 |
| 10 | 1338.00 | 92.92 |
| 11 | 1336.00 | 92.78 |
| 12 | 1362.00 | 94.58 |
| 13 | 1360.00 | 94.44 |
| 14 | 1345.00 | 93.40 |
| 15 | 1328.00 | 92.22 |
| 16 | 1342.00 | 93.19 |
| 17 | 1341.00 | 93.13 |
| 18 | 1335.00 | 92.71 |
| 19 | 1347.00 | 93.54 |
| 20 | 1349.00 | 93.68 |
| 21 | 1348.00 | 93.61 |
| Minimum | 1328.00 | 92.22 |
| Mean | 1354.00 | 94.04 |
| Maximum | 1405.00 | 97.57 |
| Experimental Day | Frequency of Occurrence (%), by Data Transmission Interval | |||||
|---|---|---|---|---|---|---|
| 1 min | 2 min | 3 min | 4 min | 5 min | >5 min | |
| 1 | 95.94 | 0.66 | 2.88 | 0.22 | 0.07 | 0.22 |
| 2 | 94.37 | 1.35 | 3.68 | 0.15 | 0.30 | 0.15 |
| 3 | 95.82 | 1.76 | 1.69 | 0.07 | 0.29 | 0.37 |
| 4 | 96.11 | 2.74 | 0.79 | 0.07 | 0.07 | 0.22 |
| 5 | 95.87 | 3.56 | 0.43 | 0.07 | 0.00 | 0.07 |
| 6 | 94.69 | 4.31 | 1.01 | 0.00 | 0.00 | 0.00 |
| 7 | 93.80 | 3.69 | 2.21 | 0.15 | 0.15 | 0.00 |
| 8 | 93.21 | 4.43 | 2.21 | 0.15 | 0.00 | 0.00 |
| 9 | 93.30 | 4.56 | 2.13 | 0.00 | 0.00 | 0.00 |
| 10 | 92.83 | 4.11 | 2.77 | 0.15 | 0.15 | 0.00 |
| 11 | 92.22 | 5.16 | 2.17 | 0.22 | 0.15 | 0.07 |
| 12 | 93.83 | 3.89 | 2.13 | 0.07 | 0.07 | 0.00 |
| 13 | 93.90 | 3.60 | 2.21 | 0.22 | 0.07 | 0.00 |
| 14 | 93.16 | 4.54 | 1.78 | 0.30 | 0.15 | 0.07 |
| 15 | 91.79 | 5.50 | 2.41 | 0.15 | 0.15 | 0.00 |
| 16 | 93.00 | 4.02 | 2.76 | 0.07 | 0.15 | 0.00 |
| 17 | 92.99 | 4.25 | 2.46 | 0.15 | 0.00 | 0.15 |
| 18 | 93.86 | 3.30 | 2.25 | 0.22 | 0.07 | 0.30 |
| 19 | 93.76 | 3.12 | 2.67 | 0.30 | 0.15 | 0.00 |
| 20 | 93.48 | 3.71 | 2.45 | 0.30 | 0.07 | 0.00 |
| 21 | 93.77 | 3.49 | 2.23 | 0.45 | 0.00 | 0.07 |
| Minimum | 91.79 | 0.66 | 0.43 | 0.00 | 0.00 | 0.00 |
| Mean | 93.89 | 3.61 | 2.16 | 0.17 | 0.10 | 0.08 |
| Maximum | 96.11 | 5.50 | 3.68 | 0.45 | 0.30 | 0.37 |
| Experimental Day | Mean RMSE to Tdb (°C) | Mean RMSE to RH (%) | ||||||||||
|---|---|---|---|---|---|---|---|---|---|---|---|---|
| BME1 | BME2 | BME3 | BME4 | BME5 | BME6 | BME1 | BME2 | BME3 | BME4 | BME5 | BME6 | |
| 1 | 1.26 | 0.54 | 0.33 | 0.45 | 1.52 | 0.60 | 17.31 | 10.33 | 17.35 | 9.75 | 3.14 | 9.83 |
| 2 | 1.22 | 0.49 | 0.29 | 0.32 | 1.66 | 0.55 | 16.80 | 10.15 | 16.96 | 9.67 | 3.33 | 9.41 |
| 3 | 1.22 | 0.53 | 0.28 | 0.37 | 1.88 | 0.57 | 16.24 | 9.72 | 16.51 | 9.31 | 3.48 | 9.09 |
| 4 | 1.21 | 0.50 | 0.28 | 0.23 | 1.97 | 0.55 | 16.25 | 9.51 | 16.38 | 9.05 | 3.88 | 9.31 |
| 5 | 1.21 | 0.50 | 0.28 | 0.22 | 2.09 | 0.52 | 16.44 | 9.69 | 16.29 | 9.32 | 4.51 | 9.38 |
| 6 | 1.22 | 0.56 | 0.29 | 0.24 | 2.27 | 0.56 | 15.53 | 9.78 | 15.41 | 8.90 | 3.92 | 8.92 |
| 7 | 1.11 | 0.41 | 0.14 | 0.11 | 2.30 | 0.45 | 15.18 | 10.28 | 15.00 | 9.14 | 2.34 | 8.71 |
| 8 | 1.18 | 0.51 | 0.26 | 0.22 | 2.48 | 0.55 | 15.75 | 9.53 | 15.83 | 8.99 | 4.42 | 8.74 |
| 9 | 1.22 | 0.47 | 0.22 | 0.22 | 2.66 | 0.64 | 16.32 | 9.64 | 15.94 | 9.58 | 5.07 | 9.51 |
| 10 | 1.26 | 0.53 | 0.25 | 0.26 | 2.73 | 0.61 | 16.42 | 9.41 | 15.93 | 9.06 | 4.86 | 9.09 |
| 11 | 1.14 | 0.51 | 0.27 | 0.22 | 2.65 | 0.52 | 14.30 | 8.65 | 12.44 | 7.71 | 4.56 | 7.88 |
| 12 | 1.16 | 0.45 | 0.27 | 0.23 | 2.35 | 0.70 | 16.09 | 9.48 | 13.51 | 8.98 | 4.43 | 9.06 |
| 13 | 1.24 | 0.46 | 0.23 | 0.24 | 2.58 | 0.49 | 16.83 | 9.74 | 15.00 | 9.55 | 4.05 | 9.58 |
| 14 | 1.27 | 0.51 | 0.28 | 0.36 | 2.59 | 0.63 | 15.98 | 8.98 | 12.96 | 8.73 | 4.15 | 8.88 |
| 15 | 1.22 | 0.50 | 0.28 | 0.37 | 2.58 | 0.57 | 15.17 | 9.11 | 13.09 | 8.66 | 4.05 | 9.05 |
| 16 | 1.24 | 0.51 | 0.31 | 0.34 | 2.80 | 0.54 | 16.28 | 9.42 | 12.60 | 9.32 | 4.89 | 9.41 |
| 17 | 1.27 | 0.52 | 0.27 | 0.31 | 2.92 | 0.62 | 16.34 | 9.46 | 12.47 | 9.27 | 5.10 | 9.34 |
| 18 | 1.24 | 0.49 | 0.22 | 0.29 | 2.84 | 0.57 | 16.60 | 9.22 | 10.62 | 9.25 | 5.18 | 9.53 |
| 19 | 1.26 | 0.48 | 0.24 | 0.31 | 2.87 | 0.58 | 16.86 | 9.48 | 10.49 | 9.37 | 5.04 | 9.60 |
| 20 | 1.24 | 0.48 | 0.29 | 0.26 | 2.90 | 0.55 | 16.73 | 9.19 | 10.04 | 9.25 | 5.38 | 9.64 |
| 21 | 1.25 | 0.57 | 0.23 | 0.31 | 2.93 | 0.55 | 16.78 | 9.23 | 10.39 | 9.10 | 5.93 | 9.96 |
| Minimum | 1.11 | 0.41 | 0.14 | 0.11 | 1.52 | 0.45 | 14.30 | 8.65 | 10.04 | 7.71 | 2.34 | 7.88 |
| Mean | 1.22 | 0.50 | 0.26 | 0.28 | 2.46 | 0.57 | 16.20 | 9.52 | 14.06 | 9.14 | 4.37 | 9.23 |
| Maximum | 1.27 | 0.57 | 0.33 | 0.45 | 2.93 | 0.70 | 17.31 | 10.33 | 17.35 | 9.75 | 5.93 | 9.96 |
Disclaimer/Publisher’s Note: The statements, opinions and data contained in all publications are solely those of the individual author(s) and contributor(s) and not of MDPI and/or the editor(s). MDPI and/or the editor(s) disclaim responsibility for any injury to people or property resulting from any ideas, methods, instructions or products referred to in the content. |
© 2025 by the authors. Licensee MDPI, Basel, Switzerland. This article is an open access article distributed under the terms and conditions of the Creative Commons Attribution (CC BY) license (https://creativecommons.org/licenses/by/4.0/).
Share and Cite
Oliveira, C.E.A.; Avelar, T.A.; Tinôco, I.d.F.F.; Coelho, A.L.d.F.; Sousa, F.C.d.; Barbari, M. Development and Validation of Data Acquisition System for Real-Time Thermal Environment Monitoring in Animal Facilities. AgriEngineering 2025, 7, 45. https://doi.org/10.3390/agriengineering7020045
Oliveira CEA, Avelar TA, Tinôco IdFF, Coelho ALdF, Sousa FCd, Barbari M. Development and Validation of Data Acquisition System for Real-Time Thermal Environment Monitoring in Animal Facilities. AgriEngineering. 2025; 7(2):45. https://doi.org/10.3390/agriengineering7020045
Chicago/Turabian StyleOliveira, Carlos Eduardo Alves, Thalya Aleixo Avelar, Ilda de Fátima Ferreira Tinôco, André Luiz de Freitas Coelho, Fernanda Campos de Sousa, and Matteo Barbari. 2025. "Development and Validation of Data Acquisition System for Real-Time Thermal Environment Monitoring in Animal Facilities" AgriEngineering 7, no. 2: 45. https://doi.org/10.3390/agriengineering7020045
APA StyleOliveira, C. E. A., Avelar, T. A., Tinôco, I. d. F. F., Coelho, A. L. d. F., Sousa, F. C. d., & Barbari, M. (2025). Development and Validation of Data Acquisition System for Real-Time Thermal Environment Monitoring in Animal Facilities. AgriEngineering, 7(2), 45. https://doi.org/10.3390/agriengineering7020045

