Abstract
This study introduces a novel graph-based innovative trend analysis (GBITA) technique for detecting trends in time series data, thus fundamentally challenging conventional assumptions in trend assessment. Unlike traditional methods, which often rely on the assumption of a serial correlation, the proposed methodology only requires that the data values conform to a non-negative distribution. The effectiveness of GBITA was validated through 200 Monte Carlo simulations, and it was subsequently applied to analyze the productivity and cultivated area of paddy and coconut crops across Kerala and its 14 districts. The results indicate an upward trend in the productivity of both crops; however, the area under paddy cultivation is decreasing, while the coconut cultivation area is increasing. Notably, the southern districts of Kerala exhibited a declining trend in both the productivity and cultivated area for these crops. This innovative approach holds promise for broader applications across various crop varieties and regions, with potential implications for fields such as statistics, economics, and computer science.
1. Introduction
India is the second-largest producer of agricultural products in the world. The country’s economy is largely based on agriculture, which also accounts for a significant share of employment and the gross domestic product (GDP) [1,2]. Despite being self-sufficient in basic food production, India’s farms are less productive than those in other countries. Several factors contribute to this low productivity, including small average land holdings, the inadequate adoption of modern agricultural practices, illiteracy, general socioeconomic backwardness, slow progress in implementing land reforms, insufficient finance and marketing services for farm products, subpar irrigation infrastructure, and the impact of climate change [3].
In Kerala, a large part of the population depends on agriculture for both food and livelihood security, making it a crucial pillar of the state’s economy. However, the cultivable land in the state is shrinking annually, while the agricultural productivity remains stagnant, primarily due to climatic anomalies. These changes negatively impact customary farming patterns and cropping seasons [4]. According to a study, the summer of 2004 in Kerala saw an increase in the maximum temperature of 1–3 °C, which had a severe impact on crops sensitive to heat, such as cocoa and black pepper [5]. In another study, it was observed that the food grain production unexpectedly decreased by 75,738 tonnes (12.62%), from 600,054 tonnes in 2009–2010 to 524,316 tonnes during the reporting year [4]. Rice, the staple crop of Kerala, is also affected by the erratic rainfall, resulting in declining productivity [6], and the rice productivity continues to decrease for every 5 °C increase in the temperature [7,8,9]. These findings highlight the impact of climate change on crop yields and underscore the importance of effective crop management, emphasizing the need to analyze crop data trends for the early detection of issues, adaptation to climate change, and strategic planning for the future.
Trend analysis is one of the frequently employed techniques for finding variations in climatic and hydrologic time series [10]. The topic of trend identification has garnered increased interest due to recent intensive research in the area of climatic change and variability [11]. Examples include the analysis of trends and nonstationarity in streamflow processes in western Europe [12], the detection of trends in hydrologic variables [13], and trend detection in Canadian streamflows [14]. Spearman’s rho test (SR) [15] and the Mann–Kendall (MK) test [16,17] are two widely used trend tests. These two non-parametric, rank-based statistical tests are frequently applied in hydrological research to find monotonic trends in time series data. However, not much research has been conducted on the power of these tests [18].
In the field of agriculture, trend assessment has emerged as a valuable tool for crop prediction and pattern recognition. Some notable works in this domain include [19,20,21,22,23,24,25]. Both the MK and Spearman tests are adaptive and user-friendly, making them popular in agricultural research. The related literature includes studies referenced in [26,27,28,29,30,31,32].
Each existing trend detection technique has its shortcomings and assumptions. In conventional methods, the moving average is subjective to the choice of time period, while exponential smoothing assumes a consistent level over time, making it ineffective for handling complex or abrupt patterns [33]. Additionally, regression techniques assume a linear relationship between the variables [34] and require a specific length of time series data to yield promising results.
Non-parametric methods such as the MK and SR tests rely on specific assumptions. According to Yue and Wang’s simulation results, the power is dependent on the preassigned significance level, the magnitude of the trend, the sample size, and the degree of variation within a time series. Most trend detection studies involving the MK test assume that the sample data are serially independent [35]. These assumptions complicate their application to real-world problems. Therefore, there is a need to develop a more robust, assumption-free trend analysis technique.
Graph-based techniques provide a practical alternative, making it easier for them to model, understand, and improve complicated networks of relationships and dependencies [36]. The following are a few examples of graph-based applications: The authors of [37] created a graph-based machine learning system to forecast negative drug events. Consolata Gakii Mugwika [38] used graph techniques to predict phenotypes in another study. Several other works [39,40,41,42,43] explored the applications of graph theory.
The objective of this study was to develop and authenticate a more reliable, assumption-free trend analysis approach that works with both parametric and non-parametric data, with or without a serial correlation.
In this research, we introduce a groundbreaking methodology called graph-based innovative trend analysis (GBITA). This innovative approach leverages the fundamentals of graph theory, representing a significant advancement in its field. What sets GBITA apart is its operation without any preconceived assumptions or reliance on predefined levels of significance. This allows for a more flexible and inclusive analysis, making the method adaptable to a wide range of data types. GBITA is particularly suited for datasets that exhibit non-negative distributions, offering a straightforward yet powerful tool for uncovering trends. This study holds significant potential for expansion across different crop varieties and regions, with applications extending into areas like statistics, economics, and computer science.
The structure of the article is as follows: the research materials and methods are addressed in the first section, followed by an explanation of the results and findings in Section 2, a discussion in Section 3, and the conclusion to the study in Section 4.
Having established the importance of our research issue, we will now examine the fundamental methodological tests utilized to enhance the comprehension of our study.
1.1. Basic Methodological Tests
1.1.1. Monte Carlo Simulations
Monte Carlo simulation is a computational technique that uses numerical experiments to determine the statistical behavior of a system’s output variables given the statistical properties of its input variables. In each trial, input random variables are sampled according to their distributions, and the output variables are then computed using the model. Multiple trials are carried out in this manner, and the resulting data are utilized to derive statistical measures of the output variables [44].
In some scenarios, obtaining an underlying distribution for an input variable in a simulation model can be challenging. This difficulty may arise from the complexity of the original distribution’s shape, such as when it is non-convex or multi-modal, or due to limited data availability. In such situations, a bootstrapped Monte Carlo (MC) simulation, commonly known as bootstrapping, can be employed to create random variates. In bootstrapping, instead of generating new random variates, we repeatedly sample from the original dataset, selecting data points with replacements [45].
Building a model, selecting input variables and their distributions, running simulations, and analyzing the outcomes are the four fundamental phases in Monte Carlo simulations.
1.1.2. Ljung–Box Test
The Ljung–Box test is commonly used in auto-regressive integrated moving average (ARIMA) modeling to check for any auto-correlations that might still be present in the residuals after a time series model has been fitted.
Given a time series of the length T and an ARIMA(p, q) model fitted to it, a series of residuals, , ..., , is generated. The auto-correlations of this residual series are represented by Equation (1):
The statistic is constructed using the first ℓ auto-correlations:
For significance level , the critical region for the rejection of the hypothesis of randomness is , where is the quantile of the Chi-squared distribution with ℓ degrees of freedom [46,47].
1.1.3. Shapiro–Wilk Test
The Shapiro–Wilk test was developed in 1965. It determines if a random sample () is representative of a normal distribution by computing a W statistic.
where are constants determined by the means, variances, and covariances of the order statistics from a sample of the size n drawn from a normal distribution, and are the ordered sample values. Small values of the W statistic indicate a deviation from normality, and the critical values for W are determined through Monte Carlo simulations [48].
2. Materials and Methods
2.1. Study Area
Kerala is a state in the southwest of India (Figure 1), located between the latitudes of 8.15° N and 12.50° N and between the longitudes of 74.50° E and 77.30° E; it is bordered by the Lakshadweep Sea and the Western Ghats [49]. It spans the Malabar Coast for approximately 580 kilometers, with widths ranging from 30 to 120 km [50]. Kerala’s physiographic provinces have several unique characteristics and are classified into three physiographic units: highland, midland, and lowland [51].
Figure 1.
The state map of Kerala and its 14 districts.
The state has a tropical monsoon climate characterized by seasonal heavy rains and scorching summers [52]. The yearly precipitation ranges from 100 cm (around Chinnar) to 500 cm (around Neriyamangalam), with a state average of around 300 cm. The hottest months are March to May, with maximum temperatures exceeding 32 degrees Celsius, while the coldest months are December to January [53].
Agriculture is a crucial segment of the primary sector in Kerala, featuring a diverse land use and cropping pattern [54]. Kerala is located in Agroclimatic Zone XII, commonly known as the West Coast Plains and Hills Region. Onaattukar, riverbank alluvium, Southern Midlands, Chittoor black soil, coastal sandy, Palakkad plains, Central Midlands, Northern Midlands, Malappuram type, Malayoram, red loam, Kuttanad, and high ranges are the 13 agroclimatic zones that make up the state. The major soil types in Kerala include red loam, laterite, coastal alluvial, riverine, alluvial, onatukama atluvium, black soils, and forest loam [55,56].
Kharif, Rabi, and Zaid are Kerala’s three crop seasons. The monsoon crops, known as Kharif, are sown from June through September. Winter crops, or Rabi, are sown from October to March. Summer crops, called Zaid, are sown between the Kharif and Rabi crop seasons. Some of the crops grown during the Kharif season include jute, cotton, and maize. Common Rabi crops include wheat, gram, and barley. The Zaid crops are maize, pumpkin, and rice. Coconut, rubber, paddies, pepper, banana, areca nut, tapioca, coffee, cardamom, tea, and ginger are the state’s principal crops [57,58]. Paddies contribute to 90% of the land used for food grains, whereas coconut, tapioca, rubber, cashew, pepper, banana, coffee, tea, areca nut, cardamom, and sesame account for 82–84% of the area used for non-food or grain crops [59].
2.2. Data
The study included time series data on the area and productivity obtained for two principal crops: paddy and coconut crops. The seasonal and perennial crop data were acquired from the website of the Department of Economics and Statistics, Government of Kerala, for the entire state of Kerala (1980–1981 to 2019–2020) and its districts (2004–2005 to 2019–2020).
2.3. Methodology
2.3.1. Basic Concepts of Graphs
A graph is an ordered triplet, , where is a nonempty set called the vertex set, is a set disjoint from called the edge set, and is an incidence relation that associates with each element of an unordered pair of elements of [60].
A walk in a graph, G, is described as an alternating sequence of vertices and edges that starts and ends with vertices, such that each edge is incident to the vertices before and after it. If a walk starts and ends at the same vertex, it is said to be closed, or else it is open. The end vertices of a walk are called terminal vertices [61]. A sequence of edges directed in the same direction that joins a sequence of vertices is called a directed walk [62].
An open walk in which all the vertices are distinct is called a path. The length of a path, , with n edges and vertices is n [61]. A directed path is a directed walk in which all the vertices are distinct [62].
Figure 2 illustrates a graph, G, named ABCD. The vertex set of G is = and the edge set is = . The sequence AbBcCdD represents an open walk in G, while AbBcCaA represents a closed walk in G. The open walk AbBcCdD is a path in G with a length of 3.
Figure 2.
Graph ABCD.
An upward or downward shift over time in a dataset is referred to as a trend. Trend analysis measures and explains patterns and trends in noisy data over time [63].
2.3.2. GBITA
GBITA is a novel approach developed based on the fundamental concepts of graph theory and was introduced to analyze the trends of the state- and district-level paddy and coconut crop area and productivity. It works with positive parametric and non-parametric datasets and does not rely on assumptions.
- The Conceptual Structure Of GBITA
- -
- Formation of Directed Edges and Isolated VerticesGiven a set of n data points, consider the n data points to be a sequence of n vertices, ,, ..., of a graph, G. The algorithm depicted in Figure 3 was applied to form the directed edges between the vertices and was employed on all of the datasets considered for this study.Let us say that a specific vertex, , is decreasing, and the preceding and subsequent vertices of have the same nature (increasing). Then, a path cannot be drawn, and the vertex is called an isolated vertex.
Figure 3. Algorithm: formation of directed edges.Figure 3. Algorithm: formation of directed edges.
- -
- GBITA Path LengthThe GBITA path length between any two vertices, and , with edges is defined as j. The nature of the longest path found determines the trend of the dataset.The isolated vertices are assumed to be GBITA paths with a length of one.
- Path FormationThe directed edges and the isolated vertices derived from the algorithm (Figure 3) form the paths in G. Three scenarios are possible during path formation:
- Data points are increasing throughout the years.If < for every i = 1, 2, ……n, then we obtain a single path, , of the length n. This indicates an increasing trend, as shown in Equation (4).
- Data points are decreasing throughout the years.If > for every , then we obtain a single path, , of the length n, indicating a decreasing trend. Consequently, the GBITA path length is given by Equation (4) for >.
- Data points are decreasing and increasing throughout the years.In this case, we obtain an increasing or decreasing trend based on the longest GBITA path length or isolated vertices.
For instance, let there be five data points. Our aim is to find the trend of these data. Consider these data points as the vertices of a graph. Let K be a graph with the vertices , , , , and .We draw a directed edge from to . Suppose is smaller than . Next, we look at the third vertex, . We extend the path from to if is less than .Now, we examine the subsequent vertex, . If is less than , we extend the path from to or skip the vertex . If we skip the vertex , this results in a path from to . This constitutes the first path in graph K.Next, we check if is less than . If so, we draw a directed edge from to . This gives us the second path in graph K. Here, the longest path is from to . As a result, we conclude that our data depict an increasing trend.It can be noted that a maximum of n paths can be found for a graph with n vertices. A positive sign of the path length indicates an increasing trend, while a negative sign indicates a decreasing trend. - Path For Trend AnalysisMathematically, a trend is a long-term pattern exhibited by data. Hence, in this methodology, the trend in the dataset is decided by the nature of the longest path. Here, different cases can arise.
- Let the longest GBITA path length (independent of the sign) be denoted by . If the nature of the discovered path is positive (> 0), we say that it has an increasing trend; otherwise, it has a decreasing trend (< 0).Let . A real number, , is said to be the greatest lower bound for A if and only if is a lower bound for A, and the same is applied for for every lower bound, , of A. Similarly, a real number, , is called the least upper bound for A if and only if is an upper bound for A, and the same is applied for for every upper bound, , of A [64].where glb and lub indicate the greatest lower bound and least upper bound, respectively, and stands for the paths obtained through GBITA for n vertices. If , then . Otherwise, .If there are other paths, say, , that have the same nature as , then is included with only if the paths between and are built by the isolated vertices. The length of the new path generated is determined using Equation (6).
- If two or more GBITA paths have the same length (which is the longest), then we observe all feasible paths that may be obtained from the given dataset. We determine the GBITA path length by excluding the path lengths of the isolated vertices and then choose the path with the longest path length.
- If, in step 2, two or more pathways have the same length, we determine their significant length. In other words, in addition to the path length, we add the path lengths of the isolated vertices. The trend is determined by the most significant path length.
- In step 3, if two or more paths have the same trend and significant length, we choose one of them.
- If, in step 4, there are many paths with the same significant length and different trends, then we choose the path and trend that repeats a greater number of times.
- In step 5, if there is the same number of paths with the same significant length and different trends, we conclude that no such path can be identified.
- Metrics for the Significance Of a TrendIt is essential to determine the significance of the path. This method uses a metric that describes the longest GBITA path to determine the path’s significance. The metric for the significance of a trend shows how relevant the observed trend in the data is. If the result is significant, it indicates that the trend (increasing or decreasing) is probably real and not the result of random variations in the data. When a trend is not significant, it implies that the observed pattern may be caused by random variation, and it would be too early to infer the presence of a true trend.The path significance is found using the formulawhere S = the significance of the path,= the longest GBITA path used to find the trend, andn = the total number of vertices.The GBITA path’s significance constantly ranges between [0, 1].
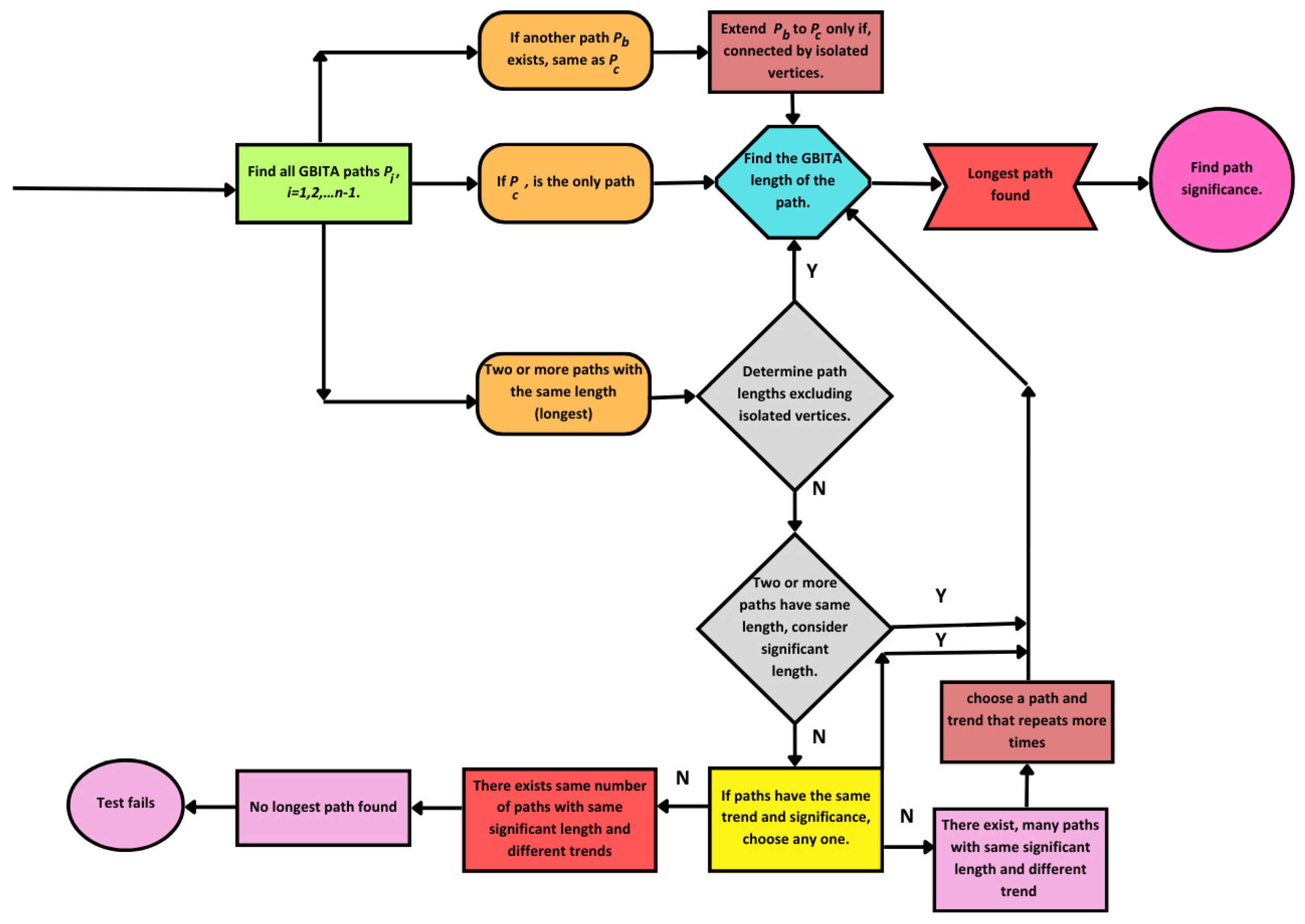
To enhance the clarity, the GBITA workflow for finding the trend for a path is outlined in the form of an algorithm, as depicted in Figure 4, and its flow chart is shown in Figure 5.
Figure 4.
Algorithm for determining the trend of a path using GBITA.
Figure 5.
Flow chart of GBITA. Y denotes Yes and N denotes No.
A comparative analysis of the proposed GBITA method with existing traditional methods such as the MK and SR is given in Table 1 with references.
Table 1.
Comparison of GBITA with traditional methods (MK and SR).
Following the delineation of the research concept and methodologies utilized in this work, the subsequent section offers the analytical results.
3. Results
3.1. Monte Carlo Simulations
The GBITA technique was validated using a Monte Carlo simulation, as the time series under analysis did not adhere to any specific distribution. Initially, 41 randomly generated data points without any inherent trends were analyzed. Under these conditions, the GBITA method correctly identified the absence of significant increasing or decreasing trends. Subsequently, artificial trends—both increasing and decreasing—were introduced to the dataset. In these instances, the GBITA technique demonstrated robust performance, successfully detecting the induced trends.
The validation process was further extended by testing the technique on purely monotonic series encompassing both increasing and decreasing sequences. To ensure the robustness and reliability of the method across various data scenarios, 200 simulations were conducted. These simulations included scenarios based on both parametric and non-parametric distributions. The outcomes were highly consistent, with GBITA successfully detecting trends in 99% of parametric cases and achieving a perfect success rate of 100% in non-parametric scenarios.
3.2. General Crop Characteristics
To effectively implement techniques for crop modeling, it is essential to first understand the general characteristics and trends of the crops under study. The distribution of the data was analyzed using the Shapiro–Wilk test, which confirmed that the all-time series followed a non-parametric distribution. To further investigate the data, the Ljung–Box test was employed to assess the serial correlation, revealing that while some time series exhibited a serial correlation, others did not. Further to this, we present a detailed statistical summary of the productivity and cultivated area for paddy and coconut crops in this section. The summary includes key metrics such as the mean, median, minimum, maximum, standard deviation, and the first and third quartiles.
These statistics provide valuable insights into the variability and central tendencies of the data, forming the foundation for robust crop modeling and analysis.
In Kerala, the paddy area ranged from 171,398 Hect to 806,871 Hect, with the productivity ranging from 1587 kg/Hect to 3073 kg/Hect, and the coconut area ranged from 651,370 Hect to 925,783 Hect, with the productivity ranging from 3814–7,491 nuts/Hect (Table 2). Notably, the calculated standard deviation across all the data points was exceptionally high, reflecting substantial variability in both the area and productivity.
Table 2.
Statistical yield and area estimates for the paddy and coconut crops in Kerala.
Figure 6 and Figure 7 illustrate the district-level characteristics of coconut and paddy crops using boxplots. The analysis of district-level data revealed notable trends. Palakkad recorded the highest mean paddy cultivation area at 88,918.06 Hect (Figure 6a), while Kozhikode reported the largest mean coconut cultivation area, averaging 122,160.9 Hect (Figure 6b). In terms of productivity, the highest average yield for paddies was observed in Pathanamthitta at 2853.75 kg/Hectare (Figure 7a), whereas Malappuram led in terms of the coconut yield with an average of 8697.62 nuts/Hectare (Figure 7b).

Figure 6.
District-wise area distribution for (a) paddies and (b) coconut for 2004–2020. The 14 districts of Kerala are the 14 points on the x-axis: 1. Thiruvananthapuram, 2. Kollam, 3. Pathanamthitta, 4. Alappuzha, 5. Kottayam, 6. Idukki, 7. Ernakulam, 8. Thrissur, 9. Palakkad, 10. Malappuram, 11. Kozhikode, 12. Wayanad, 13. Kannur, and 14. Kasaragod.

Figure 7.
The same as Figure 4 but for productivity.
In comparison, the district of Palakkad recorded the largest paddy area. However, anomalies were found in the districts of Thrissur, Kollam, Pathanamthitta, Ernakulam, and Malappuram. Additionally, districts such as Thiruvananthapuram, Kollam, Pathanamthitta, Kozhikode, and Kasaragod exhibited comparable data levels for the paddy area (Figure 6a).
For the coconut area, Malappuram reported the largest area, while Wayanad had the smallest. Notably, the coconut area data for Wayanad were the least dispersed, indicating minimal variability. Deviations were observed in the districts of Thiruvananthapuram, Pathanamthitta, Alappuzha, Idukki, and Ernakulam (Figure 6b). It was also noted that the boxplot depicted a normal distribution in the districts of Kollam and Thrissur for the coconut area.
High dispersion in the paddy yield was found in the Pathanamthitta district, and outliers were recorded in Kollam, Alappuzha, Wayanad, and Kasaragod. The paddy productivity had its maximum value in Pathanamthitta and its lowest in Kozhikode (Figure 7a). For the coconut yield, outliers were observed in the districts of Thiruvananthapuram, Ernakulam, Thrissur, Malappuram, and Kannur (Figure 7b). While the cultivation areas for paddy and coconut crops fell within a similar range across districts, the coconut production consistently surpassed that of the paddies in all regions.
3.3. Trends in Area and Productivity of Paddies and Coconut in Kerala
The GBITA technique is graphically represented in Figure 8 and Figure 9 for the area and productivity of coconut and paddies. The analysis revealed contrasting trends in the areas of coconut and paddies in Kerala. The coconut area showed an increasing trend, with a significance level of 0.4, whereas the paddy area displayed a decreasing trend, with a higher significance level of 0.88. As far as productivity was concerned, both paddies and coconut depicted an upward trend, with significance levels of 0.25 and 0.50, respectively.

Figure 8.
Trends for paddy (a) area and (b) productivity, as shown by GBITA for Kerala.
Figure 9.
Trends for coconut (a) area and (b) productivity, as shown by GBITA for Kerala.
Various other studies conducted on these crops provide validity for these conclusions. Some of the factors that help in increasing productivity are the adoption of modern agricultural techniques, using hybrid varieties, and government initiatives [75,76]. Hybrid seeds can increase the overall production by 20 to 25% compared with that of conventional ones [77]. The authors of [78] claim that the adoption of hybrid crops has led to a substantial increase in different crop varieties.
Figure 8a shows that the paddy area was significantly reduced between 1982 and 2017, and a small increase was witnessed in the years 1980–1981 and 2018–2019. These findings are supported by a study put forward by Thomas [79]. Between 1980 and 1995, an increase in the area of coconut groves was also noticed. An increase was also noticed in the paddy and coconut productivity between 1995 and 2015 and 1995 and 2005, respectively. Various studies validated all of the above results [80,81,82]. Kumar, in his study, observed the reasons behind the decrease in paddies and the increase in coconut areas.
Some of these reasons include the widespread deforestation in the state, which has resulted in frequent floods, landslides, and soil erosion [83].
The paddy productivity in Kerala has shown a notable increase, even as the area continues to shrink. This trend can be explained by several interrelated factors, including government initiatives aimed at boosting productivity, economic pressures that lead to a preference for other crops, environmental concerns, and the conversion of agricultural land for non-agricultural purposes [84,85].
The trends in the coconut and rice areas can be easily analyzed using the graph, which, in turn, reduces the complexity and makes them easier to understand. This is due to the long, continuous paths. A straightforward analysis of the productivity curves is insufficient. In such cases, finding the GBITA paths will help us analyze the trend in more detail.
3.4. District-Wise Trend Detection for the Area and Productivity of Paddies and Coconut
In Thiruvananthapuram, both the rice production and area declined significantly, with significance levels of 0.56 and 0.81, respectively. Similarly, the area and productivity of coconut exhibited negative deviations marked by significance levels of 0.31 and 0.88. Kollam experienced a decline in both the area and productivity for paddies and coconut (Figure 10b and Figure 11b). The paddy area and productivity registered significance levels of 0.69 and 0.31, respectively. For coconut, the area showed 100% significance, while the productivity was 50% significant.
Figure 10.
(a) Increasing and (b) decreasing trends in the paddy and coconut areas determined using GBITA for the 14 districts.
Figure 11.
(a) Increasing and (b) decreasing trends in the paddy and coconut productivity determined using GBITA for the 14 districts.
In Pathanamthitta, contrasting trends were observed: the paddy area and coconut productivity increased (Figure 10a and Figure 11a), whereas the paddy productivity and coconut area declined. In Alappuzha, the paddy area, paddy productivity, and coconut productivity rose by 19%, while the coconut area decreased sharply by 75%. Kottayam exhibited a similar pattern to that of Alappuzha.
In Idukki, both the paddy (0.62) and coconut (0.31) areas showed a declining trend, while their respective productivity levels exhibited positive trends, with a significance level of 0.25. Ernakulam recorded a decrease in the paddy area (0.56) alongside an increase in productivity (0.25). However, both the coconut area (0.94) and productivity (0.69) in this district displayed negative deviations. In Thrissur, the coconut area and productivity showed a downward trend, with significant declines at the levels of 0.88 and 0.19, respectively, while contrasting characteristics were observed in the case of the paddy area (0.44) and productivity (0.62); while the paddy area (0.44) displayed a declining trend, the paddy productivity (0.62) indicated an upward trajectory.
Palakkad, the neighboring district of Thrissur, observed a decreasing trend for the rice and coconut areas with lower significance values. While the proposed test did not identify a definitive pattern for the paddy field productivity, it revealed an increasing trend in the coconut productivity for this region. In the Malappuram district, the paddy area (0.44) and productivity (0.81) and the coconut yield (0.25) increased, whereas the coconut area (0.18) decreased. A decreasing curve for the area of paddies and coconut was noted in the region of Kozhikode, whereas the productivity increased.
The Wayanad district witnessed an upsurge in the area and productivity of both crops. Both paddy (56%) and coconut (62%) land in Kannur experienced considerable declines. In this region, the paddy productivity rose while the coconut productivity fell. The proposed test failed to determine the trend in the paddy productivity in Kasaragod. The paddy area (0.75) and coconut productivity (0.19) experienced a negative trend, while the area of coconut (0.56) increased in this region.
In the southernmost districts, Thiruvananthapuram and Kollam, both the productivity and area of these crops (paddy and coconut crops) decreased.
4. Discussion
The graph-based innovative trend analysis (GBITA) technique exhibited promising results for the productivity and area of paddy and coconut crops across Kerala and its 14 districts. The productivity of crops and the coconut area in the state showed an increasing trend, while the paddy area exhibited a decreasing trend. The southernmost districts, Thiruvananthapuram and Kollam, showed a declining trend in both the crop area and productivity.
Trend detection techniques play a crucial role in data analytics. Existing trend analysis methods are based on specific assumptions, which can hinder their ability to analyze data comprehensively. Due to their ease of application and adaptation, the most commonly used trend techniques are the Mann–Kendall (MK) test and Spearman’s rho (SR) test. However, these methods also require certain assumptions for their validity, such as the length of the data, a normality condition, and serial correlations. The MK test has several drawbacks that impair the validity and dependability of its results. The fact that it does not function for data with periodicity is one of its drawbacks [86].
In this research, a novel approach, graph-based innovative trend analysis (GBITA), was developed to study trends in data. The key advantage of this method is that it makes no presumptions and can be used for all data types with positive values. Another key benefit is that the significance of GBITA is independent of the level of significance chosen. In contrast to traditional methods, GBITA does not rely on an arbitrary choice of significance level. It incorporates the sample size into the calculation of significance, leading to a more precise and context-specific evaluation.
The developed approach was validated using the Monte Carlo approach with 200 simulations (100 parametric and 100 non-parametric). The concept of the bootstrapped Monte Carlo simulation was applied, as the dataset under consideration did not follow a specific distribution.
A study conducted by Abraham and Mohan observed that, between 2005 and 2020, there was a rise in the productivity and a decrease in the area of paddies in Kerala [87]. A similar pattern was noted in another study conducted between 1980 and 2018 by Krishnan and Chandran [88]. This aligns with our GBITA findings, which indicate that the paddy productivity in the state increased, while the cultivation area decreased.
The reduction in paddy cultivation areas in the state is influenced by several factors, including shifts in land use patterns, urban expansion, non-agricultural development, economic constraints, labor shortages, the fragmentation of land holdings, and a decrease in the cropping intensity [75]. Another study, [89], further supported our findings that both the area and productivity of coconuts have increased. Urbanization and changes in agricultural techniques are cited as the main causes of the declining trend in the crop yield and area in the southernmost districts according to [90,91,92,93].
The general characteristics found showed that the mean coconut area in Kerala is larger than that of the paddy area, which was also true for the productivity in the years 1995–2020. The boxplot for the 14 districts shows that Palakkad had the highest mean value for the paddy area, while Pathanamthitta had the highest mean for the productivity. Despite having a larger paddy crop area, the paddy productivity in Palakkad is only average due to labor shortages, rising farm worker wages, and falling crop prices [94].
In terms of the coconut area, Kozhikode and Malappuram ranked first and second, respectively. Malappuram had high levels of productivity compared with Kozhikode. A study conducted on these regions found that rain had a detrimental impact on this productivity [95]. The datasets of Kozhikode and Malappuram were found to be highly dispersed and contained anomalies.
In the Pathanamthitta district, while the paddies’ area increased, their productivity declined. However, in the Thrissur, Malappuram, and Wayanad districts, where the area increased, the productivity also rose. Thomas, in his study [96], attributed the observed increase in productivity in Thrissur and Wayanad to enhanced irrigation practices and the introduction of high-yield varieties. In the Pathanamthitta, Alappuzha, Kottayam, Idukki, Thrissur, Malappuram, and Wayanad districts, the coconut area decreased while the productivity increased. The growth observed in Pathanamthitta and Idukki was attributed to improved management techniques and the adoption of new varieties in Lathika and Kumar’s study [89].
The proposed method was unsuccessful in identifying a trend for the paddy productivity in Kasaragod, as well as for both the coconut and paddy productivity in the Palakkad district. This may have been due to there being many paths of the same length with different directions. A primary drawback of the proposed method is its inability to locate trendless data. The algorithm does not have a specific step that can recognize data without a trend. In cases of trendless data, they exhibit a trend that is either increasing or decreasing with less significance. Another limitation is that a 1% error for parametric data was noted for the 200 Monte Carlo simulations carried out during the validation process. This error might be the result of the randomness of the data or the limited number of simulations conducted during Monte Carlo simulation [97].
Trend detection techniques have grown in popularity over the years, with applications in a variety of disciplines. These techniques are critical for enhancing model accuracy in machine learning, identifying trends in historical data, forecasting, allowing for early risk assessment, and supporting data-driven decision-making processes. More of these applications can be explored through GBITA in future works. Another intriguing application of GBITA is that most of the GBITA paths found with a significance larger than 0.5 had a change point in the path. A change point, or a sudden change in a time series, refers to a shift in the underlying trends, frequencies, or probability distributions [98]. Further research and experimentation can be conducted on this change point.
5. Conclusions
This study proposed a novel technique called graph-based innovative trend analysis (GBITA) for assessing trends in datasets. The principal strength of the suggested method is its versatility, as it requires no assumptions and is suitable for any data type with positive values. Monte Carlo simulations were conducted to validate the GBITA technique.
Using this novel technique, the area and productivity of the crops—namely, paddy and coconut crops—were examined across Kerala and its districts.
- The paddy area in Kerala underwent a significant decline, whereas the coconut area showed an increasing trend. One reason for this is the increase in the rate of deforestation, which has resulted in various other natural disasters.
- In the districts of Thiruvananthapuram and Kollam, both the crop areas and productivity declined.
To address the decline in paddy fields and meet food demands, farmers can adopt hybrid crops or varieties that yield more in less time and with less land. Additionally, practicing sustainable agriculture tailored to the local climate can further support farmers in achieving better outcomes.
The GBITA approach holds potential for further exploration in future research. There is scope for enhancing the method, particularly in areas where the test fails, and for developing techniques to identify change points along the path. Expanding the application of GBITA to diverse datasets across various fields could help to validate its robustness. Through integrating this method with statistical or machine learning techniques, its adaptability to more complex problems could be significantly improved.
Author Contributions
Conceptualization, methodology, software, formal analysis, investigation, resources, data curation, and writing—original draft preparation: C.M.T. Validation, review, editing, visualization, supervision, and project administration: A.N. All authors have read and agreed to the published version of the manuscript.
Funding
This research received no external funding.
Data Availability Statement
The data are available in a publicly accessible repository that does not issue DOIs. Publicly available datasets were analyzed in this study. These data can be found here: Kerala paddy and coconut crops [https://www.ecostat.kerala.gov.in/dataset/22] (accessed on 25 January 2025) and district-wise paddy and coconut crops [https://www.ecostat.kerala.gov.in/dataset/28?page=3] (accessed on 25 January 2025).
Conflicts of Interest
The authors declare no conflict of interest.
References
- Ramaswamy, N.S. India’s changing agricultural landscape and its way to inclusive growth. The Economic Times, 19 November 2022. [Google Scholar]
- Dhawan, V. Water and agriculture in India. In Background Paper for the South Asia Expert Panel During the Global Forum for Food and Agriculture; OAV—German Asia-Pacific Business Association: Hamburg, Germany, 2017; Volume 28, pp. 80–85. [Google Scholar]
- Mahadevan, R. Productivity growth in Indian agriculture: The role of globalization and economic reform. Asia Pac. Dev. J. 2003, 10, 57–72. [Google Scholar] [CrossRef]
- Mishra, A.; Mazumdar, P. Climate Change Innovation Programme (CCIP) Scoping Studies on State Action Plan on Climate Change (SAPCC), 2014, Commissioned Study Report sponsored by DFID, Govt of UK and coordinated by EPCO, Madhya Pradesh. 2014. Available online: https://eprints.whiterose.ac.uk/138071/1/Scoping_Study_Institutional_Arrangements_for_SAPCC_six_states_India_2014.pdf (accessed on 25 January 2025).
- Rao, G.; Ram Mohan, H.; Gopakumar, C.; Krishnakumar, K. Climate change and cropping systems over Kerala in the humid tropics. J. Agrometeorol. 2008, 10, 286–291. [Google Scholar]
- Erratic Rainfall and its Upshot on Rice Production in Kerala. Indian J. Econ. Dev. 2023, 19, 839–846.
- Saseendran, S.; Singh, K.; Rathore, L.; Singh, S.; Sinha, S. Effects of climate change on rice production in the tropical humid climate of Kerala, India. Clim. Change 2000, 44, 495–514. [Google Scholar] [CrossRef]
- Zhou, Z.; Jin, J.; Song, L.; Yan, L. Effects of temperature frequency trends on projected japonica rice (Oryza sativa L.) yield and dry matter distribution with elevated carbon dioxide. PeerJ 2021, 9, e11027. [Google Scholar] [CrossRef]
- Riya, K.; Ajithkumar, B. Future changes in rice cultivation in the central zone of Kerala. Ann. Agric. Res. 2023, 44, 387–394. [Google Scholar]
- Hamed, K.H.; Rao, A.R. A modified Mann-Kendall trend test for autocorrelated data. J. Hydrol. 1998, 204, 182–196. [Google Scholar] [CrossRef]
- Hamed, K.H. Trend detection in hydrologic data: The Mann–Kendall trend test under the scaling hypothesis. J. Hydrol. 2008, 349, 350–363. [Google Scholar] [CrossRef]
- Wang, W.; Van Gelder, P.; Vrijling, J. Trend and stationarity analysis for streamflow processes of rivers in western Europe in the 20th century. In Proceedings of the IWA International Conference on Water Economics, Statistics, and Finance, Rethymno, Greece, 8–10 July 2005; IWA: London, UK, 2005; Volume 810. [Google Scholar]
- Burn, D.H.; Elnur, M.A.H. Detection of hydrologic trends and variability. J. Hydrol. 2002, 255, 107–122. [Google Scholar] [CrossRef]
- Yue, S.; Pilon, P.; Phinney, B. Canadian streamflow trend detection: Impacts of serial and cross-correlation. Hydrol. Sci. J. 2003, 48, 51–63. [Google Scholar] [CrossRef]
- Sen, P.K. Estimates of the regression coefficient based on Kendall’s tau. J. Am. Stat. Assoc. 1968, 63, 1379–1389. [Google Scholar] [CrossRef]
- Mann, H.B. Nonparametric tests against trend. Econom. J. Econom. Soc. 1945, 13, 245–259. [Google Scholar] [CrossRef]
- Yuan, L.; Yang, G.; Li, H.; Zhang, Z. Spatio-temporal variation analysis of precipitation during 1960-2008 in the Poyang Lake basin, China. Open J. Mod. Hydrol. 2016, 6, 115–127. [Google Scholar] [CrossRef]
- Şen, Z. Innovative trend analysis methodology. J. Hydrol. Eng. 2012, 17, 1042–1046. [Google Scholar] [CrossRef]
- Ujjainia, S.; Gautam, P.; Veenadhari, S. Crop Yield Prediction using Regression Model. Int. J. Innov. Technol. Explor. Eng. 2020, 9, 269–273. [Google Scholar] [CrossRef]
- Sarma, A.; Kumar, T.L.; Koteswararao, K. Development of an agroclimatic model for the estimation of rice yield. J. Ind. Geophys. Union 2008, 12, 89–96. [Google Scholar]
- Andersen, M.A.; Alston, J.M.; Pardey, P.G.; Smith, A. A century of US farm productivity growth: A surge then a slowdown. Am. J. Agric. Econ. 2018, 100, 1072–1090. [Google Scholar] [CrossRef]
- Choudhury, A.; Jones, J. Crop yield prediction using time series models. J. Econ. Econ. Educ. Res. 2014, 15, 53–67. [Google Scholar]
- Jamaludheen, A.; Kumar, N.R.; Singh, A.; Praveen, K.; Jha, G.K. Climate Dynamics over Kerala, India: Insight from a Century-long Temperature and Rainfall Data Analysis. Int. J. Environ. Clim. Change 2024, 14, 404–417. [Google Scholar] [CrossRef]
- Harshith, K.; Ragini, H.; Meenakshi, J.; Kumar, B.; Sampat, S.; Shruthi, G. Performance Evaluation of Predictive Models for Coconut Crop Production in Karnataka Using Weather Parameters. Int. J. Environ. Clim. Change 2024, 14, 650–660. [Google Scholar] [CrossRef]
- El-Rasoul, A.A.E.Y.; Shehab, S.M.H.; Maghraby, H.E.S. Trends and Decomposition Growth Analysis of the Most Important Cereal Crops in Egypt. MPRA 2020. Available online: https://mpra.ub.uni-muenchen.de/100231/ (accessed on 25 January 2025).
- Zhang, X.; Yao, G.; Vishwakarma, S.; Dalin, C.; Komarek, A.M.; Kanter, D.R.; Davis, K.F.; Pfeifer, K.; Zhao, J.; Zou, T.; et al. Quantitative assessment of agricultural sustainability reveals divergent priorities among nations. One Earth 2021, 4, 1262–1277. [Google Scholar] [CrossRef]
- Kalpana, P.; Kumar, P.K.; Chesneau, C. A Statistical Assessment on Abrupt Change and Trend Analysis of Rice Production. Stat. Appl. 2021, 19, 179–189. [Google Scholar]
- Rahman, M.A.; Yunsheng, L.; Sultana, N. Analysis and prediction of rainfall trends over Bangladesh using Mann–Kendall, Spearman’s rho tests and ARIMA model. Meteorol. Atmos. Phys. 2017, 129, 409–424. [Google Scholar] [CrossRef]
- Meshram, S.G.; Kahya, E.; Meshram, C.; Ghorbani, M.A.; Ambade, B.; Mirabbasi, R. Long-term temperature trend analysis associated with agriculture crops. Theor. Appl. Climatol. 2020, 140, 1139–1159. [Google Scholar] [CrossRef]
- Gadedjisso-Tossou, A.; Adjegan, K.I.; Kablan, A.K.M. Rainfall and temperature trend analysis by Mann–Kendall test and significance for Rainfed Cereal Yields in Northern Togo. Sci 2021, 3, 17. [Google Scholar] [CrossRef]
- Kahsai, Y.; Zenebe, A.; Teklehaimanot, A.; Girma, A.; Zenebe, G.; Shiferaw, H.; Giannini, A. Exploring climate change adaptation options from climate analogues sites for wheat production in the Atsbi district Northern Ethiopia. Theor. Appl. Climatol. 2024, 155, 9327–9349. [Google Scholar] [CrossRef]
- Kumar, S.; Roshni, T.; Kahya, E.; Ghorbani, M.A. Climate change projections of rainfall and its impact on the cropland suitability for rice and wheat crops in the Sone river command, Bihar. Theor. Appl. Climatol. 2020, 142, 433–451. [Google Scholar] [CrossRef]
- Malkari, N. Exponential Smoothing: A Method for Time Series Forecasting. Medium, 19 April 2023. [Google Scholar]
- Hoffmann, J.P. Linear Regression Models: Applications in R; Chapman and Hall/CRC: Boca Raton, FL, USA, 2021. [Google Scholar]
- Yue, S.; Wang, C.Y. Applicability of prewhitening to eliminate the influence of serial correlation on the Mann-Kendall test. Water Resour. Res. 2002, 38, 4-1-4-7. [Google Scholar] [CrossRef]
- Sihotang, H.T.; Riandari, F.; Sihotang, J. Graph-based Exploration for Mining and Optimization of Yields (GEMOY Method). J. Tek. Inform. CIT Medicom 2024, 16, 70–81. [Google Scholar] [CrossRef]
- Krix, S.; DeLong, L.N.; Madan, S.; Domingo-Fernández, D.; Ahmad, A.; Gul, S.; Zaliani, A.; Fröhlich, H. MultiGML: Multimodal graph machine learning for prediction of adverse drug events. Heliyon 2023, 9, e19441. [Google Scholar] [CrossRef]
- Mugwika, C.G. Graph-Based Feature Selection Model for Genes’ Phenotype Prediction. Ph.D. Thesis, JKUAT-COPAS, Nairobi, Kenya, 2022. [Google Scholar]
- Sanfeliu, A.; Alquézar, R.; Andrade, J.; Climent, J.; Serratosa, F.; Vergés, J. Graph-based representations and techniques for image processing and image analysis. Pattern Recognit. 2002, 35, 639–650. [Google Scholar] [CrossRef]
- Aittokallio, T.; Schwikowski, B. Graph-based methods for analysing networks in cell biology. Brief. Bioinform. 2006, 7, 243–255. [Google Scholar] [CrossRef] [PubMed]
- He, H.; Chen, G.; Chen, C.Y.C. Integrating sequence and graph information for enhanced drug-target affinity prediction. Sci. China Inf. Sci. 2024, 67, 129101. [Google Scholar] [CrossRef]
- Xia, L. A Systematic Graph-Based Methodology for Cognitive Predictive Maintenance of Complex Engineering Equipment. Ph.D. Thesis, Hong Kong Polytechnic University, Hong Kong, China, 2024. [Google Scholar]
- Balasingham, J.; Zamaraev, V.; Kurlin, V. Material property prediction using graphs based on generically complete isometry invariants. Integr. Mater. Manuf. Innov. 2024, 13, 555–568. [Google Scholar] [CrossRef]
- Mahadevan, S. Monte Carlo Simulation; Mechanical Engineering; Marcel Dekker: New York, NY, USA; Basel, Switzerland, 1997; pp. 123–146. [Google Scholar]
- Raychaudhuri, S. Introduction to monte carlo simulation. In Proceedings of the 2008 Winter Simulation Conference, Miami, FL, USA, 7–10 December 2008. [Google Scholar] [CrossRef]
- Hyndman, R.J. Degrees of Freedom for a Ljung-Box Test. Rob J Hyndman, 28 June 2023. [Google Scholar]
- Ljung, G.; Box, G. On a measure of lack of fit in time series models. Biometrika 2015, 65, 297–303. [Google Scholar] [CrossRef]
- Malato, G. An Introduction to the Shapiro-Wilk Test for Normality. Built In, 9 May 2023. [Google Scholar]
- Sabha, R.; Sabha, L.; von Kerala, O.G. Pinarayi Vijayan (CPI (M)). Population 2018, 2. Available online: https://www.keralasoils.gov.in/en/kerala-glance (accessed on 23 May 2024).
- Noble, W.A. Kerala. 2022. Available online: https://www.britannica.com/contributor/William-A-Noble/3978 (accessed on 29 July 2024).
- Chattopadhyay, S.; Franke, R.W. Striving for Sustainability: Environmental Stress and Democratic Initiatives in Kerala; Concept Publishing Company: Delhi, India, 2006. [Google Scholar]
- Yesodharan, E. State of the Environment Report of Kerala 2007. In Land Environment, Wetlands of Kerala and Environmental Health; KSCSTE: Thiruvananthapuram, India, 2007. [Google Scholar]
- Biju Kumar, A. Climate change impacts in the coastal and marine ecosystem of Kerala. In Climate Change and Marine Ecosystems; Cochin University of Science and Technology: Kochi, India, 2014; Volume 32. [Google Scholar]
- Jose, M.; Padmanabhan, M. Dynamics of agricultural land use change in Kerala: A policy and social-ecological perspective. Int. J. Agric. Sustain. 2016, 14, 307–324. [Google Scholar] [CrossRef]
- Annamalai, S. Long-Term Strategies and Programmes for Mechanization of Agriculture in Agro Climatic Zone–XII: Western Plains and Ghat Regions; Indian Planning Commission Government of India: New Delhi, India, 1989. [Google Scholar]
- Kumari, S.L. Status Paper on Rice in Kerala. 2012. Available online: https://www.scribd.com/document/93442621/Status-Paper-on-Rice-in-Kerala (accessed on 4 August 2024).
- Kerala State Planning Board. 2010. Available online: https://spb.kerala.gov.in/sites/default/files/inline-files/ER-2010.pdf (accessed on 13 June 2024).
- Kerala State Planning Board. 1970. Available online: https://spb.kerala.gov.in/sites/default/files/inline-files/1970.pdf (accessed on 13 June 2024).
- Kannan, K.P.; Pushpangadan, K. Agricultural Stagnation and Economic Growth in Kerala: An Exploratory Analysis; Centre for Development Studies: Thiruvananthapuram, India, 1988. [Google Scholar]
- Balakrishnan, R.; Ranganathan, K. A Textbook of Graph Theory; Springer Science & Business Media: Berlin/Heidelberg, Germany, 2012. [Google Scholar]
- Deo, N. Graph Theory with Applications to Engineering and Computer Science; Courier Dover Publications: Mineola, NY, USA, 2017. [Google Scholar]
- Bender, E.A.; Williamson, S.G. Lists, Decisions and Graphs; Edward A. Bender & S. Gill Williamson: Mineola, NY, USA, 2010. [Google Scholar]
- Stephanie, S.G. Trend Analysis: Simple Definition, Examples. 2021. Available online: https://www.statisticshowto.com/trend-analysis/ (accessed on 30 June 2024).
- Whittaker, D. Fundamentals of mathematical analysis, by R Haggarty. Pp 332.£ 17-95. 1993 ISBN 0-201-63197-0 (Addison Wesley). Math. Gaz. 1995, 79, 221-221. [Google Scholar] [CrossRef]
- Khambhammettu, P. Mann-Kendall Analysis for the Fort Ord Site; OU-1 2004 Annual Groundwater Monitoring Report; HydroGeoLogic, Inc.: Herndon, VA, USA, 2005. [Google Scholar]
- Frost, J. Spearman’s Correlation Explained. Available online: https://statisticsbyjim.com/basics/spearmans-correlation/ (accessed on 20 January 2025).
- Kamal, N.; Pachauri, S. Mann-Kendall test—A novel approach for statistical trend analysis. Int. J. Comput. Trends Technol 2018, 63, 18–21. [Google Scholar] [CrossRef]
- Kaur, M.; Kaur, A.; Kaur, S. Parametric and Non-Parametric Analysis: A Review. Gyankosh Annu. Double Blind. Peer Rev. Interdiscip. J. 2024, VII, 59–68. [Google Scholar]
- Blain, G.C. The modified Mann-Kendall test: On the performance of three variance correction approaches. Bragantia 2013, 72, 416–425. [Google Scholar] [CrossRef]
- O’Brien, N.; Burn, D.; Annable, W.; Thompson, P. Trend Detection in the Presence of Positive and Negative Serial Correlation: A Comparison of Block Maxima and Peaks-Over-threshold Data. Water Resour. Res. 2021, 57, e2020WR028886. [Google Scholar] [CrossRef]
- Gauthier, T.D. Detecting trends using Spearman’s rank correlation coefficient. Environ. Forensics 2001, 2, 359–362. [Google Scholar] [CrossRef]
- Wang, F.; Shao, W.; Yu, H.; Kan, G.; He, X.; Zhang, D.; Ren, M.; Wang, G. Re-evaluation of the power of the Mann-Kendall test for detecting monotonic trends in hydrometeorological time series. Front. Earth Sci. 2020, 8, 14. [Google Scholar] [CrossRef]
- Schober, P.; Boer, C.; Schwarte, L.A. Correlation coefficients: Appropriate use and interpretation. Anesth. Analg. 2018, 126, 1763–1768. [Google Scholar] [CrossRef]
- Janse, R.J.; Hoekstra, T.; Jager, K.J.; Zoccali, C.; Tripepi, G.; Dekker, F.W.; van Diepen, M. Conducting correlation analysis: Important limitations and pitfalls. Clin. Kidney J. 2021, 14, 2332–2337. [Google Scholar] [CrossRef]
- Kumar B, D.P.K.B.; Abraham, D.M. Leading Issues and challenges in the Agriculture Sector of Kerala. Int. J. Res. Econ. Soc. Sci. 2021, 11, 138–150. [Google Scholar]
- Kumar, B.M.; Kunhamu, T. Nature-Based Solutions in Agriculture: A Review of the Coconut (Cocos nucifera L.)-Based Farming Systems in Kerala, “the Land of Coconut Trees”. Nat.-Based Solut. 2022, 2, 100012. [Google Scholar] [CrossRef]
- Tiwari, K.R.; Panthee, D.R.; Joshi, B.K.; Subedi, K. Going for Hybrid Crops Breeding in Nepal: Strategies and Policy Dimensions. Nepal Public Policy Rev. 2023, 3, 259–273. [Google Scholar] [CrossRef]
- Knowledge Sourcing Intelligence. The Future of Agriculture: How Hybrid Seeds Are Transforming Crop Yields. 2025. Available online: https://www.knowledge-sourcing.com/resources/blogs/the-future-of-agriculture-how-hybrid-seeds-are-transforming-crop-yields/#:~:text=Hybridization%20techniques%20are%20utilized%20to,supporting%20agricultural%20land%20management%20better%7D. (accessed on 21 January 2025).
- Thomas, J.J. Paddy cultivation in Kerala. Rev. Agrar. Stud. 2011, 1, 215–226. [Google Scholar] [CrossRef]
- Abraham, M. Paddy Cultivation in Kerala: A Trend Analysis of Area, Production and Productivity at District Level. 2019. Available online: https://keralaeconomy.com/admin/pdfs/Paddy%20cultivation%20in%20Kerala.pdf (accessed on 25 January 2025).
- Kerala State Economics and Statistics Department. 2021. Available online: https://www.ecostat.kerala.gov.in/storage/publications/664.pdf (accessed on 2 July 2024).
- Report on Concurrent Estimation of Coconut Production in Kerala 2012–13. Available online: https://www.coconutboard.in/images/Survey/report-kerala-2012-13.pdf (accessed on 2 July 2024).
- Kumar, B. Land use in Kerala: Changing scenarios and shifting paradigms. J. Trop. Agric. 2006, 43, 1–12. [Google Scholar]
- Jacob, J. Paddy fields vanishing fast, how rice-loving Kerala is staring at a crisis. India Today, 5 September 2023. [Google Scholar]
- Vidyanandan, M.S. Kerala’s paddy cultivation sees drastic decline in last 15 years. The New Indian Express, 15 April 2022. [Google Scholar]
- Mallick, J.; Talukdar, S.; Alsubih, M.; Salam, R.; Ahmed, M.; Kahla, N.B.; Shamimuzzaman, M. Analysing the trend of rainfall in Asir region of Saudi Arabia using the family of Mann-Kendall tests, innovative trend analysis, and detrended fluctuation analysis. Theor. Appl. Climatol. 2021, 143, 823–841. [Google Scholar] [CrossRef]
- Abraham, M.P.; Mohan, G.R. Analysis of Paddy Cultivation in Kerala: A Study on Productivity and Area Trends. Kerala Agric. Univ. J. 2021. [Google Scholar]
- Krishnan, T.N.; Chandran, D.R. Trends in Paddy Cultivation in Kerala: A Descriptive Study. Kerala J. Agric. Sci. 2021. [Google Scholar]
- Lathika, R.; Kumar, K.A. Trends in Coconut Cultivation in India: An Insight into Kerala. Indian J. Agric. Econ. 2021, 60, 1–12. [Google Scholar]
- Suresh, M.R.; Lal, J.S. Decline in Paddy Cultivation in Kerala: A Case Study of Thiruvananthapuram. J. Kerala Stud. 2021. [Google Scholar]
- Das, K.N.; Varma, P.R. Impact of Urbanization on Paddy Cultivation in Kollam. Asian J. Agric. Rural. Dev. 2020. [Google Scholar]
- Menon, B.G.; Pillai, R.K. Coconut Cultivation Trends in Thiruvananthapuram: A Productivity Analysis. Kerala Agric. J. 2021. [Google Scholar]
- Nair, S.A.; Raghavan, D.M. Agricultural Decline in Kollam: The Cases of Paddy and Coconut. J. Sustain. Agric. 2022. [Google Scholar]
- Ravikumar, R.; Sudheesh, B. Economies of paddy cultivation in Palakkad district of Kerala. EPRA Int. J. Econ. Bus. Rev. 2013, 1, 26–31. [Google Scholar]
- Abhinav, M.; Lazarus, T.P.; Priyanga, V.; Kshama, A. Impact of rainfall on the coconut productivity in Kozhikode and Malappuram Districts of Kerala. Curr. Agric. Res. J. 2018, 6, 183–187. [Google Scholar] [CrossRef]
- Thomas, J.J. Paddy Cultivation in Kerala—Trends, Determinants and Effects on Food Security. J. Agric. Sci. 2021. Available online: https://ageconsearch.umn.edu/record/308556/files/Paddy%20Cultivation%20in%20Kerala.pdf (accessed on 28 December 2024).
- Liu, J. Error Estimation in Monte Carlo Simulations; Springer: Berlin/Heidelberg, Germany, 2009. [Google Scholar]
- Schroth, C.; Siebert, J.; Groß, J. Time Traveling with Data Science: Focusing on Change Point Detection in Time Series Analysis (Part 2). (Website) Fraunhofer IESE, Kaiserslautern, Germany. 2021. Available online: https://www.iese.fraunhofer.de/blog/change-point-detection/ (accessed on 6 July 2022).
Disclaimer/Publisher’s Note: The statements, opinions and data contained in all publications are solely those of the individual author(s) and contributor(s) and not of MDPI and/or the editor(s). MDPI and/or the editor(s) disclaim responsibility for any injury to people or property resulting from any ideas, methods, instructions or products referred to in the content. |
© 2025 by the authors. Licensee MDPI, Basel, Switzerland. This article is an open access article distributed under the terms and conditions of the Creative Commons Attribution (CC BY) license (https://creativecommons.org/licenses/by/4.0/).












