Abstract
With increasing wildfire severity and duration driven by climate change, accurately predicting fire behavior over extended time frames is critical for effective management and mitigation of such wildfires. Fire propagation models play a pivotal role in these efforts, providing simulations that can be used to strategize and respond to active fires. This study examines the fire area simulator (FARSITE) model’s performance in simulating recent wildfire events that persisted over 24 h with limited firefighting intervention in mostly remote access areas across diverse ecosystems. Our findings reveal key insights into a prolonged wildfire scenarios potentially informing improvements in operational fire management and long-term predictive accuracy, as the area comparisons indexes showed reasonable results between the detected fires from the fire information for resource management systems (FIRMSs) in the first 24 h of the fire and the following days. A case study of a recent wildfire in Madeira Island highlights the integration of real-time weather predictions and post-event weather data analysis. This analysis underscores the potential of combining accurate forecasts with retrospective validation to improve predictive capabilities in dynamic fire environments, which guided the development of a software platform designed to analyse ongoing wildfire events in real-time, leveraging image satellite data and weather predictions.
1. Introduction
Wildfires have increasingly become a severe global threat due to their destructive impact on ecosystems, economies, and human lives. The rapid intensification of fire events, fueled by climate change, has led to longer fire seasons, drier conditions, and more intense fires that frequently outlast traditional firefighting strategies [1] devastating the planet with their uncontrollable nature burning an estimated mean annual area of around km2 around the globe (from 2002 to 2016) [2], and although there have been recent improvements, the 2023/2024 fire season still reported a burned area of km2 [3].
Predictive fire propagation models have become essential tools for understanding, planning, and mitigating wildfire risks, allowing researchers and forest managers to simulate and assess the progression of fire under various environmental and meteorological conditions [4,5,6]. These models vary widely in their approach, sophistication, and application, ranging from highly detailed simulations that consider complex physical processes to more abstract models that provide quicker, albeit less detailed, insights. Broadly, these can be classified into three main categories: physics-based models, empirical models, and regional models.
Empirical models, such as FARSITE [4], utilize algorithms based on empirical data to simulate fire spread, intensity, and behavior, integrating variables such as fuel, topography, and weather conditions. This kind of model is able to predict surface fire behavior with high spatial and temporal resolution. The BEHAVE model, developed in the 1970s and refined in later years, employs a simpler approach to modeling fire spread and intensity but lacks the spatial complexity needed for heterogeneous landscapes [7].
Physics-based models, such as the Wildland–Urban Interface Fire Dynamics Simulator (WFDS), offer more detailed simulations that incorporate combustion and fluid dynamics at the cost of much higher computation requirements. This makes them less suitable for real-time applications and lower-scale wildfire studies [8].
Regional models are highly specific models that were carefully developed for the topographic reality of the region in which they were designed to be used. PROMETHEUS (Canada) [9] and Phoenix RapidFire (Australia) [10] are two regional models which are currently in use in their respective geography. They provide valuable insights but are not validated in other ecosystems.
Recent research efforts have also been devoted to the application of machine learning (ML) techniques for fire propagation prediction. In [11] researchers managed to achieve F1-scores ranging from 0.64 to 0.68 for predicting burned areas over a forecasting horizon of 1 to 5 days using a MA-Net deep network architecture, which shows still a great possibility of improvement in forecasting prolonged fires.
The integration of ML techniques in wildfire spread modeling has started to be increasingly developed in the last 6 years with advanced methods such as deep learning [12,13], ensemble learning [14,15], and reinforcement learning [16,17] are increasingly utilized to model the complex interactions between meteorological conditions, fuel characteristics, and topographical features. These approaches surpass traditional empirical and physics-based models by dynamically learning from historical fire behavior, environmental variables, and satellite observations. Recent studies have demonstrated that hybrid models combining physics-based simulations with ML algorithms can further improve prediction accuracy by incorporating real-time fire perimeter updates and atmospheric feedback mechanisms [18].
Deep learning architectures, such as convolutional neural networks (CNNs) have been particularly successful in extracting spatial and temporal patterns associated with wildfire propagation. CNNs leverage high-resolution satellite imagery and geospatial datasets to capture fine-scale vegetation distribution and fire spread characteristics [19]. Meanwhile, CNN-based models, including long short-term memory (LSTM) networks, excel in processing sequential fire spread data and historical meteorological trends, particularly wind speed and direction [20]. Moreover, transformer-based models have recently been introduced to wildfire prediction, showcasing enhanced performance in capturing long-range dependencies within fire spread patterns [21]. The continuous evolution of ML-based wildfire modeling holds significant promise for integrating multiple data sources, improving early warning systems, and optimizing firefighting resource allocation. The development of datasets such as ‘Next Day Wildfire Spread’ has facilitated the training and evaluation of these models, providing a benchmark for predicting wildfire propagation from remote-sensing data [22].
A current review on fire simulation approaches which included traditional physical, semi-empirical, numerical, and emerging machine learning-based models emphasized their pros and cons [23]. The review ended up recommending the implementation of a hybrid model that can recreate the strengths of each model, such as the foundational insights of traditional models and the superior efficiency and accuracy of machine learning models [23].
Despite their differences, these models share the goal of improving our understanding of fire behavior and supporting informed decision-making in fire management. The main objective of this research work is to simulate and analyse recent wildfire events that extended over 24 h with minimal combat, aiming to validate the effectiveness and identify potential limitations in prolonged, uncontrolled fire scenarios. By studying these real-world cases, we aim to gain insights into our performance simulating diverse environmental conditions and assess its applicability impacted by prolonged fires, laying the groundwork for advancing predictive capabilities essential for adapting to the increasingly severe wildfire landscape across the globe.
We also present a recent case study in Madeira island (August of 2024) that was analysed in real-time with weather prediction and compared with the real weather data obtained after the fire ended. This real-time example was captured by an application that was developed and shown here to present two different functionalities: (i) an automatic mode to detect fires in real-time and predict their 24 h propagation perimeter, and (ii) the manual mode that was used to study past events.
State of the Art
There have been some systematic reviews on the development of predictive fire propagation models [6,24], which are essential in wildfire management and can be used to simulate fire behavior, in order to aid fire protection services in both strategic planning and active fire suppression. Various models have been developed over the years to represent the complex interplay of weather, topography, and fuel characteristics on fire behavior, each tailored to specific landscapes and fire dynamics [6,24].
The increase in availability of satellite data, such as MODIS, VIIRS, and Sentinel-2, allow near-real-time updates of fuel and fire extent, since each point on earth is passed at a lower time-step, which also improves predictions in dynamic environments [1].
One of the earliest and still widely used models is the BEHAVE system [7]. BEHAVE provides a relatively simple and rapid method to predict fire behavior, primarily focusing on surface fires. However, it does not have the spatial complexity required for the integration of heterogeneous landscapes and is generally associated with the simulation of short-term fires.
In contrast, FARSITE was developed to incorporate a more detailed representation of fire behavior by integrating topographic, fuel, and meteorological data [4]. This software has been widely used in the United States, and can model complex surface fire behavior, accounting for wind and slope effects with a good spatial and temporal resolution [24]. It struggles with crown fires and/or prolonged fire events under changing conditions, due to its reliance on empirical data and simplified combustion models.
The Wildland–Urban Interface Fire Dynamics Simulator (WFDS) goes further by using computational fluid dynamics (CFD) to simulate the spread of wildfires in wildland-urban interfaces [8]. WFDS captures detailed physical processes, including combustion, heat transfer, and airflow, but at the cost of significant computational resources, limiting its application in large-scale or real-time scenarios. A recent version called WFDS-LS (Wildland–Urban Interface Fire Dynamics Simulator-Large Scale) has been updated to optimize their calculations for large-scale landscape fires, capturing both surface and canopy fuel dynamics [25].
PROMETHEUS, developed by the Canadian Forest Service, is specifically designed for Canadian landscapes and has been used to simulate fire spread in boreal forests [9]. This model uses algorithms to simulate both surface and crown fires, as well as spot fire behavior, making it highly suited for Canadian fire managers. However, the model’s calibration to the Canadian environment limits its adaptability to different ecosystems without substantial modification.
Phoenix RapidFire is an Australian model designed for rapid prediction of fire spread under various conditions in bushfire-prone areas [10]. It incorporates real-time weather data, making it suitable for emergency response. While effective in its native landscape, its performance and applicability outside Australia require further research.
Fire weather indices are also essential tools in wildfire modeling and risk assessment, integrating meteorological data such as temperature, humidity, and wind speed with fuel characteristics to quantify potential fire danger. The Canadian Fire Weather Index (FWI) is among the most widely used methods, having been extensively applied and reviewed across various ecosystems to predict fire behavior and inform operational decisions [26,27]. Recent studies have highlighted the importance of adapting the FWI to specific ecosystems; for instance, a very recent study introduced the PEAT-FWI, an adaptation for peatlands that incorporates peat-specific hydrological data, resulting in improved fire danger estimation in these environments [28].
Similarly, operational frameworks like the U.S. National Fire Danger Rating System (NFDRS) and various European indices serve as robust tools for regional fire risk assessment. The NFDRS, in particular, has undergone significant updates to enhance its predictive capabilities. Jolly et al. (2024) recently implemented new fuel moisture models and simplified fuel classifications in NFDRS Version 4, demonstrating that these changes improved the system’s accuracy in predicting fire danger while maintaining operational efficiency [29]. Moreover, this study have evaluated the NFDRS’s effectiveness across 6 different U.S. states, revealing variations in its correlation with fire activity, which underscores the necessity for region-specific adaptations [29]. Recognizing the critical role of these indices, our literature review now includes a comprehensive discussion on fire weather indices, acknowledging their widespread use and significant contributions to fire spread prediction and risk management.
Recent trends include the integration of remote sensing data and machine learning (ML) techniques, where ML-based models have shown promise in both pre-fire prediction and post-fire analysis. For example, ML techniques like convolutional neural networks (CNNs) and recurrent neural networks (RNNs) have been applied to predict fire spread based on historical fire data, weather, and fuel maps. Reviews of these approaches have shown that models can learn from past events, refining their prediction accuracy over time [30,31].
This study employs the FARSITE model to simulate recent extended fire events, with minimal intervention, assessing its efficacy under real-world conditions. This evaluation not only sheds light on FARSITE’s capabilities but also provides critical insights into how integrated and physics-based methods can further enhance fire propagation predictions. Despite notable advancements, the challenge of accurately predicting fire behavior persists, largely due to the variability in fuel properties, weather, and topography across diverse landscapes.
Table 1 outlines various fire propagation models, highlighting the gaps in real-time operational support and underscoring the need for solutions that can efficiently support operational theaters globally. The summary table provided elucidates the capabilities and limitations of current fire propagation models, emphasizing a notable gap in real-time operational support. While models like Phoenix RapidFire and PROMETHEUS offer some level of real-time application, they are geographically specialized and may not be adaptable to global conditions. This highlights the urgent need for a universally applicable real-time solution that ensures rapid and effective response capabilities that transcend regional constraints and are adaptable to various environmental conditions. Such a solution would be invaluable in enhancing the efficiency and effectiveness of fire management strategies worldwide.
Table 1.
Summary of fire propagation models and their real-time support capabilities.
2. Data and Methods
2.1. Dataset
This study investigates 10 major wildfires occurring in diverse locations around the globe. Each fire event was chosen to provide a comprehensive dataset for analysing fire propagation using FARSITE, based on its size, duration, and geographic location. Table 2 summarizes the details of each wildfire, namely the location, duration and burned area. It is noted that Table 2 has the global information on the global wildfire event, which includes all the nearby fires that affected the area. The specific area and timeline of analysis is specified for each case in Section 3. The coordinates in Table 2 are based on the ignition coordinates when the first point was detected (or the centroid in case it was a polygon, or the mid-point in case it was a line).
Table 2.
Summary of wildfire data collected for analysis.
The wildfire selection process for this work was based on the availability of high-quality satellite data, prioritizing recent wildfires with comprehensive satellite observations and no visible cloud obstruction. The selection of diverse fire regimes from different geographic regions also influenced our selection to capture a variety of fire behaviors and environmental conditions. Finally, the selected fires had minimal firefighting intervention by reviewing local fire combat reports and primarily favored fires with minimal suppression efforts or only evacuation orders during the analysis period. This approach also aligns with observations from previous research [32], which highlights that even in regions with significant investment in fire behavior research and operational fire management, wildfires can still challenge emergency agencies when fire spread exceeds expectations, which complicates suppression efforts. Notable examples included the 2019–2020 Black Summer in Australia and the 2021 Evia Island fires in Greece [32], which were selected for this study.
An additional case study was also selected for a recently devastating wildfire in Madeira island, which was captured in real-time and was used to compare the weather prediction and the real weather data obtained after the fire in the last analysis of the Section 3.
2.2. Data Collection
Fire data, including geographic coordinates, start dates, duration, and burned area, were gathered from multiple sources (see Table 2), including government databases, satellite imagery archives, and academic publications on recent wildfire events. Sentinel-2 imagery from the Copernicus Open Access Hub provided high-resolution data for analysing pre- and post-fire conditions. Land cover and vegetation characteristics were sourced from the global land cover dataset [33]. The caption of the figures includes the image coordinates extent, namely the north, west, south and east coordinates and the specific scale of the figure.
To study fire propagation across diverse geographical regions, we retrieved spatial datasets covering topography, land cover, and vegetation directly from the available data in Google Earth Engine (GEE), a platform that has been regularly used in wildfire detection and monitoring activities [34,35]. These datasets, chosen for their resolution and relevance to wildfire analysis, include the digital elevation model (DEM) and land cover datasets from the Copernicus program, and the tree cover information from the MODIS platform.
All spatial datasets were processed within the GEE environment. Each layer was reprojected and then clipped to study area boundaries, and resampled where necessary to ensure compatibility across analyses. By integrating these environmental layers, we developed a detailed spatial framework to enhance the accuracy of fire propagation simulations.
The processing CPU was an Intel i7-12700KF at 5.0 GHz with 12 cores, the graphics card was a dual NVIDIA RTX3060, the RAM memory was 32 GB and the hard disk was 4 TB. The software environment was as follows: the operating system was Ubuntu 22.04, the programming language was Python 3.10 and the main Python software libraries were geopandas==0.14.4, ee==0.2, earthengine-api==0.1.398, geojson==3.1.0, scipy==1.14.0, GDAL==3.6.1, scikit-learn==1.5.1, scikit-image==0.24, numpy==1.26.4. The FARSITE Ubuntu version was downloaded and integrated from [36].
- Digital Elevation Model (DEM)
- The DEM data were obtained from the Copernicus Global DEM (GLO-30) dataset (COPERNICUS/DEM/GLO30), which provides 30-m resolution elevation data along with the slope and aspect information. The data provided by this dataset plays a critical role in wildfire behavior models, as different types of terrain influence the direction and speed of fire spread, with slopes often accelerating the propagation rate downhill or uphill depending on wind conditions.
- Land Cover
- Land cover data were acquired from the Copernicus Global Land Cover dataset (2019) (COPERNICUS/Landcover/100m/Proba-V-C3/Global/2019), which provides 100-m resolution classifications. This dataset includes a range of cover types, from forests and grasslands to urban areas and water bodies. We classified land cover types according to their combustibility, integrating them into the model to reflect variations in fuel availability and types across study areas [37].
- Tree Cover
- Tree cover was characterized using data from (MODIS/061/MYD15A2), using the fraction of photosynthetically active radiation (FPAR) variable, which can serve as an approximate proxy of the canopy cover, capturing vegetation greenness and density at a 500-m resolution [38]. High tree cover values indicate areas with potentially abundant fuel, affecting fire intensity and persistence in densely forested zones.
- Meteorological Data
- The IBM Weather API was used to retrieve past hourly data on temperature (°C), relative humidity (%), wind speed (km/h), and wind direction. These parameters were then converted to the specific units and formats required for FARSITE’s simulation inputs, ensuring accurate integration into the fire propagation model. This API can also be used in our real-time application, since it also provides future weather predictions for up to 15 days.IBM’s weather data integrate both observed and modeled sources with varying spatial resolutions. Observed data come from personal weather stations, providing real-time, site-specific updates, and satellite observations, which monitor environmental changes like floods and fires. Their spatial and temporal resolution is reported on their data packages [39]. Regarding their modeling side, they have been working on several models, such as the IBM Deep Thunder, refining global models to scales as fine as 1 km, and the IBM Granite models, which further enhance weather and climate data resolution by up to 12 times. Recently they have created a foundation model in collaboration with NASA, called Prithvi WxC, to enhance weather and climate forecasting by leveraging a scalable 2D vision transformer architecture, and trained on 160 atmospheric variables from NASA’s Modern-Era Retrospective Analysis for Research and Applications, Version 2 (MERRA-2) dataset, encompassing parameters like temperature, humidity, and wind [40]. It is also noted how recent papers have highlighted the importance of having accurate weather data prediction in these models to simulate fire behavior effectively [41].
2.3. Fire Propagation Modeling
The FARSITE software [4], in their Ubuntu version, as mentioned in previous section, was used to model fire propagation, integrating at a spatial level explicit fuel, weather, and topographic datasets. Using the hotpoints derived from FIRMS data, which integrate multiple satellites, including MODIS (Terra and Aqua) and VIIRS (Suomi NPP and NOAA-20) [42], it is possible to create ignition points or ignition areas (especially for the later days analysis) that are then used as the input for the propagation model.
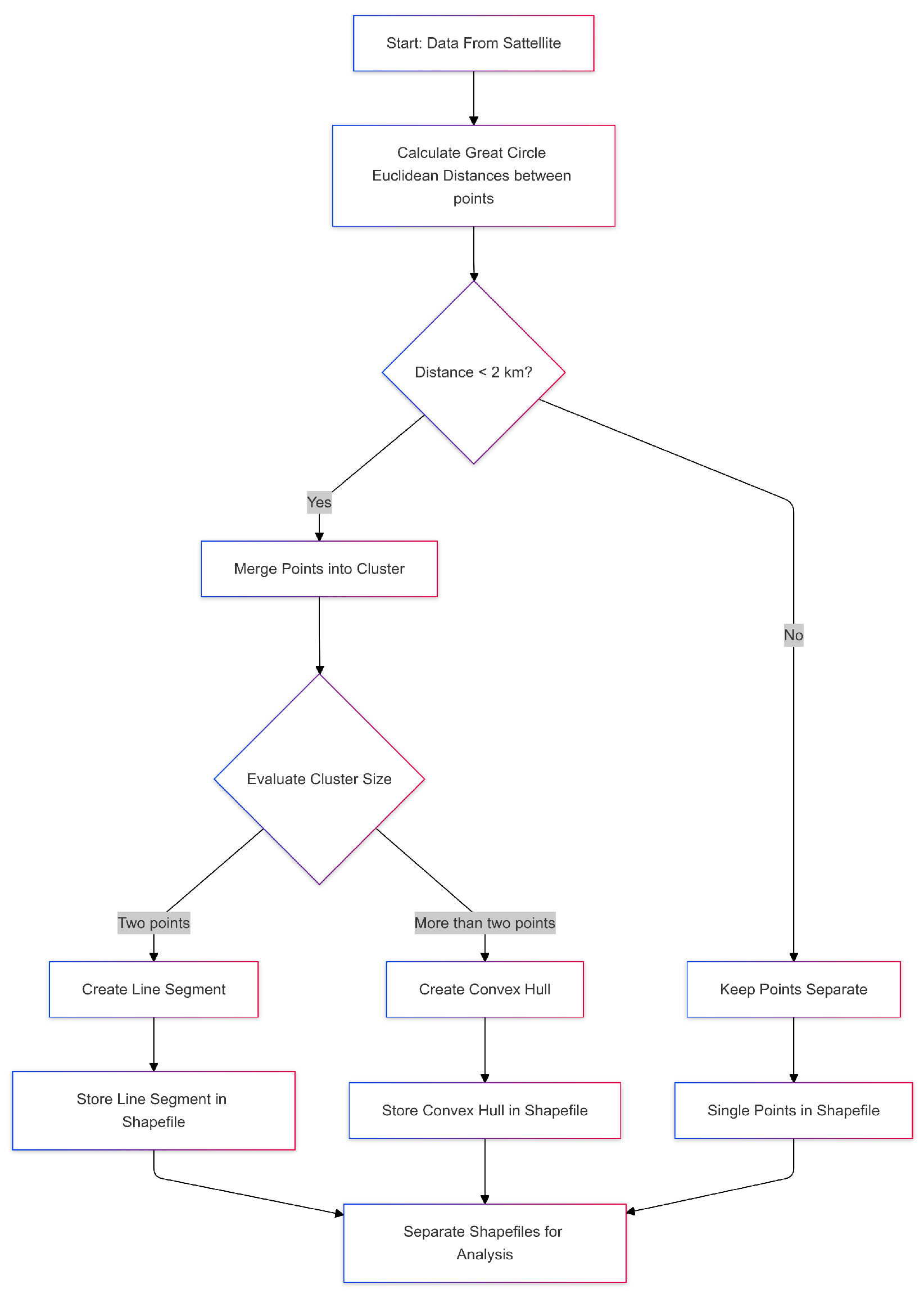
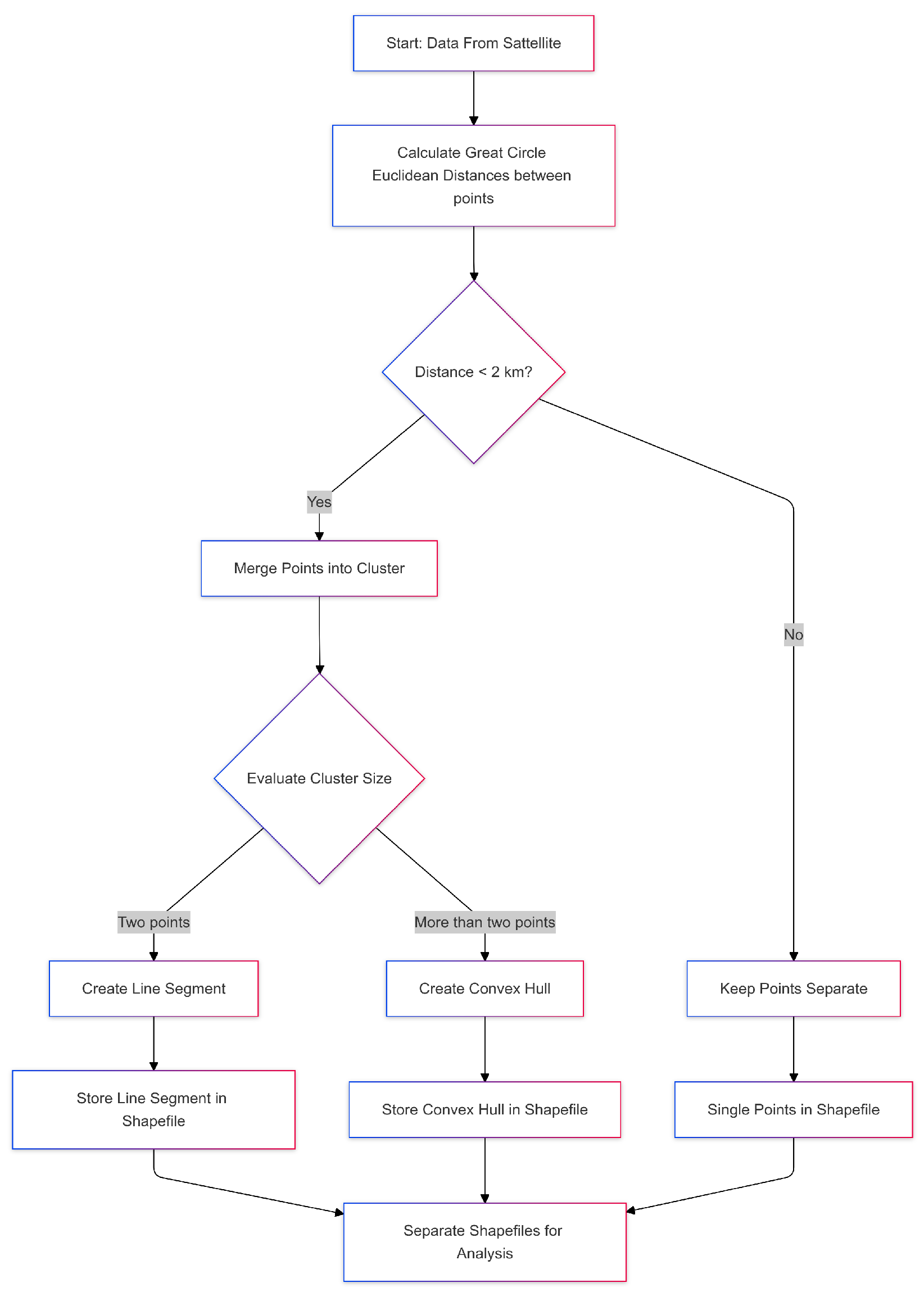
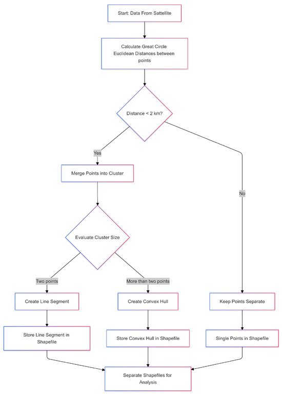
Ignition areas were created using a strategy similar to the one in [43,44]. A simplified flowchart illustration is included in Figure 1. Summarizing, we process incoming points by clustering them into ignition areas if the Euclidean distance between them is smaller than a set threshold, which, in this case, is 2 km [43,44]. According to the number of points in each created cluster, these areas can be line segments or convex hulls. Finally, these geometric entities are stored in shapefiles, which serve as inputs for the FARSITE simulation.
Figure 1.
Flowchart depicting point merging/processing strategy applied to our study. Incoming points are clustered into ignition areas, which are then stored in shapefiles that are fed to the FARSITE simulator.
In addition to said shapefiles, the model is also fed the starting date for the simulation and prevailing weather conditions at the time of the ignition and the following hours. For these simulations, weather data come from IBM’s weather data API. The simulation is run and the burnt area extent, event duration and propagation patterns are then compared to the observed (ground truth) data, assessing accuracy and limitations of the model in predicting fire spread.
2.4. Analysis and Validation
Simulation outputs were compared to observed fire perimeters derived from FIRMS. Fire-affected clustered areas were directly compared with areas simulated by our model over 24 h periods. For validation, we relied on geographic information system-based similarity analysis, using the following metrics: Sørensen–Dice coefficient (SDC), Tanimoto coefficient (TC), percentage area overlap (PAO) and relative area difference (RAD). This validation strategy had already been adopted in previous literary examples [45,46] and is based on the application of four mathematical expressions presented in Equations (1)–(4), where (A) is the fire perimeters derived from FIRMS and (B) is the simulated perimeters. These equations quantify discrepancies and analyse the influence of factors such as changing the presence of certain fuel models or creating temporal fire-impermeable barriers to emulate the reported fire suppression tactics [47].
It noted that the postprocessing of FARSITE simulations that are used to calculate the perimeters for fire growth mapping follows the same polygon-based strategy as the FIRMS ignition polygon creation, using the convex hulls of both the FIRMS data and the simulated areas. It is also important to specify that detected fire points from the previous day are used as ignition sources for the following day’s simulations. This approach ensures consistency between observed fire progression and modeled outputs, allowing for a more accurate representation of fire spread dynamics over time and that the errors from the predictions are not accumulated over the following days.
3. Results
This section shows the comparison between wildfires detected from FIRMS and the simulation of the fires. The table nomenclature will be Day X-D/M, where D and M are the actual day and month of the analysed fire and X is the counting of the fires starting from the first days of analysis.
3.1. Asia1 Fire
The Asia1 Fire located in the Sakha Republic in Russia, is an example of a long burning fire in a remote location. No reports of firefighting activity were found, so the fire kept propagating for several days as long as there were burnable materials. Although the fire was reported to remain active for 20 days, after 6 July 2023, the detected fire has one or two detected points by FIRMS, so our analysis stopped after the analysis of 11 days (see Figure 2 and Table 3).
Figure 2.
Asia1 Fire. Red represents the lines for each hour of the 24 h prediction and green represents all of the detected points for that day by FIRMS. (Image coordinates: N: 59.97; W: 135.90; S: 59.72; E: 136.28; and scale: 1:75,000).
Table 3.
Sørensen–Dice coefficient (SDC), Tanimoto coefficient (TC), percentage area overlap (PAO) and relative area difference (RAD) values for the duration of the ID-Asia1 Fire (in Russia).
3.2. Euro1 Fire
This is an example of a fire in Greece that started on 4 August 2021, on the island of Evia, with impacts and reports of this fire later studied in [48]. It was part of a series of devastating fires across Greece during a historic heatwave with temperatures reaching 45 °C. The fire rapidly spread due to strong winds and dry vegetation, consuming large tracts of forest. By 5 August, thousands of hectares of land had been affected, forcing evacuations and severely impacting local communities, with reported firefighting aircraft activities for short periods, but large areas without any support for several days due to the presence of air turbulence and rugged terrain. Although the fire was reported to remain active for 14 days, after 9 August 2021, the detected fire has few detected points by FIRMS (10 scattered points, as seen in Figure 3c), so our analysis stopped after the analysis of 6 days, as observed in Figure 3 and Table 4.
Figure 3.
Euro1 Fire. Red represents the lines for each hour of the 24 h prediction and green represents all of the detected points for that day by FIRMS. (Image coordinates: N: 39.07; W: 22.89; S: 38.57; E: 23.70; and scale: 1:250,000).
Table 4.
SDC, TC, PAO, and RAD values for the duration of the Evia Fire (ID-Euro1).
3.3. NAmer1 Fire
On 6 April 2022, the Hermits Peak Fire ignited due to a prescribed burn conducted by the U.S. Forest Service which went uncontrollable due to unexpected erratic winds as reported by governmental reports [49]. The fire rapidly spread through dense, overgrown mixed conifer forests in steep, rugged terrain, posing significant challenges for firefighting efforts. On 22 April 2022, the Hermits Peak Fire merged with the Calf Canyon Fire, which had started on 9 April 2022, due to a rekindled pile burn from January [49]. We selected a single fire in the area that was detected to be burning from the 7th of April to the 16th of April, where we stopped our analysis since less than four hotpoints were detected (see Figure S1 and Table 5). It is remarked that during the simulation of 12th of April, the wind speed went from 9.66 km/h to 28.97 km/h which made a large contribution to the spike in propagation in the north east direction as seen in Figure S1b. On the 14th of April, we observed a larger simulated propagation than observed, which, from observed reports, can also be explained by the firefighting tactics. Regarding the last day of analysis, only 19 h was simulated, as the final hotspot was observed at that time.
Table 5.
SDC, TC, PAO, and RAD values for the duration of the Hermits Peak Fire (ID-NAmer1).
3.4. NAmer2 Fire
The Fort Nelson fire ignited around mid-May 2023 and was part of a significant wildfire activity across Canada during that period, which were fueled by unusually high temperatures and prolonged dry conditions. A study on the impacts of the 2023 wildfires in British Columbia has collected several service reports of the fires, including this one [50]. One of the fires in the area was selected for the study, which started on 18 May 2023 and stopped analysing after 21 May 2023 when less than five hotspots were detected in the area (see Table 6), as seen in Figure 4c.
Table 6.
SDC, TC, PAO, and RAD values for the duration of the Fort Nelson fire (ID-NAmer2).
Figure 4.
NAmer2 fir. Red represents the lines for each hour of the 24 h prediction and green represents all of the detected points for that day by FIRMS. (Image coordinates: N: 60.14; W: −121.20; S: 59.88; E: −120.86; and scale: 1:50,000).
3.5. NAmer3 Fire
The Mosquito Fire started on 6 September 2022, near Foresthill, California, and burned for over a month before being fully contained on 22 October 2022, lasting for approximately 46 days. During this time, it became the largest wildfire in California that year, affecting over 31,075 ha, as reported by governmental reports [51]. The results for the 11 days of analysis can be seen in Table 7.
Table 7.
SDC, TC, PAO, and RAD values for the duration of the Mosquito Fire (ID-NAmer3).
3.6. SAmer1 Fire
The 2023 Chile wildfires began on 30 January 2023 and continued until 20 February 2023, primarily impacting the regions of Maule, Ñuble, Biobío, and Araucanía. During this period, approximately 407 individual fires were reported, and for this study, only one was selected near the city of Mulchén which started on the 3rd of February and stopped at the 7th, since the fire merged with another fire, as can be seen in Figure 5c, where the pink dots (new hotpoints appearing on the 7th) start to connect with the other dots (older hotpoint from a different fire).
Figure 5.
SAmer1 Fire. Red represents the lines for each hour of the 24 h prediction and green represents all of the detected points for that day by FIRMS. In (c), the green hotpoints are related to Day 1, brown to Day 2, blue to Day 3, yellow to Day 4 and pink to the 1st day after analysis. (Image coordinates: N: −37.79; W: −72.28; S: −38.00; E: −72.01; and scale: 1:100,000).
On the first day and second day (see Table 8), it seems that the satellite detected agricultural terrain that does not burn according to [37], which made some deviations from the observed hotpoints (see Figure 5a). On the third day, the area was already mostly vegetation so had a better equivalence between the model prediction and the detection, as seen in Figure 5b.
Table 8.
SDC, TC, PAO, and RAD values for the duration of the Mulchén Fire (ID-SAmer1).
3.7. SAmer2 Fire
In February 2022, the Corrientes province in northeastern Argentina experienced devastating wildfires that significantly impacted the local environment and communities. The governor of Corrientes declared a state of emergency and an agricultural disaster on 7 February 2022, which allowed the mobilization of resources and support for firefighting efforts on these fires.
The selected fire for simulation started on 17 February 2022 and we ended our analysis on 20 February 2022 (see Table 9), when there was detected less than five hotpoints in a small area, as it seems that fire combat tactics worked by reducing the number of active fronts, as can be seen in Figure 6. During the analysis of 19 February 2022, the fire was blocked by a large chokepoint of the urban class, which prevented our model to reach such a rapid spread as it was observed, since in the model, urban areas prevent the spread of fire [37].
Table 9.
SDC, TC, PAO, and RAD values for the duration of the Corrientes Fire (ID-SAmer2).
Figure 6.
SAmer2 Fire. Red represents the lines for each hour of the 24 h prediction and green represents all of the detected points for that day by FIRMS. (Image coordinates: N: −28.46; W: −56.35; S: −28.80; E: −56.91; and scale: 1:200,000).
3.8. Afri1 Fire
There were several fires in the Kabylia region in northern Algeria, that started around 9 August 2021. This was a large region that experienced devastating wildfires that had significant human and environmental impacts, including 65 people who lost their lives (28 soldiers who were deployed to assist in firefighting effort).
The chosen fire started to be detected on the 10th of August, and on the 14th of August, only five hotpoints were detected, which ended our simulation. For Day 13, we also only had detections at midnight and 3 am, so only 3 h of simulation was performed on that day, also explaining why the results were significantly better, as the propagation was smaller, as can be seen in Table 10 and Figure 7.
Table 10.
SDC, TC, PAO, and RAD values for the duration of the Algeria Fire (ID-Afri1).
Figure 7.
Afri1 fire. Red represents the lines for each hour of the 24 h prediction and green represents all of the detected points for that day by FIRMS. (Image coordinates: N: 36.85; W: 4.57; S: 36.70; E: 4.77; and scale: 1:75,000).
3.9. Afri2 Fire
The first detected hotpoints (19 December 2023) were acquired at around 7 a.m. The fire was able to spread fast toward Simon’s Town in South Africa. Firefighters and helicopters were used mainly to protect the town and infrastructures near the town.
It is remarked that on the first day, the simulation was made from 7 a.m. (the start of the fire) to 12 p.m., with the subsequent simulations with a period of 24 h. On the 23rd of December, no more fire hotpoints were detected as seen in Figure 8c, which prompted the stop of the simulation (see Table 11 for a full analysis of this fire).
Figure 8.
Afri2 Fire (Castle Rock Fire). Red represents the lines for each hour of the 24 h prediction and green represents all of the detected points for that day by FIRMS. (Image coordinates: N: −34.16; W: 18.36; S: −34.30; E: 18.55; and scale: 1:80,000).
Table 11.
SDC, TC, PAO, and RAD values for the duration of the Castle Rock Fire (ID-Afri2).
3.10. Aus1 Fire
The Aus1 Fire ignited by lightning on 26 November 2019 inside the Tallaganda National Park in New South Wales, Australia, which was significantly impacted by the North Black Range Fire, which was part of the broader 2019–2020 Australian bushfire season, and is often referred to as “Black Summer” with devastating impacts across Australian territory. Our analysis of this fire starts on November 26 at 4 a.m. so for the first day we had a propagation of 20 h and stopped the analysis at 7th of December when only six hotspots were detected in the region (see Figure 9 and Table 12).
Figure 9.
Aus1 Fire (Tallaganda Fire). Red represents the lines for each hour of the 24 h prediction and green represents all of the detected points for that day by FIRMS. (Image coordinates: N: −35.33; W: 149.46; S: 149.71; E: 18.57; and scale: 1:100,000).
Table 12.
SDC, TC, PAO, and RAD values for the duration of the ID-Aus1 Fire (in Australia).
3.11. Madeira 2024 Fire
This fire’s analysis has a different approach from the ones in previous sections. Preceding wildfire events were over long before we simulated them. The Madeira fire was happening while we were simulating its propagation, with the use of IBM’s weather prediction and FIRMS satellite data (in contrast to the other fires which used the history modules). The fact that our results were as close to reality as observed in Figure S3 and Table 13 indicates that our methods can be of use by officials and firefighting field crews almost in real-time, since our simulations start as soon as we receive the shapefile email alert from FIRMS. On the third day of the fire, we can observe that our simulation is clearly detached from ground-truth results (from FIRMS). This is not a coincidence, as this was the day where combat operations were dramatically increased according to the Portuguese Civil Protection Services. Figure S3c includes a third simulation (in yellow lines) that features a hypothetical barrier that approximately accounts for this changes in firefighting tactics. Note that in this case results are much closer to the real-life burnt area.
Table 13.
SDC, TC, PAO, and RAD values for the duration of the Madeira Fire (ID-Madeira).
4. Discussion
4.1. Asia1 Fire
It was noted during the analysis that the Asia1 Fire (see Table 3) was not combated for days, which is one of the best examples for comparison with the detected points, with median SDC, TC, PAO, and RAD values of 0.901, 0.819, 92.56, 0.028, respectively, for the 11 days. For the first day, we observed that there was a slight reduction in the simulated area, which can be taken into account by the difficulty of choosing the first ignition point, while the rest of the simulated analysis have a large similarity to the detected points. The model shows overall improvement, with SDC and TC increasing over time, peaking at 0.956 and 0.915, respectively. PAO remains high, often exceeding 90%, indicating strong agreement with observed fire spread. RAD stays low, with minimal values on Days 3, 5, 6, and 8, highlighting improved fire area prediction.
4.2. Euro1 Fire
For the Euro1 Fire (see Table 4), in terms of specific results we observed median values SDC, TC, PAO, and RAD individually of 0.91, 0.835, 95.00 and 0.037 for the 6 days, with some visible increase in the RAD in the last 3 days, which can also be explained by the fires having a large ignition area at each day and the reported fire combats at all the fronts. It is noted that the simulation also stopped having expanding fires (only enclaved fires continued to exist) at 22 p.m. of the final day (9 August 2021) also forcing us to stop the analysis at that day. Looking at a recent paper that also studied this fire using cellular automata [52], we believe that all available burnable area that could have been reached by the initial fire was burned, as identified by the fuel model image.
This fire underscores the critical need for high-resolution fire spread predictions, both temporally and spatially, to accurately model wildfire dynamics. However, the available observational data for this event lacks the necessary resolution to fully capture the fire’s progression at finer scales. This limitation affects not only the validation of fire spread models but also the ability to quantify key fire behavior mechanisms, such as rapid changes in fire intensity and rate of spread. One of the most significant challenges in modeling extreme fire behavior is accounting for fire spotting, where embers are lofted and transported ahead of the main fire front, igniting new fires beyond the expected spread. This process can lead to nonlinear fire growth patterns that are difficult to predict with conventional fire models, including FARSITE. While our study does not explicitly model fire spotting, we acknowledge its potential influence on fire spread, particularly in cases of extreme fire weather and complex topography.
4.3. NAmer1 Fire
For the NAmer1 Fire (see Table 5), median SDC, TC, PAO, and RAD values correspondingly of 0.777, 0.646, 100 and 0.206 were detected during the 9 days of analysis. The lowering of similarity values in the middle of the analysis happened during the largest spikes of fire propagation, which were related mostly to drastic changes in the reported weather. The results exhibit a fluctuating trend in model performance, particularly in SDC and TC, which initially decline but recover in later days. The consistently high percentage area overlap (PAO), often reaching 100%, suggests that the model captures the general fire extent well, even when internal structure alignment varies. However, the RAD shows notable variation, with some days experiencing overestimation (e.g., Day 4 with 0.375) and others showing better alignment (e.g., Day 7 with 0.128). These variations may indicate challenges in modeling fire progression accurately, potentially due to discrepancies in weather inputs, fuel representation, or fire spotting effects.
4.4. Namer2 Fire
Table 6 shows the results of the four day analysis, where median SDC, TC, PAO, and RAD values of 0.826, 0.704, 92.23 and 0.0905, respectively, were detected. This was a very large fire during those 4 days of activity, with some divided fire fronts, as seen in Figure 4. The main difference between the similarity values of the simulation and the real detected points is mostly accounted for the difficulty of the model to propagate in the directions of the separate fire fronts, since it normally propagates in all directions (even if some directions have lower rate of spreads).
The results indicate a steady improvement in model performance over time, with increases in the SDC and TC, suggesting a good alignment between the simulated and observed fire perimeters. The PAO also improves, reaching 100% on Day 4, which means the model successfully captures the overall fire extent. However, the RAD fluctuates, with a notable increase on Day 2 (0.157), possibly indicating an overestimation of burned area. Despite this, the general trend suggests an increase in the agreement between simulation and reality over time.
It is noted that this fire exhibited two distinct active fire fronts and several inactive fronts, a behavior that is not inherently captured by the FARSITE model. FARSITE normally assumes fire propagation occurs in all directions unless explicitly constrained, as it does not automatically differentiate between active and inactive fire fronts when the input is provided as a polygon. This limitation may lead to discrepancies between simulated and observed fire spread, particularly in cases where fire growth is influenced by localized factors such as wind-driven expansion or terrain-induced suppression. Additionally, potential inaccuracies in weather, fuel, or topography data could have further impacted the simulation’s ability to replicate observed fire behavior.
4.5. Namer2 Fire
Table 7 shows the results of the four day analysis, where median SDC, TC, PAO, and RAD values of 0.917, 0.846, 96.68 and 0.056 correspondingly were detected. The initial propagation (verified on Day 3) seemed to have a wrong direction (see Figure S2a) in our simulation having a larger propagation from north and south than what was detected, as, since timesteps of 1 h are used, this direction change could also be related to a sudden change in wind direction that was not accounted in our simulation. It is also noted that this simulation only started at 9 a.m., when the first hotpoints were detected, making the simulation of the first day only of 15 h.
As can be seen from Figure S2b this is also a large fire but seems to have a front along most of the sides of the ignition polygon, and due to the lack of initial active combat, the simulation and the real detection had a noteworthy similarity. The SDC and TC values initially fluctuate but steadily increase, indicating better agreement between observed and s imulated fire perimeters. A notable jump occurs between Days 3 and 4, suggesting a that the errors on Day 3 were not accumulated to Day 4. PAO values remain high, exceeding 95% from Day 4 onward, demonstrating strong spatial overlap between modeled and actual fire spread. Meanwhile, RAD decreases substantially after Day 3, with the lowest values observed from Days 4 to 6.
Our analysis stopped after the first 11 days (when only eight hotpoints were detected in 2 different areas, as seen in Figure S2c), when the fire fronts started to be contained due to the local firefighting efforts that included indirect control lines, strategic backburns, and extensive use of aerial retardant drops as reported by local authorities. It is also important to note the importance of analysing this wildfire event, since it has been extensively studied, specifically by the California Fire Dynamics Experiment, where they collected comprehensive data on various fires and their smoke chemistry, weather conditions, and smoke plume dynamics [53].
4.6. SAmer1 Fire
In terms of results (see Table 8), the combined values of the 4 days of analysis of 0.744, 0.594, 89.86 and 0.1515, respectively, for the SDC, TC, PAO, and RAD median values, shows that this was one of the best similarity performances, specially on the second day, where it was detected a very large propagation that the simulation was not able to emulate due to the presence of detected agricultural terrain (confirmed by the SDC and TC drop in value). However, a significant improvement follows on Days 3 and 4, with both indices increasing substantially. PAO reached near-perfect values from Day 3 onward, highlighting that errors were not accumulated with this approach.
For this region we believe that the local conditions and even the type of detected fuel model might not have been the best representative and we might need to investigate if it is necessary to make local and personalized adaptions to make this type of agricultral terrain as burnable, since it was detected in reality as such. This can also be an important investigation for other areas near agricultural terrains in other regions of the globe.
4.7. SAmer2 Fire
Looking at the combined 4 days of analysis for the Samer2 Fire (see Table 9) it was observed a combined median values of 0.8015, 0.672, 94.78 and 0.1265 (respectively for SDC, TC, PAO, and RAD). Specifically, the results show an initial strong performance on Day 1, with high SDC and TC values and a well-aligned fire perimeter (PAO = 95.26%). However, a decline follows on Day 2, particularly in TC and PAO, suggesting reduced agreement between observed and simulated fire spread. Day 3 exhibits further decreases in SDC and TC, alongside an increase in RAD, indicating a less accurate fire area estimation. By Day 4, the model recovers, achieving high SDC, TC, and near-complete spatial overlap (PAO = 99.66%), though RAD remains elevated. The detected presence of blocking urban terrain explain how this simulation have lower values than the rest of the simulations and also display some of the constraints on non-burnable terrain applied with the FARSITE model.
4.8. Afri1 Fire
The specific results for the 4 days of 0.729, 0.574, 98.3 and 0.1515 (correspondingly for SDC, TC, PAO, and RAD), still show respectful similarity, as can also be seen in Figure 7. The results indicate an initial moderate model performance on Day 1, with relatively low SDC and TC values and a PAO of 75.18%. Performance improved on Day 2, with a significant increase in PAO (99.54%), but a rise in RAD suggests overprediction in fire spread. Day 3 showed a drop in SDC and TC, alongside a further increase in RAD, indicating a decline in model accuracy. However, by Day 4, the model recovers, achieving high SDC and TC values, along with a well-matched PAO (98.31%) and a low RAD, which once again lead to the verification that errors are not accumulated from the previous days with this procedure. The main issue of the Afri1 Fire simulation was that the detected points in the following days were active on one of the sides of the ignition polygon, which normally means that it was being combated on the other side to prevent propagation, which we were not able to emulate without local information on the combat tactics.
4.9. Afri2 Fire
The simulation of the Afri2 Fire showed coherent results with the detected hotpoints as can be seen from Figure 8 and Table 11. It is believed that one of the reasons for it to be one of the best simulations results is that the fire was restricted on one of the sides by the ocean and the city, so the fire fronts were better defined over prolonged wildfire event, as can be observed by the median values of 0.8955, 0.812, 98.455 and 0.0875 (correspondingly for SDC, TC, PAO, and RAD) of the combined 4 days of simulation.
A day-by-day analysis shows a strong performance throughout the four-day period, with Day 1 starting with high SDC and TC values, alongside a PAO of 97.46%. The Model accuracy improves on Day 2, with an increase in all metrics and a slight reduction in RAD. Day 3 achieves near-perfect agreement, with SDC and TC reaching 0.980 and 0.960, respectively, and a minimal RAD of 0.014; finally, on Day 4, there is a slight decline in SDC and TC, but the model maintains a high PAO (97.01%) and an increase in RAD (from 0.014 to 0.071).
4.10. Aus1 Fire
This fire was one of the longest analyses, with 12 straight days of analysis with a combined median SDC, TC, PAO, and RAD values of 0.8575, 0.751, 97.97 and 0.1165. The day-by-day analysis shows some fluctuations in accuracy over the 12-day period, since initially, the SDC and TC are high, with a PAO of 91.92%, but a dip in these metrics on Days 2 and 3 suggests reduced accuracy. However, performance improves from Day 4 onward, with PAO reaching 100% on multiple days, and SDC and TC steadily increasing. The lowest RAD values are observed on Days 3 and 10, indicating precise fire area predictions, while slight increases in RAD on certain days suggest possible variations in input conditions or fire behavior. Despite the second and third day of analysis having lower scores, all the other days maintained good similarity values as mentioned. For these 2 days, it was observed that the real propagation was larger than our simulation, where most of the shrubby terrain burned rapidly, and then the region was confined by a region of woody fuel which slowed down the spread of the fire.
4.11. Madeira 2024 Fire
The first two days of analysis (prediction and real) had a combined median SDC, TC, PAO, and RAD values of 0.785, 0.651, 84.89 and 0.073, respectively, which are in line with our other shown examples, with PAO remaining above 78% and RAD values under 0.2. The third day had a large reduction in similarity, as previously explained, which was recovered when using a barrier, where the PAO reached nearly 100% and higher SDC and TC values were obtained (from 0.425 to 0.715 and 0.269 to 0.555, respectively, for the SDC and TC).
For this example, we also present the simulation running times to demonstrate real-time applicability, namely for the prediction examples. This time is counted from when the email with the ignition point is received and processed, and the inputs are downloaded from the GEE environment until the simulation is completed and shown on our platform. For the Day 1-15/08 (Prediction), the simulation took 92 s, for the Day 2-16/08 (Prediction) the simulation took 283 s, and for Day 3-17/08 (Prediction) took 307 s. These values show that simulations can grow in time with higher ignition areas, but still have a good response time for near real-time applicability, with the main issue being obtaining the data from FIRMS in a timely fashion. The Operational Simulation Platform that was used for this simulation is shown in the next section.
4.12. The Simulation Platform
The development of a user-friendly simulation platform represents a significant advancement presented in this study, which facilitates both retrospective and real-time wildfire propagation simulations through its dual-mode operation. It is noted that while trying to create a user-friendly interface, proper specialized training will still be necessary for the operational use of this web tool application, similar to approaches in weather forecasting.
- Manual simulation
- enables users to initiate fire simulations by manually defining an ignition (point, line or polygon) on a map or uploading existing shapefile/GeoJSON data. This mode supports simulations of past events or future projections up to 15 days, incorporating user-defined fire combat tactics like barriers. It also provides access to weather statistics and detailed simulation outputs for each timestep.
- Automatic simulation
- operates by continuously receiving data for predefined regions of interest, simulating fire behavior over the next 24 h. This mode includes a comparison module to validate the simulation against subsequent real fire data, enhancing its predictive accuracy.
In Section 2, we presented Figure 1 which illustrated the two operational modes of the platform. Furthermore, Figure 10a demonstrates the automatic mode’s capability by comparing the simulated areas of two fires in the Montalegre region, in the northern part of Portugal.
Figure 10.
The simulation platform in action, demonstrating both manual and automatic modes of operation. Note that the frontend can be set to operate in light or dark mode, according to the user’s preference.
Another example is shown in Figure 10b, where the platform links past and predicted future fire events, showcasing the ability to monitor fire evolution in real-time through FIRMS satellite data.
This platform’s global applicability is facilitated by its development using standard web technologies and deployment via Docker container, ensuring easy integration into various operational settings. This tool is designed to incrementally enhance the operational capabilities of fire management and emergency response teams globally, according to well-established simulation parameters and data integration practices
5. Conclusions
This study has introduced a robust methodology capable of conducting both retrospective and real-time fire propagation simulations, effectively integrating real-time weather, topographic, and fuel coverage data. The accuracy and reliability of the proposed method have been substantiated through its consistent alignment with published fire behavior models and its remarkable correlation with real, verified data during ongoing fire events, obtaining a median value of SDC, TC, PAO, and RAD, respectively, of 0.851, 0.741, 97.7 and 0.097 for 63 combined days of the 10 selected prolonged wildfires fires all over the globe, with ignitions on several different types of terrain and meteorological effects.
Comparing our work with a novel similar study that modeled fire spread (with FARSITE) in sagebrush steppe ecosystems and conducted simulations to understand how natural and human-made barriers affect fire behavior, it is noted that their initial findings showed a poor similarity compared to the real burn perimeter, mostly related to errors present in the canopy and fuel layers. They showed how modifications to the landscape features altered their initial SDC values of around 0.38 to around 0.7 and 0.8 for two different fires, which is in line with our best median values of SDC [54]. Another study with a cellular automata-based wildfire simulator, called PROPAGATOR, reported values between 0.70 and 0.85 when comparing their simulations to actual fire events, indicating a moderate to high level of similarity between the simulated and observed burned areas [55]. Another recent work, using conditional Wasserstein generative adversarial network, trained with WRF-SFIRE simulations, reported an average SDC of around 0.81, which was also considered a high accuracy in certain contexts [56].
The model performance over time shows an overall positive trend in key metrics, indicating improvements in fire spread predictions. The SDC, TC, and PAO generally increased, which aligns with the usage of the detected fire points from the previous day as the ignition sources for the following day’s simulations, to prevent error accumulation. The RAD is also a critical indicator, with a decreasing trend toward 0, reflecting enhanced accuracy in predicting the actual burned area. It is particularly noted the Asia1, Euro1, Namer2, and Namer3, where the metrics improved over time, and showed lower fluctuations. While most regions exhibit these improvements, some areas show fluctuations in SDC, TC, and PAO, which highlight potential instability and indicate that the model sometimes overestimates or underestimates burned area, with errors likely stemming from wind variations, fuel conditions, and potential fire-spotting effects.
Our approach facilitates dual modes of operation—automatic and manual—catering to different needs and scenarios. The automatic mode leverages recent advancements in satellite data acquisition, offering a dynamic and continuously updated model of fire behavior across any geographic region. This mode serves as a powerful tool for general fire behavior modeling independent of specific fire incidents.
Conversely, the manual mode provides invaluable support to field operators, allowing for real-time decision-making and strategic planning in fire combat situations. This functionality not only enhances the operational capabilities of fire management teams but also significantly contributes to safety and efficiency during emergency responses; this mode also is faster than the automatic mode, with some 24 h simulations taking less than 60 s to complete, since the mode of receiving the email from FIRMS and processing the several points that each email has is skipped, which is a process that normally takes from 10 to 15 s to complete.
It is acknowledged that it will be important in future developments to Incorporate uncertainty quantification in fire spread modeling to enhance the reliability and applicability of simulation results. The main sources of errors in this work came from the potential inaccuracies in input data, limitations in modeling complex fire behaviors, and environmental variability. However, quantifying these uncertainties necessitates detailed fire progression satellite data at a resolution comparable to the model, which remains a significant limitation. It is also acknowledged that sudden wind direction changes, as observed in the NAmer3 example (see Section 3.5) in the simulation, may result from errors in input wind data, highlighting the challenge of accurately resolving wind fields in complex terrain and their impact on fire spread modeling.
While existing frameworks already have been able to incorporate probabilistic uncertainty considerations, it still still poses a challenge to do this at a global level and at a great temporal resolution. A good example of the works that have been tackling this problem is the Wildland Fire Decision Support System (WFDSS) [57], which integrates fire behavior modeling with decision support tools to assess probabilistic outcomes for wildfire management. The integration of uncertainty quantification in WFDSS demonstrates an approach that could be adapted to improve fire spread predictions. Additionally, recent studies have explored methods such as ensemble modeling [58] and Bayesian frameworks [59], or methods like Monte Carlo simulations and stochastic fire spread modeling to characterize uncertainties in fire behavior predictions [60,61].
Looking ahead, the development trajectory for this modeling tool includes expanding the selection of base maps and integrating additional predictive models. Future enhancements will focus on implementing features for automatic model comparison and the presentation of multiple models simultaneously in real-time, incorporating various fire weather indices alongside machine learning algorithms. These advancements aim to broaden the applicability of the tool, ensuring it remains at the forefront of fire management technology. It is noted that the lack of high-resolution fire spread data is still an important issue in this area and that this work is part of a project that is trying to develop and launch new satellites that will try to help increase the availability of fire data at a higher frequency data, which will also improve the operability of our tool. This approach could also offer a more comprehensive and dynamic framework for wildfire modeling and risk assessment, potentially improving the accuracy and timeliness of fire behavior predictions and resource allocation. The combination of multiple data types, including meteorological, fuel, and historical fire data, along with advanced machine learning techniques, promises to enhance the predictive capabilities of fire risk assessment systems.
The ‘Next Day Wildfire Spread’ algorithm [22] mentioned in Section 2 is one of the algorithms that also focus on prolonged fires, which could be integrated into this operational tool, both to compare the results from FARSITE, but also to create a probabilistic ensemble of both 24 h prediction.
These contributions underscore the potential of integrating sophisticated simulation tools with practical firefighting strategies, promising significant improvements in how fire emergencies are managed globally.
Supplementary Materials
The following supporting information can be downloaded at: https://www.mdpi.com/article/10.3390/fire8050166/s1. Figure S1: NAmer1 Fire. Red represents the lines for each hour of the 24 h prediction and green represents all of the detected points for that day by FIRMS. (Image coordinates: N: 35.80; W: −105.43; S: 35.70; E: −105.30; and scale: 1:55,000). Figure S2: NAmer3 Fire. Red represents the lines for each hour of the 24 h prediction and green represents all of the detected points for that day by FIRMS. (Image coordinates: N: 39.13; W: −120.95; S: 38.89; E: −120.51; and scale: 1:120,000). Figure S3: Fire propagation map for Madeira showing the actual fire perimeter with post-event ground truth weather data (red line), predicted fire perimeter based on real-time data from IBM’s Weather platform (blue line), and ignition points detected by the FIRMS platform on this date (green dots) by FIRMS. On the last day, we stopped the analysis and show an example (yellow line) of a simulation with a barrier to emulate the fire combat tactics. (Image coordinates: N: 32.81; W: −17.14; S: 32.64; E: −16.91; and scale: 1:100,000).
Author Contributions
Conceptualisation, All Authors; methodology, L.M. and R.V.d.A.; software, L.M. and A.M. validation, L.M. and R.V.d.A.; formal analysis, L.M. and R.V.d.A.; investigation, L.M.; resources, P.V.; data curation, L.M.; writing—original draft preparation, L.M.; writing—review and editing, All Authors; visualisation, L.M.; supervision, R.V.d.A. and P.V.; project administration, R.V.d.A. and P.V.; funding acquisition, P.V. All authors have read and agreed to the published version of the manuscript.
Funding
This research has been supported by project PRR New Space Portugal, funded by the European Union (NextGenerationEU). Ref: 02/C05-i01.01/2022.PC644936537-00000046.
Institutional Review Board Statement
Not applicable.
Informed Consent Statement
Not applicable.
Data Availability Statement
The data presented in this study is available on request from the corresponding author.
Acknowledgments
The authors would like to thank ITGest for supporting this research work.
Conflicts of Interest
Author Leonardo Martins, Rui Valente de Almeida, António Maia were employed by the company Bee2Fire. The remaining authors declare that the research was conducted in the absence of any commercial or financial relationships that could be construed as a potential conflict of interest.
References
- Abatzoglou, J.T.; Williams, A.P. Impact of anthropogenic climate change on wildfire across western US forests. Proc. Natl. Acad. Sci. USA 2016, 113, 11770–11775. [Google Scholar] [CrossRef] [PubMed]
- Giglio, L.; Boschetti, L.; Roy, D.P.; Humber, M.L.; Justice, C.O. The Collection 6 MODIS burned area mapping algorithm and product. Remote Sens. Environ. 2018, 217, 72–85. [Google Scholar] [CrossRef] [PubMed]
- Jones, M.W.; Kelley, D.I.; Burton, C.A.; Di Giuseppe, F.; Barbosa, M.L.F.; Brambleby, E.; Hartley, A.J.; Lombardi, A.; Mataveli, G.; McNorton, J.R.; et al. State of Wildfires 2023–2024. Earth Syst. Sci. Data 2024, 16, 3601–3685. [Google Scholar] [CrossRef]
- Finney, M.A. FARSITE: Fire Area Simulator—Model Development and Evaluation; Technical Report; USDA Forest Service Research Paper RMRS-RP-4; Forest Service, Rocky Mountain Research Station: Fort Collins, CO, USA, 1998. [Google Scholar]
- Sullivan, A.L. Wildland surface fire spread modelling, 1990–2007. Int. J. Wildland Fire 2009, 18, 349–368. [Google Scholar] [CrossRef]
- Silva, J.; Marques, J.; Gonçalves, I.; Brito, R.; Teixeira, S.; Teixeira, J.; Alvelos, F. A Systematic Review and Bibliometric Analysis of Wildland Fire Behavior Modeling. Fluids 2022, 7, 374. [Google Scholar] [CrossRef]
- Andrews, P.L. BEHAVE: Fire Behavior Prediction and Fuel Modeling System—BURN Subsystem, Part 1; Forest Service, Intermountain Research Station: Ogden, UT, USA, 1986. [Google Scholar]
- Mell, W.; Maranghides, A.; McDermott, R.; Manzello, S.L. Numerical simulation and experiments of burning Douglas fir trees. Combust. Flame 2007, 149, 329–347. [Google Scholar] [CrossRef]
- Canadian Forest Service. Development and Structure of Prometheus: The Canadian Wildland Fire Growth Model; Technical Report; Natural Resources Canada: Ottawa, ON, Canada, 2003.
- Tolhurst, K.; Shields, B.; Chong, D. Phoenix: Development and application of a bushfire risk management tool. Aust. J. Emerg. Manag. 2008, 23, 47–54. [Google Scholar]
- Shadrin, D.G.; Illarionova, S.; Gubanov, F.; Evteeva, K.; Mironenko, M.; Levchunets, I.; Belousov, R.; Burnaev, E. Wildfire spreading prediction using multimodal data and deep neural network approach. Sci. Rep. 2024, 14, 2606. [Google Scholar] [CrossRef]
- Allaire, F.; Mallet, V.; Filippi, J.-B. Emulation of Wildland Fire Spread Simulation Using Deep Learning. Neural Netw. 2021, 141, 184–198. [Google Scholar] [CrossRef]
- Marjani, M.; Ahmadi, S.; Mahdianpari, M. FirePred: A Hybrid Multi-Temporal Convolutional Neural Network Model for Wildfire Spread Prediction. Ecol. Inform. 2023, 78, 102282. [Google Scholar] [CrossRef]
- Xie, Y.; Peng, M. Forest Fire Forecasting Using Ensemble Learning Approaches. Neural Comput. Appl. 2019, 31, 4541–4550. [Google Scholar] [CrossRef]
- Liu, Y.; Huang, H.; Wang, S.-C.; Zhang, T.; Xu, D.; Chen, Y. ML4Fire-XGBv1.0: Improving North American wildfire prediction by integrating a machine-learning fire model in a land surface model. Geosci. Model Dev. Discuss. 2024. [Google Scholar] [CrossRef]
- Altamimi, A.; Lagoa, C.; Borges, J.G.; McDill, M.E.; Andriotis, C.P.; Papakonstantinou, K.G. Large-Scale Wildfire Mitigation Through Deep Reinforcement Learning. Front. For. Glob. Change 2022, 5, 734330. [Google Scholar] [CrossRef]
- Vidal-Silva, C.; Pizarro, R.; Castillo-Soto, M.; Ingram, B.; de la Fuente, C.; Duarte, V.; Sangüesa, C.; Ibañez, A. A Comparative Study of a Deep Reinforcement Learning Solution and Alternative Deep Learning Models for Wildfire Prediction. Appl. Sci. 2025, 15, 3990. [Google Scholar] [CrossRef]
- Iban, M.C.; Aksu, O. SHAP-Driven Explainable Artificial Intelligence Framework for Wildfire Susceptibility Mapping Using MODIS Active Fire Pixels: An In-Depth Interpretation of Contributing Factors in Izmir, Türkiye. Remote Sens. 2024, 16, 2842. [Google Scholar] [CrossRef]
- Ding, C.; Zhang, X.; Chen, J.; Ma, S.; Lu, Y.; Han, W. Wildfire Detection Through Deep Learning Based on Himawari-8 Satellites Platform. Int. J. Remote Sens. 2022, 43, 4895–4916. [Google Scholar] [CrossRef]
- Marjani, M.; Mahdianpari, M.; Mohammadimanesh, F. CNN-BiLSTM: A Novel Deep Learning Model for Near-Real-Time Daily Wildfire Spread Prediction. Remote Sens. 2024, 16, 1467. [Google Scholar] [CrossRef]
- Miao, X.; Li, J.; Mu, Y.; He, C.; Ma, Y.; Chen, J.; Wei, W.; Gao, D. Time Series Forest Fire Prediction Based on Improved Transformer. Forests 2023, 14, 1596. [Google Scholar] [CrossRef]
- Huot, F.; Hu, R.L.; Goyal, N.; Sankar, T.; Ihme, M.; Chen, Y.F. Next Day Wildfire Spread: A Machine Learning Dataset to Predict Wildfire Spreading from Remote-Sensing Data. arXiv 2021, arXiv:2112.02447. [Google Scholar] [CrossRef]
- Singh, H.; Ang, L.M.; Lewis, T.; Paudyal, D.; Acuna, M.; Srivastava, P.K.; Srivastava, S.K. Trending and emerging prospects of physics-based and ML-based wildfire spread models: A comprehensive review. J. For. Res. 2024, 35, 1–33. [Google Scholar] [CrossRef]
- Papadopoulos, G.D.; Pavlidou, F.N. A Comparative Review on Wildfire Simulators. IEEE Syst. J. 2011, 5, 233–243. [Google Scholar] [CrossRef]
- Bova, A.S.; Mell, W.E.; Hoffman, C.M. A comparison of level set and marker methods for the simulation of wildland fire front propagation. Int. J. Wildland Fire 2015, 25, 229–241. [Google Scholar] [CrossRef]
- Van Wagner, C.E. Development and Structure of the Canadian Forest Fire Weather Index System; Report No. 35; Canadian Forest Service: Ottawa, ON, Canada, 1987; p. 37. [Google Scholar]
- Fernandes, P.M.; Botelho, H.S. A review of prescribed burning effectiveness in fire hazard reduction. Int. J. Wildland Fire 2003, 12, 117–128. [Google Scholar] [CrossRef]
- Mortelmans, J.; Apers, S.; De Lannoy, G.J.M.; Veraverbeke, S.; Field, R.D.; Andela, N.; Bechtold, M. Using hydrological modeling to improve the Fire Weather Index system over tropical peatlands of Peninsular Malaysia, Sumatra, and Borneo. Int. J. Wildland Fire 2025, 34, WF24057. [Google Scholar] [CrossRef]
- Jolly, W.M.; Freeborn, P.H.; Bradshaw, L.S.; Wallace, J.; Brittain, S. Modernizing the US National Fire Danger Rating System (version 4): Simplified fuel models and improved live and dead fuel moisture calculations. Environ. Model. Softw. 2024, 158, 106181. [Google Scholar] [CrossRef]
- Andrianarivony, H.S.; Akhloufi, M.A. Machine Learning and Deep Learning for Wildfire Spread Prediction: A Review. Fire 2024, 7, 482. [Google Scholar] [CrossRef]
- Jain, P.; Coogan, S.C.P.; Subramanian, S.G.; Crowley, M.; Taylor, S.; Flannigan, M.D. A review of machine learning applications in wildfire science and management. Environ. Rev. 2020, 28, 478–505. [Google Scholar] [CrossRef]
- Wadhwani, R.; Sutherland, D.; Moinuddin, K.A.; Sharples, J.J. Application of neural networks to rate of spread estimation in shrublands. In Proceedings of the MODSIM2021, 24th International Congress on Modelling and Simulation, Sydney, NSW, Australia, 5–10 December 2021; Modelling and Simulation Society of Australia and New Zealand (MSSANZ): Canberra, Australia, 2021; pp. 407–413. [Google Scholar]
- Buchhorn, M.; Smets, B.; Bertels, L.; Smets, B. Copernicus Global Land Cover Layers—Collection 2. Remote Sens. 2020, 12, 1044. [Google Scholar] [CrossRef]
- Singh, S.; Singh, H.; Sharma, V.; Shrivastava, V.; Kumar, P.; Kanga, S.; Sahu, N.; Meraj, G.; Farooq, M.; Singh, S.K. Impact of Forest Fires on Air Quality in Wolgan Valley, New South Wales, Australia—A Mapping and Monitoring Study Using Google Earth Engine. Forests 2022, 13, 4. [Google Scholar] [CrossRef]
- Tavakkoli Piralilou, S.; Einali, G.; Ghorbanzadeh, O.; Nachappa, T.G.; Gholamnia, K.; Blaschke, T.; Ghamisi, P. A Google Earth Engine approach for wildfire susceptibility prediction fusion with remote sensing data of different spatial resolutions. Remote Sens. 2022, 14, 672. [Google Scholar] [CrossRef]
- Edward, M.B. FARSITE: Fire Area Simulator (FARSITE) for Wildfire Spread Simulation. 2022. Available online: https://github.com/mbedward/farsite (accessed on 13 March 2025).
- Scott, J.H. Standard Fire Behavior Fuel Models: A Comprehensive Set for Use with Rothermel’s Surface fire Spread Model; US Department of Agriculture, Forest Service, Rocky Mountain Research Station: Fort Collins, CO, USA, 2005. [Google Scholar] [CrossRef]
- Baret, F.; Hagolle, O.; Geiger, B.; Bicheron, P.; Miras, B.; Huc, M.; Berthelot, B.; Niño, F.; Weiss, M.; Samain, O.; et al. LAI, fAPAR and fCover CYCLOPES global products derived from VEGETATION: Part 1: Principles of the algorithm. Remote Sens. Environ. 2007, 110, 275–286. [Google Scholar] [CrossRef]
- IBM The Weather Company. TWC Data Package Summary; IBM The Weather Company: Atlanta, GA, USA, 2019. [Google Scholar]
- Schmude, J.; Roy, S.; Trojak, W.; Jakubik, J.; Civitarese, D.S.; Singh, S.; Kuehnert, J.; Ankur, K.; Gupta, A.; Phillips, C.E.; et al. Prithvi wxc: Foundation model for weather and climate. arXiv 2024, arXiv:2409.13598. [Google Scholar] [CrossRef]
- Penman, T.D.; Ababei, D.A.; Cawson, J.G.; Cirulis, B.A.; Duff, T.J.; Swedosh, W.; Hilton, J.E. Effect of Weather Forecast Errors on Fire Growth Model Projections. Int. J. Wildland Fire 2020, 29, 983–994. [Google Scholar] [CrossRef]
- Hewson, J.; Davies, D.; Olsina, O.; Quayle, B.; Radov, A.; Giglio, L.; Hall, J. Informing Wildfire Needs: The Expanded User Interface of NASA’s Fire Information for Resource Management System (Firms). In Proceedings of the 57th Meeting of the Asia Pacific Advanced Network (APAN57), Bangkok, Tailand, 29 January–2 February 2024. [Google Scholar]
- Li, W.; Dodwell, E.; Cook, D. A Clustering Algorithm to Organize Satellite Hotspot Data for the Purpose of Tracking Bushfires Remotely. R J. 2023, 15, 17–32. [Google Scholar] [CrossRef]
- Anwar, M.T.; Hadikurniawati, W.; Winarno, E.; Supriyanto, A. Wildfire risk map based on DBSCAN clustering and cluster density Evaluation. Adv. Sustain. Sci. Eng. Technol. 2019, 1, 0190102. [Google Scholar] [CrossRef]
- Sørensen, T.J. A Method of Establishing Groups of Equal Amplitude in Plant Sociology Based on Similarity of Species Content and Its Application to Analyses of the Vegetation on Danish Commons; København I Kommission hos E. Munksgaard: Copenhagen, Denmark, 1948. [Google Scholar]
- Backhaus, K.; Erichson, B.; Plinke, W.; Weiber, R. Multivariate Analysemethoden; Springer: Berlin/Heidelberg, Germany, 2016. [Google Scholar]
- Jové, J.F.i.; Petit, A.G.i.; Casanovas-García, J. Simulation of Aerial Supression Tasks in Wildfire Events Integrated with Gisfire Simulator. In Proceedings of the 2020 Winter Simulation Conference (WSC), Orlando, FL, USA, 14–18 December 2020; pp. 736–746. [Google Scholar] [CrossRef]
- Linardos, V.; Drakaki, M. Assessing the Impact of the 2021 Evia Wildfires through Social Media Analysis. In Proceedings of the International Conference on Humanitarian Crisis Management (KRISIS 2023), Thessaloniki, Greece, 14–15 October 2023; ISBN 978-618-5630-17-1. Available online: https://www.ihu.gr/ucips/wp-content/uploads/sites/4/2023/12/KRISIS_2023_paper_14_Linardos_-et-al.pdf (accessed on 14 April 2025).
- InciWeb. Hermits Peak-Calf Canyon Burned Area Emergency Response (BAER) Phase 2 Assessment Report—Executive Summary. 2022. Available online: https://inciweb-prod-media-bucket.s3.us-gov-west-1.amazonaws.com/s3fs-public/2022-10/pict20220608-001049-0.pdf (accessed on 14 April 2025).
- Daniels, L.D.; Dickson-Hoyle, S.; Baron, J.N.; Copes-Gerbitz, K.; Flannigan, M.D.; Castellanos-Acuna, D.; Hoffman, K.M.; Bourbonnais, M.; Wilkinson, S.L.; Roeser, D.; et al. The 2023 wildfires in British Columbia, Canada: Impacts, drivers, and transformations to coexist with wildfire. Can. J. For. Res. 2024, 55, 1–18. [Google Scholar] [CrossRef]
- InciWeb. Mosquito Fire BURNED-AREA REPORT. 2022. Available online: https://www.gd-pud.org/files/32c7511c1/Mosquito+Post-Fire+BAER+2500-8+Report_PUBLIC.pdf (accessed on 14 April 2025).
- Ghosh, R.; Adhikary, J.; Chemlal, R. Fire Spread Modeling Using Probabilistic Cellular Automata. In Proceedings of the Asian Symposium on Cellular Automata Technology, Durgapur, India, 29 February–2 March 2024; Springer: Berlin/Heidelberg, Germany, 2024; pp. 45–55. [Google Scholar] [CrossRef]
- Carroll, B.J.; Brewer, W.A.; Strobach, E.; Lareau, N.; Brown, S.S.; Valero, M.M.; Kochanski, A.; Clements, C.B.; Kahn, R.; Junghenn Noyes, K.T.; et al. Measuring Coupled Fire–Atmosphere Dynamics: The California Fire Dynamics Experiment (CalFiDE). Bull. Am. Meteorol. Soc. 2024, 105, E690–E708. [Google Scholar] [CrossRef]
- Price, S.J.; Germino, M.J. Modeling of fire spread in sagebrush steppe using FARSITE: An approach to improving input data and simulation accuracy. Fire Ecol. 2022, 18, 23. [Google Scholar] [CrossRef]
- Trucchia, A.; D’Andrea, M.; Baghino, F.; Fiorucci, P.; Ferraris, L.; Negro, D.; Gollini, A.; Severino, M. PROPAGATOR: An operational cellular-automata based wildfire simulator. Fire 2020, 3, 26. [Google Scholar] [CrossRef]
- Shaddy, B.; Ray, D.; Farguell, A.; Calaza, V.; Mandel, J.; Haley, J.; Hilburn, K.; Mallia, D.V.; Kochanski, A.; Oberai, A. Generative Algorithms for Fusion of Physics-Based Wildfire Spread Models with Satellite Data for Initializing Wildfire Forecasts. Artif. Intell. Earth Syst. 2024, 3, e230087. [Google Scholar] [CrossRef]
- Noonan-Wright, E.K.; Opperman, T.S.; Finney, M.A.; Zimmerman, G.T.; Seli, R.C.; Elenz, L.M.; Calkin, D.E. Developing the Wildland Fire Decision Support System (WFDSS). J. For. 2011, 109, 267–275. [Google Scholar] [CrossRef]
- Zhang, Y.; Mao, J.; Ricciuto, D.M.; Jin, M.; Yu, Y.; Shi, X.; Wullschleger, S.; Tang, R.; Liu, J. Global Fire Modelling and Control Attributions Based on the Ensemble Machine Learning and Satellite Observations. Sci. Remote Sens. 2023, 7, 100088. [Google Scholar] [CrossRef]
- Kc, U.; Aryal, J.; Bakar, K.S.; Hilton, J.; Buyya, R. Applying Bayesian Models to Reduce Computational Requirements of Wildfire Sensitivity Analyses. Atmosphere 2023, 14, 559. [Google Scholar] [CrossRef]
- Finney, M.A.; Grenfell, I.C.; McHugh, C.W. Modeling containment of large wildfires using generalized linear mixed-model analysis. For. Sci. 2011, 57, 268–277. [Google Scholar] [CrossRef]
- Coen, J.L.; Schroeder, W. Use of spatially refined satellite remote sensing fire detection data to initialize and evaluate coupled weather–wildfire growth model simulations. Geophys. Res. Lett. 2013, 40, 7373–7378. [Google Scholar] [CrossRef]
Disclaimer/Publisher’s Note: The statements, opinions and data contained in all publications are solely those of the individual author(s) and contributor(s) and not of MDPI and/or the editor(s). MDPI and/or the editor(s) disclaim responsibility for any injury to people or property resulting from any ideas, methods, instructions or products referred to in the content. |
© 2025 by the authors. Licensee MDPI, Basel, Switzerland. This article is an open access article distributed under the terms and conditions of the Creative Commons Attribution (CC BY) license (https://creativecommons.org/licenses/by/4.0/).









