Abstract
This paper presents a novel energy management system for AC microgrids that integrates a parallel implementation of the Multi-Verse Optimizer (MVO) with the Successive Approximations method for power flow analysis. The proposed approach optimally schedules battery energy storage systems (BESSs) in both grid-connected and islanded modes, aiming to minimize energy losses and reduce emissions. Numerical evaluations on a 33-node AC microgrid demonstrate significant improvements: in the grid-dependent mode, energy losses drop from 2484.57 kWh (base case) to 2374.85 kWh, and emissions fall from 9.8874 Ton(CO2) to 9.8693 Ton(CO2). Under the self-powered configuration, energy losses and emissions are curtailed from 2484.57 kWh to 2373.53 kWh and from 16.0659 Ton(CO2) to 16.0364 Ton(CO2), respectively. The results highlight that the proposed method outperforms existing metaheuristics in solution quality and consistency. This work advances microgrid scheduling by ensuring technical feasibility, reducing carbon footprint, and maintaining voltage stability under diverse operational conditions.
1. Introduction
Alternating current (AC) microgrid (MG) systems have emerged as a fundamental paradigm in modernizing electrical infrastructures, particularly in addressing the challenges of integrating distributed generation and meeting operational flexibility requirements [1]. In the current energy transition context, these systems offer a technically and economically viable solution for managing the increasing penetration of fluctuating renewable sources while ensuring power supply quality and reliability [2].
A key enabler of modern MGs is the technological evolution of battery energy storage systems (BESSs). According to recent data from the U.S. Department of Energy (2023), the global installed capacity of BESSs has surpassed 206 GW [3], reflecting their rapid deployment across diverse geographical and operational contexts. This growth is primarily attributed to their capacity to provide critical ancillary services such as generation-demand balancing, frequency regulation, and power quality enhancement [4].
In parallel, the optimal energy management of MGs, especially regarding the coordination of distributed energy resources (DERs), has been a central theme in the specialized literature [5,6]. Among the various approaches, metaheuristic techniques have gained prominence for their effectiveness in addressing the nonlinearities and high dimensionality inherent to these problems [7]. However, recent studies have highlighted persistent limitations in current control schemes, particularly in the comprehensive integration of BESSs within energy management systems (EMSs) [8,9].
Addressing these gaps, recent research in DER optimization has increasingly focused on minimizing technical losses in distribution and transformation stages and operation costs [10], as well as reducing CO2 emissions associated with energy generation and DER operation. Metaheuristic approaches such as Particle Swarm Optimization (PSO), Vortex Search Algorithm (VSA), Chu & Beasley Genetic Algorithm (CBGA), Ant Lion Optimization (ALO), and JAYA have shown promising results in EMS applications for AC MGs [11,12]. These methods enable the optimal dispatch of distributed generators, reducing energy losses and emissions while complying with operational constraints in both grid-dependent and self-powered modes. Nevertheless, EMS strategies that focus solely on generation control without effectively coordinating energy storage often lead to wasted surplus energy [4]. Storing this excess for later use during peak demand can significantly enhance MG efficiency, reduce losses, and improve system performance [13].
In this context, several studies have proposed BESS-centric EMS strategies aimed at both reducing CO2 emissions and mitigating energy losses. For instance, ref. [14] introduces the Opposition-Based Learning Grey Wolf Optimizer (GWO) for managing hybrid renewable-conventional MGs, focusing on minimizing grid carbon footprint and transmission losses. This method outperformed alternatives, such as PSO, CSA, GWO, and GGWO, in convergence speed and efficiency. However, its scope was limited to grid-dependent mode, leaving a critical gap in addressing standalone operation, an increasingly relevant scenario in real-world applications.
Similarly, in [15], the authors proposed an optimization approach to determine the optimal placement and sizing of BESSs in distribution networks. The goal was to reduce reverse power flow from high DG penetration and manage peak shaving during high-demand periods. GA, PSO, and the Salp Swarm Algorithm (SSA) were used for optimization. Tests on 33- and 69-bus systems showed PSO and SSA performed best. However, battery dispatch was approximated using the Fourier series, which may not yield truly optimal BESS configurations.
Complementing these efforts, in [16], the optimal power dispatch problem is addressed using the Monte Carlo method. The study formulates a multi-objective nonlinear optimization problem to minimize active power losses and improve voltage deviations, considering operational constraints such as line capacity, voltage limits, generator capacities, and transformer tap settings. The approach is tested on 30- and 118-bus systems, showing better solution quality compared to GA and PSO. Although statistical analysis is provided, convergence times are not discussed, limiting insights into the computational load.
In line with this perspective, recent studies have developed EMS strategies for the optimal operation of BESSs in AC MGs, with an increasing focus on reducing energy losses and CO2 emissions [17]. These works apply diverse methodologies—such as convex optimization, metaheuristics, and linear programming—to enhance the environmental performance of MGs [18,19,20]. Metaheuristic techniques, in particular, have been recognized for their simplicity, robustness, and effectiveness, enabling practical EMS implementations with lower system complexity. Building on these advantages, this study adopts metaheuristic optimization as the core approach to maximize the contribution of BESSs while minimizing technical losses and environmental impact.
The work reported in [21] provides a performance comparison between the proposed adapted version of the PSO method and classical optimization techniques, such as GA. It reports key indicators such as the best result, average performance, and computation time, offering a solid foundation for evaluating optimization quality and efficiency. However, the analysis does not include the standard deviation of the results, which is a critical metric to assess the variability and repeatability of the solutions. Including this statistical measure would enhance the reliability of the findings and support broader validation of the algorithm’s consistency across multiple runs. In [22], a comprehensive and well-structured methodology for the optimal integration and operation of BESSs in grid-connected AC distribution networks was presented, demonstrating strong performance in reducing both energy losses and emissions. The authors correctly include statistical metrics such as the best, average, and standard deviation of the results, ensuring transparency and repeatability in the evaluation. The operation of batteries is effectively optimized through a PSO-based strategy that responds to hourly variations in load and PV generation. However, the main limitation of the study lies in its exclusive focus on the grid-connected (On-Grid) mode. The methodology does not analyze the behavior of the microgrid under isolated (Off-Grid) conditions, which is essential for realistic energy management in microgrids that frequently switch between operational states. As a result, the proposed approach, while solid, is only applicable to active distribution networks and does not fully capture the operational versatility required in modern microgrids.
In [23], the authors propose a two-stage energy management system (EMS) for a grid-connected photovoltaic (PV) charging station integrated with a battery energy storage system (BESS). The first stage performs a day-ahead optimization to minimize CO2 emissions and electricity costs, while the second stage uses model predictive control (MPC) to manage real-time uncertainties in PV generation and electric vehicle (EV) connections. The proposed method demonstrates clear benefits, including a 36% reduction in emissions and a 33% decrease in energy costs compared to a conventional EMS. However, the study presents several limitations. First, it lacks a statistical analysis of solution variability, such as standard deviation, which is crucial for validating the repeatability of the proposed approach. Second, the evaluation is limited to a simplified mononodal network, whereas real-world distribution systems are multi-nodal and subject to power flow constraints. The study also omits the analysis of voltage and current limitations in the lines, which are essential for ensuring reliable and secure operation. Moreover, the EMS is only assessed in grid-connected mode, ignoring the traditional dual-mode nature of microgrids, which can operate both in on-grid and islanded (off-grid) modes. This restricts the practical applicability of the proposed method to more complex and realistic microgrid scenarios.
In the specialized literature, multiple tools based on exact methods and commercial software have been proposed to address the problem of energy management in battery systems [24,25,26]; however, these solutions often rely on specialized software, such as GAMS, which requires costly licenses and presents restrictions that hinder their practical implementation in environments where flexibility, replicability, and low cost are essential [27]. Moreover, deterministic methods or those based on specialized software tend to fall into local optima as the solution space grows or becomes more complex, limiting their ability to solve nonlinear and high-dimensional problems typical in modern electrical networks. In contrast, sequential programming methods, such as metaheuristic techniques, offer more robust and adaptable algorithms that maintain strong exploratory performance across complex solution spaces. These algorithms can be implemented in widely used engineering languages like MATLAB, facilitating their adaptation, integration with other analysis tools, and application by electric utilities, academic institutions, and research centers. For all these reasons, this research was based on sequential programming software, specifically on metaheuristic optimization techniques, which, according to the state of the art, constitute a well-established and widely studied approach for energy management in electrical networks.
In response to the growing need for advanced energy management systems that can optimize BESS operation in AC MGs while aiming to address the specific limitations identified in the current state-of-the-art literature, this work introduces an innovative EMS designed to minimize both energy losses and CO2 emissions through intelligent battery storage optimization. Unlike previous approaches that often neglect statistical robustness, grid constraints, or dual-mode operation, the proposed solution integrates a comprehensive optimization strategy that considers technical and environmental requirements. At its core lies the Multi-Verse Optimizer (MVO), a powerful metaheuristic algorithm particularly well-suited to handle the multi-objective and nonlinear nature of EMS problems [28], enabling effective navigation of trade-offs between system efficiency and sustainability in real-world MG scenarios.
This study develops a comprehensive framework where MVO determines optimal battery charge/discharge cycles while accounting for power flow dynamics through Successive Approximation. What sets this approach apart is its dual focus, not just on traditional operational metrics but specifically on reducing both energy waste and carbon footprint. The methodology undergoes rigorous tuning to ensure peak performance, with comparative analysis against vortex search and genetic algorithms conducted under identical conditions for fair evaluation.
Validation occurs on a realistic 33-node MG testbed that mirrors actual operating conditions. By using real solar generation and load profiles from Medellín, Colombia, the system demonstrates its effectiveness across two crucial scenarios: grid-dependent operation, where it minimizes losses during energy exchange, and self-powered mode, where it strategically deploys diesel generation to maintain power quality while constraining emissions. The extensive testing regimen, comprising 100 independent simulations, provides robust evidence of the system’s capabilities.
The results reveal clear advantages of the MVO-based approach, with significant reductions in energy losses and consistently lower CO2 emissions in both connected and islanded modes. Its robust and repeatable performance, along with high computational efficiency, suggests strong potential for real-world implementation. This dual-mode capability represents an important advancement over typical single-mode optimization studies, offering MG operators a more versatile tool for maintaining reliability during both normal and emergency conditions.
This work delivers significant contributions both academically and for the energy sector. From an academic perspective, it proposes a novel mathematical formulation for the optimal scheduling of BESS in AC microgrids operating in both grid-connected and islanded modes. The model incorporates detailed technical constraints, such as power balance, voltage limits, and current capacities, often oversimplified in previous studies. Additionally, it introduces a master–slave optimization architecture combining the MVO algorithm with a power flow analysis based on Successive Approximations, enabling efficient and repeatable resolution of complex multi-objective problems.
For the energy sector, the study provides a robust and applicable tool for enhancing microgrid planning and operation. Its validation on a realistic 33-node system with actual demand and PV generation profiles demonstrates its practical relevance. The proposed strategy effectively reduces energy losses and CO2 emissions while ensuring compliance with system stability and security standards. These features make it a valuable solution for energy planners and system operators aiming to integrate storage and renewable energy in modern distribution networks, contributing to smarter and more sustainable energy management.
In particular, the dual emphasis on loss minimization and emissions reduction reflects two critical priorities in current power systems. Losses directly impact the efficiency of electricity delivery, while emissions are a growing environmental concern, especially in densely populated or highly polluted regions such as Medellín [29] or Shanghai [30], where seasonal air quality thresholds may be exceeded. By modeling photovoltaic generation under Maximum Power Point Tracking (MPPT) mode, the framework ensures full utilization of the available solar resource. In this context, the optimization strategy not only balances power flow and storage behavior but also enables the efficient and complete use of renewable energy within the operational limits of the system.
The remainder of this paper is organized as follows: Section 2 introduces the mathematical modeling of the AC MG, operating under both grid-dependent and self-powered modes, incorporating a comprehensive set of constraints to reflect realistic operation in the presence of DERs. Section 3 details the proposed master–slave optimization framework based on MVO/SA. Section 4 describes the test system setup, including the comparison algorithms and the optimizer parameters selected through a systematic tuning process, while Section 5 presents and analyzes the simulation results. Finally, Section 6 summarizes the main conclusions and outlines directions for future research.
2. Mathematical Formulation
This section presents the mathematical formulation developed to optimize the operation of BESSs within AC MGs. The proposed model seeks to minimize energy losses and CO2 emissions, incorporating the technical constraints of a distributed generation environment with energy storage. The location and sizing of the BESS units are assumed to be known beforehand. Model validation is carried out based on the self-powered and grid-dependent scenarios reported in [31].
2.1. Objective Functions
The optimization problem seeks to minimize the following composite function (), concerning power losses due to the Joule effect:
In this expression, represents the resistance of the distribution line l, and is the magnitude of the current flowing through the line.
Lastly, the emissions function () seeks to reduce the environmental impact of the system:
In this equation, represents the active power generated by a conventional generator at node i during period h, and is the corresponding emission coefficient. This coefficient depends on the type of energy source used, such as electricity from the main grid, diesel-based distributed generation, or natural gas, and is introduced into the model as a constant factor representing emissions per unit of energy (in this particular case, kg/kWh). The period duration defines the time interval in which electrical variables remain constant. Similarly, denotes the active power supplied by the DG at node i during period h, while refers to the expected electricity production curve of the DG. The emission coefficient is also applied here to estimate emissions from distributed generators.
It is important to note that in the proposed model, the emission factor for each generation source can be adjusted depending on its characteristics. For instance, distributed generators that rely on fossil fuels (e.g., diesel) will have a positive emission coefficient, while clean sources, such as photovoltaic (PV) systems, are assigned a zero emission factor since they do not emit during operation [32]. In the context of this paper, PV generation is the only distributed source used, and therefore, it does not contribute to emissions in the simulation results.
The sets , , and refer to the nodes, lines, and hourly periods considered in the microgrid.
2.2. Model Constraints
The operation of the DG and BESS within an AC MG is subject to constraints based on equipment limitations and network operation. These include loadability and voltage limits, power balance, and the minimum and maximum active power output of DG and BESS operation. It is worth noting that, in this study, only active power injection from the DG is considered, as this reflects their typical mode of operation.
2.2.1. Active and Reactive Power Constraints
Nodal active power balance:
The first constraint presented in (3) establishes the active power balance in the electrical network, ensuring power equilibrium at each node of the system during every time period.
In this constraint, is the active power supplied by a BESS at node i over period h, and is the power demand at node i during hour h. and are the voltage magnitudes at nodes i and j, and is the magnitude of the admittance between them. and represent the voltage angles at nodes i and j, while is the admittance angle of the line connecting the two nodes.
Nodal reactive power balance:
Constraint (4) performs a similar role to the previous one but focuses on the reactive power balance of the system.
The new terms, and , represent the reactive power supplied by conventional generators and the reactive power demand at node i during hour h, respectively.
A unit power factor is assumed for generation in this initial analysis, focusing only on active power. Reactive power control is left for future work.
2.2.2. Operational Limits
Active and reactive power limits for conventional generation:
The constraints in (5) define the limits of active and reactive power generation by conventional generators each hour based on their nominal capacities within the grid.
where is the minimum active power to be injected by the conventional generator at node i, and is the maximum active power to be injected by the generator at node i. Similarly, is the minimum active power to be injected by the conventional generator at node i, and is the maximum active power to be injected by the generator at node i.
Active power constraints for distributed generation:
In the same way, Equation (6) sets a limit for the power supplied by the DG at node i during hour h.
Here, is the maximum active power to be injected by the distributed generator at node i, and is the minimum active power to be injected. This constraint considers the PV generation curve in p.u., determined by the technology used and radiation conditions in the study region, which vary each hour and are represented by .
BESS operating limits:
On the other hand, Equation (7) defines the charging and discharging power limits of the BESS in the microgrid. It ensures that the power exchanged by the battery at node i and hour h stays within the allowable range.
In this case, is the power absorbed or supplied by the battery, is the maximum charging power, and is the maximum discharging power.
For the calculation of BESS power limits, the equations in (8) define the maximum charging and discharging powers as a function of the battery capacity , and the charging () and discharging () time intervals at node i:
With this in mind, charging power is assumed to be negative, while discharging power is positive.
In this sense, the state of charge (SoC) of each battery over time is updated by Equation (9), considering the charge/discharge coefficient , power , and time step :
The coefficient defined in Equation (10) depends on the battery’s charging/discharging times and power limits:
To calculate the state of charge at any given time, it is necessary to know the initial state of charge of the battery:
Finally, the SoC must remain within the operational bounds, as stated in Equation (13):
where and represent the minimum and maximum state of charge limits of the battery, respectively.
2.2.3. Network Constraints
Voltage regulation limits:
In the case of nodal voltages, Equation (14) ensures that they remain within the limits defined by grid regulations.
For this, denotes the voltage at node i during period h, while and represent the minimum and maximum allowable levels. Voltage deviations are limited to ±10% (0.1 p.u.) of the nominal system voltage.
Current limits for distribution lines:
In the case of line currents, constraint (15) sets the limits for current flow through each line to ensure safe operation and prevent infrastructure damage. represents the current flowing through the line connecting nodes i and j during period h, while is the maximum allowable current for that line based on its technical specifications.
where represents the current flowing through the line connecting nodes i and j during period h, while is the maximum allowable current for that line based on its technical specifications.
2.2.4. Operational Constraints for Self-Powered Mode
When operating in self-powered mode, the previously defined equations remain valid. However, additional constraints are required to reflect this operational condition.
Energy trading:
Since the slack bus is connected to a fossil or distributed generator, the system cannot absorb power—as there are no storage units or external grids for energy export. This constraint ensures that generation nodes only inject power into the microgrid.
Power range of the diesel generator:
In this study, a diesel generator is connected at the slack bus, with a minimum injection threshold of 40% and a maximum of 80% of its nominal capacity [33]. These constraints ensure that the generator remains off when not required and operates only within safe limits, contributing to its longevity.
3. Master–Slave Optimization Framework
To evaluate the effectiveness and robustness of the proposed PMVO-based scheduling strategy, a comparative analysis was conducted using two additional metaheuristic algorithms: the Parallel Vortex Search Algorithm (PVSA) and the Chu & Beasley Genetic Algorithm (CBGA). All algorithms were integrated with the exact power flow solver and tested under identical conditions. This multi-algorithm comparison forms the basis of the experimental framework described in Section 4 and supports the performance benchmarking presented in Section 5.
3.1. Master Stage: Multi-Verse Optimizer (MVO)
The Multi-Verse Optimizer (MVO) is a metaheuristic optimization algorithm inspired by concepts from cosmology, particularly the multi-verse theory. This theory postulates the existence of multiple parallel universes (multi-verses) that may interact through mechanisms such as white holes, black holes, and wormholes. These mechanisms have been adapted into an optimization framework to efficiently explore and exploit the search space in solving complex optimization problems [34].
3.1.1. Foundations of the Algorithm
In the MVO algorithm, each potential solution to the optimization problem is conceptualized as a universe. A set of candidate solutions is, thus, referred to as a multi-verse. The quality or fitness of each universe is quantified by an objective function that the algorithm seeks to minimize or maximize. MVO simulates the dynamic evolution of these universes through three main operators derived from cosmological analogies:
- White holes: Universes with high fitness (inflation rate) probabilistically share their components with others, mimicking the emission of matter and energy;
- Black holes: Universes with low fitness are more likely to absorb components from others, analogous to the gravitational absorption of black holes;
- Wormholes: Allow universes to perform local searches by perturbing their positions relative to the best-known solution, encouraging the exploitation of promising regions.
These operators are integrated to balance the global exploration and local exploitation of the search space throughout the optimization process.
3.1.2. Mathematical Representation
Let the solution space be defined by d decision variables, with each bounded within a minimum and maximum limit denoted as and , respectively, for the j-th variable. In the context of this problem, and represent the lower and upper power limits that the batteries can deliver to or absorb from the MG. A population of n candidate solutions (universes) is initialized as
where is the j-th component of the i-th universe, and rand is a uniformly distributed random number in . This results in an initial population matrix:
In the context of the optimal operation of a BESS, each particle represents the charging or discharging power assigned to the BESS units within the AC microgrid.
Figure 1 presents the encoding scheme used to model the 24 h operational schedule of each BESS unit. Each row, composed of 24 time-indexed elements, represents the hourly power profile of a specific BESS unit, where each element indicates the normalized charging or discharging power at a given time step.
Figure 1.
Coding scheme for determining the operation of the BESS.
The first and last elements are emphasized to incorporate boundary conditions, assuming an initial and final state of charge (SoC) of 50%, as recommended by the IEEE standard [35]. This structure allows the MVO algorithm to evaluate each particle as a complete and feasible operational schedule for the BESS system.
3.1.3. Objective Function
Each universe is evaluated using a scalar objective function . The goal of the MVO is to identify the universe with the optimal objective function value. Let be the objective function value for the i-th universe, and define the following:
Assuming a minimization problem, the best solution is selected as
In this case, the objective functions (OFi) correspond to energy losses or CO2 emissions, which means that the problem is formulated as a minimization. The best universes—i.e., (BestU), the candidate solutions—are those that achieve the lowest values for these aspects (BestOF), thereby attaining a higher level of technical and environmental efficiency in the MG.
3.1.4. Exploration: White Hole and Black Hole Mechanism
To perform exploration, the MVO algorithm uses a probabilistic mechanism that replaces the components of each universe with those from better universes based on the normalized inflation rate (NIR) concept. The NIR for each universe is computed as
Then, the j-th component of universe is updated as
where is a universe selected via roulette wheel selection based on NIR values, and is a random number.
3.1.5. Exploitation: Wormhole Mechanism
The wormhole mechanism guides the search toward the current best solution. It is governed by two dynamic parameters:
- Wormhole Existence Probability (WEP), which increases linearly with iterations:
- Travel Distance Rate (TDR), which decreases nonlinearly to refine the local search:where p is a user-defined constant (typically, ), and is the current iteration number.
The wormhole-based update is applied as
where are random values. This operator is applied probabilistically only when a randomly drawn value satisfies .
3.1.6. Boundary Control and Termination
All updated values are subjected to boundary constraints to ensure feasibility:
The algorithm proceeds iteratively, applying exploration and exploitation operators in each generation. The process continues until a predefined number of iterations is reached or another convergence criterion is satisfied.
3.1.7. Algorithm Summary
The structure of the MVO algorithm is presented in Algorithm 1.
| Algorithm 1 MVO (Multi-Verse Optimizer) Algorithm Pseudocode |
Require: MG parameters, DER power limits (, )
|
This algorithmic framework is suitable for high-dimensional, non-convex, and multimodal optimization problems, demonstrating strong performance across various engineering and scientific applications.
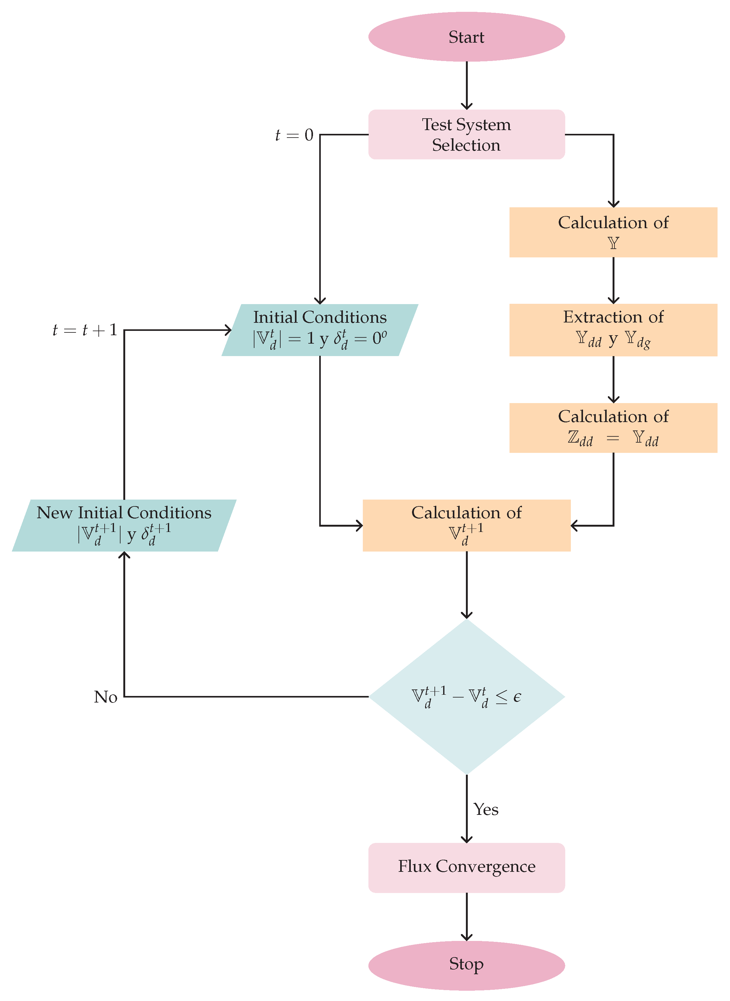
3.2. Slave Stage: Load Flow Problem via Successive Approximations
In the proposed optimization-based solving approach, the MVO algorithm functions as the master stage, generating candidate operating schedules for the battery energy storage system (BESS) over a 24 h horizon. Each particle represents a potential combination of hourly charging and discharging power values for the BESS.
The slave stage is responsible for evaluating the technical feasibility and overall performance of each candidate solution provided by the MVO, considering both the objective function and constraints. This evaluation is carried out through a sequential, hour-by-hour power flow analysis using the Successive Approximation (SA) method [36]. The SA method is an approximate numerical technique used to solve the Load Flow Problem (LFP). It operates iteratively, without requiring derivatives or the matrix inversion of non-diagrid-dependental blocks, making it computationally more efficient compared to methods like Newton–Raphson (NR) and Fixed-Point Iteration (FPI) [37]. The iterative process is described by the following formulation:
where is the impedance matrix (inverse of ), and represents the admittances between the generation and demand nodes. The process starts with the slack node voltage (, ) and iterates until convergence, incorporating the conjugate of the complex power demand .
Figure 2 depicts the step-by-step iterative algorithm employed in the Successive Approximations method, represented as a structured flowchart.
Figure 2.
Flowchart of the LFP solution using the Successive Approximations method.
On the other hand, the evaluation procedure involves the following steps:
- Data preparation for each hour: For every time step , gather the following information:
- The electrical demand at each load bus;
- The power generation profile from photovoltaic (PV) sources;
- The BESS charging or discharging schedule proposed by the MVO algorithm.
- Execution of load flow analysis: Apply the Successive Approximation (SA) method to solve the network’s load flow equations and obtain the voltage levels and line load flows at each node.
- Operational constraint validation: Each candidate solution generated by the optimization algorithms (PMVO, PVSA, and CBGA) is validated through an hourly power flow analysis based on the Successive Approximations method. This evaluation ensures compliance with all technical and operational constraints, including (i) maintaining voltage levels within acceptable bounds at each bus (), (ii) ensuring that current flows remain within the thermal ratings of the distribution lines, and (iii) verifying that the BESS units operate within their charging and discharging power limits. Additionally, in the self-powered mode, the diesel generator is constrained to operate strictly within its predefined dispatch range in accordance with its rated capacity and technical requirements. It is also ensured that this generator does not store energy since, by design, it can only inject active power into the system. To guarantee that candidate solutions are technically feasible, all battery-related constraints, such as minimum and maximum SoC levels, charging/discharging power bounds, and initial and final SoC values, are directly encoded into the decision variables. This approach restricts the search space to physically admissible schedules and avoids the generation of infeasible operating states. If any violation of operational, voltage, current, or diesel generator power constraints is detected, penalty terms are incorporated into the objective function to discourage the selection of such solutions during the optimization process.
- Incorporation of penalty terms: If any constraint violations are detected, corresponding penalty terms are added to the objective function to penalize infeasible solutions. This evaluation is performed using the fitness functions described in (1) and (2). The penalization used is explained below:To manage constraint violations within the optimization process, the proposed strategy incorporates penalty terms directly into the objective function. This mechanism modifies the evaluation of candidate solutions by penalizing infeasibilities, thereby guiding the search toward viable regions of the solution space.
- Penalty-adjusted evaluation: Each solution is assessed using a penalized objective, denoted as the adjusted fitness (), which merges the original cost metric () with an aggregated penalty component ():This formulation ensures that solutions violating constraints receive degraded evaluations, making them less likely to persist in the optimization process.
- Penalties in grid-connected operation: When operating in grid-connected mode, constraint breaches primarily relate to load balancing and voltage regulation:
- −
- : Quantifies the deviation from permissible branch current limits;
- −
- : Measures voltage violations across the system;
- −
- : Tunable penalty weights, chosen to ensure constraint violations significantly degrade solution quality.
- Penalties in islanded operation: In scenarios without grid support, further constraints become active, particularly concerning local generation and energy exchange via the slack bus:
- −
- : Quantifies the energy injected from the microgrid into the slack node during islanded operation, where the slack corresponds to the diesel generator;
- −
- : Captures instances where the diesel generator operates outside its nominal range;
- −
- : Penalty coefficients calibrated to prioritize feasibility in isolated mode.
Penalty coefficients are deliberately set to high values to ensure that any constraint violation results in a significant degradation in the fitness function, effectively discarding infeasible solutions early in the optimization process and preserving the robustness of the search. In this particular case, the penalty weights were tuned heuristically, with all coefficients set to 1000 in grid-dependent mode and increased to 1500 in self-powered mode to enforce stricter feasibility requirements.Furthermore, the power balance is satisfied through the application of the power flow algorithm, which evaluates the nodal injections based on the operational states of distributed generators, storage units, and loads. The power output limits of the photovoltaic generators are inherently respected by their operation under MPPT control. Additionally, the proposed encoding structure ensures compliance with both the maximum charge/discharge power and the state-of-charge bounds of the batteries, thus guaranteeing the physical feasibility of each candidate solution generated by the optimization methodologies. - Fitness function evaluation: After completing the simulations for all 24 h, the total energy losses and CO2 emissions of the MG are quantified. Additionally, any penalties resulting from constraint violations are incorporated into the overall fitness value. As the magnitude of detected violations increases, indicating technical feasibility, the objective function value also increases. Consequently, such solutions are discarded both as viable candidates and as potential stepping points in the convergence path, prompting the initiation of a new optimization cycle focused on feasible regions of the search space.
- Fitness feedback to MVO: The final value of the fitness function is returned to the master stage, allowing it to update and refine the search for more optimal BESS scheduling strategies in subsequent iterations.
This framework allows for a detailed and dynamic assessment of MG performance under various BESS operating strategies. The SA method ensures efficient resolution of the power flow problem, while the MVO enhances voltage stability, system reliability, and technical and environmental performance.
4. Test System Description and Experimental Setup for Algorithmic Benchmarking
This section presents the technical configuration used to evaluate the proposed optimization framework. First, we describe the 33-node AC microgrid test system, including load profiles, PV generation data, and BESS characteristics, under both grid-connected and self-powered modes. Then, we detail the experimental setup used for benchmarking the optimization strategies, including parameter tuning, simulation conditions, and criteria for fair comparison across all tested methods.
4.1. Test System
This study evaluates the operational performance of a 33-node AC MG test system under both grid-dependent and self-powered modes [38], as illustrated in Figure 3. The analysis incorporates realistic power generation and demand profiles for Medellín, Colombia, derived from operational data provided by Empresas Públicas de Medellín (EPM) [39] and solar irradiance datasets from NASA [35].
Figure 3.
Topological schematic of the 33-node AC microgrid test system in dual-operation modes: Grid-dependent (M1) and self-powered (M2).
This test system (100 base) features a 33-node architecture with 32 distribution lines. The slack bus (Bus 1) operates with dual functionality:
- Acts as PCC (Point of Common Coupling) in grid-dependent mode;
- Switches to diesel generator control in self-powered mode.
The diesel generator connected at the Point of Common Coupling (PCC) has a nominal capacity of 4000 kW, with its dispatch constrained between 1600 kW and 3200 kW (40% to 80% of rated capacity) to ensure reliable performance and extend operational lifespan [33]. This slack bus configuration accurately represents the microgrid’s dual-mode operation: in grid-connected mode, Bus 1 acts as the PCC, balancing active and reactive power by exchanging energy with the upstream network to maintain voltage stability; in islanded mode, the diesel generator assumes the slack role, regulating power balance internally without external support. The operational limits prevent the generator from running at zero load or full capacity continuously, avoiding damage and maintenance issues. Consequently, the control algorithm must carefully coordinate energy storage and renewable sources to meet demand while keeping the diesel generator within its safe operating range. This strategy reflects realistic constraints typical of isolated power systems and ensures reliable, efficient microgrid operation.
Complete line parameters, including resistance and reactance per kilometer, as well as load demands and current limits, are provided in Table 1 [40].
Table 1.
Technical parameters of the 33-node AC microgrid test system.
The test system integrates three PV generation units with the following distribution:
- Bus 12: 1125 rated capacity;
- Bus 25: 1320 rated capacity;
- Bus 30: 999 rated capacity.
All photovoltaic systems operate under MPPT during the entire simulation horizon. Figure 4 presents the characteristic daily profiles of both solar generation and load demand for the Medellín case study. All values are expressed as percentages relative to the total installed capacity of PV generation available in the system and the total installed demand capacity supplied by the slack node or the corresponding distribution substation.
Figure 4.
Daily profiles of photovoltaic production and power demand in Medellín, Colombia.
The system includes three lithium-ion BESS units positioned at Buses 6, 14, and 31, as detailed in [41] and categorized as follows:
- Type A: 1000 capacity (4-h charge/discharge);
- Type B: 1500 capacity (4-h charge/discharge);
- Type C: 2000 capacity (5-h charge/discharge).
All BESS units operate within a 10% to 90% SoC range, with the initial/final SoC fixed at 50% to ensure operational stability and battery longevity, as per IEEE recommendations [42,43].
For voltage regulation, all bus voltages must maintain ±10% deviation tolerance from the nominal value, complying with Colombian standard NTC 1340 [44].
The system exhibits distinct emission profiles across operational modes, with measured CO2 intensities of 0.1644 kg/kWh (grid-dependent) versus 0.2671 kg/kWh (self-powered) [32].
An important observation is that both operating modes are evaluated using the same test system, reflecting realistic microgrid conditions where the physical infrastructure remains unchanged regardless of grid connectivity [45]. The primary distinction lies in the source of grid support: the utility grid in the connected mode and a local synchronous diesel generator in the self-powered mode [46]. This setup enables a consistent comparison of the proposed optimization strategies, as each mode introduces a distinct solution space. Consequently, performance differences can be attributed solely to the operating conditions, allowing for a fair assessment in terms of solution quality, average performance, variability, and computational effort.
4.2. Input Parameters and Control Variables
The master optimization stage (PMVO) requires the following input data, as summarized in Table 2:
Table 2.
Summary of input data and control variables for the proposed optimization model.
- Active and reactive power demand profiles at each node, represented by and , where and ;
- Photovoltaic generation profiles at nodes , derived from local solar irradiance measurements;
- Technical specifications of BESS units, including rated energy capacity and round-trip efficiency ;
- State of charge (SoC) constraints, defined by ;
- Initial SoC values for each node equipped with a BESS.
The decision variables optimized by the PMVO correspond to the hourly charging and discharging powers, , for the BESS units installed at nodes , over a 24 h time horizon.
Each candidate solution generated by the PMVO encodes the hourly state-of-charge values, SoCj(t), which serve as the primary control variables of the optimization. The charging and discharging power profiles, as well as the resulting battery currents, are implicitly defined by the temporal evolution of SoC. To evaluate the feasibility of each solution under AC power flow constraints, the Successive Approximation (SA) method is applied to compute the corresponding nodal voltages.
The simulation covers a 24 h period with an hourly resolution. At each time step, the load and photovoltaic generation profiles are updated, and the optimization algorithm determines the charging or discharging strategy for the three BESS units. These decisions are subject to constraints on the state of charge, power limits, and network feasibility, with the latter verified through the SA method.
4.3. Comparison of Optimization Methodologies and Parameter Calibration
All optimization approaches were calibrated using a PSO algorithm with a swarm size of 100 particles. Both the cognitive and social coefficients were set to 1.494, while the inertia weight decreased linearly from 1 to 0. The stopping condition was defined as a maximum of 300 iterations. This algorithm has been widely adopted in the literature to improve energy management strategies in systems incorporating distributed energy resources [47]. In this study, its role is to identify the optimal parameter set that allows each control strategy to reach its highest performance.
During the tuning process, tailored parameter configurations were defined for each optimization method under both grid-dependent and self-powered conditions. Specifically, for the MVO algorithm, the grid-dependent scenario employed a population size (Ni) of 100 agents and a maximum of 1964 iterations (TMax). The inertia weight varied linearly from 0 to 1 (WEPMin and WEPMax), with the exponential constant (p) set to 10. In contrast, the self-powered configuration used 200 agents, 2000 iterations, the same inertia range, and a reduced exponential constant of .
To assess the effectiveness of the PMVO/SA-based EMS, comparative analyses were carried out against two alternative metaheuristic algorithms: the Chu & Beasley Genetic Algorithm (CBGA) [48] and the Vortex Search Algorithm (VSA) [49]. All methods were implemented using the same power flow solver (SA), ensuring a consistent evaluation framework.
For the Chu & Beasley Genetic Algorithm, the grid-dependent configuration used 10 individuals (Ni) over 2000 iterations (TMax), applying three mutation operations per generation (). In the self-powered mode, the population size was increased to 200 individuals with 4000 iterations, while the number of mutations per generation was reduced to one.
Regarding the Vortex Search Algorithm, the grid-dependent setup employed a population (Ni) of 100 individuals and a maximum of 1000 iterations (TMax), while the self-powered case utilized 233 individuals and 4000 iterations. The decay rate () was adapted to each scenario, with values of –9.0645 for the grid-dependent mode and –11.4285 for the self-powered case.
Moreover, to significantly accelerate computations, this study incorporates a parallel processing scheme into the proposed optimization methodologies, giving rise to the Parallel Vortex Search Algorithm (PVSA) and Parallel Multi-Verse Optimizer (PMVO). These enhanced versions leverage all available CPU cores to simultaneously evaluate multiple BESS operation schemes per iteration using the Successive Approximations (SAs) method [50], dramatically reducing computation time by distributing power flow analyses across multiple threads [51,52]. In contrast, the Chu & Beasley Genetic Algorithm (CBGA) maintains a sequential approach, evaluating only one solution per iteration due to its inherent structure, underscoring the superior efficiency of the parallelized methods for large-scale optimization problems [48].
To ensure robustness, consistency, and reproducibility, all optimization algorithms were executed under identical conditions, using the same power flow solver, system configuration, demand and PV generation profiles, and tuning methodology. Each method was tested over 100 independent runs in both grid-connected and self-powered modes. The performance evaluation reports the best, average, and standard deviation values for energy losses and CO2 emissions, as well as the average computation time per method. Additionally, violin-scatter plots are included to illustrate the variability and distribution of the results.
In this analysis, two approaches were considered: (i) a scenario without BESS operation (base case) and (ii) a scenario with BESS actively operated using the proposed optimization methodologies. In the base case scenario, the BESS units are excluded from operation and remain inactive throughout the daily simulation horizon. The system relies solely on grid connection, diesel generator dispatch during islanded hours, and PV generation operating under MPPT control. This configuration serves as a reference to quantify the benefits of intelligent BESS scheduling. By comparing both scenarios, the analysis demonstrates how the optimized coordination of battery dispatch improves the technical and environmental performance of the microgrid while ensuring compliance with all operational constraints.
5. Results and Discussion
Table 3 and Table 4 present the performance metrics obtained in both the grid-dependent and self-powered configurations of the 33-node test system. These results correspond to a 24 h evaluation horizon, during which the proposed optimization methodology was executed jointly with the load flow calculation using the SA method. The tables summarize the best and average outcomes, along with their respective standard deviations, for energy losses and CO2 emissions. The results obtained through the proposed PMVO-based methodology are compared with the base case (without BESS scheduling) and with two alternative optimization approaches (CBGA and PVSA).
Table 3.
Performance results for the 33-node grid-dependent test system over a 24 h evaluation horizon.
Table 4.
Performance results for the 33-node self-powered test system over a 24 h evaluation horizon.
In the grid-dependent configuration (Table 3), the PMVO algorithm yielded the best performance for all indicators. It achieved the lowest energy loss with a best value of 2374.8497 kWh and the lowest emissions at 9.8693 TonCO2. Furthermore, its average values also surpassed the other methods, maintaining relatively low variability (0.3974% for energy and 0.0172% for emissions). Although the PVSA showed a comparable performance, particularly in its best-case scenario, its average results were slightly less efficient and more dispersed.
A similar pattern is observed in the self-powered configuration (Table 4). The PMVO produced the most favorable outcomes again, reducing energy losses to the best value of 2373.5262 kWh and emissions to 16.0364 TonCO2. The average performance remained superior across both metrics with low dispersion. All optimization strategies significantly outperformed the base case regarding both technical and environmental indicators, validating the positive impact of BESS scheduling regardless of the selected method.
An important aspect to highlight is the execution time of the algorithms. While PMVO required slightly more computational time compared to CBGA and PVSA, it consistently outperformed them in both operational and environmental objectives. However, this increased execution time is not a drawback in this context. Since the planning problem addressed here is executed offline and not in a real-time environment, the solution time is not a critical constraint. BESS operations are scheduled within a vast planning horizon (e.g., hourly or daily forecasts), allowing for more computationally intensive algorithms without compromising practical feasibility. The standard deviations() reported quantify the variability of each algorithm’s performance over 100 independent runs. A low value indicates consistent convergence behavior and high robustness of the optimization strategy, which is particularly important in microgrid applications where repeatable scheduling enhances operational reliability. The PMVO algorithm consistently achieved the lowest standard deviations in both energy losses and CO2 emissions, confirming its repeatability and stability across multiple executions. For example, in the self-powered mode, PMVO achieved for energy losses and for emissions, outperforming PVSA and CBGA in both metrics. This stability reinforces the suitability of PMVO for planning applications where dependable outcomes are as important as optimal performance.
In terms of overall ranking, PMVO ranked first in both scenarios, followed by PVSA and CBGA. This reinforces the robustness and reliability of the PMVO algorithm in addressing the multi-objective problem formulated for energy loss and emissions minimization. The consistent dominance of PMVO across both configurations demonstrates its adaptability and superior search capabilities under different operational conditions of the microgrid.
Figure 5 and Figure 6 illustrate the relative improvements achieved by each method in terms of energy loss and CO2 emissions reduction for the 33-node test system under both grid-dependent and self-powered configurations over a 1-week evaluation horizon.
Figure 5.
Energy loss reduction: Best and average results for the 33-node system in grid-dependent and self-powered modes over a 24 h evaluation horizon.
Figure 6.
CO2 emissions reduction: Best and average results for 33-node system in grid-dependent and self-powered modes over a 24 h evaluation horizon.
In Figure 5, it is evident that PMVO consistently attains the highest percentage reductions in energy losses, both in the best and average cases. Under the grid-dependent mode, the PMVO algorithm achieves a best-case reduction of 4.416%, followed closely by PVSA (4.396%) and CBGA (4.068%). A similar pattern is observed in the average results, with PMVO achieving 3.731%, outperforming PVSA (3.866%) and CBGA (3.669%). In the self-powered mode, the advantage of PMVO becomes even more pronounced, with a best-case reduction of 4.469%, surpassing PVSA (4.439%) and CBGA (3.543%). The average values reflect the same tendency, confirming the robustness of PMVO under varying conditions.
Figure 6 presents the corresponding reductions in CO2 emissions. Although the absolute values are smaller due to the nature of the emissions metric, the comparative performance remains consistent. In the grid-dependent case, PMVO leads with a best-case reduction of 0.183%, while PVSA and CBGA follow with 0.181% and 0.167%, respectively. The average values reinforce this trend, with PMVO, again, ahead at 0.17%. For the self-powered configuration, PMVO and PVSA tie in the best-case results at 0.183%, and PMVO achieves the highest average at 0.17%, compared to 0.166% for PVSA and 0.128% for CBGA.
Figure 7 provides a complementary perspective on the performance of the evaluated algorithms through violin-scatter plots. These plots depict the distribution of the optimization outcomes for each method across multiple runs under both operational modes. The left side of each violin represents the grid-dependent case, and the right side shows the self-powered configuration.
Figure 7.
Violin-scatter plot comparing the implemented methodologies for the 33-node system under grid-dependent and self-powered modes over a 24 h evaluation horizon. (a) Energy loss. (b) CO2 emissions.
Figure 7a illustrates the spread of energy loss values. The PMVO algorithm exhibits the narrowest distribution in both configurations, reflecting its stable convergence behavior and lower outcome variability. This visual result is coherent with the low standard deviation values previously reported in Table 3 and Table 4. In contrast, the CBGA and PVSA methods show wider violins, especially in the self-powered mode, suggesting more dispersed solutions and less predictable performance. Figure 7b compares the distributions for CO2 emissions. Once again, PMVO yields the most compact distribution, indicating consistently optimized behavior for environmental criteria. The violin shapes confirm the observations made from numerical indicators: PVSA provides competitive results but exhibits slightly higher variability, while CBGA shows more scattered emissions values.
These violin-scatter plots offer a visual confirmation of the robustness and reliability of the PMVO approach. The plots highlight that not only does PMVO achieve the best average and best-case performance, but it also maintains tighter distributions across optimization runs, which is an important feature in practical planning contexts where reproducibility and consistency are desirable.
It is worth reiterating that although the PMVO algorithm involves a longer computational time, the nature of the BESS scheduling problem (executed offline within a broad planning window) renders the solution time a non-critical factor. Therefore, selecting a strategy that guarantees higher quality and consistency in the solutions, such as PMVO, is more valuable than prioritizing minimal computation time.
5.1. Voltage Regulation Performance Analysis Under Best PMVO Solution
Figure 8 and Figure 9 present the hourly voltage regulation profiles for a 33-node distribution system optimized using the PMVO algorithm under the two operational modes. Each curve corresponds to the optimal voltage regulation profile obtained when minimizing one of the two evaluated objective functions: energy losses and CO2 emissions, respectively. Although the vertical axis represents voltage regulation (in %), these profiles illustrate the system’s voltage behavior resulting from two distinct optimization goals. In both cases, the voltage deviations remain consistently below the critical 10% limit, confirming the algorithm’s effectiveness in maintaining power quality regardless of the selected objective.
Figure 8.
Voltage regulation performance achieved by the PMVO algorithm in a representative daily scenario for the 33-node system in grid-dependent mode over a 24 h evaluation horizon.
Figure 9.
Voltage regulation performance achieved by the PMVO algorithm in a representative daily scenario for the 33-node system in self-powered mode over a 24 h evaluation horizon.
In the grid-dependent configuration (Figure 8), the system benefits from the external grid’s support, allowing the PMVO to maintain voltage regulation between 5.4% and 7.8%. Notably, from hour 1 to hour 16, both the energy loss and CO2 emission curves exhibit stable and overlapping behavior, suggesting that the algorithm identifies operating points with joint benefits for both objectives. A slight rise is observed from hour 17 to hour 20, where voltage regulation approaches its highest values (a peak at 7.84% for energy losses and 7.70% for emissions), likely due to increased demand during night peak hours. However, the algorithm effectively constrains the rise within the permissible operational margins.
In contrast, the self-powered scenario (Figure 9) represents a more restrictive condition where the system operates without grid support. Despite this limitation, the PMVO algorithm maintains robust voltage regulation, ranging from approximately 5.4% to 7.74%, exhibiting only a marginal deviation from the grid-dependent case. As in the previous mode, hours 17–20 represent the most demanding interval, but the algorithm ensures compliance with the voltage regulation standard. The slight differences observed (particularly the slightly lower performance in the early hours) reflect the added constraint of managing local resources without external reinforcement.
Comparing both operational modes reveals that the PMVO algorithm maintains a consistent and technically sound voltage regulation profile, with no hour surpassing the 10% regulatory threshold in either case. From a practical perspective, this analysis suggests that PMVO offers a reliable solution for voltage regulation across diverse microgrid configurations.
5.2. Loadability Performance Under Best PMVO Solution
Figure 10 and Figure 11 display the hourly peak current loading across network lines, expressed as a percentage of their rated limits, for the 33-node distribution system optimized via the PMVO algorithm under both operational modes. Each curve represents the system response when minimizing a specific objective function—energy losses or CO2 emissions. While the vertical axis shows the current loading level, the profiles themselves are the result of distinct optimization criteria.
Figure 10.
Maximum loadability performance achieved by the PMVO algorithm in a representative daily scenario for the 33-node system in grid-dependent mode over a 24 h evaluation horizon.
Figure 11.
Maximum loadability performance achieved by the PMVO algorithm in a representative daily scenario for the 33-node system in self-powered mode over a 24 h evaluation horizon.
In the grid-dependent configuration (Figure 10), none of the lines surpassed the 100% limit, validating the fact that the power flow remains within secure operational margins. However, certain branches exhibited values approaching the upper boundary, such as lines 13, 14, and 30, which registered loadabilities above 90%. Line 13 reached approximately 99.99%, suggesting that this particular line consistently bears high power transfer and may require infrastructure reinforcement or active control strategies. Conversely, the minimum loadability values—most notably observed in lines 17, 21, and 32—fell below 45%, indicating segments with underutilized capacity that could be leveraged for load redistribution if system flexibility permits.
In the self-powered mode (Figure 11), the loadability profile remained qualitatively similar, yet minor fluctuations can be observed. While line 13 slightly decreased its loading to 99.95%, the general high-load pattern on lines 13 to 15 and 30 persisted. Variations in load distribution, particularly visible in lines 25 to 29, showed marginal differences between the two modes. Despite this, the overall profile demonstrates the capability of PMVO to adapt to decentralized generation while preserving the integrity of the network. The lowest value continued to appear in line 32, consistent with the grid-dependent case, highlighting the persistent underuse of this branch in both strategies.
The minimal discrepancies in loadability between the energy loss and CO2 emission scenarios support the robustness of the PMVO algorithm in ensuring that the optimization does not compromise operational safety.
5.3. SoC Performance Under Best PMVO Solution
Figure 12 and Figure 13 illustrate the hourly state-of-charge (SoC) profiles of the BESS units throughout the 24 h horizon under the optimal dispatch strategies determined by the PMVO algorithm in both operational modes. Each curve corresponds to an optimal solution obtained by minimizing either energy losses or CO2 emissions, although the vertical axis reflects the SoC level (%). The results reveal different charging patterns that align with the underlying optimization goals while still complying with operational constraints and ensuring reliable system performance.
Figure 12.
SoC profile as the solution achieved by the PMVO for a representative day of operation in the grid-dependent mode over a 24 h evaluation horizon.
Figure 13.
SoC profile as the solution achieved by the PMVO for a representative day of operation in the self-powered mode over a 24 h evaluation horizon.
Regarding the batteries’ conditions, in the grid-dependent configuration (Figure 12), all BESS units maintain their SoC within the allowable range (10–90%), with distinct charge and discharge phases clearly observable. A synchronized depletion occurs during the early morning hours (00:00–08:00), followed by a coordinated charging interval during mid-day, peaking around 15:00–17:00. BESS C shows a more aggressive discharge pattern, reaching the lower bound precisely at hour 7, which suggests it is prioritized for higher utilization. BESS B maintains relatively stable behavior, avoiding deep discharges and helping to smooth transitions in SoC levels.
In the self-powered mode (Figure 13), the storage operation becomes more sensitive due to the absence of external grid support. The early-hour SoC levels are notably lower compared to the grid-dependent case, reflecting the increased autonomy of the system. Again, BESS C reaches the lower SoC threshold, confirming its role in providing fast-acting support. The charging trajectory across all BESS units is slightly delayed but still ensures full recovery within operational boundaries by mid-afternoon.
The behavior across both modes highlights that the PMVO algorithm enforces constraint satisfaction while achieving adequate storage coordination. There is no evidence of excessive cycling or limit violations, which implies the strategy is compatible with long-term asset reliability.
5.4. Validation of the Methodology on a 136-Bus Microgrid
To further validate the proposed PMVO approach, it was applied to a 136-bus microgrid [53] over a full week, encompassing both grid-connected and islanded modes. This larger, more complex system tests the algorithm’s robustness and flexibility across different microgrid sizes.
Figure 14 shows the 136-bus microgrid layout, where node 1 serves as the slack bus, connected either to the main grid or a 4000 kW diesel generator operating between 40% and 80% capacity, following the same constraints as the 33-bus system. Three PV units rated 1125, 1320, and 999 kW are located at nodes 106, 88, and 47. The base values are 13.8 kV and 100 kVA, with environmental parameters consistent with Section 4.1.
Figure 14.
Topological schematic of the 136-node AC microgrid test system in dual-operation modes: Grid-dependent (M1) and self-powered (M2).
The system includes three lithium-ion BESS units with the same characteristics as those described in Section 4.1, located at buses 89, 75, and 35, respectively. The selection of these nodes was based on their higher power demand levels, which makes them critical points in the network. By placing storage systems at these locations, the BESS can effectively support the local load and alleviate stress on the distribution network, particularly during peak demand or islanded operation.
The technical parameters of the 136-node microgrid (MG) employed in this study are presented in Table A1, located in Appendix A. The description of these parameters follows the same criteria as those detailed in Table 1. For this MG, the maximum allowable voltage deviation is ±10% of the nominal voltage.
The load profile used in this study was sourced from a Colombian distribution company, while the PV generation profile was produced through an artificial neural network (ANN) trained with climatic data from a specific region in Colombia [27]. This ANN was developed by incorporating real meteorological variables, including time, temperature, solar radiation, humidity, and atmospheric pressure, and was employed to simulate hourly PV generation and power demand profiles over a representative 7-day period. Figure 15 shows the weekly load variation, where the “regular” curve represents the typical demand pattern observed on Monday, Tuesday, Thursday, and Friday. The remaining curves illustrate the distinctive behavior of the other days of the week. Meanwhile, Figure 16 presents the corresponding photovoltaic generation profiles for each day.
Figure 15.
Representative daily load curves for a typical operational week.
Figure 16.
Daily PV generation profiles for a typical operational week.
Table 5 summarizes the results obtained by applying the PMVO to the 136-node microgrid under grid-connected operation. The table reports the values of the different objective functions considered in this work, including the baseline cases for each day of the week and the corresponding outcomes achieved by the PMVO.
Table 5.
Performance results for the 136-node grid-dependent test system.
In terms of energy losses, the PMVO achieved an average weekly reduction of 87.5718 kWh, representing a technical improvement of 0.5261% compared to the base case. Daily absolute reductions ranged from 7.6175 kWh to 14.4985 kWh. The standard deviation over the week was approximately 2.8377%, reflecting the stable and consistent performance of PMVO under varying operating conditions.
In addition, the proposed methodology required an average execution time of 91.1643 s per day to solve the energy loss minimization problem, i.e., approximately 1.52 min. This result highlights the practicality of the approach for day-ahead or short-term operational planning.
Similarly, in the case of CO2 emissions, the PMVO achieved a weekly average reduction of 14.3062 kgCO2 compared to the base scenario, representing an average improvement of 0.0052%. Daily absolute reductions ranged from 1.6691 to 2.2718 kgCO2. With a weekly standard deviation of approximately 1.7562%, these results highlight the robustness and consistency of the PMVO under different operational scenarios.
The average computation time required to solve the CO2 emissions minimization problem was approximately 89.1909 s per day (1.49 min), which is consistent with the execution time observed for energy loss minimization. These results confirm the practicality and scalability of the proposed optimization framework for multi-objective operation planning in both real-time and day-ahead contexts.
To further evaluate the robustness of the proposed methodology under more restrictive conditions, the PMVO was also applied to the same 136-node microgrid operating in self-powered (islanded) mode. Table 6 presents the results obtained in this scenario, including daily performance for each objective function and the corresponding baseline cases.
Table 6.
Performance results for the 136-node self-powered test system.
In terms of energy losses, the PMVO achieved a weekly average reduction of 3.3938 kWh compared to the base case, which corresponds to a technical improvement of approximately 0.3635%. Daily absolute reductions ranged from 26.5283 Wh to 1.1961 kWh. The low standard deviation of approximately 3.3871% across the week indicates that the energy loss reductions were consistently achieved each day, regardless of operational variability.
Regarding execution time, the methodology required an average of 389.7953 s per day (approximately 6.49 min) to solve the energy loss minimization problem. Although this represents a higher computational demand compared to the grid-connected case, it remains reasonable for offline planning or short-term scheduling in more constrained systems.
For CO2 emissions, the PMVO reported a weekly average reduction of 2.8774 kgCO2, representing an average improvement of 0.0028%. The standard deviation, measured at 2.2336%, suggests stable behavior in emissions reduction throughout the week, with the algorithm adapting effectively to day-to-day variations in system conditions.
The corresponding average computation time for solving the emissions minimization problem was 160.3519 s per day (approximately 2.67 min), which is consistent across the week and aligned with the performance observed in the energy loss case. These results confirm that the proposed framework maintains its effectiveness and computational feasibility even in isolated microgrid conditions, reinforcing its applicability for diverse operational contexts.
Figure 17 and Figure 18 illustrate the weekly performance of the PMVO algorithm in terms of daily energy loss and CO2 emission reductions for the 136-node system under both grid-dependent and self-powered configurations.
Figure 17.
Energy loss reduction: Results for a 136-node system in grid-dependent and self-powered modes over a 1-week evaluation horizon.
Figure 18.
CO2 emissions reduction: Results for a 136-node system in grid-dependent and self-powered modes over a 1-week evaluation horizon.
In Figure 17, PMVO demonstrates noticeable variability in daily energy loss reductions depending on the operation mode. In the grid-dependent configuration, the reductions fluctuate between 0.344% (Sunday) and 0.602% (Tuesday), whereas, in the self-powered mode, the range is broader, from as low as 0.021% (Sunday) to a peak of 0.947% (Saturday). The weekly average energy loss reduction for the grid-dependent case is approximately 0.5236%, with a standard deviation of 0.0815%, indicating relatively stable but modest performance across the week. In contrast, the self-powered mode yields a higher variability, with a weekly mean of 0.3636% and a standard deviation of 0.3391%, reflecting the influence of local generation dynamics and load profiles on the performance of PMVO.
Figure 18 presents the corresponding CO2 emission reductions. Although the absolute values are lower due to the nature of the metric, the overall trend aligns with the observed pattern in energy losses. In the grid-dependent configuration, reductions range from 0.004% to 0.006%, with a weekly average of 0.0053% and a standard deviation of 0.0009%, indicating stable performance throughout the week. In contrast, the self-powered mode exhibits greater variability, with values spanning from 0.001% to 0.007%, a weekly average of 0.0029%, and a higher standard deviation of 0.0021%. This increased dispersion reflects the effects of intermittent power flows and the absence of centralized dispatch control.
These results highlight that the algorithm’s performance, both in terms of energy loss and CO2 emission reductions, is strongly influenced by the specific configuration of the distribution network, particularly the placement of photovoltaic generators and battery systems. It is worth noting that the 136-node test system originally lacked both PV generation and storage units; consequently, these components were assigned to arbitrary locations within the network. While the reported outcomes demonstrate the algorithm’s potential, they could likely be enhanced through an optimized siting strategy for DERs, a topic beyond the scope of this study but identified as a direction for future research.
Figure 19 displays the hourly voltage regulation of a 136-node distribution network optimized with the PMVO algorithm under both grid-connected and self-powered configurations, using daily operational profiles over a full week to capture typical load and generation fluctuations.
Figure 19.
Voltage regulation performance achieved by the PMVO algorithm in a representative weekly scenario for a 136-node system in grid-dependent and self-powered modes.
In the grid-connected mode, voltage regulation remains within 2.3% to 5.08%, always below the 10% operational limit. The lowest deviations occur in the early morning hours (1–6), with regulation levels near 2.3–2.6% due to lower demand and system stress. Voltage deviations increase gradually during the day, peaking consistently at hour 20 with a maximum of 5.08%, reflecting evening peak demand. Despite day-to-day variability, the algorithm maintains a narrow voltage band with minimal fluctuations between days, demonstrating robustness against variable operating conditions.
Under the self-powered scenario, voltage regulation is even more constrained, ranging from 0.57% to 1.21%, with similar daily trends. These lower values stem from a different voltage reference related to slack-less operation. Peak deviations occur, again, near hour 20, with all days converging at around 1.208%, confirming the repeatability of this peak pattern.
The results confirm that the PMVO algorithm effectively controls voltage within safe operational limits over a larger, more complex network, achieving a similar regulation quality to that previously demonstrated in a 33-node system. The use of detailed daily profiles covering multiple days illustrates the algorithm’s capacity to handle typical variability and suggests its suitability for integration into EMS frameworks with frequent updates. This implies that the approach can adapt to forecast uncertainties and changing conditions, providing reliable voltage regulation in both grid-supported and islanded microgrid configurations.
Figure 20 presents the maximum loadability percentages of the 136-node distribution system for each day of the week under grid-connected and self-powered configurations based on the optimal dispatch of BESS, which is found by the PMVO algorithm.
Figure 20.
Maximum loadability performance achieved by the PMVO algorithm in a representative weekly scenario for a 136-node system in grid-connected and self-powered modes.
In the grid-dependent mode, the system exhibits relatively stable maximum loadability values of around 47.6% across all days, well below the 100% operational limit, indicating a comfortable margin against line overloads. This consistent performance suggests that the algorithm effectively balances power flows, preventing any single line from reaching critical loading levels. The minor day-to-day variations (less than 0.05%) reflect the system’s response to typical daily demand and generation patterns without compromising safety or reliability.
Under the self-powered configuration, maximum loadability values are significantly lower, ranging from 11.5% to 12.6%. This reduction is expected since the system operates relying solely on local generation and storage, limiting power transfers over the lines and, thus, reducing line stress. Slightly higher values observed midweek (Wednesday) indicate minor load shifts but remain far from critical levels, showcasing the algorithm’s adaptability to different operating modes while preserving network integrity.
Overall, the PMVO algorithm maintains line loadings at safe, moderate levels regardless of the operation mode, demonstrating its capability to manage power flows effectively in a large-scale network. The stable and repeatable loadability profile over the week highlights the robustness of the dispatch strategy against demand variability. These results reinforce the scalability of the approach and suggest that it can reliably ensure operational security in complex microgrids under varying configurations.
The SoC profiles in Figure 21 demonstrate the coordinated operation of BESS units within safe operating limits (10–90%) under grid-dependent mode over the course of a full week of operation, accounting for the variability of both demand and generation. Analysis reveals three distinct operational strategies: BESS C serves as the primary flexible resource with aggressive cycling (minimum 10% SoC on Day 2); BESS B maintains stable operation (SoC > 35%) for grid stabilization; and BESS A provides intermediate support with adaptive cycling (27.38% discharge on Day 3). All units exhibit synchronized daily patterns with midday solar charging and evening discharge while maintaining complementary weekly operation that balances battery health preservation with grid support requirements. The system achieves optimal performance through this tiered operational approach, where each BESS unit fulfills specific grid support functions according to its cycling characteristics.
Figure 21.
SoC profile as the solution achieved by the PMVO for a representative week of operation for a 136-node system in the grid-dependent mode.
The SoC profiles in Figure 22 reveal distinct operational strategies for BESS units in self-powered mode with the objective of minimizing energy losses, with all systems maintaining safe operating limits (10–90%). BESS A demonstrates moderate cycling with gradual charge–discharge patterns, typically operating between 30–90% SoC, except for a strategic deep discharge to 10% during hours 79–81 to address critical system needs. BESS B shows more aggressive utilization, frequently charging to 90% capacity and undergoing periodic deep discharges (reaching 10% during hours 154–160), suggesting its role as the primary energy buffer. BESS C exhibits intermediate behavior with regular full recharge cycles but avoids extreme depletion, except for the period between hours 57 and 69.
Figure 22.
SoC profile as the solution achieved by the PMVO for a representative week of operation for a 136-node system in the self-powered mode.
On the other hand, for the objective function focused on minimizing emissions, Figure 22 illustrates different SoC dynamics. BESS A displays a highly fluctuating SoC pattern, with frequent charging and discharging cycles, indicating a reactive strategy to counter emission peaks. BESS B maintains prolonged discharge intervals, especially between hours 0–16 and 52–117, likely aimed at supporting the system during high-demand or high-emission periods. In contrast, BESS C shows smoother transitions with a significant charging period between hours 57 and 72, possibly aligning with lower-emission windows. This behavior suggests that BESS C pursues a more balanced trade-off between operational stability and emission reduction.
Notably, the weekly operation shows consistent alignment with renewable generation patterns, strategic depth-of-discharge allocation based on unit function, and adaptive responses to changing grid conditions while maintaining safe operating limits. This configuration demonstrates an effective multi-objective optimization strategy that simultaneously addresses grid stability, renewable integration, and battery longevity requirements.
These results further support the scalability of the proposed technique, demonstrating its applicability to larger networks without compromising performance. Moreover, the method has shown strong adaptability to scenarios with high variability in both renewable generation and demand, making it a robust tool for the optimal operation of microgrids under dynamic and realistic conditions. This operational flexibility is particularly valuable in modern systems, where uncertainty and variability play a central role in decision-making.
6. Conclusions
This work presented an optimization energy management framework for an AC microgrid using the MVO. The master–slave strategy combined MVO in the master stage with a Successive Approximations (SAs) power flow approach in the slave stage, enabling a robust search for optimal battery energy storage system scheduling. Two operating conditions were addressed: (i) grid-dependent and (ii) self-powered. The key conclusions are as follows:
- Technical and environmental performance: Numerical tests on a 33-node microgrid revealed that the proposed Parallel MVO consistently led to the best performance in both energy losses and CO2 emissions reduction. In the grid-dependent scenario, energy losses were reduced to approximately 2374.85 kWh from a base of 2484.57 kWh, while CO2 emissions were cut to near 9.8693 TonCO2 from 9.8874 TonCO2. For the self-powered mode, losses reached about 2373.53 kWh (compared to 2484.57 kWh in the base case), and emissions were held at 16.0364 TonCO2 (down from 16.0659 TonCO2). Compared to other metaheuristics, the PMVO exhibited lower standard deviation values, reflecting high consistency and reliability.
- Voltage regulation and loadability: The PMVO-based dispatch ensured that all voltage magnitudes and line currents remained within prescribed limits. Even under the self-powered mode, where grid support was absent, voltage regulation stayed below the 10% threshold, and no line exceeded 100% of its thermal rating.
- BESS scheduling: The daily charge and discharge cycles for each BESS unit indicated efficient usage of storage capacity. No state-of-charge violations were observed, and batteries were charged in periods of available surplus generation and discharged mainly during higher load intervals. This helped reduce technical losses and emissions without compromising power quality.
In addition to the primary tests on the 33-node system, the proposed methodology was further validated on a large-scale 136-bus microgrid to demonstrate scalability and robustness. The results confirmed that the PMVO algorithm maintains its superior performance even under significantly more complex topologies and operating scenarios. Specifically, the algorithm successfully minimized both energy losses and emissions while adhering to operational constraints, such as voltage profiles and thermal line limits, across a higher-dimensional decision space. This extended validation highlights the algorithm’s adaptability and positions it as a viable solution for real-world deployment in medium- to large-scale microgrid applications.
6.1. Limitations
- The model assumes fixed active power factors, and reactive power support was excluded. Including reactive power control could further enhance voltage stability.
- Real-time operational changes were not considered; a day-ahead schedule was assumed.
- The computational effort, although not critical in offline scenarios, may be significant for larger networks or real-time applications.
- Energy losses and CO2 emissions, although consistent, are modest in absolute terms. This outcome is not due to deficiencies in the proposed methodology but rather reflects the physical and operational constraints of the test microgrid. Specifically, the system is characterized by limited photovoltaic generation capacity, and the BESS units have fixed location, power rating, and charge/discharge operation schedules. These restrictions significantly narrow the search space available to the optimization algorithm, thus constraining the potential for further performance improvements. As such, the reported results should be interpreted as the best possible outcomes within a constrained infrastructure scenario.
6.2. Future Work
Research can include real-time or rolling-horizon implementations that integrate uncertainty in load and renewable generation forecasts. Exploring the addition of demand response mechanisms, reactive power dispatch, and dynamic transitions between operating modes would expand the solution space. Furthermore, it is possible to incorporate more complex cost functions, maintenance aspects, and grid constraints to address broader challenges in microgrid operation while enhancing the reliability of dispatch solutions.
Furthermore, to enhance the effectiveness of the proposed energy management strategy, future work will focus on evaluating more flexible and expanded configurations. This includes increasing the PV generation capacity and relocating and resizing BESS units. Additionally, future research will explore the use of power electronic interfaces for coordinated control of both active and reactive power, aiming to maximize the technical and environmental benefits of optimized microgrid operation.
Author Contributions
Conceptualization, L.F.G.-N. and H.A.F.-S.; methodology, D.S.-V., L.F.G.-N. and H.A.F.-S.; software, D.S.-V. and H.A.F.-S.; formal analysis, L.F.G.-N. and H.A.F.-S.; investigation, D.S.-V. and H.A.F.-S.; data curation, D.S.-V. and H.A.F.-S.; writing—original draft preparation, D.S.-V. and H.A.F.-S.; writing—review and editing, L.F.G.-N. and D.S.-V.; visualization, D.S.-V. and H.A.F.-S.; supervision, L.F.G.-N.; project administration, L.F.G.-N.; funding acquisition, L.F.G.-N. All authors have read and agreed to the published version of the manuscript.
Funding
This research was funded by the ANID/FONDECYT Iniciación 2024 project with the number 11240006 and the title: “Smart energy management methods for improving the economic, technical, and environmental indexes of alternating current microgrids including variable generation and demand profiles”. Developed at the Faculty of Engineering of the University of Talca, within the Department of Electrical Engineering. Supported by and utilizing the facilities of the Energy Conversion Technology Center (CTCE) at the University of Talca.
Data Availability Statement
Data are available upon request.
Acknowledgments
The authors acknowledge the support provided by the Thematic Network 723RT0150 “Red para la integración a gran escala de energías renovables en sistemas eléctricos (RIBIERSE-CYTED)”, financed by the call for Thematic Networks of the CYTED (Ibero-American Program of Science and Technology for Development) for 2022. During the preparation of this work, the authors used Grammarly 1.112.1.0 and ChatGPT 4o to improve their writing and style. After using this tool, the authors reviewed and edited the content as needed and took full responsibility for the publication’s content.
Conflicts of Interest
The authors declare no conflicts of interest.
Appendix A. Technical Data of the 136-Node AC Test System
Table A1.
Technical parameters of the 136-node AC test system.
Table A1.
Technical parameters of the 136-node AC test system.
| First Half | Second Half | |||||||||||||
|---|---|---|---|---|---|---|---|---|---|---|---|---|---|---|
| Line | From | To | Line | From | To | |||||||||
| Node | Node | () | () | (kW) | (kVAr) | Node | Node | () | () | (kW) | (kVAr) | |||
| 1 | 1 | 2 | 0.33205 | 0.76653 | 0.000 | 0.000 | 69 | 69 | 70 | 0.55914 | 0.29412 | 83.015 | 33.028 | |
| 2 | 2 | 3 | 0.00188 | 0.00433 | 47.780 | 19.009 | 70 | 69 | 71 | 0.05816 | 0.13425 | 217.917 | 86.698 | |
| 3 | 3 | 4 | 0.22324 | 0.51535 | 42.551 | 16.929 | 71 | 71 | 72 | 0.70130 | 0.36890 | 23.294 | 9.267 | |
| 4 | 4 | 5 | 0.09943 | 0.22953 | 87.022 | 34.622 | 72 | 72 | 73 | 1.02352 | 0.53839 | 5.075 | 2.019 | |
| 5 | 5 | 6 | 0.15571 | 0.35945 | 311.310 | 123.855 | 73 | 71 | 74 | 0.06754 | 0.15591 | 72.638 | 28.899 | |
| 6 | 6 | 7 | 0.16321 | 0.37677 | 148.869 | 59.228 | 74 | 74 | 75 | 1.32352 | 0.45397 | 405.990 | 161.524 | |
| 7 | 7 | 8 | 0.11444 | 0.26417 | 238.672 | 94.956 | 75 | 1 | 76 | 0.01126 | 0.02598 | 0.000 | 0.000 | |
| 8 | 7 | 9 | 0.05675 | 0.05666 | 62.299 | 24.786 | 76 | 76 | 77 | 0.72976 | 1.68464 | 100.182 | 42.468 | |
| 9 | 9 | 10 | 0.52124 | 0.27418 | 124.598 | 49.571 | 77 | 77 | 78 | 0.22512 | 0.51968 | 142.523 | 60.417 | |
| 10 | 9 | 11 | 0.10877 | 0.10860 | 140.175 | 55.768 | 78 | 78 | 79 | 0.20824 | 0.48071 | 96.042 | 40.713 | |
| 11 | 11 | 12 | 0.39803 | 0.20937 | 116.813 | 46.474 | 79 | 79 | 80 | 0.04690 | 0.10827 | 300.454 | 127.366 | |
| 12 | 11 | 13 | 0.91744 | 0.31469 | 249.203 | 99.145 | 80 | 80 | 81 | 0.61950 | 0.61857 | 141.238 | 59.873 | |
| 13 | 11 | 14 | 0.11823 | 0.11805 | 291.447 | 115.952 | 81 | 81 | 82 | 0.34049 | 0.33998 | 279.847 | 118.631 | |
| 14 | 14 | 15 | 0.50228 | 0.26421 | 303.720 | 120.835 | 82 | 82 | 83 | 0.56862 | 0.29911 | 87.312 | 37.013 | |
| 15 | 14 | 16 | 0.05675 | 0.05666 | 215.396 | 85.695 | 83 | 82 | 84 | 0.10877 | 0.10860 | 243.849 | 103.371 | |
| 16 | 16 | 17 | 0.29379 | 0.15454 | 198.586 | 79.007 | 84 | 84 | 85 | 0.56862 | 0.29911 | 247.750 | 105.025 | |
| 17 | 1 | 18 | 0.33205 | 0.76653 | 0.000 | 0.000 | 85 | 1 | 86 | 0.01126 | 0.02598 | 0.000 | 0.000 | |
| 18 | 18 | 19 | 0.00188 | 0.00433 | 0.000 | 0.000 | 86 | 86 | 87 | 0.41835 | 0.96575 | 89.878 | 38.101 | |
| 19 | 19 | 20 | 0.22324 | 0.51535 | 0.000 | 0.000 | 87 | 87 | 88 | 0.10499 | 0.13641 | 1137.280 | 482.108 | |
| 20 | 20 | 21 | 0.10881 | 0.25118 | 30.127 | 14.729 | 88 | 87 | 89 | 0.43898 | 1.01338 | 458.339 | 194.296 | |
| 21 | 21 | 22 | 0.71078 | 0.37388 | 230.972 | 112.920 | 89 | 89 | 90 | 0.07520 | 0.02579 | 385.197 | 163.290 | |
| 22 | 21 | 23 | 0.18197 | 0.42008 | 60.256 | 29.458 | 90 | 90 | 91 | 0.07692 | 0.17756 | 0.000 | 0.000 | |
| 23 | 23 | 25 | 0.30326 | 0.15952 | 230.972 | 112.920 | 91 | 91 | 92 | 0.33205 | 0.76653 | 79.608 | 33.747 | |
| 24 | 25 | 24 | 0.02439 | 0.05630 | 120.507 | 58.915 | 92 | 92 | 93 | 0.08442 | 0.19488 | 87.312 | 37.013 | |
| 25 | 25 | 26 | 0.04502 | 0.10394 | 0.000 | 0.000 | 93 | 93 | 94 | 0.13320 | 0.30748 | 0.000 | 0.000 | |
| 26 | 26 | 27 | 0.01876 | 0.04331 | 56.981 | 27.857 | 94 | 94 | 95 | 0.29320 | 0.29276 | 74.001 | 31.370 | |
| 27 | 27 | 28 | 0.11823 | 0.11805 | 364.665 | 178.281 | 95 | 95 | 96 | 0.21753 | 0.21721 | 232.050 | 98.369 | |
| 28 | 28 | 29 | 0.02365 | 0.02361 | 0.000 | 0.000 | 96 | 96 | 97 | 0.26482 | 0.26443 | 141.819 | 60.119 | |
| 29 | 29 | 30 | 0.18954 | 0.09970 | 124.647 | 60.939 | 97 | 93 | 98 | 0.10318 | 0.23819 | 0.000 | 0.000 | |
| 30 | 30 | 31 | 0.39803 | 0.20937 | 56.981 | 27.857 | 98 | 98 | 99 | 0.13507 | 0.31181 | 76.449 | 32.408 | |
| 31 | 29 | 32 | 0.05675 | 0.05666 | 0.000 | 0.000 | 99 | 1 | 100 | 0.00938 | 0.02165 | 0.000 | 0.000 | |
| 32 | 32 | 33 | 0.09477 | 0.04985 | 85.473 | 41.787 | 100 | 100 | 101 | 0.16884 | 0.38976 | 51.322 | 21.756 | |
| 33 | 33 | 34 | 0.41699 | 0.21934 | 0.000 | 0.000 | 101 | 101 | 102 | 0.11819 | 0.27283 | 59.874 | 25.381 | |
| 34 | 34 | 35 | 0.11372 | 0.05982 | 396.735 | 193.960 | 102 | 102 | 103 | 2.28608 | 0.78414 | 9.065 | 3.843 | |
| 35 | 32 | 36 | 0.07566 | 0.07555 | 0.000 | 0.000 | 103 | 102 | 104 | 0.45587 | 1.05236 | 2.092 | 0.887 | |
| 36 | 36 | 37 | 0.36960 | 0.19442 | 181.152 | 88.563 | 104 | 104 | 105 | 0.69600 | 1.60669 | 16.735 | 7.094 | |
| 37 | 37 | 38 | 0.26536 | 0.13958 | 242.172 | 118.395 | 105 | 105 | 106 | 0.45774 | 1.05669 | 1506.522 | 638.634 | |
| 38 | 36 | 39 | 0.05675 | 0.05666 | 75.316 | 36.821 | 106 | 106 | 107 | 0.20298 | 0.26373 | 313.023 | 132.694 | |
| 39 | 1 | 40 | 0.33205 | 0.76653 | 0.000 | 0.000 | 107 | 107 | 108 | 0.21348 | 0.27737 | 79.831 | 33.842 | |
| 40 | 40 | 41 | 0.11819 | 0.27283 | 1.254 | 0.531 | 108 | 108 | 109 | 0.54967 | 0.28914 | 51.322 | 21.756 | |
| 41 | 41 | 42 | 2.96288 | 1.01628 | 6.274 | 2.660 | 109 | 109 | 110 | 0.54019 | 0.28415 | 0.000 | 0.000 | |
| 42 | 41 | 43 | 0.00188 | 0.00433 | 0.000 | 0.000 | 110 | 108 | 111 | 0.04550 | 0.05911 | 202.435 | 85.815 | |
| 43 | 43 | 44 | 0.06941 | 0.16024 | 117.880 | 49.971 | 111 | 111 | 112 | 0.47385 | 0.24926 | 60.823 | 25.784 | |
| 44 | 44 | 45 | 0.81502 | 0.42872 | 62.668 | 26.566 | 112 | 112 | 113 | 0.86241 | 0.45364 | 45.618 | 19.338 | |
| 45 | 44 | 46 | 0.06378 | 0.14724 | 172.285 | 73.034 | 113 | 113 | 114 | 0.56862 | 0.29911 | 0.000 | 0.000 | |
| 46 | 46 | 47 | 0.13132 | 0.30315 | 458.556 | 194.388 | 114 | 109 | 115 | 0.77711 | 0.40878 | 157.070 | 66.584 | |
| 47 | 47 | 48 | 0.06191 | 0.14291 | 262.962 | 111.473 | 115 | 115 | 116 | 1.08038 | 0.56830 | 0.000 | 0.000 | |
| 48 | 48 | 49 | 0.11444 | 0.26417 | 235.761 | 99.942 | 116 | 110 | 117 | 1.09933 | 0.57827 | 250.148 | 106.041 | |
| 49 | 49 | 50 | 0.28374 | 0.28331 | 0.000 | 0.000 | 117 | 117 | 118 | 0.47385 | 0.24926 | 0.000 | 0.000 | |
| 50 | 50 | 51 | 0.28374 | 0.28331 | 109.215 | 46.298 | 118 | 105 | 119 | 0.32267 | 0.74488 | 69.809 | 29.593 | |
| 51 | 49 | 52 | 0.04502 | 0.10394 | 0.000 | 0.000 | 119 | 119 | 120 | 0.14633 | 0.33779 | 32.072 | 13.596 | |
| 52 | 52 | 53 | 0.02626 | 0.06063 | 72.809 | 30.865 | 120 | 120 | 121 | 0.12382 | 0.28583 | 61.084 | 25.894 | |
| 53 | 53 | 54 | 0.06003 | 0.13858 | 258.473 | 109.570 | 121 | 1 | 122 | 0.01126 | 0.02598 | 0.000 | 0.000 | |
| 54 | 54 | 55 | 0.03002 | 0.06929 | 69.169 | 29.322 | 122 | 122 | 123 | 0.64910 | 1.49842 | 94.622 | 46.260 | |
| 55 | 55 | 56 | 0.02064 | 0.04764 | 21.843 | 9.260 | 123 | 123 | 124 | 0.04502 | 0.10394 | 49.858 | 24.375 | |
| 56 | 53 | 57 | 0.10881 | 0.25118 | 0.000 | 0.000 | 124 | 124 | 125 | 0.52640 | 0.18056 | 123.164 | 60.214 | |
| 57 | 57 | 58 | 0.25588 | 0.13460 | 20.527 | 8.702 | 125 | 124 | 126 | 0.02064 | 0.04764 | 78.350 | 38.304 | |
| 58 | 58 | 59 | 0.41699 | 0.21934 | 150.548 | 63.819 | 126 | 126 | 127 | 0.53071 | 0.27917 | 145.475 | 71.121 | |
| 59 | 59 | 60 | 0.50228 | 0.26421 | 220.687 | 93.552 | 127 | 126 | 128 | 0.09755 | 0.22520 | 21.369 | 10.447 | |
| 60 | 60 | 61 | 0.33170 | 0.17448 | 92.384 | 39.163 | 128 | 128 | 129 | 0.11819 | 0.27283 | 74.789 | 36.564 | |
| 61 | 61 | 62 | 0.20849 | 0.10967 | 0.000 | 0.000 | 129 | 128 | 130 | 0.13882 | 0.32047 | 227.926 | 111.431 | |
| 62 | 48 | 63 | 0.13882 | 0.32047 | 226.693 | 96.098 | 130 | 130 | 131 | 0.04315 | 0.09961 | 35.614 | 17.411 | |
| 63 | 1 | 64 | 0.00750 | 0.01732 | 0.000 | 0.000 | 131 | 131 | 132 | 0.09192 | 0.21220 | 249.295 | 121.877 | |
| 64 | 64 | 65 | 0.27014 | 0.62362 | 294.016 | 116.974 | 132 | 132 | 133 | 0.16134 | 0.37244 | 316.722 | 154.842 | |
| 65 | 65 | 66 | 0.38270 | 0.88346 | 83.015 | 33.028 | 133 | 133 | 134 | 0.37832 | 0.37775 | 333.817 | 163.199 | |
| 66 | 66 | 67 | 0.33018 | 0.76220 | 83.015 | 33.028 | 134 | 134 | 135 | 0.39724 | 0.39664 | 249.295 | 121.877 | |
| 67 | 67 | 68 | 0.32830 | 0.75787 | 103.770 | 41.285 | 135 | 135 | 136 | 0.29320 | 0.29276 | 0.000 | 0.000 | |
| 68 | 68 | 69 | 0.17072 | 0.39409 | 176.408 | 70.184 | ||||||||
References
- Uzair, M.; Li, L.; Eskandari, M.; Hossain, J.; Zhu, J. Challenges, advances and future trends in AC microgrid protection: With a focus on intelligent learning methods. Renew. Sustain. Energy Rev. 2023, 178, 113228. [Google Scholar] [CrossRef]
- Raouf Mohamed, A.; Best, R.; Liu, X.; Morrow, D. Two-phase BESS optimization methodology to enhance the distribution network power quality and mitigate violations. IET Renew. Power Gener. 2022, 17, 2895–2908. [Google Scholar] [CrossRef]
- U.S. Department of Energy (U.S. DOE). DOE Global Energy Storage Database. Available online: https://gesdb.sandia.gov/statistics.html (accessed on 29 March 2025).
- U.S. Department of Energy (U.S. DOE). U.S. DOE Energy Storage Handbook. Available online: https://www.sandia.gov/ess/publications/doe-oe-resources/eshb (accessed on 29 March 2025).
- Karimi, H. A Systematic Review on Operation Management of Multi-microgrid Systems: Objectives, Networks, and Energy Management Systems. J. Oper. Autom. Power Eng. 2025. [Google Scholar] [CrossRef]
- Hasan, M.A.; Hossain, M.; Roslan, M.; Azmi, A.; Hwai, L.; Nazib, A.; Ahmad, S. A Comprehensive Review of Control Strategies and Efficiency Optimization for Islanded Ac Microgrids. SSRN J. 2025. [Google Scholar] [CrossRef]
- Zheng, Z.; Yang, S.; Guo, Y.; Jin, X.; Wang, R. Meta-heuristic Techniques in Microgrid Management: A Survey. Swarm Evol. Comput. 2023, 78, 101256. [Google Scholar] [CrossRef]
- Yang, Y.; Bremner, S.; Menictas, C.; Kay, M. Modelling and optimal energy management for battery energy storage systems in renewable energy systems: A review. Renew. Sustain. Energy Rev. 2022, 167, 112671. [Google Scholar] [CrossRef]
- Saxena, V.; Kumar, N.; Nangia, U. Computation and Optimization of BESS in the Modeling of Renewable Energy Based Framework. Arch. Comput. Methods Eng. 2024, 31, 2385–2416. [Google Scholar] [CrossRef]
- Grisales-Noreña, L.F.; Vega, H.P.; Montoya, O.D.; Botero-Gómez, V.; Sanin-Villa, D. Cost Optimization of AC Microgrids in Grid-Connected and Isolated Modes Using a Population-Based Genetic Algorithm for Energy Management of Distributed Wind Turbines. Mathematics 2025, 13, 704. [Google Scholar] [CrossRef]
- Thirunavukkarasu, G.S.; Seyedmahmoudian, M.; Jamei, E.; Horan, B.; Mekhilef, S.; Stojcevski, A. Role of optimization techniques in microgrid energy management systems—A review. Energy Strategy Rev. 2022, 43, 100899. [Google Scholar] [CrossRef]
- Suresh, V.; Janik, P.; Jasinski, M.; Guerrero, J.M.; Leonowicz, Z. Microgrid energy management using metaheuristic optimization algorithms. Appl. Soft Comput. 2023, 134, 109981. [Google Scholar] [CrossRef]
- Handbook on Battery Energy Storage System; Asian Development Bank: Mandaluyong, Philippines, 2018. [CrossRef]
- Rajagopalan, A.; Nagarajan, K.; Montoya Giraldo, O.; Dhanasekaran, S.; Kareem, I.; Perumal, A.; L, N.; Paramasivam, P. Multi-Objective Optimal Scheduling of a Microgrid Using Oppositional Gradient-Based Grey Wolf Optimizer. Energies 2022, 15, 9024. [Google Scholar] [CrossRef]
- Khunkitti, S.; Boonluk, P.; Siritaratiwat, A. Optimal Location and Sizing of BESS for Performance Improvement of Distribution Systems with High DG Penetration. Int. Trans. Electr. Energy Syst. 2022, 2022, 6361243. [Google Scholar] [CrossRef]
- Mohseni-Bonab, S.M.; Rabiee, A.; Jalilzadeh, S.; Mohammadi-ivatloo, B.; Nojavan, S. Probabilistic Multi Objective Optimal Reactive Power Dispatch Considering Load Uncertainties Using Monte Carlo Simulations. J. Oper. Autom. Power Eng. 2015, 3, 83–93. [Google Scholar]
- Fagundes, T.A.; Fuzato, G.H.F.; Silva, L.J.R.; Alonso, A.M.d.S.; Vasquez, J.C.; Guerrero, J.M.; Machado, R.Q. Battery Energy Storage Systems in Microgrids: A Review of SoC Balancing and Perspectives. IEEE Open J. Ind. Electron. Soc. 2024, 5, 961–992. [Google Scholar] [CrossRef]
- Wang, S.; Tan, Q.; Ding, X.; Li, J. Efficient microgrid energy management with neural-fuzzy optimization. Int. J. Hydrogen Energy 2024, 64, 269–281. [Google Scholar] [CrossRef]
- Raboni, P. A hierarchical two-level MILP optimization model for the management of grid-connected BESS considering accurate physical model. Appl. Energy 2023, 334, 120697. [Google Scholar] [CrossRef]
- Behera, S.; Dev Choudhury, N. A systematic review of energy management system based on various adaptive controllers with optimization algorithm on a smart microgrid. Int. Trans. Electr. Energy Syst. 2021, 31, e13132. [Google Scholar] [CrossRef]
- Zhang, Y.; Iu, H.H.C.; Fernando, T.; Yao, F.; Emami, K. Cooperative dispatch of BESS and wind power generation considering carbon emission limitation in Australia. IEEE Trans. Ind. Inform. 2015, 11, 1313–1323. [Google Scholar] [CrossRef]
- Grisales-Noreña, L.; Cortés-Caicedo, B.; Montoya, O.D.; Sanin-Villa, D.; Gil-González, W. Integration of BESS in grid connected networks for reducing the power losses and CO2 emissions: A parallel master-stage methodology based on PDVSA and PSO. J. Energy Storage 2024, 87, 111355. [Google Scholar] [CrossRef]
- Chandran, D.R.; Kumar, M.M.; Muruganantham, S.; Thiyagarajan, V.; Ashoksri, S.; Sibindharan, S. Optimizing Environmental and Economic Performance of Grid-Connected PV Charging Stations with Battery Energy Storage Systems (BESS) and an Advanced Energy Management System (EMS). E3S Web Conf. 2024, 559, 03014. [Google Scholar] [CrossRef]
- Lim, L.K.; Ho, W.S.; Hashim, H.; Zubir, M.A.; Ab Muis, Z.; Chee, W.C.; Muda, N.; Elias, M.A.; Jais, R.M. Cost optimization of green hydrogen production from floating solar photovoltaic system. Renew. Energy 2025, 245, 122808. [Google Scholar] [CrossRef]
- Gao, J.; Sun, Y.; Su, X. A Risk Preference-Based Optimization Model for User-Side Energy Storage System Configuration from the Investor’s Perspective. Electricity 2025, 6, 3. [Google Scholar] [CrossRef]
- Nguyen, M.Q.; Nguyen, L.D.; Pham, N.T. Economic Scheduling of Microgrids With a bi-Level Model Considering Battery Aging. Energy Storage 2025, 7, e70166. [Google Scholar] [CrossRef]
- Grisales-Noreña, L.F.; Montoya, O.D.; Ramos-Paja, C.A. An energy management system for optimal operation of BSS in DC distributed generation environments based on a parallel PSO algorithm. J. Energy Storage 2020, 29, 101488. [Google Scholar] [CrossRef]
- Grisales-Norena, L.F.; Sanin-Villa, D.; Montoya, O.D. Optimal integration of PV generators and D-STATCOMs into the electrical distribution system to reduce the annual investment and operational cost: A multiverse optimization algorithm and matrix power flow approach. e-Prime-Adv. Electr. Eng. Electron. Energy 2024, 9, 100747. [Google Scholar] [CrossRef]
- Ordoñez, P.J. Power plants, air pollution, and health in Colombia. In Proceedings of the 2020 Agricultural & Applied Economics Association Annual Meeting, Kansas City, MO, USA, 26–28 July 2020. [Google Scholar]
- Chang, Z.; Wu, H.; Pan, K.; Zhu, H.; Chen, J. Clean production pathways for regional power-generation system under emission constraints: A case study of Shanghai, China. J. Clean. Prod. 2017, 143, 989–1000. [Google Scholar] [CrossRef]
- Garrido-Arévalo, V.M.; Montoya, O.D.; Gil-González, W.; Grisales-Noreña, L.F.; Hernández, J.C. An SDP relaxation in the complex domain for the efficient coordination of BESS and DGs in single-phase distribution grids while considering reactive power capabilities. J. Energy Storage 2024, 90, 111913. [Google Scholar] [CrossRef]
- Cortés-Caicedo, B.; Grisales-Noreña, L.; Montoya Giraldo, O.; Rodriguez, M.; Rosero Garcia, J. Energy Management System for the Optimal Operation of PV Generators in Distribution Systems Using the Antlion Optimizer: A Colombian Urban and Rural Case Study. Sustainability 2022, 14, 16083. [Google Scholar] [CrossRef]
- Issa, M.; Ibrahim, H.; Hosni, H.; Ilinca, A.; Rezkallah, M. Effects of Low Charge and Environmental Conditions on Diesel Generators Operation. Eng 2020, 1, 137–152. [Google Scholar] [CrossRef]
- Mirjalili, S.; Mirjalili, S.; Hatamlou, A. Multi-Verse Optimizer: A nature-inspired algorithm for global optimization. Neural Comput. Appl. 2015, 27, 495–513. [Google Scholar] [CrossRef]
- Grisales-Noreña, L.; Cortés-Caicedo, B.; Montoya, O.D.; Hernandéz, J.; Alcalá, G. A battery energy management system to improve the financial, technical, and environmental indicators of Colombian urban and rural networks. J. Energy Storage 2023, 65, 107199. [Google Scholar] [CrossRef]
- Montoya Giraldo, O.; Gil-Gonzalez, W. On the numerical analysis based on successive approximations for power flow problems in AC distribution systems. Electr. Power Syst. Res. 2020, 187, 106454. [Google Scholar] [CrossRef]
- Montoya, O.D.; Molina-Cabrera, A.; Hernández, J.C. A Comparative Study on Power Flow Methods Applied to AC Distribution Networks with Single-Phase Representation. Electronics 2021, 10, 2573. [Google Scholar] [CrossRef]
- Baran, M.; Kelley, A. A branch-current-based state estimation method for distribution systems. IEEE Trans. Power Syst. 1995, 10, 483–491. [Google Scholar] [CrossRef]
- Sinergox Database. XM SA ESP. 2022. Available online: https://sinergox.xm.com.co/Paginas/Home.aspx (accessed on 7 February 2025).
- Grisales-Noreña, L.F.; Gonzalez Montoya, D.; Ramos-Paja, C.A. Optimal Sizing and Location of Distributed Generators Based on PBIL and PSO Techniques. Energies 2018, 11, 1018. [Google Scholar] [CrossRef]
- Montoya, O.D.; Serra, F.M.; De Angelo, C.H. On the Efficiency in Electrical Networks with AC and DC Operation Technologies: A Comparative Study at the Distribution Stage. Electronics 2020, 9, 1352. [Google Scholar] [CrossRef]
- Gil-Gonzalez, W.; Montoya Giraldo, O.; Grisales-Noreña, L.; Escobar-Mejia, A. Optimal Economic-Environmental Operation of BESS in AC Distribution Systems: A Convex Multi-Objective Formulation. Computation 2021, 9, 137. [Google Scholar] [CrossRef]
- Hossain Lipu, M.S.; Hannan, M.A.; Hussain, A.; Ayob, A.; Saad, M.H.M.; Muttaqi, K.M. State of Charge Estimation in Lithium-Ion Batteries: A Neural Network Optimization Approach. Electronics 2020, 9, 1546. [Google Scholar] [CrossRef]
- Tensiones y Frecuencia Nominales en Sistemas de Energía Eléctrica En Redes de Servicio Público NTC 1340; I.C. de Normas Técnicas y Certificación (ICONTEC): Bogotá, Colombia, 2004.
- Hirsch, A.; Parag, Y.; Guerrero, J. Microgrids: A Review of Technologies, Key Drivers, and Outstanding Issues. Renew. Sustain. Energy Rev. 2018, 90, 402–411. [Google Scholar] [CrossRef]
- Parhizi, S.; Khodaei, A.; Bahramirad, S. State of the Art in Research on Microgrids: A Review. IEEE Access 2015, 3, 890–925. [Google Scholar] [CrossRef]
- Andria Kusuma, V.; Firdaus, A.A.; Suprapto, S.; Uman, D.; Prasetyo, Y.; Filliana, F. Leveraging PSO algorithms to achieve optimal stand-alone microgrid performance with a focus on battery lifetime. Int. J. Appl. Power Eng. 2023, 12, 293. [Google Scholar] [CrossRef]
- Beasley, J.; Chu, P. A genetic algorithm for the set covering problem. Eur. J. Oper. Res. 1996, 94, 392–404. [Google Scholar] [CrossRef]
- Doğan, B.; Ölmez, T. A new metaheuristic for numerical function optimization: Vortex Search algorithm. Inf. Sci. 2015, 293, 125–145. [Google Scholar] [CrossRef]
- Hockney, R.; Jesshope, C. Parallel Computers 2: Architecture, Programming and Algorithms; CRC Press: Boca Raton, FL, USA, 2019. [Google Scholar] [CrossRef]
- Yoon, D.H.; Han, Y. Parallel Power Flow Computation Trends and Applications: A Review Focusing on GPU. Energies 2020, 13, 2147. [Google Scholar] [CrossRef]
- Lalwani, S.; Sharma, H.; Satapathy, S.; Deep, K.; Bansal, J. A Survey on Parallel Particle Swarm Optimization Algorithms. Arab. J. Sci. Eng. 2019, 44, 2899–2923. [Google Scholar] [CrossRef]
- Montoya Giraldo, O.; Gil-Gonzalez, W.; Molina-Cabrera, A. Practical Solution for the Reconfiguration Problem in Electrical Distribution Networks: A Constructive Heuristic Approach. Rev. UIS Ing. 2023, 22, 87–98. [Google Scholar] [CrossRef]
Disclaimer/Publisher’s Note: The statements, opinions and data contained in all publications are solely those of the individual author(s) and contributor(s) and not of MDPI and/or the editor(s). MDPI and/or the editor(s) disclaim responsibility for any injury to people or property resulting from any ideas, methods, instructions or products referred to in the content. |
© 2025 by the authors. Published by MDPI on behalf of the International Institute of Knowledge Innovation and Invention. Licensee MDPI, Basel, Switzerland. This article is an open access article distributed under the terms and conditions of the Creative Commons Attribution (CC BY) license (https://creativecommons.org/licenses/by/4.0/).





















