Data Privacy and Security in Autonomous Connected Vehicles in Smart City Environment
Abstract
1. Introduction
- ACVs can collect and retain data identifying the driver and passengers. These data serve several purposes, such as verifying allowed usage and personalising comfort, safety, and entertainment preferences. With this information, it should be feasible to determine the owners, passengers, and their actions precisely.
- ACVs necessitate collecting and utilising location data to facilitate navigation. These data encompass the journey’s destination, route, speed, and duration. ACVs continue to utilise location to save their current position, offer supplementary trip details such as traffic conditions and points of interest, and let drivers choose alternative routes, such as bypassing toll roads or highways.
- An integrated data collection system that combines travel and location information (including current position, destination, speed, route, date, and time) with additional details about the owner and passenger can offer numerous benefits. For instance, this dataset possesses the capacity to improve safety, optimise traffic flow, and provide valuable information regarding route planning.
1.1. Objective
1.1.1. Main Objective
1.1.2. Problem
1.1.3. Research Questions
1.2. Research Gap
1.3. Contributions
- To the best of the author’s knowledge, this is one of the earliest review papers that looks at the prospect of integrating BC, FL, and RL for data security and privacy in SCEs.
- This work reviews the BFRL model while considering FRL’s present problems and how BC might help address them.
- The research investigates in-depth architecture to include BFRL in SCEs. Moreover, the most current advancements in BFRL are discussed.
- The opportunities and challenges are discussed.
1.4. Motivation
1.5. Organisation
2. Materials and Methods
2.1. Literature Review
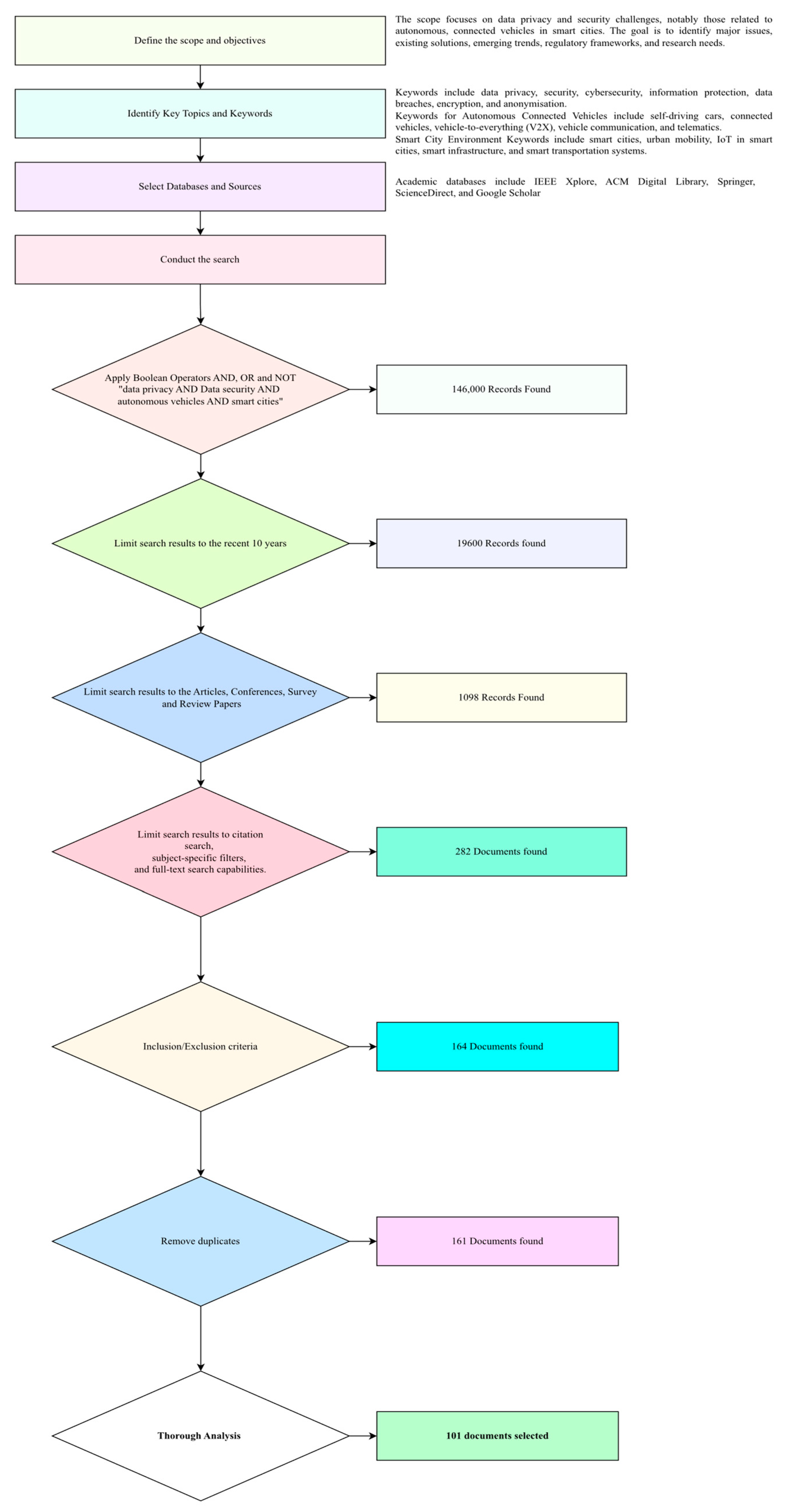
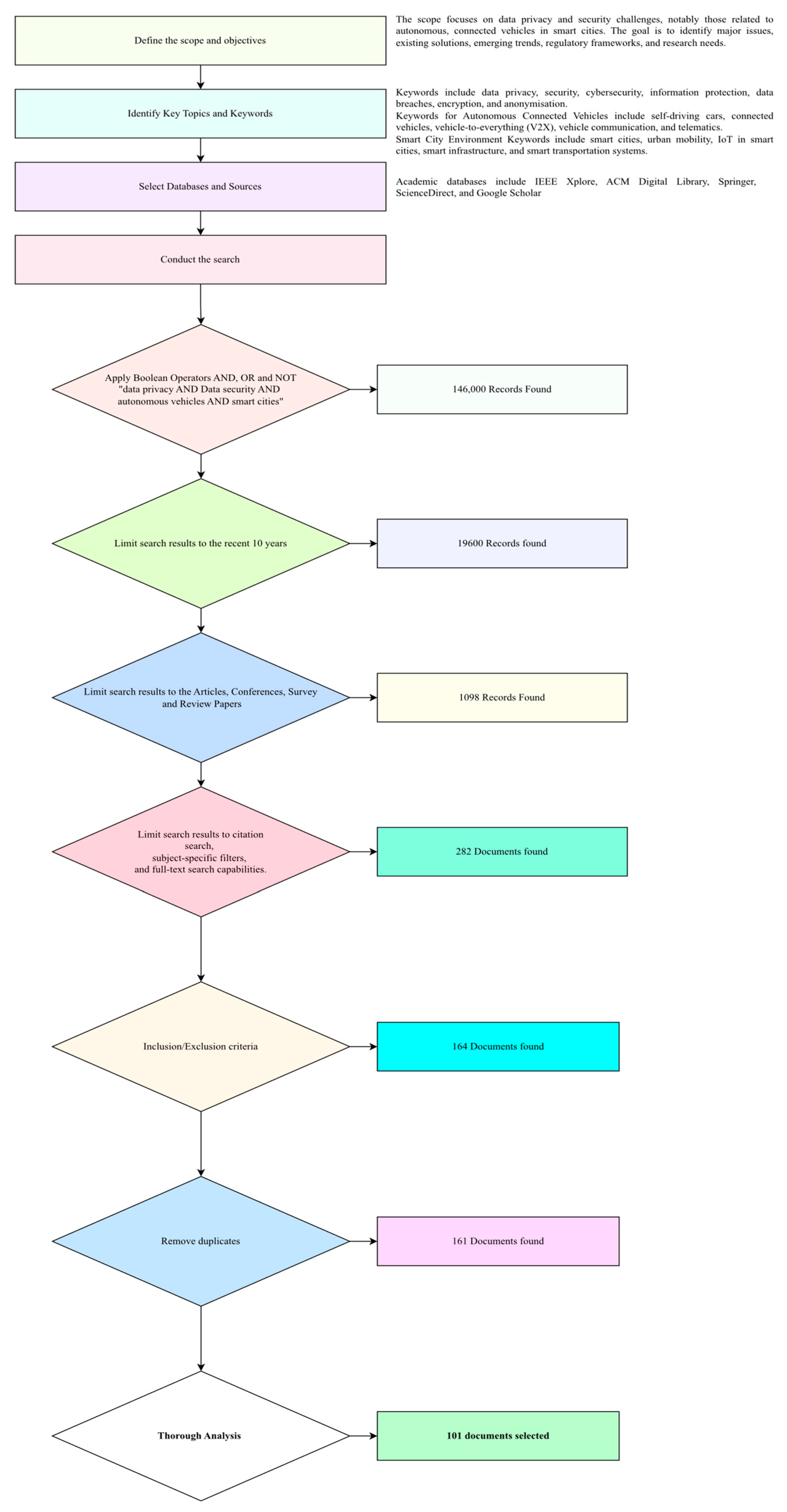
2.1.1. Search Strategy
- I.
- Define the scope and objectives.
- The scope is focused on data privacy and security challenges, notably those related to ACVs in smart cities.
- The goal is to identify significant issues, existing solutions, emerging trends, regulatory frameworks, and research needs.
- II.
- Identify Key Topics and KeywordsThe primary topic is to break down and identify relevant keywords for each.
- Keywords include data privacy, security, cybersecurity, information protection, data breaches, encryption, and anonymisation.
- Keywords for ACVs include self-driving vehicles, connected vehicles, vehicle-to-everything (V2X), vehicle communication, and telematics.
- Smart city environment keywords include smart cities, urban mobility, IoT in smart cities, smart infrastructure, and smart transportation systems.
- III.
- Select Databases and Sources
- Academic databases include IEEE Xplore, ACM Digital Library, Springer, ScienceDirect, and Google Scholar.
- Sources include websites, thesis, and patents.
- IV.
- Conduct the search:
- Boolean operators: The author combines the terms using AND, OR, and NOT operators to filter search results. The author obtained 146,000 research papers by using the search term “data privacy AND Data security AND autonomous vehicles AND smart cities”.
- Apply filters:
- a.
- Limit search results to the past 10 years; the author obtained 19,600 documents.
- b.
- Limit search results to peer-reviewed articles and reviews. The author obtained 1098 documents.
- c.
- Use advanced search features such as database-specific features like citation search, subject-specific filters, and full-text search resources. The author chose the most suitable 101 articles.
- V.
- Review and select the relevant literature.
- Abstract Screening: The author quickly reviews abstracts for relevance and reviews selected papers in-depth.
- Citation Tracking: The author follows citations in significant works to find more related literature.
2.1.2. Inclusion and Exclusion Criteria
2.1.3. Summarize the Relevant Literature
2.1.4. Current Challenges in Data Privacy and Security for ACVs
2.1.5. Existing Solutions
2.2. Identification of Key Components of the Framework
- I.
- FL
- II.
- RL
- III.
- BC
- IV.
- FRL
- V.
- SCE
2.2.1. FL
- Compliance with data security standards: FL facilitates compliance with data protection standards, such as the General Data Protection Regulation (GDPR), by circumventing data centralisation. Given the intricate nature and the risks associated with transferring data between different countries, this is of utmost importance for international businesses.
- Enhanced model precision and diversity: FL simplifies the creation of robust models that may be generalised to different datasets by aggregating data from numerous sources [56]. By including variations found in real-world data, the generalisability and robustness of machine learning models are enhanced. In addition, federated ML enhances the fairness and inclusivity of ML systems by allowing the integration of under-represented data categories.
- Optimised utilisation of available bandwidth: FL is beneficial in situations when data transmission costs are exorbitant or bandwidth is restricted, as it reduces or eliminates the necessity for extensive data transfers between clients and servers. FL prioritises optimising network utilisation in businesses with limited network resources.
- Data heterogeneity: FL frequently results in non-IID (independent and identically distributed) and imbalanced datasets. This occurs because the data are spread across multiple devices. Training and running models can be quite challenging because of the wide range of variables involved. Creating models that perform well across multiple devices can also be even more complex. One can utilise techniques like enhanced data sampling and personalised model training to address this issue. These methods improve uniformity in model performance and training across different datasets.
- Communication costs: Executing iterative updates and model combinations across multiple devices demands a substantial level of communication capacity. When network resources are scarce, it can lead to a bottleneck. Nevertheless, improving the communication protocol can help alleviate some of the challenges. This can be accomplished by implementing model compression techniques or decreasing the frequency of model updates.
- Limited computational capacity: Devices used in FL, like smartphones or IoT sensors [59], may have limited computational capacity, which can reduce the efficiency and speed of model training and updating. This challenge can be addressed by incorporating adaptive algorithms that consider each device’s processing capability, enhancing efficiency and effectiveness in model training.
- Expertise in complex cybersecurity threats: While FL aims to prioritise data privacy [60,61], there are still lingering concerns about privacy. Advanced attacks, like differential or model inversion, can expose important information. To address this concern, it is recommended that differential privacy and advanced encryption techniques be utilised to strengthen data security and reduce the risk of privacy breaches.
- Large-scale FL systems require reliable infrastructure and efficient algorithms to tackle the challenges of remote model training. However, these challenges can be addressed more effectively by employing scalable and efficient machine-learning techniques and innovative cloud-based infrastructures [62,63].
- Ensuring the safety of data: The performance and learning capabilities of the federated ML model may be impacted by variations in the quantity and quality of data across different ACVs [64,65]. By utilising advanced methods like data augmentation and synthetic data generation, it is possible to improve the amount and quality of training data. As a result, this leads to the creation of more accurate and dependable models.
2.2.2. RL
- Improved customised suggestions: A significant utilisation of RL is enhancing personalised recommendation systems. In addition, organisations like Amazon and Netflix have enhanced user experience and satisfaction by utilising successful RL applications to optimise customer suggestions.
- Advancing in the development of ACVs: RL is also widely applied in advancing ACVs. RL enhances the reliability and safety of ACVs by aiding them in comprehending and manoeuvring through challenging circumstances.
- Enhances the efficiency of energy usage: A significant use of RL in the context of sustainability involves optimising energy usage in large structures. This leads to cost reduction and contributes to environmental conservation.
- Reconceptualising the entirety of healthcare: The healthcare business provides various examples of how learning may be utilised to customise patient treatment regimens. This yields additional advantages, such as enhanced health results and more efficient use of healthcare resources.
- The retail industry enhances supply chain management and logistics by employing RL, which modifies retail logistics. Consequently, the management of inventories is enhanced, leading to a reduction in operational expenses.
- Diversifying techniques for trading financial instruments: Subsequently, the financial sector saw a substantial metamorphosis due to implementing RL to develop intricate trading strategies. This facilitates more effective risk mitigation and enhances the probability of achieving investment gains.
- Enhancing operational efficiency: RL was employed to optimise manufacturing processes, improving production efficiency and decreasing waste.
- Progress in robotics: RL in robotics enables the automation of novel tasks by enabling robots to learn and adjust without significant human involvement.
- Enhancing AI performance in video games: the game industry has improved the user experience by utilising RL to create AI opponents that are both more realistic and formidable.
- Advocating for implementing intelligent electricity distribution networks: reinforced learning has improved energy smart grid management by optimising resource allocation and utilisation.
2.2.3. BC
- Decentralised data storage is facilitated by BC, which effectively mitigates the potential for data breaches and the existence of vulnerable single points of failure. This guarantees that information on self-driving vehicles is safely stored across a decentralised network.
- Immutable records: The BC’s unchangeable ledger guarantees that all data transactions are permanent and resistant to tampering. Ensuring the integrity of vehicle logs, sensor data, and incident recordings is paramount.
- BC employs cryptographic methods to encrypt sensitive data, restricting access solely to authorised individuals, thus bolstering data privacy for vehicle owners and passengers.
- BC enables secure communication between ACVs and infrastructure (V2X), guaranteeing message authentication and integrity. This is crucial for ensuring safe navigation and efficient traffic management.
- Smart contracts are computer programs running on a BC that may automatically execute and enforce agreements between several parties. They eliminate the need for third party and reduce the chances of fraud while increasing transparency. The agreements that can be automated using smart contracts include maintenance schedules and insurance claims.
- BC can establish a secure and reliable identity management system for ACVs. This system ensures that only verified organisations, such as vehicles, manufacturers, and service providers, can access and exchange data, prohibiting unauthorised access.
- BC empowers vehicle owners to exercise authority over their data by enabling them to grant or withdraw access permissions. This guarantees that data is only exchanged with reliable entities and for specific intentions.
- Incident reporting and liability: BC can offer a clear and unalterable account of incidents in case of accidents, facilitating the determination of responsibility and simplifying the process of making insurance claims.
- Software Updates: BC can guarantee the secure dissemination of software updates to self-driving vehicles, validating the genuineness of upgrades and thwarting the installation of harmful software.
- BC can improve the security and transparency of the supply chain for ACVs. It ensures that the components and software used in these vehicles are sourced from reliable and trustworthy sources and have not been altered or tampered with.
2.2.4. FRL
2.2.5. SCE
2.3. System Architecture Design
2.4. Data Collection and Preprocessing
2.5. Implementation of BFRL Framework
2.5.1. Challenges and Opportunities of Components of BFRL Framework
2.5.2. Develop the BFRL Algorithm
- Step 1:
- Initialisation
- Define the environment and agents.
- I.
- Each ACV acts as an agent in the FRL framework.
- II.
- Define each agent’s state space, action space, and reward function.
- Initialize BC Network
- I.
- Deploy a BC network with nodes representing ACVs and other stakeholders (e.g., traffic management systems).
- II.
- Define smart contracts for secure transactions and data sharing.
- Step 2:
- Local Training
- Data Collection:
- I.
- Each ACV collects local data (e.g., sensor data, traffic conditions, etc.).
- Local Model Training:
- I.
- Each ACV trains its local model using RL on the collected data.
- II.
- Implement differential privacy to ensure data privacy during training.
- III.
- Update local model parameters.
- Step 3:
- Secure Aggregation using BC.
- Model Parameter Sharing
- I.
- ACVs share encrypted model parameters with the BC network.
- II.
- Use homomorphic encryption to ensure privacy-preserving aggregation.
- BC Transactions
- I.
- Record the shared model parameters on the BC using smart contracts.
- II.
- Ensure that all transactions are verified and appended to the BC.
- Step 4:
- Global Model Update
- Secure Aggregation:
- I.
- Perform secure aggregation of the encrypted model parameters using the homomorphic encryption scheme.
- II.
- Update the global model based on the aggregated parameters.
- Smart Contract Execution:
- I.
- Use smart contracts to automate the update and distribution of the global model to all ACVs.
- Step 5:
- Model Deployment
- Distribute Global Model:
- I.
- Distribute the updated global model to all vehicles through the BC network.
- II.
- Ensure the integrity and authenticity of the model using BC verification mechanisms.
- Local Model Update
- I.
- Each ACV updates its local model with the new global model parameters.
- Step 6:
- Continuous Learning and Adaptation
- Iterate
- I.
- Repeat Steps 2–5 continuously to ensure the model adapts to new data and changing conditions.
| Algorithm 1. Algorithm for BFRLframework. |
| def federated_reinforcement_learning(): initialize_environment_and_agents() initialize_blockchain_network() while not convergence_criteria_met(): for vehicle in vehicles: data = vehicle.collect_data() local_model = vehicle.train_model(data, privacy_preserving = True) encrypted_params = encrypt(local_model.parameters) transaction = blockchain.create_transaction(vehicle.id, encrypted_params) blockchain.add_transaction(transaction) aggregated_params = blockchain.aggregate_parameters() global_model = update_global_model(aggregated_params) for vehicle in vehicles: vehicle.update_model(global_model) return global_model |
2.5.3. Local Model Training
2.5.4. Model Update Sharing Using BC
2.5.5. Aggregation and Global Model Update
2.5.6. Global Model Deployment
2.6. Benefits of BFRL Framework
- Enhanced data privacy and security: FL ensures that local data never leaves the local ACV, significantly reducing the risk of data breaches. BC provides a secure and transparent mechanism for sharing model updates.
- Scalability: the decentralised nature of BC and FL allows the system to scale efficiently with the number of participating vehicles.
- Improved learning and adaptability: the combination of RL and FL enables ACVs to improve their performance continuously through adaptive learning.
- Collaborative learning across multiple vehicles accelerates the convergence to optimal policies.
2.7. Challenges of BFRL Framework
- Communication overhead: efficient communication protocols are required to manage the transmission of model updates without overwhelming the network.
- Computational resources: ACVs must have sufficient computational power to handle local model training and data preprocessing.
- Consensus mechanisms: robust consensus mechanisms are needed to ensure the integrity and reliability of the BC network.
- Model aggregation: the aggregation algorithm must handle model heterogeneity and ensure fair contribution from all participants.
3. Data Security and Privacy Measures in ACVs Using the BFRL Framework
4. Performance Analysis of the BFRL Framework
5. Discussion
5.1. Discussion of How the Research Questions Were Scientifically Answered
5.2. Identifying Challenges and Future Directions
- Scalability solutions: investigating novel consensus mechanisms and distributed ledger architectures tailored to FRL environments to ensure scalability as the network expands, accommodating more vehicles and diverse data sources.
- Adversarial robustness: enhancing robustness against adversarial attacks by exploring adversarial training, anomaly detection, and secure aggregation methods within BFRL systems.
- Edge computing integration: exploring the integration of edge computing technologies to perform local data processing and model training closer to the vehicles, reducing latency and enhancing real-time decision-making capabilities.
- Regulatory and ethical considerations: addressing regulatory frameworks and ethical considerations surrounding the deployment of BFRL in ACVs, ensuring compliance with data protection laws and ethical guidelines.
- Hybrid AI models: investigating hybrid AI models that combine BFRL with machine learning techniques like deep learning or federated learning to improve model accuracy and adaptability to varying driving conditions.
- Energy efficiency: Researching energy-efficient computing and communication protocols to minimise the power consumption of BFRL systems in resource-constrained ACVs. These future research directions aim to advance the state-of-the-art BFRL for ACVs, addressing current challenges while exploring new opportunities for enhancing safety, efficiency, and reliability in smart transportation systems. Enhancing the system’s scalability to handle more significant numbers of ACVs and edge devices. Enhancing the scalability of BFRL systems to accommodate more significant numbers of ACVs and edge devices involves the following strategic approaches:
- Partitioning and sharding: Implementing partitioning and sharding techniques within the BC network to divide data and processing tasks among multiple ACVs. This allows the network to handle more transactions and interactions without overwhelming any single ACV.
- Consensus algorithm optimisation: Developing and optimise consensus algorithms tailored to FRL environments that can efficiently reach agreements on model updates and transactions across a distributed network of ACVs and edge devices. Algorithms like Proof of Stake (PoS) or Practical Byzantine Fault Tolerance (PBFT) can be adapted to improve throughput and reduce latency.
- Parallel processing and distributed computation: Exploring parallel processing and distributed computation techniques, enabling ACVs and edge devices to concurrently perform local data processing and model training. This reduces bottlenecks and improves overall system performance.
- Edge computing integration: Leveraging edge computing infrastructure to perform local data aggregation and preliminary model training closer to the ACVs, minimising latency and bandwidth usage for communication with the BC network. Edge nodes can be aggregators or validators of model updates before transmitting them to the leading BC network.
- Dynamic network adjustment: Developing mechanisms for dynamically adjusting the network topology and resource allocation based on demand and traffic patterns. Adaptive resource management and load-balancing algorithms can optimise resource utilisation across ACVs and edge devices, ensuring efficient scalability under varying conditions.
- Interoperability standards: Establishing interoperability standards and protocols that facilitate seamless communication and data exchange between ACVs [86,87] and edge devices from manufacturers and regions. This promotes a unified approach to scalability while accommodating diverse technological infrastructures. By implementing these scalable strategies, BFRL systems can effectively handle larger ACVs and edge devices, enabling robust and efficient collaboration in autonomous vehicle networks while maintaining data security and privacy [88], improving interoperability with existing smart city infrastructures.
5.3. Improving Interoperability Using BFRL
- Middleware and integration layers: Developing middleware solutions and integration layers for internet of vehicles things [95] that bridge the gap between BC networks and existing smart city platforms [96]. These layers translate data formats, protocols, and communication methods to ensure compatibility and interoperability.
- Data standardization and semantic interoperability: Promoting data standardisation initiatives and semantic interoperability frameworks that enable consistent interpretation and sharing of data across different systems. This facilitates meaningful data integration from ACVs and edge devices with urban planning, traffic optimisation, and environmental monitoring systems.
- Multi-stakeholder collaboration: encouraging collaboration among stakeholders, including government agencies, technology providers, research institutions, and community organisations, to define interoperability requirements, develop common standards, and implement interoperable solutions.
- BC as a trusted data exchange layer [97]: Leveraging BC’s decentralised and immutable ledger capabilities as a trusted data exchange layer for securely sharing and verifying data transactions [98] between ACVs, edge devices, and smart city infrastructure components. BC ensures data integrity, transparency, and auditability, which is crucial for building stakeholder trust. Fl ensures privacy [99].
- Scalability and performance optimization: Optimising BC networks and FRL algorithms to handle large-scale data flows and real-time processing demands from interconnected smart city infrastructures. This includes enhancing network throughput, reducing latency, and ensuring efficient resource utilisation across distributed computing nodes. Beyond 5G, advancements in artificial intelligence and edge computing will further enhance the capabilities of ACVs [100] and handle the new challenges [101].
- Regulatory compliance and governance: Addressing regulatory compliance challenges and governance frameworks related to data privacy, security, and ethical considerations in smart city deployments. Aligning BFRL systems with existing regulatory frameworks ensures responsible and lawful integration within smart city environments.
5.4. Improving Data Security and Privacy in ACVs Using BFRL Advanced Techniques
- Zero-knowledge proofs (ZKPs): Implementing ZKPs allows participants in FRL networks to prove possession of certain information (e.g., model updates) without revealing the information itself. This enhances privacy by ensuring that sensitive data remains hidden while verifying the validity of transactions.
- Homomorphic encryption: Advancing homomorphic encryption techniques enables computations to be performed directly on encrypted data without decrypting it first. This preserves data privacy throughout the computation process, including during model aggregation and validation in FRL frameworks.
- Multi-party computation (MPC): MPC protocols enable multiple parties to jointly compute a function over their inputs while keeping their respective inputs private. In FRL, MPC can securely aggregate model updates from multiple ACVs without exposing individual data facts.
- Privacy-preserving federated learning (PPFL): PPFL techniques enhance FRL by incorporating additional privacy-preserving mechanisms such as differential privacy, federated learning with secure aggregation, and cryptographic assurances. These techniques collectively safeguard data privacy while maintaining collaborative learning among ACVs.
- BC-based access control: Utilising BC’s decentralised ledger and smart contract capabilities to enforce fine-grained access control policies. This ensures that only authorised entities can access sensitive data or participate in FRL model training, enhancing security against unauthorised access and manipulation.
- Decentralised identity management: Implementing decentralised identity solutions on BC platforms to securely manage and authenticate identities of ACVs in FRL. This reduces the risk of identity theft and unauthorised access to sensitive data.
- Post-Quantum Cryptography: As quantum computing capabilities advance, post-quantum cryptography ensures long-term data security in FRL systems. Researchers can enhance data privacy and security in ACVs by exploring and integrating these advanced techniques in FRL and BC. These advancements mitigate risks associated with data breaches and cyber-attacks and foster trust and reliability in decentralised and collaborative learning environments.
6. Conclusions
Funding
Data Availability Statement
Conflicts of Interest
Abbreviations
| FL | Federated Learning |
| RL | Reinforcement Learning |
| FRL | Federated Reinforcement Learning |
| AI | Artificial Intelligence |
| IoT | Internet of Things |
| AV | Autonomous Vehicle |
| ACV | Autonomous Connected Vehicle |
| AVs | Autonomous Vehicles |
| ACVs | Autonomous Connected Vehicles |
| BC | Blockchain |
| VaaS | Vehicle as a Service |
| V2I | Vehicle-to-Infrastructure |
| V2N | Vehicle-to-Network |
| V2X | Vehicle-to-Everything |
| GDPR | General Data Protection Regulation |
| ML | Machine Learning |
| IID | Independent and Identically Distributed |
| APIs | Application Programming Interfaces |
| PoS | Proof of Stake |
| PBFT | Practical Byzantine Fault Tolerance |
| ZKPs | Zero-Knowledge Proofs |
| MPC | Multi-Party Computation |
| PPFL | Privacy-Preserving Federated Learning |
| k-NN | k-nearest neighbours |
References
- Kopelias, P.; Demiridi, E.; Vogiatzis, K.; Skabardonis, A.; Zafiropoulou, V. Connected & autonomous vehicles–Environmental impacts–A review. Sci. Total Environ. 2020, 712, 135237. [Google Scholar] [CrossRef]
- Zehtabchi, M. Measuring innovation in the autonomous vehicle technology. In World Intellectual Property Organization (WIPO) Economic Research Working Paper Series; WIPO: Geneva, Switzerland, 2019. [Google Scholar] [CrossRef]
- Giannaros, A.; Karras, A.; Theodorakopoulos, L.; Karras, C.; Kranias, P.; Schizas, N.; Kalogeratos, G.; Tsolis, D. Autonomous vehicles: Sophisticated attacks, safety issues, challenges, open topics, blockchain, and future directions. J. Cybersecur. Priv. 2023, 3, 493–543. [Google Scholar] [CrossRef]
- Aurangzeb, S.; Aleem, M.; Khan, M.T.; Anwar, H.; Siddique, M.S. Cybersecurity for autonomous vehicles against malware attacks in smart-cities. Clust. Comput. 2024, 27, 3363–3378. [Google Scholar] [CrossRef]
- Khan, J.A.; Wang, W.; Ozbay, K. BELIEVE: Privacy-Aware Secure Multi-Party Computation for Real-Time Connected and Autonomous Vehicles and Micro-Mobility Data Validation Using Blockchain—A Study on New York City Data. Transp. Res. Rec. 2024, 2678, 410–421. [Google Scholar] [CrossRef]
- Chen, X.; Deng, Y.; Ding, H.; Qu, G.; Zhang, H.; Li, P.; Fang, Y. Vehicle as a service (VaaS): Leverage vehicles to build service networks and capabilities for smart cities. IEEE Commun. Surv. Tutor. 2024, 26, 2048–2081. [Google Scholar] [CrossRef]
- Ahmad, U.; Han, M.; Mahmood, S. Enhancing Security in Connected and Autonomous Vehicles: A Pairing Approach and Machine Learning Integration. Appl. Sci. 2024, 14, 5648. [Google Scholar] [CrossRef]
- Elmaghraby, A.S.; Losavio, M.M. Cyber security challenges in Smart Cities: Safety, security and privacy. J. Adv. Res. 2014, 5, 491–497. [Google Scholar] [CrossRef]
- Othmane, L.B.; Weffers, H.; Mohamad, M.M.; Wolf, M. A survey of security and privacy in connected vehicles. In Wireless Sensor and Mobile Ad-Hoc Networks: Vehicular and Space Applications; Springer: Berlin/Heidelberg, Germany, 2015; pp. 217–247. [Google Scholar] [CrossRef]
- Zhang, K.; Ni, J.; Yang, K.; Liang, X.; Ren, J.; Shen, X.S. Security and privacy in smart city applications: Challenges and solutions. IEEE Commun. Mag. 2017, 55, 122–129. [Google Scholar] [CrossRef]
- Sathiyanarayanan, M.; Mahendra, S.; Vasu, R.B. Smart security system for vehicles using internet of things (IoT). In Proceedings of the 2018 Second International Conference on Green Computing and Internet of Things (ICGCIoT), Bangalore, India, 16–18 August 2018; pp. 430–435. [Google Scholar] [CrossRef]
- Braun, T.; Fung, B.C.; Iqbal, F.; Shah, B. Security and privacy challenges in smart cities. Sustain. Cities Soc. 2018, 39, 499–507. [Google Scholar] [CrossRef]
- Lim, H.S.; Taeihagh, A. Autonomous vehicles for smart and sustainable cities: An in-depth exploration of privacy and cybersecurity implications. Energies 2018, 11, 1062. [Google Scholar] [CrossRef]
- Farahat, I.S.; Tolba, A.S.; Elhoseny, M.; Eladrosy, W. Data security and challenges in smart cities. In Security in Smart Cities: Models, Applications, and Challenges; Springer: Berlin/Heidelberg, Germany, 2019; pp. 117–142. [Google Scholar] [CrossRef]
- Yaqoob, I.; Khan, L.U.; Kazmi, S.A.; Imran, M.; Guizani, N.; Hong, C.S. Autonomous driving cars in smart cities: Recent advances, requirements, and challenges. IEEE Netw. 2019, 34, 174–181. [Google Scholar] [CrossRef]
- Seuwou, P.; Banissi, E.; Ubakanma, G. The future of mobility with connected and autonomous vehicles in smart cities. In Digital Twin Technologies and Smart Cities; Springer: Berlin/Heidelberg, Germany, 2020; pp. 37–52. [Google Scholar] [CrossRef]
- Woodrow, C.; Curran, K. Security Issues in Self-Driving Cars within Smart Cities. In Security and Organization within IoT and Smart Cities; CRC Press: Boca Raton, FL, USA, 2020; pp. 243–254. [Google Scholar] [CrossRef]
- Fang, W.; Cui, N.; Chen, W.; Zhang, W.; Chen, Y. A trust-based security system for data collection in smart city. IEEE Trans. Ind. Inform. 2020, 17, 4131–4140. [Google Scholar] [CrossRef]
- De La Torre, G.; Rad, P.; Choo, K.K. Driverless vehicle security: Challenges and future research opportunities. Future Gener. Comput. Syst. 2020, 108, 1092–1111. [Google Scholar] [CrossRef]
- Paiva, S.; Ahad, M.A.; Zafar, S.; Tripathi, G.; Khalique, A.; Hussain, I. Privacy and security challenges in smart and sustainable mobility. SN Appl. Sci. 2020, 2, 1175. [Google Scholar] [CrossRef]
- Balachander, K.; Venkatesan, C. Safety driven intelligent autonomous vehicle for smart cities using IoT. Int. J. Pervasive Comput. Commun. 2021, 17, 563–582. [Google Scholar] [CrossRef]
- Janeera, D.A.; Gnanamalar, S.S.; Ramya, K.C.; Kumar, A.A. Internet of things and artificial intelligence-enabled secure autonomous vehicles for smart cities. In Automotive Embedded Systems: Key Technologies, Innovations, and Applications; Springer International Publishing: Cham, Switzerland, 2021; pp. 201–218. [Google Scholar] [CrossRef]
- Wang, Z.; Wei, H.; Wang, J.; Zeng, X.; Chang, Y. Security issues and solutions for connected and autonomous vehicles in a sustainable city: A survey. Sustainability 2022, 14, 12409. [Google Scholar] [CrossRef]
- Sharma, P.K.; Vohra, D.; Rathore, S. Security and privacy in V2X communications: How can collaborative learning improve cybersecurity? IEEE Netw. 2022, 36, 32–39. [Google Scholar] [CrossRef]
- Fabrègue, B.F.; Bogoni, A. Privacy and security concerns in the smart city. Smart Cities 2023, 6, 586–613. [Google Scholar] [CrossRef]
- Alam, T.; Gupta, R.; Ullah, A.; Qamar, S. Blockchain-Enabled Federated Reinforcement Learning (B-FRL) Model for Privacy Preservation Service in IoT Systems. Wirel. Pers. Commun. 2024, 136, 2545–2571. [Google Scholar] [CrossRef]
- Elassy, M.; Al-Hattab, M.; Takruri, M.; Badawi, S. Intelligent transportation systems for sustainable smart cities. Transp. Eng. 2024, 2014, 100252. [Google Scholar] [CrossRef]
- Gheisari, M.; Khan, W.Z.; Najafabadi, H.E.; McArdle, G.; Rabiei-Dastjerdi, H.; Liu, Y.; Fernández-Campusano, C.; Abdalla, H.B. CAPPAD: A privacy-preservation solution for autonomous vehicles using SDN, differential privacy and data aggregation. Appl. Intell. 2024, 54, 3417–3428. [Google Scholar] [CrossRef]
- Syamal, S.; Datta, J.; Basu, S.; Das, S. Deep Learning-Based Autonomous Driving and Cloud Traffic Management System for Smart City. In Convergence of IoT, Blockchain, and Computational Intelligence in Smart Cities; CRC Press: Boca Raton, FL, USA, 2024; pp. 117–135. [Google Scholar] [CrossRef]
- Pali, I.; Amin, R.; Abdussami, M. Autonomous vehicle security: Current survey and future research challenges. Secur. Priv. 2024, 7, e367. [Google Scholar] [CrossRef]
- Gupta, R.; Alam, T. An efficient federated learning based intrusion detection system using LS2DNN with PBKA based lightweight privacy preservation in cloud server. Multimed. Tools Appl. 2024, 83, 44685–44697. [Google Scholar] [CrossRef]
- Alhabib, R.; Yadav, P. Data authorisation and validation in autonomous vehicles: A critical review. arXiv 2024, arXiv:2405.17435. [Google Scholar] [CrossRef]
- Ramalakshmi, K.; Ganesh, S.; KrishnaKumari, L. Security and Privacy Issues of AI in Autonomous Vehicles. In Artificial Intelligence for Autonomous Vehicles; Wiley: Hoboken, NJ, USA, 2024; pp. 229–246. [Google Scholar] [CrossRef]
- Khattak, Z.H. Cybersecurity vulnerability and resilience of cooperative driving automation for energy efficiency and flow stability in smart cities. Sustain. Cities Soc. 2024, 106, 105368. [Google Scholar] [CrossRef]
- Asaju, B.J. Cybersecurity Frameworks for Autonomous Vehicle Systems: Safeguarding Onboard Systems, Communication Networks, and Data Privacy in Smart City Ecosystems. Internet Things Edge Comput. J. 2024, 4, 27–48. [Google Scholar]
- Ansari, A.K.; Ujjan, R.M. Addressing Security Issues and Challenges in Smart Logistics Using Smart Technologies. In Cybersecurity in the Transportation Industry; Wiley: Hoboken, NJ, USA, 2024; pp. 25–48. [Google Scholar] [CrossRef]
- Ullah, A.; Anwar, S.M.; Li, J.; Nadeem, L.; Mahmood, T.; Rehman, A.; Saba, T. Smart cities: The role of Internet of Things and machine learning in realizing a data-centric smart environment. Complex Intell. Syst. 2024, 10, 1607–1637. [Google Scholar] [CrossRef]
- Kong, S.; Wang, K.; Feng, C.; Wang, J. Smart Cities and Transportation Based Vehicle-To-Vehicle Communication and Cyber Security Analysis Using Machine Learning Model in 6G Network. In Wireless Personal Communications; Springer: Berlin/Heidelberg, Germany, 2024; pp. 1–9. [Google Scholar] [CrossRef]
- Xiong, J.; Bi, R.; Zhang, Y.; Li, Q.; Lin, L.; Tian, Y. Privacy-Preserving Outsourcing Learning for Connected Autonomous Vehicles: Challenges, Solutions and Perspectives. IEEE Netw. 2024, 38, 41–47. [Google Scholar] [CrossRef]
- Dorri, A.; Steger, M.; Kanhere, S.S.; Jurdak, R. Blockchain: A distributed solution to automotive security and privacy. IEEE Commun. Mag. 2017, 55, 119–125. [Google Scholar] [CrossRef]
- Sachdeva, H.; Gupta, S.; Misra, A.; Chauhan, K.; Dave, M. Improving privacy and security in unmanned aerial vehicles network using blockchain. arXiv 2022, arXiv:2201.06100. [Google Scholar] [CrossRef]
- Dargahi, T.; Ahmadvand, H.; Alraja, M.N.; Yu, C.M. Integration of blockchain with connected and autonomous vehicles: Vision and challenge. ACM J. Data Inf. Qual. (JDIQ) 2021, 14, 1–10. [Google Scholar] [CrossRef]
- Bendiab, G.; Hameurlaine, A.; Germanos, G.; Kolokotronis, N.; Shiaeles, S. Autonomous vehicles security: Challenges and solutions using blockchain and artificial intelligence. IEEE Trans. Intell. Transp. Syst. 2023, 24, 3614–3637. [Google Scholar] [CrossRef]
- Nair, M.M.; Nair, S.M.; Tyagi, A.K. Deep learning based blockchain solution for preserving privacy in future vehicles. Int. J. Hybrid Intell. Syst. 2020, 16, 223–236. [Google Scholar] [CrossRef]
- Rathee, G.; Sharma, A.; Iqbal, R.; Aloqaily, M.; Jaglan, N.; Kumar, R. A blockchain framework for securing connected and autonomous vehicles. Sensors 2019, 19, 3165. [Google Scholar] [CrossRef]
- Ebrahim, M.; Hafid, A.; Elie, E. Blockchain as privacy and security solution for smart environments: A Survey. arXiv 2022, arXiv:2203.08901. [Google Scholar] [CrossRef]
- Koduri, R.; Nandyala, S.; Manalikandy, M. Secure Vehicular Communication Using Blockchain Technology; SAE Technical Paper; SAT: Warrendale, PA, USA, 2020. [Google Scholar] [CrossRef]
- Smys, S.; Wang, H. Security enhancement in smart vehicle using blockchain-based architectural framework. J. Artif. Intell. 2021, 3, 90–100. [Google Scholar] [CrossRef]
- Gupta, R.; Alam, T. Vehicular communication using federated learning empowered chimp optimization (FLECO) algorithm. In Multimedia Tools and Applications; Springer: Berlin/Heidelberg, Germany, 2024; pp. 1–36. [Google Scholar] [CrossRef]
- Asadi, N.; Hosseini, S.H.; Imani, M.; Aldrich, D.P.; Ghoreishi, S.F. Privacy-preserved federated reinforcement learning for autonomy in signalized intersections. Int. Conf. Transp. Dev. 2024, 2024, 390–403. [Google Scholar] [CrossRef]
- Chu, K.F.; Guo, W. Privacy-preserving federated deep reinforcement learning for mobility-as-a-service. IEEE Trans. Intell. Transp. Syst. 2023, 25, 1882–1896. [Google Scholar] [CrossRef]
- Li, Q.; Wang, W.; Zhu, Y.; Ying, Z. BOppCL: Blockchain-Enabled Opportunistic Federated Learning Applied in Intelligent Transportation Systems. Electronics 2023, 13, 136. [Google Scholar] [CrossRef]
- Shakeer, S.M.; Babu, M.R. A Study of Federated Learning with Internet of Things for Data Privacy and Security using Privacy Preserving Techniques. Recent Pat. Eng. 2024, 18, e120123212628. [Google Scholar] [CrossRef]
- Liu, H.; Zhang, S.; Zhang, P.; Zhou, X.; Shao, X.; Pu, G.; Zhang, Y. Blockchain and federated learning for collaborative intrusion detection in vehicular edge computing. IEEE Trans. Veh. Technol. 2021, 70, 6073–6084. [Google Scholar] [CrossRef]
- Dhasaratha, C.; Hasan, M.K.; Islam, S.; Khapre, S.; Abdullah, S.; Ghazal, T.M.; Alzahrani, A.I.; Alalwan, N.; Vo, N.; Akhtaruzzaman, M. Data privacy model using blockchain reinforcement federated learning approach for scalable internet of medical things. In CAAI Transactions on Intelligence Technology; IET: Hong Kong, China, 2024. [Google Scholar] [CrossRef]
- Lu, Y.; Huang, X.; Zhang, K.; Maharjan, S.; Zhang, Y. Blockchain empowered asynchronous federated learning for secure data sharing in internet of vehicles. IEEE Trans. Veh. Technol. 2020, 69, 4298–4311. [Google Scholar] [CrossRef]
- Chellapandi, V.P.; Yuan, L.; Brinton, C.G.; Żak, S.H.; Wang, Z. Federated learning for connected and automated vehicles: A survey of existing approaches and challenges. In Proceedings of the 2023 IEEE 26th International Conference on Intelligent Transportation Systems (ITSC), Bilbao, Spain, 24–28 September 2023. [Google Scholar] [CrossRef]
- Parekh, R.; Patel, N.; Gupta, R.; Jadav, N.K.; Tanwar, S.; Alharbi, A.; Tolba, A.; Neagu, B.C.; Raboaca, M.S. Gefl: Gradient encryption-aided privacy preserved federated learning for autonomous vehicles. IEEE Access 2023, 11, 1825–1839. [Google Scholar] [CrossRef]
- Sivanantham, K.; Blessington Praveen, P. Automotive Vehicle Data Security Service in IoT Using ACO Algorithm. In Supervised and Unsupervised Data Engineering for Multimedia Data; Wiley: Hoboken, NJ, USA, 2024; pp. 93–110. [Google Scholar] [CrossRef]
- Al-Huthaifi, R.; Li, T.; Huang, W.; Gu, J.; Li, C. Federated learning in smart cities: Privacy and security survey. Inf. Sci. 2023, 632, 833–857. [Google Scholar] [CrossRef]
- Li, Y.; Tao, X.; Zhang, X.; Liu, J.; Xu, J. Privacy-preserved federated learning for autonomous driving. IEEE Trans. Intell. Transp. Syst. 2021, 23, 8423–8434. [Google Scholar] [CrossRef]
- Bloom, C.; Tan, J.; Ramjohn, J.; Bauer, L. Self-Driving Cars and Data Collection: Privacy Perceptions of Networked Autonomous Vehicles. Thirteenth Symposium on Usable Privacy and Security (soups 2017). 2017, pp. 357–375. Available online: https://www.usenix.org/system/files/conference/soups2017/soups2017-bloom.pdf (accessed on 18 August 2024).
- Chowdhury, A.; Karmakar, G.; Kamruzzaman, J.; Jolfaei, A.; Das, R. Attacks on self-driving cars and their countermeasures: A survey. IEEE Access 2020, 8, 207308–207342. [Google Scholar] [CrossRef]
- Pisarov, J.L.; Mester, G. Self-driving robotic cars: Cyber security developments. In Research Anthology on Cross-Disciplinary Designs and Applications of Automation; IGI Global: Hershey, PA, USA, 2022; pp. 969–1001. [Google Scholar] [CrossRef]
- Alheeti, K.M.; McDonald-Maier, K. Hybrid intrusion detection in connected self-driving vehicles. In Proceedings of the 2016 22nd International Conference on Automation and Computing (ICAC), Colchester, UK, 7–8 September 2016; pp. 456–461. [Google Scholar] [CrossRef]
- Ayaz, F.; Sheng, Z.; Tian, D.; Leung, V.C. Blockchain-enabled security and privacy for Internet-of-Vehicles. In Internet of Vehicles and Its Applications in Autonomous Driving; Springer: Berlin/Heidelberg, Germany, 2021; pp. 123–148. [Google Scholar] [CrossRef]
- Zavvos, E.; Gerding, E.H.; Yazdanpanah, V.; Maple, C.; Stein, S. Privacy and Trust in the Internet of Vehicles. IEEE Trans. Intell. Transp. Syst. 2021, 23, 10126–10141. [Google Scholar] [CrossRef]
- Kim, S.; Shrestha, R.; Kim, S.; Shrestha, R. Security and privacy in intelligent autonomous vehicles. In Automotive Cyber Security: Introduction, Challenges, and Standardization; Springer: Berlin/Heidelberg, Germany, 2020; pp. 35–66. [Google Scholar] [CrossRef]
- Muslam, M.M. Enhancing security in vehicle-to-vehicle communication: A comprehensive review of protocols and techniques. Vehicles 2024, 6, 450–467. [Google Scholar] [CrossRef]
- Olovsson, T.; Svensson, T.; Wu, J. Future connected vehicles: Communications demands, privacy and cyber-security. Commun. Transp. Res. 2022, 2, 100056. [Google Scholar] [CrossRef]
- Xie, P.; Xiao, T.; Fan, H.J. An Algorithm of the Privacy Security Protection Based on Location Service in the Internet of Vehicles. Int. J. Netw. Secur. 2019, 21, 556–565. [Google Scholar] [CrossRef]
- Hasan, K.F.; Overall, A.; Ansari, K.; Ramachandran, G.; Jurdak, R. Security, privacy and trust: Cognitive internet of vehicles. arXiv 2021, arXiv:2104.12878. [Google Scholar] [CrossRef]
- Habib, M.A.; Ahmad, M.; Jabbar, S.; Khalid, S.; Chaudhry, J.; Saleem, K.; Rodrigues, J.J.; Khalil, M.S. Security and privacy based access control model for internet of connected vehicles. Future Gener. Comput. Syst. 2019, 97, 687–696. [Google Scholar] [CrossRef]
- Kumar, S.; Velliangiri, S.; Karthikeyan, P.; Kumari, S.; Kumar, S.; Khan, M.K. A survey on the blockchain techniques for the Internet of Vehicles security. Trans. Emerg. Telecommun. Technol. 2024, 35, e4317. [Google Scholar] [CrossRef]
- Nayak, B.P.; Hota, L.; Kumar, A.; Turuk, A.K.; Chong, P.H. Autonomous vehicles: Resource allocation, security, and data privacy. IEEE Trans. Green Commun. Netw. 2021, 6, 117–131. [Google Scholar] [CrossRef]
- Adeboye, O.; Dargahi, T.; Babaie, M.; Saraee, M.; Yu, C.M. Deepclean: A robust deep learning technique for autonomous vehicle camera data privacy. IEEE Access 2022, 10, 124534–124544. [Google Scholar] [CrossRef]
- Ali, E.S.; Hasan, M.K.; Hassan, R.; Saeed, R.A.; Hassan, M.B.; Islam, S.; Nafi, N.S.; Bevinakoppa, S. Machine learning technologies for secure vehicular communication in internet of vehicles: Recent advances and applications. Secur. Commun. Netw. 2021, 2021, 8868355. [Google Scholar] [CrossRef]
- Hataba, M.; Sherif, A.; Mahmoud, M.; Abdallah, M.; Alasmary, W. Security and privacy issues in autonomous vehicles: A layer-based survey. IEEE Open J. Commun. Soc. 2022, 3, 811–829. [Google Scholar] [CrossRef]
- Yoshikawa, A. Privacy-Preserving Machine Learning Models for Autonomous Vehicle Data Analysis. J. AI-Assist. Sci. Discov. 2023, 3, 90–110. [Google Scholar]
- Mohiuddin, M.A.; Nirosha, K.; Anusha, D.; Nazeer, M.; NV, G.R.; Lakhanpal, S. AI to V2X Privacy and Security Issues in Autonomous Vehicles: Survey. In Proceedings of the International Conference on Multidisciplinary Research and Sustainable Development (ICMED 2024), Dehradun, India, 23–25 February 2024; EDP Sciences: Les Ulis, France, 2024; Volume 392, p. 01097. [Google Scholar] [CrossRef]
- Sani, A.R.; Hassan, M.U.; Chen, J. Privacy preserving machine learning for electric vehicles: A survey. arXiv 2022, arXiv:2205.08462. [Google Scholar] [CrossRef]
- Sun, Y.; Liu, J.; Wang, J.; Cao, Y.; Kato, N. When machine learning meets privacy in 6G: A survey. IEEE Commun. Surv. Tutor. 2020, 22, 2694–2724. [Google Scholar] [CrossRef]
- Waheed, N.; He, X.; Ikram, M.; Usman, M.; Hashmi, S.S.; Usman, M. Security and privacy in IoT using machine learning and blockchain: Threats and countermeasures. ACM Comput. Surv. (Csur) 2020, 53, 1–37. [Google Scholar] [CrossRef]
- Sharma, S.; Ghanshala, K.K.; Mohan, S. A security system using deep learning approach for internet of vehicles (IoV). In Proceedings of the 2018 9th IEEE Annual Ubiquitous Computing, Electronics & Mobile Communication Conference (UEMCON), New York, NY, USA, 8–10 November 2018; pp. 1–5. [Google Scholar] [CrossRef]
- Muhammad, G.; Alhussein, M. Security, trust, and privacy for the Internet of vehicles: A deep learning approach. IEEE Consum. Electron. Mag. 2021, 11, 49–55. [Google Scholar] [CrossRef]
- Fu, Y.; Yu, F.R.; Li, C.; Luan, T.H.; Zhang, Y. Vehicular blockchain-based collective learning for connected and autonomous vehicles. IEEE Wirel. Commun. 2020, 27, 197–203. [Google Scholar] [CrossRef]
- Rasheed, I.; Hu, F.; Zhang, L. Deep reinforcement learning approach for autonomous vehicle systems for maintaining security and safety using LSTM-GAN. Veh. Commun. 2020, 26, 100266. [Google Scholar] [CrossRef]
- Lei, Y.; Ye, D.; Shen, S.; Sui, Y.; Zhu, T.; Zhou, W. New challenges in reinforcement learning: A survey of security and privacy. Artif. Intell. Rev. 2023, 56, 7195–7236. [Google Scholar] [CrossRef]
- Zeng, T.; Ferdowsi, A.; Semiari, O.; Saad, W.; Hong, C.S. Convergence of communications, control, and machine learning for secure and autonomous vehicle navigation. IEEE Wirel. Commun. 2024, 31, 132–138. [Google Scholar] [CrossRef]
- Muzahid, A.J.; Kamarulzaman, S.F.; Rahman, M.A.; Alenezi, A.H. Deep reinforcement learning-based driving strategy for avoidance of chain collisions and its safety efficiency analysis in autonomous vehicles. IEEE Access 2022, 10, 43303–43319. [Google Scholar] [CrossRef]
- Lu, X.; Xiao, L.; Li, P.; Ji, X.; Xu, C.; Yu, S.; Zhuang, W. Reinforcement learning-based physical cross-layer security and privacy in 6G. IEEE Commun. Surv. Tutor. 2022, 25, 425–466. [Google Scholar] [CrossRef]
- Dua, A.; Kumar, N.; Das, A.K.; Susilo, W. Secure message communication protocol among vehicles in smart city. IEEE Trans. Veh. Technol. 2017, 67, 4359–4373. [Google Scholar] [CrossRef]
- Olufowobi, H.; Bloom, G. Connected cars: Automotive cybersecurity and privacy for smart cities. In Smart Cities Cybersecurity and Privacy; Elsevier: Amsterdam, The Netherlands, 2019; pp. 227–240. [Google Scholar] [CrossRef]
- Girish, B.G.; Gowda, A.D.; Amreen, H.; Singh, K.A. IOT based security system for smart vehicle. Int. Res. J. Eng. Technol. (IRJET) 2018, 5, 2869–2874. [Google Scholar]
- Karim, A. Development of secure Internet of Vehicle Things (IoVT) for smart transportation system. Comput. Electr. Eng. 2022, 102, 108101. [Google Scholar] [CrossRef]
- Billah, M.; Mehedi, S.T.; Anwar, A.; Rahman, Z.; Islam, R. A systematic literature review on blockchain enabled federated learning framework for internet of vehicles. arXiv 2022, arXiv:2203.05192. [Google Scholar] [CrossRef]
- Oham, C.; Michelin, R.A.; Jurdak, R.; Kanhere, S.S.; Jha, S. B-FERL: Blockchain based framework for securing smart vehicles. Inf. Process. Manag. 2021, 58, 102426. [Google Scholar] [CrossRef]
- Sakho, S.; Jianbiao, Z.; Essaf, F.; Mbyamm Kiki, M.J. Blockchain: Perspectives and issues. J. Intell. Fuzzy Syst. 2019, 37, 8029–8052. [Google Scholar] [CrossRef]
- Yin, X.; Zhu, Y.; Hu, J. A comprehensive survey of privacy-preserving federated learning: A taxonomy, review, and future directions. ACM Comput. Surv. (CSUR) 2021, 54, 1–36. [Google Scholar] [CrossRef]
- Hakak, S.; Gadekallu, T.R.; Maddikunta, P.K.; Ramu, S.P.; Parimala, M.; De Alwis, C.; Liyanage, M. Autonomous Vehicles in 5G and beyond: A Survey. Veh. Commun. 2023, 39, 100551. [Google Scholar] [CrossRef]
- Datta, S.K.; Haerri, J.; Bonnet, C.; Da Costa, R.F. Vehicles as connected resources: Opportunities and challenges for the future. IEEE Veh. Technol. Mag. 2017, 12, 26–35. [Google Scholar] [CrossRef]






| Research Questions | Definition |
|---|---|
| RQ1 | What specific novel contributions have been presented in the past scholarly literature? |
| RQ2 | What procedures guarantee end-to-end data security and privacy among ACVs and smart city infrastructures? |
| RQ3 | What is a knowledge gap in the current literature that might help in better comprehending the data privacy and security problems in ACVs? |
| Ref. | Authors and Year | Focused | Technology Used | Used in SCE | Limitations | Novel Contributions |
|---|---|---|---|---|---|---|
| [4] | Aurangzeb et al. | Cybersecurity measures to protect AVs from viral threats. | ML and Artificial Intelligence (AI) | Yes. | Data privacy is not evaluated. | A combined hybrid analyser (CHA) Algorithm is implemented to measure the security of AVs. |
| [5] | Khan et al. | This work validates real-time micro-mobility data utilising NYC data and implements BC for privacy-aware and secure multi-party computing. | BC | Yes. | Local training on the device and updating the global model. | A simulation model was developed for a portion of New York City’s transportation network, achieving lower delays and overhead. |
| [6] | Chen et al. | Employ automobiles to establish intelligent urban service networks and capabilities through the vehicle as a service (VaaS). | BC, FL | Yes. | Security and Privacy are not examined in VaaS. | VaaS is defined as developing service networks and capabilities for smart cities. |
| [7] | Ahmad et al. | Enhanced safeguarding for networked and AVs through the utilisation of pairing and ML. | ML | Yes. | Data privacy is not measured. | Improved the security of AVs. |
| PROPOSED | Data privacy and security of AVs are measured in the SCEs. | BFRL | Yes. | No limitation of this study has been found yet. | BC, FL and RL integrated solution. |
| Reference | Authors | Year | Focus Areas | Key Contributions |
|---|---|---|---|---|
| [8] | Elmaghraby and Losavio | 2014 | Privacy, Security, Smart Cities | Cybersecurity is a significant concern in smart cities, impacting privacy, safety, and security. |
| [9] | Othmane et al. | 2015 | Security, Privacy, AVs | A review of the safety and confidentiality of connected vehicles. |
| [10] | Zhang et al. | 2017 | Security, Privacy, AVs, Smart Cities | Potential applications of smart cities include addressing concerns related to privacy and security, as well as exploring possible solutions to these issues. |
| [11] | Sathiyanarayanan et al. | 2018 | Security, Privacy, AVs, IoT | Intelligent automobile security system utilising the IoT. |
| [12] | Braun et al. | 2018 | Security, Privacy | Smart cities encounter privacy and security obstacles. |
| [13] | Lim and Taeihagh | 2018 | Security, Privacy, AVs, Smart Cities | An extensive examination of how intelligent and environmentally friendly communities could tackle the privacy and cybersecurity challenges presented by AVs. |
| [14] | Farahat et al. | 2019 | Security, Smart Cities | Obstacles are faced in ensuring the security of information in smart cities. |
| [15] | Yaqoob et al. | 2019 | Security, AVs, Smart Cities | Current progress, requirements, and obstacles of AVs in intelligent urban areas. |
| [16] | Seuwou et al. | 2020 | AVs, Smart Cities | Self-driving and connected vehicles will be crucial in shaping future transportation inside smart cities. |
| [17] | Woodrow and Curran. | 2020 | Security, Privacy, AVs, Smart Cities | A security risk assessment of robotic vehicles in smart cities. |
| [18] | Fang et al. | 2020 | Trust, Smart Cities | Implementing a trust-based methodology for gathering data in smart cities. |
| [19] | De La et al. | 2020 | Security, Privacy, AVs | Issues regarding the security of AVs: current research findings and future advancements. |
| [20] | Paiva et al. | 2020 | Security, Privacy, AVs | Issues about privacy and security in sustainable and intelligent transportation systems. |
| [21] | Balachander and Venkatesan | 2021 | Security, IoT, AVs, Smart Cities | This self-driving vehicle prioritises safety by incorporating the IoT and intelligent urban planning. |
| [22] | Janeera et al. | 2021 | AI, IoT, AVs, Smart Cities | The progress in AI and the Internet of Things is enabling the development of secure self-driving vehicles for intelligent urban areas. |
| [23] | Wang et al. | 2022 | Security, Privacy, AVs, Smart Cities | A comprehensive analysis of safety issues and possible remedies in sustainable urban areas, focusing on utilising interconnected and self-driving vehicles. |
| [24] | Sharma et al. | 2022 | Security, Privacy, AVs, Smart Cities | How might collaborative learning enhance cybersecurity in V2X communication about privacy and security? |
| [25] | Fabrègue and Bogoni. | 2023 | Security, Privacy, Smart Cities | Smart cities encounter security and privacy obstacles. |
| [26] | Alam et al. | 2024 | Privacy, IoT, Smart Cities, BFRL | A model for preserving privacy on the IoT utilising BT. |
| [27] | Elassy et al. | 2024 | Security, Smart Cities | Smart and eco-friendly transit systems for urban areas. |
| [28] | Gheisari et al. | 2024 | Security, Privacy, AVs | CAPPAD is a technology that combines data aggregation, software-defined networking, and differential privacy to safeguard privacy in self-driving automobiles. |
| [29] | Syamal et al. | 2024 | Traffic Management, AVs, Smart Cities | A traffic management system utilising cloud computing and deep learning algorithms to enable autonomous driving in smart cities. |
| [30] | Pali et al. | 2024 | Security, AVs | An inquiry is being conducted to examine the prospects of research and the level of security for AVs. |
| [31] | Gupta and Alam | 2024 | Security, Privacy, AVs, Cloud Computing | An effective intrusion detection system uses FL, LS2DNN, and PBKA to ensure lightweight privacy protection in cloud-based environments. |
| [32] | Alhabib and Yadav | 2024 | Security, Privacy, AVs | An in-depth analysis of data authorisation and verification in self-driving vehicles. |
| [33] | Ramalakshmi et al. | 2024 | Security, Privacy, AVs, AI | Privacy and security concerns related to AI in AVs. |
| [34] | Khattak | 2024 | Security, Privacy, AVs, Smart Cities | The paper focuses on cooperative driving automation’s susceptibility to cyber threats and its ability to withstand and recover from such attacks. The study examines how these vulnerabilities impact energy efficiency and smooth traffic flow in smart cities. |
| [35] | Asaju | 2024 | Security, Privacy, AVs, Smart Cities | Cybersecurity frameworks for AVs aim to safeguard onboard systems, communication networks, and data privacy in SCEs. |
| [36] | Ansari and Ujjan | 2024 | Security, Privacy, AVs, Smart Cities | Addressing Security Challenges and Complexities in Smart Logistics through Implementing Intelligent Technologies. |
| [37] | Ullah et al. | 2024 | Security, Privacy, IoT, Smart Cities | Transforming cities into “smart” communities by leveraging the Internet of Things and ML to establish data-centric environments. |
| [38] | Kong et al. | 2024 | Security, Privacy, AVs, Smart Cities | Smart cities and mobility form the basis of 6G networks, enabling vehicle-to-vehicle communication and applying ML models for cybersecurity analysis. |
| [39] | Xiong et al. | 2024 | Privacy, AVs | Challenges, potential solutions, and perspectives on privacy-preserving learning outsourcing for ACVs. |
| Component | Description | Technologies/Methods | Opportunities | Challenges |
|---|---|---|---|---|
| FRL | ACVs collaboratively learn without sharing raw data. | FL, RL | Preserves data privacy and reduces communication overhead. | Requires robust coordination among vehicles, handling non-IID data distribution. |
| BC Network | Decentralised ledger for secure and transparent data transactions. | BC, Smart Contracts | Ensures data integrity, transparency, and security. | Scalability, high computational and storage requirements. |
| Privacy-Preserving Techniques | Methods to protect data privacy during the learning process. | Differential Privacy, Homomorphic Encryption | Ensures individual data privacy and secure aggregation of model parameters. | Computationally intensive, potential accuracy trade-offs. |
| Data Collection | Local data collected by each vehicle (e.g., sensor data, traffic conditions). | Sensor Networks, V2X Communication | Provides rich, real-time data for model training. | Ensuring data quality and reliability, managing large volumes of data. |
| Local Model Training | Training models locally on collected data with privacy-preserving mechanisms. | Local RL, Differential Privacy | Preserves privacy, enables personalized learning. | Limited local data may lead to suboptimal models, requires regular updates. |
| Model Parameter Sharing | Secure sharing of encrypted model parameters through the blockchain network. | Homomorphic Encryption, Blockchain Transactions | Ensures secure and verifiable model updates. | Handling encryption/decryption overhead, ensuring timely updates. |
| Secure Aggregation | Aggregating encrypted model parameters securely on the blockchain. | Homomorphic Encryption, Secure Multi-Party Computation (SMPC) | Ensures privacy-preserving aggregation. | High computational complexity, synchronisation among vehicles. |
| Global Model Update | Updating the global model based on aggregated parameters and distributing it to all vehicles. | BC Smart Contracts, Consensus Mechanisms | Ensures consistent and secure global model updates. | Ensuring timely updates, managing potential conflicts in model updates. |
| Model Deployment | Distributing and deploying the updated global model to all vehicles. | BC Network, Secure Model Distribution Protocols | Ensures all vehicles have the latest model, enhancing overall performance. | Ensuring secure and reliable distribution, managing version control. |
| Continuous Learning | The iterative process of local training, secure sharing, aggregation, and global model updates. | FL Frameworks, BC Automation | Enables adaptation to new data and dynamic conditions. | Maintaining system stability and performance over time, handling concept drift. |
| Security Mechanisms | Ensuring the security of data and model updates through various mechanisms. | BC Consensus, Encryption, Secure Communication Protocols | Protects against attacks and ensures data integrity. | Handling potential security breaches by managing cryptographic keys and certificates. |
| Privacy Considerations | Ensuring the privacy of individual vehicle data throughout the learning process [67,68]. | Differential Privacy, Homomorphic Encryption | Protects individual privacy and complies with data protection regulations. | Balancing privacy with model performance, managing privacy budgets. |
| Scalability | Ensuring the system can handle a growing number of vehicles and data volumes. | Scalable BC Solutions, Efficient Learning Algorithms | Supports large-scale deployment in smart cities. | Handling network latency and bandwidth constraints, ensuring efficient resource utilisation. |
| Interoperability | Ensure that the system works with different vehicle manufacturers and smart city infrastructures. | Standardised Protocols, Interoperable BC Solutions | Facilitates collaboration and integration with diverse systems. | Ensuring compliance with standards and managing compatibility issues. |
| Feature | Description | Results |
|---|---|---|
| Data Security | Measures to ensure data integrity and protection against unauthorised access [75,76] | Blockchain’s tamper-proof nature provides robust security. Encryption ensures data is secure. |
| Privacy Preservation | Techniques to maintain user privacy [77] and avoid central data collection | FL prevents centralised data collection, preserving privacy through anonymisation. |
| Model Accuracy | Effectiveness of the federated learning model in predicting and making decisions | Improved model accuracy compared to centralised learning methods. |
| Latency | Time taken for data processing, model training, and aggregation | Acceptable levels for real-time applications, though potential latency in data aggregation was noted. |
| Scalability | The system’s ability to handle an increasing number of vehicles and data | Effective scalability with maintained performance as the number of vehicles increases. |
| Learning Efficiency | Efficiency of the learning process in terms of computational resources and speed | Demonstrated improved learning efficiency through federated reinforcement learning. |
| Incentives | Mechanisms to encourage participation in the federated learning process | Blockchain rewards participants for contributing to the learning process, enhancing participation. |
| Resource Requirements | Computational and network resources needed for the implementation | High computational resources are required for blockchain and federated learning processes. |
| Implementation Complexity | Difficulty level of integrating blockchain with federated learning in ACVs | Complex implementation requires sophisticated infrastructure and expertise. |
| Future Improvements | Potential areas for further research and development | Focus on optimisation, advanced privacy measures, and extensive real-world testing. |
Disclaimer/Publisher’s Note: The statements, opinions and data contained in all publications are solely those of the individual author(s) and contributor(s) and not of MDPI and/or the editor(s). MDPI and/or the editor(s) disclaim responsibility for any injury to people or property resulting from any ideas, methods, instructions or products referred to in the content. |
© 2024 by the author. Licensee MDPI, Basel, Switzerland. This article is an open access article distributed under the terms and conditions of the Creative Commons Attribution (CC BY) license (https://creativecommons.org/licenses/by/4.0/).
Share and Cite
Alam, T. Data Privacy and Security in Autonomous Connected Vehicles in Smart City Environment. Big Data Cogn. Comput. 2024, 8, 95. https://doi.org/10.3390/bdcc8090095
Alam T. Data Privacy and Security in Autonomous Connected Vehicles in Smart City Environment. Big Data and Cognitive Computing. 2024; 8(9):95. https://doi.org/10.3390/bdcc8090095
Chicago/Turabian StyleAlam, Tanweer. 2024. "Data Privacy and Security in Autonomous Connected Vehicles in Smart City Environment" Big Data and Cognitive Computing 8, no. 9: 95. https://doi.org/10.3390/bdcc8090095
APA StyleAlam, T. (2024). Data Privacy and Security in Autonomous Connected Vehicles in Smart City Environment. Big Data and Cognitive Computing, 8(9), 95. https://doi.org/10.3390/bdcc8090095

