Gender as a Determining Factor in the Family History and Development of the McGee Family
Abstract
:1. Preface
2. Introduction
3. Results
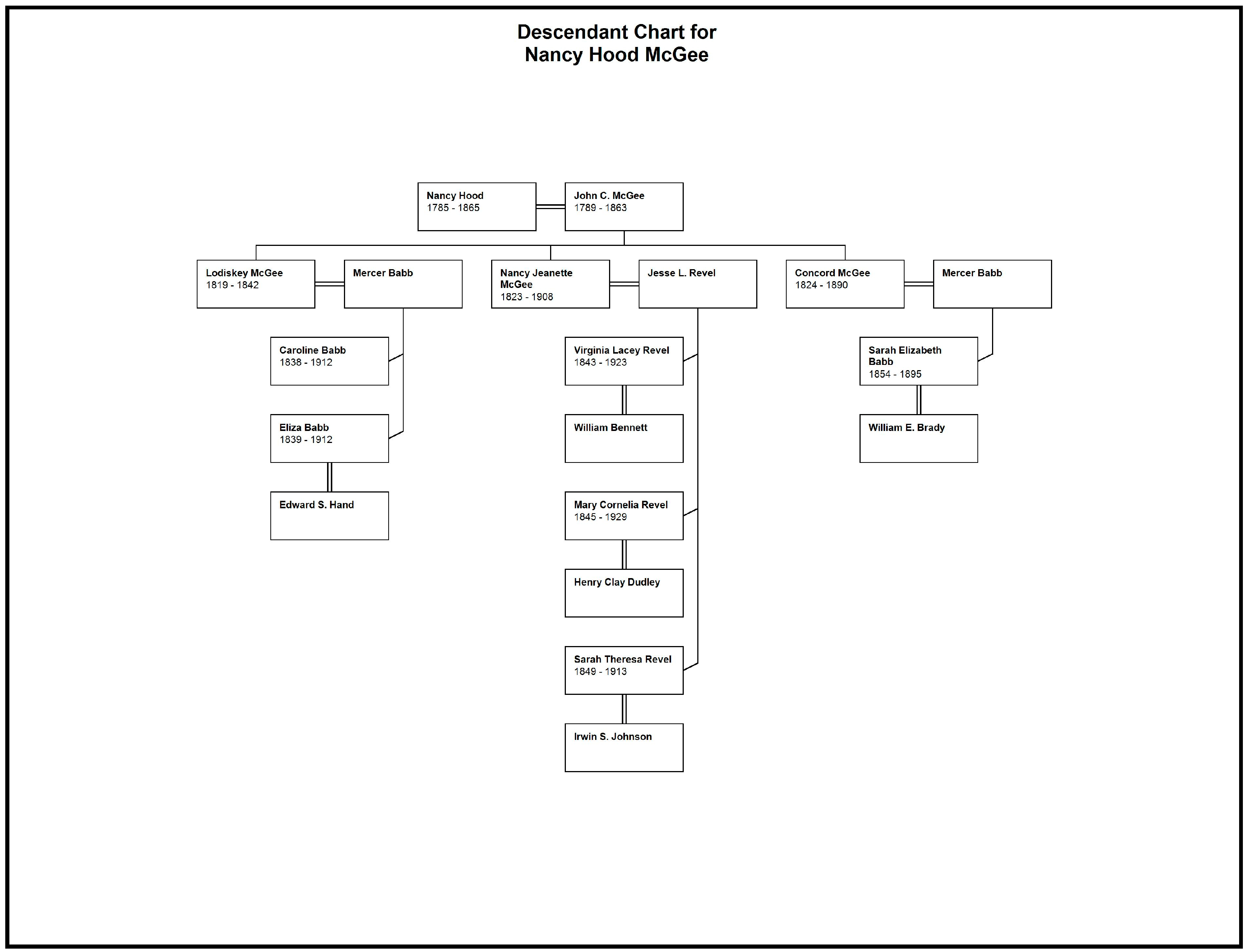
3.1. Nancy Hood McGee
3.2. Nancy’s Daughters
3.3. Nancy’s Granddaughters.
3.4. Nancy’s Great-granddaughters and Great-great-granddaughters.
3.5. Summary
4. Discussion
5. Materials and Methods
6. Conclusions
Conflicts of Interest
References and Notes
- Atlantic City Museum. Miss America Pageant. Available online: http://www.nj.com/acmuseum/msamerica.html (accessed on 1 February 2000).
- Lance, Brasch, and Brasch Julie. 1999. e-mail message to author. July 15. [Google Scholar]
- Berry, Daina. 2007. Swing the Sickle for the Harvest Is Ripe: Gender and Slavery in Antebellum Georgia. Champaign: University of Illinois Press. [Google Scholar]
- Berry, Daina R., and Leslie M. Harris, eds. 2014. Slavery and Freedom in Savannah. Athens: University of Georgia Press. [Google Scholar]
- Berry, Daina R., and Deleso A. Alford, eds. 2012. Enslaved Women in America: An Encyclopedia. Santa Barbara: Greenwood Press. [Google Scholar]
- Bernhard, Virginia, Betty Brandon, Elizabeth Fox-Genovese, Theda Perdue, and Elizabeth H. Turner, eds. 1994. Hidden Histories of Women in the New South. Columbia: University of Missouri Press. [Google Scholar]
- Boney, F. Nash. 1984. Southerners All. Macon: Mercer University Press. [Google Scholar] Boney 1984 is a classic work that attempts to bridge social divides in the South.
- Boney, F. N. 2004. Poor Whites, New Georgia Encyclopedia. Available online: http://www.georgiaencyclopedia.org/articles/history-archaeology/poor-whites (accessed on 27 May 2017).
- Kenneth, Coleman, ed. 1991. A History of Georgia, 2nd ed. Athens: University of Georgia Press. [Google Scholar]
- Cherry, Francis Lafayette. 1996. The History of Opelika and Her Agricultural Tributary, rev. ed. Opelika: The Genealogical Society of East Alabama. [Google Scholar] First published in 1884.
- Clinton, Catherine. 1992. In Search of Southern Women’s History: The Current State of Academic Publishing. The Georgia Historical Quarterly 76: 420–27. [Google Scholar]
- Clinton, Catherine. 1984. The Plantation Mistress: Woman’s World in the Old South. New York: Pantheon Books. [Google Scholar]
- Clinton, Catherine. 1999. The Other Civil War South: American Women in the Nineteenth Century. New York: Hill and Wang. [Google Scholar]
- Clinton, Catherine. 2000. Southern Families at War: Loyalty and Conflict in the Civil War South. Oxford: Oxford University Press. [Google Scholar]
- Chirhart, Ann Short, and Betty Wood, eds. 2009. Georgia Women: Their Lives and Times. Athens: University of Georgia Press, vol. 1. [Google Scholar]
- Clark, Kathleen Ann, and Ann Chirhart, eds. 2014. Georgia Women: Their Lives and Times. Athens: University of Georgia Press, vol. 2. [Google Scholar]
- Clinton, Catherine. 1995. Tara Revisited: Women, War, and the Plantation Legend. New York: Abbeville Press. [Google Scholar]
- Camp, Stephanie M. H. 2004. Closer to Freedom: Enslaved Women & Everyday Resistance in the Plantation South. Chapel Hill: The University of North Carolina Press. [Google Scholar]
- Champion, Hubert, and Lillian D. Champion. 1984–2004. Interviews by author. Pine Mountain, GA, USA. [Google Scholar]
- Demos, John. 1984. Entertaining Satan: Witchcraft and the Culture of Early New England. Oxford: Oxford University Press. [Google Scholar]
- Demos, John. 1994. The Unredeemed Captive: A Family Story from Early America. New York: Alfred A. Knopf. [Google Scholar]
- Duke, Hazel Evans. 1984–2002. Interview by author. LaGrange, GA, USA. [Google Scholar]
- Dudley, Artie Blalock. 1999. Interview by author. Telephone interview. Phenix City, AL, November 5. [Google Scholar]
- Evans, William C. 1984–1996. Interviews by author. LaGrange, GA, USA. [Google Scholar]
- Ellis, Judy Reid. 1999–2001. Interviews by author. Telephone interview. LaGrange, GA, USA. [Google Scholar]
- Frapart, Brad. 2000. Interview by author. Telephone interview. Tamarac, FL, USA, February 1. [Google Scholar]
- Fox-Genovese, Elizabeth. 1988. Within the Plantation Household: Black and White Women of the Old South. Chapel Hill: University of North Carolina Press. [Google Scholar]
- Faust, Drew Gilpin. 2004. Mothers of Invention: Women of the Slaveholding South in the American Civil War. Chapel Hill: University of North Carolina Press. [Google Scholar]
- Graham, Paul K. 2011. 1807 Georgia Land Lottery Fortunate Drawers and Grantees. Decatur: The Genealogy Company. [Google Scholar]
- Hahn, Marilyn Davis. 1983. Old St. Stephens’ Land Office Records. Easley: Southern Historical Press. [Google Scholar]
- Hand, Bill. 2001. Interviews by author. Ranburne, AL, USA, September 22. [Google Scholar]
- Howe, Daniel Walker. 2007. What God Hath Wrought: The Transformation of America, 1815–1848. Oxford: Oxford University Press. [Google Scholar]
- Howard, Sadie Evans. 1984–1992. Interviews by author. LaGrange, USA: GA, USA. [Google Scholar]
- Knight, Thomas D. 2000a. Descendants of William Milton McGee. LaGrange: Family Tree Press, pp. 22, 24, 63, 66, 67, 68, 69, 73, 75, 76, 77. [Google Scholar]
- Knight, Thomas D. 2000b. Descendants of Alfred McGee. LaGrange: Family Tree Press, pp. 2, 19, 22, 94, 254, 259. [Google Scholar]
- Knight, Thomas D. 2000c. Descendants of John McGee, Jr. LaGrange: Family Tree Press, p. 58. [Google Scholar]
- Knight, Thomas D. 2000d. Descendants of Lodiskey McGee Babb. LaGrange: Family Tree Press, pp. 27, 30. [Google Scholar]
- Knight, Thomas D. 2000e. Descendants of Concord McGee Babb. LaGrange: Family Tree Press, pp. 99, 113, 115, 132. [Google Scholar]
- Knight, Thomas Daniel. 1990. An American Portrait: The Family of William Easterland Brady and Sarah Elizabeth Babb. LaGrange: Family Tree Publications. [Google Scholar]
- Knight, Thomas Daniel. 2012. The Other Scotch-Irish: A Six Generation Analysis of Social and Economic Change in the George Magee Family of Maryland and Georgia, 1683–1865. The Journal of Scotch-Irish Studies 3: 12–46. [Google Scholar]
- Lopez-Unger, Janet, and Lillian D. Champion. 1999. e-mail message to author. Pine Mountain, GA, USA, June 25. [Google Scholar]
- Litesey, Lester C. 2010. Obituary of Rachael Ramey. Available online: http://www.liteseyfh.com/fh/obituaries/obituary.cfm?o_id=559660&fh_id=12186 (accessed on 26 June 2017).
- Lannen, Andrew C. 2002. Liberty and Authority in Colonial Georgia, 1717–1776. Ph.D. Dissertation, Louisiana State University, Baton Rouge, LA, USA. Available online: http://digitalcommons.lsu.edu/gradschool_dissertations/3270/ (accessed on 14 June 2017).
- McElroy, Martha Johnson. 2004. Interview by author. Telephone interview. Atlanta, GA, USA, March 18. [Google Scholar]
- Marquis, A.N. 1964. Who’s Who of American Women, 3rd ed. Chicago: Marquis Who’s Who, p. 934. [Google Scholar]
- Modern History Research Unit, University of Oxford. Prosopography Research. Available online: http://prosopography.modhist.ox.ac.uk/ (accessed on 27 May 2017). The author was fortunate enough to attend two conferences hosted by the Prosopography Research Unit at Oxford University in the early 2000s.
- Marquis, A.N. 1961. Who’s Who of American Women, 2nd ed. Chicago: Marquis Who’s Who, p. 909. [Google Scholar]
- Polk, R.L. 1906. R. L. Polk & Co.’s Columbus, GA., City Directory. Detroit and Columbus: R. L. Polk & Co, p. 283. [Google Scholar]
- Nancy, Reynolds. 1999. e-mail message to author. June 5. [Google Scholar] Salem, OR. Reynolds related family stories about the McGee family that had traveled from Harris Co., GA, to Gonzalez Co., TX, to Orange County, CA, through the line of Milton McGee, whose family settled in Texas after the Civil War. The stories passed from Nancy McGee Steubing to her daughter Exa Steubing Cookson to her daughters and granddaughters.
- Rable, George C. 1991. Civil Wars: Women and the Crisis of Southern Nationalism. Champaign: University of Illinois Press. [Google Scholar]
- Rachel, Evans Ramey. 1984–2004. Interview by author. LaGrange, GA, USA. [Google Scholar]
- Reed, John Shelton. 1986. Southern Folk, Plain and Fancy: Native White Social Types. Athens: University of Georgia Press. [Google Scholar] Like Boney 1984, Reed 1986 is a classic work that deals with social divides in the South.
- Self, Mattie James Revel. 1998. Interview by author. Phenix City, AL, USA, August 15. [Google Scholar]
- Smith, Grace Whitman. 2001. Interview by author. Ranburne, AL, USA, September 22. [Google Scholar]
- Slaughter, William. 2001. Interview by author. Telephone interview. Bluffton, SC, USA, October 1. [Google Scholar]
- Scott, Anne Firor. 1970. The Southern Lady: From Pedestal to Politics, 1830–1930. Chicago: University of Chicago Press. [Google Scholar]
- Stevenson, Brenda E. 1997. Life in Black & White: Family and Community in the Slave South. Oxford: Oxford University Press. [Google Scholar]
- Simms, Anastatia. 2017. The Power of Femininity in the New South: Women’s Organizations and Politics in North Carolina, 1880–1930. Columbia: University of South Carolina Press. [Google Scholar]
- Salmon, Marilyn. 1989. Women and the Law of Property in Early America, 2nd ed. Chapel Hill: University of North Carolina Press. [Google Scholar]
- Turner, Elizabeth Hayes. 2008. Women and Gender in the New South. Hoboken: Wiley-Blackwell. [Google Scholar]
- Teaver, Wyolene McGee. 1998–2002. Interviews by author. Telephone interview. LaGrange, GA, USA. [Google Scholar]
- Tindall, George B. 1967. The Emergence of the New South, 1913–1945. Baton Rouge: Louisiana State University Press. [Google Scholar]
- Vogel, Marcel. 1959. Amasses a Different Kind of Wealth. In LaGrange (GA) Daily News. October 29, p. 1. [Google Scholar]
- Whites, LeeAnn. 2000. The Civil War as a Crisis in Gender: Augusta, GA, 1860–1890. Athens: University of Georgia Press. [Google Scholar]
- White, Deborah Gray. 1999. Ar’n’t I a Woman?: Female Slaves in the Plantation South. New York: W. W. Norton & Co. [Google Scholar]
- Wheeler, Marjorie Spruill. 1993. New Women of the New South: The Leaders of the Woman Suffrage Movement in the Southern States. New York and Oxford: Oxford University Press. [Google Scholar]
- Yockel, Michael. 2001. Lenora Slaughter Frapart, the Doyenne of the American Beauty Pageant. Straussmedia, January 31. Available online: http://www.nypress.com/lenora-slaughter-frapart-the-doyenne-of-the-american-beauty-pageant/ (accessed 30 May 2017).
| 1 | Magee, John. Marriage Bond to Nancy Hood. 1814. Columbia County, GA, Loose Marriage Bonds, Microfilm, Georgia State Archives, Morrow, GA. |
| 2 | Magee, Josiah, will of. 1817. Columbia Co., GA, Loose Wills, Georgia State Archives, Morrow, GA. |
| 3 | McGee, John, tax entry. 1821. Columbia County, GA, Tax Digest, William Wright’s District, Microfilm, Georgia State Archives, Morrow, GA. |
| 4 | McGee, John, tax entry. 1825. Columbia County, GA, Tax Digest, Dancy Adams’s District, Microfilm, Georgia State Archives, Morrow, GA. |
| 5 | McGee, John, tax entry. 1830. Columbia County, GA, Tax Digest, Wiley Spivey’s District, Microfilm, Georgia State Archives, Morrow, GA; McGee, John, tax entry. 1832. Columbia County, GA, Tax Digest, John Harris’s District, Microfilm, Georgia State Archives. |
| 6 | Wilson, Elias. Deed to John McGee. 1833. Columbia County, GA, Deed Book (afterwards DB) KK, p. 249, Microfilm, Georgia State Archives, Morrow, GA; McKenzie, John. Deed to John Magee. 1828. Columbia County, GA, DB KK, p. 248, Microfilm, Georgia State Archives, Morrow, GA. |
| 7 | McKay, John. Deed to Levi Geer. 1835. Troup County, GA, DB D, p. 315, Troup County Archives, LaGrange, GA. |
| 8 | Bass, Mary. Deed to John C. McGee. 1840. Harris County, GA, DB A, p. 627; Culbreath, Beverly. Deed to John McGee. 1842. Harris County, GA, DB D, pp. 280; Newsome, William L. Deed to John McGee. 1845. Harris County, GA, DB F, pp. 431, 478; Manning, J. W., and B. F. Nunnelee, Nancy Hagins, and W. G. McKee. Deeds to John McGee. 1845-1850, Harris County, GA, DB G, pp. 80, 452, 469, 472; Teel, Calvin. Deed to John McGee. 1850. Harris County, GA, DB G, p. 472; Nelson, John, Estate of. Deed to John McGee. 1860. Harris County, GA, DB G, p. 474. All documents in this note are from microfilm at the Georgia State Archives, Morrow, GA. |
| 9 | McGehee, John, census entry. 1840. Harris County, GA, Census, p. 242. |
| 10 | McGehee, John, census entry. 1850. Harris County, GA, Census, Population Schedule, p. 88, Family Number 564. |
| 11 | McGee, John, census entry. 1860. Harris County, GA, Census, Population Schedule, p. 657, Family Number 1063; McGee, John, slave census entry. 1860. Harris County, GA, Census, Slave Schedule, p. 99. |
| 12 | McGee, John, Appraisement of Estate. 1863. Harris County, GA, Estate Book 53, pp. 14–17, Microfilm, Georgia State Archives, Morrow, GA. |
| 13 | Hood, Thomas, will of. 1764. Amelia County, VA, Will Book 2X, p. 14, microfilm, Library of Virginia, Richmond, VA; Hood, Nathaniel. Will of. 1779. Sussex County, VA, Estates Book C, p. 379, microfilm, Library of Virginia, Richmond, VA. |
| 14 | Babb, Mercer, census entry. 1860. Harris County, GA, Census, Population Schedule, p. 647; Babb, Mercer, Inventory and Account of. 1867a. Harris Co., GA, Estate Book 55, pp. 240–45; Babb, Mercer, Probate of. 1867b. Harris County, GA, Probate Minute Book 33, p. 73; Babb, Mercer, and Concord Babb, Inventory and Account of. 1890. Harris County, GA, Estate Book 34, pp. 350–65; Babb, Mercer, orphans, guardianship of. 1870. Harris County, GA, Estate Book 55, p. 440. All Harris County, GA, legal documents cited in this note are from microfilm, Georgia State Archives, Morrow, GA. |
| 15 | Babb, Mercer, and Concord Babb, Inventory and Account of. 1890. Harris County, GA, Estate Book 34, pp. 350–65, Microfilm, Georgia State Archives, Morrow, GA. |
| 16 | Revel, Jesse, and N.J. Deed to Needom Marsh. 1875. Coffee County, AL, DB I, p. 795; Revel, J. L., and N. J. Revel. Deed to John McGee, Jr. 1875. Coffee County, AL, DB Y, p. 33; Revel, Jesse, and Nancy J. Revel. Deed to J. A. Scroggins. 1876. Lee County, AL, DB OO, p. 343; Revel, Jesse, and Janet Revel. Deed to John F. Rutledge, Jr. 1885. Lee County, AL, DB A-1, p. 286; 1908. Nancy J. Revel. Birmingham (AL) News, May 13, p. 1; Revel, Jesse, Ordination of. 1846. Bethany Baptist Church Minutes, Chipley Historical Center, Pine Mountain, GA. Coffee County, AL, deeds are housed at the Coffee County, AL, Courthouse, Elba, AL. Lee County, AL, deeds are housed at the Lee County, AL, Courthouse, Opelika, AL. |
| 17 | 1923. Virginia R. Bennett. Birmingham (AL) Age Herald, November 27, p. 1. |
| 18 | Joy, Etoile Johnson and Johnson, Irwin S., Heirs of. Deeds to William Johnson. 1914-1920. Lee County, AL, DB 130, pp. 367–68, 369, 370, 385; Slaughter, Susie, and Alpheus B. Slaughter. Deed to William R. Johnson. 1914. Lee County, AL, DB 111, p. 250; Schnell, Sebie. Deed to William R. Johnson. 1916. Lee County, AL, DB 115, p. 32; Johnson, Irwin S., Heirs of. Deed to William R. Johnson. 1922. Lee County, AL, DB 137, pp. 7, 191; Browning, John A., and Mary F. Browning. Deed to William R. Johnson. 1914. Lee County, AL, DB 164, p. 346; Davis, Dan B., and Jeanette Davis. Deed to William R. Johnson. 1914. Lee County, AL, DB 108, p. 133; McCoy, Jett T. Deed to Irwin S. Johnson. 1868. Lee County, AL, DB 300, p. 302; Irwin S. Johnson and Sarah Theresa Revel. Family Record, 1829–1913. Owned by Lance and Julie Brasch, Annapolis, MD; 1913. Mrs. Johnson Died Tuesday: Funeral Takes Place Wednesday Morning—Had Hundreds of Friends. Columbus (GA) Ledger, January 21, p. 3; 1913. Eulogy for Sarah T. Johnson. Columbus (GA) Enquirer-Sun, January 23, p. 1. All Lee County, AL, deeds are housed in the Lee County, AL, Courthouse, Opelika, AL. |
| 19 | 1913. Mrs. Johnson Died Tuesday: Funeral Takes Place Wednesday Morning—Had Hundreds of Friends. Columbus (GA) Ledger, January 21, p. 3. |
| 20 | 1913. Mrs. Johnson Died Tuesday: Funeral Takes Place Wednesday Morning—Had Hundreds of Friends. Columbus (GA) Ledger, January 21, p. 3. |
| 21 | Joy, Etoile Johnson and Johnson, Irwin S., Heirs of. Deeds to William Johnson. 1914-1920. Lee County, AL, DB 130, pp. 367–68, 369, 370, 385; Slaughter, Susie, and Alpheus B. Slaughter. Deed to William R. Johnson. 1914. Lee County, AL, DB 111, p. 250; Schnell, Sebie. Deed to William Russell Johnson. 1916. Lee County, AL, DB 115, p. 32; Johnson, Irwin S., Heirs of. Deed to William R. Johnson. 1922. Lee County, AL, DB 137, pp. 7, 191; Browning, John A., and Mary F. Browning. Deed to William R. Johnson. 1914. Lee County, AL, DB 164, p. 346; Davis, Dan B., and Jeanette Davis. Deed to William R. Johnson. 1914. Lee County, AL, DB 108, p. 133; McCoy, Jett T. Deed to Irwin S. Johnson. 1868. Lee County, AL, DB 300, p. 302; Irwin S. Johnson and Sarah Theresa Revel. Family Record, 1829–1913. Owned by Lance and Julie Brasch, Annapolis, MD; Mrs. Johnson Died Tuesday: Funeral Takes Place Wednesday Morning—Had Hundreds of Friends. 1913. Columbus (GA) Ledger, January 21, p. 3; 1913. Eulogy for Sarah T. Johnson. Columbus (GA) Enquirer-Sun, January 23, p. 1. All Lee County, AL, deeds are housed in the Lee County, AL, Courthouse, Opelika, AL. |
| 22 | 1935. M’Gee, Miss M. M. Beloved Teacher, Dies Early Today. LaGrange (GA) Daily News, October 16, p. 1. |
| 23 | 1939. McGee, Mattie Mark. LaGrange (GA) Daily News, February 4, p. 1. |
| 24 | 1939. McGee, Mattie Mark. LaGrange (GA) Daily News, February 4, p. 1. |
| 25 | 1940. Beachye Hopkins. Columbus (GA) Enquirer, March 22, p. 8. |
| 26 | 1969. Mrs. I. Morrison, Dead at 81. The Daytona Beach (FL) News-Journal, June 22, p. 1. |

© 2017 by the author. Licensee MDPI, Basel, Switzerland. This article is an open access article distributed under the terms and conditions of the Creative Commons Attribution (CC BY) license (http://creativecommons.org/licenses/by/4.0/).
Share and Cite
Knight, T.D. Gender as a Determining Factor in the Family History and Development of the McGee Family. Genealogy 2017, 1, 17. https://doi.org/10.3390/genealogy1030017
Knight TD. Gender as a Determining Factor in the Family History and Development of the McGee Family. Genealogy. 2017; 1(3):17. https://doi.org/10.3390/genealogy1030017
Chicago/Turabian StyleKnight, Thomas Daniel. 2017. "Gender as a Determining Factor in the Family History and Development of the McGee Family" Genealogy 1, no. 3: 17. https://doi.org/10.3390/genealogy1030017
APA StyleKnight, T. D. (2017). Gender as a Determining Factor in the Family History and Development of the McGee Family. Genealogy, 1(3), 17. https://doi.org/10.3390/genealogy1030017