Identification and Functional Investigation of Grapevine Circular RNA Vv-circRCD1 in Response to Salt Stress
Abstract
1. Introduction
2. Materials and Methods
2.1. RNA Isolation and cDNA Synthesis
2.2. Validation of Vv-circRCD1 in Grapevine
2.3. Vector Construction and Agrobacterium Tumefaciens-Mediated Expression Assays in Nicotiana Benthamiana
2.4. Arabidopsis Transformation and Verification
2.5. Root Phenotype Analysis and Salt Stress Assays in A. thaliana
2.6. Transient Expression of Vv-circRCD1 in Grapevine and Salt Stress Treatment
2.7. Interaction Network Prediction
2.8. Real-Time Quantitative PCR (RT-qPCR) Analysis
3. Results
3.1. Expression of Vv-circRCD1 and Analysis of Splicing Sites
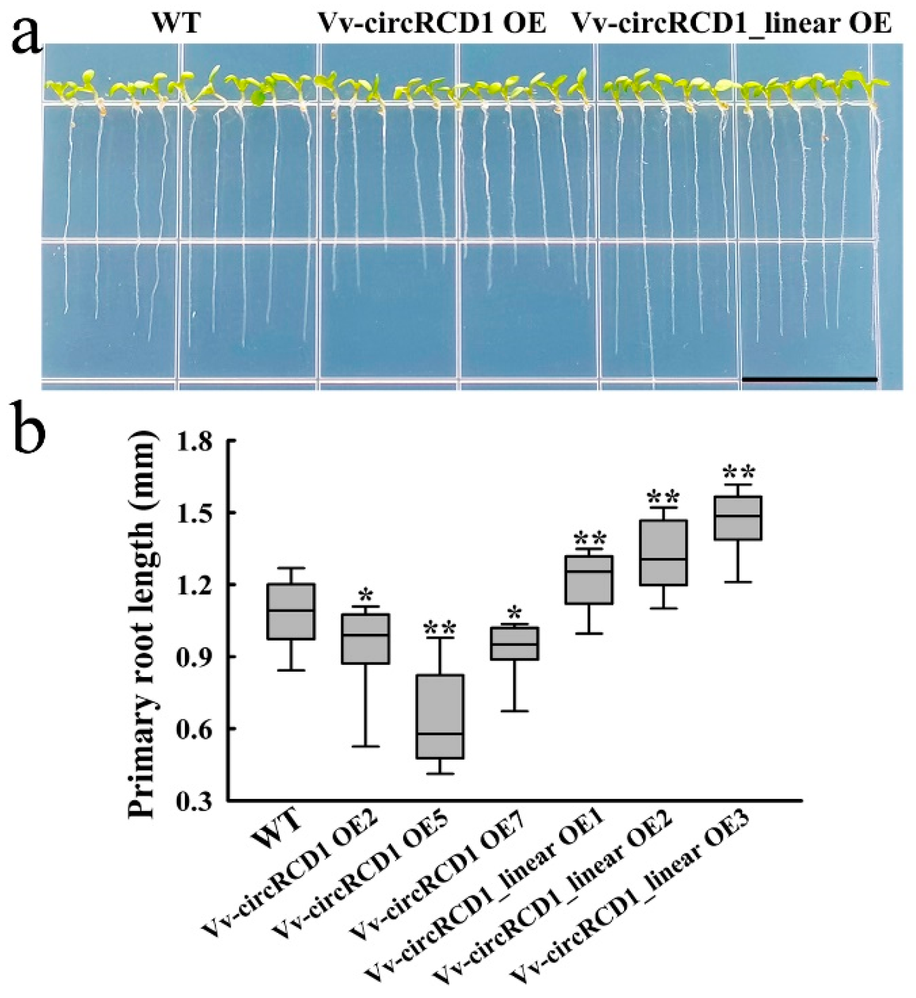
3.2. Vv-circRCD1 Regulates Root Architecture in Arabidopsis
3.3. Overexpression of Vv-circRCD1 Enhanced Salt Tolerance in Arabidopsis
3.4. Overexpression of Vv-circRCD1 Enhances Salt Tolerance in Grapevine
3.5. Interaction Network Between Grapevine Vv-circRCD1 and miRNAs
3.6. Expression Analysis of Vv-circRCD1 and miR399 Target Genes Under Salt Stress
4. Discussion
4.1. Validation and Characterization of Vv-circRCD1
4.2. Grapevine Vv-circRCD1 Alters Root Phenotypes in Arabidopsis
4.3. Vv-circRCD1 Enhances Salt Tolerance in Arabidopsis and Grapevine
4.4. Vv-circRCD1 Potentially Functions by Sequestering miR399 Family Members
5. Conclusions
Supplementary Materials
Author Contributions
Funding
Data Availability Statement
Acknowledgments
Conflicts of Interest
References
- Liu, C.; Chen, L. Circular RNAs: Characterization, cellular roles, and applications. Cell 2022, 185, 2016–2034. [Google Scholar] [CrossRef]
- Xue, J.; Fan, H.; Zeng, Z.; Zhou, Y.; Hu, S.; Li, S.; Cheng, Y.; Meng, X.; Chen, F.; Shao, Z.; et al. Comprehensive regulatory networks for tomato organ development based on the genome and RNAome of MicroTom tomato. Hortic. Res. 2023, 10, 147. [Google Scholar] [CrossRef]
- Guan, C.; Li, W.; Wang, G.; Yang, R.; Zhang, J.; Zhang, J.; Wu, B.; Gao, R.; Jia, C. Transcriptomic analysis of ncRNAs and mRNAs interactions during drought stress in switchgrass. Plant Sci. 2024, 339, 111903. [Google Scholar] [CrossRef]
- Kumar, B.; Saha, B.; Jaiswal, S.; Angadi, U.; Rai, A.; Iquebal, M. Genome-wide identification and characterization of tissue-specific non-coding RNAs in black pepper (Piper nigrum L.). Front. Plant Sci. 2023, 14, 1079221. [Google Scholar] [CrossRef]
- Tang, X.; Feng, X.; Xu, Y.; Yang, B.; Wang, Y.; Zhou, Y.; Wang, Q.; Mao, Y.; Xie, W.; Liu, T.; et al. CircZmMED16 delays plant flowering by negatively regulating starch content through its binding to ZmAPS1. J. Integr. Plant Biol. 2025, 67, 1142–1161. [Google Scholar] [CrossRef]
- Su, Y.; Yi, Y.; Ge, S.; Wang, Z.; Wei, Z.; Liu, X.; Zhang, C.; Xie, Q.; Wang, H.; Qian, Y.; et al. Circular RNAs derived from MIR156D promote rice heading by repressing transcription elongation of pri-miR156d through R-loop formation. Nat. Plants 2025, 11, 709–716. [Google Scholar] [CrossRef]
- Xu, J.; Zhang, Y.; Huo, H.; Qi, D.; Dong, X.; Tian, L.; Liu, C.; Cao, Y. Integrated omics reveal the mechanisms underlying softening and aroma changes in pear during postharvest storage and the role of melatonin. BMC Plant Biol. 2025, 25, 679. [Google Scholar] [CrossRef]
- Yin, J.; Liu, M.; Ma, D.; Wu, J.; Li, S.; Zhu, Y.; Han, B. Identification of circular RNAs and their targets during tomato fruit ripening. Postharvest Biol. Technol. 2018, 136, 90–98. [Google Scholar] [CrossRef]
- Pan, X.; Xu, S.; Cao, G.; Chen, S.; Zhang, T.; Yang, B.B.; Zhou, G.; Yang, X. A novel peptide encoded by a rice circular RNA confers broad-spectrum disease resistance in rice plants. New Phytol. 2025, 246, 689–701. [Google Scholar] [CrossRef]
- Liu, X.; Wang, P.; Wang, S.; Liao, W.; Ouyang, M.; Lin, S.; Lin, R.; Sarris, P.F.; Michalopoulou, V.; Feng, X.; et al. The circular RNA circANK suppresses rice resistance to bacterial blight by inhibiting microRNA398b-mediated defense. Plant Cell 2025, 37, koaf082. [Google Scholar] [CrossRef]
- Gao, Z.; Sun, B.; Fan, Z.; Su, Y.; Zheng, C.; Chen, W.; Yao, Y.; Ma, C.; Du, Y. Vv-circSIZ1 mediated by pre-mRNA processing machinery contributes to salt tolerance. New Phytol. 2023, 240, 644–662. [Google Scholar] [CrossRef]
- Gao, Z.; Su, Y.; Wang, Y.; Li, Y.; Wu, Y.; Sun, X.; Yao, Y.; Ma, C.; Li, J.; Du, Y. The antisense circRNA VvcircABH controls salt tolerance and the brassinosteroid signaling response by suppressing cognate mRNA splicing in grape. New Phytol. 2024, 245, 1563–1576. [Google Scholar] [CrossRef]
- Liu, J.; Ren, Y.; Xu, Y.; Yin, Y.; Han, B.; Zhang, Z.; Li, J.; Song, Y.; Zhang, L.; Fan, D.; et al. Investigation of grapevine circular RNA Vv-circPAS1 revealed the function on root development and salt stress resistance. Sci. Hortic. 2024, 337, 113489. [Google Scholar] [CrossRef]
- Gao, Z.; Li, J.; Luo, M.; Li, H.; Chen, Q.; Wang, L.; Song, S.; Zhao, L.; Xu, W.; Zhang, C.; et al. Characterization and cloning of grape circular RNAs identified the cold resistance-related Vv-circATS1. Plant Physiol. 2019, 180, 966–985. [Google Scholar] [CrossRef] [PubMed]
- Overmyer, K.; Tuominen, H.; Kettunen, R.; Betz, C.; Langebartels, C.; Sandermann, H.; Kangasjarvi, J. Ozone-sensitive Arabidopsis rcd1 mutant reveals opposite roles for ethylene and jasmonate signaling pathways in regulating superoxide-dependent cell death. Plant Cell 2000, 12, 1849–1862. [Google Scholar] [CrossRef]
- Ahlfors, R.; Lang, S.; Overmyer, K.; Jaspers, P.; Brosché, M.; Tauriainen, A.; Kollist, H.; Tuominen, H.; Belles-Boix, E.; Piippo, M.; et al. Arabidopsis RADICAL-INDUCED CELL DEATH1 belongs to the WWE protein–protein interaction domain protein family and modulates abscisic acid, ethylene, and methyl jasmonate responses. Plant Cell 2004, 16, 1925–1937. [Google Scholar] [CrossRef]
- Fujibe, T.; Saji, H.; Arakawa, K.; Yabe, N.; Takeuchi, Y.; Yamamoto, K.T. A methyl viologen-resistant mutant of Arabidopsis, which is allelic to ozone-sensitive rcd1, is tolerant to supplemental Ultraviolet-B irradiation. Plant Physiol. 2004, 134, 275–285. [Google Scholar] [CrossRef]
- Vainonen, J.; Jaspers, P.; Wrzaczek, M.; Lamminmäki, A.; Reddy, R.A.; Vaahtera, L.; Brosché, M.; Kangasjärvi, J. RCD1–DREB2A interaction in leaf senescence and stress responses in Arabidopsis thaliana. Biochem. J. 2012, 442, 573–581. [Google Scholar] [CrossRef]
- Katiyar-Agarwal, S.; Zhu, J.; Kim, K.; Agarwal, M.; Fu, X.; Huang, A.; Zhu, J.-K. The plasma membrane Na+/H+ antiporter SOS1 interacts with RCD1 and functions in oxidative stress tolerance in Arabidopsis. Proc. Natl. Acad. Sci. USA 2006, 103, 18816–18821. [Google Scholar] [CrossRef] [PubMed]
- Hong, Y.; Gao, Y.; Pang, J.; Shi, H.; Li, T.; Meng, H.; Kong, D.; Chen, Y.; Zhu, J.K.; Wang, Z. The Sm core protein SmEb regulates salt stress responses through maintaining proper splicing of RCD1 pre-mRNA in Arabidopsis. J. Integr. Plant Biol. 2023, 65, 1383–1393. [Google Scholar] [CrossRef] [PubMed]
- Jin, T.; Wu, H.; Deng, Z.; Cai, T.; Li, J.; Liu, Z.; Waterhouse, P.M.; White, R.G.; Liang, D. Control of root-to-shoot long-distance flow by a key ROS-regulating factor in Arabidopsis. Plant Cell Environ. 2022, 45, 2476–2491. [Google Scholar] [CrossRef] [PubMed]
- Oyama, T.; Shimura, Y.; Okada, K. The IRE gene encodes a protein kinase homologue and modulates root hair growth in Arabidopsis. Plant J. 2002, 30, 289–299. [Google Scholar] [CrossRef] [PubMed]
- Tao, J.; Wu, F.; Wen, H.; Liu, X.; Luo, W.; Gao, L.; Jiang, Z.; Mo, B.; Chen, X.; Kong, W.; et al. RCD1 promotes salt stress tolerance in Arabidopsis by repressing ANAC017 activity. Int. J. Mol. Sci. 2023, 24, 9793. [Google Scholar] [CrossRef]
- Kuang, Z.; Zhao, Y.; Yang, X. Machine learning approaches for plant miRNA prediction: Challenges, advancements, and future directions. Agric. Commun. 2023, 1, 100014. [Google Scholar] [CrossRef]
- Zhao, X.; Yang, J.; Wang, H.; Xu, H.; Zhou, Y.; Duan, L. MicroRNAs in Plants Development and Stress Resistance.pdf. Plant Cell Environ. 2025, 48, 5909–5929. [Google Scholar] [CrossRef]
- Sun, Z.; Wang, Y.; Mou, F.; Tian, Y.; Chen, L.; Zhang, S.; Jiang, Q.; Li, X. Genome-wide small RNA analysis of soybean reveals auxin-responsive microRNAs that are differentially expressed in response to salt stress in root apex. Front. Plant Sci. 2016, 6, 1273. [Google Scholar] [CrossRef] [PubMed]
- Barciszewska-Pacak, M.; Milanowska, K.; Knop, K.; Bielewicz, D.; Nuc, P.; Plewka, P.; Pacak, A.; Vazquez, F.; Karlowski, W.; Jarmolowski, A.; et al. Arabidopsis microRNA expression regulation in a wide range of abiotic stress responses. Front. Plant Sci. 2015, 6, 410. [Google Scholar] [CrossRef]
- Liu, R.; Ma, Y.; Guo, T.; Li, G. Identification, biogenesis, function, and mechanism of action of circular RNAs in plants. Plant Commun. 2023, 4, 100430. [Google Scholar] [CrossRef]
- Chen, X.; Chen, Z.; Watts, R.; Luo, H. Non-coding RNAs in plant stress responses: Molecular insights and agricultural applications. Plant Biotechnol. J. 2025, 23, 3195–3233. [Google Scholar] [CrossRef]
- Liu, J.; Li, H.; Zhang, L.; Song, Y.; He, J.; Xu, W.; Ma, C.; Ren, Y.; Liu, H. Integrative investigation of root-related mRNAs, lncRNAs and circRNAs of “Muscat Hamburg” (Vitis vinifera L.) grapevine in response to root restriction through transcriptomic analyses. Genes 2022, 13, 1547. [Google Scholar] [CrossRef]
- Ren, Y.; Li, J.; Liu, J.; Zhang, Z.; Song, Y.; Fan, D.; Liu, M.; Zhang, L.; Xu, Y.; Guo, D.; et al. Functional differences of grapevine circular RNA Vv-circPTCD1 in Arabidopsis and grapevine callus under abiotic stress. Plants 2023, 12, 2332. [Google Scholar] [CrossRef]
- Clough, S.J.; Bent, A.F. Floral dip: A simplified method for Agrobacterium-mediated transformation of Arabidopsis thaliana. Plant J. 2008, 16, 735–743. [Google Scholar] [CrossRef]
- Hu, J.; Chen, H.; Wang, H.; Zheng, H.; Cai, W.; Xu, P. A protocol for measuring the response of Arabidopsis roots to gravity and treatment for simulated microgravity. STAR Protoc. 2023, 4, 102099. [Google Scholar] [CrossRef] [PubMed]
- Li, Y.; He, N.; Hou, J.; Xu, L.; Liu, C.; Zhang, J.; Wang, Q.; Zhang, X.; Wu, X. Factors influencing leaf chlorophyll content in natural forests at the biome scale. Front. Ecol. Evol. 2018, 6, 64. [Google Scholar] [CrossRef]
- Dai, X.; Zhao, P. psRNATarget: A plant small RNA target analysis server. Nucleic Acids Res. 2011, 39, W155–W159. [Google Scholar] [CrossRef] [PubMed]
- Livak, K.J.; Schmittgen, T.D. Analysis of relative gene expression data using real-time quantitative PCR and the 2−ΔΔCT method. Methods 2001, 25, 402–408. [Google Scholar] [CrossRef]
- Liu, J.; Ren, Y.; Sun, Y.; Yin, Y.; Han, B.; Zhang, L.; Song, Y.; Zhang, Z.; Xu, Y.; Fan, D.; et al. Identification and analysis of the MIR399 gene family in grapevine reveal their potential functions in abiotic stress. Int. J. Mol. Sci. 2024, 25, 2979. [Google Scholar] [CrossRef]
- Hansen, T.; Jensen, T.; Clausen, B.; Bramsen, J.; Finsen, B.; Damgaard, C.; Kjems, J. Natural RNA circles function as efficient microRNA sponges. Nature 2013, 495, 384–388. [Google Scholar] [CrossRef]
- Ebert, M.S.; Sharp, P.A. Emerging roles for natural microRNA sponges. Curr. Biol. 2010, 20, R858–R861. [Google Scholar] [CrossRef] [PubMed]
- Louis, C.; Desoteux, M.; Coulouarn, C. Exosomal circRNAs: New players in the field of cholangiocarcinoma. Clin. Sci. 2019, 133, 2239–2244. [Google Scholar] [CrossRef]
- Ren, G.; Fan, X.; Liu, T.; Wang, S.; Zhao, G. Genome-wide analysis of differentially expressed profiles of mRNAs, lncRNAs and circRNAs during Cryptosporidium baileyi infection. BMC Genom. 2018, 19, 356. [Google Scholar] [CrossRef]
- Zhao, W.; Cheng, Y.; Zhang, C.; You, Q.; Shen, X.; Guo, W.; Jiao, Y. Genome-wide identification and characterization of circular RNAs by high throughput sequencing in soybean. Sci. Rep. 2017, 7, 5636. [Google Scholar] [CrossRef]
- Zhou, J.; Yuan, M.; Zhao, Y.; Quan, Q.; Yu, D.; Yang, H.; Tang, X.; Xin, X.; Cai, G.; Qian, Q.; et al. Efficient deletion of multiple circle RNA loci by CRISPR-Cas9 reveals Os06circ02797 as a putative sponge for OsMIR408 in rice. Plant Biotechnol. J. 2021, 19, 1240–1252. [Google Scholar] [CrossRef]
- Zhang, P.; Li, S.; Chen, M. Characterization and function of circular RNAs in plants. Front. Mol. Biosci. 2020, 7, 91. [Google Scholar] [CrossRef]
- Memczak, S.; Jens, M.; Elefsinioti, A.; Torti, F.; Krueger, J.; Rybak, A.; Maier, L.; Mackowiak, S.D.; Gregersen, L.H.; Munschauer, M.; et al. Circular RNAs are a large class of animal RNAs with regulatory potency. Nature 2013, 495, 333–338. [Google Scholar] [CrossRef] [PubMed]
- Wang, Y.; Xu, Z.; Jiang, J.; Xu, C.; Kang, J.; Xiao, L.; Wu, M.; Xiong, J.; Guo, X.; Liu, H. Endogenous miRNA Sponge lincRNA-RoR Regulates Oct4, Nanog, and Sox2 in Human Embryonic Stem Cell Self-Renewal. Dev. Cell 2013, 25, 69–80. [Google Scholar] [CrossRef]
- Liu, M.; Xu, Y.; Song, Y.; Fan, D.; Li, J.; Zhang, Z.; Wang, L.; He, J.; Chen, C.; Ma, C. Hierarchical Regulatory Networks Reveal Conserved Drivers of Plant Drought Response at the Cell-Type Level. Adv. Sci. 2025, 12, e2415106. [Google Scholar] [CrossRef] [PubMed]
- Fan, D.; Li, J.; Zhang, Z.; Zhang, L.; Xu, Y.; Song, Y.; Liu, J.; Liu, M.; Wang, L.; He, J.; et al. The microRNA-encoded peptide miPEP398b regulates heat tolerance in grapevine. Plant Physiol. 2025, 197, kiaf144. [Google Scholar] [CrossRef]
- Wang, X.; Yuan, D.; Liu, Y.; Liang, Y.; He, J.; Yang, X.; Hang, R.; Jia, H.; Mo, B.; Tian, F.; et al. INDETERMINATE1 autonomously regulates phosphate homeostasis upstream of the miR399-ZmPHO2 signaling module in maize. Plant Cell 2023, 35, 2208–2231. [Google Scholar] [CrossRef]
- Lv, S.; Wang, D.; Jiang, P.; Jia, W.; Li, Y. Variation of PHT families adapts salt cress to phosphate limitation under salinity. Plant Cell Environ. 2021, 44, 1549–1564. [Google Scholar] [CrossRef] [PubMed]
- Pegler, J.L.; Oultram, J.M.J.; Grof, C.P.L.; Eamens, A.L. Molecular manipulation of the miR399/PHO2 expression module alters the salt stress response of Arabidopsis thaliana. Plants 2020, 10, 73. [Google Scholar] [CrossRef]
- Zhang, Y.; Yin, K.; Yao, J.; Zhao, Z.; Liu, Z.; Yan, C.; Zhang, Y.; Liu, J.; Li, J.; Zhao, N.; et al. Populus euphratica GLABRA3 binds PLDδ promoters to enhance salt tolerance. Int. J. Mol. Sci. 2023, 24, 8208. [Google Scholar] [CrossRef]
- Vadovič, P.; Šamajová, O.; Takáč, T.; Novák, D.; Zapletalová, V.; Colcombet, J.; Šamaj, J. Biochemical and genetic interactions of Phospholipase D Alpha 1 and Mitogen-Activated Protein Kinase 3 affect Arabidopsis stress response. Front. Plant Sci. 2019, 10, 275. [Google Scholar] [CrossRef]
- Yang, Y.; Wu, Y.; Ma, L.; Yang, Z.; Dong, Q.; Li, Q.; Ni, X.; Kudla, J.; Song, C.; Guo, Y. The Ca2+ Sensor SCaBP3/CBL7 Modulates Plasma Membrane H+-ATPase Activity and Promotes Alkali Tolerance in Arabidopsis. Plant Cell 2019, 31, 1367–1384. [Google Scholar] [CrossRef] [PubMed]
- Murphy, A.; Jiang, X.; Zhou, Y.; Song, J.; Hao, G.; Wang, Z.; Cao, Y.; Xie, Q.; Xia, Y.; Yin, X. The protein kinase complex CBL10–CIPK8–SOS1 functions in Arabidopsis to regulate salt tolerance. J. Exp. Bot. 2020, 71, 1801–1814. [Google Scholar] [CrossRef]
- De Zelicourt, A.; Colcombet, J.; Hirt, H. The role of MAPK modules and ABA during abiotic stress signaling. Trends Plant Sci. 2016, 21, 677–685. [Google Scholar] [CrossRef]
- Chen, X.; Ding, Y.; Yang, Y.; Song, C.; Wang, B.; Yang, S.; Guo, Y.; Gong, Z. Protein kinases in plant responses to drought, salt, and cold stress. J. Integr. Plant Biol. 2021, 63, 53–78. [Google Scholar] [CrossRef]
- Li, Z.; Chen, J.; Liu, C.; He, S.; Wang, M.; Wang, L.; Bhadauria, V.; Wang, S.; Cheng, W.; Liu, H.; et al. Natural variations of maize ZmLecRK1 determine its interaction with ZmBAK1 and resistance patterns to multiple pathogens. Mol. Plant 2024, 17, 1606–1623. [Google Scholar] [CrossRef] [PubMed]
- Sun, X.; Yu, Q.; Tang, L.; Ji, W.; Bai, X.; Cai, H.; Liu, X.; Ding, X.; Zhu, Y. GsSRK, a G-type lectin S-receptor-like serine/threonine protein kinase, is a positive regulator of plant tolerance to salt stress. J. Plant Physiol. 2013, 170, 505–515. [Google Scholar] [CrossRef] [PubMed]







Disclaimer/Publisher’s Note: The statements, opinions and data contained in all publications are solely those of the individual author(s) and contributor(s) and not of MDPI and/or the editor(s). MDPI and/or the editor(s) disclaim responsibility for any injury to people or property resulting from any ideas, methods, instructions or products referred to in the content. |
© 2026 by the authors. Licensee MDPI, Basel, Switzerland. This article is an open access article distributed under the terms and conditions of the Creative Commons Attribution (CC BY) license.
Share and Cite
Liu, J.; Xu, Y.; Song, Y.; Li, J.; Fan, D.; Zhang, Z.; Zhang, L.; Teng, Y.; Liu, H.; Wang, L.; et al. Identification and Functional Investigation of Grapevine Circular RNA Vv-circRCD1 in Response to Salt Stress. Horticulturae 2026, 12, 72. https://doi.org/10.3390/horticulturae12010072
Liu J, Xu Y, Song Y, Li J, Fan D, Zhang Z, Zhang L, Teng Y, Liu H, Wang L, et al. Identification and Functional Investigation of Grapevine Circular RNA Vv-circRCD1 in Response to Salt Stress. Horticulturae. 2026; 12(1):72. https://doi.org/10.3390/horticulturae12010072
Chicago/Turabian StyleLiu, Jingjing, Yuanyuan Xu, Yue Song, Junpeng Li, Dongying Fan, Zhen Zhang, Lipeng Zhang, Yuanxu Teng, Huaifeng Liu, Lingzhe Wang, and et al. 2026. "Identification and Functional Investigation of Grapevine Circular RNA Vv-circRCD1 in Response to Salt Stress" Horticulturae 12, no. 1: 72. https://doi.org/10.3390/horticulturae12010072
APA StyleLiu, J., Xu, Y., Song, Y., Li, J., Fan, D., Zhang, Z., Zhang, L., Teng, Y., Liu, H., Wang, L., Liu, C., Zhou, L., Ren, Y., & Ma, C. (2026). Identification and Functional Investigation of Grapevine Circular RNA Vv-circRCD1 in Response to Salt Stress. Horticulturae, 12(1), 72. https://doi.org/10.3390/horticulturae12010072

