Expression Pattern Analyzation and Regulation Genes Identification on the Purple Phenotype in the Different Tissues of the Purple Pak-choi and Zicaitai
Abstract
1. Introduction
2. Materials and Methods
2.1. Plant Materials
2.2. Investigation and Analysis of the Purple Phenotype in the Above Three Populations
2.3. RNA Extraction and Illumina Sequencing
2.4. RNA-Seq Analysis
2.5. RT-PCR Analysis and Statistical Analysis
3. Results
3.1. Investigation and Analysis of the Purple Phenotype in Various Genetic Populations
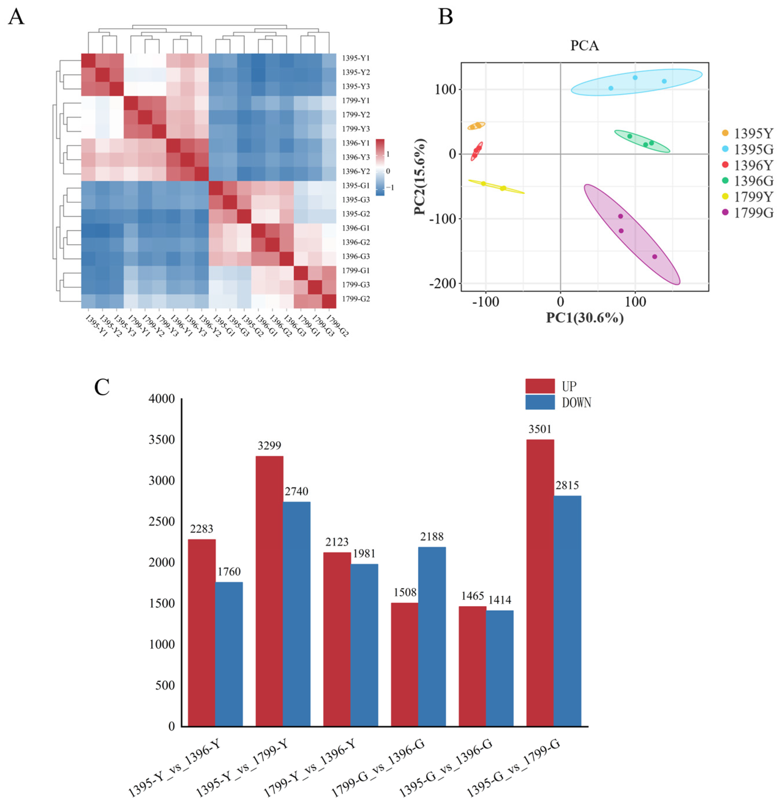
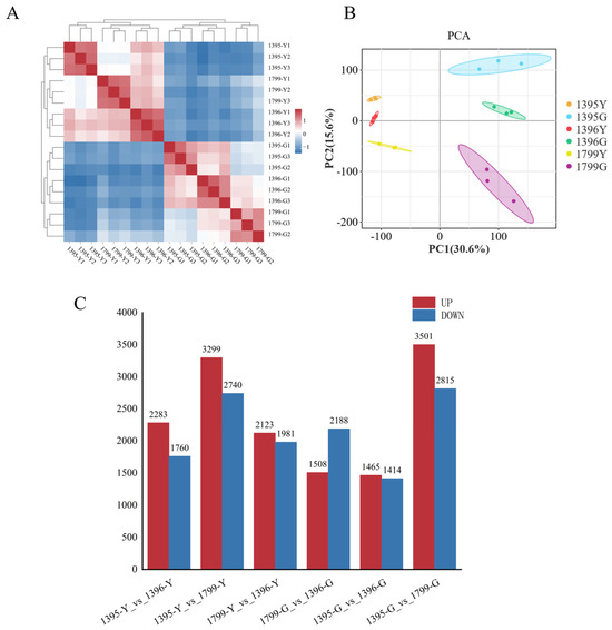
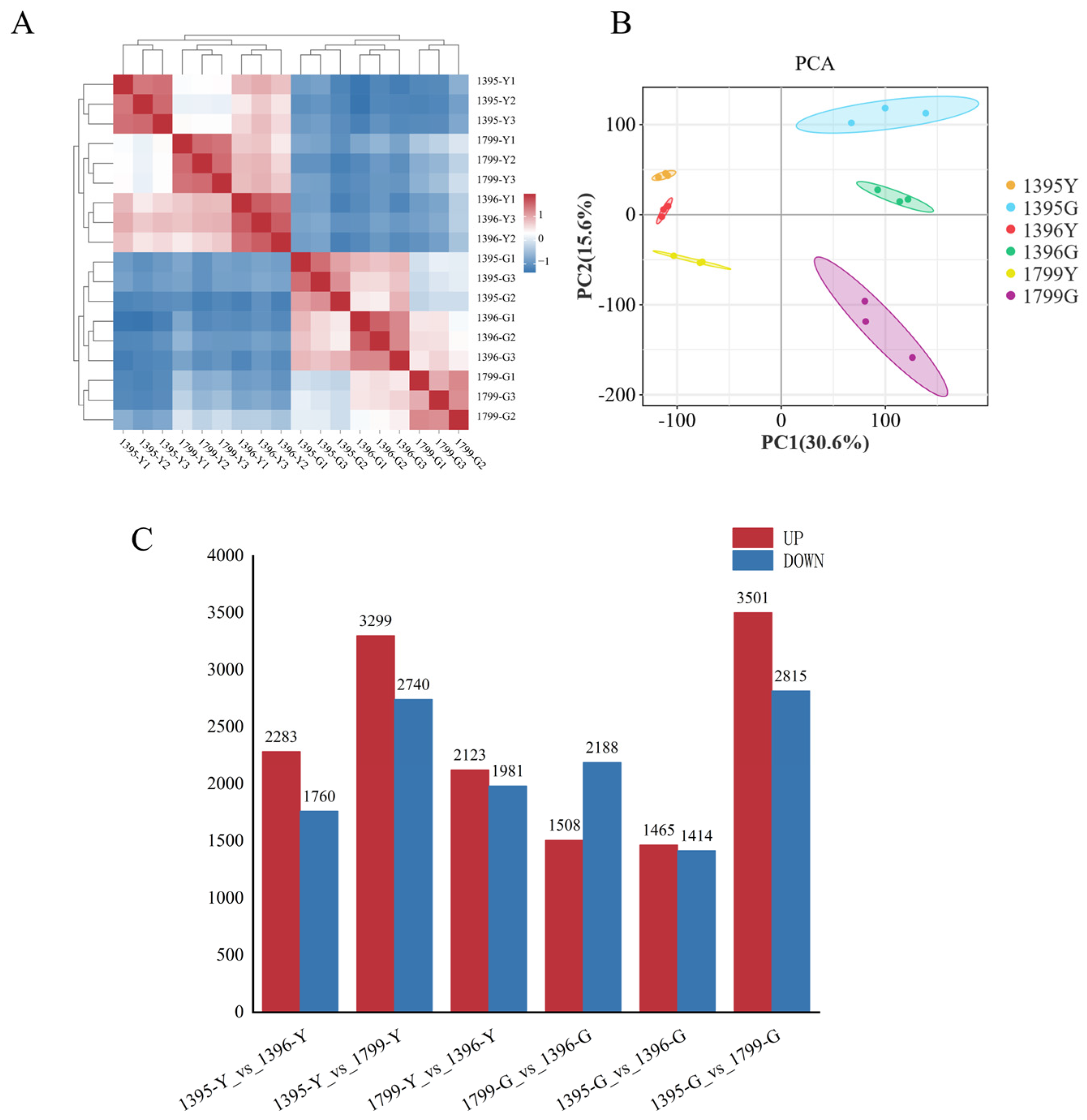
3.2. RNA-Seq Data Quality Control and GO Classification and Enrichment Analysis for Differential Genes
3.3. KEGG Classification Enrichment Analysis for Differential Genes Involved in Anthocyanin Biosynthesis
3.4. Expression Analysis of Transcription Factors Related to Anthocyanin Synthesis
3.5. Differentially Expressed Genes Reverified with qRT-PCR
3.6. qRT-PCR Analysis of High-Expression-Level Genes
4. Discussion
Supplementary Materials
Author Contributions
Funding
Data Availability Statement
Conflicts of Interest
References
- Fang, J. Classification of Fruits Based on Anthocyanin Types and Relevance to Their Health Effects. Nutrition 2015, 31, 1301–1306. [Google Scholar] [CrossRef] [PubMed]
- Walker, A.R.; Davison, P.A.; Bolognesi-Winfield, A.C.; James, C.M.; Srinivasan, N.; Blundell, T.L.; Esch, J.J.; Marks, M.D.; Gray, J.C. The TRANSPARENT TESTA GLABRA1 Locus, Which Regulates Trichome Differentiation and Anthocyanin Biosynthesis in Arabidopsis, Encodes a WD40 Repeat Protein. Plant Cell 1999, 11, 1337–1350. [Google Scholar] [CrossRef] [PubMed]
- Butelli, E.; Titta, L.; Giorgio, M.; Mock, H.-P.; Matros, A.; Peterek, S.; Schijlen, E.G.W.M.; Hall, R.D.; Bovy, A.G.; Luo, J.; et al. Enrichment of Tomato Fruit with Health-Promoting Anthocyanins by Expression of Select Transcription Factors. Nat. Biotechnol. 2008, 26, 1301–1308. [Google Scholar] [CrossRef]
- Dubos, C.; Stracke, R.; Grotewold, E.; Weisshaar, B.; Martin, C.; Lepiniec, L. MYB Transcription Factors in Arabidopsis. Trends Plant Sci. 2010, 15, 573–581. [Google Scholar] [CrossRef] [PubMed]
- Falcone Ferreyra, M.L.; Rius, S.P.; Casati, P. Flavonoids: Biosynthesis, Biological Functions, and Biotechnological Applications. Front. Plant Sci. 2012, 3, 222. [Google Scholar] [CrossRef] [PubMed]
- Xu, W.; Dubos, C.; Lepiniec, L. Transcriptional Control of Flavonoid Biosynthesis by MYB-bHLH-WDR Complexes. Trends Plant Sci. 2015, 20, 176–185. [Google Scholar] [CrossRef] [PubMed]
- Lepiniec, L.; Debeaujon, I.; Routaboul, J.-M.; Baudry, A.; Pourcel, L.; Nesi, N.; Caboche, M. Genetics and Biochemistry of Seed Flavonoids. Annu. Rev. Plant Biol. 2006, 57, 405–430. [Google Scholar] [CrossRef]
- Zimmermann, I.M.; Heim, M.A.; Weisshaar, B.; Uhrig, J.F. Comprehensive Identification of Arabidopsis thaliana MYB Transcription Factors Interacting with R/B-like BHLH Proteins. Plant J. 2004, 40, 22–34. [Google Scholar] [CrossRef] [PubMed]
- Zhao, J.; Dixon, R.A. The “ins” and “Outs” of Flavonoid Transport. Trends Plant Sci. 2010, 15, 72–80. [Google Scholar] [CrossRef] [PubMed]
- Gomez, C.; Conejero, G.; Torregrosa, L.; Cheynier, V.; Terrier, N.; Ageorges, A. In Vivo Grapevine Anthocyanin Transport Involves Vesicle-Mediated Trafficking and the Contribution of anthoMATE Transporters and GST. Plant J. 2011, 67, 960–970. [Google Scholar] [CrossRef]
- Shi, Q.; Du, J.; Zhu, D.; Li, X.; Li, X. Metabolomic and Transcriptomic Analyses of Anthocyanin Biosynthesis Mechanisms in the Color Mutant Ziziphus Jujuba Cv. Tailihong. J. Agric. Food Chem. 2020, 68, 15186–15198. [Google Scholar] [CrossRef]
- Mei, Y.; Xie, H.; Liu, S.; Zhu, J.; Zhao, S.; Wei, C. Metabolites and Transcriptional Profiling Analysis Reveal the Molecular Mechanisms of the Anthocyanin Metabolism in the “Zijuan” Tea Plant (Camellia sinensis var. Assamica). J. Agric. Food Chem. 2021, 69, 414–427. [Google Scholar] [CrossRef] [PubMed]
- Cai, J.; Lv, L.; Zeng, X.; Zhang, F.; Chen, Y.; Tian, W.; Li, J.; Li, X.; Li, Y. Integrative Analysis of Metabolomics and Transcriptomics Reveals Molecular Mechanisms of Anthocyanin Metabolism in the Zikui Tea Plant (Camellia sinensis cv. Zikui). Int. J. Mol. Sci. 2022, 23, 4780. [Google Scholar] [CrossRef]
- Li, X.-X.; Li, Z.-Y.; Zhu, W.; Wang, Y.-Q.; Liang, Y.-R.; Wang, K.-R.; Ye, J.-H.; Lu, J.-L.; Zheng, X.-Q. Anthocyanin Metabolism and Its Differential Regulation in Purple Tea (Camellia sinensis). Plant Physiol. Biochem. 2023, 201, 107875. [Google Scholar] [CrossRef]
- Tanaka, Y.; Brugliera, F. Flower Colour and Cytochromes P450. Philos. Trans. R. Soc. Lond. B Biol. Sci. 2013, 368, 20120432. [Google Scholar] [CrossRef] [PubMed]
- Sun, Y.; Huang, H.; Meng, L.; Hu, K.; Dai, S.-L. Isolation and Functional Analysis of a Homolog of Flavonoid 3’,5’-Hydroxylase Gene from Pericallis × Hybrida. Physiol. Plant 2013, 149, 151–159. [Google Scholar] [CrossRef]
- Baudry, A.; Heim, M.A.; Dubreucq, B.; Caboche, M.; Weisshaar, B.; Lepiniec, L. TT2, TT8, and TTG1 Synergistically Specify the Expression of BANYULS and Proanthocyanidin Biosynthesis in Arabidopsis thaliana. Plant J. 2004, 39, 366–380. [Google Scholar] [CrossRef] [PubMed]
- Khusnutdinov, E.; Sukhareva, A.; Panfilova, M.; Mikhaylova, E. Anthocyanin Biosynthesis Genes as Model Genes for Genome Editing in Plants. Int. J. Mol. Sci. 2021, 22, 8752. [Google Scholar] [CrossRef]
- Matus, J.T.; Aquea, F.; Arce-Johnson, P. Analysis of the Grape MYB R2R3 Subfamily Reveals Expanded Wine Quality-Related Clades and Conserved Gene Structure Organization Across Vitis and Arabidopsis Genomes. BMC Plant Biol. 2008, 8, 83. [Google Scholar] [CrossRef] [PubMed]
- Gonzalez, A.; Zhao, M.; Leavitt, J.M.; Lloyd, A.M. Regulation of the Anthocyanin Biosynthetic Pathway by the TTG1/bHLH/Myb Transcriptional Complex in Arabidopsis Seedlings. Plant J. 2008, 53, 814–827. [Google Scholar] [CrossRef] [PubMed]
- Song, H.; Yi, H.; Lee, M.; Han, C.-T.; Lee, J.; Kim, H.; Park, J.-I.; Nou, I.-S.; Kim, S.-J.; Hur, Y. Purple Brassica oleracea var. Capitata F. Rubra Is Due to the Loss of BoMYBL2-1 Expression. BMC Plant Biol. 2018, 18, 82. [Google Scholar] [CrossRef]
- Li, G.-H.; Chen, H.-C.; Liu, J.-L.; Luo, W.-L.; Xie, D.-S.; Luo, S.-B.; Wu, T.-Q.; Akram, W.; Zhong, Y.-J. A High-Density Genetic Map Developed by Specific-Locus Amplified Fragment (SLAF) Sequencing and Identification of a Locus Controlling Anthocyanin Pigmentation in Stalk of Zicaitai (Brassica rapa L. ssp. Chinensis var. Purpurea). BMC Genom. 2019, 20, 343. [Google Scholar] [CrossRef]
- Jiang, N.; Chung, S.O.; Lee, J. Increase of Phenolic Compounds in New Chinese Cabbage Cultivar with Red Phenotype. Hortic. Environ. Biotechnol. 2013, 54, 82–88. [Google Scholar] [CrossRef]
- Lee, H.; Oh, I.N.; Kim, J.; Jung, D.; Cuong, N.P.; Kim, Y.; Lee, J.; Kwon, O.; Park, S.U.; Lim, Y. Phenolic Compound Profiles and Their Seasonal Variations in New Red-Phenotype Head-Forming Chinese Cabbages. LWT 2018, 90, 433–439. [Google Scholar] [CrossRef]
- Zhang, Y.; Chen, G.; Dong, T.; Pan, Y.; Zhao, Z.; Tian, S.; Hu, Z. Anthocyanin Accumulation and Transcriptional Regulation of Anthocyanin Biosynthesis in Purple Bok Choy (Brassica rapa var. Chinensis). J. Agric. Food Chem. 2014, 62, 12366–12376. [Google Scholar] [CrossRef] [PubMed]
- Zhang, K.; Yuan, M.; Xia, H.; He, L.; Ma, J.; Wang, M.; Zhao, H.; Hou, L.; Zhao, S.; Li, P.; et al. BSA-seq and Genetic Mapping Reveals AhRt2 as a Candidate Gene Responsible for Red Testa of Peanut. Theor. Appl. Genet. 2022, 135, 1529–1540. [Google Scholar] [CrossRef] [PubMed]
- Guo, N.; Wu, J.; Zheng, S.; Cheng, F.; Liu, B.; Liang, J.; Cui, Y.; Wang, X. Anthocyanin Profile Characterization and Quantitative Trait Locus Mapping in Zicaitai (Brassica rapa L. ssp. Chinensis var. Purpurea). Mol. Breed. 2015, 35, 113. [Google Scholar] [CrossRef]
- Xie, L.; Li, F.; Zhang, S.; Zhang, H.; Qian, W.; Li, P.; Zhang, S.; Sun, R. Mining for Candidate Genes in an Introgression Line by Using RNA Sequencing: The Anthocyanin Overaccumulation Phenotype in Brassica. Front. Plant Sci. 2016, 7, 1245. [Google Scholar] [CrossRef]
- Heng, S.; Cheng, Q.; Zhang, T.; Liu, X.; Huang, H.; Yao, P.; Liu, Z.; Wan, Z.; Fu, T. Fine-Mapping of the BjPur Gene for Purple Leaf Color in Brassica juncea. Theor. Appl. Genet. 2020, 133, 2989–3000. [Google Scholar] [CrossRef]
- Liu, Y.; Li, G.; Zhang, S.; Zhang, S.; Zhang, H.; Sun, R.; Li, F. Comprehensive Transcriptome-Metabolome Analysis and Evaluation of the Dark_Pur Gene from Brassica juncea That Controls the Differential Regulation of Anthocyanins in Brassica rapa. Genes 2022, 13, 283. [Google Scholar] [CrossRef] [PubMed]
- Zhou, Y.; Ye, H.; Liu, E.; Tian, J.; Song, L.; Ren, Z.; Wang, M.; Sun, Z.; Tang, L.; Ren, Z.; et al. The Complexity of Structural Variations in Brassica rapa Revealed by Assembly of Two Complete T2T Genomes. Sci. Bull. 2024, 69, 2346–2351. [Google Scholar] [CrossRef] [PubMed]
- He, Q.; Wu, J.; Xue, Y.; Zhao, W.; Li, R.; Zhang, L. The Novel Gene BrMYB2, Located on Chromosome A07, with a Short Intron 1 Controls the Purple-Head Trait of Chinese Cabbage (Brassica rapa L.). Hortic. Res. 2020, 7, 97. [Google Scholar] [CrossRef]
- He, Q.; Lu, Q.; He, Y.; Wang, Y.; Zhang, N.; Zhao, W.; Zhang, L. Dynamic Changes of the Anthocyanin Biosynthesis Mechanism During the Development of Heading Chinese Cabbage (Brassica rapa L.) and Arabidopsis Under the Control of BrMYB2. Front. Plant Sci. 2020, 11, 593766. [Google Scholar] [CrossRef]
- He, Q.; Zhang, Z.; Zhang, L. Anthocyanin Accumulation, Antioxidant Ability and Stability, and a Transcriptional Analysis of Anthocyanin Biosynthesis in Purple Heading Chinese Cabbage (Brassica rapa L. ssp. Pekinensis). J. Agric. Food Chem. 2016, 64, 132–145. [Google Scholar] [CrossRef] [PubMed]
- He, Q.; Xue, Y.; Wang, Y.; Zhang, N.; Zhang, L. Metabolic Profiling and Transcriptomic Data Providing Critical Flavonoid Biosynthesis Mechanisms Disclose Color Differences of Purple Heading Chinese Cabbages (Brassica rapa L.). LWT 2022, 168, 113885. [Google Scholar] [CrossRef]
- Zhang, X.; Zhang, K.; Wu, J.; Guo, N.; Liang, J.; Wang, X.; Cheng, F. QTL-Seq and Sequence Assembly Rapidly Mapped the Gene BrMYBL2.1 for the Purple Trait in Brassica rapa. Sci. Rep. 2020, 10, 2328. [Google Scholar] [CrossRef] [PubMed]
- Wang, X.; Zhu, Y.; Shi, B.; Zhang, S.; Zhang, S.; Zhang, H.; Sun, R.; Zhou, J.; Li, Z.; Li, G.; et al. A MYB Transcription Factor from Brassica juncea Regulates Purple Leaves in Pak Choi (Brassica campestris L. ssp. Chinensis). Horticulturae 2024, 10, 276. [Google Scholar] [CrossRef]
- Feng, X.; Li, X.; Yang, X.; Zhu, P. Fine Mapping and Identification of the Leaf Shape Gene BoFL in Ornamental Kale. Theor. Appl. Genet. 2020, 133, 1303–1312. [Google Scholar] [CrossRef] [PubMed]
- Khusnutdinov, E.; Artyukhin, A.; Sharifyanova, Y.; Mikhaylova, E.V. A Mutation in the MYBL2-1 Gene Is Associated with Purple Pigmentation in Brassica oleracea. Int. J. Mol. Sci. 2022, 23, 11865. [Google Scholar] [CrossRef] [PubMed]
- Zhang, B.; Hu, Z.; Zhang, Y.; Li, Y.; Zhou, S.; Chen, G. A Putative Functional MYB Transcription Factor Induced by Low Temperature Regulates Anthocyanin Biosynthesis in Purple Kale (Brassica oleracea Var. Acephala f. Tricolor). Plant Cell Rep. 2012, 31, 281–289. [Google Scholar] [CrossRef] [PubMed]
- Liu, X.-P.; Gao, B.-Z.; Han, F.-Q.; Fang, Z.-Y.; Yang, L.-M.; Zhuang, M.; Lv, H.-H.; Liu, Y.-M.; Li, Z.-S.; Cai, C.-C.; et al. Genetics and Fine Mapping of a Purple Leaf Gene, BoPr, in Ornamental Kale (Brassica oleracea L. var. Acephala). BMC Genom. 2017, 18, 230. [Google Scholar] [CrossRef] [PubMed]
- Zhang, B.; Chen, W.; Li, X.; Ren, W.; Chen, L.; Han, F.; Fang, Z.; Yang, L.; Zhuang, M.; Lv, H.; et al. Map-Based Cloning and Promoter Variation Analysis of the Lobed Leaf Gene BoLMI1a in Ornamental Kale (Brassica oleracea L. var. Acephala). BMC Plant Biol. 2021, 21, 456. [Google Scholar] [CrossRef]
- Mushtaq, M.A.; Pan, Q.; Chen, D.; Zhang, Q.; Ge, X.; Li, Z. Comparative Leaves Transcriptome Analysis Emphasizing on Accumulation of Anthocyanins in Brassica: Molecular Regulation and Potential Interaction with Photosynthesis. Front. Plant Sci. 2016, 7, 311. [Google Scholar] [CrossRef] [PubMed]
- Rameneni, J.J.; Choi, S.R.; Chhapekar, S.S.; Kim, M.-S.; Singh, S.; Yi, S.Y.; Oh, S.H.; Kim, H.; Lee, C.Y.; Oh, M.-H.; et al. Red Chinese Cabbage Transcriptome Analysis Reveals Structural Genes and Multiple Transcription Factors Regulating Reddish Purple Color. Int. J. Mol. Sci. 2020, 21, 2901. [Google Scholar] [CrossRef] [PubMed]
- Jin, S.-W.; Rahim, M.A.; Afrin, K.S.; Park, J.-I.; Kang, J.-G.; Nou, I.-S. Transcriptome Profiling of Two Contrasting Ornamental Cabbage (Brassica oleracea var. Acephala) Lines Provides Insights into Purple and White Inner Leaf Pigmentation. BMC Genom. 2018, 19, 797. [Google Scholar] [CrossRef] [PubMed]
- Wang, Y.; Yin, H.; Long, Z.; Zhu, W.; Yin, J.; Song, X.; Li, C. DhMYB2 and DhbHLH1 Regulates Anthocyanin Accumulation via Activation of Late Biosynthesis Genes in Phalaenopsis-Type Dendrobium. Front. Plant Sci. 2022, 13, 1046134. [Google Scholar] [CrossRef]
- Zou, T.; Liu, L.L.; Xiang, J.H.; Zhou, D.G.; Wu, J.F.; Zhang, D.W.; Yan, M.L.; Li, M.; Li, B. Cloning of MYBL2 Gene from Brassica and Its PCR Identification in Genomes A, B and C. Sci. Agric. Sin. 2023, 56, 416–429. [Google Scholar] [CrossRef]
- Chhon, S.; Jeon, J.; Kim, J.; Park, S.U. Accumulation of Anthocyanins through Overexpression of AtPAP1 in Solanum nigrum Lin. (Black Nightshade). Biomolecules 2020, 10, 277. [Google Scholar] [CrossRef]
- Qiu, J.; Sun, S.; Luo, S.; Zhang, J.; Xiao, X.; Zhang, L.; Wang, F.; Liu, S. Arabidopsis AtPAP1 Transcription Factor Induces Anthocyanin Production in Transgenic Taraxacum Brevicorniculatum. Plant Cell Rep. 2014, 33, 669–680. [Google Scholar] [CrossRef] [PubMed]
- Yang, X.; Li, A.; Xia, J.; Huang, Y.; Lu, X.; Guo, G.; Sui, S. Enhancement of the Anthocyanin Contents of Caladium Leaves and Petioles via Metabolic Engineering with Co-Overexpression of AtPAP1 and ZmLc Transcription Factors. Front. Plant Sci. 2023, 14, 1186816. [Google Scholar] [CrossRef] [PubMed]
- Shi, M.-Z.; Xie, D.-Y. Biosynthesis and Metabolic Engineering of Anthocyanins in Arabidopsis thaliana. Recent. Pat. Biotechnol. 2014, 8, 47–60. [Google Scholar] [CrossRef] [PubMed]
- Zhai, Y.; Yu, K.; Cai, S.; Hu, L.; Amoo, O.; Xu, L.; Yang, Y.; Ma, B.; Jiao, Y.; Zhang, C.; et al. Targeted Mutagenesis of BnTT8 Homologs Controls Yellow Seed Coat Development for Effective Oil Production in Brassica napus L. Plant Biotechnol. J. 2020, 18, 1153–1168. [Google Scholar] [CrossRef] [PubMed]
- Li, H.; Yu, K.; Zhang, Z.; Yu, Y.; Wan, J.; He, H.; Fan, C. Targeted Mutagenesis of Flavonoid Biosynthesis Pathway Genes Reveals Functional Divergence in Seed Coat Colour, Oil Content and Fatty Acid Composition in Brassica napus L. Plant Biotechnol. J. 2024, 22, 445–459. [Google Scholar] [CrossRef] [PubMed]
- Xie, T.; Chen, X.; Guo, T.; Rong, H.; Chen, Z.; Sun, Q.; Batley, J.; Jiang, J.; Wang, Y. Targeted Knockout of BnTT2 Homologues for Yellow-Seeded Brassica napus with Reduced Flavonoids and Improved Fatty Acid Composition. J. Agric. Food Chem. 2020, 68, 5676–5690. [Google Scholar] [CrossRef] [PubMed]








| Material | Quantity of Purple | Quantity of Green | Total | Expected Ratio | χ2 Test (Chi−Squared Test) |
|---|---|---|---|---|---|
| ‘1395’ | 10 | ||||
| ‘1799’ | 10 | ||||
| F1-3 | 10 | ||||
| F2-3 | 157 | 57 | 208 | 3:1 | χ2 = 0.024 < χ20.05,1 = 3.841 |
| Material | Purple Stem | Green Stem | Purple Dwarf Stem | Green Dwarf Stem | Total |
|---|---|---|---|---|---|
| ‘1395’ | 10 | 10 | |||
| ‘1799’ | 10 | 10 | |||
| F1-3 | 10 | 10 | |||
| F2-3 | 0 | 208 | 64 | 144 | 208 |
| Gene ID | Arabidopsis Homolog | Gene Family |
|---|---|---|
| BraA05g000480.3C | AtMYB12 | R2R3-MYB |
| BraA03g024500.3C | AtMYB12 | R2R3-MYB |
| BraA06g034790.3C | AtMYB111 | R2R3-MYB |
| BraA09g004490.3C | AtMYB111 | R2R3-MYB |
| BraA07g009880.3C | AtPAP1 | R2R3-MYB |
| BraA07g032100.3C | AtPAP2 | R2R3-MYB |
| BraA02g017040.3C | AtPAP2 | R2R3-MYB |
| Dark_pur | AtMYB75 | R2R3-MYB |
| BraA07g035710.3C | AtMYBL2 | R3-MYB |
| BraA02g020200.3C | AtMYBL2 | R3-MYB |
| BraA07g036130.3C | AtMYBL2 | R3-MYB |
| BraA05g001380.3C | AtCPC | R3-MYB |
| BraA04g032060.3C | AtCPC | R3-MYB |
Disclaimer/Publisher’s Note: The statements, opinions and data contained in all publications are solely those of the individual author(s) and contributor(s) and not of MDPI and/or the editor(s). MDPI and/or the editor(s) disclaim responsibility for any injury to people or property resulting from any ideas, methods, instructions or products referred to in the content. |
© 2025 by the authors. Licensee MDPI, Basel, Switzerland. This article is an open access article distributed under the terms and conditions of the Creative Commons Attribution (CC BY) license (https://creativecommons.org/licenses/by/4.0/).
Share and Cite
Zhu, Y.; Wang, X.; Tu, X.; Zhang, S.; Zhang, S.; Zhang, H.; Sun, R.; Xu, X.; Gao, X.; Li, G.; et al. Expression Pattern Analyzation and Regulation Genes Identification on the Purple Phenotype in the Different Tissues of the Purple Pak-choi and Zicaitai. Horticulturae 2025, 11, 109. https://doi.org/10.3390/horticulturae11020109
Zhu Y, Wang X, Tu X, Zhang S, Zhang S, Zhang H, Sun R, Xu X, Gao X, Li G, et al. Expression Pattern Analyzation and Regulation Genes Identification on the Purple Phenotype in the Different Tissues of the Purple Pak-choi and Zicaitai. Horticulturae. 2025; 11(2):109. https://doi.org/10.3390/horticulturae11020109
Chicago/Turabian StyleZhu, Yating, Xia Wang, Xiuping Tu, Shujiang Zhang, Shifan Zhang, Hui Zhang, Rifei Sun, Xiuxiu Xu, Xinyu Gao, Guoliang Li, and et al. 2025. "Expression Pattern Analyzation and Regulation Genes Identification on the Purple Phenotype in the Different Tissues of the Purple Pak-choi and Zicaitai" Horticulturae 11, no. 2: 109. https://doi.org/10.3390/horticulturae11020109
APA StyleZhu, Y., Wang, X., Tu, X., Zhang, S., Zhang, S., Zhang, H., Sun, R., Xu, X., Gao, X., Li, G., & Li, F. (2025). Expression Pattern Analyzation and Regulation Genes Identification on the Purple Phenotype in the Different Tissues of the Purple Pak-choi and Zicaitai. Horticulturae, 11(2), 109. https://doi.org/10.3390/horticulturae11020109

