Aroma Formation and Dynamic Changes during Sichuan Black Tea Processing by GC–MS-Based Metabolomics
Abstract
1. Introduction
2. Materials and Methods
2.1. Black Tea Samples
2.2. Sensory Evaluation
2.3. Extraction and Analysis of Volatile Compounds
2.4. Quantification and Odor Activity Values (OAVs) Calculation
2.5. Statistical Analysis
3. Results and Discussion
3.1. Sensory Evaluation of SCBT during Processing
3.2. Volatile Category in SCBT during Processing
3.3. Dynamic Changes in Volatile Compounds in Processing Steps
3.4. Multivariate Statistical Analysis Based on Volatile Compounds
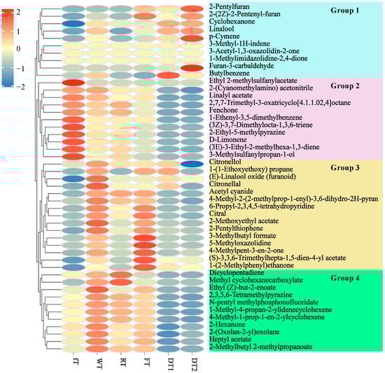
3.5. Screening for Key Differential Volatile Compounds of Different Processing Stage
3.6. The Formation of the Sweet and Citrus-like Aroma during SCBT Processing
4. Conclusions
Supplementary Materials
Author Contributions
Funding
Institutional Review Board Statement
Informed Consent Statement
Data Availability Statement
Conflicts of Interest
References
- Yang, Z.; Baldermann, S.; Watanabe, N. Recent studies of the volatile compounds in tea. Food Res. Int. 2013, 53, 585–599. [Google Scholar] [CrossRef]
- Chen, X.; Chen, D.; Jiang, H.; Sun, H.; Zhang, C.; Zhao, H.; Li, X.; Yan, F.; Chen, C.; Xu, Z. Aroma characterization of Hanzhong black tea (Camellia sinensis) using solid phase extraction coupled with gas chromatography–mass spectrometry and olfactometry and sensory analysis. Food Chem. 2019, 274, 130–136. [Google Scholar] [CrossRef]
- Yao, H.; Su, H.; Ma, J.; Zheng, J.; He, W.; Wu, C.; Hou, Z.; Zhao, R.; Zhou, Q. Widely targeted volatileomics analysis reveals the typical aroma formation of Xinyang black tea during fermentation. Food Res. Technol. 2023, 164, 112387. [Google Scholar] [CrossRef] [PubMed]
- Liu, H.; Xu, Y.; Wen, J.; An, K.; Wu, J.; Yu, Y.; Zou, B.; Guo, M. A comparative study of aromatic characterization of Yingde black tea infusions in different steeping temperatures. LWT 2021, 143, 110860. [Google Scholar] [CrossRef]
- Wang, C.; Lv, S.; Wu, Y.; Gao, X.; Li, J.; Zhang, W.; Meng, Q. Oolong tea made from tea plants from different locations in Yunnan and Fujian, China showed similar aroma but different taste characteristics. SpringerPlus 2016, 5, 576. [Google Scholar] [CrossRef]
- Huang, W.; Fang, S.; Wang, J.; Zhuo, C.; Luo, Y.; Yu, Y.; Li, L.; Wang, Y.; Deng, W.; Ning, J. Sensomics analysis of the effect of the withering method on the aroma components of Keemun black tea. Food Chem. 2022, 395, 133549. [Google Scholar] [CrossRef] [PubMed]
- Zhang, Y.; Zhang, P.; Le, M.; Qi, Y.; Yang, Z.; Hu, F.; Ling, T.; Bao, G. Improving flavor of summer Keemun black tea by solid–state fermentation using cordyceps militaris revealed by LC/MS-based metabolomics and GC/MS analysis. Food Chem. 2023, 407, 135172. [Google Scholar] [CrossRef]
- Ma, L.; Gao, M.; Zhang, L.; Qiao, Y.; Li, J.; Du, L.; Zhang, H.; Wang, H. Characterization of the key aroma-active compounds in high–grade Dianhong tea using GC-MS and GC-O combined with sensory–directed flavor analysis. Food Chem. 2022, 378, 132058. [Google Scholar] [CrossRef]
- Luo, X.; Li, L.; Ma, C.; Zhao, X. SPME-GC-MS Analysis of aroma components in black tea prepared with main tea cultivars in Sichuan. Food Sci. 2016, 37, 173–178. [Google Scholar]
- Mao, S.; Lu, C.; Li, M.; Ye, Y.; Wei, X.; Tong, H. Identification of key aromatic compounds in Congou black tea by PLSR with variable importance of projection scores and gas chromatography-mass spectrometry/gas chromatography-olfactometry. J. Sci. Food Agric. 2018, 98, 9066. [Google Scholar] [CrossRef]
- Guo, X.; Ho, C.; Wan, X.; Zhu, H.; Liu, Q.; Wen, Z. Changes of volatile compounds and odor profiles in Wuyi rock tea during processing. Food Chem. 2021, 341, 128230. [Google Scholar] [CrossRef]
- Ho, C.; Zheng, X.; Li, S. Tea aroma formation. Food Sci. Hum. Wellness 2015, 4, 9–27. [Google Scholar] [CrossRef]
- Liu, Y.; Chen, Q.; Liu, D.; Yang, L.; Hu, W.; Kuang, L.; Huang, Y.; Teng, J.; Liu, Y. Multi–omics and enzyme activity analysis of flavour substances formation major metabolic pathways alteration during Congou black tea processing. Food Chem. 2023, 403, 134263. [Google Scholar] [CrossRef] [PubMed]
- Wu, Q.; Zhou, Z.; Zhang, Y.; Huang, H.; Ou, X.; Sun, Y. Identification of key components responsible for the aromatic quality of Jinmudan black tea by means of molecular sensory science. Foods 2023, 12, 1794. [Google Scholar] [CrossRef]
- Wu, H.; Huang, W.; Chen, Z.; Chen, Z.; Shi, J.; Kong, Q.; Sun, S.; Jiang, X.; Chen, D.; Yan, S. GC–MS-based metabolomic study reveals dynamic changes of chemical compositions during black tea processing. Food Res. Int. 2019, 120, 330–338. [Google Scholar] [CrossRef]
- Liu, N.; Shen, S.; Huang, L.; Deng, G.; Wei, Y.; Ning, J.; Wang, Y. Revelation of volatile contributions in green teas with different aroma types by GC–MS and GC–IMS. Food Res. Int. 2023, 169, 112845. [Google Scholar] [CrossRef]
- Hu, C.; Li, D.; Ma, Y.; Zhang, W.; Lin, C.; Zheng, X.; Liang, Y.; Lu, J. Formation mechanism of the oolong tea characteristic aroma during bruising and withering treatment. Food Chem. 2018, 269, 202–211. [Google Scholar] [CrossRef]
- Nie, C.; Zhong, X.; He, L.; Gao, Y.; Zhang, X.; Wang, C.; Du, X. Comparison of different aroma-active compounds of Sichuan dark brick tea (Camellia sinensis) and Sichuan fuzhuan brick tea using gas chromatography–mass spectrometry (GC-MS) and aroma descriptive profile tests. Eur. Food Res. Technol. 2019, 245, 1963–1979. [Google Scholar] [CrossRef]
- Zhang, C.; Zhou, C.; Xu, K.; Tian, C.; Zhang, M.; Lu, L.; Zhu, C.; Lai, Z.; Guo, Y. A Comprehensive investigation of macro-composition and volatile compounds in spring-picked and autumn-picked white tea. Foods 2022, 11, 3628. [Google Scholar] [CrossRef] [PubMed]
- Guo, Q.; Adelina, N.M.; Hu, J.; Zhang, L.; Zhao, Y. Comparative analysis of volatile profiles in four pine-mushrooms using HS-SPME/GC-MS and E-nose. Food Control 2022, 134, 108711. [Google Scholar] [CrossRef]
- Huang, B.; Wu, J.; Wu, X.; Shi, X.; Lin, H.; Chen, H. Analysis of volatile components in baihaoyinzhen white tea co-fermented with vanilla and citri grandis exocarpium by HS-SPME-GC-MS. IOP conference series. Earth Environ. Sci. 2021, 651, 42011. [Google Scholar] [CrossRef]
- Yue, C.; Cao, H.; Zhang, S.; Hao, Z.; Wu, Z.; Luo, L.; Zeng, L. Aroma characteristics of Wuyi rock tea prepared from 16 different tea plant varieties. Food Chem. 2023, 17, 100586. [Google Scholar] [CrossRef]
- Zhang, S.; Zhang, H.; Chen, S.; Yang, L.; Chen, X.; Jiang, H. Widely targeted metabolomic deciphers the vertical spatial distribution of flavor substances in Houttuynia cordata Thunb. J. Food Compos. Anal. 2023, 117, 105102. [Google Scholar] [CrossRef]
- Han, C.; Zheng, Y.; Wang, L.; Zhou, C.; Wang, J.; He, J.; Sun, Y.; Cao, J.; Pang, D.; Xia, Q. Contribution of process-induced molten-globule state formation in duck liver protein to the enhanced binding ability of (E,E)-2,4-heptadienal. J. Sci. Food Agric. 2023, 103, 3334–3345. [Google Scholar] [CrossRef]
- Xue, J.; Liu, P.; Yin, J.; Wang, W.; Zhang, J.; Wang, W.; Le, T.; Ni, D.; Jiang, H. Dynamic changes in volatile compounds of shaken black tea during its manufacture by GC × GC–TOFMS and multivariate data analysis. Foods 2022, 11, 1228. [Google Scholar] [CrossRef] [PubMed]
- Liu, H.; Xu, Y.; Wu, J.; Wen, J.; Yu, Y.; An, K.; Zou, B. GC-IMS and olfactometry analysis on the tea aroma of Yingde black teas harvested in different seasons. Food Res. Int. 2021, 150, 110784. [Google Scholar] [CrossRef]
- Zhou, J.; Fang, T.; Li, W.; Jiang, Z.; Zhou, T.; Zhang, L.; Yu, Y. Widely targeted metabolomics using UPLC-QTRAP-MS/MS reveals chemical changes during the processing of black tea from the cultivar Camellia sinensis (L.) O. Kuntze cv. Huangjinya. Food Res. Int. 2022, 162, 112169. [Google Scholar] [CrossRef] [PubMed]
- Zhang, L.; Ho, C.T.; Zhou, J.; Santos, J.S.; Armstrong, L.; Granato, D. Chemistry and biological activities of processed Camellia sinensis teas: A comprehensive review. Compr. Rev. Food Sci. Food Saf. 2019, 18, 1474–1495. [Google Scholar] [CrossRef] [PubMed]
- Kraujalytė, V.; Pelvan, E.; Alasalvar, C. Volatile compounds and sensory characteristics of various instant teas produced from black tea. Food Chem. 2015, 194, 864–872. [Google Scholar] [CrossRef]
- Wang, J.; Zhu, Y.; Shi, J.; Yan, H.; Wang, M.; Ma, W.; Zhang, Y.; Peng, Q.; Chen, Y.; Lin, Z. Discrimination and identification of aroma profiles and characterized odorants in citrus blend black tea with different citrus species. Molecules 2020, 25, 4208. [Google Scholar] [CrossRef]
- Sharma, P.; Tudu, B.; Bhuyan, L.P.; Tamuly, P.; Bhattacharyya, N.; Bandyopadhyay, R. Detection of methyl salicylate in black tea using a quartz crystal microbalance sensor. IEEE Sens. J. 2016, 16, 5160–5166. [Google Scholar] [CrossRef]
- Wang, K.; Liu, F.; Liu, Z.; Huang, J.; Xu, Z.; Li, Y.; Chen, J.; Gong, Y.; Yang, X. Comparison of catechins and volatile compounds among different types of tea using high performance liquid chromatograph and gas chromatograph mass spectrometer. Int. J. Food Sci. Technol. 2011, 46, 1406–1412. [Google Scholar] [CrossRef]
- Wang, L.; Lee, J.; Chung, J.; Baik, J.; So, S.; Park, S. Discrimination of teas with different degrees of fermentation by SPME–GC analysis of the characteristic volatile flavour compounds. Food Chem. 2008, 109, 196–206. [Google Scholar] [CrossRef]
- Rokugawa, H.; Fujikawa, H. Evaluation of a new Maillard reaction type time-temperature integrator at various temperatures. Food Control 2015, 57, 355–361. [Google Scholar] [CrossRef]
- Guo, X.; Song, C.; Ho, C.; Wan, X. Contribution of L–theanine to the formation of 2,5-dimethylpyrazine, a key roasted peanutty flavor in Oolong tea during manufacturing processes. Food Chem. 2018, 263, 18–28. [Google Scholar] [CrossRef] [PubMed]
- Kang, S.; Yan, H.; Zhu, Y.; Liu, X.; Lv, H.; Zhang, Y.; Dai, W.; Guo, L.; Tan, J.; Peng, Q.; et al. Identification and quantification of key odorants in the world’s four most famous black teas. Food Res. Int. 2019, 121, 73–83. [Google Scholar] [CrossRef]
- Chen, Q.; Zhu, Y.; Dai, W.; Lv, H.; Mu, B.; Li, P.; Tan, J.; Ni, D.; Lin, Z. Aroma formation and dynamic changes during white tea processing. Food Chem. 2019, 274, 915–924. [Google Scholar] [CrossRef]
- Hou, Z.; Wang, Y.; Xu, S.; Wei, Y.; Bao, G.; Dai, Q.; Deng, W.; Ning, J. Effects of dynamic and static withering technology on volatile and nonvolatile components of Keemun black tea using GC-MS and HPLC combined with chemometrics. LWT 2020, 130, 109547. [Google Scholar] [CrossRef]
- Du, X.; Song, M.; Baldwin, E.; Rouseff, R. Identification of sulphur volatiles and GC-olfactometry aroma profiling in two fresh tomato cultivars. Food Chem. 2015, 171, 306–314. [Google Scholar] [CrossRef] [PubMed]
- Cannon, R.J.; Ho, C. Volatile sulfur compounds in tropical fruits. J. Food Drug Anal. 2018, 26, 445–468. [Google Scholar] [CrossRef] [PubMed]
- Omiadze, N.T.; Mchedlishvili, N.I.; Rodrigez-Lopes, K.; Abutidze, M.O.; Sadunishvili, T.A.; Pruidze, N.G. Biochemical processes at the stage of withering during black tea production. Appl. Biochem. Microbiol. 2014, 50, 437–441. [Google Scholar] [CrossRef]
- Li, Y.; He, C.; Yu, X.; Zhou, J.; Ntezimana, B.; Yu, Z.; Chen, Y.; Ni, D. Study on improving aroma quality of summer–autumn black tea by red–light irradiation during withering. LWT 2022, 154, 112597. [Google Scholar] [CrossRef]
- Jiang, B.; Wu, L.; Wang, Q.; Yang, L.; Zheng, J.; Zhou, S.; He, C.; Jiao, W.; Xu, B.; Liu, K. The microbial communities in Zaopeis, free amino acids in raw liquor, and their correlations for Wuliangye-flavor raw liquor production. Food Sci. Nutr. 2022, 10, 2681–2693. [Google Scholar] [CrossRef] [PubMed]
- Zhu, J.; Chen, F.; Wang, L.; Niu, Y.; Xiao, Z. Evaluation of the synergism among volatile compounds in Oolong tea infusion by odour threshold with sensory analysis and E-nose. Food Chem. 2017, 221, 1484–1490. [Google Scholar] [CrossRef]
- Gambetta, J.M.; Bastian, S.E.P.; Cozzolino, D.; Jeffery, D.W. Factors influencing the aroma composition of chardonnay wines. J. Agric. Food Chem. 2014, 62, 6512–6534. [Google Scholar] [CrossRef]
- Ghodake, H.M.; Goswami, T.K.; Chakraverty, A. Mathematical modeling of withering characteristics of tea leaves. Dry. Technol. 2006, 24, 159–164. [Google Scholar] [CrossRef]
- Tang, M.G.; Zhang, S.; Xiong, L.G.; Zhou, J.H.; Huang, J.A.; Zhao, A.Q.; Liu, Z.H.; Liu, A.L. A comprehensive review of polyphenol oxidase in tea (Camellia sinensis): Physiological characteristics, oxidation manufacturing, and biosynthesis of functional constituents. Compr. Rev. Food Sci. Food Saf. 2023, 22, 2267–2291. [Google Scholar] [CrossRef]
- Wang, H.; Shen, S.; Wang, J.; Jiang, Y.; Li, J.; Yang, Y.; Hua, J.; Yuan, H. Novel insight into the effect of fermentation time on quality of Yunnan Congou black tea. LWT 2022, 155, 112939. [Google Scholar] [CrossRef]








| Tea Sample | Aroma Characteristics |
|---|---|
| fT | Green and grassy aroma |
| WT | Floral and fruity aroma |
| RT | Green, grassy, with a weak floral aroma |
| FT | Floral, fruity with a sweet aroma |
| DT1 | Fruity, sweet and citrus-like aroma |
| DT2 | Sweet and citrus-like aroma |
| No. | Volatile Compounds | RI | fT (μg/g) | WT (μg/g) | RT (μg/g) | FT (μg/g) | DT1 (μg/g) | DT2 (μg/g) |
|---|---|---|---|---|---|---|---|---|
| terpenoids | ||||||||
| 1 | linalool | 1099 | 7.32 ± 0.11 e | 35.37 ± 1.87 c | 7.88 ± 0.43 e | 24.88 ± 1.26 d | 38.84 ± 1.28 b | 42.60 ± 2.76 a |
| 2 | 3-methyl-6-propan-2-yl-7-oxabicyclo[4.1.0]heptan-2-one | 1261 | 24.62 ± 2.12 a | 24.94 ± 2.13 a | 19.42 ± 1.73 b | 21.71 ± 3.57 b | 15.29 ± 6.38 c | 11.57 ± 1.36 d |
| 3 | 1-methyl-4-propan-2-ylidenecyclohexene | 1088 | 20.58 ± 1.43 d | 28.18 ± 1.63 a | 26.16 ± 2.40 b | 23.68 ± 0.68 c | 9.86 ± 0.38 e | 8.72 ± 0.23 e |
| 4 | 3-(4-methylpent-3-enyl)furan | 1101 | 17.98 ± 0.81 a | 14.83 ± 0.39 b | 16.41 ± 0.81 a | 10.40 ± 0.44 c | 4.26 ± 0.14 d | 3.90 ± 0.06 d |
| 5 | 2-methyl-5-prop-1-en-2-ylcyclohexa-1,3-diene | 1111 | 14.28 ± 1.89 f | 37.57 ± 2.65 a | 32.58 ± 2.76 c | 34.50 ± 2.38 b | 23.02 ± 4.30 d | 19.52 ± 1.04 e |
| 6 | linalyl acetate | 1257 | 11.74 ± 0.81 a | 10.43 ± 0.88 b | 8.88 ± 0.86 c | 9.33 ± 1.09 bc | 5.47 ± 2.24 d | 5.45 ± 0.45 d |
| 7 | 2,6-dimethyloct-7-en-2-ol | 1064 | 11.52 ± 0.99 d | 16.92 ± 1.01 a | 15.61 ± 2.17 b | 13.97 ± 0.37 c | 4.36 ± 0.21 e | 3.71 ± 0.14 e |
| 8 | 2,7,7-trimethyl-3-oxatricyclo[4.1.1.02,4]octane | 1095 | 10.41 ± 0.61 a | 8.33 ± 0.23 c | 9.33 ± 0.47 b | 5.79 ± 0.25 d | 2.20 ± 0.07 e | 1.99 ± 0.03 e |
| 9 | (3 E)-3,7-dimethylocta-1,3,6-triene | 1049 | 7.97 ± 0.21 a | 4.44 ± 0.44 b | 4.42 ± 0.45 b | 3.41 ± 0.24 c | 2.24 ± 0.18 d | 2.23 ± 0.09 d |
| 10 | 4-methylidene-1-propan-2-ylbicyclo[3.1.0]hexane | 1070 | 8.25 ± 0.64 c | 12.05 ± 0.70 a | 11.17 ± 1.70 a | 9.86 ± 0.27 bc | 3.04 ± 0.15 d | 2.57 ± 0.09 d |
| esters | ||||||||
| 11 | methyl salicylate | 1192 | 65.52 ± 5.34 c | 119.67 ± 6.16 a | 98.60 ± 3.11 b | 99.92 ± 1.48 b | 36.88 ± 3.77 d | 32.44 ± 1.04 e |
| 12 | methyl benzoate | 1094 | 4.57 ± 0.26 a | 3.59 ± 0.11 b | 4.06 ± 0.19 a | 2.46 ± 0.09 c | 0.80 ± 0.02 d | 0.72 ± 0.01 d |
| 13 | (E)-2-methylbut-2-ena1 | 1088 | 4.74 ± 0.37 c | 6.81 ± 0.37 a | 6.31 ± 0.57 a | 5.64 ± 0.03 b | 2.44 ± 0.10 d | 2.14 ± 0.05 d |
| 14 | [(Z)-pent-2-enyl] butanoate | 1091 | 3.85 ± 0.277 c | 5.38 ± 0.28 a | 5.05 ± 0.46 a | 4.58 ± 0.10 b | 1.87 ± 0.08 d | 1.65 ± 0.04 d |
| 15 | [(Z)-hex-3-enyl] hexanoate | 1380 | 1.97 ± 0.42 d | 17.31 ± 2.06 a | 9.32 ± 0.67 c | 11.01 ± 0.94 b | 11.67 ± 3.11 b | 9.78 ± 0.63 c |
| 16 | 3-methylbutyl hexanoate | 1250 | 2.09 ± 0.17 a | 2.15 ± 0.19 a | 1.66 ± 0.15 bc | 1.88 ± 0.32 b | 1.27 ± 0.54 c | 0.96 ± 0.11 d |
| 17 | 2-methylpropyl acetate | 772 | 1.78 ± 0.04 b | 1.76 ± 0.02 b | 1.82 ± 0.00 a | 1.82 ± 0.01 a | 1.80 ± 0.03 a | 1.79 ± 0.04 b |
| 18 | hex-5-enyl hexanoate | 1371 | 1.45 ± 0.25 e | 13.72 ± 1.58 a | 7.40 ± 0.54 d | 8.65 ± 0.79 c | 9.29 ± 2.49 b | 7.77 ± 0.53 d |
| 19 | (5-methyl-2-prop-1-en-2-ylcyclohexyl) acetate | 1259 | 1.71 ± 0.14 a | 1.63 ± 0.13 a | 1.31 ± 0.12 b | 1.44 ± 0.19 b | 0.99 ± 0.39 c | 0.77 ± 0.08 c |
| 20 | 3-methylbutyl butanoate | 1056 | 1.57 ± 0.62 b | 1.95 ± 0.23 a | 1.56 ± 0.19 b | 1.66 ± 0.23 b | 0.79 ± 0.10 c | 0.88 ± 0.04 c |
| heterocyclic compound | ||||||||
| 21 | (E)-linalool oxide (furanoid) | 1086 | 29.03 ± 2.17 d | 40.10 ± 2.07 a | 34.43 ± 3.25 c | 34.57 ± 0.74 c | 36.41 ± 0.60 b | 35.18 ± 0.27 b |
| 22 | 1-thiophen-2-ylethanone | 1092 | 4.32 ± 0.52 e | 9.74 ± 0.75 b | 7.03 ± 0.34 d | 14.83 ± 0.81 a | 10.21 ± 1.07 b | 9.22 ± 0.22 bc |
| 23 | 3,5-dimethylpyrazole-1-carboximidamide | 1096 | 17.86 ± 1.27 d | 25.29 ± 1.51 a | 23.48 ± 2.20 b | 21.46 ± 0.53 c | 8.66 ± 0.34 e | 7.64 ± 0.21 e |
| 24 | 1-(5-ethenyl-5-methyloxolan-2-yl)ethanol | 1066 | 0.06 ± 0.01 d | 5.07 ± 0.09 b | 2.12 ± 0.13 c | 7.67 ± 0.51 a | 7.87 ± 1.04 a | 7.05 ± 0.04 a |
| 25 | 2-methylfuran-3-thiol | 870 | 9.35 ± 0.46 a | 8.19 ± 0.19 b | 8.82 ± 0.48 ab | 6.64 ± 0.41 c | 5.20 ± 0.17 d | 5.00 ± 0.16 d |
| 26 | 3-butylthiophene | 1093 | 4.84 ± 0.23 a | 4.15 ± 0.01 ab | 4.37 ± 0.37 a | 4.13 ± 0.33 ab | 3.81 ± 0.28 c | 4.00 ± 0.03 ab |
| 27 | 1H-pyridin-2-one | 1094 | 2.83 ± 0.18 c | 3.12 ± 0.20 b | 3.04 ± 0.08 b | 3.13 ± 0.30 b | 4.20 ± 0.50 a | 4.08 ± 0.27 a |
| 28 | 2-propyl-1H-imidazole | 1095 | 3.46 ± 0.10 b | 3.51 ± 0.07 b | 3.47 ± 0.16 b | 3.37 ± 0.26 b | 3.96 ± 0.23 a | 3.84 ± 0.09 a |
| 29 | 6-ethenyl-2,2,6-trimethyloxan-3-ol | 1173 | 10.70 ± 0.85 d | 15.52 ± 0.86 a | 14.31 ± 2.06 b | 12.73 ± 0.36 c | 3.92 ± 0.19 e | 3.31 ± 0.13 e |
| 30 | furaneol | 1070 | 5.38 ± 0.39 c | 7.57 ± 0.44 a | 7.00 ± 0.66 a | 6.41 ± 0.16 b | 2.60 ± 0.10 d | 2.30 ± 0.05 d |
| alcohols | ||||||||
| 31 | (4-methylphenyl)methanol | 1106 | 5.85 ± 0.35 a | 4.58 ± 0.13 b | 5.17 ± 0.26 a | 3.18 ± 0.12 c | 1.14 ± 0.04 d | 1.04 ± 0.02 d |
| 32 | 2-(1-methyl-2-prop-1-en-2-ylcyclobutyl)ethanol | 1183 | 4.32 ± 0.52e | 9.77 ± 0.76c | 7.03 ± 0.34d | 14.83 ± 0.81a | 10.22 ± 1.08b | 9.22 ± 0.23c |
| 34 | (2R)-hexan-2-ol | 780 | 1.96 ± 0.08 a | 1.91 ± 0.01 a | 1.96 ± 0.09 a | 1.94 ± 0.02 a | 1.91 ± 0.01 a | 1.96 ± 0.08 a |
| 35 | 1-phenylbut-3-en-1-ol | 1244 | 1.24 ± 0.07 c | 1.40 ± 0.07 b | 1.35 ± 0.05 bc | 1.41 ± 0.130 b | 1.86 ± 0.23 a | 1.81 ± 0.13 a |
| 36 | 2-cyclopentylethanol | 1003 | 0.71 ± 0.00 c | 1.66 ± 0.01 b | 2.14 ± 0.32 a | 0.36 ± 0.00 d | 0.07 ± 0.00 e | 0.07 ± 0.00 e |
| 37 | 2,6-dimethylcyclohexan-1-ol | 1112 | 0.74 ± 0.27 b | 0.95 ± 0.11 a | 0.73 ± 0.11 b | 0.78 ± 0.12 b | 0.32 ± 0.04 c | 0.39 ± 0.01 c |
| 38 | 1-hexanol | 868 | 0.66 ± 0.07 d | 5.66 ± 0.10 b | 6.98 ± 0.87 a | 4.15 ± 0.15 c | 0.45 ± 0.04 e | 0.35 ± 0.03 e |
| 39 | 2-furanmethanol | 851 | 0.36 ± 0.02 e | 4.34 ± 0.13 a | 1.14 ± 0.10 c | 3.87 ± 0.04 b | 0.59 ± 0.05 d | 0.42 ± 0.02 e |
| 40 | 1-octanol | 1072 | 0.42 ± 0.03 b | 0.64 ± 0.04 a | 0.58 ± 0.06 a | 0.52 ± 0.01 a | 0.18 ± 0.01 c | 0.15 ± 0.01 c |
| aldehydes | ||||||||
| 41 | (Z)-dec-2-enal | 1252 | 9.11 ± 0.74 a | 8.94 ± 0.73 a | 7.13 ± 0.71 b | 7.82 ± 1.19 b | 5.64 ± 0.18 c | 4.40 ± 0.45 d |
| 42 | benzeneacetAldehyde | 1049 | 4.05 ± 0.12 a | 3.40 ± 0.21 b | 2.86 ± 0.30 c | 2.78 ± 0.18 c | 2.14 ± 0.19 d | 1.98 ± 0.29 d |
| 43 | (E)-hex-2-enal | 854 | 1.37 ± 0.05 d | 5.66 ± 0.12 a | 4.65 ± 0.25 b | 3.65 ± 0.03 c | 0.48 ± 0.16 e | 0.26 ± 0.03 f |
| 44 | (E)-non-2-enal | 1162 | 1.12 ± 0.06 b | 1.16 ± 0.03 b | 1.10 ± 0.04 b | 1.04 ± 0.07 b | 1.60 ± 0.12 a | 1.56 ± 0.04 a |
| 45 | benzAldehyde | 1176 | 0.87 ± 0.17 d | 4.38 ± 0.09 bc | 3.01 ± 0.36 c | 6.58 ± 0.18 a | 4.90 ± 0.43 b | 4.48 ± 0.11 bc |
| 46 | nonanal | 1104 | 0.65 ± 0.13 d | 1.01 ± 0.03 b | 0.91 ± 0.04 c | 0.98 ± 0.04 c | 1.45 ± 0.21 a | 1.45 ± 0.02 a |
| 47 | hexanal | 801 | 0.53 ± 0.03 d | 2.30 ± 0.19 b | 0.74 ± 0.01 c | 4.15 ± 0.35 a | 0.63 ± 0.01 c | 0.47 ± 0.02 d |
| 48 | (E)-non-6-enal | 1124 | 0.46 ± 0.07 a | 0.29 ± 0.02 b | 0.25 ± 0.01 b | 0.24 ± 0.02 b | 0.17 ± 0.01 c | 0.16 ± 0.00 c |
| 49 | lilac Aldehyde D | 1169 | 0.47 ± 0.03 d | 0.96 ± 0.03 a | 0.67 ± 0.01 b | 0.86 ± 0.07 a | 0.67 ± 0.11 b | 0.57 ± 0.02 c |
| 50 | (Z)-1-(1-ethoxyethoxy)hex-3-ene | 1102 | 0.52 ± 0.02 a | 0.45 ± 0.01 a | 0.48 ± 0.02 a | 0.35 ± 0.02 b | 0.23 ± 0.01 c | 0.21 ± 0.00 c |
| ketones | ||||||||
| 51 | 6-methyl-3-propan-2-yl-7-oxabicyclo[4.1.0]heptan-2-one | 1256 | 23.66 ± 1.90 b | 19.48 ± 1.74 d | 25.04 ± 2.14 a | 21.90 ± 3.48 c | 11.917 ± 0.97 e | 11.61 ± 1.36 e |
| 52 | 4,7,7-trimethylbicyclo[3.2.0]hept-3-en-6-one | 1108 | 19.72 ± 1.18 a | 17.52 ± 0.94 b | 15.64 ± 0.48 c | 10.72 ± 0.44 d | 3.36 ± 0.05 e | 3.09 ± 0.04 e |
| 53 | (3E,5E)-octa-3,5-dien-2-one | 1073 | 1.96 ± 0.147 c | 2.54 ± 0.35 a | 2.73 ± 0.14 a | 2.31 ± 0.06 b | 0.69 ± 0.03 d | 0.63 ± 0.02 d |
| 54 | 2-hydroxy-2,6,6-trimethylbicyclo[3.1.1]heptan-3-one | 1256 | 1.85 ± 0.13 b | 1.50 ± 0.12 d | 1.97 ± 0.18 a | 1.70 ± 0.3 c | 0.89 ± 0.05 e | 0.90 ± 0.09 e |
| 55 | 4-hexen-3-one | 855 | 1.39 ± 0.07 e | 5.11 ± 0.39 c | 14.72 ± 0.27 a | 13.04 ± 0.25 b | 1.98 ± 0.17 d | 1.38 ± 0.08 e |
| 56 | 5-propan-2-ylbicyclo[3.1.0]hex-3-en-2-one | 1117 | 0.83 ± 0.12 e | 1.88 ± 0.16 b | 2.16 ± 0.15 a | 1.96 ± 0.15 b | 1.17 ± 0.09 c | 1.08 ± 0.05 cd |
| 57 | 8-nonen-2-one | 1085 | 0.94 ± 0.06 b | 1.17 ± 0.10 a | 1.25 ± 0.06 a | 1.06 ± 0.02 ab | 0.46 ± 0.01 c | 0.43 ± 0.01 c |
| 58 | 3-(hydroxymethyl)nonan-2-one | 1093 | 0.86 ± 0.05 b | 1.09 ± 0.09 a | 1.17 ± 0.06 a | 0.99 ± 0.01 ab | 0.42 ± 0.01 c | 0.39 ± 0.01 c |
| 59 | 3-methylcyclohex-2-en-1-one | 1075 | 0.90 ± 0.10 b | 1.10 ± 0.15 a | 1.21 ± 0.12 a | 1.05 ± 0.01 a | 0.34 ± 0.01 c | 0.30 ± 0.01 c |
| 60 | 2,2,3-trimethylcyclobutan-1-one | 847 | 0.50 ± 0.02 d | 1.92 ± 0.14 b | 5.20 ± 0.09 a | 4.53 ± 0.09 a | 0.67 ± 0.05 c | 0.48 ± 0.03 d |
| hydrocarbons | ||||||||
| 61 | undeca-1,10-diene | 1095 | 10.71 ± 0.69 a | 9.63 ± 0.44 b | 8.75 ± 0.23 c | 6.32 ± 0.24 d | 2.53 ± 0.05 e | 2.38 ± 0.04 e |
| 62 | 2,7-dimethyl-3,6-dimethylideneocta-1,7-diene | 1083 | 7.23 ± 0.48 c | 9.09 ± 0.84 a | 9.79 ± 0.52 a | 8.29 ± 0.19 b | 3.39 ± 0.04 d | 3.11 ± 0.08 d |
| 63 | (6Z)-2,6-dimethylocta-2,6-diene | 985 | 6.01 ± 0.23 a | 3.88 ± 0.34 b | 3.95 ± 0.31 b | 3.10 ± 0.24 c | 1.87 ± 0.11 d | 1.82 ± 0.03 d |
| 64 | albene | 1159 | 3.46 ± 0.14 c | 3.48 ± 0.15 c | 3.79 ± 0.12 b | 3.33 ± 0.25 c | 4.80 ± 0.27 a | 4.95 ± 0.17 a |
| 65 | 5-butylcyclohexa-1,3-diene | 1043 | 3.01 ± 0.10 a | 1.82 ± 0.14 b | 1.87 ± 0.16 b | 1.52 ± 0.20 c | 1.01 ± 0.08 d | 0.99 ± 0.03 d |
| 66 | 4-methyl-1-prop-1-en-2-ylcyclohexene | 1073 | 2.83 ± 0.21 c | 3.72 ± 0.52 ab | 4.04 ± 0.23 a | 3.31 ± 0.07 b | 1.02 ± 0.02 d | 0.9 ± 0.03 d |
| 67 | 2-ethenyl-1,1-dimethyl-3-methylidenecyclohexane | 1071 | 1.88 ± 0.14 c | 2.53 ± 0.36 a | 2.78 ± 0.15 a | 2.26 ± 0.04 b | 0.68 ± 0.02 d | 0.59 ± 0.02 d |
| 68 | 5-methylundecane | 1156 | 1.68 ± 0.07 c | 1.66 ± 0.07 c | 1.80 ± 0.06 b | 1.58 ± 0.12 c | 2.30 ± 0.11 a | 2.38 ± 0.05 a |
| 69 | (3E)-3-ethyl-2-methylhexa-1,3-diene | 1031 | 1.46 ± 0.04 a | 1.00 ± 0.08 b | 0.94 ± 0.07 c | 0.73 ± 0.04 d | 0.43 ± 0.02 e | 0.41 ± 0.01 e |
| 70 | 5-methyldecane | 1057 | 1.45 ± 0.51 c | 1.48 ± 0.19 c | 1.87 ± 0.21 a | 1.60 ± 0.21 b | 0.71 ± 0.02 d | 0.85 ± 0.03 d |
| aromatics | ||||||||
| 71 | 1-methoxypropylbenzene | 1104 | 17.69 ± 1.07 a | 15.63 ± 0.78 b | 13.80 ± 0.36 c | 9.42 ± 0.36 d | 2.79 ± 0.04 e | 2.53 ± 0.03 e |
| 72 | nitrobenzene | 1080 | 0.91 ± 0.06 b | 1.22 ± 0.17 a | 1.38 ± 0.07 a | 1.22 ± 0.05 a | 0.36 ± 0.04 c | 0.32 ± 0.02 c |
| 73 | 5-bromopentylbenzene | 1487 | 0.57 ± 0.09 c | 0.60 ± 0.11 c | 0.65 ± 0.01 | 0.66 ± 0.09 c | 1.15 ± 0.16 b | 1.37 ± 0.20 a |
| 74 | 2-methoxyethylbenzene | 1086 | 0.61 ± 0.04 b | 0.74 ± 0.07 b | 0.84 ± 0.04 a | 0.71 ± 0.01 b | 0.30 ± 0.00 c | 0.27 ± 0.01 c |
| 75 | 1,2-dimethoxy-4-[(E)-prop-1-enyl]benzene | 1492 | 0.40 ± 0.07 d | 0.40 ± 0.07 d | 0.44 ± 0.02 d | 0.54 ± 0.09 c | 0.94 ± 0.07 b | 1.14 ± 0.15 a |
| 76 | 1,2,4-trimethylbenzene | 990 | 0.41 ± 0.02 a | 0.28 ± 0.02 b | 0.29 ± 0.02 b | 0.24 ± 0.01 b | 0.16 ± 0.01 c | 0.17 ± 0.01 c |
| 77 | 1-methyl-4-prop-1-en-2-ylbenzene | 1090 | 0.34 ± 0.01 a | 0.27 ± 0.03 a | 0.27 ± 0.01 a | 0.22 ± 0.01 ab | 0.13 ± 0.01 b | 0.12 ± 0.01 b |
| 78 | 1-methyl-3-prop-1-en-2-ylbenzene | 1082 | 0.31 ± 0.01 a | 0.23 ± 0.01 b | 0.22 ± 0.01 b | 0.18 ± 0.01 bc | 0.12 ± 0.01 c | 0.12 ± 0.00 c |
| 79 | naphthalene | 1182 | 0.35 ± 0.05 a | 0.27 ± 0.01 b | 0.24 ± 0.00 b | 0.26 ± 0.02 b | 0.34 ± 0.03 a | 0.36 ± 0.01 a |
| 80 | butylbenzene | 1054 | 0.29 ± 0.00 b | 0.27 ± 0.02 b | 0.32 ± 0.02 a | 0.27 ± 0.01 b | 0.37 ± 0.02 a | 0.32 ± 0.01 a |
| amines | ||||||||
| 81 | (1R)-1-(4-methylphenyl)ethanamine | 1185 | 65.88 ± 5.33 c | 98.61 ± 3.11 b | 119.70 ± 6.17 a | 99.93 ± 1.48 b | 35.39 ± 1.89 d | 32.45 ± 1.05 d |
| 82 | N-methyl-N-prop-2-enylbutan-1-amine | 856 | 0.95 ± 0.02 a | 0.89 ± 0.04 a | 0.91 ± 0.02 a | 0.88 ± 0.05 a | 0.75 ± 0.01 b | 0.79 ± 0.01 b |
| 83 | N-methyloctan-1-amine | 1088 | 0.47 ± 0.04 b | 0.62 ± 0.05 a | 0.65 ± 0.01 a | 0.53 ± 0.01 ab | 0.24 ± 0.01 c | 0.21 ± 0.01 c |
| 84 | N,N-dimethylaniline | 1101 | 0.42 ± 0.02 a | 0.37 ± 0.01 b | 0.32 ± 0.01 b | 0.22 ± 0.01 c | 0.08 ± 0.00 d | 0.08 ± 0.00 d |
| 85 | N-phenylformamide | 1221 | 0.12 ± 0.01 a | 0.13 ± 0.01 a | 0.14 ± 0.01 a | 0.12 ± 0.02 a | 0.05 ± 0.00 b | 0.04 ± 0.01 b |
| 86 | benzeneacetamide | 1402 | 0.09 ± 0.01 a | 0.04 ± 0.00 d | 0.06 ± 0.01 b | 0.05 ± 0.01 c | 0.03 ± 0.01 e | 0.04 ± 0.01 d |
| 87 | N-ethylaniline | 1128 | 0.04 ± 0.00 a | 0.03 ± 0.00 b | 0.03 ± 0.00 b | 0.02 ± 0.01 c | 0.02 ± 0.00 c | 0.01 ± 0.01 d |
| 88 | N-methylaniline | 1066 | 0.03 ± 0.00 b | 0.04 ± 0.01 a | 0.04 ± 0.01 a | 0.04 ± 0.01 a | 0.02 ± 0.01 c | 0.02 ± 0.01 c |
| 89 | amantadine | 1231 | 0.02 ± 0.01 b | 0.02 ± 0.00 b | 0.02 ± 0.00 b | 0.03 ± 0.01 a | 0.02 ± 0.00 b | 0.02 ± 0.00 b |
| 90 | N-propyl-N-[(Z)-propylideneamino]propan-1-amine | 1181 | 0.02 ± 0.00 c | 0.03 ± 0.00 b | 0.03 ± 0.01 b | 0.05 ± 0.00 a | 0.03 ± 0.00 b | 0.03 ± 0.00 b |
| ethers | ||||||||
| 91 | 1-methoxy-2,3-dimethylbenzene | 1144 | 0.19 ± 0.01 a | 0.13 ± 0.01 b | 0.12 ± 0.01 c | 0.09 ± 0.01 d | 0.06 ± 0.00 e | 0.06 ± 0.00 e |
| 92 | 1-butan-2-yl-4-methoxybenzene | 1254 | 0.09 ± 0.01 a | 0.08 ± 0.01 b | 0.08 ± 0.01 b | 0.08 ± 0.01 b | 0.05 ± 0.00 c | 0.05 ± 0.00 c |
| 93 | 1-methoxy-2-methylbenzene | 1008 | 0.01 ± 0.00 b | 0.01 ± 0.00 b | 0.01 ± 0.00 b | 0.01 ± 0.00 b | 0.01 ± 0.00 b | 0.02 ± 0.00 a |
| 94 | methoxymethylbenzene | 969 | 0.01 ± 0.00 a | 0 | 0 | 0 | 0 | 0 |
| 95 | 1-(1-ethoxyethoxy)propane | 821 | 0 | 0 | 0.01 ± 0.00 a | 0 | 0.01 ± 0.00 a | 0 |
| acids | ||||||||
| 96 | benzeneacetic acid | 1262 | 4.31 ± 0.22 a | 3.37 ± 0.31 c | 3.84 ± 0.28 b | 3.46 ± 0.27 c | 2.20 ± 0.15 d | 1.96 ± 0.12 e |
| 97 | heptanoic acid | 1080 | 0.65 ± 0.04 c | 0.88 ± 0.11 ab | 0.94 ± 0.04 a | 0.75 ± 0.02 b | 0.22 ± 0.00 d | 0.20 ± 0.01 d |
| 98 | 3,7-dimethyloct-6-enoic acid | 1314 | 0.24 ± 0.07 a | 0.20 ± 0.01 a | 0.27 ± 0.02 a | 0.22 ± 0.04 a | 0.11 ± 0.01 b | 0.13 ± 0.01 b |
| 99 | 2-(4-methylphenyl)acetic acid | 1363 | 0.13 ± 0.01 bc | 0.11 ± 0.01 c | 0.13 ± 0.01 bc | 0.14 ± 0.02 b | 0.15 ± 0.01 b | 0.18 ± 0.01 a |
| 100 | cyclohexanecarboxylic acid | 1010 | 0.12 ± 0.03 b | 0.11 ± 0.01 bc | 0.14 ± 0.01 a | 0.12 ± 0.01 b | 0.06 ± 0.00 c | 0.07 ± 0.00 c |
| 101 | undecylenic acid | 1484 | 0.09 ± 0.01 c | 0.11 ± 0.02 b | 0.12 ± 0.01 b | 0.12 ± 0.02 b | 0.21 ± 0.02 a | 0.24 ± 0.04 a |
| 102 | 2-methylpent-2-enoic acid | 974 | 0.11 ± 0.02 a | 0.09 ± 0.01 a | 0.11 ± 0.00 a | 0.04 ± 0.00 b | 0 | 0 |
| 103 | 2-methylpentanoic acid | 959 | 0.09 ± 0.01 d | 0.27 ± 0.02 c | 0.37 ± 0.01 bc | 0.54 ± 0.02 a | 0.41 ± 0.02 b | 0.38 ± 0.01 bc |
| 104 | (Z)-8-methylnon-6-enoic acid | 1373 | 0.04 ± 0.01 c | 0.18 ± 0.01 b | 0.33 ± 0.04 a | 0.21 ± 0.01 b | 0.18 ± 0.01 b | 0.18 ± 0.02 b |
| 105 | 3-phenylpropanoic acid | 1356 | 0.04 ± 0.01 b | 0.03 ± 0.01 c | 0.03 ± 0.01 c | 0.04 ± 0.01 b | 0.04 ± 0.00 b | 0.05 ± 0.00 a |
| phenols | ||||||||
| 106 | phenol | 980 | 2.75 ± 0.05 a | 1.25 ± 0.10 b | 0.58 ± 0.02 c | 0.28 ± 0.04 e | 0.49 ± 0.01 c | 0.36 ± 0.03 d |
| 107 | 4,5-dimethylbenzene-1,3-diol | 1490 | 0.48 ± 0.09 d | 0.52 ± 0.11 c | 0.57 ± 0.01 c | 0.53 ± 0.08 c | 0.99 ± 0.18 b | 1.16 ± 0.19 a |
| 108 | 4-methylphenol | 1077 | 0.39 ± 0.02 c | 0.50 ± 0.06 a | 0.54 ± 0.02 a | 0.46 ± 0.01 b | 0.16 ± 0.01 d | 0.15 ± 0.01 d |
| 109 | 2-methylphenol | 1054 | 0.09 ± 0.01 a | 0.04 ± 0.01 c | 0.04 ± 0.01 c | 0 | 0 | 0.06 ± 0.01 b |
| 110 | 4-ethyl-2-methoxyphenol | 1282 | 0.10 ± 0.01 c | 0.17 ± 0.02 b | 0.22 ± 0.02 a | 0.25 ± 0.02 a | 0.11 ± 0.02 c | 0.09 ± 0.01 c |
| 111 | 3-methylphenol | 1075 | 0.10 ± 0.01 b | 0.17 ± 0.01 a | 0.18 ± 0.01 a | 0.16 ± 0.01 a | 0.07 ± 0.00 c | 0.07 ± 0.00 c |
| 112 | aphthalen-2-ol | 1521 | 0.08 ± 0.01 b | 0.07 ± 0.01 b | 0.08 ± 0.01 b | 0.08 ± 0.01 b | 0.10 ± 0.01 a | 0.11 ± 0.00 a |
| 113 | 3-methoxy-5-methylphenol | 1318 | 0.08 ± 0.01 d | 0.19 ± 0.01 c | 0.29 ± 0.01 b | 0.38 ± 0.02 a | 0.35 ± 0.01 a | 0.37 ± 0.01 a |
| 114 | 2,3,6-trimethylphenol | 1239 | 0.07 ± 0.01 b | 0.10 ± 0.00 a | 0.12 ± 0.01 a | 0.11 ± 0.01 a | 0.08 ± 0.01 b | 0.09 ± 0.01 b |
| 115 | 4-butan-2-ylphenol | 1315 | 0.03 ± 0.00 b | 0.03 ± 0.01 b | 0.03 ± 0.00 b | 0.03 ± 0.01 b | 0.04 ± 0.01 a | 0.03 ± 0.01 b |
| halogenated hydrocarbons | ||||||||
| 116 | 1-iodononane | 1342 | 0.19 ± 0.05 b | 0.17 ± 0.01 b | 0.23 ± 0.02 a | 0.19 ± 0.06 b | 0.09 ± 0.01 d | 0.12 ± 0.01 c |
| 117 | (E)-1,3-dichloroprop-1-ene | 763 | 0.06 ± 0.00 b | 0.07 ± 0.01 a | 0.06 ± 0.00 b | 0.06 ± 0.00 b | 0.06 ± 0.00 b | 0.06 ± 0.00 b |
| 118 | 2-bromododecane | 1505 | 0.03 ± 0.01 b | 0.03 ± 0.00 b | 0.04 ± 0.01 a | 0.04 ± 0.01 a | 0.03 ± 0.00 b | 0.04 ± 0.00 a |
| 119 | 1-iododecane | 1433 | 0.01 ± 0.00 b | 0.01 ± 0.00 b | 0.02 ± 0.00 a | 0.02 ± 0.01 a | 0.01 ± 0.00 b | 0.01 ± 0.00 b |
| nitrogen compounds | ||||||||
| 120 | carbamoylurea | 1237 | 0.23 ± 0.01 b | 0.24 ± 0.01 b | 0.26 ± 0.01 b | 0.26 ± 0.02 b | 0.32 ± 0.00 a | 0.34 ± 0.02 a |
| 121 | 2-(cyanomethylamino)acetonitrile | 1108 | 0.13 ± 0.02 a | 0.11 ± 0.01 a | 0.12 ± 0.01 a | 0.11 ± 0.01 a | 0.07 ± 0.01 b | 0.06 ± 0.00 b |
| 122 | benzonitrile | 984 | 0.09 ± 0.01 a | 0.06 ± 0.01 b | 0.06 ± 0.01 b | 0.05 ± 0.01 b | 0.03 ± 0.00 c | 0.03 ± 0.00 c |
| 123 | ditert-butyldiazene | 817 | 0.07 ± 0.04 b | 0.07 ± 0.02 b | 0.11 ± 0.02 a | 0.10 ± 0.01 a | 0.05 ± 0.01 b | 0.06 ± 0.01 b |
| 124 | dodecanenitrile | 1490 | 0.05 ± 0.01 c | 0.05 ± 0.01 c | 0.06 ± 0.00 c | 0.06 ± 0.01 c | 0.09 ± 0.01 b | 0.11 ± 0.01 a |
| 125 | 2-nonenenitrile | 1194 | 0.04 ± 0.01 b | 0.08 ± 0.01 a | 0.08 ± 0.01 a | 0.07 ± 0.01 a | 0.04 ± 0.00 b | 0.04 ± 0.00 b |
| 126 | (2Z)-3,7-dimethylocta-2,6-dienenitrile | 1231 | 0.04 ± 0.00 c | 0.08 ± 0.01 a | 0.08 ± 0.00 a | 0.06 ± 0.00 b | 0.04 ± 0.00 c | 0.04 ± 0.00 c |
| 127 | dicyandiamide | 866 | 0.03 ± 0.01 c | 0.49 ± 0.07 a | 0.43 ± 0.01 a | 0.29 ± 0.01 b | 0.04 ± 0.01 c | 0.02 ± 0.00 c |
| 128 | acetyl cyanide | 701 | 0 | 0.01 ± 0.00 a | 0.01 ± 0.00 a | 0.01 ± 0.00 a | 0 | 0 |
| 129 | tricyclo[3.3.1.1(3,7)]decane, 2-nitro | 1224 | 0.01 ± 0.00 b | 0.01 ± 0.00 b | 0.01 ± 0.00 b | 0.02 ± 0.00 a | 0.02 ± 0.00 a | 0.02 ± 0.00 a |
| sulfur compounds | ||||||||
| 130 | 2-(ethyldisulfanyl)propane | 985 | 0.75 ± 0.03 a | 0.48 ± 0.04 b | 0.48 ± 0.04 b | 0.37 ± 0.02 c | 0.23 ± 0.02 d | 0.23 ± 0.00 d |
| 131 | 1-prop-2-enylsulfanylpropane | 871 | 0.17 ± 0.01 c | 2.54 ± 0.17 a | 2.24 ± 0.04 | 1.47 ± 0.12 b | 0.15 ± 0.01 c | 0.13 ± 0.01 c |
| 132 | diallyl disulfide | 1081 | 0.04 ± 0.01 b | 0.04 ± 0.00 b | 0.06 ± 0.01 a | 0.05 ± 0.00 ab | 0.02 ± 0.00 c | 0.02 ± 0.00 c |
| 133 | methyl phenyl sulfide | 1106 | 0.02 ± 0.00 d | 0.04 ± 0.00 c | 0.04 ± 0.00 c | 0.05 ± 0.00 bc | 0.07 ± 0.00 a | 0.07 ± 0.00 a |
| 134 | methyl furfuryl disulfide | 1226 | 0.02 ± 0.00 a | 0.03 ± 0.00 c | 0.05 ± 0.00 b | 0.10 ± 0.00 a | 0.10 ± 0.00 a | 0.13 ± 0.00 a |
| 135 | dipropyl trisulfide | 1328 | 0.01 ± 0.00 a | 0.01 ± 0.00 a | 0.01 ± 0.00 a | 0.01 ± 0.00 a | 0.01 ± 0.00 a | 0.01 ± 0.00 a |
| others | ||||||||
| 136 | n-pentyl methylphosphonofluoridate | 1073 | 0.08 ± 0.00 c | 0.10 ± 0.01 a | 0.11 ± 0.01 a | 0.09 ± 0.01 bc | 0.03 ± 0.00 d | 0.03 ± 0.00 d |
| 137 | acetic anhydride | 722 | 0.05 ± 0.00 c | 0.16 ± 0.01 a | 0.13 ± 0.00 a | 0.07 ± 0.01 bc | 0 | 0 |
| 138 | hexanoyl hexanoate | 1517 | 0.01 ± 0.00 b | 0.01 ± 0.00 b | 0.01 ± 0.00 b | 0.01 ± 0.00 b | 0.01 ± 0.00 b | 0.02 ± 0.00 a |
| 139 | 3-methylbutanoyl 3-methylbutanoate | 1190 | 0.01 ± 0.00 d | 0.09 ± 0.00 a | 0.06 ± 0.00 b | 0.02 ± 0.00 cd | 0.02 ± 0.00 cd | 0.01 ± 0.00 d |
| No. | Compounds | Odor Type ψ | Threshold (μg/kg) ᶲ | OAVs # | |||||
|---|---|---|---|---|---|---|---|---|---|
| fT | WT | RT | FT | DT1 | DT2 | ||||
| V1 | citronellol | Floral | 0.004 c | 89,671.29 | 121,595.34 | 105,633.31 | 105,633.30 | 110,953.99 | 47,351.61 |
| V2 | methyl cyclohexanecarboxylate | Fruity | 0.001 d | 24,667.94 | 83,107.49 | 96,637.87 | 44,535.88 | 17,097.50 | 18,184.37 |
| V3 | linalool | Citrus, Floral | 10 a | 731.57 | 3537.32 | 788.49 | 2488.27 | 3883.69 | 4260.36 |
| V4 | p-cymene | Citrus | 5.01 d | 85.64 | 170.09 | 95.82 | 132.19 | 187.10 | 291.98 |
| V5 | (E)-linalool oxide (furanoid) | Floral | 190 c | 152.79 | 211.06 | 181.21 | 181.93 | 191.64 | 185.16 |
| V6 | (3Z)-3,7-dimethylocta-1,3,6-triene | Floral | 34 c | 145.23 | 86.27 | 86.74 | 66.18 | 40.12 | 39.12 |
| V7 | 1-methyl-4-propan-2- 2-ylidenecyclohexene | Herbal | 200 d | 102.89 | 140.89 | 130.80 | 118.40 | 47.91 | 43.65 |
| V8 | D-limonene | Citrus | 34 d | 55.74 | 35.30 | 36.47 | 27.19 | 16.55 | 15.99 |
| V9 | 2-pentylfuran | Fruity | 4.8 a | 21.35 | 26.76 | 26.08 | 64.19 | 55.60 | 89.24 |
| V10 | fenchone | Green | 440 d | 16.91 | 13.42 | 14.97 | 9.30 | 3.49 | 3.24 |
| V11 | citral | Citrus | 32 d | 12.63 | 30.79 | 22.58 | 33.18 | 12.37 | 10.43 |
| V12 | linalyl acetate | Herbal | 1000 d | 11.74 | 10.43 | 8.88 | 9.33 | 5.47 | 5.45 |
| V13 | 2,3,5,6-tetramethylpyrazine | Nutty | 8.6 c | 7.10 | 9.38 | 8.71 | 7.91 | 4.34 | 4.12 |
| V14 | 2-(2Z)-2-pentenyl-furan | Fruity | 4.8 a | 5.08 | 15.84 | 11.23 | 44.87 | 25.93 | 41.52 |
| V15 | citronellal | Floral | 6 d | 4.79 | 13.22 | 9.00 | 9.00 | 10.41 | 4.51 |
| V16 | 4-methylpent-3-en-2-one | Nutty | 200 b | 0.20 | 0.88 | 0.33 | 1.14 | 0.23 | 0.33 |
| V17 | 1-(2-methylphenyl)ethanone | Floral | 200 b | 0.40 | 0.79 | 0.60 | 1.19 | 0.83 | 0.82 |
Disclaimer/Publisher’s Note: The statements, opinions and data contained in all publications are solely those of the individual author(s) and contributor(s) and not of MDPI and/or the editor(s). MDPI and/or the editor(s) disclaim responsibility for any injury to people or property resulting from any ideas, methods, instructions or products referred to in the content. |
© 2023 by the authors. Licensee MDPI, Basel, Switzerland. This article is an open access article distributed under the terms and conditions of the Creative Commons Attribution (CC BY) license (https://creativecommons.org/licenses/by/4.0/).
Share and Cite
Jiang, B.; Yang, L.; Luo, X.; Huang, R.; Jiao, W.; Zhong, X.; Li, L.; Wang, Q.; Liu, M.; Liu, K. Aroma Formation and Dynamic Changes during Sichuan Black Tea Processing by GC–MS-Based Metabolomics. Fermentation 2023, 9, 686. https://doi.org/10.3390/fermentation9070686
Jiang B, Yang L, Luo X, Huang R, Jiao W, Zhong X, Li L, Wang Q, Liu M, Liu K. Aroma Formation and Dynamic Changes during Sichuan Black Tea Processing by GC–MS-Based Metabolomics. Fermentation. 2023; 9(7):686. https://doi.org/10.3390/fermentation9070686
Chicago/Turabian StyleJiang, Bin, Liran Yang, Xueping Luo, Rongyan Huang, Wenwen Jiao, Xiaoxue Zhong, Lixia Li, Qi Wang, Mingli Liu, and Kunyi Liu. 2023. "Aroma Formation and Dynamic Changes during Sichuan Black Tea Processing by GC–MS-Based Metabolomics" Fermentation 9, no. 7: 686. https://doi.org/10.3390/fermentation9070686
APA StyleJiang, B., Yang, L., Luo, X., Huang, R., Jiao, W., Zhong, X., Li, L., Wang, Q., Liu, M., & Liu, K. (2023). Aroma Formation and Dynamic Changes during Sichuan Black Tea Processing by GC–MS-Based Metabolomics. Fermentation, 9(7), 686. https://doi.org/10.3390/fermentation9070686

